Abstract
Optimal financial performance based on the use of sharia fintech followed by the stability of Small and Medium Enterprises (SMEs) will have an impact on economic growth. This study aims to analyze the financial performance of SMEs from a sharia economic perspective; analyzing the effect of using sharia fintech on the financial performance and sustainability of SMEs and strengthening human resource capacity, business diversification, business productivity, and product marketing to improve financial performance and business sustainability of SMEs. The study uses a quantitative survey approach. Data were obtained through questionnaires distributed to 350 respondents in 15 districts in the city of Makassar. The results of the study show that human resource capacity and business diversification affect the financial performance of SMEs by 41.8%. Sharia fintech, human resource capacity, business diversification, business productivity, and financial performance have a positive effect on SME business sustainability with a determination coefficient of 65.9%. This study recommends the management of SME businesses based on the use of sharia fintech in supporting the sustainability of SME businesses in Makassar, Indonesia.
1. Introduction
Development policies oriented towards economic growth and integrated with sharia economic development through the support of the use of financial technology and the involvement of financial institutions towards Islamic business governance will accelerate and encourage the improvement of sharia financial performance and business sustainability [1,2,3,4]. The development of a sharia economy based on the use of technology and implemented through partnerships between companies and SMEs will contribute to increasing economic growth [5,6,7]. Furthermore, improving the financial performance of SMEs will require sharia-based fintech support towards increasing the economic productivity of businesses [8,9,10]. With technological innovation in the development of a sharia–based economy will require policy support from the government and the alignment of all stakeholders in the interest of expanding the reach of financial services [10,11]. This means that the financial performance of SMEs is closely related to the use of technology-based science and technology supported by professional human resources to support increased business productivity and economic stability [12,13,14]. Furthermore, economic growth is largely determined by industrialization and modernization of economic business based on the use of technology and coupled with conducive investment support [15,16]. Information technology is one of the important aspects to support the stability of a country’s economy [17,18,19]. Thus, fintech innovation coupled with healthy investment followed by fintech and financial industrialization will accelerate the development of sharia-based economic businesses towards improving financial performance [11,15,20].
The current Muslim population has reached 1.6 billion people or 25% of the total world population and is in the range of 7 billion people who contribute to the development of the sharia economy in the international world. Furthermore, as many as 56 Muslim-majority countries in the world currently contribute to an increase in GDP of around $6.7 Trillion [21]. This figure represents a significant potential in the development of the global Islamic economy. One sector with great potential is the food and beverage sector, whose contribution reached $3.7 trillion in 2019 [22]. This can form a potential market among the public, both as producers and as global consumers. This means that this situation will revive the Islamic economic business globally through the support of the SMEs economic business, which has been the center of the global Islamic economic business management. One of the directions for the development of sharia SMEs in the international world today is the United Kingdom (UK), which has strengthened itself as the center of Islamic finance in the western world. The concept was built through the support of Islamic capital for SME business activities [23]. Furthermore, the practice of Islamic finance has developed in various continents and regions in Asia, Africa, Australia, Europe, America, Canada, the Middle East, and others, even Islamic financial assets have now reached $882 billion [24].
The results of studies that support this research include: (1) A study conducted by Alaabed et al., [25], found that financial technology supports the modeling of the Islamic financial system globally and is intrinsically feasible in the banking world. (2) Research conducted by Xirogiannis et al., [26], by affirming that knowledge and expertise of human resources are factors that affect the optimization of business performance. (3) Research conducted by Ghazali, [27] with the confirmation that the majority of respondents gave positive responses to increasing awareness of SMEs in utilizing financial technology. (4) The study conducted by Hasan et al., [28], concluded that Islamic financial technology can stimulate Islamic financial institutions to perform efficiently in terms of customer retention, transparency, and accountability. (5) Research conducted by Smith, [29], states that one of the resources of a company can mobilize to improve performance is the capacity of technological innovation. (6) Research conducted by Hsien Wang, [30] links technological innovation to a company’s ability to read opportunities, innovation in decision-making, marketing capabilities, production capacity, and company capital capabilities. The results of the study brought together several parameters that influence the improvement of the financial performance of companies and SMEs, namely (i) financial technology, (ii) human resource capabilities, (iii) technological innovation, and (iv) the relationship between technological innovation and the company’s overall financial performance. Furthermore, this study focuses on improving the financial performance of SMEs from the perspective of Islamic economics and strengthening the spiritual values of SMEs. In addition, this study also examines the use of Islamic financial technology, strengthening workforce capacity, business diversification, marketing products and business productivity in encouraging the improvement of financial performance and the sustainability of SMEs.
Financial performance and the sustainability of SMEs will, in turn, contribute to increasing economic growth, people’s welfare, and reducing the socio-economic gap between conventional business and sharia business. Based on this, efforts to optimize the financial performance of SMEs based on sharia economy towards business sustainability are an important point in supporting the growth and stability of sharia business, employment, and increasing community welfare. Thus, the focus of this study is aimed at answering research questions, namely: (1) How to improve the financial performance of SMEs in the perspective of Islamic economics? (2) How is the use of fintech to improve the financial performance and sustainability of SMEs, (3) How is the capacity of human resources, business diversification, productivity and product marketing to improve the financial performance and business sustainability of SMEs?
2. Literature Review and Research Framework
The development of the sharia economy in Southeast Asia is colored by economic practices in Malaysia and Brunei Darussalam. The two countries are prominent, especially in the Islamic banking sector which is quite advanced when compared to other Southeast Asian countries. This means that the demand for Islamic financial products and services in these two countries is quite significant. Furthermore, Southeast Asia has shown significant economic growth with a population of around 600 million people with an average growth of 5.5% [31,32]. Meanwhile in Thailand, which is known as a country with a majority non-Muslim population, the awareness of Muslims in Thailand is increasing, causing a willingness to carry out sharia economic activities in accordance with Islamic teachings. Some examples include the United Kingdom of Thailand establishing a Sharia Bank for the Muslim community in Thailand, the ease of halal labeling requirements for food and beverage products in several areas in Thailand and several developments in the halal restaurant and halal tourism sector [33,34].
In Indonesia itself, the potential for sharia business can be found in several sectors, such as halal food, halal fashion, sharia finance, halal tourism, halal media and publications, halal medicine, halal cosmetics, and halal medical care [35,36]. Indonesia’s economic growth originating from the sharia economic sector tends to increase from year to year. This condition is reflected in the development of the Halal Value Chain (HVC) which grew by 24.86% in 2020 [37], and its contribution to the halal market will reach a growth rate of 3.2 trillion dollars by 2024 [38]. Furthermore, the sharia economic business climate has increased after the issuance of government policy support, namely Law Number 3 of 2006 which describes actions or business activities carried out according to sharia principles 21 of 2008 concerning Islamic Banking; Law Number 33 of 2014 concerning Halal Product Guarantee; and Law Number 11 of 2020 concerning Job Creation. The law is increasingly popularizing the term sharia economics. Discussions on the application of the law resulted in a significant social transformation with the birth of a new business in the field of sharia. This condition is also shown by the increasing expenditure of the Muslim community to consume sharia products from day to day [39].
The potential of sharia business in Indonesia can be seen from the market share of the business sector which is measured based on expenditure data or spending by Muslims and Muslims in the world. Furthermore, the dominant sector contributing to Muslim spending is travel or halal tourism with a market share of 27.5%, followed by the food sector with a contribution value of 13.8%, and fashion at 13.4%. This figure is actually still relatively low when compared to the total Muslim population in Indonesia as the majority group which reaches 85% of the total population of 272,229,372 people. These conditions indicate that the market share for the food and beverage sector as well as tourism travel will still dominate until the end of 2020 [40,41]. This figure confirms that sharia business opportunities have potential, but when referring to the ability of SMEs to face growing business opportunities and challenges, there are still some obstacles related to sharia economic business, namely financial technology support and business innovation developed by SME players. This condition is influenced by several factors, including: (1) The weak process of developing a sharia economy towards SMEs; (2) Innovation and utilization of sharia financial technology that is not yet optimal; (3) Business capital support and access to formal financing to support increased production, economic business diversity, and a product marketing system that is not yet optimal and sustainable, and; (4) Sharia economic policy support is not optimal for SMEs [42,43,44].
The city of Makassar as one of the largest cities in Indonesia shows a fairly significant development, indicated by high economic growth when compared to other cities in Indonesia. That is, the economic growth of one region can contribute to increasing the Gross Domestic Product (GDP) nationally [42,45]. GDP is a measure of total production based on the monetary value of all goods and services produced in a region for a certain period of time [46]. This basis illustrates that macroeconomic growth is built on the basis of public trust in government policies. The construction of macroeconomic theory views that the effort to maintain income permanently, resulting from a reduced capital stock, is a principle of sustainable development. Furthermore, it will be a problem if economic development is faced with epidemics of endemic diseases such as the COVID-19 outbreak which can disrupt the social stability of a community, resulting in a decrease in people’s purchasing power, and can disrupt the distribution pattern of the flow of goods and services [47].
The contribution of the sharia economy to Indonesia’s economic growth nationally is reflected in the development and improvement of the halal value chain (HVC) from year to year. This shows that the development of the Islamic economy has entered a new phase towards the economic industry. One sector that significantly influences Indonesia’s economic growth is the Islamic banking sector [5]. That is, Islamic banking financing is one of the factors that can be of concern to the government towards the stability and sustainability of economic development [48], in relation to the era of the industrial revolution 4.0 [49,50]. Thus, higher involvement of Islamic financial assets will encourage economic growth in the short term [2]. However, the current very good growth and performance of Islamic finance has not yet touched small and medium enterprises (SMEs). This condition occurs due to the existence of SME businesses that still have many obstacles, namely limited capital, inadequate skills, and a weak mastery of technology [51,52]. Furthermore, economic development basically aims to improve the welfare of the community through the opening of job opportunities, business opportunities, and an optimal growth rate towards achieving prosperity (falah) in the world and the hereafter [53]. In an effort to encourage economic growth, the achievement of this “falah”, will require the support of government policies in promoting sustainable development that is coherent with the economy, and that is socially and environmentally conscious and utilizes a maximum of natural resources and relevant development financing to overcome social and sectoral inequalities in public life [54,55,56,57].
The strengthening of sharia-based SME businesses through government support is an effort to support the improvement of SMEs’ financial performance towards the achievement of national economic development goals and is carried out by providing ease of business licensing through Online Single Submission (OSS). This concept is a licensing system that is synchronized electronically with all stakeholders, especially those related to the licensing process within the scope of local governments throughout Indonesia. The implementation of this concept will encourage the use of technology by entrepreneurs to continue to be creative, increase productivity, and encourage increased business productivity [42]. Furthermore, the ease of using financial technology in conducting financial transactions for SMEs will encourage the smooth running of SME businesses and transactions. Various circumstances affect SMEs in adopting fintech such as knowledge, security perceptions, performance expectations, social aspects, facilities, and values. This means that the adoption of fintech will create SMEs’ business continuity [58,59].
Financial performance is measured using market and accounting approaches [60,61]. However, the approach used in this study is an accounting approach based on financial ratios, namely profitability, liquidity, and activity ratios. Measurement of financial performance based on the accounting approach is considered better when compared to the market approach, because accounting data shows the actual state of the company, while the market approach is usually indicated by stock prices [62,63].
The sustainability of sharia SMEs’ economic business can be supported by the Islamic financial system and financial technology. The Islamic financial system and financial technology will encourage access to finance, improve financial and social stability, overcome financial inclusion, and encourage progress in economic development [6,9]. Furthermore, the increase in the financial performance of SMEs is also influenced by various factors, such as corporate sustainability practices [64], Islamic corporate social responsibility [65,66,67], technology, organization, and environment [68]. Furthermore, various forms of Islamic fintech can be developed in various digital platforms such as digital payments, digital authentication, peer-to-peer (P2P) lending, crowdfunding, zakat, and qardh al hasan and sharia-compliant cryptocurrencies [69,70]. Thus, fintech is an innovation that is quite important for the development of SMEs [71]. Islamic financial institutions are presented to contribute to the strengthening of sharia SMEs so that they can eliminate the gap as well as make income equal between various sectors and types of businesses in the framework of realizing social justice [72,73]. The presence of Islamic financial institutions can also reduce the dominance of conventional financial institutions as well as alternative financial institutions to encourage capacity building and business continuity of SMEs [74,75]. In addition, the presence of financial institutions is expected to be able to provide access for SMEs to utilize funds while still accommodating sharia compliance [76].
The quality of human resources is an important factor in improving the financial performance and productivity of SMEs [77,78]. The quality of human resources is developed in various efforts, namely mastery of information technology, education, and training, increasing communication skills, adding new skills, increasing productivity, professional appearance, and artificial intelligence, as well as increasing the role of electronic recruitment [12,49]. The continuous improvement of the quality of human resources based on information technology can affect the financial performance of SMEs towards the creation of cost, energy, and time efficiency. The ability of human resources is no longer measured from its physical resources alone but is more emphasized on the utilization of non-physical resources towards a sustainable competitive advantage [12,78,79].
Business diversification and product marketing can be carried out in two stages towards improving the financial performance and sustainability of SMEs’ businesses [80,81,82]. This means that business diversification requires innovation and creativity, this is intended to encourage the increase of SMEs’ business productivity. Furthermore, diversification is determined through the results of a search on consumer tastes and expectations. Meanwhile, a product marketing strategy is needed to expand the network through product distribution links and channels to consumers through market introduction. Product marketing can also be supported by increasing cooperation and partnerships with various stakeholders [77,83,84]. Product marketing is very important to use financial technology to make it easier for SMEs and their customers to conduct transactions and develop innovation towards business creativity to support the improvement of financial performance, sustainability, and business stability of SMEs [44,85]. Furthermore, product marketing will require strategic efforts using innovative approaches such as pricing, distribution channels, and marketing readiness [86,87,88]. The conceptual framework of this study is presented in Figure 1 below.
Figure 1.
The research framework of financial performance and sustainability of sharia SMEs. Source: Authors’ elaboration.
3. Material and Method
3.1. Research Design
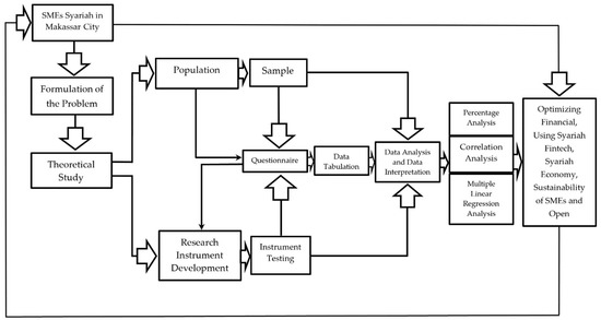
This research uses a quantitative approach with a survey method. The quantitative approach is aimed at testing and analyzing the financial performance management of SMEs based on the sharia economy in Makassar. Furthermore, the testing and analysis in this study are focused on examining the characteristics of SMEs, financial technology, human resource issues, business diversification, business productivity, marketing products, financial performance, and SMEs’ business sustainability. Data collection was carried out using questionnaires and documentation. The survey in this study emphasizes the views of respondents based on the classification and type of economic business developed by SMEs actors. Furthermore, this research is also predictive, in the sense that each word influence in this study refers to predictions that show the relationship between variables and other variables to be formulated in conclusions. Thus, for this research, the analytical tool used is Partial Least Squares [89,90].
The quantitative approach in this study is aimed at explaining the phenomena and symptoms in the dynamics of SMEs’ business activities. The basic considerations and references in this study include: (1) The role of financial technology in Islamic financial transactions has not been maximized in supporting the financial performance and business sustainability of SMEs; (2) The role of human resources has not been optimal in supporting the improvement of financial performance and business stability of SMEs; (3) Business diversification has not been implemented properly in encouraging financial performance improvement and sustainability of SMEs; (4) Marketing products have not been optimal in supporting the improvement of financial performance and sustainability of SMEs; and (5) SMEs’ economic business productivity has not been optimal in supporting the financial performance of SMEs and its influence on the parameters of Makassar’s economic growth. Furthermore, the implementation scheme of this research is presented in Figure 2 below.
Figure 2.
Research approach using quantitative methods. Source: Authors’ elaboration.
3.2. Study Area
This research was conducted in Makassar in relation to the potential of economic business developed by SMEs business actors. The selection of the research location was based on the consideration that Makassar plays an important role in Indonesia’s economic development and is experiencing very progressive growth from various sectors [91]. Makassar has an area of 175.77 Km2 consisting of 15 districts and 153 villages with a population of 1,526,677 people [92]. Furthermore, this research was carried out for 6 months from April to October 2021. The data collection area was adjusted to each SME location distributed in 15 districts. The scope of SMEs’ economic business studied in this study, among others: (1) food and beverage business, (2) clothing and textile business, (3) technology business, (4) cosmetics, (5) automotive business, (6) business souvenirs, and (7) agriculture. Furthermore, there are 5387 SMEs currently developing in Makassar. Sharia SMEs are dominantly developed in centers of economic activity and their location is very strategic in terms of accessibility and makes it easier for consumers to get services based on their expected needs. The existence of economic businesses developed by SMEs currently predominantly uses technology tools in marketing their products, although they are still limited to simple applications so that innovation is still needed in the use of digital platforms that are more precise, workforce involvement is still relatively small and has not been standardized. and limited capital. The potential for SMEs to be developed in Makassar is presented in Table 1 below.
Table 1.
Numbers of small and medium enterprises (SMEs) by district in Makassar.
Table 1 shows the number of SMEs in Makassar by district. Manggala District has the most SMEs business actors or 22.26%, followed by Tamalate District as much as 12.40%, Rappocini District 10.23% and Tallo District 7.96%. Meanwhile, the district with the smallest number of SMEs is located in the Sangkarrang Island District, which is 1.60% of the total SMEs in Makassar. Manggala District dominates the number of SMEs because it is one of the largest sub-districts in Makassar with a population of 149,487 people, the third-highest after Biringkanaya and Tamalate Districts, and this district is directly adjacent to two regencies, namely Maros Regency and Gowa Regency.
3.3. Method of Collecting Data
The data used in this study is divided into two categories, namely primary data and secondary data. Primary data was obtained directly using a questionnaire instrument which was distributed to SMEs business actors who were designated as respondents in 15 districts in Makassar. Primary data were obtained directly in the field by conducting visits as well as interviews using a questionnaire instrument to respondents who became the research sample [94]. While secondary data is obtained by accessing reports and documents relevant to the research topic, such as reports on the development of the number of SMEs in Makassar. Furthermore, the object of this research is SMEs that have developed in Makassar, while the subjects of this research, namely the type of business developed, the quality of the workforce used, the methods or efforts made in developing the business, and the business performance of SMEs.
3.3.1. Research Questionnaire
Quantitative data was obtained through a questionnaire. The survey in this study uses a questionnaire instrument and is carried out through structured interviews based on set questions and focuses on financial performance and the use of sharia-based technology Fintech. Thus, the questionnaire in this study was used for the purpose of collecting, examining, investigating, processing, analyzing, presenting, and extracting information related to the growing SMEs economy in Makassar. Furthermore, the questions asked in the questionnaire were adjusted to the research variables that had been previously determined, namely the quality of human resources, the use of financial technology, the productivity of SMEs and the role of Islamic financial institutions. To sharpen the results of the study, each question asked in the questionnaire by the respondent was then selected based on the things that were known, understood, perceived, and experienced and if possible, the respondent would be given additional questions to dig deeper into the answers and responses based on business activities. developed economy. The questions used are closed with five alternative answers provided using an interval measurement scale. Furthermore, the measurement interval of the results of the questionnaire submitted to the respondents, namely (i) strongly disagree, (ii) disagree, (iii) hesitate, (iv) agree, and (v) strongly agree. The question is designed in such a way into a form that is relatively easy to understand by the respondent and is stated in the form of a positive value. Furthermore, the questionnaire was distributed to all respondents who had been selected based on the research sample that had been determined. Respondents are spread throughout the Makassar area covering 15 districts, this is intended to obtain a proportional diversity of information and data quality.
3.3.2. Respondents
Respondents are samples selected from the population of SME actors in Makassar. Determination of the sample using the probability sample method, in this case, it provides equal opportunities for all SMEs in Makassar to be selected as samples. Furthermore, the sampling approach was determined using a purposive sampling method determined by the researcher based on certain criteria based on the district area. This technique is intended to obtain a proportional sample that can truly understand the focus and objectives of the research to be achieved as well as to consider the business characteristics of SMEs that are developing in Makassar. The selection of respondents in this study refers to several criteria, namely (i) the location of the business based on the characteristics of the SMEs business, (ii) being consistent in running their business, (iii) having regular customers, (iv) involving families in doing business, and (v) The economic business carried out has been running for five years. Furthermore, the determination of the sample in this study refers to Lemeshow et al., [95], with the following formulation:
where n is the sample size, Zα is the standard deviation for 1.96 with a 95% level coefficient, P is the proportion of subjects of 0.5, Q is (1 − P = 0.5), and d is the degree of accuracy used. The population in this study was 5387 SMEs business units and the sample set was 350. The sample was considered to have represented SMEs in each district. The number of research samples in this study is presented in Table 2 below.
Table 2.
Numbers of small and medium enterprises (SMEs) based on shariah economy by district in Makassar.
3.4. Data Validity and Reliability
The use of the instrument in this study requires measurement and testing to obtain certainty that the instrument is valid or not. The research instrument is said to be valid if the tool performs a predetermined size function, or provides measurement results that are in accordance with the stated aims and objectives. The validity test in this study is intended to provide an overview of the variables used in data acquisition for each SME business. In this study, validity testing was carried out using Pearson’s product moment approach. This validity test is carried out through correlation analysis for each statement item with a predetermined number of scores for each variable. Statistically, the correlation number obtained is then compared with the table value for the r value [94]. This validity test was carried out with the help of SEM PLS 3. The Pearson product moment formulation used was as follows:
where is the correlation coefficient, n is the number of respondents, is the score of items, is the total of the total scores obtained for each respondent, is the number of squares of items, is the total of the squares of the total scores obtained by each respondent, is the number of multiplication results between the scores of the questionnaire items and the total scores obtained from respondents. Furthermore, the use of PLS to test the validity of reflective indicators can be seen from the outer loading for each construct indicator. If the outer loading value is above 0.7 then the indicator is declared valid. The complete test results are presented in Table 3 below.
Table 3.
Construct validity test results.
Table 3 shows the indicators and for variable product marketing, indicators for variable business diversification, indicators for SMEs productivity and indicator variables for the financial performance variable, the outer loading value is smaller than 0.7. Thus, the indicator , , , and removed from model. Furthermore, this research instrument is also tested for reliability, where this reliability test is intended to test the reliability of the instrument. The AVE value of each variable also shows a valid value marked by an AVE value greater than 0.60 (>0.60) as shown in Table 4 below.
Table 4.
Result of Validity Testing.
Table 4 shows the AVE value for each of the variables studied and the results obtained are above 0.60. That is, all the variables involved in this study were declared valid. The instrument is said to be reliable if the data used is safe and can work well at different times and conditions [96]. The test used is the split-half correlation as well as the Spearman-Brown formulation. The interval scores for each odd successive item are added up to obtain a total odd hemisphere score. Likewise, the intervals of consecutive even items are summed to obtain the total score of even hemispheres. Furthermore, the total scores of odd and even hemispheres are correlated using the following correlation coefficient.
where is the internal reliability of all instruments or questions, while is the product moment correlation between the first and second hemispheres. Test the significance of the coefficient carried out by t test (5% significance level). The formulation used is as follows.
The reliability test in this study uses the PLS 3 platform, where, through the results of this test, it is obtained that data that can be used in measuring reliability are above the Cronbach alpha lebih dari 0.50 (>0.50) and composite reliability value of 0.70 (>0.70), both for each variable and for all variables in the model. Composite reliability is better at estimating the internal consistency of a construct [90]. The results of the complete construct reliability test are presented in Table 5 below.
Table 5.
Construct reliability test results.
Based on Table 5 above, the results show that all the variables involved in this study show Cronbach’s alpha results above the value of 0.50, except for the business diversification variable which is only 0.490 but the composite reliability test is above the value of 0.7 (>0.7), means that all variables have good reliability.
3.5. Data Analysis Method
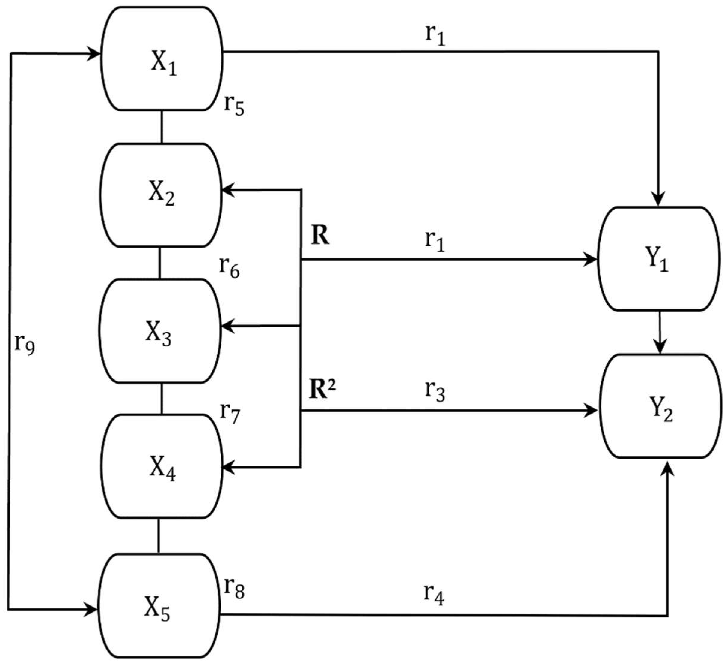
The data analysis used in this research is the quantitative method. This method is used to obtain a clearer and sharper picture in relation to the assessment of SMEs’ business. The results of the data obtained were then analyzed using quantitative descriptive, correlation analysis and multiple linear regression. The analysis is used to measure the effect of independent variables on the dependent variable. The independent variable in this study, namely sharia financial technology (), product marketing (), human resources capacity (), business diversification (), and SMEs productivity (). Furthermore, the dependent variable in this study, namely financial performance () and SMEs Sustainability (). The relationship and influence of each variable will be tested using multiple regression analysis. This analysis is also intended to predict the value of the dependent variable when all the values of the dependent variable are known. The multiple linear regression model is presented in Figure 3 below.
Figure 3.
Model of multiple regression. Source: Authors’ elaboration.
The relationship between each variable is indicated by the direction of each relationship. There are five independent variables , while there are two dependent variables, namely and . Then the relationship of each variable is developed with a pattern with and . Relationship between variables with and using correlation analysis with the following formula:
where is the correlation coefficient between x and y. The correlation coefficient estimates the linearity of the original data and is calculated using the same data to produce a straight line. The value of x is the deviation from the average value for the value of the variable X, and y is the deviation from the average value for the value of the variable Y, xy is the sum of the products between the values of x and y, x2 is the square of the x value, and y2 is the square of the y value. The multiple linear regression analysis model uses the following formulation:
Relationship of independent variables to variable Y ( and ) is the dependent variable. Dependent variable also measured its effect on the variable . The goal is to measure how far the relationship between variables to variable .
The application of SEM in this study refers to several exogenous variables, including: First, the construct of exogenous variables for Islamic Fintech is measured by indicators, namely performance expectations (), business expectations (), social factors () and condition of facilities (). Second, the exogenous variable construct for marketing products is measured by price indicators (), distribution channel () and marketing readiness (). Third, the exogenous variable construct for human resources capacity is measured by the indicator, namely technology mastery (), education (), experience () and communication (). Fourth, the exogenous variable construct for business diversification as measured by indicators such as product adjustment to consumers (), desire to grow () and non-economic motives (). Fifth, the exogenous variable construct for SMEs productivity as measured by the indicator, namely the use of technology (), social capital () and product innovation (). Furthermore, the constructs of endogenous latent variables include: (1) financial performance latent variables are measured by indicators, namely profitability (), liquidity () and activities (); (2) the latent variable of sustainability is measured by indicators, namely operating income (), product quality (, competitiveness (), and Business environment conditions (). The SEM analysis method uses the following formulation:
where α is the intercept vector, Β and Γ is the coefficient matrix and ζ = is the error vector in the structural equation, element Β presents variable influence η and variable η other, and elements Γ present a direct influence of variables ξ in variable η. It is assumed that ξ not correlated with ζ and Ι − Β is nonsingular. Furthermore, is the intercept vector m × 1, η is the endogenous latent variable m × 1, B is the coefficient matrix of the endogenous latent variable m × m, Γ is the coefficient matrix of the exogenous latent variable m × n, ξ is the exogenous latent variable vector n × 1, ζ structural model error vector relationship between η and ξ size m × 1. Furthermore, random vector η and ξ not measured directly but through the indicator, namely the variable YT = (, , ……) and XT = (, , … ).
4. Results
4.1. Determinants of Financial Performance and Sustainability of SMEs
SME economic enterprises play an important role in increasing economic growth and employment [97]. This means that the contribution of SMEs plays a role in the production process and distribution of goods and services needed by the community. Furthermore, at the same time, SMEs involve a lot of labor in the production process that is carried out. Thus, its stability and existence are very much needed by the community. This means that efforts to maintain the consistency and presence of SMEs will require efforts to improve financial performance and business sustainability [77,98]. The availability of sufficient and reliable manpower will help improve business performance and the sustainability of SMEs towards reducing unemployment [99]. Several factors affect the financial performance and business sustainability of SMEs, namely (i) sharia fintech, (ii) human resources capacity, (iii) business diversification and (iv) SMEs productivity. The results of the analysis that have been carried out are presented in Table 6 below.
Table 6.
Summary of the results of the regression coefficient significance test.
Table 5 shows the variable that has the most influence on the financial performance of SMEs is business diversification with a path coefficient value of 1.92 with a t-table value of 4.217 and a human resources capacity value of 3.990. Furthermore, business sustainability is influenced by four variables, namely sharia fintech (2927), human resources capacity (10,107), business diversification (2392) and SMEs productivity (3.787). The variables that have no effect on the financial performance of SMEs are sharia fintech, product marketing and SMEs productivity with a path coefficient below 1.92, while the variable whose results do not show an effect on the sustainability of SMEs is product marketing. Furthermore, the relationship between financial performance variables on the sustainability of SMEs is quite significant. Thus, it can be concluded that there is a significant relationship between financial performance and the sustainability of SMEs in Makassar [99,100].
SEM analysis shows the relationship model between Islamic fintech variables, marketing products, human resources capacity, business diversification and SMEs productivity on financial performance and SMEs business sustainability. The results of the SEM analysis are presented in Figure 4 below.
Figure 4.
Struktur equation modeling (SEM).
Figure 4 shows the relationship model of sharia fintech, product marketing, human resources capacity, business diversification and SMEs productivity, financial performance and SMEs business sustainability. The results of the SEM analysis of the model built in this study are categorized as a fit model, marked by several test results that show numbers that match the goodness of fit test category, such as; The results of the chi-square test showed that the value of 127,351 with NFI = 0.549 was between 0 and 1, but closer to lift 1, the SRMR value was 0.1030, d–ULS 3430, d–G = 1803 and rms–theta = 0.206. These results illustrate that the research model is categorized as a fit model. Furthermore, the total effect of Islamic fintech on financial performance is 0.053 or 5.3%. Product marketing is 0.029 or 2.9%, human resources capacity is 0.279 or 27.9%, business diversification is 0.394 or 39.4% and SMEs productivity is 0.093 or 9.3%. Meanwhile, the total effect of sharia fintech on SMEs business sustainability is 0.144 or 14.4%, product marketing is 0.026 or 2.6%, human resources capacity is 0.605 or 60.5%, business diversification is 0.605 or 60.5%, SMEs productivity is 0.272 or 27.2%, and finally the total effect of financial performance on business sustainability is 0.167 or 16.7%.
The utilization of sharia fintech itself has not been optimally utilized in SMEs’ economic businesses so that it affects business productivity and financial performance is still low. The facts found in the field illustrate that the understanding of the use of sharia fintech as a new model in conducting business activities is not yet familiar to SMEs in Makassar. This means that SMEs actors have not been able to get involved and optimize the use of sharia fintech. SMEs actors in relation to the use of fintech only use payments and financing. The use of fintech by SMEs in Makassar is presented in Table 7 below.
Table 7.
Illustration of the use of fintech in SMEs business processes in Makassar.
Table 6 shows that the involvement of SMEs in the use of fintech in business processes is still relatively low. Furthermore, business activities that utilize fintech are only payments and financing which are classified as moderate, while investment, insurance, advisory, cross process, and infrastructure are also in the low category. Several things caused this condition to occur, among others: (1) Limited sources of information obtained by SMEs actors; (2) Access to financial capital is still limited; (3) The quality of human resources in terms of skills and ability to utilize technology is still limited; and (4) The developed economic business is still traditional. These four factors cause the asset turnover of SMEs to be less developed and tend to stagnate. Government policy support is needed through strengthening human resource capacity, increasing business productivity, utilizing technology, and diversifying businesses towards digital adaptation and transformation to support the sustainability of small and medium enterprises (SMEs) [101,102,103,104].
4.2. Sharia Economics and Open Innovation
In order to support the improvement of SMEs’ business performance, it is very important and strategic to take advantage of the sharia economy towards the development and innovation of economic business by SMEs in Makassar. In many countries, this approach has been implemented with various breakthroughs and innovations through the use of technology [105]. This means that the economic business developed by SMEs is very important to adapt to a sharia-based business pattern with various innovations. Sharia fintech is a creation and innovation of business people. Thus, the sharia SMEs’ economic business in Makassar is developed towards optimizing the use of technology at the production level, all the way to the marketing of business products.
SMEs’ business productivity in Makassar in the future will require government policy support through sharia business innovation efforts towards economic business sustainability. This means that regulatory and regulatory support is very important and strategic to optimize sharia-based business businesses through digital financial innovation through collaboration with Bank Indonesia (BI) and the Financial Services Authority (FSA). In Indonesia, this effort has been carried out through Bank Indonesia Regulation (BIR) number: 19/12/PBI/2017 concerning the implementation of fintech as the use of technology in the financial system to improve the smoothness, efficiency, security and reliability of the payment system. The fintech is intended as an update of business processes, new models in business, and the development of financial instruments that can provide added value to improve the financial performance of sharia SMEs. Thus, SMEs’ business orientation in Makassar is very important and strategic to be oriented to the development of information technology-based digital innovations both for SMEs to offer products produced and for easy access for consumers to obtain the expected needs. Furthermore, the sharia SME business criteria are presented in Figure 5 below.
Figure 5.
Sharia SMEs business criteria through government policy support. Source: Authors’ elaboration.
Figure 5 shows a sharia fintech innovation model based on crowdfunding, peer-to-peer lending, e-commerce, cryptocurrency and blockchain. Technological innovation is the most obvious development to support SMEs’ economic business in Makassar. This means that the use of sharia fintech in relation to SME financial transactions is oriented to support the development of SMEs in the future. Furthermore, to follow up on these efforts, digital technology innovation was developed towards a new business model for SMEs to seize business opportunities and market opportunities that refer to Islamic demands towards increasing productivity and optimal financial performance and increasing the welfare of actors and business sustainability of SMEs in Makassar.
5. Discussion
5.1. Increasing the Financial Performance of SMEs
The financial performance of SMEs in Makassar requires development support towards the use of sharia fintech, increasing human resource capacity, business diversification, increasing business productivity and developing more modern product marketing. This means that the optimization of the financial performance of SMEs can be driven through various technological innovations and the use of sharia fintech [59,105]. Furthermore, steps to improve SMEs financial performance can be taken through various breakthroughs, namely (i) increasing revenue volume by prioritizing product quality, (ii) business diversification through improving product quality, packaging, brands and business locations, (iii) increasing business productivity through the use of appropriate technology that can improve the quality and quantity of products, (iv) strengthening the capacity of human resources involved as workers through educational support, courses and training according to the needs of SMEs to adapt in the 4.0 industrial revolution era, (v) a better marketing mix more modern to expand the reach of potential markets and increase business market share, (vi) increase the obedience of sharia economic-based business managers. These five things are oriented towards obedience to the sharia economy in order to increase business blessings and business stability. Obedience to sharia is often analogous to the formation of spiritual values in a person. Thus, the economic business developed by SMEs economic actors refers to spiritual values, namely honesty, trustworthiness, fathanah and tabligh [106].
The use of sharia fintech also needs to be a concern for strengthening the financial performance of sharia SMEs towards digitalization of technology to get used to using business application platforms to ensure business stability and sustainability [107]. This means that the use of fintech will provide a lot of convenience, security and comfort and can even spoil consumers and producers. Furthermore, sharia fintech can be developed in various platforms, namely digital payments, digital authentication, P2P lending, crowdfunding, and even zakat and qardh al hasan including cryptocurrencies [69,70]. Thus, fintech can be used to develop business innovation, expand marketing reach because it can be accessed online, where, and whenever consumers want to make transactions, as long as various other requirements are met, such as networks, quotas and other obstacles that often arise when using fintech. In addition, business productivity, product design, brands, halal certification, and so on, are areas of innovation that must be grown as organizational culture within SMEs. The sharia fintech approach can also guarantee the implementation of good financial performance to ensure the stability and sustainability of SMEs’ economic business [71].
5.2. Sustainability of SMEs and Open Innovation
Financial performance is one of the guarantees in developing the sustainability of SMEs [104,108,109]. Furthermore, the strategy for achieving SMEs sustainability will require various supports in its implementation, including: First, increasing the role of sharia fintech, which can be reduced to several alternative developments, namely (i) instilling awareness to SMEs regarding the importance of sharia fintech to provide convenience, increase competition and can improve business efficiency and effectiveness, (ii) financial stability support from the government through the ease of providing adequate fintech facilities and easy access and various alternative variants, (iii) increasing the use of sharia fintech in various business transactions, (iv) facilitating access to business capital through formal financial institutions. Thus, the use of fintech and digital technology will encourage business sustainability from various possible changes in the business climate [109]. Second, increasing the capacity of human resources, which can be translated into several strategies, namely (i) increasing the capacity of SME actors, especially in mastering technology, (ii) strengthening the capacity of human resources and workforce through education and training, both formal and informal, (iii) instilling awareness in human resources that the experience of interacting with customers can improve business performance, and (iv) building good communication patterns to customers as part of the strategy to strengthen human resources [110,111].
SMEs business sustainability is improving financial performance towards a strategy, namely (i) building the spirit of SMEs to always make profits (profit-oriented), (ii) maintaining SMEs liquidity by hastening the payment of any existing obligations supported by healthy working capital, (iii) increasing the ability of SMEs while maintaining the activity ratio, (iv) encouraging the financial performance of SMEs while still considering SMEs’ adherence to spiritual values as taught in a religious perspective. Meanwhile, the open innovation that has been and will be developed by SMEs in Makassar is the use of various technology platforms, especially those related to the use of information technology. The innovation model in the financial technology sector is a significant innovation development and continues to develop from time to time. Sharia fintech as a derivative of the innovation model in the financial sector marks a change in the financial governance model. There is a supply ecosystem from sharia fintech as an entry point in changing the use of technology in financial transactions, such as artificial intelligence and machine learning, big data and data analytics, robotic process automation, and blockchains [59].
The use of artificial intelligence will be related to decision-making in sharia fintech quickly and supported by analytical data prepared by AI. Furthermore, the development of a technological innovation model will simplify and speed up the transaction process and analysis of SMEs’ financial data. The work process that was originally carried out repeatedly and manually can be done using technological devices such as the use of robotic automation which can simplify and speed up the completion of work. This automation can be carried out in business activities including in the preparation of SME financial reports. The development of technological innovation and digitalization in SMEs organizations can encourage the sustainability of SMEs’ business and even become an important factor in increasing business competition and economic growth [112,113]. One aspect that considers the feeling of security and comfort is the adjustment of all fintech activities in Islamic finance which prohibits usury-based transactions, prohibits speculation, prohibits investment in the non-halal sector. Transactions that are built are always based on real assets and continue to prioritize profits and economic business sustainability [114,115,116,117]. Thus, improving financial performance, business sustainability and innovation of SMEs are developed towards optimizing management and continuing to lead to the fulfillment of halal standards and adherence to Islamic rules [38].
The success of SMEs in business management is indicated by a healthy ratio of profitability, liquidity, and SME activity, namely (i) a significant profit rate, (ii) a proportional amount of business debt, (iii) a liquid debt return rate, (iv) a debt collection rate. smooth and good. Thus, good financial performance will encourage business productivity and business stability towards the sustainability of SMEs. Furthermore, SMEs’ business sustainability is closely related to the use of technology, increasing human resource capacity, increasing productivity, and diversifying business. Open innovation is carried out through creating a creative and measurable business atmosphere such as making attractive packaging, procuring branded businesses, and issuing halal certification. In terms of product marketing, SMEs are experiencing obstacles in reaching the market in the midst of quite difficult competition, thus requiring policy support from the government, besides that SMEs are also expected to join digital business platforms or online businesses that already exist, such as building digital business startups, create a business plan and build a network. Thus, synergy is needed in efforts to improve the performance of SMEs, this can be strengthened by improving the quality of human resources, followed by mastery of technology, increasing the quality of production to marketing.
6. Conclusions
The financial performance of SMEs is closely related to human resource capacity and business diversification. Thus, efforts are needed to strengthen human resource capacity towards increasing business productivity through the use of sharia fintech. SMEs’ business development orientation is focused on the use of technology to produce new products, services, and business models towards the creation of optimal, efficient, smooth, safe and reliable financial management performance in conducting economic transactions. Furthermore, improving financial performance coupled with strengthening human resource capacity will encourage business diversification, increased productivity, product marketing according to consumer needs and demands, competitive prices, marketing distribution channels, and the development of an efficient and measurable marketing mix.
SMEs’ business sustainability can be implemented through the use of sharia fintech, human resources capacity, business diversification, SMEs productivity and effective and efficient financial performance. Good financial performance will create sustainability and business growth towards increasing the income and welfare of SMEs actors. Improving product quality and business competitiveness and optimal business management coupled with service quality that satisfies customers, product quality assurance, and increased sales volume will create business stability towards increasing the prestige of SMEs. Thus, support for Islamic fintech-based technological innovation, ease and acceleration of transaction processes, attractive packaging and support for business branding using halal certification will encourage SMEs to move towards a more advanced direction towards the fulfillment of halal standards and adherence to Islamic rules.
This research was conducted in a limited scope and the aspects studied were not comprehensive, so further research is still needed. To support the results of this study, it is suggested several titles for further research to complement the results of the research that has been carried out, namely: (1) Implementation of sharia fintech based on empowerment of small and medium enterprises (SMEs); and (2) business productivity based on technology digitization and SMEs business management strategies.
Author Contributions
Conceptualization F.M. and B.S.; research compiling F.M., B.S., M.Y. and S.S.; study establishment M.R., S.S. and I.I.; data processing F.M., B.S., M.Y. and M.R.; contribution to materials, methods and analysis tools, F.M., S.S. and I.I.; data analysis F.M., B.S., M.Y. and S.S.; data checking, M.R. and I.I.; writing and revision, F.M., B.S., M.Y., S.S., M.R. and I.I. All authors have read and agreed to the published version of the manuscript.
Funding
This research was funded by the University of Bosowa Foundation through the collaboration with the Center for Research and Community Service (LPPM) with the contract number: 102/LPPM/IV/2021.
Institutional Review Board Statement
The results of this study have received approval from the Institute for Research and Community Service, University of Bosowa Makassar, which is stated in the Decree of the Head of the Center for Research and Community Service Number: 927/LPPM/VI/2021.
Informed Consent Statement
We fully support open scientific exchange through MDPI in sharing and archiving research data from these studies. We fully comply with the provisions that have been set by referring to the established journal guidelines.
Data Availability Statement
We are grateful for the participation of stakeholders in contributing ideas for the implementation of this study. We would like to thank the University of Bosowa Foundation for its financial support and assistance in carrying out this research.
Conflicts of Interest
The authors declare no conflict of interest.
References
- Jan, A.; Marimuthu, M.; Hassan, R.; Mehreen. Sustainable Business Practices and Firm’s Financial Performance in Islamic Banking: Under the Moderating Role of Islamic Corporate Governance. Sustainability 2019, 11, 6606. [Google Scholar] [CrossRef] [Green Version]
- Saleem, A.; Setiawan, B.; Barczi, J.; Sagi, J. Achieving Sustainable Economic Growth: Analysis of Islamic Debt and the Islamic Equity Market. Sustainability 2021, 13, 8319. [Google Scholar] [CrossRef]
- Jiang, X.; Wang, X.; Ren, J.; Xie, Z. The Nexus between Digital Finance and Economic Development: Evidence from China. Sustainability 2021, 13, 7289. [Google Scholar] [CrossRef]
- Thathsarani, U.S.; Wei, J.; Samaraweera, G. Financial Inclusion’s Role in Economic Growth and Human Capital in South Asia: An Econometric Approach. Sustainability 2021, 13, 4303. [Google Scholar] [CrossRef]
- Saleem, A.; Sagi, J.; Setiawan, B. Islamic Financial Depth, Financial Intermediation, and Sustainable Economic Growth: ARDL Approach. Economies 2021, 9, 49. [Google Scholar] [CrossRef]
- Rabbani, M.R.; Ali, M.A.M.; Ur Rahiman, H.; Atif, M.; Zulfikar, Z.; Naseem, Y. The Response of Islamic Financial Service to the COVID-19 Pandemic: The Open Social Innovation of the Financial System. J. Open Innov. Technol. Mark. Complex. 2021, 7, 85. [Google Scholar] [CrossRef]
- Solahudin, D.; Fakhruroji, M. Internet and Islamic Learning Practices in Indonesia: SocialMedia Religious Populism, and Religious Authority. Religions 2020, 11, 19. [Google Scholar] [CrossRef] [Green Version]
- Barus, E.E.; Nasution, M.Y.; Soemitra, A. Effectiveness of Fintech-Based Sharia Cooperative Development in the New Normal Era: Interpretative Structural Model Approach. Int. J. Sci. Technol. Manag. 2021, 2, 120–126. [Google Scholar] [CrossRef]
- Najib, M.; Ermawati, W.J.; Fahma, F.; Endri, E.; Suhartanto, D. FinTech in the Small Food Business and Its Relation with Open Innovation. J. Open Innov. Technol. Mark. Complex. 2021, 7, 88. [Google Scholar] [CrossRef]
- Poon, J.; Chow, Y.W.; Ewers, M.; Ramli, R. The Role of Skills in Islamic Financial Innovation: Evidence from Bahrain and Malaysia. J. Open Innov. Technol. Mark. Complex. 2020, 6, 47. [Google Scholar] [CrossRef]
- Azman, N.H.N.; Zabri, M.Z.M.; Masron, T.A.; Malim, N.A.K. The Utilisation of Islamic Fintech (I-Fintech) in Promoting Sustainable Inclusive Growth: Evidence from Micro-Entrepeneurs in Malaysia. J. Islamic Monet. Econ. Financ. 2020, 6, 555–576. [Google Scholar] [CrossRef]
- Surya, B. Spatial Interaction Pattern and the Process of City Activity Formation System (Case study, Ternate City, Tidore Archipelago City and Sofifi City of North Maluku, Indonesia). Res. J. Appl. Sci. 2015, 10, 880–892. [Google Scholar] [CrossRef]
- Mallinguh, E.; Wasike, C.; Zoltan, Z. Technology Acquisition and SMEs Performance, the Role of Innovation, Export and the Perception of Owner-Managers. J. Risk Financ. Manag. 2020, 13, 258. [Google Scholar] [CrossRef]
- Kijkasiwat, P.; Phuensane, P. Innovation and Firm Performance: The Moderating and Mediating Roles of Firm Size and Small and Medium Enterprise Finance. J. Risk Financ. Manag. 2020, 13, 97. [Google Scholar] [CrossRef]
- Surya, B. The Dynamics of Spatial Structure and Spatial Pattern Changes at the Fringe Area of Makassar City. Indones. J. Geogr. 2015, 47, 11–19. [Google Scholar] [CrossRef]
- Hamadamin, H.H.; Atan, T. The Impact of Strategic Human Resource Management Practices on Competitive Advantage Sustainability: The Mediation of Human Capital Development and Employee Commitment. Sustainability 2019, 11, 5782. [Google Scholar] [CrossRef] [Green Version]
- Lee, M.H.; Yun, J.J.; Pyka, A.; Won, D.; Schiuma, G.; Park, H.; Jeon, J.; Park, K.; Jung, K.; Yan, M.R.; et al. How to Respond to the Fourth Industrial Revolution, or the Second Information Technology Revolution? Dynamic New Combinations between Technology, Market, and Society through Open Innovation. J. Open Innov. Technol. Mark. Complex. 2018, 4, 21. [Google Scholar] [CrossRef] [Green Version]
- Oseni, U.A.; Ali, S.N. Fintech in Islamic Finance; Theory and Practices, Routledge; Taylor & Francis Group, London & New York. 2019. Available online: https://www.routledge.com/Fintech-in-Islamic-Finance-Theory-and-Practice/Oseni-Ali/p/book/9781138494800 (accessed on 25 October 2021).
- Toader, E.; Firtescu, B.N.; Roman, A.; Anton, S.G. Impact of Information and Communication Technology Infrastructure on Economic Growth: An Empirical Assessment for the EU Countries. Sustainability 2018, 10, 3750. [Google Scholar] [CrossRef] [Green Version]
- Bahrini, R.; Qaffas, A.A. Impact of Information and Communication Technology on Economic Growth: Evidence from Developing Countries. Economies 2019, 7, 21. [Google Scholar] [CrossRef] [Green Version]
- Kaplinsky, R. Technology and Innovation for Sustainable Development. In The Palgrave Handbook of Development Economics; Palgrave Macmillan: Cham, Switzerland, 2019; pp. 589–626. Available online: https://link.springer.com/book/10.1007%2F978-3-030-14000-7 (accessed on 27 October 2021).
- Rohim, A.N.; Priyatno, P.D. Pola Konsumsi dalam Implementasi Gaya Hidup Halal Consumption Patterns in the Impelementation of Halal Lifestyle. J. Ekon. Syariah Dan Bisnis 2021, 4, 26–35. [Google Scholar]
- Adinugraha, H.H.; Sartika, M.; Ulama’i, A.H.A. Halal Lifestyle Di Indonesia. Nisbah J. Ekon. Syariah 2019, 5, 57–81. [Google Scholar] [CrossRef] [Green Version]
- Masyrafina, I. Industri Keuangan Syariah Inggris Makin Meningkat 2019. Available online: https://republika.co.id/berita/ekonomi/syariah-ekonomi/pqo0dd440/industri-keuangan-syariah-inggris-makin-meningkat (accessed on 30 October 2021).
- Rabbani, M.R.; Bashar, A.; Nawaz, N.; Karim, S.; Mohd, A.; Rahiman, H.U.; Alam, M.S. Exploring the Role of Islamic Fintech in Combating the Aftershocks of COVID-19: The Open Social Innovation of the Islamic Financial System. J. Open Innov. Technol. Mark. Complex. 2021, 7, 136. [Google Scholar] [CrossRef]
- Alaa Alaabed, F.; Mirakhor, A. Accelerating Risk Sharing Finance via Fintech: NextGen Islamic Finance. In Proceedings of the 1st International Colloqium on Islamic Banking and Islamic Finance, Tehran, Iran, 29–30 November 2017; Available online: https://www.sid.ir/FileServer/SE/433e20170101.pdf (accessed on 24 June 2021).
- Xirogiannis, G.; Chytas, P.; Glykas, M.; Valiris, G. Intelligent Impact Assesment of HRM to Shareholder Value. Expert Syst. Appl. 2008, 35, 2017–2031. [Google Scholar] [CrossRef]
- Ghazali, N.H. Awareness and Perception Analysis of Small Medium Enterprise and Start-Up towards FinTech Instruments; Crowdfunding and Peeer-to-Peer Lending in Malaysia. Int. J. Financ. Bank. Res. 2018, 4, 13–24. [Google Scholar] [CrossRef] [Green Version]
- Hasan, R.; Hassan, M.K.; Aliyu, S. Fintech and Islamic Finance: Literature Review and Research. Int. J. Islamic Econonomis Financ. 2020, 3, 75–94. [Google Scholar] [CrossRef] [Green Version]
- Smith, S. Understanding and Acquiring Technology Assets for Global Competition. Technovation 2007, 27, 643–649. [Google Scholar] [CrossRef]
- Kholis, N. Potret Perkembangan dan Praktik Keuangan Islam di Dunia. Millah Jurnal Studi Agama 2017, XVII, 1–30. [Google Scholar] [CrossRef]
- Akmal, H.; Ghozali, M. Analisis Perkembangan Ekonomi Islam di Asia Tenggara (Sebuah Kajian Historis). Jurnal Baabu Al-Ilmi 2017, 2, 1–15. [Google Scholar] [CrossRef]
- Ghozali, M.; Azmi, M.U.; Nugroho, W. Perkembangan Bank Syariah di Asia Tenggara; Kajian Historis. Falah Jurnal Ekonomi Syariah 2019, 4, 44–55. [Google Scholar] [CrossRef]
- Musyafah, A.A. Perkembangan Perekonomian Islam di Beberapa Negara di Dunia. Diponegoro Private Law Review 2019, 4, 419–427. Available online: https://ejournal2.undip.ac.id/index.php/dplr/article/view/5103 (accessed on 3 November 2021).
- Sriprasert, P.; Chainin, O.; Rahman, H.A. Understanding Behavior and Needs of Halal Tourism in Andaman Gulf of Thailand: A Case of Asian Muslim. J. Adv. Manag. Sci. 2014, 2, 216–219. [Google Scholar] [CrossRef]
- Martin, J.C.; Orden, C.C.; Zergane, S. Islamic Finance and Halal Tourism: An Unexplored Bridge for Smart Specialization. Sustainability 2020, 12, 5736. [Google Scholar] [CrossRef]
- ISEF. Seeing the Potential of the Global Halal Industry. 2021. Available online: https://isef.co.id/blog-en/seeing-the-potential-of-the-global-halal-industry/ (accessed on 25 November 2021).
- Karim, A.; Setiawan, M.; Indrawati, N.K.; Mugiono, M. Impact of Halal Standards on Logistic Employee Performance. Acta Logist.-Int. Sci. J. About Logist. 2021, 8, 268–276. [Google Scholar] [CrossRef]
- Bank Indonesia (BI). Kontribusi Ekonomi Syariah terhadap PDB Meningkat. Available online: https://databoks.katadata.co.id/datapublish/2021/06/30/kontribusi-ekonomi-syariah-terhadap-pdb-terus-meningkat (accessed on 2 November 2021).
- Nirwandar, S. Halal Lifestyle In Indonesia. UNWTO Seminar. 16 November 2015. Available online: https://webunwto.s3-eu-west-1.amazonaws.com/imported_images/43659/best_practice_halal_life_indonesia.pdf (accessed on 8 November 2021).
- Dinarstandar. State of the Global Islamic Economy Report. 2020. Available online: https://cdn.salaamgateway.com/reports/pdf/862e1c9a9d925c5cd6aacae31b0ea102e21778a9.pdf (accessed on 28 July 2021).
- Hidayat, K. Jadi Sumber Pertumbuhan Ekonomi, Kontribusi Ekonomi Syariah ke PDB Terus Meningkat. Available online: https://nasional.kontan.co.id/news (accessed on 28 July 2021).
- Surya, B.; Menne, F.; Sabhan, H.; Suriani, S.; Abubakar, H.; Idris, M. Economic Growth, Increasing Productivity of SMEs, and Open Innovatioan. J. Open Innov. Technol. Mark. Complex. 2021, 7, 20. [Google Scholar] [CrossRef]
- Oshora, B.; Desalegn, G.; Gorgenyi, H.E.; Fekete, F.M.; Zeman, Z. Determinants of Financial Inclusion in Small and Medium Enterprises: Evidence from Ethiopia. J. Risk Financ. Manag. 2021, 14, 286. [Google Scholar] [CrossRef]
- Hsien, W.C.; Yuan, L.L.; Bein, C.C. Evaluating Firm Technological Innovation Capability Under Uncertainty. Technovation 2008, 28, 349–363. [Google Scholar] [CrossRef]
- Liu, J.; Tang, J.; Zhou, B.; Liang, Z. The Effect of Governance Quality on Economic Growth: Based on China’s Provincial Panel Data. Economies 2018, 6, 56. [Google Scholar] [CrossRef] [Green Version]
- Surya, B.; Hadijah, H.; Suriani, S.; Baharuddin, B.; Fitriyah, A.T.; Menne, F.; Rasyidi, E.S. Spatial Transformation of a New City in 2006–2020: Perspectives on the Spatial Dynamics, Environmental Quality Degradation, and Socio—Economic Sustainability of Local Communities in Makassar City, Indonesia. Land 2020, 9, 324. [Google Scholar] [CrossRef]
- Sira, E.; Vavrek, R.; Kravčáková Vozárová, I.; Kotulič, R. Knowledge Economy Indicators and Their Impact on the Sustainable Competitiveness of the EU Countries. Sustainability 2020, 12, 4172. [Google Scholar] [CrossRef]
- Setyowati, N. Macroeconomic Determinants of Islamic Banking Products in Indonesia. Economies 2019, 7, 53. [Google Scholar] [CrossRef] [Green Version]
- Sima, V.; Gheorghe, I.G.; Subi´c, J.; Nancu, D. Influences of the Industry 4.0 Revolution on the Human Capital Development and Consumer Behavior: A Systematic Review. Sustainability 2020, 12, 4035. [Google Scholar] [CrossRef]
- Bank Indonesia (BI). The Role of the Government in Zakat Development in the Era of Industrial Revolution 4.0. Islamic Economic and Finance Department. 2019. Available online: https://www.puskasbaznas.com/images/OfficialNews/191003-The-Role-of-Government-in-Zakat-Development-in-the-Era-Industrial-Revolution-4.pdf (accessed on 7 December 2021).
- Maksum, I.R.; Rahayu, A.Y.S.; Kusumawardhani, D. A Social Enterprise Approach to Empowering Micro, Small and Medium Enterprises (SMEs) in Indonesia. J. Open Innov. Technol. Mark. Complex. 2020, 6, 50. [Google Scholar] [CrossRef]
- Diabate, A.; Allate, B.M.; Wei, D.; Yu, L. Do Firm and Entrepreneur Characteristics Play a Role in SMEs’ Sustainable Growth in a Middle-Income Economy like Côte d’Ivoire? Sustainability 2019, 11, 1557. [Google Scholar] [CrossRef] [Green Version]
- Yusuf, M.; Ichsan, R.N.; Saparuddin. Determinasi Investasi dan Pasar Modal Syariah terhadap Pertumbuhan Ekonomi di Indonesia. J. Kaji. Ekon. Publik 2021, 6, 397–401. Available online: https://jurnal.pancabudi.ac.id/index.php/jepa/article/view/1121 (accessed on 5 September 2021).
- Roser, M. “Economic Growth”. 2013. Available online: https://ourworldindata.org/economic-growth (accessed on 28 July 2021).
- Cristina, I.O.M.; Nicoleta, C.; Cătălin, D.R.; Margareta, F. Regional Development in Romania: Empirical Evidence Regarding the Factors for Measuring a Prosperous and Sustainable Economy. Sustainability 2021, 13, 3942. [Google Scholar] [CrossRef]
- Zada, M.; Zada, S.; Ali, M.; Zang, Y.; Begum, A.; Han, H.; Ariza, M.A.; Vega, M.A. Development of Local Economy through the Strengthening of Small-Medium-Sized Forest Enterprises in KPK, Pakistan. Sustainability 2021, 13, 10502. [Google Scholar] [CrossRef]
- Hussain, M.E.; Haque, M. Impact of Economic Freedom on the Growth Rate: A Panel Data Analysis. Economies 2016, 4, 5. [Google Scholar] [CrossRef] [Green Version]
- Arner, D.W.; Buckley, R.P.; Zetzsche, D.A. Sustainability, FinTech and Financial Inclusion. Eur. Bus. Org. Law. Rev. 2020, 21, 7–35. [Google Scholar] [CrossRef]
- Garcia-Castro, R.; Ariño, M.A.; Canela, M.A. Does social performance really lead to financial performance? Accounting for endogeneity. J. Bus. Ethics 2010, 92, 107–126. [Google Scholar] [CrossRef]
- Lassala, C.; Apetrei, A.; Sapena, J. Sustainability Matter and Financial Performance of Companies. Sustainability 2017, 9, 1498. [Google Scholar] [CrossRef] [Green Version]
- Akben-Selcuk, E. Corporate Social Responsibility and Financial Performance: The Moderating Role of Ownership Concentration in Turkey. Sustainability 2019, 11, 3643. [Google Scholar] [CrossRef] [Green Version]
- López, M.V.; Garcia, A.; Rodriguez, L. Sustainable development and corporate performance: A study based on the Dow Jones sustainability index. J. Bus. Ethics 2007, 75, 285–300. [Google Scholar] [CrossRef]
- Faiz, I.A. Fintech Syariah dan Bisnis Digital. Penerbit: Media Rakyat Nusantara, Yogyakarta. 2020. Available online: http://opac.lib.ugm.ac.id/index.php?mod=book_detail&sub=BookDetail&act=view&typ=htmlext&buku_id=807048&obyek_id=1&unitid=200&jenis_id= (accessed on 5 December 2021).
- Soytas, M.A.; Denizel, M.; Usar, D.D. Addressing endogeneity in the causal relationship between sustainability and financial performance. Int. J. Prod. Econ. 2019, 210, 56–71. [Google Scholar] [CrossRef]
- Mallin, C.; Farag, H.; Ow-Yong, K. Corporate Social Responsibility and Financial Performance in Islamic banks. J. Econ. Behav. Organ. 2014, 103, S21–S38. [Google Scholar] [CrossRef]
- Menne, F.; Winata, L.; Hossain, M. The Influence of CSR Practices on Financial Performance: Evidence from Islamic Financial Institution in Indonesia. J. Mod. Account. Audit. 2016, 12, 77–90. [Google Scholar] [CrossRef]
- Torugsa, N.A.; O’Donohue, W.; Hecker, R. Capabilities, Proactive CSR and Financial Performance in SMEs: Empirical Evidence from an Australian Manufacturing Industry Sector. J. Bus. Ethics. 2012, 109, 483–500. [Google Scholar] [CrossRef] [Green Version]
- Ali Qalati, S.; Li, W.; Ahmed, N.; Mirani, M.A.; Khan, A. Examining the Factors Affecting SME Performance: The Mediating Role of Social Media Adoption. Sustainability 2021, 13, 75. [Google Scholar] [CrossRef]
- Syed, M.H.; Khan, S.; Rabbani, M.R.; Thalassinos, Y.E. An Artificial Intelligence and NLP based Islamic FinTech Model Combining Zakat and Qardh-Al-Hasan for Countering the Adverse Impact of COVID 19 on SMEs and Individuals. Int. J. Econ. Bus. Adm. 2020, VIII, 351–364. [Google Scholar] [CrossRef]
- Khan, S.; Rabbani, M.R. In Depth Analysis of Blockchain, Cryptocurrency and Sharia Compliance. Int. J. Bus. Innov. Res. 2020, 1, 1. [Google Scholar] [CrossRef]
- Suryono, R.R.; Budi, I.; Purwandari, B. Challenges and Trends of Financial Technology (Fintech): A Systematic Literature Review. Information 2020, 11, 590. [Google Scholar] [CrossRef]
- Gheeraert, L. Does Islamic finance spur banking sector development? J. Economic. Behav. Organ. 2014, 103. [Google Scholar] [CrossRef]
- Ahmed, A. Global financial crisis: An Islamic finance perspective. Int. J. Islamic Middle East. Financ. Manag. 2010, 3, 306–320. [Google Scholar] [CrossRef]
- Pitluck, A.Z. Islamic banking and finance: Alternative or façade? In Oxford Handbook of the Sociology of Finance; Oxford University Press: Oxford, UK, 2012; pp. 431–449. Available online: https://www.oxfordhandbooks.com/view/10.1093/oxfordhb/9780199590162.001.0001/oxfordhb-9780199590162-e-23 (accessed on 7 December 2021).
- Ishak, K. The role of Islamic finance in economic development. Lingnan J. Bank. Financ. Econ. 2016, 6, 6. Available online: https://commons.ln.edu.hk/cgi/viewcontent.cgi?article=1036&context=ljbfe (accessed on 5 December 2021).
- Mansoor, M.; Ellahi, N.; Hassan, A.; Malik, Q.A.; Waheed, A.; Ullah, N. Corporate Governance, Shariah Governance, and Credit Rating: A Cross-Country Analysis from Asian Islamic Banks. J. Open Innov. Technol. Mark. Complex. 2020, 6, 170. [Google Scholar] [CrossRef]
- Hernita, H.; Surya, B.; Perwira, I.; Abubakar, H.; Idris, M. Economic Business Sustainability and Strengthening Human Resource Capacity Based on Increasing the Productivity of Small and Medium Enterprises (SMEs) in Makassar City, Indonesia. Sustainability 2021, 13, 3177. [Google Scholar] [CrossRef]
- Surya, B.; Salim, A.; Hernita, H.; Suriani, S.; Menne, F.; Rasyidi, E.S. Land Use Change, Urban Agglomeration, and Urban Sprawl: A Sustainable Development Perspective of Makassar City, Indonesia. Land 2021, 10, 556. [Google Scholar] [CrossRef]
- Kucharčíková, A.; Mičiak, M. Human Capital Management in Transport Enterprises with the Acceptance of Sustainable Development in the Slovak Republic. Sustainability 2018, 10, 2530. [Google Scholar] [CrossRef] [Green Version]
- Mehmood, R.; Hunjra, A.I.; Chani, M.I. The Impact of Corporate Diversification and Financial Structure on Firm Performance: Evidence from South Asian Countries. J. Risk Financ. Manag. 2019, 12, 49. [Google Scholar] [CrossRef] [Green Version]
- Han, M.; Lee, S.; Kim, J. Effectiveness of Diversification Strategies for Ensuring Financial Sustainability of Construction Companies in the Republic of Korea. Sustainability 2019, 11, 3076. [Google Scholar] [CrossRef] [Green Version]
- Ibarra, D.; Bigdeli, A.Z.; Igartua, J.I.; Jaione, G. Business Model Innovation in Established SMEs: A Configurational Approach. J. Open Innov. Technol. Mark. Dan Complex. 2020, 6, 76. [Google Scholar] [CrossRef]
- MacDonald, A.; Clarke, A.; Huang, L.; Seitanidi, M.M. Partner Strategic Capabilities for Capturing Value from Sustainability-Focused Multi-Stakeholder Partnerships. Sustainability 2019, 11, 557. [Google Scholar] [CrossRef] [Green Version]
- Amrina, U.; Hidayatno, A.; Zagloel, T.Y.M. A Model-Based Strategy for Developing Sustainable Cosmetics Small and Medium Industries with System Dynamics. J. Open Innov. Technology. Mark. Complex. 2021, 7, 225. [Google Scholar] [CrossRef]
- Lestari, D.; Darma, D.C.; Muliadi, M. Fintech and Micro, Small and Medium Enterprise Development: Special Reference to Indonesia. Entrep. Rev. 2020, 1, 1–9. [Google Scholar] [CrossRef]
- Khan, S. The Role of Product Marketing and Why Startups Need to Define it. 2021. Available online: https://openviewpartners.com/blog/role-of-product-marketing-in-your-startup/#.YZQz4GBBw2w (accessed on 17 November 2021).
- Tosovic-Stevanovic, A.; Ristanovic, V.; Calovic, D.; Lalic, G.; ZuZa, M.; Cvijanovic, G. Small Farm Business Analysis Using the AHP Model for Efficient Assessment of Distribution Channels. Sustainability 2020, 12, 10479. [Google Scholar] [CrossRef]
- Ungerman, O.; Dedkova, J. Marketing Innovations in Industry 4.0 and Their Impacts on Current Enterprises. Appl. Sci. 2019, 9, 3685. [Google Scholar] [CrossRef] [Green Version]
- Hair, J.F., Jr.; Sarstedt, M.; Hopkins, L.; Kuppelwieser, G. Partial least squares structural equation modeling (PLS-SEM): An emerging tool in business research. Eur. Bus. Rev. 2014, 26, 106–121. [Google Scholar] [CrossRef]
- Fàbregues, S.; Hong, Q.N.; Escalante, B.E.L.; Guetterman, T.C.; Meneses, J.; Fetters, M.D. A Methodological Review of Mixed Methods Research in Palliative and End-of-Life Care (2014–2019). Int. J. Environ. Res. Public Health 2020, 17, 3853. [Google Scholar] [CrossRef] [PubMed]
- Jusman. Potensi Pembangunan Kota Makassar. Available online: https://disnaker.makassar.go.id/2017/11/08/potensi-pembangunan-kota-makassar (accessed on 6 November 2021).
- BPS Kota Makassar. Kota Makassar dalam Angka 2021. Available online: https://makassarkota.bps.go.id/publication/2021/02/26/be312e3f776bcfd005978bda/kota-makassar-dalam-angka-2021.html (accessed on 6 November 2021).
- Sugiono. Metode Penelitian Kuantantif, Kualitatif dan R&D. 2017. Available online: https://www.pdfdrive.com/prof-dr-sugiyono-metode-penelitian-kuantitatif-kualitatif-dan-rd-intro-e56379944.html (accessed on 12 November 2021).
- Lwanga, S.K.; Lemeshow, S. Adequacy of Sample Size in Health Studies. Available online: https://apps.who.int/iris/bitstream/handle/10665/41607/0471925179_eng.pdf?sequence=1&isAllowed=y (accessed on 18 November 2021).
- Bell, E.; Bryman, A.; Harley, B. Business Research Methods, 5th ed.; Jilid., I., Ed.; Erlangga: Jakarta, Indonesia, 1996; Available online: https://library.ui.ac.id/detail?id=20148789 (accessed on 18 November 2021).
- Cantele, S.; Vernizzi, S.; Campedelli, B. Untangling the Origins of Sustainable Commitment: New Insights on the Small vs. Large Firms’ Debate Untangling the Origins of Sustainable Commitment: New Insights on the Small vs. Large Firms’ Debate. Sustainability 2020, 12, 671. [Google Scholar] [CrossRef] [Green Version]
- Manzaneque, L.M.; Alfaro, C.E.; de la Cruz, A.M.P. Stakeholders and Long-Term Sustainability of SMEs. Who Really Matters in Crisis Contexts, and When. Sustainability 2019, 11, 6551. [Google Scholar] [CrossRef] [Green Version]
- Ellitan, L. Creating Sustainability of Small and Medium Enterprises in Surabaya and Surrounding Area. Int. J. Res. Manag. Econ. Commer. 2018, 8, 157–167. [Google Scholar]
- Phan, T.T.H.; Tran, H.X.; Le, T.T.; Nguyen, N.; Pervan, S.; Tran, M.D. The Relationship between Sustainable Development Practices and Financial Performance: A Case Study of Textile Firms in Vietnam. Sustainability 2020, 12, 5930. [Google Scholar] [CrossRef]
- Masocha, R. Social Sustainability Practices on Small Businesses in Developing Economies: A Case of South Africa. Sustainability 2019, 11, 3257. [Google Scholar] [CrossRef] [Green Version]
- Herr, H.; Nettekoven, Z.M. The Role of Small and Medium-sized Enterprises in Development What Can be Learned from the German Experience? 2017. Available online: https://library.fes.de/pdf-files/iez/14056.pdf (accessed on 22 November 2021).
- United Nations. Digital Technologies for a New Future. 2021. Available online: https://www.cepal.org/sites/default/files/publication/files/46817/S2000960_en.pdf (accessed on 21 October 2021).
- Surya, B.; Syafri, S.; Hadijah, H.; Baharuddin, B.; Fitriyah, A.T.; Sakti, H.H. Management of Slum-Based Urban Farming and Economic Empowerment of the Community of Makassar City, South Sulawesi, Indonesia. Sustainability 2020, 12, 7324. [Google Scholar] [CrossRef]
- Surya, B.; Muhibuddin, A.; Suriani, S.; Rasyidi, E.S.; Baharuddin, B.; Fitriyah, A.T.; Abubakar, H. Economic Evaluation, Use of Renewable Energy, and Sustainable Urban Development Mamminasata Metropolitan, Indonesia. Sustainability 2021, 13, 1165. [Google Scholar] [CrossRef]
- Baboshkin, P.; Yegina, N.; Zemskova, E.; Stepanova, D.; Yuksel, S. Non-Classical Approach to Identifying Groups of Countries Based on Open Innovation Indicators. J. Open Innov. Technology. Mark. Complex. 2021, 7, 77. [Google Scholar] [CrossRef]
- Yang, X. FinTech in Promoting the Development of Green Finance in China against the Background of Big Data and Artificial Intelligence. In 2020 4th International Seminar on Education Innovation and Economic Management (SEIEM); Francis Academic Press: London, UK, 2020; Available online: https://www.semanticscholar.org/paper/FinTech-in-Promoting-the-Development-of-Green-in-of-Yang/671a78edabf0dc5eb7038bd41c819856cea9d456 (accessed on 25 October 2021).
- Menne, F. Nilai-Nilai Spiritual dalam Entitas Bisnis Syariah. Celebes Media Perkasa. 2017. Available online: https://bit.ly/3ipDK1x (accessed on 28 October 2021).
- Lee, J.L. Green Finance and Sustainable Development Goals: The Case of China. J. Asian Financ. Econ. Bus. 2020, 7, 577–586. [Google Scholar] [CrossRef]
- Babeľová, Z.G.; Stareček, A. Evaluation of Industrial Enterprises’ Performance by Different Generations of Employees. Entrep. Sustain. Issues 2021, 9, 346–362. [Google Scholar] [CrossRef]
- Babel’ová, Z.G.; Starecek, A.; Koltnerová, K.; Dagmar, C. Perceived Organizational Performance in Recruiting and Retaining Employees with Respect to Different Generational Groups of Employees and Sustainable Human Resource Management. Sustainability 2020, 12, 574. [Google Scholar] [CrossRef] [Green Version]
- Moro, V.R.; Rambaud, S.C.; Pascual, J.L. Sustainability in FinTechs: An Explanation through Business Model Scalability and Market Valuation. Sustainability 2020, 12, 10316. [Google Scholar] [CrossRef]
- George, G.; Schillebeeckx, S. Digital Sustainability and its Implications for Finance and Climate Change. Macroeconomic Review. 2021. Available online: https://www.mas.gov.sg/-/media/MAS/EPG/MR/2021/Apr/MRApr21_SF_A.pdf (accessed on 29 October 2021).
- Ferreira, M.C.R.; de Carvalho, F.M.; Sobreiro, V.A. A systematic review of literature about finance and sustainability. J. Sustain. Financ. Investig. 2016, 6, 112–147. [Google Scholar] [CrossRef]
- Boikova, T.; Sandija, Z.R.S.; Rivza, P.; Rivza, B. The Determinants and Effects of Competitiveness: Digitalization in the European Economies. Sustainability 2021, 13, 11689. [Google Scholar] [CrossRef]
- Pizzi, S.; Corbo, L.; Caputo, A. Fintech and SMEs Sustainable Business Models: Reflection and Considerations for a circular economy. J. Clean. Prod. 2020, 281, 1. [Google Scholar] [CrossRef]
- Surya, B.; Suriani, S.; Menne, F.; Abubakar, H.; Idris, M.; Rasyidi, E.S.; Remmang, H. Community Empowerment and Utilization of Renewable Energy: Entrepreneurial Perspective for Community Resilience Based on Sustainable Management of Slum Settlements in Makassar City, Indonesia. Sustainability 2021, 13, 3178. [Google Scholar] [CrossRef]
Publisher’s Note: MDPI stays neutral with regard to jurisdictional claims in published maps and institutional affiliations. |
© 2022 by the authors. Licensee MDPI, Basel, Switzerland. This article is an open access article distributed under the terms and conditions of the Creative Commons Attribution (CC BY) license (https://creativecommons.org/licenses/by/4.0/).




