Comprehensive Explorations and Preliminary Experimental Verification of RNA Modification-Related Diagnostic Markers in the Subtype Classification of Peripheral Blood-Derived Mononuclear Cells Derived from Post-Traumatic Stress Disorder Patients
Abstract
1. Introduction
2. Materials and Methods
2.1. Data Acquisition and Preprocessing
2.2. Extraction and Differential Analysis of RMGs
2.3. Correlation Analysis of RMGs
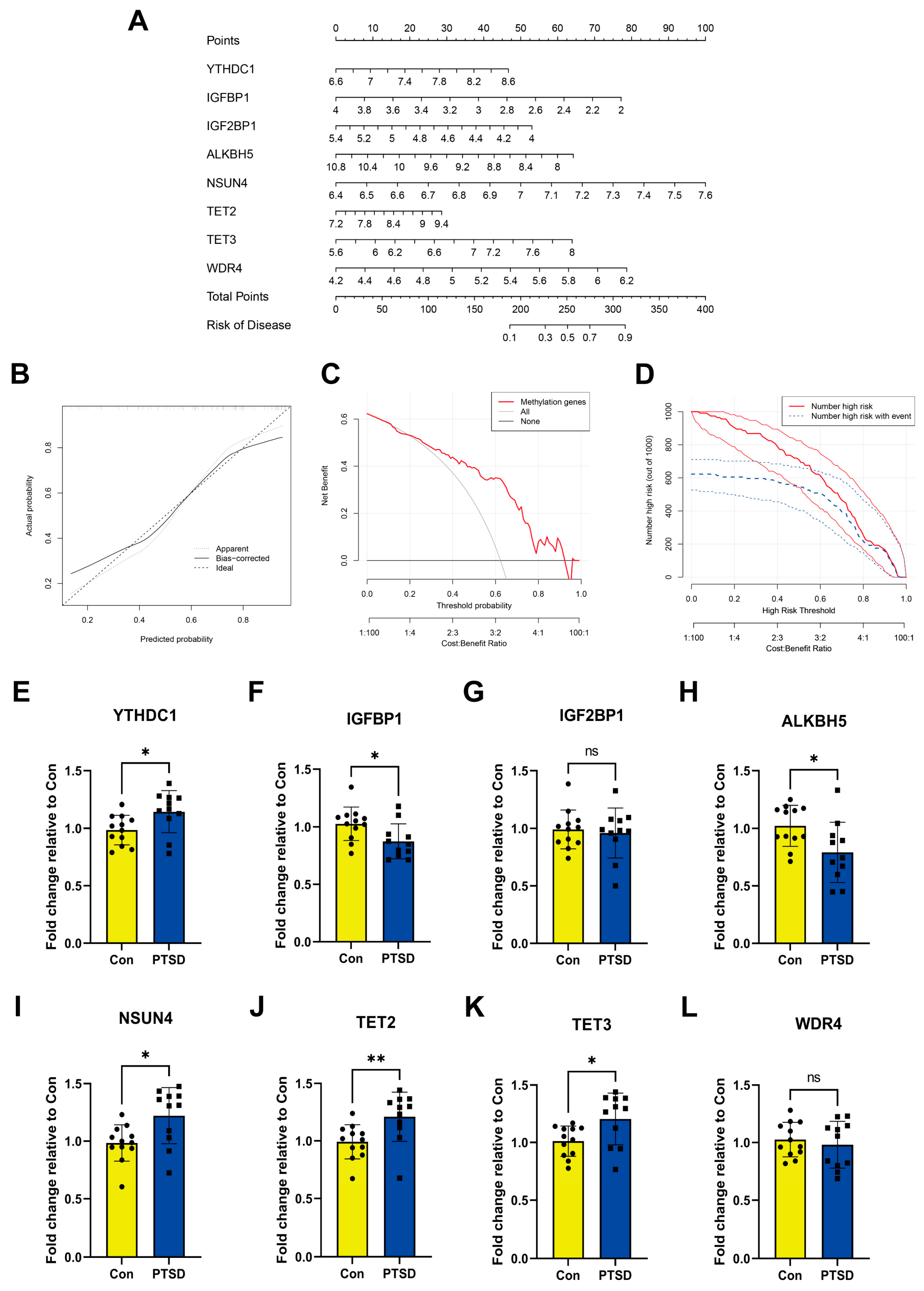
2.4. Construction of the RF, LASSO, and Nomogram Models
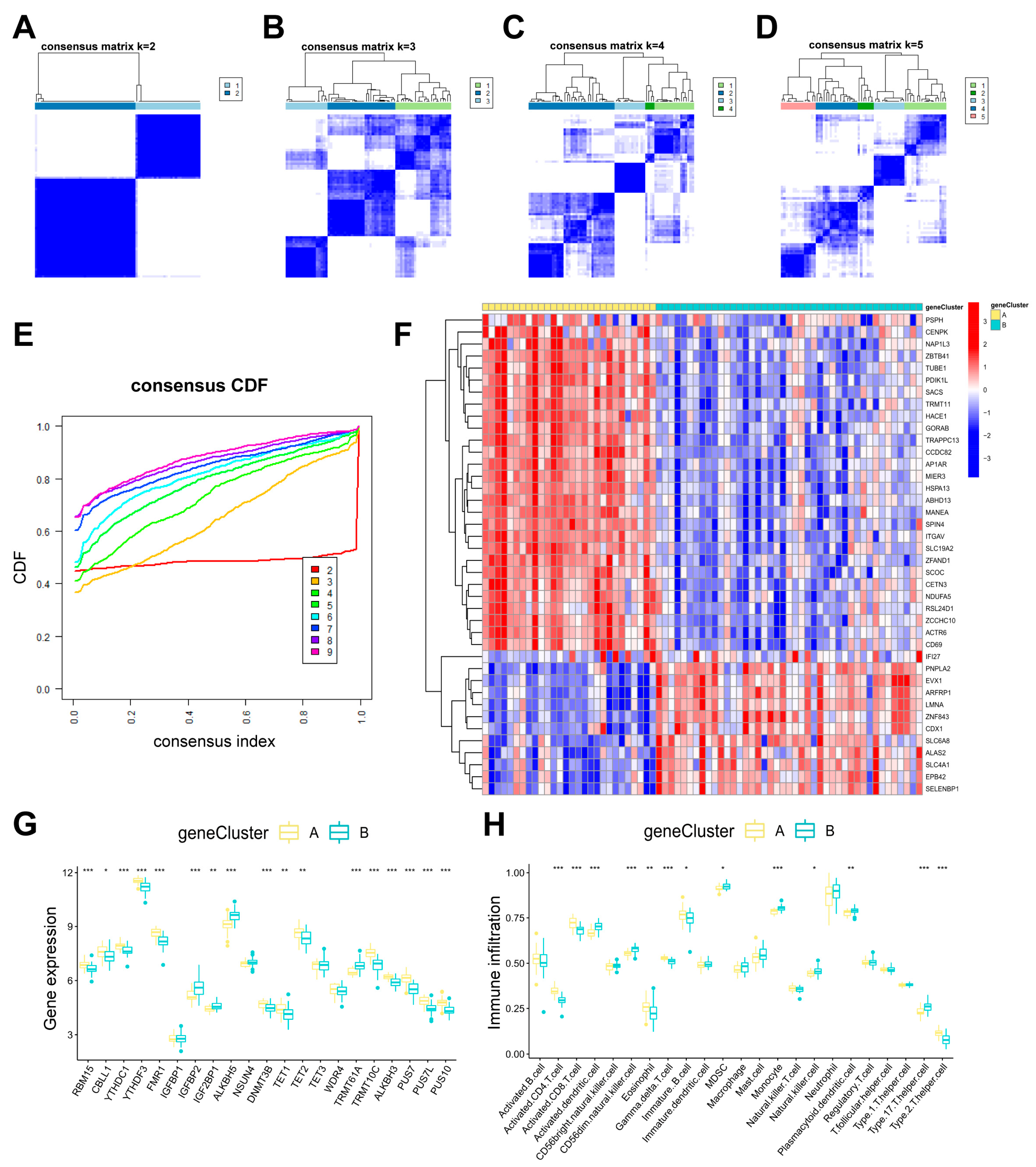
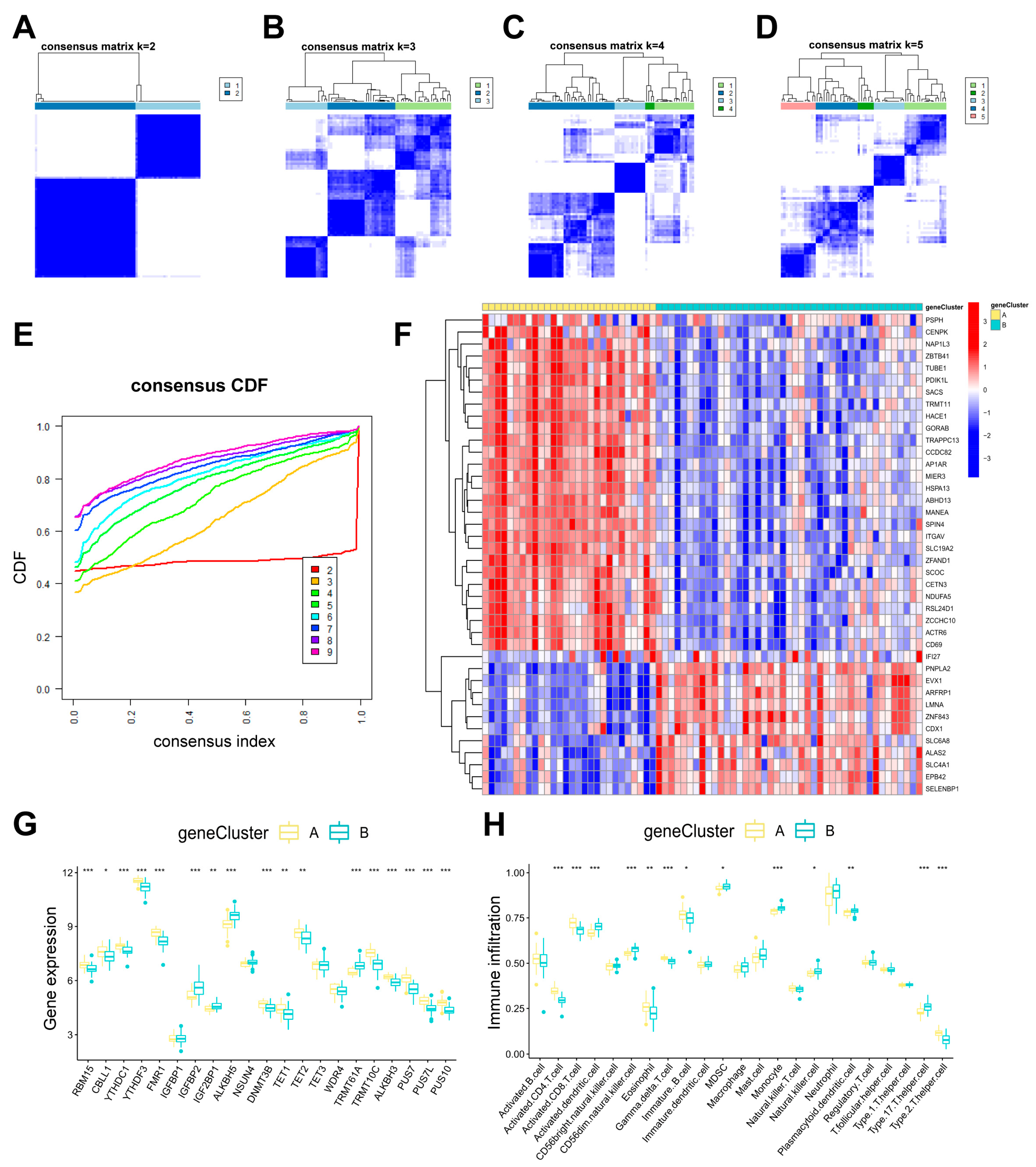
2.5. Consensus Clustering Analysis of Differentially Expressed Levels of Differentially Expressed Immune Infiltration
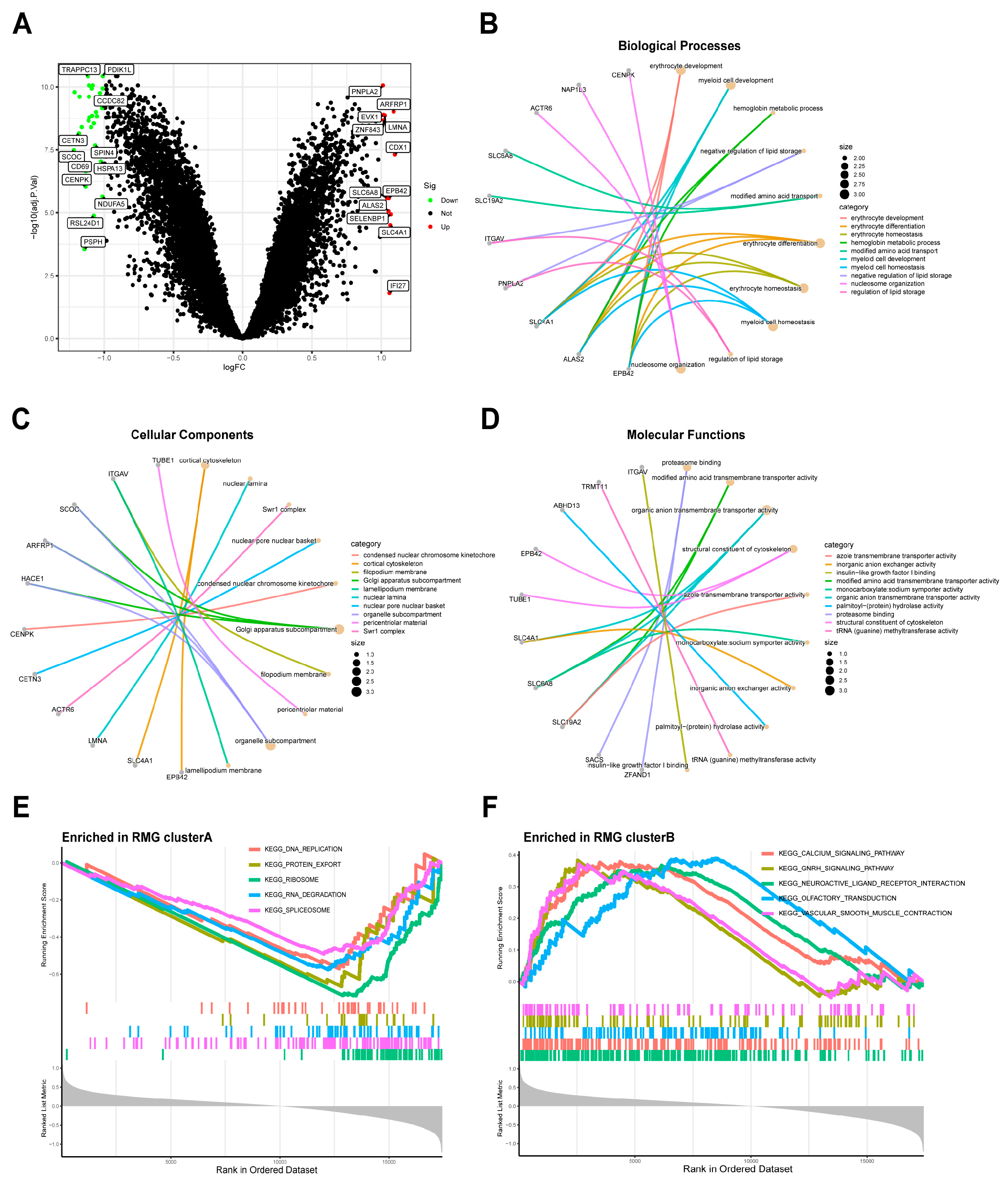
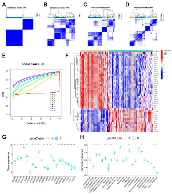
2.6. Identification of RNA Modification Gene Subtypes Through Analysis of DEGs Within Various RNA Modification Subtypes
2.7. Differential Analysis of Genes Related to PTSD in Various Subtypes
2.8. Experimental Validation by RT-qPCR
2.9. Statistical Analysis
3. Results
3.1. Normalized the Databases Downloaded from GEO
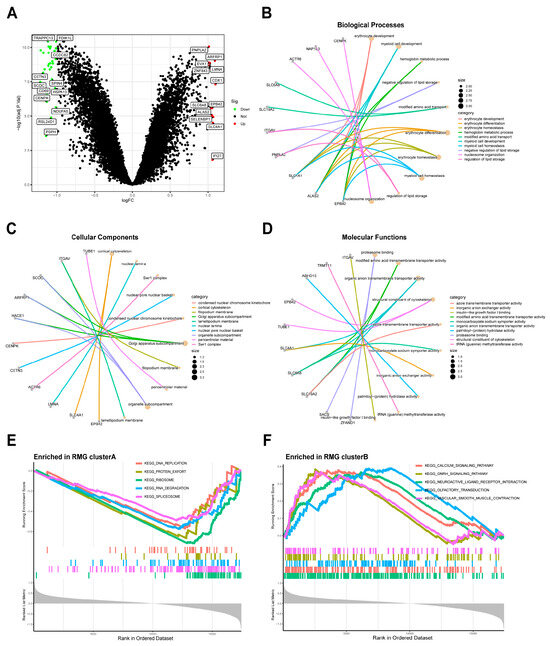
3.2. Landscape of the 60 RMGs in PTSD
3.3. Construction of the Nomogram Models and RT-qRCR Validation
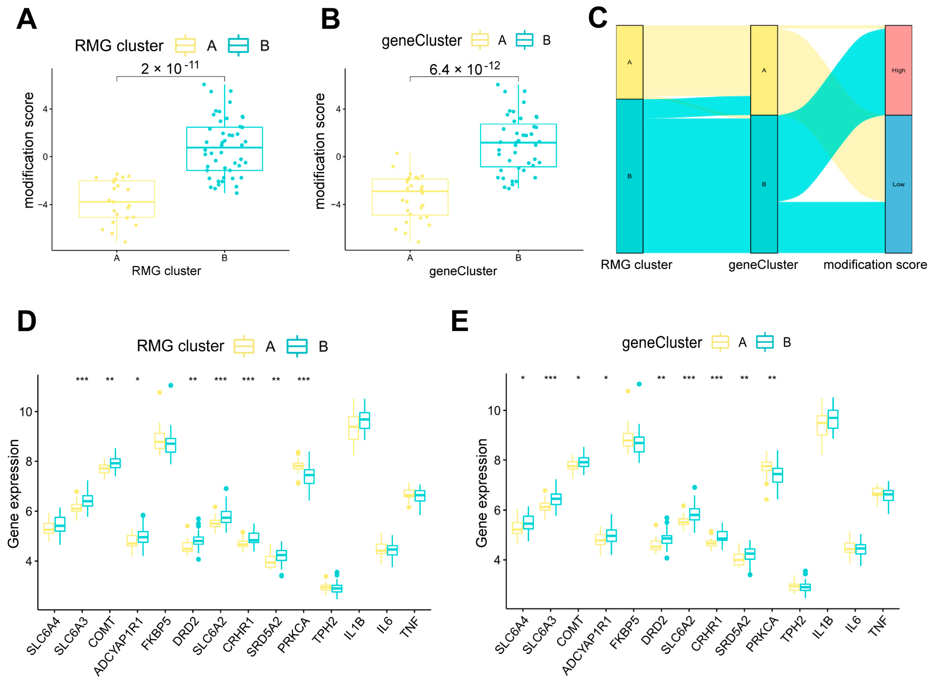
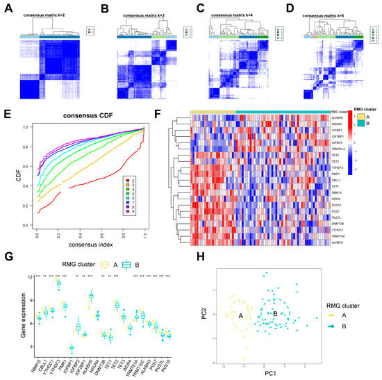
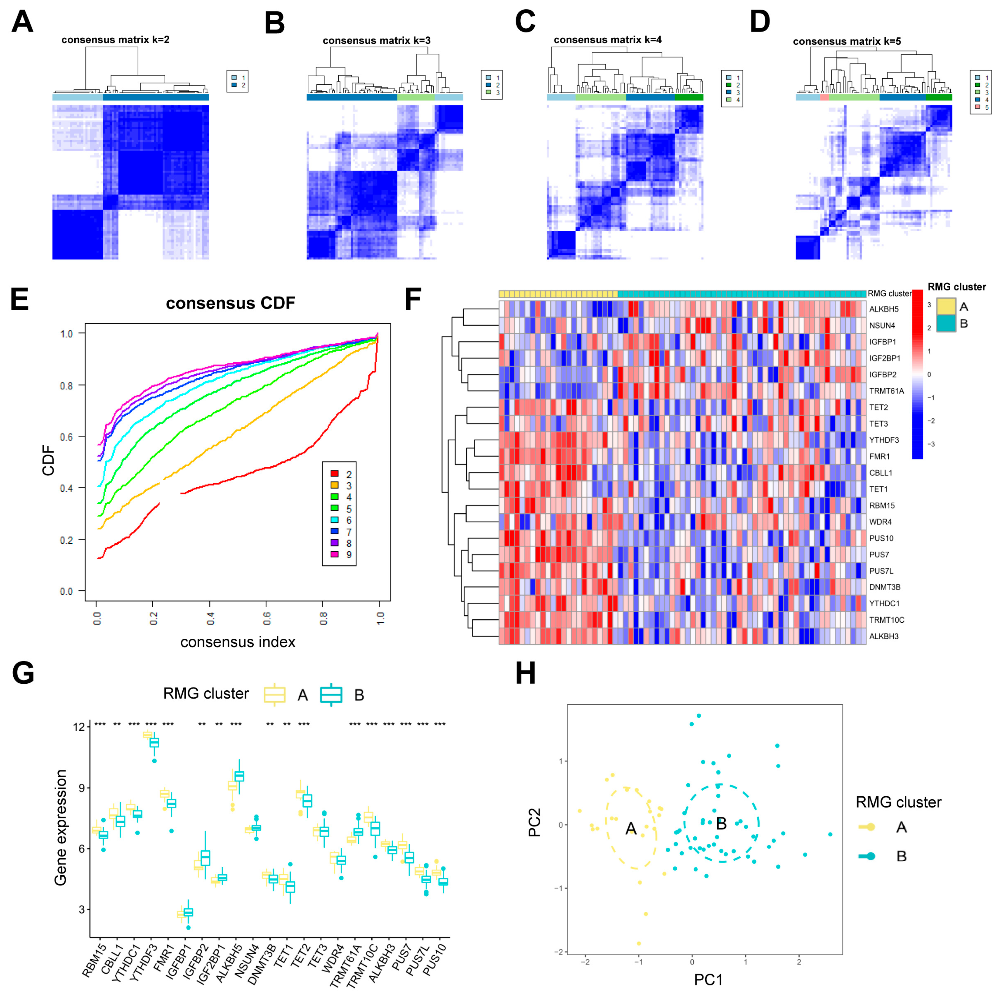
3.4. Two RMG Subtypes Identified by Differential RMGs
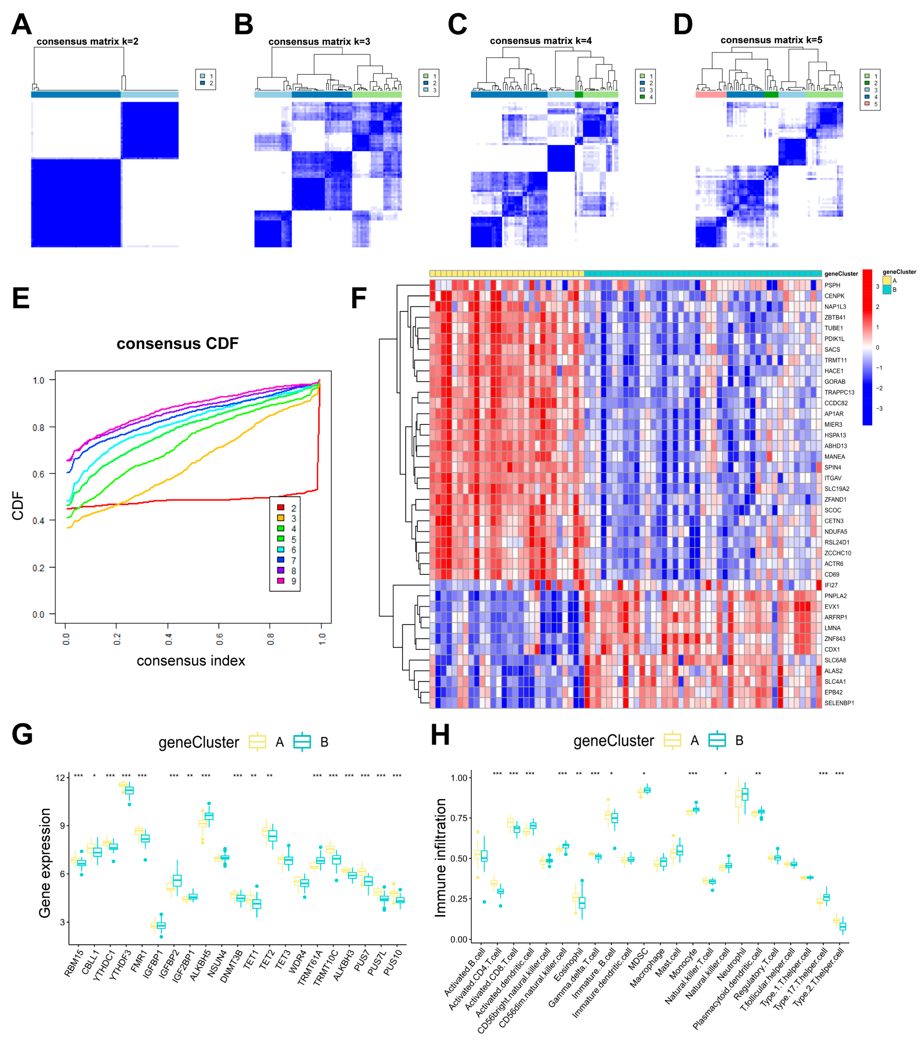
3.5. Identification of Two RMG-Related DEG Subtypes and Consistency Check Between Two Genotyping Methods
3.6. Role of RMG Patterns in Distinguishing PTSD
4. Discussion
5. Conclusions
Supplementary Materials
Author Contributions
Funding
Institutional Review Board Statement
Informed Consent Statement
Data Availability Statement
Acknowledgments
Conflicts of Interest
Abbreviations
| PTSD | Post-traumatic disorder |
| m6A | N6-methyladenosine |
| m5C | 5-methylcytosine |
| m1A | N1-methyladenosine |
| m7G | N7-methylguanosine |
| ψ | Pseudouridine |
| RMGs | RNA modification-related genes |
| PUS10 | Pseudouridine Synthase 10 |
| TET1 | Tet methylcytosine dioxygenase 1 |
| WDR4 | WD repeat domain 4 |
| YTHDF3 | YTH N6-methyladenosine RNA binding protein F3 |
| TRMT10C | tRNA methyltransferase 10C |
| IGFBP1 | Insulin like growth factor binding protein 1 |
| ALKBH5 | AlkB homolog 5 |
| FMR1 | Fragile X messenger ribonucleoprotein 1 |
| TET3 | Tet methylcytosine dioxygenase 3 |
| RBM15 | RNA binding motif protein 15 |
| TET2 | Tet methylcytosine dioxygenase 2 |
| CBLL1 | Cbl proto-oncogene like 1 |
| DNMT3B | DNA methyltransferase 3 beta |
| TRMT61A | tRNA methyltransferase 61A |
| IGFBP2 | Insulin like growth factor binding protein 2 |
| NSUN4 | NOP2/Sun RNA methyltransferase 4 |
| PUS7L | Pseudouridine synthase 7 like |
| YTHDC1 | YTH N6-methyladenosine RNA binding protein C1 |
| PUS7 | Pseudouridine synthase 7 |
| ALKBH3 | AlkB homolog 3, alpha-ketoglutarate dependent dioxygenase |
| IGF2BP1 | Insulin like growth factor 2 mRNA binding protein 1 |
| MDSCs | Myeloid-derived suppressor cells |
| GEO | Gene Expression Omnibus |
| GO | Gene Ontology |
| DEGs | Differentially expressed genes |
| ssGSEA | Single sample gene set enrichment analysis |
| RT-qPCR | Real-time quantitative polymerase chain reaction |
| RMA | Robust multiarray analysis |
| PCA | Principal component analysis |
| RF | Random forests |
| LASSO | Least absolute shrinkage and selection operator |
| ROC | Receiver operating characteristics |
| DCA | Decision curve analysis |
| CDF | Consensus cumulative distribution function |
| GSEA-KEGG | Gene set enrichment analysis and Kyoto encyclopedia of genes and genomes |
| SLC6A4 | Solute carrier family 6 member 4 |
| SLC6A3 | Solute carrier family 6 member 3 |
| COMT | Catechol-O-methyltransferase |
| ADCYAP1R1 | ADCYAP receptor type I |
| FKBP5 | FKBP prolyl isomerase 5 |
| DRD2 | Dopamine receptor D2 |
| SLC6A2 | Solute carrier family 6 member 2 |
| CRHR1 | Corticotropin releasing hormone receptor 1 |
| SRD5A2 | Steroid 5 alpha-reductase 2 |
| PRKCA | Protein kinase C alpha |
| TPH2 | Tryptophan hydroxylase 2 |
| IL1β | Interleukin 1 beta |
| IL6 | Interleukin 6 |
| TNF | Tumor necrosis factor |
| HPBMs | Human peripheral blood monocytes |
| BP | Biological process |
| CC | Cell component |
| MF | Molecular function |
| TET | Ten-eleven translocation |
References
- Orsini, C.A.; Maren, S. Neural and Cellular Mechanisms of Fear and Extinction Memory Formation. Neurosci. Biobehav. Rev. 2012, 36, 1773–1802. [Google Scholar] [CrossRef]
- Maercker, A.; Cloitre, M.; Bachem, R.; Schlumpf, Y.R.; Khoury, B.; Hitchcock, C.; Bohus, M. Complex Post-Traumatic Stress Disorder. Lancet 2022, 400, 60–72. [Google Scholar] [CrossRef] [PubMed]
- Yehuda, R.; Hoge, C.W.; McFarlane, A.C.; Vermetten, E.; Lanius, R.A.; Nievergelt, C.M.; Hobfoll, S.E.; Koenen, K.C.; Neylan, T.C.; Hyman, S.E. Post-Traumatic Stress Disorder. Nat. Rev. Dis. Primers 2015, 1, 15057. [Google Scholar] [CrossRef] [PubMed]
- Al Jowf, G.I.; Ahmed, Z.T.; Reijnders, R.A.; de Nijs, L.; Eijssen, L.M.T. To Predict, Prevent, and Manage Post-Traumatic Stress Disorder (PTSD): A Review of Pathophysiology, Treatment, and Biomarkers. Int. J. Mol. Sci. 2023, 24, 5238. [Google Scholar] [CrossRef] [PubMed]
- Mevissen, L.; de Jongh, A. PTSD and Its Treatment in People with Intellectual Disabilities: A Review of the Literature. Clin. Psychol. Rev. 2010, 30, 308–316. [Google Scholar] [CrossRef]
- Klein, H.U.; De Jager, P.L. Uncovering the Role of the Methylome in Dementia and Neurodegeneration. Trends Mol. Med. 2016, 22, 687–700. [Google Scholar] [CrossRef]
- Srivastava, A.; Dada, O.; Qian, J.; Al-Chalabi, N.; Fatemi, A.B.; Gerretsen, P.; Graff, A.; De Luca, V. Epigenetics of Schizophrenia. Psychiatry Res. 2021, 305, 114218. [Google Scholar] [CrossRef]
- Richetto, J.; Meyer, U. Epigenetic Modifications in Schizophrenia and Related Disorders: Molecular Scars of Environmental Exposures and Source of Phenotypic Variability. Biol. Psychiatry 2021, 89, 215–226. [Google Scholar] [CrossRef]
- Liu, W.W.; Zheng, S.Q.; Li, T.; Fei, Y.F.; Wang, C.; Zhang, S.; Wang, F.; Jiang, G.M.; Wang, H. RNA Modifications in Cellular Metabolism: Implications for Metabolism-Targeted Therapy and Immunotherapy. Signal Transduct. Target. Ther. 2024, 9, 70. [Google Scholar] [CrossRef]
- Boccaletto, P.; Stefaniak, F.; Ray, A.; Cappannini, A.; Mukherjee, S.; Purta, E.; Kurkowska, M.; Shirvanizadeh, N.; Destefanis, E.; Groza, P.; et al. Modomics: A Database of RNA Modification Pathways. 2021 Update. Nucleic Acids Res. 2022, 50, D231–D235. [Google Scholar] [CrossRef]
- Wang, M.K.; Gao, C.C.; Yang, Y.G. Emerging Roles of RNA Methylation in Development. Acc. Chem. Res. 2023, 56, 3417–3427. [Google Scholar] [CrossRef]
- Liang, L.; Zhu, Y.; Li, J.; Zeng, J.; Wu, L. Alkbh5-Mediated M6a Modification of Circccdc134 Facilitates Cervical Cancer Metastasis by Enhancing Hif1a Transcription. J. Exp. Clin. Cancer Res. 2022, 41, 261. [Google Scholar] [CrossRef]
- Lin, X.; Wang, F.; Chen, J.; Liu, J.; Lin, Y.B.; Li, L.; Chen, C.B.; Xu, Q. N(6)-Methyladenosine Modification of Cenpk mRNA by Zc3h13 Promotes Cervical Cancer Stemness and Chemoresistance. Mil. Med. Res. 2022, 9, 19. [Google Scholar] [CrossRef] [PubMed]
- Sun, Y.; Shen, W.; Hu, S.; Lyu, Q.; Wang, Q.; Wei, T.; Zhu, W.; Zhang, J. Mettl3 Promotes Chemoresistance in Small Cell Lung Cancer by Inducing Mitophagy. J. Exp. Clin. Cancer Res. 2023, 42, 65. [Google Scholar] [CrossRef]
- Yin, H.; Chen, L.; Piao, S.; Wang, Y.; Li, Z.; Lin, Y.; Tang, X.; Zhang, H.; Zhang, H.; Wang, X. M6a RNA Methylation-Mediated Rmrp Stability Renders Proliferation and Progression of Non-Small Cell Lung Cancer through Regulating Tgfbr1/Smad2/Smad3 Pathway. Cell Death Differ. 2023, 30, 605–617. [Google Scholar] [CrossRef]
- Wang, Y.; Wei, J.; Feng, L.; Li, O.; Huang, L.; Zhou, S.; Xu, Y.; An, K.; Zhang, Y.; Chen, R.; et al. Aberrant M5c Hypermethylation Mediates Intrinsic Resistance to Gefitinib through Nsun2/Ybx1/Qsox1 Axis in Egfr-Mutant Non-Small-Cell Lung Cancer. Mol. Cancer 2023, 22, 81. [Google Scholar] [CrossRef]
- Xu, Y.; Song, M.; Hong, Z.; Chen, W.; Zhang, Q.; Zhou, J.; Yang, C.; He, Z.; Yu, J.; Peng, X.; et al. The N6-Methyladenosine Mettl3 Regulates Tumorigenesis and Glycolysis by Mediating M6a Methylation of the Tumor Suppressor Lats1 in Breast Cancer. J. Exp. Clin. Cancer Res. 2023, 42, 10. [Google Scholar] [CrossRef]
- Wu, Y.; Wang, Z.; Han, L.; Guo, Z.; Yan, B.; Guo, L.; Zhao, H.; Wei, M.; Hou, N.; Ye, J.; et al. Prmt5 Regulates RNA M6a Demethylation for Doxorubicin Sensitivity in Breast Cancer. Mol. Ther. J. Am. Soc. Gene Ther. 2022, 30, 2603–2617. [Google Scholar] [CrossRef]
- Fang, R.; Chen, X.; Zhang, S.; Shi, H.; Ye, Y.; Shi, H.; Zou, Z.; Li, P.; Guo, Q.; Ma, L.; et al. Egfr/Src/Erk-Stabilized Ythdf2 Promotes Cholesterol Dysregulation and Invasive Growth of Glioblastoma. Nat. Commun. 2021, 12, 177. [Google Scholar] [CrossRef] [PubMed]
- Chaligne, R.; Gaiti, F.; Silverbush, D.; Schiffman, J.S.; Weisman, H.R.; Kluegel, L.; Gritsch, S.; Deochand, S.D.; Gonzalez Castro, L.N.; Richman, A.R.; et al. Epigenetic Encoding, Heritability and Plasticity of Glioma Transcriptional Cell States. Nat. Genet. 2021, 53, 1469–1479. [Google Scholar] [CrossRef] [PubMed]
- Zhang, S.; Zhao, B.S.; Zhou, A.; Lin, K.; Zheng, S.; Lu, Z.; Chen, Y.; Sulman, E.P.; Xie, K.; O, B.g.; et al. M(6)a Demethylase Alkbh5 Maintains Tumorigenicity of Glioblastoma Stem-Like Cells by Sustaining Foxm1 Expression and Cell Proliferation Program. Cancer Cell 2017, 31, 591–606.e596. [Google Scholar] [CrossRef]
- Reis, A.L.M.; Hammond, J.M.; Stevanovski, I.; Arnold, J.C.; McGregor, I.S.; Deveson, I.W.; Gururajan, A. Sex-Specific Transcriptomic and Epitranscriptomic Signatures of PTSD-Like Fear Acquisition. iScience 2022, 25, 104861. [Google Scholar] [CrossRef] [PubMed]
- Wang, Q.Y.; Pan, M.M.; Zhang, T.; Jiang, Y.; Zhao, P.Y.; Liu, X.H.; Gao, A.Q.; Yang, L.P.; Hou, J.L. Fear Stress During Pregnancy Affects Placental M6a-Modifying Enzyme Expression and Epigenetic Modification Levels. Front. Genet. 2022, 13, 927615. [Google Scholar] [CrossRef] [PubMed]
- Chang, Y.; Zhang, J.M.; Zhang, J.M.; Zhu, W.P.; Zheng, Q.H.; Qian, Z.Q.; Wei, C.L.; Liu, Y.H.; Liu, Z.Q.; Ren, W.; et al. N6-Methyladenosine RNA Modification of Glutamatergic Neurons Is Associated with Contextual Fear Discrimination. Physiol. Behav. 2022, 248, 113741. [Google Scholar] [CrossRef]
- Zhang, K.; Qu, S.; Chang, S.; Li, G.; Cao, C.; Fang, K.; Olff, M.; Wang, L.; Wang, J. An Overview of Posttraumatic Stress Disorder Genetic Studies by Analyzing and Integrating Genetic Data into Genetic Database PTSDgene. Neurosci. Biobehav. Rev. 2017, 83, 647–656. [Google Scholar] [CrossRef]
- Smith, M.S.; Bentz, G.L.; Alexander, J.S.; Yurochko, A.D. Human Cytomegalovirus Induces Monocyte Differentiation and Migration as a Strategy for Dissemination and Persistence. J. Virol. 2004, 78, 4444–4453. [Google Scholar] [CrossRef]
- Núñez-Rios, D.L.; Martínez-Magaña, J.J.; Nagamatsu, S.T.; Andrade-Brito, D.E.; Forero, D.A.; Orozco-Castaño, C.A.; Montalvo-Ortiz, J.L. Central and Peripheral Immune Dysregulation in Posttraumatic Stress Disorder: Convergent Multi-Omics Evidence. Biomedicines 2022, 10, 1107. [Google Scholar] [CrossRef]
- Lawrence, S.; Scofield, R.H. Post Traumatic Stress Disorder Associated Hypothalamic-Pituitary-Adrenal Axis Dysregulation and Physical Illness. Brain Behav. Immun.-Health 2024, 41, 100849. [Google Scholar] [CrossRef]
- Tabano, S.; Tassi, L.; Cannone, M.G.; Brescia, G.; Gaudioso, G.; Ferrara, M.; Colapietro, P.; Fontana, L.; Miozzo, M.R.; Croci, G.A.; et al. Mental Health and the Effects on Methylation of Stress-Related Genes in Front-Line Versus Other Health Care Professionals During the Second Wave of COVID-19 Pandemic: An Italian Pilot Study. Eur. Arch. Psychiatry Clin. Neurosci. 2023, 273, 347–356. [Google Scholar] [CrossRef] [PubMed]
- Harikrishnan, K.N.; Bayles, R.; Ciccotosto, G.D.; Maxwell, S.; Cappai, R.; Pelka, G.J.; Tam, P.P.; Christodoulou, J.; El-Osta, A. Alleviating Transcriptional Inhibition of the Norepinephrine Slc6a2 Transporter Gene in Depolarized Neurons. J. Neurosci. Off. J. Soc. Neurosci. 2010, 30, 1494–1501. [Google Scholar] [CrossRef]
- Snijders, C.; Maihofer, A.X.; Ratanatharathorn, A.; Baker, D.G.; Boks, M.P.; Geuze, E.; Jain, S.; Kessler, R.C.; Pishva, E.; Risbrough, V.B.; et al. Longitudinal Epigenome-Wide Association Studies of Three Male Military Cohorts Reveal Multiple Cpg Sites Associated with Post-Traumatic Stress Disorder. Clin. Epigenetics 2020, 12, 11. [Google Scholar] [CrossRef]
- Smith, A.K.; Ratanatharathorn, A.; Maihofer, A.X.; Naviaux, R.K.; Aiello, A.E.; Amstadter, A.B.; Ashley-Koch, A.E.; Baker, D.G.; Beckham, J.C.; Boks, M.P.; et al. Epigenome-Wide Meta-Analysis of PTSD across 10 Military and Civilian Cohorts Identifies Methylation Changes in AHRR. Nat. Commun. 2020, 11, 5965. [Google Scholar] [CrossRef]
- Logue, M.W.; Miller, M.W.; Wolf, E.J.; Huber, B.R.; Morrison, F.G.; Zhou, Z.W.; Zheng, Y.C.; Smith, A.K.; Daskalakis, N.P.; Ratanatharathorn, A.; et al. An Epigenome-Wide Association Study of Posttraumatic Stress Disorder in Us Veterans Implicates Several New DNA Methylation Loci. Clin. Epigenet. 2020, 12, 46. [Google Scholar] [CrossRef]
- Dickstein, B.D.; Suvak, M.; Litz, B.T.; Adler, A.B. Heterogeneity in the Course of Posttraumatic Stress Disorder: Trajectories of Symptomatology. J. Trauma. Stress 2010, 23, 331–339. [Google Scholar] [CrossRef]
- Yang, S.; Wynn, G.H.; Ursano, R.J. A Clinician’s Guide to PTSD Biomarkers and Their Potential Future Use. Focus 2018, 16, 143–152. [Google Scholar] [CrossRef]
- Katrinli, S.; Maihofer, A.X.; Wani, A.H.; Pfeiffer, J.R.; Ketema, E.; Ratanatharathorn, A.; Baker, D.G.; Boks, M.P.; Geuze, E.; Kessler, R.C.; et al. Epigenome-Wide Meta-Analysis of PTSD Symptom Severity in Three Military Cohorts Implicates DNA Methylation Changes in Genes Involved in Immune System and Oxidative Stress. Mol. Psychiatry 2022, 27, 1720–1728. [Google Scholar] [CrossRef] [PubMed]
- Kuan, P.F.; Waszczuk, M.A.; Kotov, R.; Marsit, C.J.; Guffanti, G.; Gonzalez, A.; Yang, X.; Koenen, K.; Bromet, E.; Luft, B.J. An Epigenome-Wide DNA Methylation Study of PTSD and Depression in World Trade Center Responders. Transl. Psychiatry 2017, 7, e1158. [Google Scholar] [CrossRef]
- Katrinli, S.; Wani, A.H.; Maihofer, A.X.; Ratanatharathorn, A.; Daskalakis, N.P.; Montalvo-Ortiz, J.; Núñez-Ríos, D.L.; Zannas, A.S.; Zhao, X.; Aiello, A.E.; et al. Epigenome-Wide Association Studies Identify Novel DNA Methylation Sites Associated with PTSD: A Meta-Analysis of 23 Military and Civilian Cohorts. Genome Med. 2024, 16, 147. [Google Scholar] [CrossRef] [PubMed]
- Patel, R.S.; Krause-Hauch, M.; Kenney, K.; Miles, S.; Nakase-Richardson, R.; Patel, N.A. Long Noncoding RNA Vldlr-As1 Levels in Serum Correlate with Combat-Related Chronic Mild Traumatic Brain Injury and Depression Symptoms in US Veterans. Int. J. Mol. Sci. 2024, 25, 1473. [Google Scholar] [CrossRef] [PubMed]
- Yang, R.T.; Kannan, S.; Gautam, A.; Powell, T.M.; LeardMann, C.A.; Hoke, A.V.; Dimitrov, G.I.; Jett, M.; Donoho, C.J.; Rull, R.P.; et al. Long-Term miRNA Changes Predicting Resiliency Factors of Post-Traumatic Stress Disorder in a Large Military Cohort-Millennium Cohort Study. Int. J. Mol. Sci. 2025, 26, 5195. [Google Scholar] [CrossRef]
- Zhou, J.H.; Nagarkatti, P.; Zhong, Y.; Ginsberg, J.P.; Singh, N.P.; Zhang, J.J.; Nagarkatti, M. Dysregulation in Microrna Expression Is Associated with Alterations in Immune Functions in Combat Veterans with Post-Traumatic Stress Disorder. PLoS ONE 2014, 9, e94075. [Google Scholar] [CrossRef] [PubMed]
- Sadhukhan, T.; Rai, N.; Misiak-Christian, M.; Hipolito, M.M.S.; Sadhukhan, S.; Shelby, M.; Mondragón, C.I.M.; Idowu, A.; Gondringer, A.; Kalejaiye, A.; et al. Role of LncRNA in Trauma Susceptibility and Resilience to Post-Traumatic Stress Disorder (PTSD): A Pilot Study in the African American Population. Neuropsychiatr. Dis. Treat. 2025, 21, 1469–1479. [Google Scholar] [CrossRef]
- Bam, M.; Yang, X.M.; Zumbrun, E.E.; Zhong, Y.; Zhou, J.H.; Ginsberg, J.P.; Leyden, Q.; Zhang, J.J.; Nagarkatti, P.S.; Nagarkatti, M. Dysregulated Immune System Networks in War Veterans with PTSD Is an Outcome of Altered miRNA Expression and DNA Methylation. Sci. Rep. 2016, 6, 31209. [Google Scholar] [CrossRef]
- Martin, C.G.; Kim, H.; Yun, S.; Livingston, W.; Fetta, J.; Mysliwiec, V.; Baxter, T.; Gill, J.M. Circulating miRNA Associated with Posttraumatic Stress Disorder in a Cohort of Military Combat Veterans. Psychiatry Res. 2017, 251, 261–265. [Google Scholar] [CrossRef]
- Bam, M.; Yang, X.M.; Ginsberg, J.P.; Aiello, A.E.; Uddin, M.; Galea, S.; Nagarkatti, P.S.; Nagarkatti, M. Long Non-Coding RNA Linc00926 Regulates Wnt10b Signaling Pathway Thereby Altering Inflammatory Gene Expression in PTSD. Transl. Psychiatry 2022, 12, 200. [Google Scholar] [CrossRef]
- Richter-Levin, G.; Stork, O.; Schmidt, M.V. Animal Models of PTSD: A Challenge to Be Met. Mol. Psychiatry 2019, 24, 1135–1156. [Google Scholar] [CrossRef]
- Zuj, D.V.; Palmer, M.A.; Lommen, M.J.J.; Felmingham, K.L. The Centrality of Fear Extinction in Linking Risk Factors to PTSD: A Narrative Review. Neurosci. Biobehav. Rev. 2016, 69, 15–35. [Google Scholar] [CrossRef] [PubMed]
- Chokkalla, A.K.; Mehta, S.L.; Vemuganti, R. Epitranscriptomic Regulation by M(6)a RNA Methylation in Brain Development and Diseases. J. Cereb. Blood Flow. Metab. 2020, 40, 2331–2349. [Google Scholar] [CrossRef] [PubMed]
- Li, M.; Cheng, W.; Zhang, L.; Zhou, C.; Peng, X.; Yu, S.; Zhang, W. Novel Roles of RNA M6a Methylation Regulators in the Occurrence of Alzheimer’s Disease and the Subtype Classification. Int. J. Mol. Sci. 2022, 23, 766. [Google Scholar] [CrossRef]
- Chen, Y.; Zhou, Z.; Chen, Y.; Chen, D. Reading the M(6)a-Encoded Epitranscriptomic Information in Development and Diseases. Cell Biosci. 2024, 14, 124. [Google Scholar] [CrossRef]
- Yang, H.D.; Yang, M.; Zhang, Y.T.; Shi, Z.H.; Zhang, X.B.; Zhang, C.Y. Elevated Serum Igfbp-1 Levels Correlate with Cognitive Deficits in Treatment-Resistant and Chronic Medicated Schizophrenia Patients. Cytokine 2024, 182, 156728. [Google Scholar] [CrossRef]
- He, L.; Li, H.; Wu, A.; Peng, Y.; Shu, G.; Yin, G. Functions of N6-Methyladenosine and Its Role in Cancer. Mol. Cancer 2019, 18, 176. [Google Scholar] [CrossRef]
- Liang, Z.; Kidwell, R.L.; Deng, H.; Xie, Q. Epigenetic N6-Methyladenosine Modification of RNA and DNA Regulates Cancer. Cancer Biol. Med. 2020, 17, 9–19. [Google Scholar] [CrossRef]
- Xia, M.L.; Yan, R.; Wang, W.J.; Kong, A.Q.; Zhang, M.; Miao, Z.G.; Ge, W.; Wan, B.; Xu, X.S. The Tet2-Upf1 Complex Modulates mRNA Stability under Stress Conditions. Front. Genet. 2023, 14, 1158954. [Google Scholar] [CrossRef]
- Blaze, J.; Navickas, A.; Phillips, H.L.; Heissel, S.; Plaza-Jennings, A.; Miglani, S.; Asgharian, H.; Foo, M.; Katanski, C.D.; Watkins, C.P.; et al. Neuronal Nsun2 Deficiency Produces tRNA Epitranscriptomic Alterations and Proteomic Shifts Impacting Synaptic Signaling and Behavior. Nat. Commun. 2021, 12, 4913. [Google Scholar] [CrossRef] [PubMed]
- Fan, B.F.; Hao, B.; Dai, Y.D.; Xue, L.; Shi, Y.W.; Liu, L.; Xuan, S.M.; Yang, N.; Wang, X.G.; Zhao, H. Deficiency of Tet3 in Nucleus Accumbens Enhances Fear Generalization and Anxiety-Like Behaviors in Mice. Brain Pathol. 2022, 32, e13080. [Google Scholar] [CrossRef] [PubMed]
- Ma, J.; Zhang, L.; Chen, J.; Song, B.; Zang, C.; Liu, H. M(7)Gdisai: N7-Methylguanosine (M(7)G) Sites and Diseases Associations Inference Based on Heterogeneous Network. BMC Bioinform. 2021, 22, 152. [Google Scholar] [CrossRef] [PubMed]
- Shaheen, R.; Abdel-Salam, G.M.; Guy, M.P.; Alomar, R.; Abdel-Hamid, M.S.; Afifi, H.H.; Ismail, S.I.; Emam, B.A.; Phizicky, E.M.; Alkuraya, F.S. Mutation in Wdr4 Impairs tRNA M(7)G46 Methylation and Causes a Distinct Form of Microcephalic Primordial Dwarfism. Genome Biol. 2015, 16, 210. [Google Scholar] [CrossRef]
- Trimouille, A.; Lasseaux, E.; Barat, P.; Deiller, C.; Drunat, S.; Rooryck, C.; Arveiler, B.; Lacombe, D. Further Delineation of the Phenotype Caused by Biallelic Variants in the Wdr4 Gene. Clin. Genet. 2018, 93, 374–377. [Google Scholar] [CrossRef]
- Michaud, J.; Kudoh, J.; Berry, A.; Bonne-Tamir, B.; Lalioti, M.D.; Rossier, C.; Shibuya, K.; Kawasaki, K.; Asakawa, S.; Minoshima, S.; et al. Isolation and Characterization of a Human Chromosome 21q22.3 Gene (Wdr4) and Its Mouse Homologue that Code for a Wd-Repeat Protein. Genomics 2000, 68, 71–79. [Google Scholar] [CrossRef]
- Xia, X.; Wang, Y.; Zheng, J.C. Internal M7g Methylation: A Novel Epitranscriptomic Contributor in Brain Development and Diseases. Mol. Ther. Nucleic Acids 2023, 31, 295–308. [Google Scholar] [CrossRef] [PubMed]
- Vidovi, A.; Gotovac, K.; Vilibi, M.; Sabioncello, A.; Jovanovi, T.; Rabati, S.; Folnegović-Šmalć, V.; Dekaris, D. Repeated Assessments of Endocrine- and Immune-Related Changes in Posttraumatic Stress Disorder. Neuroimmunomodulation 2011, 18, 199–211. [Google Scholar] [CrossRef]
- Maihofer, A.X.; Ratanatharathorn, A.; Hemmings, S.M.J.; Costenbader, K.H.; Michopoulos, V.; Polimanti, R.; Rothbaum, A.O.; Seedat, S.; Mikita, E.A.; Smith, A.K.; et al. Effects of Genetically Predicted Posttraumatic Stress Disorder on Autoimmune Phenotypes. Transl. Psychiatry 2024, 14, 172. [Google Scholar] [CrossRef]
- Gola, H.; Engler, H.; Sommershof, A.; Adenauer, H.; Kolassa, S.; Schedlowski, M.; Groettrup, M.; Elbert, T.; Kolassa, I.T. Posttraumatic Stress Disorder Is Associated with an Enhanced Spontaneous Production of Pro-Inflammatory Cytokines by Peripheral Blood Mononuclear Cells. BMC Psychiatry 2013, 13, 40. [Google Scholar] [CrossRef]
- Quinones, M.M.; Gallegos, A.M.; Lin, F.V.; Heffner, K. Dysregulation of Inflammation, Neurobiology, and Cognitive Function in PTSD: An Integrative Review. Cogn. Affect. Behav. Neurosci. 2020, 20, 455–480. [Google Scholar] [CrossRef] [PubMed]
- Fonkoue, I.T.; Marvar, P.J.; Norrholm, S.; Li, Y.X.; Kankam, M.L.; Jones, T.N.; Vemulapalli, M.; Rothbaum, B.; Bremner, J.D.; Le, N.A.; et al. Symptom Severity Impacts Sympathetic Dysregulation and Inflammation in Post-Traumatic Stress Disorder (PTSD). Brain Behav. Immun. 2020, 83, 260–269. [Google Scholar] [CrossRef] [PubMed]
- Eraly, S.A.; Nievergelt, C.M.; Maihofer, A.X.; Barkauskas, D.A.; Biswas, N.; Agorastos, A.; O’Connor, D.T.; Baker, D.G.; Marine Resiliency Study Team. Assessment of Plasma C-Reactive Protein as a Biomarker of Posttraumatic Stress Disorder Risk. JAMA Psychiatry 2014, 71, 423–431. [Google Scholar] [CrossRef]
- Lee, D.H.; Lee, J.Y.; Hong, D.Y.; Lee, E.C.; Park, S.W.; Lee, M.R.; Oh, J.S. Neuroinflammation in Post-Traumatic Stress Disorder. Biomedicines 2022, 10, 953. [Google Scholar] [CrossRef]
- Pace, T.W.W.; Heim, C.M. A Short Review on the Psychoneuroimmunology of Posttraumatic Stress Disorder: From Risk Factors to Medical Comorbidities. Brain Behav. Immun. 2011, 25, 6–13. [Google Scholar] [CrossRef]
- Gillespie, C.F.; Mercer, K.; Kerley, K.; Weiss, T.; Smith, A.K.; Bradley, B.; Phifer, J.; Schwartz, A.C.; Tang, Y.L.; Cubellss, J.F.; et al. Sex-Dependent Influence of a Functional Polymorphism in Steroid 5-α-Reductase Type 2 (Srd5a2) on Risk for Post-Traumatic Stress Disorder. Am. J. Med. Genet. Part B Neuropsychiatr. Genet. 2013, 162, 283–292. [Google Scholar] [CrossRef]
- Amstadter, A.B.; Nugent, N.R.; Yang, B.Z.; Miller, A.; Siburian, R.; Moorjani, P.; Haddad, S.; Basu, A.; Fagerness, J.; Saxe, G.; et al. Corticotrophin-Releasing Hormone Type 1 Receptor Gene (Crhr1) Variants Predict Posttraumatic Stress Disorder Onset and Course in Pediatric Injury Patients. Dis. Markers 2011, 30, 89–99. [Google Scholar] [CrossRef]
- Xia, Z.M.; Cao, Z.H.; Surento, W.; Zhang, L.; Qiu, L.L.; Xu, Q.; Zhang, L.J.; Li, L.J.; Cao, Y.; Luo, Y.F.; et al. Relationship between Gene Polymorphisms and Brain Volume in Han Chinese Adults Who Lost Their Sole Child. BMC Psychiatry 2024, 24, 11. [Google Scholar] [CrossRef] [PubMed]
- Voisey, J.; Swagell, C.D.; Hughes, I.P.; Alorris, C.P.; van Daal, A.; Noble, E.P.; Kann, B.; Heslop, K.A.; Young, R.M.; Lawford, B.R. The Drd2 Gene 957c>T Polymorphism Is Associated with Posttraumatic Stress Disorder in War Veterans. Depress. Anxiety 2009, 26, 28–33. [Google Scholar] [CrossRef]
- Wang, L.; Zhang, J.Y.; Li, G.; Cao, C.Q.; Fang, R.J.; Liu, P.; Luo, S.; Zhao, G.Y.; Zhang, Y.Q.; Zhang, K.L. The Gene Is Correlated with Posttraumatic Stress Disorder Symptoms through Diverse Epistases in a Traumatized Chinese Population. Front. Psychiatry 2021, 12, 665599. [Google Scholar] [CrossRef]
- Skelton, K.; Ressler, K.J.; Norrholm, S.D.; Jovanovic, T.; Bradley-Davino, B. PTSD and Gene Variants: New Pathways and New Thinking. Neuropharmacology 2012, 62, 628–637. [Google Scholar] [CrossRef] [PubMed]
- Chang, S.C.; Koenen, K.C.; Galea, S.; Aiello, A.E.; Soliven, R.; Wildman, D.E.; Uddin, M. Molecular Variation at the Locus Predicts Lifetime Risk of PTSD in the Detroit Neighborhood Health Study. PLoS ONE 2012, 7, e39184. [Google Scholar] [CrossRef] [PubMed]
- Mill, J.; Heijmans, B.T. From Promises to Practical Strategies in Epigenetic Epidemiology. Nat. Rev. Genet. 2013, 14, 585–594. [Google Scholar] [CrossRef]









| GEO Accession | Sequencing Type | Healthy Controls | PTSD | Source Tissue |
|---|---|---|---|---|
| GSE199841 | Array | 16 | 32 | Venous blood |
| GSE81761 | Array | 27 | 39 | Venous blood |
| Group | Sample Size | Gender (Male/Female) | Age (Median (Interquartile Range)) |
|---|---|---|---|
| PTSD | 11 | 4/7 | 25 (20–32) |
| Control | 12 | 4/8 | 25.5 (23–31) |
| Genes (Homo Sapiens) | Forward Primer (5′-3′) | Reverse Primer (5′-3′) |
|---|---|---|
| GAPDH | GTCTCCTCTGACTTCAACAGCG | ACCACCCTGTTGCTGTAGCCAA |
| YTHDC1 | AACTGGTTTCTAAGCCACTGAGC | GGAGGCACTACTTGATAGACGA |
| IGFBP1 | TTGGGACGCCATCAGTACCTA | TTGGCTAAACTCTCTACGACTCT |
| IGF2BP1 | CAAAGGAGCCGGAAAATTCAAAT | CGTCTCACTCTCGGTGTTCA |
| ALKBH5 | CGGCGAAGGCTACACTTACG | CCACCAGCTTTTGGATCACCA |
| NSUN4 | CCATCAATCCGTGTCAGTCTC | GCTTAGCACTTACATGATCCCAG |
| TET2 | GATAGAACCAACCATGTTGAGGG | TGGAGCTTTGTAGCCAGAGGT |
| TET3 | GCCGGTCAATGGTGCTAGAG | CGGTTGAAGGTTTCATAGAGCC |
| WDR4 | CCACCTCCATAGCAAGCAGTG | ACGCTTACTGTCATCGGTTAAAG |
Disclaimer/Publisher’s Note: The statements, opinions and data contained in all publications are solely those of the individual author(s) and contributor(s) and not of MDPI and/or the editor(s). MDPI and/or the editor(s) disclaim responsibility for any injury to people or property resulting from any ideas, methods, instructions or products referred to in the content. |
© 2025 by the authors. Licensee MDPI, Basel, Switzerland. This article is an open access article distributed under the terms and conditions of the Creative Commons Attribution (CC BY) license (https://creativecommons.org/licenses/by/4.0/).
Share and Cite
Wang, L.; Luo, G.; Liu, S.; Xu, Z.; Wei, W.; Li, X. Comprehensive Explorations and Preliminary Experimental Verification of RNA Modification-Related Diagnostic Markers in the Subtype Classification of Peripheral Blood-Derived Mononuclear Cells Derived from Post-Traumatic Stress Disorder Patients. Diseases 2025, 13, 323. https://doi.org/10.3390/diseases13100323
Wang L, Luo G, Liu S, Xu Z, Wei W, Li X. Comprehensive Explorations and Preliminary Experimental Verification of RNA Modification-Related Diagnostic Markers in the Subtype Classification of Peripheral Blood-Derived Mononuclear Cells Derived from Post-Traumatic Stress Disorder Patients. Diseases. 2025; 13(10):323. https://doi.org/10.3390/diseases13100323
Chicago/Turabian StyleWang, Lesheng, Gaomeng Luo, Sha Liu, Zhipeng Xu, Wei Wei, and Xiang Li. 2025. "Comprehensive Explorations and Preliminary Experimental Verification of RNA Modification-Related Diagnostic Markers in the Subtype Classification of Peripheral Blood-Derived Mononuclear Cells Derived from Post-Traumatic Stress Disorder Patients" Diseases 13, no. 10: 323. https://doi.org/10.3390/diseases13100323
APA StyleWang, L., Luo, G., Liu, S., Xu, Z., Wei, W., & Li, X. (2025). Comprehensive Explorations and Preliminary Experimental Verification of RNA Modification-Related Diagnostic Markers in the Subtype Classification of Peripheral Blood-Derived Mononuclear Cells Derived from Post-Traumatic Stress Disorder Patients. Diseases, 13(10), 323. https://doi.org/10.3390/diseases13100323

