Design of a Low-Cost PV Emulator Applied for PVECS
Abstract
:1. Introduction
2. PV Model and Characteristics
3. PV Emulator Methodology and Controller Design
3.1. Output PV Characteristic Voltage for Linear Voltage Regulator Adjustment
3.2. PV Emulator Component Controller Modeling
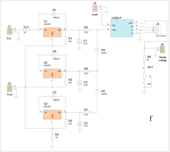
4. Practical Implementation and Experimental Results
5. Conclusions
Author Contributions
Funding
Conflicts of Interest
References
- Ayop, R.; Tan, C.W. A novel photovoltaic emulator based on current-resistor model using binary search computation. Sol. Energy 2018, 160, 186–199. [Google Scholar] [CrossRef]
- Ayop, R.; Tan, C.W. A comprehensive review on photovoltaic emulator. Renew. Sustain. Energy Rev. 2017, 80, 430–452. [Google Scholar] [CrossRef]
- Ametek Programmable Power. Available online: http://www.programmablepower.com (accessed on 12 November 2018).
- Magma Power. Available online: http://www.magna-power.com (accessed on 12 November 2018).
- Vachtsevanos, G.; Kalaitzakis, K. A hybrid photovoltaic simulator for utility interactive studies. IEEE Trans. Energy Convers. 1987, 2, 227–231. [Google Scholar] [CrossRef]
- Wandhare, R.G.; Agarwal, V. A low cost, light weight and accurate photovoltaic emulator. In Proceedings of the 37th IEEE Photovoltaic Specialists Conference (PVSC), Seattle, WA, USA, 19–24 June 2011; pp. 1887–1892. [Google Scholar]
- Ram, J.P.; Manghani, H.; Pillai, D.S.; Babu, T.S.; Miyatake, M.; Rajasekar, N. Analysis on solar PV emulators: A review. Renew. Sustain. Energy Rev. 2018, 81, 149–160. [Google Scholar] [CrossRef]
- Balato, M.; Costanzo, L.; Gallo, D.; Landi, C.; Luiso, M.; Vitelli, M. Design and implementation of a dynamic FPAA based photovoltaic emulator. Sol. Energy 2016, 123, 102–115. [Google Scholar] [CrossRef]
- Chin, V.J.; Salam, Z.; Ishaque, K. Cell modelling and model parameters estimation techniques for photovoltaic simulator application: A review. Appl. Energy 2015, 154, 500–519. [Google Scholar] [CrossRef]
- Wang, Y.; Yang, Y.; Fang, G.; Zhang, B.; Wen, H.; Tang, H.; Fu, L.; Chen, X. An Advanced Maximum Power Point Tracking Method for Photovoltaic Systems by Using Variable Universe Fuzzy Logic Control Considering Temperature Variability. Electronics 2018, 712, 355. [Google Scholar] [CrossRef]
- Koran, A.; LaBella, T.; Lai, J.-S. High efficiency photovoltaic source simulator with fast response time for solar power conditioning systems evaluation. IEEE Trans. Power Electron. 2014, 29, 1285–1297. [Google Scholar] [CrossRef]
- Zhang, J.; Wang, S.; Wang, Z.; Tian, L. Design and realization of a digital PV simulator with a push-pull forward circuit. J. Power Electron. 2014, 14, 444–457. [Google Scholar] [CrossRef]
- Roncero-Clemente, C.; Romero-Cadaval, E.; Minambres, V.M.; Guerrero-Martinez, M.A.; Gallardo-Lozano, J. PV array emulator for testing commercial PV inverters. Elektron. Elektrotech. 2013, 19, 71–75. [Google Scholar] [CrossRef]
- Gonzalez-Llorente, J.; Rambal-Vecino, A.; Garcia-Rodriguez, L.A.; Balda, J.C.; Ortiz-Rivera, E.I. Simple and efficient low power photovoltaic emulator for evaluation of power conditioning systems. In Proceedings of the IEEE Applied Power Electronics Conference and Exposition (APEC), Long Beach, CA, USA, 20–24 March 2016; pp. 3712–3716. [Google Scholar]
- Erkaya, Y.; Moses, P.; Flory, I.; Marsillac, S. Development of a solar photovoltaic module emulator. In Proceedings of the 42nd IEEE Photovoltaic Specialist Conference (PVSC), New Orleans, LA, USA, 14–19 June 2015; pp. 1–3. [Google Scholar]
- Kim, Y.; Lee, W.; Pedram, M.; Chang, N. Dual-mode power regulator for photovoltaic module emulation. Appl. Energy 2013, 101, 730–739. [Google Scholar] [CrossRef]
- Rana, A.V.; Patel, H.H. Current controlled buck converter based photovoltaic emulator. J. Indust. Intell. Inform. 2013, 1, 91–96. [Google Scholar] [CrossRef]
- Koutroulis, E.; Kalaitzakis, K.; Tzitzilonis, V. Development of an FPGA-based system for real-time simulation of photovoltaic modules. Microelectron. J. 2009, 40, 1094–1102. [Google Scholar] [CrossRef]
- Nanakos, A.C.; Tatakis, E.C. Static and dynamic response of a photovoltaic characteristics simulator. In Proceedings of the 13th International Power Electronics and Motion Control Conference (EPE-PEMC), Poznan, Poland, 1–3 September 2008; pp. 1827–1833. [Google Scholar]
- Zhou, Z.; Holland, P.M.; Igic, P. MPPT algorithm test on a photovoltaic emulating system constructed by a DC power supply and an indoor solar panel. Energy Convers. Manag. 2014, 85, 460–469. [Google Scholar] [CrossRef]
- Mukerjee, A.K.; Dasgupta, N. DC power supply used as photovoltaic simulator for testing MPPT algorithms. Renew. Energy 2007, 32, 587–592. [Google Scholar] [CrossRef]
- Nagayoshi, H. Characterization of the module/array simulator using I-V magnifier circuit of a pn photo-sensor. In Proceedings of the 3rd World Conference on Photovoltaic Energy Conversion, Osaka, Japan, 1–18 May 2003; pp. 2023–2026. [Google Scholar]
- Sanaullah, A.; Khan, H.A. Design and implementation of a low cost solar panel emulator. In Proceedings of the 42nd IEEE Photovoltaic Specialist Conference (PVSC), New Orleans, LA, USA, 14–19 June 2015; pp. 1–5. [Google Scholar]
- Lee, H.; Lee, M.-J.; Lee, S.-N.; Lee, H.-C.; Nam, H.-K.; Park, S.-J. Development of photovoltaic simulator based on DC-DC converter. In Proceedings of the 31st International Telecommunications Energy Conference (INTELEC), Incheon, Korea, 18–22 October 2009; pp. 1–5. [Google Scholar]
- Liu, H.; He, M.; You, X. Investigation of photovoltaic array simulators based on different kinds of PWM rectifiers. In Proceedings of the International Conference on Communications, Circuits and Systems (ICCCAS), Milpitas, CA, USA, 23–25 July 2009; pp. 737–741. [Google Scholar]
- Martín-Segura, G.; López-Mestre, J.; Teixidó-Casas, M.; Sudrià-Andreu, A. Development of a photovoltaic array emulator system based on a full-bridge structure. In Proceedings of the 9th International Conference on Electrical Power Quality and Utilisation (EPQU), Barcelona, Spain, 9–11 October 2007; pp. 1–6. [Google Scholar]
- Votzi, H.; Himmelstoss, F.A.; Ertl, H. Basic linear-mode solar-cell simulators. In Proceedings of the 35th Annual Conference of IEEE in Industrial Electronics, Porto, Portugal, 3–5 November 2009; pp. 261–265. [Google Scholar]
- Bendib, B.; Belmili, H.; Krim, F. A survey of the most used MPPT methods: Conventional and advanced algorithms applied for photovoltaic systems. Renew. Sustain. Energy Rev. 2015, 45, 637–648. [Google Scholar] [CrossRef]
- Sivakumar, P.; Kader, A.A.; Kaliavaradhan, Y.; Arutchelvi, M. Analysis and enhancement of PV efficiency with incremental conductance MPPT technique under non-linear loading conditions. Renew. Energy 2015, 81, 543–550. [Google Scholar] [CrossRef]
- Eccher, M.; Salemi, A.; Turrini, S.; Brusa, R.S. Measurements of power transfer efficiency in CPV cell-array models using individual DC–DC converters. Appl. Energy 2015, 142, 396–406. [Google Scholar] [CrossRef]
- Sulake, N.R.; Devarasetty Venkata, A.K.; Choppavarapu, S.B. FPGA Implementation of a Three-Level Boost Converter-fed Seven-Level DC-Link Cascade H-Bridge inverter for Photovoltaic Applications. Electronics 2018, 7, 282. [Google Scholar] [CrossRef]
- Yu, B. An improved frequency measurement method from the digital PLL structure for single-phase grid-connected PV applications. Electronics 2018, 7, 150. [Google Scholar] [CrossRef]
- Afzal Awan, M.M.; Mahmood, T. A Novel Ten Check Maximum Power Point Tracking Algorithm for a Standalone Solar Photovoltaic System. Electronics 2018, 7, 327. [Google Scholar] [CrossRef]
- Tsai, H.-F.; Tsai, H.-L. Implementation and verification of integrated thermal and electrical models for commercial PV modules. Sol. Energy 2012, 86, 654–665. [Google Scholar] [CrossRef]
- Zsiborács, H.; Pintér, G.; Bai, A.; Popp, J.; Gabnai, Z.; Pályi, B.; Farkas, I.; Baranyai, N.H.; Gutzer, C.; Trimmel, H.; et al. Comparison of Thermal Models for Ground-Mounted South-Facing Photovoltaic Technologies: A Practical Case Study. Energies 2018, 11, 1114. [Google Scholar] [CrossRef]
- Lee, J.-P.; Min, B.-D.; Kim, T.-J.; Kim, J.-H.; Ryu, M.-H.; Baek, J.-W.; Yoo, D.-W.; Yoo, J.-Y. Development of a photovoltaic simulator with novel simulation method of photovoltaic characteristics. In Proceedings of the 31st International Telecommunications Energy Conference (INTELEC), Incheon, Korea, 18–22 October 2009; pp. 1–5. [Google Scholar]
- Xenophontos, A.; Rarey, J.; Trombetta, A.; Bazzi, A.M. A flexible low-cost photovoltaic solar panel emulation platform. In Proceedings of the Power and Energy Conference at Illinois (PECI), Champaign, IL, USA, 28 February–1 March 2014; pp. 1–6. [Google Scholar]
- Di Piazza, M.C.; Vitale, G. Photovoltaic Sources: Modelling and Emulation; Springer Science & Business Media: London, UK, 2013; p. 299. ISBN 978-1-4471-4377-2. [Google Scholar]
- Kumari, J.S.; Babu, C.S. Mathematical modeling and simulation of photovoltaic cell using Matlab/Simulink environment. Int. J. Electr. Comp. Eng. 2012, 2, 26–34. [Google Scholar] [CrossRef]
- Suthar, M.; Singh, G.K.; Saini, R.P. Comparison of mathematical models of photovoltaic (PV) module and effect of various parameters on its performance. In Proceedings of the International Conference on Energy Efficient Technologies for Sustainability (ICEETS), Nagercoil, India, 10–12 April 2013; pp. 1354–1359. [Google Scholar]
- Walker, G. Evaluating MPPT converter topologies using a MATLAB PV model. J. Electr. Electron. Eng. Aust. 2001, 21, 49–56. [Google Scholar]














| Symbol | Value |
|---|---|
| R9 | 100 kΩ |
| R13 | 700 kΩ |
| VDZ | 6.9 V |
| Block A | Block B | Block C | Block F |
|---|---|---|---|
![]() | ![]() | ![]() | ![]() |
| Ein = f(Ipv) | Eout = f(Ein) | Vrefa = f(Eout) | Ipv = f(Vref) |
| Typical Electrical Characteristics | Temperature Characteristics | ||
|---|---|---|---|
| Designation | Value | Designation | Value |
| Maximum power (Pmax) | 60 W | Temperature coefficient of power | −(0.5)%/°C |
| Voltage at Pmax (Vmp) | 17.1 V | Temperature coefficient of Vov | −(80)mV/°C |
| Current at Pmax (Imp) | 3.5 A | Temperature coefficient of Isc | (0.065)%/°C |
| Open-circuit voltage (Voc) | 21.1 V | Nominal operating cell temperature | 49 °C |
| Short-circuit current (Isc) | 3.8 A | Operating interval temperature | [−40 °C,+85 °C] |
© 2019 by the authors. Licensee MDPI, Basel, Switzerland. This article is an open access article distributed under the terms and conditions of the Creative Commons Attribution (CC BY) license (http://creativecommons.org/licenses/by/4.0/).
Share and Cite
Moussa, I.; Khedher, A.; Bouallegue, A. Design of a Low-Cost PV Emulator Applied for PVECS. Electronics 2019, 8, 232. https://doi.org/10.3390/electronics8020232
Moussa I, Khedher A, Bouallegue A. Design of a Low-Cost PV Emulator Applied for PVECS. Electronics. 2019; 8(2):232. https://doi.org/10.3390/electronics8020232
Chicago/Turabian StyleMoussa, Intissar, Adel Khedher, and Adel Bouallegue. 2019. "Design of a Low-Cost PV Emulator Applied for PVECS" Electronics 8, no. 2: 232. https://doi.org/10.3390/electronics8020232
APA StyleMoussa, I., Khedher, A., & Bouallegue, A. (2019). Design of a Low-Cost PV Emulator Applied for PVECS. Electronics, 8(2), 232. https://doi.org/10.3390/electronics8020232





