Parallel K-Means Clustering for Brain Cancer Detection Using Hyperspectral Images
Abstract
1. Introduction
2. K-Means Algorithm for Hyperspectral Images
| Algorithm 1 K-means |
Input: Y, K, ,
Output: , |
3. Parallel K-Means Implementations
3.1. Serial Code Profiling
3.2. OpenMP Algorithms
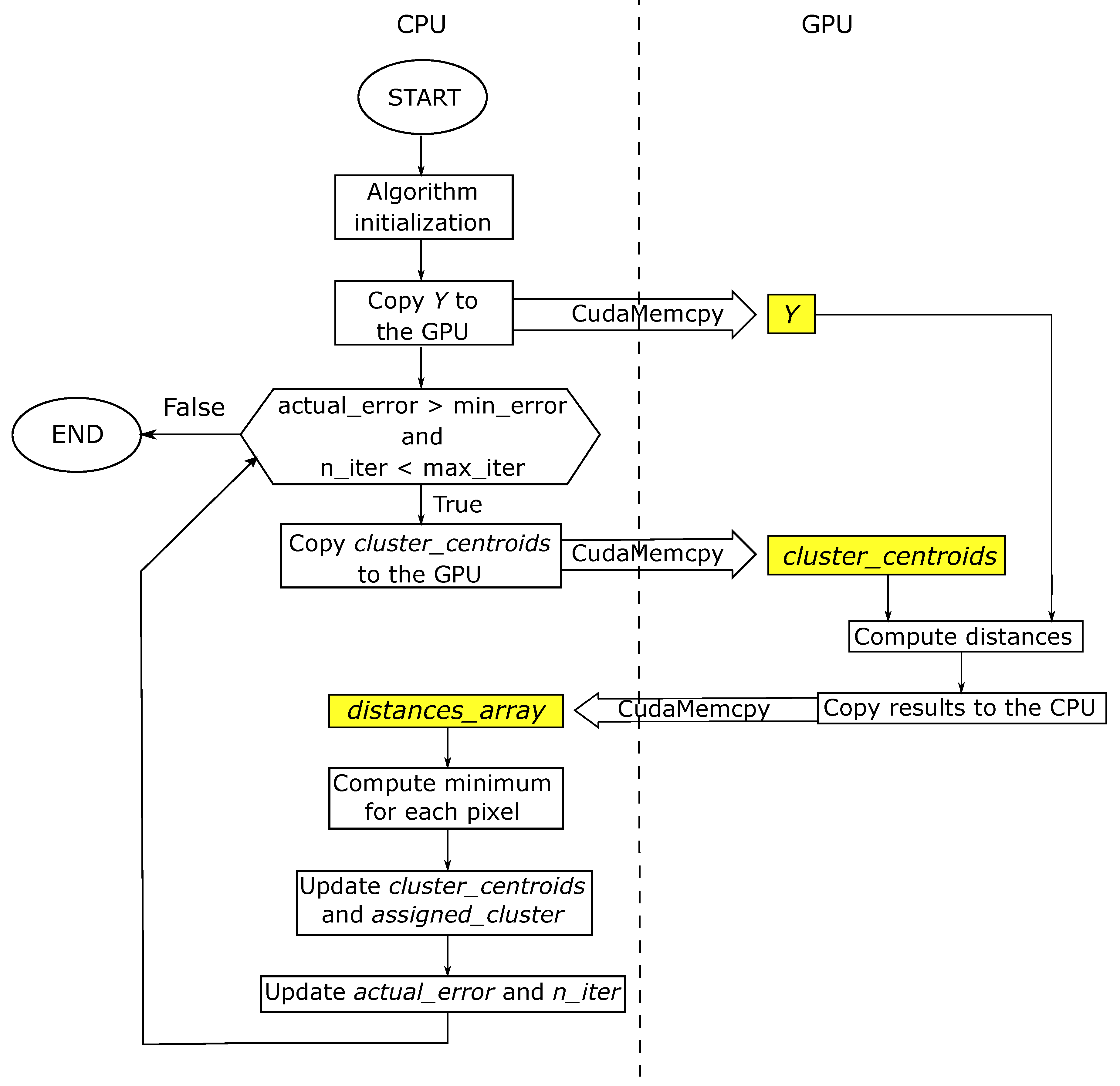
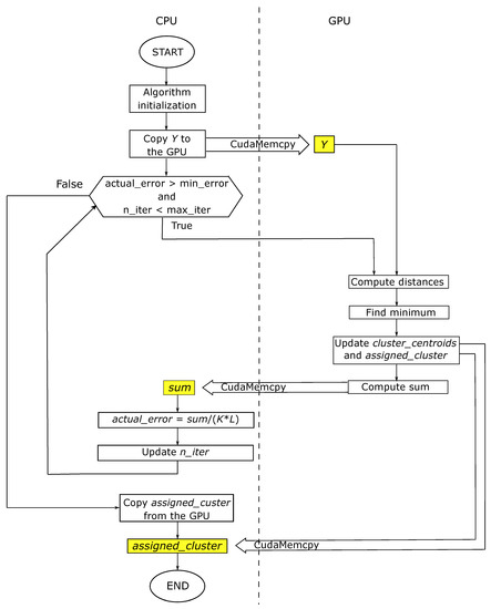
3.3. CUDA Algorithms
3.4. OpenCL Algorithms
4. Experimental Results and Discussion
4.1. OpenMP Performance Evaluation
4.2. CUDA Performance Evaluation
4.3. OpenCL Performance Evaluation
4.4. Comparisons and Discussion
5. Conclusions
Author Contributions
Funding
Acknowledgments
Conflicts of Interest
References
- Ferlay, J.; Soerjomataram, I.; Ervik, M.; Dikshit, R.; Eser, S.; Mathers, C.; Rebelo, M.; Parkin, D.M.; Forman, D.; Bray, F. Cancer Incidence and Mortality Worldwide: IARC CancerBase No. 11; International Agency for Research on Cancer: Lyon, France, 2013. [Google Scholar]
- Louis, D.N.; Perry, A.; Reifenberger, G.; von Deimling, A.; Figarella-Branger, D.C.; Webster, K.; Ohgaki, H.; Wiestler, O.D.; Kleihues, P.; Ellison, D.W. The 2016 World Health Organization Classification of Tumors of the Central Nervous System: A summary. Acta Neuropathol. 2016, 131, 803–820. [Google Scholar] [CrossRef] [PubMed]
- Sanai, M.; Berger, M.S. Operative techniques for gliomas and the value of extent of resection. Neurotherapeutics 2009, 6, 478–486. [Google Scholar] [CrossRef] [PubMed]
- Fabelo, H.; Ortega, S.; Kabwama, S.; Callicó, G.M.; Bulters, D.; Szolna, A.; Pineiro, J.F.; Sarmiento, R. HELICoiD project: A new use of hyperspectral imaging for brain cancer detection in real-time during neurosurgical operations. Proc. SPIE Int. Soc. Opt. Eng. 2016, 12, 9860. [Google Scholar] [CrossRef]
- Fabelo, H.; Ortega, S.; Lazcano, R.; Madronal, D.; Callicó, G.M.; Juárez, E.; Salvador, R.; Bulters, D.; Bulstrode, H.; Szolna, A.; et al. An intraoperative visualization system using hyperspectral imaging to aid in brain tumor delineation. Sensors 2018, 18, 430. [Google Scholar] [CrossRef] [PubMed]
- Chang, C.-I. Hyperspectral Data Processing: Algorithm Design and Analysis; John Wiley & Sons: Hoboken, NJ, USA, 2013; ISBN 978-0-471-69056-6. [Google Scholar]
- Fabelo, H.; Ortega, S.; Ravi, D.; Kiran, B.R.; Sosa, C.; Bulters, D.; Callicó, G.M.; Bulstrode, H.; Szolna, A.; Pineiro, J.F.; Kabwama, S.; et al. Spatio-spectral classification of hyperspectral images for brain cancer detection during surgical operations. PLoS ONE 2018, 13, e0193721. [Google Scholar] [CrossRef] [PubMed]
- Torti, E.; Fontanella, A.; Florimbi, G.; Leporati, F.; Fabelo, H.; Ortega, S.; Callicó, G.M. Acceleration of brain cancer detection algorithms during surgery procedures using GPUs. Microprocess. Microsyst. 2018, 61, 171–178. [Google Scholar] [CrossRef]
- Florimbi, G.; Fabelo, H.; Torti, E.; Lazcano, R.; Madronal, D.; Ortega, S.; Salvador, R.; Leporati, F.; Danese, G.; Báez-Quevedo, A.; et al. Accelerating the K-Nearest Neighbors Filtering Algorithm to Optimize the Real-Time Classification of Human Brain Tumor in Hyperspectral Images. Sensors 2018, 18, 2314. [Google Scholar] [CrossRef] [PubMed]
- Lazcano, R.; Madronal, D.; Salvador, R.; Desnos, K.; Pelcat, M.; Guerra, R.; Fabelo, H.; Ortega, S.; Lopez, S.; Callico, G.M.; et al. Porting a PCA-based hyperspectral image dimensionality reduction algorithm for brain cancer detection on a manycore architecture. J. Syst. Archit. 2017, 77, 101–111. [Google Scholar] [CrossRef]
- Madronal, D.; Lazcano, R.; Salvador, R.; Fabelo, H.; Ortega, S.; Callico, G.M.; Juarez, E.; Sanz, C. SVM-based real-time hyperspectral image classifier on a manycore architecture. J. Syst. Archit. 2017, 80, 30–40. [Google Scholar] [CrossRef]
- Domingo, R.; Salvador, R.; Fabelo, H.; Madronal, D.; Ortega, S.; Lazcano, R.; Juarez, E.; Callico, G.M.; Sanz, C. High-level design using Intel FPGA OpenCL: A hyperspectral imaging spatial-spectral classifier. In Proceedings of the 2017 12th International Symposium on Reconfigurable Communication-centric Systems-on-Chip (ReCoSoC), Madrid, Spain, 12–14 July 2017; pp. 1–8. [Google Scholar] [CrossRef]
- Fontanella, A.; Marenzi, E.; Torti, E.; Danese, G.; Plaza, A.; Leporati, F. A suite of parallel algorithms for efficient band selection from hyperspectral images. J. Real-Time Image Process. 2018, 1–17. [Google Scholar] [CrossRef]
- Marenzi, E.; Carrus, A.; Danese, G.; Leporati, F.; Callicó, G.M. Efficient Parallelization of Motion Estimation for Super-Resolution. In Proceedings of the 2017 25th Euromicro International Conference on Parallel, Distributed and Network-based Processing (PDP), St. Petersburg, Russia, 6–8 March 2017; pp. 274–277. [Google Scholar] [CrossRef]
- Lopez-Fandino, J.; Heras, D.B.; Arguello, F.; Dalla Mura, M. GPU Framework for Change Detection in Multitemporal Hyperspectral Images. Int. J. Parallel Program. 2017, 1–21. [Google Scholar] [CrossRef]
- Florimbi, G.; Torti, E.; Danese, G.; Leporati, F. High Performant Simulations of Cerebellar Golgi Cells Activity. In Proceedings of the 2017 25th Euromicro International Conference on Parallel, Distributed and Network-based Processing (PDP), St. Petersburg, Russia, 6–8 March 2017; pp. 527–534. [Google Scholar] [CrossRef]
- Feng, X.; Jin, H.; Zheng, R.; Zhu, L.; Dai, W. Accelerating Smith-Waterman Alignment of Species-Based Protein Sequences on GPU. Int. J. Parallel Program. 2015, 43, 359–380. [Google Scholar] [CrossRef]
- Baramkar, P.P.; Kulkarni, D.B. Review for K-Means On Graphics Processing Units (GPU). Int. J. Eng. Res. Technol. 2014, 3, 1911–1914. [Google Scholar]
- Zechner, M.; Granitzer, M. K-Means on the Graphics Processor: Design and Experimental Analysis. Int. J. Adv. Syst. Meas. 2009, 2, 224–235. [Google Scholar] [CrossRef]
- Hong-tao, B.; Li-li, H.; Dan-tong, O.; Zhan-shan, L.; He, L. K-Means on Commodity GPUs with CUDA. In Proceedings of the WRI World Congress on Computer Science and Information Engineering, Los Angeles, CA, USA, 31 March–2 April 2009; pp. 651–655. [Google Scholar] [CrossRef]
- Fakhi, H.; Bouattane, O.; Youssfi, M.; Hassan, O. New optimized GPU version of the k-means algorithm for large-sized image segmentation. In Proceedings of the Intelligent Systems and Computer Vision, Fez, Morocco, 17–19 April 2017; pp. 1–6. [Google Scholar] [CrossRef]
- Li, Y.; Zhao, K.; Chu, X.; Liu, J. Speeding up k-Means algorithm by GPUs. J. Comput. Syst. Sci. 2013, 79, 216–229. [Google Scholar] [CrossRef]
- Baydoun, M.; Dawi, M.; Ghaziri, H. Enhanced parallel implementation of the K-Means clustering algorithm. In Proceedings of the 3rd International Conference on Advances in Computational Tools for Engineering Applications (ACTEA), Beirut, Lebanon, 13–15 July 2016; pp. 7–11. [Google Scholar] [CrossRef]
- Saveetha, V.; Sophia, S. Optimal Tabu K-Means Clustering Using Massively Parallel Architecture. J. Circuits Syst. Comput. 2018. In press. [Google Scholar] [CrossRef]
- Cuomo, S.; De Angelis, V.; Farina, G.; Marcellino, L.; Toraldo, G. A GPU-accelerated parallel K-means algorithm. Comput. Electr. Eng. 2017, 1–13. [Google Scholar] [CrossRef]
- Lutz, C.; Bress, S.; Rabl, T.; Zeuch, S.; Markl, V. Efficient k-means on GPUs. In Proceedings of the 14th International Workshop on Data Management on New Hardware, Huston, ID, USA, 11 June 2018. [Google Scholar] [CrossRef]
- Yang, L.; Chiu, S.C.; Liao, W.K.; Thomas, M.A. High Performance Data Clustering: A Comparative Analysis of Performance for GPU, RASC, MPI, and OpenMP Implementations. J. Supercomput. 2014, 70, 284–300. [Google Scholar] [CrossRef] [PubMed]








| Image ID | # of Rows | # of Columns | Total # of Pixels | # of Bands | Size (MB) |
|---|---|---|---|---|---|
| Image 1 | 329 | 379 | 124,691 | 128 | 60.88 |
| Image 2 | 493 | 376 | 185,368 | 128 | 90.51 |
| Image 3 | 402 | 472 | 189,744 | 128 | 92.65 |
| Image 4 | 496 | 442 | 219,232 | 128 | 107.05 |
| Image 5 | 548 | 459 | 251,532 | 128 | 122.82 |
| Image 6 | 552 | 479 | 264,408 | 128 | 129.11 |
| Image ID | # of Iterations | Serial [s] | OpenMPv1 [s] | OpenMPv2 [s] |
|---|---|---|---|---|
| Image 1 | 32 | 272.20 | 73.18 (3.72×) | 75.88 (3.59×) |
| Image 2 | 13 | 162.37 | 44.42 (3.65×) | 45.80 (3.55×) |
| Image 3 | 23 | 289.64 | 77.81 (3.72×) | 81.35 (3.56×) |
| Image 4 | 10 | 151.50 | 40.98 (3.70×) | 43.42 (3.49×) |
| Image 5 | 13 | 214.52 | 59.00 (3.64×) | 63.09 (3.40×) |
| Image 6 | 25 | 465.51 | 118.31 (3.93×) | 136.99 (3.40×) |
| Image ID | # of Iterations | Serial [s] | CUDAv1 [s] | CUDAv2 [s] | CUDAv3 [s] |
|---|---|---|---|---|---|
| Image 1 | 32 | 272.20 | 87.48 (3.11×) | 4.52 (60.22×) | 4.87 (55.89×) |
| Image 2 | 13 | 162.37 | 54.51 (2.98×) | 2.97 (54.67×) | 3.34 (48.61×) |
| Image 3 | 23 | 289.64 | 100.67 (2.88×) | 4.99 (58.04×) | 5.12 (56.57×) |
| Image 4 | 10 | 151.50 | 56.41 (2.69×) | 2.96 (51.18×) | 3.47 (43.66×) |
| Image 5 | 13 | 214.52 | 79.74 (2.69×) | 3.99 (53.76×) | 4.14 (51.82×) |
| Image 6 | 25 | 465.51 | 159.77 (2.91×) | 7.45 (62.48×) | 7.83 (59.45×) |
| Image ID | # of Iterations | Serial [s] | CUDAv1 [s] | CUDAv2 [s] | CUDAv3 [s] |
|---|---|---|---|---|---|
| Image 1 | 32 | 272.20 | 80.84 (3.37×) | 2.37 (114.85×) | 4.21 (64.66×) |
| Image 2 | 13 | 162.37 | 44.54 (3.65×) | 1.94 (83.70×) | 2.93 (55.42×) |
| Image 3 | 23 | 289.64 | 98.61 (2.94×) | 2.66 (108.89×) | 2.96 (97.85×) |
| Image 4 | 10 | 151.50 | 52.47 (2.89×) | 2.02 (75.00×) | 3.25 (46.62×) |
| Image 5 | 13 | 214.52 | 75.00 (2.86×) | 2.41 (89.01×) | 3.48 (61.64×) |
| Image 6 | 25 | 465.61 | 147.50 (3.16×) | 3.16 (147.34×) | 3.69 (126.18×) |
| Image ID | # of Iterations | Serial [s] | Intel i7 [s] | Intel HD 530 [s] | GTX 1060 [s] |
|---|---|---|---|---|---|
| Image 1 | 32 | 272.20 | 74.13 (3.67×) | 183.96 (1.48×) | 57.61 (4.72×) |
| Image 2 | 13 | 162.37 | 44.32 (3.66×) | 114.24 (1.42×) | 35.61 (4.56×) |
| Image 3 | 23 | 289.64 | 79.52 (3.64×) | 203.62 (1.42×) | 63.75 (4.54×) |
| Image 4 | 10 | 151.50 | 40.52 (3.74×) | 113.82 (1.33×) | 35.36 (4.28×) |
| Image 5 | 13 | 214.52 | 59.92 (3.58×) | 156.56 (1.37×) | 47.03 (4.56×) |
| Image 6 | 25 | 465.51 | 121.59 (3.83×) | 312.68 (1.49×) | 93.65 (4.97×) |
| Paper | Maximum Image Size | Data Dimensionality | Technology | Speed-Up |
|---|---|---|---|---|
| [18] | 2,000,000 | 8 | GPU NVIDIA GTX 280 | 220 |
| [19] | 500,000 | 2 | GPU NVIDIA 9600 GT | 14 |
| [20] | 1,000,000 | 2 | GPU NVIDIA 8800 GTX | 60 |
| [21] | 15,052,800 | 3 | 4 × GPU NVIDIA GTX 750Ti | 60 |
| [22] | 1,000,000 | 32 | GPU NVIDIA GTX 280 | N. A. |
| [23] | 16,777,216 | 3 | GPU NVIDIA Tesla C2050 | 25 |
| [24] | 245,057 | 4 | GPU NVIDIA GeForce 210 | 386 |
| [25] | 500,000 | 16 | GPU NVIDIA Quadro K5000 | 88 |
| [26] | N. A. | N. A. | GPU NVIDIA GTX 1080 | 18.5 |
| [27] | 20,000 | 10 | 2 × AMD Opteron quad-core | 8 |
| [27] | 65,536 | 10 | GPU NVIDIA Tesla 2050 | 60 |
| [27] | 17,692 | 9 | Mitrion MVP FPGA Simulator | N. A. |
| Our work | 264,408 | 128 | GPU NVIDIA GTX 1060 | 126 |
© 2018 by the authors. Licensee MDPI, Basel, Switzerland. This article is an open access article distributed under the terms and conditions of the Creative Commons Attribution (CC BY) license (http://creativecommons.org/licenses/by/4.0/).
Share and Cite
Torti, E.; Florimbi, G.; Castelli, F.; Ortega, S.; Fabelo, H.; Callicó, G.M.; Marrero-Martin, M.; Leporati, F. Parallel K-Means Clustering for Brain Cancer Detection Using Hyperspectral Images. Electronics 2018, 7, 283. https://doi.org/10.3390/electronics7110283
Torti E, Florimbi G, Castelli F, Ortega S, Fabelo H, Callicó GM, Marrero-Martin M, Leporati F. Parallel K-Means Clustering for Brain Cancer Detection Using Hyperspectral Images. Electronics. 2018; 7(11):283. https://doi.org/10.3390/electronics7110283
Chicago/Turabian StyleTorti, Emanuele, Giordana Florimbi, Francesca Castelli, Samuel Ortega, Himar Fabelo, Gustavo Marrero Callicó, Margarita Marrero-Martin, and Francesco Leporati. 2018. "Parallel K-Means Clustering for Brain Cancer Detection Using Hyperspectral Images" Electronics 7, no. 11: 283. https://doi.org/10.3390/electronics7110283
APA StyleTorti, E., Florimbi, G., Castelli, F., Ortega, S., Fabelo, H., Callicó, G. M., Marrero-Martin, M., & Leporati, F. (2018). Parallel K-Means Clustering for Brain Cancer Detection Using Hyperspectral Images. Electronics, 7(11), 283. https://doi.org/10.3390/electronics7110283

