Operating Wireless Sensor Nodes without Energy Storage: Experimental Results with Transient Computing
Abstract
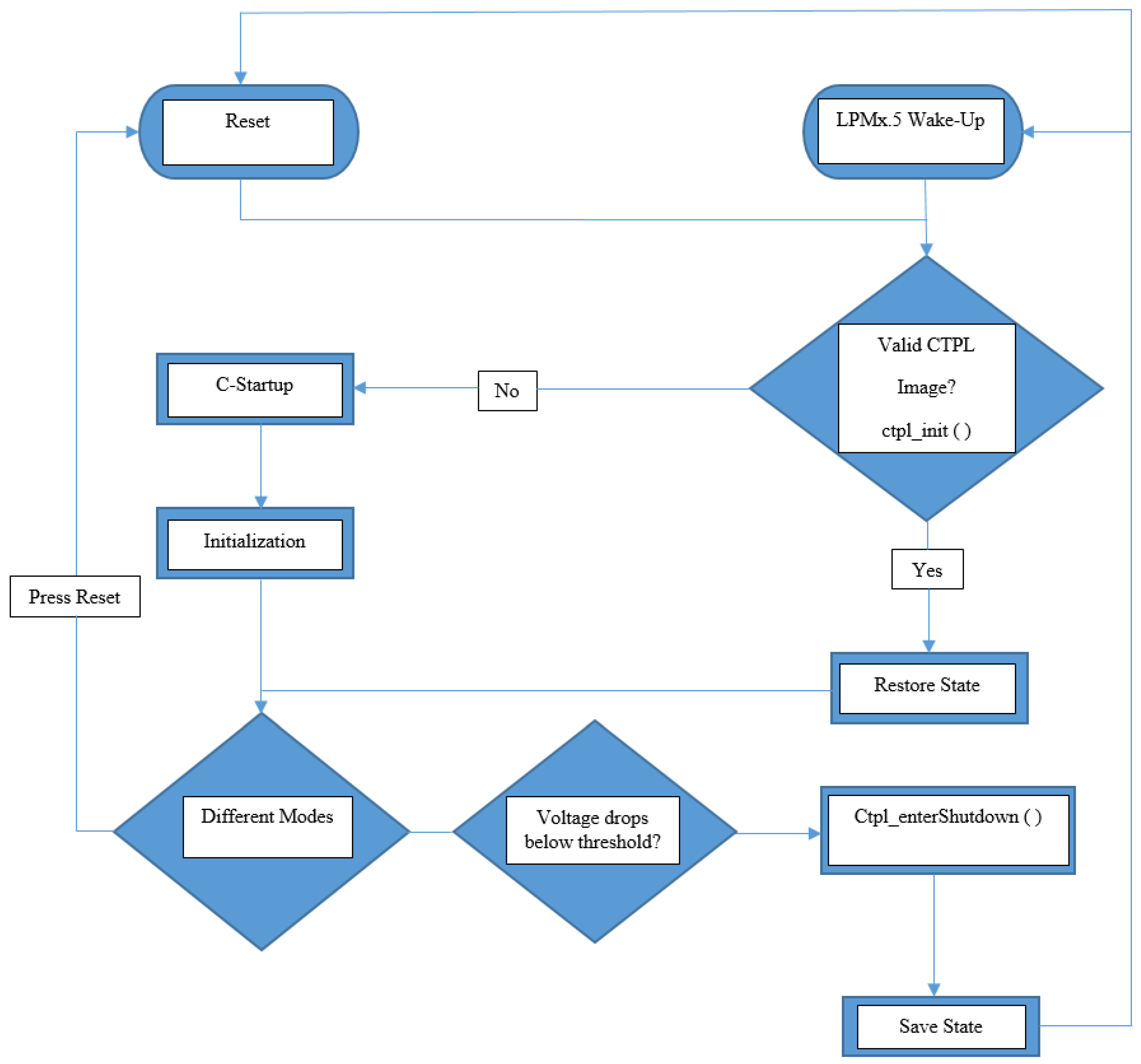
:1. Introduction
- (A)
- The practical implementation of three EH sources combined with a TC method on FRAM wireless sensor nodes, and
- (B)
- The assessment of the practical feasibility of such combinations.
2. Materials and Methods
2.1. Energy Modeling
2.1.1. Solar Energy
2.1.2. Thermal Energy
2.1.3. Radio-Frequency Energy
2.2. Experimental Setup
- One MSP-EXP430G2 Launchpad kit (used as a temperature sensor node without wireless connectivity);
- Two EZ430-RF2500 kits (used as temperature sensor nodes with wireless connectivity);
- Two MSP-EXP430FR5739 kits with CC2500 evaluation module kit (used as sensor nodes with wireless connectivity and non-volatile FRAM memory);
- One Linear Technology DC2080A energy harvesting multi source demo board including solar (Panasonic AM-5412) and TEG (CUI INC CP85438) energy sources, as well as an input for our self-developed RF-EH source;
- One self-developed RF-EH board (900 MHz matching network and five-stage voltage multiplier architecture);
- Two Kent Electronics log periodic printed circuit board antennas (850 MHz to 6500 MHz);
- One SMA 100 A Signal Generator—9 KHz to 6 GHz (used as an RF transmitter);
- One Jameco PS 613 DC Power Supply;
- One PRT-13781 solar panel (13.5 cm × 11.2 cm) and 3.3 V voltage regulator;
- One Hewlett Packard 34401A Multimeter for measuring the current;
- One Fluke 123 industrial scope meter for observing and measuring the voltages;
- One TES 1335 light meter for measuring the illuminances.
3. Experimental Results
3.1. Powering the Nodes with RF-EH
3.2. Powering the Nodes with the Onboard Solar Source
3.3. Powering the Nodes with the PRT-13781 Solar Panel
3.4. Powering the Nodes with the TEG Source
4. Concluding Remarks
Acknowledgments
Author Contributions
Conflicts of Interest
References
- Magno, M.; Brunelli, D.; Sigrist, L.; Andri, R.; Cavigelli, L.; Gomez, A.; Benini, L. InfiniTime: Multi-sensor wearable bracelet with human body harvesting. Sustain. Comput. Inform. Syst. 2016, 11, 38–49. [Google Scholar] [CrossRef]
- Chandrakasan, A.; Amirtharajah, R.; Goodman, J.; Konduri, G.; Kulik, J.; Rabiner, W.; Wang, A. Design Considerations for Distributed Microsensor Systems. In Proceedings of the IEEE 1999 Custom Integrated Circuits Conference, Cat. No.99CH36327, San Diego, CA, USA, 19 May 1999; pp. 279–286.
- Arreola, A.R.; Balsamo, D.; Das, A.K.; Weddell, A.S.; Brunelli, D.; Al-Hashimi, B.M.; Merrett, G.V. Approaches to Transient Computing for Energy Harvesting Systems: A Quantitative Evaluation. In Proceedings of the 3rd International Workshop on Energy Harvesting & Energy Neutral Sensing Systems—ENSsys ’15, Seoul, Korea, 1–4 November 2015; pp. 3–8.
- Jelicic, V.; Magno, M.; Brunelli, D.; Bilas, V.; Benini, L. Benefits of Wake-up Radio in Energy-Efficient Multimodal Surveillance Wireless Sensor Networks. Sens. J. 2016, 14, 3210–3220. [Google Scholar] [CrossRef]
- Jelicic, V.; Magno, M.; Brunelli, D.; Bilas, V.; Benini, L. Analytic Comparison of Wake-up Receivers for WSNs and Benefits over the Wake-on Radio Scheme. In Proceedings of the 7th ACM Workshop on Performance Monitoring and Measurement of Heterogeneous Wireless and Wired Networks, Paphos, AA, Cyprus, 21–25 October 2012; pp. 99–106.
- Magno, M.; Benini, L.; Gaggero, L.; la Torre Aro, J.P.; Popovici, E. A Versatile Biomedical Wireless Sensor Node with Novel Dry Surface Sensors and Interfaces. In Proceedings of the 5th IEEE International Workshop, Bari, Italy, 13–14 June 2013; pp. 217–222.
- Karlen, W.; Floreano, D. Adaptive Sleep-Wake Discrimination for Wearable Devices. Biomed. Eng. IEEE Trans. 2011, 58, 920–926. [Google Scholar] [CrossRef] [PubMed]
- Subendran, P.; Viswanath, S.K.; Yuen, C.; Veerappan, C.S. Adaptive Transmission for Self-Sustainable Energy Harvesting Wireless Sensor Network. In Proceedings of the Frontiers of Communications, Networks and Applications (ICFCNA 2014—Malaysia), Kampar, Malaysia, 3–5 November 2014.
- Wan, Z.G.; Tan, Y.K.; Yuen, C. Review on Energy Harvesting and Energy Management for Sustainable Wireless Sensor Networks. In Proceedings of the 2011 IEEE 13th International Conference on Communication Technology, Jinan, China, 25–28 September 2011; pp. 362–367.
- Magno, M.; Boyle, D.; Brunelli, D.; Flynn, B.O.; Popovici, E.; Member, S.; Benini, L. Hybrid Energy Supply. IEEE Trans. Ind. Electron. 2014, 61, 1871–1881. [Google Scholar] [CrossRef]
- Taris, T.; Vigneras, V.; Fadel, L. A 900 MHz RF Energy Harvesting Module. In Proceedings of the 10th IEEE International New Circuits and Systems Conference (NEWCAS 2012), Montreal, QC, Canada, 17–20 June 2012; pp. 445–448.
- Georgiou, O.; Mimis, K.; Halls, D.; Thompson, W.H.; Gibbins, D. How Many Wi-Fi APs Does it Take to Light a Lightbulb? IEEE Access 2016, 4, 3732–3746. [Google Scholar] [CrossRef]
- Lu, X.; Wang, P.; Niyato, D.; Kim, D.I.; Han, Z. Wireless Networks with RF Energy Harvesting: A Contemporary Survey. IEEE Commun. Surv. Tutorials 2014, 17, 757–789. [Google Scholar] [CrossRef]
- Mustufa, Y.S.A.; Barton, J.; Flynn, B.O.; Davies, R.; McCullagh, P.; Zheng, H. Design of a Smart Insole for Ambulatory Assessment of Gait. In Proceedings of the 12th International Conference on BSN, Cambridge, MA, USA, 9–12 June 2015; pp. 1–5.
- Mekikis, P.V.; Lalos, A.S.; Antonopoulos, A.; Alonso, L.; Verikoukis, C. Wireless energy harvesting in two-way network coded cooperative communications: A stochastic approach for large scale networks. IEEE Commun. Lett. 2014, 18, 1011–1014. [Google Scholar] [CrossRef]
- Mekikis, P.V.; Antonopoulos, A.; Kartsakli, E.; Lalos, A.S.; Alonso, L.; Verikoukis, C. Information Exchange in Randomly Deployed Dense WSNs with Wireless Energy Harvesting Capabilities. IEEE Trans. Wirel. Commun. 2016, 15, 3008–3018. [Google Scholar] [CrossRef]
- Zhang, P.; Tan, H.; Xiao, G.; Yi, Yu. Maximizing Lifetime in Clustered WSN s with Energy Harvesting Relay: Profiling and Modeling. In Proceedings of the 2015 IEEE Tenth International Conference on Intelligent Sensors, Sensor Networks and Information Processing (ISSNIP), Singapore, 7–9 April 2015; pp. 1–6.
- Wu, Y.; Zhong, X.; Wang, X.; Yang, Y.; Wang, Z.L. Hybrid Energy Cell for Simultaneously Harvesting Wind, Solar, and Chemical energies. Nano Res. 2014, 7, 1631–1639. [Google Scholar] [CrossRef]
- Shaikh, F.K.; Zeadally, S. Energy harvesting in wireless sensor networks: A comprehensive review. Renew. Sustain. Energy Rev. 2016, 55, 1041–1054. [Google Scholar]
- Ransford, B.; Sorber, J.; Fu, K. Mementos. Mementos: System Support for Long-Running Computation on RFID-Scale Devices. ACM SIGPLAN Not. 2011, 46, 159–170. [Google Scholar] [CrossRef]
- Balsamo, D.; Weddell, A.S.; Merrett, G.V.; Al-Hashimi, B.M.; Brunelli, D.; Benini, L. Hibernus: Sustaining Computation during Intermittent Supply for Energy-Harvesting Systems. IEEE Embed. Syst. Lett. 2015, 7, 15–18. [Google Scholar] [CrossRef]
- Balsamo, D.; Das, A.; Weddell, A.; Brunelli, D.; Al-Hashimi, B.; Merrett, G.; Benini, L. Graceful Performance Modulation for Power-Neutral Transient Computing Systems. IEEE Trans. Comput. Des. Integr. Circuits Syst. 2016, 35, 738–749. [Google Scholar] [CrossRef]
- Lucia, B.; Ransford, B. A Simpler, Safer Programming and Execution Model for Intermittent Systems. ACM Sigplan Not. 2015, 50, 575–585. [Google Scholar] [CrossRef]
- Jayakumar, H.; Raha, A.; Lee, W.S.; Raghunathan, V. QuickRecall: A HW/SW Approach for Computing across Power Cycles in Transiently Powered Computers. ACM J. Emerg. Technol.Comput. Syst. 2015, 12, 1–19. [Google Scholar] [CrossRef]
- Ahmed, F.; le Moullec, Y.; Annus, P. FYPSim: Evaluation Tool for Solar-based Energy Harvesting for WSNs. Int. J. Bioelectromagn. 2015, 17, 75–86. [Google Scholar]
- Tan, Y.K.; Panda, S.K. Energy Harvesting From Hybrid Indoor Ambient Light and Thermal Energy Sources for Enhanced Performance of Wireless Sensor Nodes. IEEE Trans. Ind. Electron. 2011, 58, 4424–4435. [Google Scholar] [CrossRef]
- Texas Instrument. MSP430 SimpliciTI Porting Guidelines. 2014. Available online: http://processors.wiki.ti.com/index.php/MSP430_SimpliciTI_Porting_Guidelines (accessed on 26 September 2016).
- Texas Instrument, Intelligent System State Restoration after Power Failure with Compute through Power Loss Utility. 2015. Available online: http://www.ti.com/lit/ug/tidu885/tidu885.pdf (accessed on 26 September 2016).











| EH Technology | Node’s Voltage [V]; Current [mA] MSP-EXP430G2 | Node’s Voltage [V]; Current [mA] EZ430-RF2500 | Node’s Voltage [V]; Current [mA] MSP-EXP430FR5739+CC2500 |
|---|---|---|---|
| RF (900MHz@5 cm, 18 dBm) | 1.83; 0.029 | 0.89; 2.21 | 0.001; 0.0 |
| Solar (Panasonic AM-5412) | 3.2; 0.24 | 3.23; 0.19 | See Table 2 for values |
| TEG (CUI INC P85438) | 3.0; 0.25 | 2.8; 0.182 | 2.35; 0.66 |
| Source [V] | Node Input [V] | Node Output [V] | Node Input [mA] |
|---|---|---|---|
| Main 3.3 | 3.33 | 2.5 | 2, No Radio |
| Main 3.3 | 3.33 | 2.5 | 37, With Radio |
| Solar EH | 3.327 | 3.325 | 2, No Radio |
| Solar EH | 2.185 | 2.167 | 29, With Radio |
| Main 3.3 | 3.3 | 3.106 | 2, No Radio |
| Main 3.3 | 3.3 | 3.106 | 20, With Radio |
| Solar EH | 3.326 | 3.211 | 2.11, No Radio |
| Solar EH | 3.324 | 3.112 | 20, With Radio |
| Parameters | Case I (Outdoor Light) | Case II (Indoor Light) | Case III (Sharp Lamp Indoor Light) |
|---|---|---|---|
| Light Intensity [LUX] | 5.36 K | 1.46 K | 9.98 K |
| Voltage [V] and Current [mA] without radio | 3.06 | 3.10 | 3.5 |
| 2.46 | 2.00 | 2.16 | |
| Voltage [V] and Current [mA] with radio | 3.0 | 3.09 | 3.5 |
| 20.0 | 22.0 | 22.16 | |
| Voltage [V] and Current [mA] without radio | 3.0 | 3.10 | 3.5 |
| 2.16 | 2.00 | 2.16 | |
| Voltage [V] and Current [mA] with radio | 2.91 | 3.09 | 3.5 |
| 19.98 | 22.0 | 22.16 |
© 2016 by the authors; licensee MDPI, Basel, Switzerland. This article is an open access article distributed under the terms and conditions of the Creative Commons Attribution (CC-BY) license (http://creativecommons.org/licenses/by/4.0/).
Share and Cite
Ahmed, F.; Ahmed, T.; Muhammad, Y.; Le Moullec, Y.; Annus, P. Operating Wireless Sensor Nodes without Energy Storage: Experimental Results with Transient Computing. Electronics 2016, 5, 89. https://doi.org/10.3390/electronics5040089
Ahmed F, Ahmed T, Muhammad Y, Le Moullec Y, Annus P. Operating Wireless Sensor Nodes without Energy Storage: Experimental Results with Transient Computing. Electronics. 2016; 5(4):89. https://doi.org/10.3390/electronics5040089
Chicago/Turabian StyleAhmed, Faisal, Tauseef Ahmed, Yar Muhammad, Yannick Le Moullec, and Paul Annus. 2016. "Operating Wireless Sensor Nodes without Energy Storage: Experimental Results with Transient Computing" Electronics 5, no. 4: 89. https://doi.org/10.3390/electronics5040089
APA StyleAhmed, F., Ahmed, T., Muhammad, Y., Le Moullec, Y., & Annus, P. (2016). Operating Wireless Sensor Nodes without Energy Storage: Experimental Results with Transient Computing. Electronics, 5(4), 89. https://doi.org/10.3390/electronics5040089

