CEDAR: An Ontology-Based Framework Using Event Abstractions to Contextualise Financial Data Processes
Abstract
1. Introduction
2. Literature Review
2.1. Academic Review
- Formal, machine-readable definitions of quality dimensions;
- Domain-specific constraint capture through logical axioms;
- Automated validation via semantic reasoning;
- Cross-institutional semantic interoperability.
- How can contextual information be represented in datasets used by data consumers producing regulatory reports in a way that helps identifying DQ issues?
- How can ontologies be leveraged in data processes and align with modern data quality methods in existing FI architectures?
2.2. EvaluationCriteria
- Context representation;
- Scalability and maintainability;
- Transparency to business users.
3. Framework Design
3.1. Methodology
- Design novelty: Does the artifact represent a novel solution approach?
- Technical feasibility: Can the proposed design be implemented with existing technologies?
- Proof-of-concept: Does the artifact work for simplified scenarios?
- Scalability: Does the artifact perform at realistic scales?
- Comparative effectiveness: Does it outperform alternative approaches?
- User utility: Does it provide value in real-world use?
- Organizational impact: Does deployment improve outcomes?
3.1.1. Methodology Application
3.1.2. Evaluation Approach
- Integrate ontological domain knowledge with event stream processing;
- Enable detection of temporal and context-dependent quality issues;
- Provide business-meaningful explanations for detected anomalies;
- Maintain interoperability through standards-based design.
- Conceptual framework: Four integrated models (contextualization, event, trend detection, domain);
- Ontological design: Extension of FIBO with event and quality concepts;
- Architecture: Integration of semantic web technologies with big data platforms.
- Motivating example: Equity derivative trading scenario;
- Worked example: Detection of unusual price jump with causal tracing;
- Competency questions: Demonstration of ontological query capabilities.
- Current iteration: Proof-of-concept implementation, controlled validation with synthetic data, competency question testing;
- Future iterations: Large-scale empirical evaluation, baseline comparisons, user studies, deployment case studies (detailed roadmap in Section 2.2).
- This paper: Design contribution for academic audience;
- Planned: Practitioner-oriented publications, open-source prototype release, workshop presentations.
3.2. Models for Contextualising Temporal Data
3.2.1. Overview
- A domain model (DM)—the overarching model to represent the business knowledge and semantics used across the framework;
- The trend detection model (TDM)—a model to detect trends (i.e., patterns of interest) for an input dataset guided by the domain model. The TDM is a repository of functions that applies to set of attributes to detect which trends have occurred;
- The event pattern model (EPM)—a model to detect event patterns (i.e., combinations of events that, when related, reflect business semantics). For example, an observed change in an attribute for a data source is a pattern;
- The contextualisation model (CM)—a model to provide business actions based on the derived context of the event pattern model.
3.2.2. Domain Model
- Captures known entities, relationships, roles and resources across data sources within a defined scope;
- Uses a standardised, defined taxonomy of entities and their relationships represented as classes and relations;
- Provides axioms to define constraints, dependencies or logical relationships between entities.
3.2.3. Trend Detection Model
- Derivatives should only be priced below a defined threshold.
- Derivatives should only see a price difference between two consecutive trading periods within a defined threshold.
3.2.4. Event Pattern Model
- The observed trading price of the derivative is not within expected thresholds. Therefore, the domain expert would label this event as unusual price.
- The observed trading price jump across consecutive trading periods of the derivative is unusual and moves outside expectation. Therefore, the domain expert would label this context as a ‘simple price jump’.
3.2.5. Contextualisation Model
3.2.6. Sample Application
3.3. Knowledge Base Design
- Allowing users to track an instance through the framework’s application and investigate how the framework was applied and relate model outputs to their inputs;
- Allowing users to understand the framework’s models and how information is related across the models.
3.3.1. Defining the Key Classes
- Reference–representing generalised information that defines expected behaviour and attributes of instances;
- Instance–representing specific realisations of a reference entity.
3.3.2. The Ontology Framework and Logical Relationships
3.3.3. Transforming Raw Data for the Ontology
4. CEDAR System Architecture
4.1. CEDAR System Boundaries and Context
- UC1—Implementing the framework’s components (models) and defining their interactions (in the knowledge base): this role is assumed by a knowledge engineer persona;
- UC2—Executing the framework on an ongoing basis: this role is assumed by a data operations persona;
- UC3—Analysing the outcome of the framework: this role is assumed by a data consumer persona.
4.2. CEDAR Architectural Layers
- Graphical user interface (GUI) layer: this layer allows consumers (data consumers and data risk personnel) to understand context that has been added to their data before usage and explore the framework and instances of its application.
- Services: This layer is responsible for retrieving and applying the appropriate models. It also populates the ontology used to support framework transparency and user exploration. The ontology is populated from two different key sources: reference entities by domain experts, and instance entities by the datasets from the framework application.
- Knowledge base components: this layer contains the datasets and models used by the framework, as well as instances of the framework application.
- Model Retrieval—which acts as the access layer to the Knowledge Base;
- Model Application—which orchestrates the execution of models on datasets;
- Framework Ontology Management—which maintains the structural organization of framework components.
- Producer Datasets—which represent the input data sources;
- Knowledge Base Models—which contain the reusable structured artifacts that define processing logic;
- Knowledge Base Instances—which store the outputs generated from applying models to datasets.
4.3. Use Cases and Sequence Diagrams
4.3.1. UC1—Implementing the Framework
4.3.2. UC2—Executing the Framework
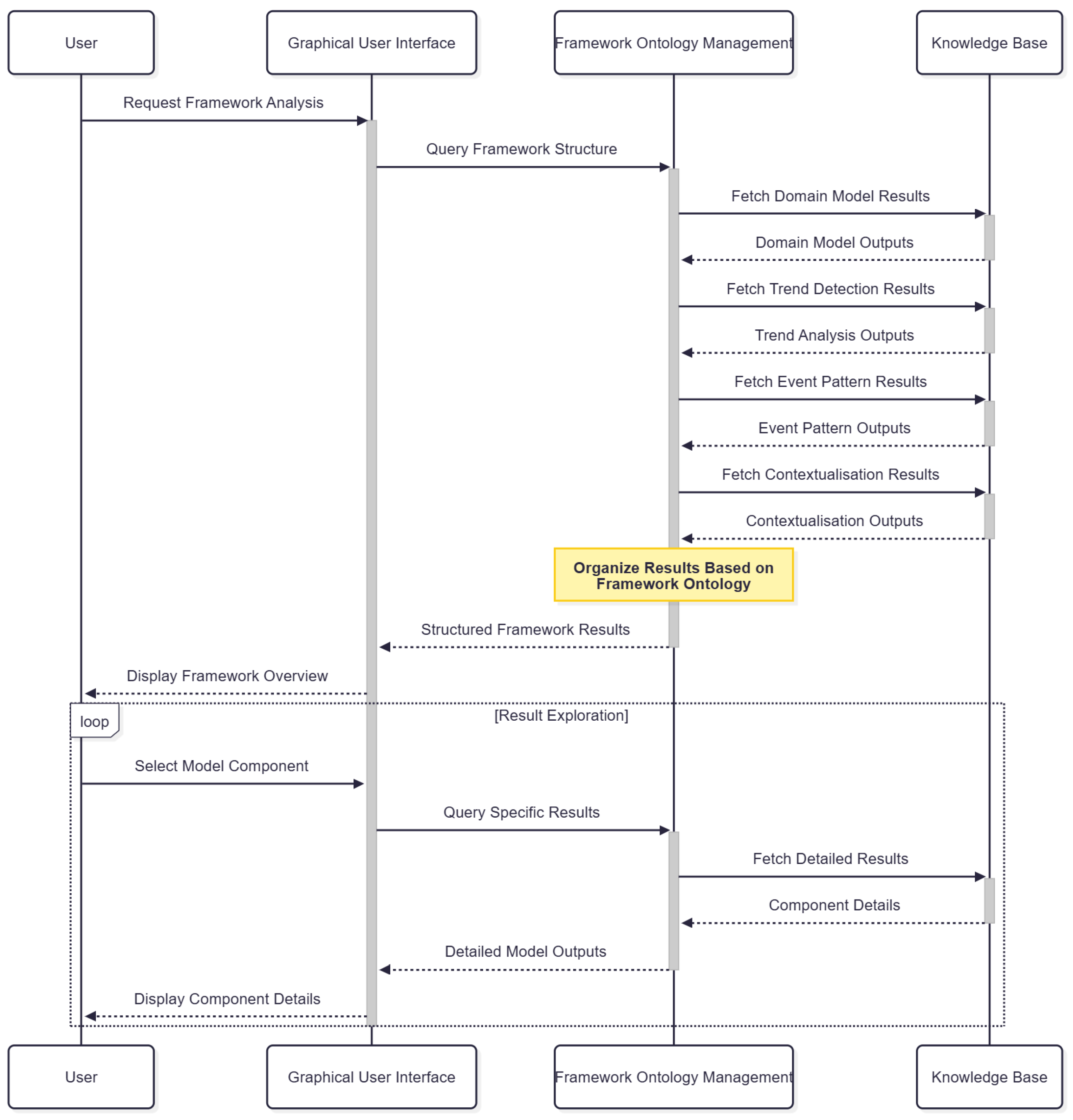
4.3.3. UC3—Analysing the Framework Outcomes
5. Implementation
5.1. Prototype
- CEDAR GUI—Stardog.
- CEDAR Knowledge Base storage:
- −
- Producer datasets—Stardog;
- −
- Knowledge base models—Python 3.14;
- −
- Knowledge base instances—Stardog.
- CEDAR services:
- −
- Model retrieval—Python;
- −
- Model application—Python;
- −
- Framework Ontology Management—Stardog.
5.2. Scenario 1: Anomaly Detection Knowledge Building
5.3. Scenario 2: Anomaly Exploration
6. Discussion
6.1. Interpretation of Findings
6.1.1. Criterion 1: Identification and Representation of Context-Dependent DQ Issues
6.1.2. Criterion 2: Scalability and Maintainability (Preliminary Assessment)
6.1.3. Criterion 3: Transparency to Data Consumers
6.2. Theoretical Implications
6.2.1. For Data Quality Management Theory
6.2.2. For Ontology Application Research
6.2.3. For Financial Technology Research
6.3. Practical Implications
6.3.1. For Data Quality Practitioners
6.3.2. For Financial Institutions
6.3.3. For Technology Vendors
6.4. Limitations
6.4.1. Validation Scope Limitations
6.4.2. Evaluation Methodology Limitations
6.4.3. Technical Design Limitations
6.4.4. Threats to Validity Summary
6.5. Future Research Directions
6.6. Positioning Within Design Science Research
7. Conclusions and Future Work
Author Contributions
Funding
Data Availability Statement
Conflicts of Interest
Abbreviations
| GFC | Global Financial Crisis |
| CEDAR | Contextual Events and Domain-driven Associative Representation |
| DQ | Data Quality |
| FI | Financial institution |
| FIs | Financial institutions |
| FIBO | Financial Industry Business Ontology |
| DQO | Data Quality Ontology |
| DQAM | Data QUality Assessment Methodology |
| TDWM | Total Data Quality Management |
| DM | Domain Model |
| TDM | Trend Detection Model |
| EPM | Event Pattern Model |
| CM | Contextualisation Model |
| RDF | Resource Description Framework |
References
- Cao, S.; Iansiti, M. Organizational Barriers to Transforming Large Finance Corporations: Cloud Adoption and the Importance of Technological Architecture; Working Paper 10142; CESifo: Munich, Germany, 2023. [Google Scholar]
- Elouataoui, W.; Alaoui, I.E.; Gahi, Y. Data Quality in the Era of Big Data: A Global Review. In Big Data: A Game Changer for Insurance Industry; Springer: Cham, Switzerland, 2022; pp. 1–25. [Google Scholar] [CrossRef]
- Wang, R.Y.; Strong, D.M. Beyond Accuracy: What Data Quality Means to Data Consumers. J. Manag. Inf. Syst. 1996, 12, 5–33. [Google Scholar] [CrossRef]
- Arolfo, F.; Vaisman, A. Data Quality in a Big Data Context. In Big Data: Concepts, Warehousing, and Analytics; Springer: Cham, Switzerland, 2018; pp. 159–172. [Google Scholar] [CrossRef]
- Cichy, C.; Rass, S. An overview of data quality frameworks. IEEE Access 2019, 7, 24634–24648. [Google Scholar] [CrossRef]
- Soni, S.; Singh, A. Improving Data Quality using Big Data Framework: A Proposed Approach. IOP Conf. Ser. Mater. Sci. Eng. 2021, 1022, 012092. [Google Scholar] [CrossRef]
- Zhang, P.; Xiong, F.; Gao, J.; Wang, J. Data quality in big data processing: Issues, solutions and open problems. In Proceedings of the 2017 IEEE SmartWorld, Ubiquitous Intelligence & Computing, Advanced & Trusted Computed, Scalable Computing & Communications, Cloud & Big Data Computing, Internet of People and Smart City Innovation, San Francisco, CA, USA, 4–8 August 2017; pp. 1–7. [Google Scholar] [CrossRef]
- Collibra. Collibra Data Quality & Observability. 2023. Available online: https://www.collibra.com/us/en/products/data-quality-and-observability (accessed on 20 June 2024).
- Thudumu, S.; Branch, P.; Jin, J.; Singh, J.J. A comprehensive survey of anomaly detection techniques for high dimensional big data. J. Big Data 2020, 7, 42. [Google Scholar] [CrossRef]
- Munar, A.; Chiner, E.; Sales, I. A Big Data Financial Information Management Architecture for Global Banking. In Proceedings of the 2014 International Conference on Future Internet of Things and Cloud, Barcelona, Spain, 27–29 August 2014; pp. 510–513. [Google Scholar] [CrossRef]
- Stockinger, K.; Bundi, N.; Heitz, J.; Breymann, W. Scalable architecture for Big Data financial analytics: User-defined functions vs. SQL. J. Big Data 2019, 6, 46. [Google Scholar] [CrossRef]
- Schneider, T.; Šimkus, M. Ontologies and Data Management: A Brief Survey. KI–Künstl. Intell. 2020, 34, 329–353. [Google Scholar] [CrossRef] [PubMed]
- FINOS. FINOS, Fintech Open Source Foundation. 2025. Available online: https://www.finos.org/ (accessed on 18 May 2025).
- Bennett, M. The financial industry business ontology: Best practice for big data. J. Bank. Regul. 2013, 14, 255–268. [Google Scholar] [CrossRef]
- Ryman-Tubb, N.F.; Krause, P. An ontology for Basel III capital requirements. In Proceedings of the 20th International Conference on Enterprise Information Systems (ICEIS), Funchal, Portugal, 21–24 March 2018; SCITEPRESS: Setúbal, Portugal, 2018; pp. 556–563. [Google Scholar]
- Debattista, J.; Auer, S.; Lange, C. daQ, an ontology for dataset quality information. In Proceedings of the LDOW@ WWW, Montreal, QC, Canada, 12 April 2016. [Google Scholar]
- Zaveri, A.; Rula, A.; Maurino, A.; Pietrobon, R.; Lehmann, J.; Auer, S. Quality assessment for linked data: A survey. Semant. Web 2016, 7, 63–93. [Google Scholar] [CrossRef]
- Batini, C.; Scannapieco, M. Data and Information Quality: Dimensions, Principles and Techniques; Springer: Cham, Switzerland, 2016. [Google Scholar]
- Stardog Union. Stardog: The Enterprise Knowledge Graph Platform. 2023. Available online: https://www.stardog.com/ (accessed on 13 December 2024).
- Colangelo, A.; Israël, J.M. How Integrated Reporting by Banks May Foster Sustainable Finance? Technical Report; European Central Bank: Frankfurt am Main, Germany, 2021. [Google Scholar]
- Moir, A.; Broadbent, B.; Woods, S. Transforming Data Collection from the UK Financial Sector; Technical Report; Bank of England: London, UK, 2020. [Google Scholar]
- Peffers, K.; Tuunanen, T.; Rothenberger, M.A.; Chatterjee, S. A Design Science Research Methodology for Information Systems Research. J. Manag. Inf. Syst. 2007, 24, 45–77. [Google Scholar] [CrossRef]
- Vom Brocke, J.; Winter, R.; Hevner, A.; Maedche, A. Design principles. In Design Science Research. Cases; Springer: Cham, Switzerland, 2020; pp. 15–31. [Google Scholar]
- Hevner, A.R.; March, S.T.; Park, J.; Ram, S. Design science in information systems research. MIS Q. 2004, 28, 75–105. [Google Scholar] [CrossRef]
- Venable, J.; Pries-Heje, J.; Baskerville, R. FEDS: A framework for evaluation in design science research. Eur. J. Inf. Syst. 2016, 25, 77–89. [Google Scholar] [CrossRef]
- Hevner, A.R. A three cycle view of design science research. Scand. J. Inf. Syst. 2007, 19, 4. [Google Scholar]
- Brank, J.; Grobelnik, M.; Mladenić, D. A survey of ontology evaluation techniques. In Proceedings of the Conference on Data Mining and Data Warehouses (SiKDD 2005), Ljubljana, Slovenia, 17 October 2005; pp. 166–170. [Google Scholar]
- Bennett, M.; Cray, S.; Hale, E.; Kendall, E. FIBO ontology: Adoption and application in the financial industry. In Proceedings of the ISWC (Posters/Demos/Industry), Online, 1–6 November 2020. [Google Scholar]
- Milosevic, Z.; Berry, A.; Chen, W.; Rabhi, F.A. An Event-Based Model to Support Distributed Real-Time Analytics: Finance Case Study. In Proceedings of the 2015 IEEE 19th International Enterprise Distributed Object Computing Conference, Adelaide, SA, Australia, 21–25 September 2015; pp. 122–127. [Google Scholar] [CrossRef]
- ITU-T Rec. X.902|ISO/IEC 10746-2; Information Technology–Open Distributed Processing–Reference Model: Foundations. Recommendation X.902. International Telecommunication Union: Geneva, Switzerland, 2010.
- Etzion, O.; Niblett, P. Event Processing in Action; Manning Publications: Shelter Island, NY, USA, 2010. [Google Scholar]
- Luckham, D. The power of events: An introduction to complex event processing in distributed enterprise systems. In Rule Representation, Interchange and Reasoning on the Web, Proceedings of the International Symposium, RuleML 2008, Orlando, FL, USA, 30–31 October 2008; Lecture Notes in Computer Science; Springer: Berlin/Heidelberg, Germany, 2008; Volume 5321, p. 3. [Google Scholar] [CrossRef]
- Barba-González, C.; Caballero, I.; Varela-Vaca, Á.J.; Cruz-Lemus, J.A.; Gómez-López, M.T.; Navas-Delgado, I. BIGOWL4DQ: Ontology-driven approach for Big Data quality meta-modelling, selection and reasoning. Inf. Softw. Technol. 2024, 167, 107378. [Google Scholar] [CrossRef]
- Benítez-Hidalgo, A.; Barba-González, C.; García-Nieto, J.; Gutiérrez-Moncayo, P.; Paneque, M.; Nebro, A.J.; Roldán-García, M.d.M.; Aldana-Montes, J.F.; Navas-Delgado, I. TITAN: A knowledge-based platform for Big Data workflow management. Knowl.-Based Syst. 2021, 232, 107489. [Google Scholar] [CrossRef]
- Dong, X.; He, H.; Li, C.; Liu, Y.; Xiong, H. Scene-based big data quality management framework. In Data Science, Proceedings of the 4th International Conference of Pioneering Computer Scientists, Engineers and Educators, ICPCSEE 2018, Zhengzhou, China, 21–23 September 2018; Communications in Computer and Information Science. Springer: Singapore, 2018; Volume 901, pp. 122–139. [Google Scholar] [CrossRef]
- Gu, R.; Qi, Y.; Wu, T.; Wang, Z.; Xu, X.; Yuan, C.; Huang, Y. SparkDQ: Efficient generic big data quality management on distributed data-parallel computation. J. Parallel Distrib. Comput. 2021, 156, 132–147. [Google Scholar] [CrossRef]
- Paneque, M.; Roldán-García, M.d.M.; Blanco, C.; Maté, A.; Rosado, D.G.; Trujillo, J. An ontology-based secure design framework for graph-based databases. Comput. Stand. Interfaces 2024, 88, 103801. [Google Scholar] [CrossRef]
- Noy, N.F.; McGuinness, D.L. Ontology Development 101: A Guide to Creating Your First Ontology; Technical Report KSL-01-05; Stanford University: Stanford, CA, USA, 2001. [Google Scholar]
- Nedelkoski, S.; Bogatinovski, J.; Acker, A.; Cardoso, J.; Kao, O. Anomaly detection from system tracing data using multimodal deep learning. In Proceedings of the 2020 IEEE 13th International Conference on Cloud Computing (CLOUD), Milan, Italy, 8–13 July 2020; pp. 179–186. [Google Scholar]
- Debattista, J.; Lange, C.; Auer, S. Luzzu—A methodology and framework for linked data quality assessment. J. Data Semant. 2016, 8, 159–175. [Google Scholar] [CrossRef]
- Färber, M.; Bartscherer, F.; Menne, C.; Rettinger, A. Linked data quality of DBpedia, Freebase, OpenCyc, Wikidata, and YAGO. Semant. Web 2018, 9, 77–129. [Google Scholar] [CrossRef]
- Loshin, D. Master Data Management; Morgan Kaufmann: Burlington, MA, USA, 2011. [Google Scholar]
- Runeson, P.; Höst, M. Guidelines for conducting and reporting case study research in software engineering. Empir. Softw. Eng. 2009, 14, 131–164. [Google Scholar] [CrossRef]
- March, S.T.; Smith, G.F. Design and natural science research on information technology. Decis. Support Syst. 1995, 15, 251–266. [Google Scholar] [CrossRef]














| Report Type | Purpose | Data Requirements |
|---|---|---|
| Basel III Capital | Capital adequacy | Transaction-level position data |
| Liquidity Coverage | Short-term liquidity | Daily cash flow projections |
| Credit Exposure | Risk concentration | Counterparty exposure data |
| No. | Evaluation Criteria | Solution 1: Traditional DQ Methods | Solution 2: Anomaly Detection (Supervised) | Solution 3: Anomaly Detection (Unsupervised) | Solution 4: Commercial Tools |
|---|---|---|---|---|---|
| 1 | Identification and representation of context dependent DQ issues | Minimal | Relies on continual human input | Limited | Limited to application within tool |
| 2 | Scalability and maintainability within existing architecture (incl. cost, flexibility, and timeliness) as datasets, processes and regulations evolve | Limited application, high overhead to maintain | High overhead to maintain | High overhead to maintain | High cost and low flexibility |
| 3 | Transparency to data consumers | Complexity dependent on complexity of data lineage | Limited due to technical nature of implementation | Limited due to technical nature of implementation | Limited due to technical nature of implementation |
| TDM Ref | Model Name | Function Description | Arguments | Function |
|---|---|---|---|---|
| UP | Unusual price | |||
| SPJ | Simple price jump | , , , | , | |
| UPwJ | Unusual price with jump | , |
| Event Reference Type | Event Class | Event Name | Event Pattern Reference | Event Pattern Type | Model Ref (From TDM) |
|---|---|---|---|---|---|
| E0 | Simple | Market transaction | EP0 | Aggregation | MT |
| E1 | Complex | Simple price jump | EP1 | Filter over window | SPJ |
| E2 | Complex | Unusual price | EP2 | Filter | UP |
| E3 | Complex | Unusual price with jump | EP3 | Filter | UPwJ |
| Action Reference | Action Name | Event Reference |
|---|---|---|
| A1 | Raise a DQ issue | E3 |
| Trade Period | Equity Trading Log | Equity-Based Derivative Trading Log | ||
|---|---|---|---|---|
| Simple Event Reference | Price per Unit ($) | Simple Event Reference | Price per Unit ($) | |
| 1 | E0_1 | 1 | E0_5 | 4 |
| 2 | E0_2 | 2 | E0_6 | 5 |
| 3 | E0_3 | 3 | E0_7 | 15 |
| 4 | E0_4 | 1 | E0_8 | 5 |
| Complex Event Detected | Event Type Name | Event Occurrence | Trend Name |
|---|---|---|---|
| E1 | Simple price jump | E1_1 | |
| E1 | Simple price jump | E1_2 | |
| E1 | Simple price jump | E1_3 | |
| E1 | Simple price jump | E1_4 | |
| E2 | Unusual price | E2_1 | |
| E3 | Unusual price with jump | E3_1 |
| Question Type | No. | Competency Question | Expected Answer |
|---|---|---|---|
| Tracking an instance | 1 | Why does a business user need to complete action instance A1_1 ‘Raise a DQ issue’? | Action A1_1 is action type A1 ‘Raise a DQ issue’ which is necessary when event type E3 ‘Unusual price with jump’ is detected. In this application, event instance E3_1 was detected. |
| 2 | How was event instance E3_1 ‘Unusual price with jump’ detected? | Event instance E2_1 ‘Unusual price’ and event instance E1_4 ‘Simple price jump’ were detected. | |
| 3 | Which datapoint instances is event instance E0_6 detected from? | Event instance E0_6 is detected from datapoint instances DP_15 and DP_16. | |
| 4 | Which dataset instance does datapoint instance DP_15 come from? | Dataset instance ‘Deriv_DS_01’, equity-based derivatives trading for trading period 1–4. | |
| 5 | How many datapoint instances were in the dataset instance ‘Deriv_DS_01’? | 8 datapoint instances. | |
| Understanding the framework | 6 | Where is event type E3 ‘Unusual Price with Jump’ sourced from? | Event type E3 corresponds to trend ‘Unusual price with jump’, which is sourced from the trend detection model ‘TradingMovements’. |
| 7 | What domain model is associated with the trend detection model ‘Trading Movements’? | It comes from the domain model ‘Market Transaction’. | |
| 8 | Is the domain model ‘Market Transaction’ connected to other domain models? | Yes, the domain model ‘Tradable Instrument’. | |
| 9 | How many trends exist in the trend detection model ‘Trading Movements’? | 10 trends. |
| Question Type | No. | Competency Question | Expected Answer |
|---|---|---|---|
| Tracking an instance | 1 | Why does a business user need to complete [action instance]? | [Action instance] is [action type] which is necessary when [event type] is detected. In this application, [event instance] was detected. |
| 2 | How was [event instance] detected? | [Event instance(s)] was detected. | |
| 3 | Which [datapoint instances] is [event instance] detected from? | [Event instance] is detected from [datapoint instance(s)]. | |
| 4 | Which [dataset instance] does [datapoint instance] come from? | [Dataset instance]. | |
| 5 | How many [datapoint instance(s)] were in the [dataset instance]? | count [datapoint instances] in [dataset instance]. | |
| Understanding the framework | 6 | Where is [event type] sourced from? | [Event type] corresponds to [trend], which is sourced from [trend detection model]. |
| 7 | What [domain model] is associated with the [trend detection model]? | It comes from [domain model]. | |
| 8 | Is the [domain model] connected to other [domain model(s)]? | Yes, [domain model(s)] with relationship “is associated with” to [domain model]. | |
| 9 | How many [trend(s)] exist in the [trend detection model]? | count [trend] in [trend detection model]. |
| Entity | Definition | Parent |
|---|---|---|
| Domain model | An ontology defining business knowledge. | Reference |
| Trend detection model | A mathematical or computing model to detect datapoints in the dataset that fit a specified behaviour based on the domain model. | Reference |
| Trend | A component of the trend detection model, where occurrence is captured as events. | Reference |
| Dataset | A predefined dataset for dataset instances, capturing consistent attributes for the dataset. | Reference |
| Dataset (instance) | A specific collection of data points that conforms to a reference dataset, representing real-world observations or transactions at a given time. | Instance |
| Datapoint (instance) | A value in a dataset representing an event. | Instance |
| Event type | A predefined event, representing a trend. | Reference |
| Event (instance) | An occurrence of an event generated when an event pattern occurrence is detected. | Instance |
| Event pattern occurrence (instance) | A detected occurrence of a predefined event pattern. | Instance |
| Action type | A predefined business process where occurrence is linked to an event type. | Reference |
| Action (instance) | An occurrence of an action type where the occurrence is linked to an event instance. | Instance |
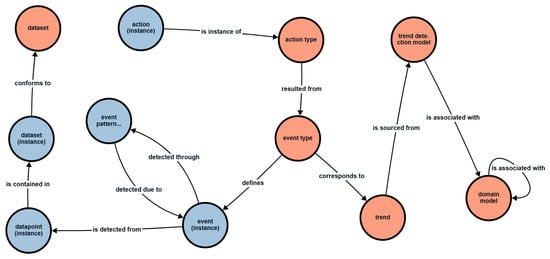
| Axiom | Connects | Logical Content and Semantic Justification |
|---|---|---|
| is_contained_in | datapoint_instance → dataset_instance | Establishes compositional part-whole hierarchy where individual data points belong to dataset containers, ensuring data provenance and traceability for reproducibility. |
| conforms_to | dataset_instance → dataset | Enforces structural consistency by requiring dataset instances to adhere to schema definitions, enabling validation and consistent interpretation. |
| detected_due_to | event_pattern_occurence → event_instance | Establishes causal dependency between pattern occurrences and constituent events, enabling pattern mining traceability. |
| defines | event_type → event_instance | Implements type-instance pattern where event types serve as templates classifying individual instances, enabling generalization and filtering. |
| detected_through | event_instance → event_pattern_occurence | Represents inverse detection showing how events contribute to pattern recognition, enabling bidirectional graph navigation. |
| is_associated_with | action_type → event_type | Models action-event coupling where user actions trigger observable events, critical for understanding software behavior patterns. |
| is_associated_with | trend_detection_model → domain_model | Contextualizes analytical models within domain models, providing semantic grounding for trend detection results. |
| is_associated_with | domain_model → domain_model | Enables modular ontology design where models reference or extend others, supporting cross-domain analysis and reusability. |
| is_instance_of | action_instance → action_type | Implements type-instance distinction allowing specific actions to be classified by behavioral patterns. |
| sourced_from | event_type → trend_detection_model | Establishes analytical provenance showing which detection algorithms generated event type definitions. |
| is_detected_from | event_instance → datapoint_instance | Links data layer to event layer, showing transformation of raw measurements into meaningful events. |
| Name | Definition | Use Case 1: Building Framework Components (Knowledge Engineer) | Use Case 2: Executing Framework Ongoing (Data Operations Persona) | Use Case 3: Analysing Framework Outcomes (Data Consumer Persona) |
|---|---|---|---|---|
| Model Retrieval | Acts as a gateway for accessing and delivering model artifacts from the Knowledge Base, with caching, validation, and versioning. | Used to verify and retrieve existing models for review or modification during setup. | Relies on MR’s caching for fast model access during repeated executions. | Indirectly supports by ensuring models are available for reference in analyses. |
| Model Application | Orchestrates the application of models to datasets, running pipelines to produce contextualised results. | Not directly used; may be simulated for testing model interactions. | Primary service for initiating and monitoring executions, applying models step-by-step. | Not used; benefits from MA’s processed outputs stored in the KB. |
| Framework Ontology Management | Manages the structure and organization of the framework via an ontology, assembling models and results. | Central for configuring ontology rules and defining model interactions in the KB. | Supports by processing and storing results after executions. | Key for requesting structured frameworks and exploring component details interactively. |
| Name | Definition | Use Case 1: Building Framework Components (Knowledge Engineer) | Use Case 2: Executing Framework Ongoing (Data Operations Persona) | Use Case 3: Analysing Framework Outcomes (Data Consumer Persona) |
|---|---|---|---|---|
| Producer Datasets | Input data sources (e.g., raw datasets from producers) that serve as the foundation for model application and analysis. | Used as reference or test data to validate and build models, ensuring models align with real data structures. | Selected and ingested as inputs for ongoing executions, where models are applied to process and transform the data. | Referenced in contextualised results to understand the original data context behind analyses and outcomes. |
| Knowledge Base Models | Structured artifacts (e.g., domain, trend detection, event pattern, contextualisation models) stored in the KB for reuse. | Created, updated, and defined by the engineer, including their interactions and ontology rules within the KB. | Retrieved and applied during executions to process datasets, with versioning ensuring consistency. | Referenced in analyses to explain how results were derived, allowing consumers to explore model details. |
| Knowledge Base Instances | Specific instances or results (e.g., contextualised outputs, execution snapshots) generated from applying models to datasets. | Not directly used; instances are outcomes of testing or validation during building. | Generated and stored as outputs of executions, capturing processed results for operational tracking. | Queried and explored to interpret framework outcomes, providing actionable insights from processed data. |
| Subject | Relationship | Target |
|---|---|---|
| A1_1 | is instance of | Raise a DQ issue |
| Raise a DQ issue | resulted from | E3 |
| E3 | corresponds to | Unusual price with jump |
| E3 | defines | E3_1 |
| E3_1 | detected through | EP3_1 |
| EP3_1 | detected due to | E1_4 |
| EP3_1 | detected due to | E2_1 |
Disclaimer/Publisher’s Note: The statements, opinions and data contained in all publications are solely those of the individual author(s) and contributor(s) and not of MDPI and/or the editor(s). MDPI and/or the editor(s) disclaim responsibility for any injury to people or property resulting from any ideas, methods, instructions or products referred to in the content. |
© 2025 by the authors. Licensee MDPI, Basel, Switzerland. This article is an open access article distributed under the terms and conditions of the Creative Commons Attribution (CC BY) license.
Share and Cite
Tafech, A.; Rabhi, F. CEDAR: An Ontology-Based Framework Using Event Abstractions to Contextualise Financial Data Processes. Electronics 2026, 15, 145. https://doi.org/10.3390/electronics15010145
Tafech A, Rabhi F. CEDAR: An Ontology-Based Framework Using Event Abstractions to Contextualise Financial Data Processes. Electronics. 2026; 15(1):145. https://doi.org/10.3390/electronics15010145
Chicago/Turabian StyleTafech, Aya, and Fethi Rabhi. 2026. "CEDAR: An Ontology-Based Framework Using Event Abstractions to Contextualise Financial Data Processes" Electronics 15, no. 1: 145. https://doi.org/10.3390/electronics15010145
APA StyleTafech, A., & Rabhi, F. (2026). CEDAR: An Ontology-Based Framework Using Event Abstractions to Contextualise Financial Data Processes. Electronics, 15(1), 145. https://doi.org/10.3390/electronics15010145

