PBTMS: A Blockchain-Based Privacy-Preserving System for Reliable and Efficient E-Commerce
Abstract
1. Introduction
- Ensuring node credibility: Blockchain’s reliance on multiple nodes for transaction validation adds complexity, with reward-and-punishment mechanisms and limited interoperability between platforms, which can undermine node reliability and system credibility.
- Node abuse in data access: Blockchain’s transparency can lead to vulnerabilities, where nodes with access to sensitive data may exploit this privilege, potentially altering transaction history, breaching data integrity, and threatening user privacy.
- Balancing privacy and performance: Privacy-preserving techniques like zero-knowledge proofs protect sensitive data but add performance overhead, challenging the balance between privacy and system efficiency without sacrificing scalability or user experience.
- Pedersen commitment: Due to its strong tamper-resistance and content-hiding properties, Pedersen’s commitment ensures transaction data privacy and consistency verification in blockchain-based e-commerce. It prevents information leakage while maintaining data integrity and transparency, meeting the system’s privacy protection requirements.
- Schnorr signatures: Schnorr signatures provide high security while reducing computational overhead. They enable efficient signature generation and verification in blockchain environments, improving transaction verification efficiency and supporting high performance for large-scale transactions, ensuring the e-commerce platform maintains privacy protection without compromising system efficiency.
- Bulletproofs: As a non-interactive zero-knowledge proof technology, Bulletproofs verify data validity without revealing specific data. They are ideal for verifying users’ purchasing power in e-commerce systems. Compared to other zero-knowledge proofs, Bulletproofs offer smaller proof sizes and higher computational efficiency, reducing storage needs and enhancing performance while maintaining strong security.
- ECC and AES shared key technology: ECC is widely used for its shorter key lengths and efficient computation. Combined with AES, it provides robust encryption to ensure data security during transactions. In blockchain-based e-commerce systems, the combination of ECC and AES offers an optimal balance of security and performance, making it an ideal choice for privacy protection in high-frequency trading and large-scale data processing.
- We propose a blockchain-based trading system with on-chain storage and off-chain computation, which effectively protects private information and balances performance. Smart contracts store trading data identifiers and access authorizations, while complex operations such as encryption, verification, and computation are executed off-chain. Fine-grained data access control is achieved through shared keys.
- The concrete implementation of hybrid encryption and multi-level cryptography is proposed. For data privacy, hybrid chunked data encryption combining ECC and AES ensures the security of trading information and transaction amounts. To enhance proof mechanisms, Schnorr digital signatures, bulletproof range proofs, and Pedersen’s commitment are employed, thereby offering both efficiency and robust protection against information leakage. Meanwhile, in terms of storage, the integration of distributed storage mechanisms through smart contracts and IPFS ensures data tamper resistance while mitigating the challenges of large-scale on-chain storage. This multi-faceted approach effectively balances security, efficiency, and scalability.
- We conducted extensive experiments to evaluate the proposed system in complex e-commerce scenarios. The results show significant efficiency improvements, with decryption and authentication times reduced by 79.2% and 52.6%, respectively, and overall gas consumption decreased by 55.4%, lowering operational costs. Our findings highlight the PBTMS’s effectiveness in ensuring privacy and security while demonstrating excellent scalability, practicality, and stability for secure and efficient e-commerce systems.
2. Related Work
2.1. Blockchain for Privacy Protection of E-Commerce
2.2. Privacy Protection Enhancement in Blockchain-Based E-Commerce
3. Preliminaries
3.1. Bulletproof
- Setup: . This phase generates public parameters based on security parameter .
- Generate range proof: . This phase generates a range proof RangeProof using public parameter and private parameter w.
- Verify range proof: . This phase verifies whether the range proof is valid. If successful, output ; otherwise, .
3.2. Schnorr Digital Signature
- Key generation: . The step first sets a large prime p and a generator g and then selects a private key to calculate the public key .
- Signing: . For any message m, the step chooses a random and computes and hash . Finally, the signature is derived as .
- Verification: . This step computes and then recalculates the hash . The signature is derived as True if ; otherwise, .
3.3. Pedersen Commitment
4. Overview of the System
4.1. Entities and Responsibilities
- Buyer: The entity first initiates a trading request and submits its order to a seller. During these operations, the buyer should complete the identity authentication and balance proof to ensure the legitimacy and validity of the trading. After the amount of the trading is paid, the harvest proof should be submitted.
- Seller: Once receiving the trading request from the buyer, the entity should confirm the trading order, complete the authentication, and submit the proof of delivery.
- Trust authority: As a trusted institution, the entity is responsible for generating and publishing the key and authorizing the corresponding trading.
- Off-chain committee: The entity is responsible for two important functions, including (i) verifying identities, transaction validity, and completion status and (ii) authorizing access via smart contracts. It maintains member credibility with a reputation system, using multi-signature authorization and batch processing to improve throughput and ensure decentralized, secure, and efficient operation.
- Blockchain and IPFS: Blockchain stores trading metadata and permission management, while IPFS stores trading details and proofs and guarantees data integrity and privacy.
4.2. Off-Chain Committee Structure
4.2.1. Operations of the Off-Chain Committee
4.2.2. Reputation System in the Off-Chain Committee
- Responsibilities: The reputation system prevents malicious nodes from tampering with transactions, submitting invalid signatures, or being inactive for extended periods, which could affect the system’s stability. The behavior of each node is measured based on a reputation score (RS), thereby ensuring the security and long-term sustainable operation of the committee.
- Calculation rules: As shown in Table 4, each committee member’s initial reputation score is set to 50 in the rules. The reputation score is dynamically adjusted based on the behavior of the member.
- Credit score calculation: Formally, the credit score is defined asin which is the reputation score at time t, G is the maximum reputation gain, N is the number of successful participations, is the threshold for reputation increase, and k is the growth rate constant.
- Impact of credit score: The credit score is defined aswhere is the weight of the node, and is the reputation score of the node. This formula prevents the system from being significantly affected by nodes with low reputation.
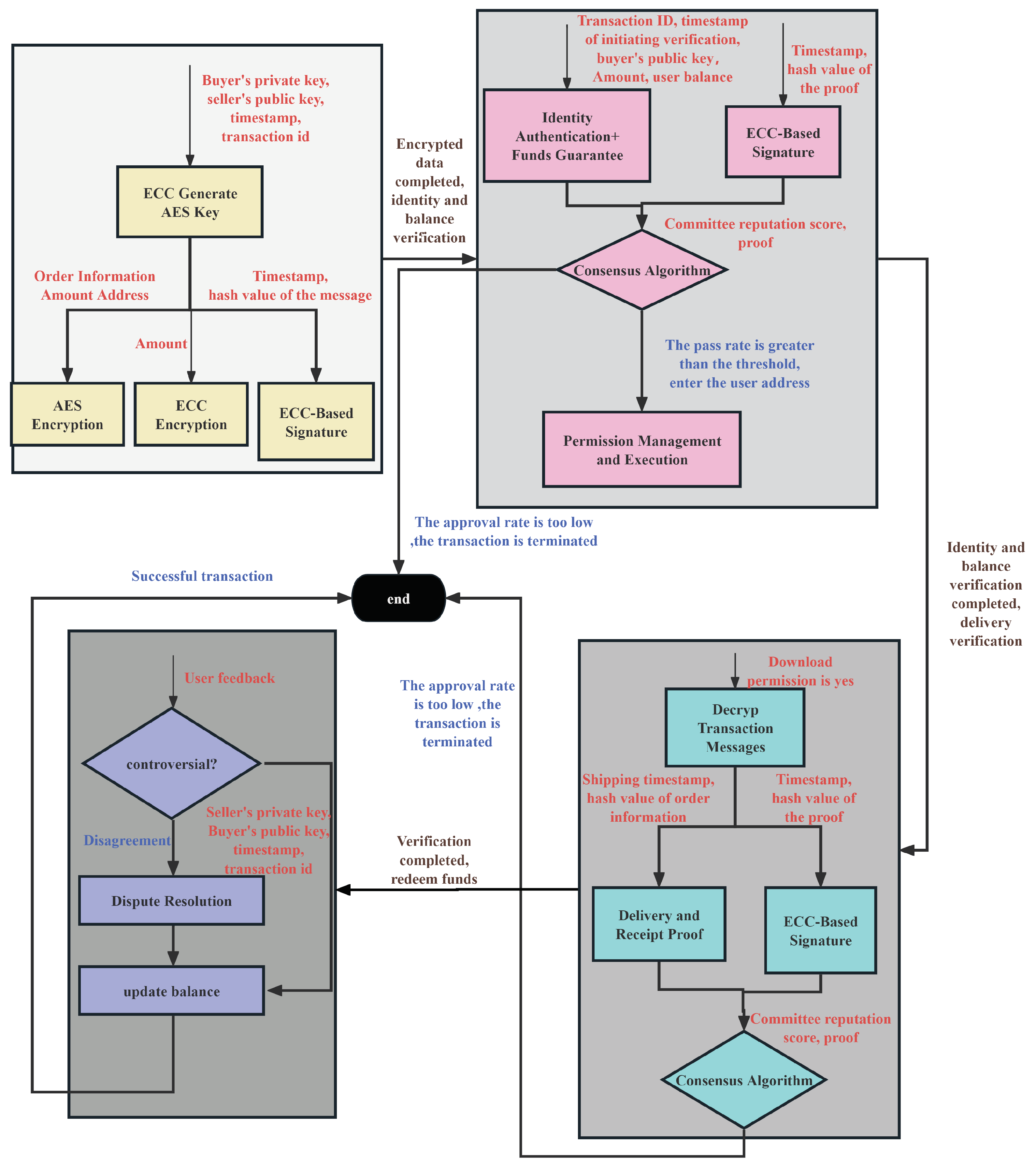
4.3. Workflow of the System
4.3.1. Trading Initiation and Key Generation
- ECC key generation: When a user creates an account, the trusted authority generates an ECC key based on the user’s information and timestamp. The key is sent to the user on the e-commerce platform via a TLS secure channel, and the user’s ECC key is periodically updated.
- Shared key generation: During the initiation of the transaction, the trusted authority encrypts predefined information (transaction ID, transaction start timestamp, and both parties’ public keys) and sends it to both parties via the TLS secure channel. The recipient decrypts the data to generate a shared key, ensuring confidentiality, security, and integrity.
- Order creation and fragment encryption: The buyer creates the order, ECC encrypts the prepayment amount and uploads it to the smart contract. The amount address, obfuscated (i.e., encrypted using AES), is placed into the transaction message. The transaction information is then fragmented, and the shared key is used to encrypt the order.
4.3.2. Identity Verification and Balance Proof
- Schnorr signature generation: Both the buyer and seller generate a Schnorr signature using their public keys, the timestamp when requesting identity verification, and the transaction ID for authentication.
- Balance proof: The buyers generate Bulletproof for balance verification.
- Proof information contract: Balance proofs and signatures are uploaded to the blockchain.
- Proof information upload: The balance proof and signature are uploaded to the blockchain.
- Off-chain committee validation: The agent notifies the off-chain committee, where miners verify the buyer’s Schnorr signature and balance proof. The result is determined via a consensus algorithm and the result is notified to a trust authority.
4.3.3. Authorization and Data Storage
- Authorization proposal: After validating the legitimacy of the buyer’s and seller’s proofs, the off-chain committee batch initiates proposals. Multiple users can be processed in one transaction.
- Authorization execution: Once the proposal is approved and execution conditions are met, the off-chain committee grant the buyer permission to upload data to the contract.
- Encrypted data upload: The buyer uploads the encrypted data fragments to IPFS and stores the corresponding hash data (ICD) in the transaction information contract on the blockchain.
4.3.4. Data Decryption and Trading Information Retrieval
- AES key decryption: The seller uses the private key to decrypt the AES key.
- Data fragment retrieval and reconstruction:
- –
- Upon successful verification, the seller retrieves the encrypted data fragments corresponding to the ICD from the IPFS network.
- –
- The retrieved encrypted fragments are reassembled, and decryption is performed using the AES key to reconstruct the complete trading dataset, including transaction details and exchanged assets.
4.3.5. Commodity Delivery and Status Update
- Seller shipment: The seller ships the commodity according to the trading details and updates the status to “success”.
- Buyer confirmation of receipt: The buyer receives the commodity and updates the status to “success”.
- Commitment generation and upload: The buyer and seller use the trading details, trading creation time, and AES key to generate their respective Pedersen commitments and upload them to the contract.
4.3.6. Dispute Resolution
4.3.7. User Balance Update
4.4. Security Risk from Internal and External Adversaries
- Data leakage: The data may be personal or transaction information. That is, personal information leakage refers to attackers stealing the user’s registration information (e.g., name, address, and contact details) or transaction records (e.g., buyer and seller identities, amounts, goods, etc.). Once the user’s information is leaked, they may face risks such as identity theft or fraud. Transaction information leakage means that the user’s transaction credentials (e.g., transaction password and payment information) may be stolen. Attackers can use this to access the user’s trading account, potentially stealing funds or accessing personal transaction data.
- Service interruption: There are two possible cases that cause service interruption. On the one hand, attackers may consume system resources or block communication channels so as to affect platform operation and cause transaction delays or failures, which disrupt the user’s normal trading experience. On the other hand, attackers targeting critical system components may cause some transactions or validation processes to fail, affecting transaction integrity and preventing the user’s transactions from being processed or validated in a timely manner.
- Loss of trust: Improper actions by the user (e.g., fraudulent transactions or data manipulation) may raise doubts about their credibility among other users, significantly decreasing the user’s reputation and affecting their future transaction opportunities.
- Payment and delivery risks: One possible risk is a mismatch between payment and delivery. After payment, the user may not receive the expected goods or services, resulting in financial loss. This may be caused by altered transaction data, forged transaction records, or similar reasons. Another risk may be unmet expected returns. The user may not receive the expected reward for goods or services as agreed, leading to a mismatch between actual returns and expected returns, causing financial losses.
4.4.1. Internal Adversaries
- Malicious buyer: A buyer may forge receipt proofs that cause inconsistencies between delivery and receipt proofs or leak the seller’s sensitive information that results in losses for the seller. A buyer may also impersonate other buyers to gain unauthorized benefits.
- Malicious seller: A seller may provide false shipping proofs that enable fake deliveries or leak the buyer’s sensitive information that causes harm to the buyer.
- Malicious miners: Miners may block permission allocations, forge validation results, or deliberately disrupt the execution of consensus protocols. They may also provide false delivery or receipt verification results so as to manipulate the determination of an e-commerce trade’s success or failure.
4.4.2. External Adversaries
- Passive attacks:
- Accessing public data: Attackers analyze public blockchain data to infer sensitive transaction information (e.g., identities and amounts), compromising user privacy.
- Traffic analysis and data correlation: Attackers analyze network traffic to infer transaction patterns, which can lead to more precise attacks by identifying transaction times and volumes.
- Active attacks:
- Data tampering: Attackers intercept and alter transaction data, potentially compromising correctness and causing financial loss.
- Impersonating legitimate users: Attackers forge identities to participate in transactions, leading to loss of funds or goods and damaging the system’s credibility.
- DoS attacks: Attackers target critical system components (e.g., off-chain committees and IPFS storage) to disrupt service, leading to downtime or delayed transactions.
5. Implementation of Privacy Preservation in PBTMS
5.1. Hybrid ECC and AES-Based Chunked Data Encryption for Data Security
| Algorithm 1: ECC-based AES encryption and decryption. |
![]() |
5.2. ECC-Based Signature for Data Integrity Verification
5.3. Trading Verification and Consensus
| Algorithm 2: Proof generation and verification using Schnorr and Bulletproof. |
![]() |
5.3.1. Schnorr Signature Verification
5.3.2. Balance Proof Verification
5.3.3. Delivery and Receipt Proof
5.4. Permission Management
5.5. Dispute Resolution
| Algorithm 3: Proof generation and verification for shipping and trading. |
![]() |
5.6. Smart Contract for Access Control and Data Storage
5.6.1. Access Control Contract
5.6.2. Data Storage Contract
5.6.3. Security Theorems for Smart Contracts
5.6.4. Smart Contract Auditing and Verification
- Static code auditing: The contract’s source code is analyzed by using tools like Slither and MythX to automatically scan the code for potential vulnerabilities.
- Functional verification: Testing frameworks (such as Truffle) are used for unit testing and integration testing, thereby ensuring that the contract’s functionality meets the expected behavior.
- Security testing: Common attacks, such as re-entrancy attacks, front-running attacks, integer overflow, etc., are simulated to check the security of the contract and ensure that it can withstand these types of attacks.
- Monitoring and updates: After the contract is deployed, continuous monitoring is performed to check for any new security vulnerabilities or abnormal behavior. An automatic alert system will notify developers or administrators of any issues. If potential vulnerabilities or issues are discovered, the system will propose fixes or prompt for an urgent update to the contract.
5.7. PBTMS: Put Them in Together
6. Security and Performance Analysis of PBTMS
6.1. Security Analysis of PBTMS
- Security and privacy: It refers to protecting sensitive trading data from unauthorized access and ensuring it cannot be tampered with during transmission or storage.
- Authentication and accountability: It refers to verifying the legitimacy of trading participants to prevent them from denying their actions in the trading process.
- Fairness: It refers to ensuring that all participants are treated equally to avoid losses due to fraud or unfairness.
- Reliability: It refers to maintaining system functionality even under adversarial conditions.
6.1.1. Security and Privacy
- External passive attack: Adversaries monitor blockchain or network traffic to extract sensitive trading information, such as trading amounts, order details, or user identities.
- Internal data leakage: Malicious miners exploit privileges to access fragmented data, leaking sensitive trading details.
- External active attack: Adversaries intercept and alter trading data or results during transmission.
- Internal forgery: Malicious participants or miners forge delivery or receipt proofs, disrupting the trading process.
- Shared AES key, slice, and encryption of data: Data are fragmented and encrypted using a shared AES key, preventing reconstruction from intercepted fragments.
- Obfuscated address: The system obfuscates addresses of contract to protect amount. As a result, it ensures that any tampering with data invalidates the signature.
- On-chain storage: Blockchain’s distributed consensus and tamper-proof structure prevent unauthorized modifications and ensure data consistency.
6.1.2. Authentication and Accountability
- Identity forgery: Adversaries impersonate legitimate users to gain unauthorized benefits.
- Man-in-the-middle (MITM) attacks: Adversaries intercept and modify identity verification data.
- Schnorr signature: The system authenticates trading participants so that only legitimate users can sign and engage in trading.
- Distributed validation by miners: Independent miners validate signatures to reduce the risks of tampering or forgery.
6.1.3. Fairness
- False delivery: Malicious sellers forge delivery proofs to claim payments without delivering commodity.
- False receipt: Malicious buyers forge receipt proofs to avoid payment or request refunds.
- Miner bias: Malicious miner nodes manipulate validation results, causing unfair trading outcomes.
- Commitment-based proof verification: Buyers and sellers generate Pedersen commitments for order data. Miners verify these commitments for authenticity.
- Distributed consensus: Miners use consensus mechanisms to prevent manipulation and ensure fairness.
6.1.4. System Availability
- Denial-of-service (DoS) attacks: External adversaries launch DoS attacks on validation miners or IPFS, attempting to disrupt trading verification or data storage services.
- Malicious miner disruption: Malicious miners refuse to allocate permissions or participate in consensus, attempting to interrupt the trading process.
- Distributed storage in IPFS: Data and proofs are fragmented and stored, with the result of avoiding single points of failure.
- Robust consensus mechanism: The system can ensure the functionality even if up to of miners are malicious or fail.
- Collaborative node management: Miners work together to manage permissions and validations, avoiding interruptions.
6.1.5. Defense Analysis of Sybil Attacks
6.2. Performance Analysis of PBTMS
7. Performance Evaluation
7.1. Experimental Setup
7.1.1. Experimental Environment
7.1.2. Parameter Setup
7.1.3. Comparison with Existing Schemes
7.1.4. Evaluation Metrics
- Response time: This refers to the time from trading initiation to completion, including the delay of each phase.
- Throughput (TPS): This refers to the number of tradings processed by the system per second.
- Proof size: This refers to the size of proofs such as Bulletproofs and the Pedersen commitment, which affects storage and transmission efficiency.
- Gas consumption: This represents the amount of gas consumed during smart contract execution, which is used to evaluate trading costs.
7.1.5. Scenarios
- Encryption and proof efficiency: This simulates the generation of transaction information, the transaction amount, encryption of transactions, and proof generation process. It also evaluates the impact of message size and proof size on the complexity of transaction time. The expected results include the following:
- –
- As the data size increases, the encryption time grows linearly, with a relatively slow growth rate.
- –
- As the number of parallel transactions increases, the change in encryption time becomes smoother, indicating that the system has good scalability for parallel processing.
- –
- In each transaction processing stage, compared to existing solutions, the PBTMS system demonstrates significant optimization in time consumption, especially in encryption and proof generation efficiency.
- Throughput: This simulates the processing capability of concurrent uploads, downloads, and authorized transactions under different node quantities. The expected results include the following:
- –
- As the number of nodes increases, the system’s throughput (TPS) is expected to show a gradual upward trend and will peak when a certain number of nodes is reached. At the same time, the download TPS will significantly exceed upload TPS and authorization TPS, indicating significant optimization in data processing efficiency, especially in data transmission and processing.
- Gas consumption: This measures the gas consumption of each entity at different transaction stages. The expected results include the following;
- –
- During the transaction, the gas consumption of each entity, compared to existing solutions, shows significant optimization in the PBTMS system. This optimization indicates effective improvements in resource utilization efficiency, reducing transaction costs and enhancing overall system performance.
- Proof size: This evaluates the impact of different proof sizes on the range proof. The expected results include the following:
- –
- In range proofs, as the proof range expands, the growth rate of proof size exhibits a slow linear increase, indicating that the proof scheme can effectively support large-scale transactions while maintaining high efficiency in scalability and performance.
- –
- The data size generated during the transaction, especially encrypted data and proof data, shows a significant reduction compared to existing solutions. This optimization demonstrates that the system has higher efficiency in data processing and storage, effectively reducing resource consumption and improving overall performance.
- Stress test: This simulates the system’s capacity to handle high loads and evaluate its performance under high-concurrency transactions, increased data volumes, and changes in the number of nodes. The evaluation primarily focuses on simulating high-concurrency transactions, increasing data volumes, and adding nodes to assess the system’s big data processing ability and scalability. The expected results include the following:
- –
- As concurrent transactions increase, the system throughput (TPS) is expected to rise gradually and eventually level off at a peak value after reaching a certain number of transactions.
- –
- As the system load increases, the response time for transactions may experience some delay, but the overall trend should remain within a reasonable range, indicating that the system can handle high loads.
- –
- Gas consumption is expected to increase as the load rises, but it should remain within a controllable range to avoid resource bottlenecks.
7.2. Experimental Results and Analysis
7.2.1. Encryption and Proof Efficiency
7.2.2. Throughput (TPS)
7.2.3. Gas Consumption
7.2.4. File Size Impact on Performance
7.2.5. Stress Test
8. Conclusions
Author Contributions
Funding
Data Availability Statement
Acknowledgments
Conflicts of Interest
References
- Hu, L.; Zhang, B.; Zhang, P.; Qi, J.; Cao, J.; Gao, D.; Zhao, H.; Feng, X.; Wang, Q.; Zhuo, L.; et al. A Virtual Character Generation and Animation System for E-Commerce Live Streaming. In Proceedings of the ACM Multimedia Conference, Virtual, 20–24 October 2021; pp. 1202–1211. [Google Scholar] [CrossRef]
- Zhang, Y.; Liu, Y.; Xiong, H.; Liu, Y.; Yu, F.; He, W.; Xu, Y.; Cui, L.; Miao, C. Cross-Domain Disentangled Learning for E-Commerce Live Streaming Recommendation. In Proceedings of the 39th IEEE International Conference on Data Engineering, ICDE, Anaheim, CA, USA, 3–7 April 2023; pp. 2955–2968. [Google Scholar] [CrossRef]
- Zhang, Y.; Feng, Y.; Zhou, W.; Ye, Y.; Tan, M.; Xiao, R.; Tang, H.; Ding, J.; Yu, J. Multi-Domain Deep Learning from a Multi-View Perspective for Cross-Border E-commerce Search. In Proceedings of the Thirty-Eighth AAAI Conference on Artificial Intelligence, AAAI, Vancouver, BC, Canada, 20–27 February 2024; pp. 9387–9395. [Google Scholar] [CrossRef]
- Xing, F.; Peng, G.; Liang, Z. Research on the Application of Blockchain Technology in the Cross-border E-Commerce Supply Chain Domain. In Proceedings of the 10th International Conference on Distributed, Ambient and Pervasive Interactions. Smart Living, Learning, Well-Being and Health, Art and Creativity, Virtual, 26 June–1 July 2022; Volume 13326, pp. 99–109. [Google Scholar] [CrossRef]
- Sun, J.; Ge, N.; Chen, X.; Feng, W.; Lu, J. Truthful transaction protocol for e-commerce networks based on double auction. IEEE Trans. Netw. Sci. Eng. 2023, 10, 709–722. [Google Scholar] [CrossRef]
- Yazdinejad, A.; Dehghantanha, A.; Karimipour, H.; Srivastava, G.; Parizi, R.M. A Robust Privacy-Preserving Federated Learning Model Against Model Poisoning Attacks. IEEE Trans. Inf. Forensics Secur. 2024, 19, 6693–6708. [Google Scholar] [CrossRef]
- Yazdinejad, A.; Dehghantanha, A.; Parizi, R.M.; Hammoudeh, M.; Karimipour, H.; Srivastava, G. Block Hunter: Federated Learning for Cyber Threat Hunting in Blockchain-Based IIoT Networks. IEEE Trans. Ind. Inform. 2022, 18, 8356–8366. [Google Scholar] [CrossRef]
- Shen, H.; Wu, G.; Xia, Z.; Susilo, W.; Zhang, M. A Privacy-Preserving and Verifiable Statistical Analysis Scheme for an E-Commerce Platform. IEEE Trans. Inf. Forensics Secur. 2023, 18, 2637–2652. [Google Scholar] [CrossRef]
- Yu, J.; Wang, H.; Wang, X.; Li, Z.; Qin, L.; Zhang, W.; Liao, J.; Zhang, Y.; Yang, B. Temporal Insights for Group-Based Fraud Detection on e-Commerce Platforms. IEEE Trans. Knowl. Data Eng. 2025, 37, 951–965. [Google Scholar] [CrossRef]
- Pagey, R.; Mannan, M.; Youssef, A.M. All Your Shops Are Belong to Us: Security Weaknesses in E-commerce Platforms. In Proceedings of the ACM Web Conference, Austin, TX, USA, 30 April–4 May 2023; pp. 2144–2154. [Google Scholar] [CrossRef]
- Tao, S.; Liu, Y.; Sun, C. Examining the inconsistent effect of privacy control on privacy concerns in e-commerce services: The moderating role of privacy experience and risk propensity. Comput. Secur. 2024, 140, 103794. [Google Scholar] [CrossRef]
- Dijesh, P.; Babu, S.; Vijayalakshmi, Y. Enhancement of e-commerce security through asymmetric key algorithm. Comput. Commun. 2020, 153, 125–134. [Google Scholar] [CrossRef]
- Albshaier, L.; Almarri, S.; Hafizur Rahman, M. A review of blockchain’s role in E-Commerce transactions: Open challenges, and future research directions. Computers 2024, 13, 27. [Google Scholar] [CrossRef]
- Kim, S.I.; Kim, S.H. E-commerce payment model using blockchain. J. Ambient Intell. Humaniz. Comput. 2022, 13, 1673–1685. [Google Scholar] [CrossRef]
- Zou, Y.; Mhaidli, A.H.; McCall, A.; Schaub, F. “I’ve Got Nothing to Lose”: Consumers’ Risk Perceptions and Protective Actions after the Equifax Data Breach. In Proceedings of the Fourteenth Symposium on Usable Privacy and Security, SOUPS, Baltimore, MD, USA, 12–14 August 2018; pp. 197–216. [Google Scholar]
- Yurcik, W.; Schick, A.; North, S.C.; Gastner, M.T.; de Miranda, F.R.; da Silva Avelino, R.; de Moraes Batista, A.F.; Pluta, G.; Brooks, I. Cybersecurity Monitoring/Mapping of USA Healthcare (All Hospitals)—Magnified Vulnerability due to Shared IT Infrastructure, Market Concentration, & Geographical Distribution. In Proceedings of the 2024 Workshop on Cybersecurity in Healthcare, HealthSec, Salt Lake City, UT, USA, 14–18 October 2024; pp. 45–52. [Google Scholar] [CrossRef]
- Deng, S.; Cheng, G.; Zhao, H.; Gao, H.; Yin, J. Incentive-Driven Computation Offloading in Blockchain-Enabled E-Commerce. ACM Trans. Internet Technol. 2021, 21, 9:1–9:19. [Google Scholar] [CrossRef]
- Wu, X.; Wu, T.; Khan, M.; Ni, Q.; Dou, W. Game Theory Based Correlated Privacy Preserving Analysis in Big Data. IEEE Trans. Big Data 2021, 7, 643–656. [Google Scholar] [CrossRef]
- Xie, W.; Zhou, W.; Kong, L.; Zhang, X.; Min, X.; Xiao, Z.; Li, Q. ETTF: A Trusted Trading Framework Using Blockchain in E-commerce. In Proceedings of the 22nd IEEE International Conference on Computer Supported Cooperative Work in Design, CSCWD, Nanjing, China, 9–11 May 2018; pp. 612–617. [Google Scholar] [CrossRef]
- Liu, C.; Xiao, Y.; Javangula, V.; Hu, Q.; Wang, S.; Cheng, X. NormaChain: A Blockchain-Based Normalized Autonomous Transaction Settlement System for IoT-Based E-Commerce. IEEE Internet Things J. 2019, 6, 4680–4693. [Google Scholar] [CrossRef]
- Sun, Y.; Zhang, R.; Xue, R.; Su, Q.; Li, P. A Reputation Based Hybrid Consensus for E-Commerce Blockchain. In Proceedings of the 27th International Conference on Web Services, Honolulu, HI, USA, 18–20 September 2020; Volume 12406, pp. 1–16. [Google Scholar] [CrossRef]
- Sun, Y.; Xue, R.; Zhang, R.; Su, Q.; Gao, S. RTChain: A Reputation System with Transaction and Consensus Incentives for E-commerce Blockchain. ACM Trans. Internet Technol. 2021, 21, 15:1–15:24. [Google Scholar] [CrossRef]
- Zhou, Z.; Wang, M.; Yang, C.; Fu, Z.; Sun, X.; Wu, Q.M.J. Blockchain-based decentralized reputation system in E-commerce environment. Future Gener. Comput. Syst. 2021, 124, 155–167. [Google Scholar] [CrossRef]
- Li, M.; Zhu, L.; Zhang, Z.; Lal, C.; Conti, M.; Alazab, M. Anonymous and Verifiable Reputation System for E-Commerce Platforms Based on Blockchain. IEEE Trans. Netw. Serv. Manag. 2021, 18, 4434–4449. [Google Scholar] [CrossRef]
- Guan, Z.; Wang, N.; Fan, X.; Liu, X.; Wu, L.; Wan, S. Achieving Secure Search over Encrypted Data for e-Commerce: A Blockchain Approach. ACM Trans. Internet Technol. 2021, 21, 12:1–12:17. [Google Scholar] [CrossRef]
- Li, G.; Fan, Z.; Wu, X. The Choice Strategy of Authentication Technology for Luxury E-Commerce Platforms in the Blockchain Era. IEEE Trans. Eng. Manag. 2023, 70, 1239–1252. [Google Scholar] [CrossRef]
- Takakubo, T.; Li, R.; Nan, H.; Jin, Q.; Su, Z.; Wu, H. ECPAS: A Blockchain-based E-Commerce Price Auditing System. In Proceedings of the IEEE International Conference on Communications, ICC, Denver, CO, USA, 9–13 June 2024; pp. 1334–1339. [Google Scholar] [CrossRef]
- Li, G.; Fan, Z.; Zhao, Q.; Sun, M. Blockchain Technology Application in an E-Commerce Supply Chain: Privacy Protection and Sales Mode Selection. IEEE Trans. Eng. Manag. 2024, 71, 8060–8074. [Google Scholar] [CrossRef]
- Dahal, S.B. Enhancing e-commerce security: The effectiveness of blockchain technology in protecting against fraudulent transactions. Int. J. Inf. Cybersecur. 2023, 7, 1–12. [Google Scholar]
- Taherdoost, H.; Madanchian, M. Blockchain-based e-commerce: A review on applications and challenges. Electronics 2023, 12, 1889. [Google Scholar] [CrossRef]
- Ghesmati, S.; Fdhila, W.; Weippl, E. Analyzing UTXO-based blockchain privacy threats. Cryptol. ePrint Arch. 2023, Preprint. [Google Scholar]
- Sasson, E.B.; Chiesa, A.; Garman, C.; Green, M.; Miers, I.; Tromer, E.; Virza, M. Zerocash: Decentralized anonymous payments from bitcoin. In Proceedings of the IEEE Symposium on Security and Privacy, San Jose, CA, USA, 18–21 May 2014; pp. 459–474. [Google Scholar] [CrossRef]
- Li, Y.; Yang, G.; Susilo, W.; Yu, Y.; Au, M.H.; Liu, D. Traceable monero: Anonymous cryptocurrency with enhanced accountability. IEEE Trans. Dependable Secur. Comput. 2019, 18, 679–691. [Google Scholar] [CrossRef]
- Bünz, B.; Agrawal, S.; Zamani, M.; Boneh, D. Zether: Towards privacy in a smart contract world. In Proceedings of the International Conference on Financial Cryptography and Data Security, Kota Kinabalu, Malaysia, 10–14 February 2020; Volume 12059, pp. 423–443. [Google Scholar] [CrossRef]
- Guan, Z.; Wan, Z.; Yang, Y.; Zhou, Y.; Huang, B. BlockMaze: An efficient privacy-preserving account-model blockchain based on zk-SNARKs. IEEE Trans. Dependable Secur. Comput. 2020, 19, 1446–1463. [Google Scholar] [CrossRef]
- Wu, X.; Ding, Y.; Zhou, X.; Xu, Y.; Wang, S.; Xu, X.; Qi, L. Fuzzy Federated Learning for Privacy-Preserving Detection of Adolescent Idiopathic Scoliosis. IEEE Trans. Fuzzy Syst. 2024, 32, 5493–5507. [Google Scholar] [CrossRef]
- Li, Y.; Ye, C.; Hu, Y.; Morpheus, I.; Guo, Y.; Zhang, C.; Zhang, Y.; Sun, Z.; Lu, Y.; Wang, H. ZKCPlus: Optimized fair-exchange protocol supporting practical and flexible data exchange. In Proceedings of the ACM SIGSAC Conference on Computer and Communications Security, Virtual, 15–19 November 2021; pp. 3002–3021. [Google Scholar] [CrossRef]
- Li, B.; Wang, Y. RZKPB: A Privacy-Preserving Blockchain-Based Fair Transaction Method for Sharing Economy. In Proceedings of the International Conference on Trust, Security and Privacy in Computing and Communications, New York, NY, USA, 31 July–3 August 2018; pp. 1164–1169. [Google Scholar] [CrossRef]
- Dziembowski, S.; Eckey, L.; Faust, S. Fairswap: How to fairly exchange digital goods. In Proceedings of the ACM SIGSAC Conference on Computer and Communications Security, Toronto, ON, Canada, 15–19 October 2018; pp. 967–984. [Google Scholar] [CrossRef]
- Wen, B.; Wang, Y.; Ding, Y.; Zheng, H.; Qin, B.; Yang, C. Security and privacy protection technologies in securing blockchain applications. Inf. Sci. 2023, 645, 119322. [Google Scholar] [CrossRef]
- Tian, J.; Zhao, Y.; Yang, X.; Zhao, X.; Chen, R.; Yu, Y. Identity-based threshold (multi) signature with private accountability for privacy-preserving blockchain. High-Confid. Comput. 2024, 4, 100271. [Google Scholar] [CrossRef]
- Bao, Z.; He, D.; Wei, W.; Peng, C.; Huang, X. Ledgermaze: An efficient privacy-preserving non-interactive zero-knowledge scheme over account-model blockchain. IEEE Trans. Comput. 2023, 72, 3489–3502. [Google Scholar] [CrossRef]
- Li, D.; Ke, X.; Zhang, X.; Zhang, Y. A trusted and regulated data trading scheme based on blockchain and zero-knowledge proof. IET Blockchain 2024, 4, 443–455. [Google Scholar] [CrossRef]
- Golightly, L.; Modesti, P.; Garcia, R.; Chang, V. Securing distributed systems: A survey on access control techniques for cloud, blockchain, IoT and SDN. Cyber Secur. Appl. 2023, 1, 100015. [Google Scholar] [CrossRef]
- Ali, G.; ElAffendi, M.; Ahmad, N. BlockAuth: A blockchain-based framework for secure vehicle authentication and authorization. PLoS ONE 2023, 18, e0291596. [Google Scholar] [CrossRef]
- Wu, N.; Xu, L.; Zhu, L. A blockchain based access control scheme with hidden policy and attribute. Future Gener. Comput. Syst. 2023, 141, 186–196. [Google Scholar] [CrossRef]
- Zhang, Y.; Wang, X.; He, X.; Zhang, N.; Zheng, Z.; Xu, K. Galaxy: A Scalable BFT and Privacy-Preserving Pub/Sub IoT Data Sharing Framework Based on Blockchain. IEEE Internet Things J. 2023, 11, 5222–5236. [Google Scholar] [CrossRef]
- Chen, C.; Yang, G.; Li, Z.; Xiao, F.; Chen, Q.; Li, J. Privacy-Preserving Multi-Party Cross-Chain Transaction Protocols. Cryptography 2024, 8, 6. [Google Scholar] [CrossRef]
- Malik, S.; Dedeoglu, V.; Kanhere, S.S.; Jurdak, R. PrivChain: Provenance and privacy preservation in blockchain enabled supply chains. In Proceedings of the IEEE International Conference on Blockchain (Blockchain), Espoo, Finland, 22–25 August 2022; pp. 157–166. [Google Scholar] [CrossRef]
- Fuchsbauer, G.; Wolf, M. Concurrently secure blind schnorr signatures. In Proceedings of the Annual International Conference on the Theory and Applications of Cryptographic Techniques, Zurich, Switzerland, 26–30 May 2024; pp. 124–160. [Google Scholar] [CrossRef]
- Goldfeder, S.; Bonneau, J.; Gennaro, R.; Narayanan, A. Escrow Protocols for Cryptocurrencies: How to Buy Physical Goods Using Bitcoin. In Proceedings of the International Conference on Financial Cryptography and Data Security, Sliema, Malta, 3–7 April 2017; pp. 321–339. [Google Scholar] [CrossRef]
- Wang, D.; Zhao, J.; Wang, Y. A survey on privacy protection of blockchain: The technology and application. IEEE Access 2020, 8, 108766–108781. [Google Scholar] [CrossRef]
- Zheng, S.; Luo, J.; Dong, E.; Chen, C.; Liu, X. SPENDER: A platform for secure and privacy-preserving decentralized P2P e-commerce. arXiv 2022, arXiv:2206.07215. [Google Scholar] [CrossRef]
- Lee, S.S.; Lee, S.J. Design and implementation of Web3-Based e-commerce cryptocurrency payment system. In Proceedings of the IEEE International Conference on Cloud Computing Technology and Science (CloudCom), Naples, Italy, 4–6 December 2023; pp. 303–308. [Google Scholar] [CrossRef]
- Xiao, L.; Greenstein, L.J.; Mandayam, N.B.; Trappe, W. Channel-based detection of Sybil attacks in wireless networks. IEEE Trans. Inf. Forensics Secur. 2009, 4, 492–503. [Google Scholar] [CrossRef]
- Zhao, W.; Yang, X.; Qi, S.; Wei, J.; Dong, X.; Yang, X.; Qi, Y. Secure blockchain-based reputation system for IIoT-enabled retail industry with resistance to sybil attack. Future Gener. Comput. Syst. 2025, 166, 107705. [Google Scholar] [CrossRef]
- Hou, R.; Yu, H.; Sun, Y. Selfied: Sybil defense in permissionless blockchains via in-protocol bandwidth consumption. Comput. Netw. 2025, 256, 110890. [Google Scholar] [CrossRef]
- Du, Y.; Xu, C.; Zhang, Y. A blockchain-based online transaction system for physical products trading with fairness, privacy preservation, and auditability. In Proceedings of the IEEE 9th International Conference on Smart City and Informatization (iSCI), Shenyang, China, 20–22 October 2021; pp. 15–22. [Google Scholar] [CrossRef]
- Lin, C.; Huang, X.; Ning, J.; He, D. Aca: Anonymous, confidential and auditable transaction systems for blockchain. IEEE Trans. Dependable Secur. Comput. 2022, 20, 4536–4550. [Google Scholar] [CrossRef]
















| Technique | Proof Generation Time | Verification Time | Proof Size |
|---|---|---|---|
| Zk-SNARK | Small | ||
| Zk-STARK | Larger | ||
| HE | Larger | ||
| RS | Small | ||
| CJP | Medium |
| Technique | Replay Attacks | Man-in-the-Middle Attacks | Modification Attacks | Selective Disclosure Attacks | Side-Channel Attacks |
|---|---|---|---|---|---|
| Zk-SNARK | Strong | Strong | Strong | Strong | Strong |
| Zk-STARK | Strong | Strong | Strong | Strong | Strong |
| HE | Strong | Moderate | Strong | Moderate | Moderate |
| RS | Moderate | Moderate | Moderate | Moderate | Moderate |
| CJP | Moderate | Moderate | Moderate | Moderate | Moderate |
| Research | Method | Reference | Advantage | Disadvantage |
|---|---|---|---|---|
| Blockchain for E-Commerce | Fair Exchange | [37] | no middleman, secure payments, enforce conditions, data safeguard | publicly verified payment amounts |
| [38] | sensitive data off-chain, no trust dependencies, identity systems | on-chain storage overhead of commitment values and verification data | ||
| [39] | automated execution, no middleman, flexible economic incentives | limited privacy protection | ||
| Privacy Enhancement in Blockchain- based Commerce | Privacy- preserving | [41] | balance between privacy and traceability for compliant blockchain | reliance on specific roles, decentralization reduction |
| [42] | strong privacy and flexible auditing | performance closely related to data amount, privacy leaks of auditing risks | ||
| [43] | efficiency and scalability of data trading | fully trusted regulators | ||
| Access Control | [45] | dynamic policies, traceable permissions, complex scenarios | policies stored on-chain consume storage | |
| [46] | private policies and attributes, fine-grained and dynamic management | policies broadcast across the network | ||
| Malicious Node Tolerance | [47] | sharding-based random allocation for scalability | reliance on node reputation, high computational cost | |
| [48] | offline tolerance without smart contracts | complex key management with multiple participant signatures |
| Behavior | Credit Change | Description |
|---|---|---|
| Successful Participation | +5 | Ensure long-term participation Enhance awareness efficiency |
| Correct Signature Generation | +5 | Ensure security of limited signatures |
| Long-Term Inactivity | Removed | Penalize unparticipated points Prevent user hijacking |
| Non-Participation | −20 | Ensure participation in key points of the system |
| Incorrect Judgment on Submission | −10 | Prevent mistakes or invalid operations |
| Incorrect Signature Submission | −30 | Prevent invalid operations and identity fraud |
| Credit Below 50 | Removed | Prohibit participation in the system |
| Category | Adversary | Threats | Users Affected |
|---|---|---|---|
| Internal | Malicious Buyer | Forge receipt proofs Leak seller’s sensitive information Impersonate other buyers | Decrease user credibility Leak data Payment and delivery risks |
| Malicious Seller | Provide false shipping proofs Leak buyer’s sensitive information | User credibility decreases, Data leakage Payment and delivery risks | |
| Malicious Miner | Block permission allocations Forge validation results Disrupt consensus protocols Manipulate verifications | Decreases user credibility Payment and delivery risks | |
| External | Passive Attacks | Analyze data to infer details Conduct traffic analysis | Leak data Payment and delivery risks |
| Active Attacks | Intercept and tamper with communication Corrupt proofs or manipulate trade data Impersonate users Launch DoS attacks on critical components | Service interruption Payment and delivery risks |
| Metric | Potential Attack | Defense Mechanism |
|---|---|---|
| Security and Privacy | Passive/Active Attacks, Data Leakage, Forgery | AES Key Encryption, Obfuscated Addresses, ECC Signature, Blockchain Storage |
| Authentication | Identity Forgery, MITM Attacks | Schnorr Signatures, Distributed Validation |
| Fairness | False Delivery/Receipt, Miner Bias | Commitment Verification, Consensus Mechanisms |
| System Availability | DoS Attacks, Miner Disruption | IPFS Storage, Robust Consensus, Collaborative Management |
| References | Security & Privacy | Fairness | Authentication & Accountability | Availability |
|---|---|---|---|---|
| [51] | ✗ | ✓ | ✓ | ✓ |
| [52] | ✗ | ✓ | ✓ | ✓ |
| [53] | ✓ | ✓ | ✗ | ✓ |
| [54] | ✓ | ✗ | ✓ | ✓ |
| PBTMS | ✓ | ✓ | ✓ | ✓ |
| Metric | Effect | Methods |
|---|---|---|
| High Throughput (TPS) | ★★★✩✩ | off-chain permission verification, off-chain storage |
| Low Response Time | ★★★★★ | Schnorr and Pedersen, ECC-AES slice encryption and storage, parallel task |
| Optimized Gas Consumption | ★★★★★ | off-chain calculations, IPFS index storage |
| Lightweight Proof Size | ★★★★★ | Bulletproofs, Pedersen commitments |
| High Scalability | ★★★★✩ | task separation, distributed storage, multi-node collaboration |
| Category | Configuration Details |
|---|---|
| Hardware | |
| CPU | Intel Xeon 16-core |
| RAM | 32 GB |
| Storage | 1 TB SSD |
| Software | |
| Operating System (OS) | Ubuntu 20.04 LTS |
| Ganache | version 7.9.2 |
| Truffle | version 5.11.5 |
| web3 | version 1.10.0 |
| IPFS | version 0.6.0 |
| Programming language | |
| Python | version 3.10 |
| Rust | version 1.83.0 |
| Solidity | version 0.4.26 |
| Parameter | Details |
|---|---|
| Blockchain Parameters | |
| Consensus Mechanism | PoW (Proof of Work) |
| Network Scale | Initial nodes: 10 |
| Gas Limit | 30,000,000 |
| Cryptographic Components | |
| Schnorr Digital Signature | Signature size: 64 bytes |
| ECC-AES Encryption | ECC curve: secp256k1; |
| AES key length: 128 bits | |
| Bulletproof Range Proof | Input range: 0–100,000 |
| Pedersen Commitment | Commitment size: 32 bytes |
| Entities | Transactions | GasUsed | Costs |
|---|---|---|---|
| Miners | 8 | 211,640 | Certificate Upload Authorization * 2 + Trading Information Upload Authorization + Trading Information Download Authorization + Proof of Receipt and Delivery Authorization * 2 + Trading Amount Upload Authorization + Trading Amount Download Authorization |
| Seller | 2 | 160,940 | Upload proof of identity + Upload proof of delivery |
| Buyer | 4 | 321,880 | Upload proof of identity and balance + Upload Trading Information + Upload Trading amount + Upload Proof of Receipt |
| Total 14 694,460 |
Disclaimer/Publisher’s Note: The statements, opinions and data contained in all publications are solely those of the individual author(s) and contributor(s) and not of MDPI and/or the editor(s). MDPI and/or the editor(s) disclaim responsibility for any injury to people or property resulting from any ideas, methods, instructions or products referred to in the content. |
© 2025 by the authors. Licensee MDPI, Basel, Switzerland. This article is an open access article distributed under the terms and conditions of the Creative Commons Attribution (CC BY) license (https://creativecommons.org/licenses/by/4.0/).
Share and Cite
Zhang, R.; Li, Y.; Fang, L. PBTMS: A Blockchain-Based Privacy-Preserving System for Reliable and Efficient E-Commerce. Electronics 2025, 14, 1177. https://doi.org/10.3390/electronics14061177
Zhang R, Li Y, Fang L. PBTMS: A Blockchain-Based Privacy-Preserving System for Reliable and Efficient E-Commerce. Electronics. 2025; 14(6):1177. https://doi.org/10.3390/electronics14061177
Chicago/Turabian StyleZhang, Ruochi, Yi Li, and Li Fang. 2025. "PBTMS: A Blockchain-Based Privacy-Preserving System for Reliable and Efficient E-Commerce" Electronics 14, no. 6: 1177. https://doi.org/10.3390/electronics14061177
APA StyleZhang, R., Li, Y., & Fang, L. (2025). PBTMS: A Blockchain-Based Privacy-Preserving System for Reliable and Efficient E-Commerce. Electronics, 14(6), 1177. https://doi.org/10.3390/electronics14061177



