Next Article in Journal
Lamb Wave Near-Field Source Localization Method for Corrosion Monitoring
Previous Article in Journal
Video Captioning Method Based on Semantic Topic Association
 
 
Font Type:
Arial Georgia Verdana
Font Size:
Aa Aa Aa
Line Spacing:
Column Width:
Background:
Article

Improved Electric Eel Foraging Algorithm for Shielding Optimization of Wireless Power Transfer Systems

1
School of Electrical and Electronic Engineering, Hubei University of Technology, Wuhan 430068, China
2
School of Information Science and Engineering, East China University of Science and Technology, Shanghai 200237, China
*
Author to whom correspondence should be addressed.
Electronics 2025, 14(5), 906; https://doi.org/10.3390/electronics14050906
Submission received: 2 January 2025 / Revised: 18 February 2025 / Accepted: 20 February 2025 / Published: 25 February 2025

Abstract

There is a problem of magnetic leakage in the charging process of wireless power transfer systems, which can threaten human safety and affect the normal operation of electronic equipment. In this paper, the wireless power transfer system adopts a bilateral LCCS hybrid topology to address this problem. It proposes a magnetic field shielding suppression method based on the improved electric eel foraging optimization algorithm. Firstly, the Fuch infinite folding chaos strategy and the Cauchy–Gauss variation strategy are introduced to optimize the electric eel foraging optimization algorithm, which further improves the global optimal parameter search capability of the improved electric eel foraging optimization algorithm. Then, the improved electric eel foraging optimization algorithm is proposed to perform a parameter search for the inductance of the shielded coil. Finally, simulation and experimental verification show that when the shielding coil inductance is optimal, the method proposed in this paper can effectively shield and suppress the magnetic leakage of the system, reducing the magnetic leakage field by 67.05%. The magnetic induction intensity in the space region meets the international safety standards, which verifies the effectiveness and feasibility of the method.

1. Introduction

Wireless Power Transfer (WPT) realizes the contactless transmission of electrical energy from the power source to the power-using equipment [1], which is widely used in various fields such as biomedicine, underwater electrical equipment, unmanned aerial vehicles, and electric vehicles in recent years, compared with the traditional plug-and-play charging for its high reliability, safety, and flexibility of use [2,3,4]. It has a wide range of application scenarios.
Magnetic leakage is inevitably generated around the system during wireless charging [5], which is not only hazardous to human beings placed in the system [6], but also causes varying degrees of interference to the surrounding devices [7,8], examples include the wireless charging of household appliances, pacemakers, etc., [9,10]. To cope with this potential safety hazard, many countries and organizations have developed different regulations and guidelines, among which the International Commission on Non-Ionizing Radiation Protection states in the ICNIRP Guidelines 2010 guidelines that the magnetic induction strength of the system should be less than 27 μT for the general public if they are exposed to a system with an operating frequency ranging from 3 kHz to 10 MHz, therefore, weakening the generated system. Reducing the magnetic leakage generated by the system is an urgent issue for WPT systems.
For this reason, most scholars have conducted a lot of research on magnetic field shielding for WPT systems. Common magnetic field shielding methods can be divided into two categories: weakening the radiation source leakage and blocking the leakage radiation path. Weakening the magnetic leakage from the radiation source mainly includes changing the structure of the coupling coil [11,12], changing the shape of the coupling mechanism [13,14], changing the phase of the coil current [15], and segmenting the power supply [16]. Blocking the path of leakage radiation mainly includes shielding of ferromagnetic materials [17], shielding of metallic conductor materials [18], and coil shielding [19,20].
Among them, the WPT system to weaken the radiation source leakage structure is complex and costly, while the use of coil shielding due to the advantages of flexible spatial location, better controllability, applicability, lower cost, and good shielding effect has been widely studied. Study [21] proposed three electromagnetic shielding methods for electric vehicle wireless charging systems, respectively. The location of the shielding coil and the number of turns to find the optimization and to improve the electromagnetic shielding effect. Study [22] proposed a double-loop shielding coil directly connected in series with the primary coil to realize the suppression of leakage magnetic field at a specific location, but additional components are added. Study [23] proposed a scheme to weaken the system leakage field by using a compensating inductor in the LCC topology as a shielding coil, which weakened the system leakage field to some extent, but the magnetic shielding targets a single point in the system. Study [24] proposed a passive coil shielding method with tuned capacitance, which seeks the optimal capacitance combination and realizes the counteracting of magnetic leakage field at a specific frequency. Still, the shielding coil current is uncontrollable, which leads to poor magnetic shielding effect. Study [25] pointed out the existence of an optimal shielding coil equivalent reactance that minimizes the magnetic leakage and extends the magnetic shielding target from a single point to a two-dimensional target surface; however, the method does not apply to three-dimensional space, which is not conducive to practical application situations.
In terms of coil electrical parameter optimization, studying population intelligent optimization algorithms has received wide attention. Study [26] proposed an improved particle swarm algorithm for parameter optimization of electromagnetic shielding systems for WPT, which effectively improves the electromagnetic shielding effect of wireless charging systems. Study [27] proposed a genetic algorithm-based electromagnetic shielding structure of the IPT system, optimized the parameters of the shielding structure, and improved the transmission efficiency of the IPT system. Still, the system optimization structure is too complex. Study [28] proposed an evolutionary strategy algorithm for coil design to effectively reduce the magnetic leakage field. Study [29] proposes a multi-objective optimization algorithm based on a particle swarm algorithm combined with the meta-model of the polynomial chaos expansion method, which can effectively save the shielding cost, but the computation is too large. Study [30] proposed a combination of whale optimization algorithm and target field method, the proposed method significantly reduces the magnetic field deviation in the target region, but the proposed method is too complicated. Although these studies have improved the optimization efficiency to a certain extent, there are still problems such as high computational complexity and complex optimization structure, and a more efficient and concise optimization algorithm is needed to solve these problems.
The Electric Eel Foraging Optimization (EEFO) algorithm [31] is inspired by the social behavior of electric eels while foraging in nature. The algorithm contains four unique search strategies, namely interaction, rest, migration, and hunting. These strategies can effectively deal with various optimization problems and achieve a good balance between exploring new solutions and developing existing ones. The EEFO algorithm can find the optimal solution in a large-scale search space with better global search capability and faster convergence speed by simulating the electric eel’s foraging behavior. Compared with other traditional optimization algorithms, the EEFO algorithm shows significant advantages in dealing with complex problems, especially in optimization problems involving single-peak characteristics and numerous constraints and variables. Therefore, the EEFO algorithm provides a new and effective solution in the field of coil electrical parameter optimization.
Based on the above analysis, this paper proposes a bilateral LCCS hybrid topology active shielding suppression method with shielding coils and compensating inductors multiplexed to reduce the impact of system leakage on the surrounding environment and objects. The Fuch infinite folded chaos strategy and the Cauchy–Gauss variation strategy are introduced to optimize the electric eel foraging optimization algorithm to improve further the global optimal parameter search capability of the electric eel foraging optimization algorithm. The Improved Electric Eel Foraging Optimization (IEEFO) algorithm is used to optimize the shielding coil’s parameters to improve the shielding coil’s electromagnetic shielding suppression effect. Finally, an experimental prototype is built based on the simulation model to verify the effectiveness and superiority of the method.

2. Bilateral LCCS Hybrid Topology WPT System Analysis

2.1. Circuit Analysis

The main topologies commonly used in WPT systems include series–series (S–S), series–parallel (S–P), parallel–series (P–S), parallel–parallel (P–P), inductor–capacitor–inductor (LCL) and inductor–capacitor–capacitor (LCC). Among them, the S-S topology facilitates easy analysis. In contrast, the LCC topology provides compensating inductors as shielding coils and can keep the primary-side coil current constant when the load varies, thus enhancing the system’s stability. Based on this, this paper selects a wireless charging system with bilateral LCCS hybrid topology and proposes an active shielding coil magnetic shielding suppression method using primary-side compensating inductors in the hybrid topology to enhance the magnetic shielding effect.
The bilateral LCCS hybrid topology WPT system used in this paper is shown in Figure 1, Uin is the DC input voltage of the system; Q1 to Q4 are the power MOSFETs; D1 to D4 are the high-frequency rectifier diodes; Lp1 and Lp2 are the primary-side coils; Ls1 and Ls2 are the secondary-side coils; UAB is the output voltage of the full-bridge inverter, i.e., the input voltage of the receiver-side high-frequency rectifier circuit; I1 is the primary side coil Lp2; I2 is the current of the primary side coil Lp1; I3 is the current of the secondary side coil Ls1; I4 is the current of the secondary side coil Ls2; Req is the equivalent load resistance of the back-stage full-bridge high-frequency rectifier-filtering circuit, Req = 8RL/π; RL is the load resistance; Mp1s1 and Mp2s2 are the primary coupled mutual inductance of the primary and secondary side coils; Mp1s2 and Mp2s1 are the cross-coupled mutual inductance of the different sides; and Map1 and Map2 are the coupled mutual inductance of the shielding coil and the primary side coil, and each homonymous end is labeled in Figure 1. La has functional multiplexing, serving as the shielding coil on one hand and the compensation inductor on the other hand. La, C1, C2, Lp1 and Lb, C3, C4, Ls1 form the LCC-LCC compensation network, C5, Lp2 and C6, Ls2 form the S-S compensation network.
Assuming that the operating angular frequency of the switching tubes of the full-bridge inverter is ω, the output voltage of the full-bridge inverter in Figure 1 is
U A B = 4 U i n π sin ω t .
According to the electromagnetic coupling relationship of the WPT system with hybrid topology, the system proposed in this paper is decoupled and analyzed, and its decoupled circuit model is shown in Figure 2.
Write the KVL equation for Figure 2 columns
Z 11 Z 12 Z 13 Z 14 Z 21 Z 22 Z 23 Z 24 Z 31 Z 32 Z 33 Z 34 Z 41 Z 42 Z 43 Z 44 I 1 · I 2 · I 3 · I 4 · = U · A B 0 0 0 .
where Zij (i = 1, 2, 3, 4, j = 1, 2, 3, 4) is the system impedance parameter. I 1 · , I 2 · , I 3 · , I 4 · denote the vectors of the system currents, and U · A B is the vector of the output voltage of the full-bridge inverter, respectively.
Z 11 = j 2 ω M a p 2 + j ω L a + 1 j ω C 1 + j ω L p 2 + 1 j ω C 5 Z 12 = Z 21 = j ω M a p 1 1 j ω C 1 Z 13 = Z 31 = j ω M p 2 s 1 Z 14 = Z 41 = j ω M p 2 s 2 Z 22 = j ω L p 1 + 1 j ω C 2 + 1 j ω C 1 Z 23 = Z 32 = j ω M p 1 s 1 Z 24 = Z 42 = j ω M p 1 s 2 Z 33 = j ω L s 1 + 1 j ω C 3 + 1 j ω C 4 Z 34 = Z 43 = 1 j ω C 4 Z 44 = j ω L b + R e q + 1 j ω C 6 + j ω L s 2 + 1 j ω C 4 .
When the system is operating at resonance, the circuit operating corner frequency ω is satisfied.
ω = 1 L a C 1 = 1 L b C 4 = 1 L p 2 C 5 = 1 L s 2 C 6 = 1 L p 1 L a C 2 = 1 L s 1 L b C 3 .
Substituting Equation (4) into Equation (2) yields
I 1 · = U · A B j ω ( M a p 1 + L a ) I 2 · + j ω M p 2 s 1 I 3 · + j ω M p 2 s 2 I 4 · j 2 ω M a p 2 I 2 · = L b I ˙ 4 M p 2 s 1 I 1 · M p 1 s 1 I 3 · = ( M a p 1 + L a ) I 1 · M p 1 s 2 I 4 · M p 1 s 1 I 4 · = j ω M p 2 s 2 I 1 · + j ω M p 1 s 2 I 2 · j ω L b I 3 · R e q .

2.2. Magnetic Field Analysis

When the system operates in a resonant state, the magnetic induction Bi at any point i in space is subjected to the combined action of the primary-side coil, the secondary-side coil, and the shielding coil currents in brief, as shown in Figure 3.
When the primary-side coils in Figure 3 are driven by AC sources Ia and Ib with a phase difference of 90°, respectively, the magnetic induction at any point in space (r, θ) is [32]
B = S 4 π I a sin ω t θ 1 r 3 + j λ r 2 e i λ r a + S 2 π I b sin ω t + π 2 θ 1 r 3 + j λ r 2 e i λ r a ,
where S is the area of a single primary-side coil, λ is the wave number, r is the distance from the center of the secondary-side coil to the center of the primary-side coil, a is the unit vector in the direction from the center of the primary-side coil to the center of the secondary-side coil, and θ is the angle formed by the normal of Lp1 of the primary-side coil and the normal of the secondary-side coils Ls1, Ls2.
To facilitate the analysis, the secondary side coils in Figure 3 are simplified to obtain the equivalent map of the magnetic induction intensity generated at point i by a long straight wire carrying current I, as shown in Figure 4. The left side of Figure 4 shows two overlapping rectangular coils, and the right side shows a two-dimensional coordinate plot of the magnetic induction intensity generated at point i by either side on one of the rectangular coils.
The magnitude of the magnetic induction generated by a long straight wire with a secondary side coil carrying current I at any point i in space in Figure 4 is known from the Biot–Savart law:
B = μ 0 I 4 π a cos θ 1 cos θ 2 ,
where a is the vertical distance from the point i to the long straight wire, and θ1 and θ2 are the angles between the lines from the ends of the wire to point i and the wire.
According to Equations (6) and (7), the magnetic induction intensity is proportional to the coil current, and the scaling factor is k. The RMS value of the magnetic induction intensity at any point i of the WPT system can be expressed as
B i = B p 1 + B p 2 + B s 1 + B s 2 + B a = k p 1 I 2 · + ( k p 2 + k a ) I 1 · + k s 1 I 3 · + k s 2 I 4 · = k s 1 M a p 1 + L a k p 1 M p 2 s 1 M p 1 s 1 + k p 2 + k a I 1 · + k p 1 L b k s 1 M p 1 s 2 M p 1 s 1 + k s 2 I 4 · = a 2 I 1 2 · + b 2 I 4 2 · a = k s 1 M a p 1 + L a k p 1 M p 2 s 1 M p 1 s 1 + k p 2 + k a b = k p 1 L b k s 1 M p 1 s 2 M p 1 s 1 + k s 2 ,
where Bp1, Bp2, Bs1, and Bs2 are the magnetic induction strengths generated by the primary-side coils (Lp1, Lp2) and the secondary-side coils (Ls1, Ls2), respectively, at point i, and Ba is the counteracting magnetic induction strength generated by the shielding coil at point i. kp1, kp2, ks1, ks2, and ka denote the coefficient of the ratio of the magnetic induction to the current. For simplicity of analysis, let La = Lb = L, then
B i = c 2 I 1 2 · + d 2 I 4 2 · c = k s 1 M a p 1 + L k p 1 M p 2 s 1 M p 1 s 1 + k p 2 + k a d = k p 1 L k s 1 M p 1 s 2 M p 1 s 1 + k s 2 ,
where Mp1s1, Mp1s2, and Mp2s1 are determined by the structural parameters such as the size and position of the magnetic coupling mechanism, and if the shielding coil is determined, Map1 is a constant. For the selected target points, i, kp1, kp2, ks1, ks2, and ka are constant. In addition, the magnitudes of I1 and I4 are determined by the operating conditions of the system, so Bi can be reduced by adjusting the magnitude of L.
The curve of Bi as a function of coil inductance L is shown in Figure 5.
From Figure 5, there exists a shielding coil optimal inductance L0 such that Bi obtains a minimum value, and the slope of the curve is zero at L0
d B i d L = 0 .
The optimal inductance L0 is obtained from Equation (10)
L 0 = k s 1 k p 1 M p 2 s 1 k s 1 M a p 1 k p 2 + k a M p 1 s 1 I 1 2 · k s 1 2 I 1 2 · + k p 1 2 I 4 2 · + k p 1 k s 1 M p 1 s 2 k s 2 M p 1 s 1 I 4 2 · k s 1 2 I 1 2 · + k p 1 2 I 4 2 · .
The circular coil self-inductance is calculated as [33]
L = μ 0 N 2 d c 1 2 ln c 2 ρ + c 3 ρ + c 4 ρ 2 ,
where μ0 is the vacuum permeability, which takes the value of μ0 = 4π × 10−7N/A−2, N is the number of turns of the coil, c1 = 1, c2 = 2.46, c3 = 0, c4 = 0.2, and the filling ratio ρ, and the average diameter d is denoted as
ρ = r max + r min / r max r min ,
d = r max r min ,
where rmax, rmin are the outer and inner diameters of the circular coil, respectively.
From Equations (12)–(14), the coil self-inductance is related only to the number of turns and coil radius.
The mutual inductance of the shielding coil and the primary side coil Lp1 is
M a p 1 = π μ 0 N h N p 1 0.5 r h r p 1 2 2 h 3 ,
where Nh and Np represent the number of turns of the shielding coil and the primary side coil Lp1, respectively, rh and rp1 represent the radius of the shielding coil and the primary side coil Lp, respectively, and h represents the spacing between the two coils.
From Equation (15), the mutual inductance between the coils is related to the size of the coil radius, number of turns, and coil spacing.

3. Electromagnetic Shielding Suppression Design

3.1. Shielding Coil Inductance Optimization

The magnetic shielding above is only for any target point in the system, while the human body and electromagnetic-sensitive equipment are in a space region, so it is necessary to magnetically shield a space region of the system. The target space region can be composed of n (n for all points in the target space region) points, n points in the maximum value of the magnetic induction strength for B(n)MAX, when B(n)MAX ≤ 27 μT, at this time, the shielding coil inductance for the optimum, the target space region of all points of the magnetic field is lower than the ICNIRP standards for magnetic induction strength. When B(n)MAX > 27 μT, the shielding coil inductance needs to be optimized now. In this paper, the shielding coil inductance L0 is taken as the objective function, and its constraints are determined in combination with the actual demand. The improved electric eel foraging optimization algorithm is used to find the optimal solution of the objective function, which finally realizes that the target space area meets the safety standard.
From Equation (11), when I1 and I4 are determined, the shielding coil inductance optimum L0 is related to Map1, Mp1s2, and Mp2s1. And Mp1s2, Mp2s1 are closely related to the size, shape, position, number of turns, and other parameters of the primary and secondary sides coil. As can be seen from Figure 8, the primary-side coil and the secondary-side coil have been determined, then the size of the shielding coil inductance is mainly related to the number of turns of the shielding coil and the coil radius. From Equations (12) and (15), the shielding coil inductance L0 is taken as the objective function to optimize the key coil parameters that are affected by the shielding coil inductance L0, the number of turns of the shielding coil Nh and the coil radius rh. Thus, the objective function of the shielding coil is defined as
F i t = L 0 N h , r h .
The optimization constraints for the shielding coil parameters are
s . t . N h min N h N h max r h min r h r h max ,
where N h min takes the value of 2, N h max takes the value of 16, r h min takes the value of 5 cm, and r h max takes the value of 10 cm.

3.2. Basic Electric Eel Foraging Optimization Algorithm

The energy factor influences the search behavior in the EEFO algorithm. This factor effectively regulates the transition between exploration and exploitation to enhance the optimization performance of the algorithm. The EEFO algorithm uses the energy factor to choose between exploring new solutions and exploiting existing ones. The energy factor is defined as follows:
E t = 4 × sin 1 t T × ln 1 r 1 ,
where T is the maximum number of iterations and r1 is a random number within (0, 1). When the energy factor E(t) > 1, the electric eel performs a global search in the entire variable space through interactive behavior. When the energy factor E(t) ≤ 1, the electric eel performs a local search through resting, migrating, or hunting behaviors.
The electric eel updates its position by interacting with any randomly selected eel by utilizing the position data of all individuals in the population. In this process, differences between the randomly selected eel and the center of the population are compared. In addition, electric eels can interact with other randomly selected eels by referencing information about regions in the search space. Specifically, the process of updating an eel’s position is accomplished by analyzing the differences between randomly selected eels from the population and eels randomly generated in the search space.
Interaction behavior can be defined as
v i t + 1 = x j t + B × x ¯ t x i t k 1 > 0.5 v i t + 1 = x j t + B × x ¯ r t x i t k 1 0.5 f i t x j t < f i t x i t v i t + 1 = x i t + B × x ¯ t x j t k 2 > 0.5 v i t + 1 = x i t + B × x ¯ r t x j t k 2 0.5 f i t x j t f i t x i t ,
B = n 1 × A ,
x ¯ t = 1 n i = 1 n x i t ,
x r = L o w + r × U p L o w ,
where n1 is a random number within (0, 1), A = (a1, a2, …, ad), ak is 0 or 1, k1 and k2 are random numbers within (0, 1), fit(x(i)) is the fitness of the ith electric eel’s candidate position, xj(t) is the position of a randomly selected eel from the current population, ji, n is the size of the population, r is a random number within (0, 1), and Low and Up are the lower and upper bounds, respectively.
In the EEFO, resting areas should be established before electric eels execute resting behavior. Therefore, the resting position of the eel is before the execution of the resting behavior.
R b e s t t + 1 = Y t + α × Y t x b e s t t ,
Y t = L o w + y t × U p L o w ,
where Rbest(t + 1) is the resting optimal position of the eel in the t + 1st iteration, xbest(t) is the optimal position in the tth iteration, α is the scale of the resting area, and y(t) is the normalized value. When the resting area is determined, the eel will move to the area to rest. The resting behavior can be expressed as
v i t + 1 = R b e s t t + 1 + n 2 × R b e s t t + 1 r a n d x i t ,
where n2 is a random number in (0, 1) and rand(xi(t)) denotes a random position to take xi(t). When discovering prey, electric eels do not act in simple swarms. Instead, they tend to cooperate and form a large circle that surrounds the prey. At this point, this electrically charged circle environment is considered the hunting zone, and the prey, being frightened, will start to move quickly and frequently from its current location to other locations in the hunting space. The hunting zone is defined as follows
H b e s t t + 1 = x b e s t t + β × x ¯ t x b e s t t ,
where Hbest(t + 1) is the hunting optimal position of the eel at the t + 1st iteration, and β is the scale of the hunting area. Once the hunting area is determined, electric eels start catching prey in that area. During the process of hunting, they exhibit a behavior that can be described as
v i t + 1 = H b e s t t + 1 + ψ × H b e s t t + 1 r a n d x i t ,
where ψ denotes the curl factor. When electric eels find prey, they usually move from resting areas to hunting areas. This migratory behavior is defined as
v i t + 1 = r 2 × R i t + 1 + r 3 × H 0 t + 1 L × H 0 t + 1 x i t ,
where H0(t + 1) can be considered as any position within the hunting area, r2 and r3 are random numbers within (0, 1), Ri(t + 1) is the current resting area, (H0(t + 1) − xi(t)) denotes that the eel is moving towards the hunting area, and L is the Levy flight function.
Electric eels can adjust their position at any time by sensing the location of prey through low discharge. When electric eels perceive the approach of prey during foraging, they will move to a candidate position; if there is no prey approaching, electric eels will remain at their current position. The position update mechanism of electric eels is as follows:
x i t + 1 = x i t f i t x i t f i t v i t + 1 v i t + 1 f i t x i t > f i t v i t + 1 ,
where xi(t) is the current position, vi(t + 1) is the candidate position, and fit(xi(t)) and fit(vi(t + 1)) are the fitness levels of the current and candidate positions, respectively.

3.3. Improved Foraging Optimization Algorithm for Electric Eels

Considering the problem that the EEFO algorithm is easy to fall into the local optimum, two improvement strategies are proposed. Firstly, using Fuch infinite folding chaos strategy to initialize the population, which is conducive to the algorithm to jump out of the local optimum and improve the global search ability of the EEFO algorithm; secondly, introducing the Cauchy–Gaussian variant, which increases the probability of the algorithm to jump out of the local optimum and improves the algorithm’s accuracy of searching for the optimal solution.
The initial value has a large impact on the algorithm, if the initial value is large, the algorithm will be more time-consuming and easily fall into local optimization. If the initial value is close to the global optimum, the algorithm converges quickly. Usually, the EEFO algorithm adopts a random generation of the initial population, and the uneven distribution of the generated population will lead to a reduction in the diversity of the population. The quality of the population is not high, which affects the convergence speed of the algorithm. In contrast, chaotic mapping has the characteristics of randomness, non-repeatability, and chaotic traversal, which means that it is more capable of making the population distribution uniform than random generation relying on probability. Therefore, chaotic mapping is utilized to generate the initial population to increase the diversity of potential solutions.
Commonly used chaotic mappings are Tent mapping and Logistic mapping, but both are finite collapsible chaotic mappings. Fuch is an infinitely collapsible chaotic mapping, which has better traversal, dynamics, and convergence than the traditional chaotic mapping, so Fuch mapping is chosen to generate the initial population of EEFO. In the IEEFO algorithm, Fuch chaotic mapping values replace randomly generated values for generating electric eel population positions in the initialization phase. The mathematical expression for Fuch chaotic mapping is
x t + 1 = cos 1 x t 2 ,
where x(t) ≠ 0, xZ+, t = 1, 2, …, T.
The electric eel foraging optimization algorithm, like other group intelligence optimization, is prone to fall into local optimal solutions, and the Cauchy–Gauss variation is an auxiliary strategy proposed to deal with the multi-peak situation, increase the probability of the algorithm jumping out of the local optimal solution, and improve the algorithm’s accuracy of finding the optimal solution. After each update of the global and local optimal solution of the electric eel, to determine whether the group is precocious or not, the judgment is as follows: if the optimal solution of the group remains unchanged after five iterations, the algorithm is judged to be stagnant, and the Cauchy–Gaussian variation strategy is applied to the whole group, so that the group jumps out of the local optimal solution, and the method of the Cauchy–Gaussian variation is given in the following equation
X n e w i = X t × 1 + β 1 C a u c h y 0 , 1 + β 2 G a u s s 0 , 1 ,
where Cauchy (0, 1) is the random number obeying the Cauchy distribution and Gauss (0, 1) is the random number obeying the Gaussian distribution. Xnew(i) is the position after mutation, β1 = 1t2/T2, β2 = t2/T2. Cauchy-distributed random numbers take a wide range of values, so they are highly disruptive to individual positions, which enhances the algorithm’s ability for global searching, while the Gaussian distribution is denser, with a large probability of taking values around [−2, 2], which is less disruptive to individual locations and can enhance the algorithm’s ability to develop locally. β1 gradually decreases from 1 to 0, and β2 gradually increases from 0 to 1, indicating that in the early stage of iteration, the Cauchy variation plays a greater role in enlarging the group’s search scope, and in the later stage of the algorithm, the role of Cauchy variation gradually decreases. The Gaussian variation plays a major role in allowing individuals to search in a small range search, enhancing the local search ability of the group, and letting the algorithm converge quickly.
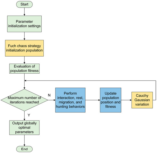
The overall flowchart of the improved electric eel foraging algorithm is shown in Figure 6 as follows:
Step 1: Initialization of the electric eel population using the Fuch chaos strategy.
Step 2: Evaluate the electric eel population fitness value and determine whether the maximum number of iterations has been reached.
Step 3: If the maximum number of iterations is not reached, the location and fitness values of the electric eel population are updated through interaction behavior, resting behavior, migration behavior, and hunting behavior to obtain the globally optimal parameters.
Step 4: Determine whether the resulting global optimal parameter is unchanged for five consecutive iterations, if it is unchanged, then perform the Kirchhoff–Gaussian variation process, otherwise output the global optimal parameter.
To verify the convergence speed and accuracy of the IEEFO algorithm, four standard test functions are chosen to calibrate it and compare its performance with PSO and EEFO algorithms, the test functions are shown in Equation (32).
F 1 = i = 1 n x i 2 F 2 = i = 1 n 1 100 x i + 1 x i 2 2 + x i 1 2 F 3 = i = 1 n x i 2 10 cos 2 π x i + 10 F 4 = 20 + e 20 exp 0.2 1 n i = 1 n x i 2 exp 1 n i = 1 n cos 2 π x i .
The fitness curves of the three algorithms are shown in Figure 7. From Figure 7, it can be clearly seen that compared with PSO and EEFO algorithms, the IEEFO algorithm has a faster convergence speed, can quickly converge to the global optimum, and has a higher solution accuracy and faster convergence speed. Its stability is also significantly improved, and the convergence speed and accuracy of the algorithms have been verified.

4. Structural Design and Magnetic Field Simulation of WPT System

4.1. Shielding Coil Inductance Optimization

The system magnetic field simulation experiment is carried out using the simulation software COMSOL (Multiphysics 6.1) to build the simulation model of the hybrid topology WPT system shown in Figure 8, which consists of the primary side coil, the secondary side coil, the shielding coil, and the target space region, the yellow rectangular area in the figure is the target space area, and the simulation parameters are shown in Table 1.
In Figure 8, the target space area is the accessible area of the electromagnetic-sensitive equipment. The ideal size of the target space area is the size of the space occupied by the electromagnetic-sensitive equipment. Still, considering that the larger the target space area, the higher the time and cost for optimizing the optimal induction of the shielding coil, the size of the target space area is reduced to the size of the space in which the magnetic field safety standard is not met.

4.2. Experimental Results

When La is an ordinary inductor, the simulation without parameter optimization yields the system magnetic field cloud shown in Figure 9. To facilitate the observation of the safety region of the system magnetic field, the upper limit of the magnetic field cloud map is set to 27 μT. The marked region in Figure 9a–c is the selected target space region, where the magnetic induction intensity exceeds the safety standard.
The target space region can be composed of n planes, where the larger n is, the more accurate the optimization result of the optimal inductance of the shielding coil is. Still, the time and cost of the optimization process will also be higher. A total of 120 points are uniformly selected in the target space region. The IEEFO algorithm is used to optimize the shielding coil inductance, and the curves of the maximum value of the magnetic induction strength with L for these 120 points are shown in Figure 10.
From Figure 10, when L0 = 2.277 μH, B(n)MAX obtains the minimum value and satisfies the safety criterion. When La is used as the shielding coil, the simulation obtains the magnetic field cloud in the target space region shown in Figure 11a–c. Compared with Figure 9, when La is used as a shielding coil and La = L0, the magnetic field in the target space region decreases and meets the safety standard. In summary, the feasibility of the proposed method to weaken the leakage magnetic field is preliminarily verified.

5. Experimental Verification

5.1. Experimental Prototype and Experimental Parameters

To further verify the effectiveness of the proposed optimization L0 method, the experimental prototype shown in Figure 12 is constructed based on the simulation model in Figure 8. The system consists of a Tektronix MSO2024B oscilloscope (Tektronix, Inc., Beaverton, OR, USA), DC power supply, full-bridge inverter, controller, primary-side coil module, secondary-side coil module, shielded coil module, rectifier, F.W. BELL 8010 gaussmeter (F W, BELL (Bell USA), Milwaukie, OR, USA), and load. The relevant system specifications and key parameters are detailed in Table 2, and the transmission distance of the system is 10 cm.

5.2. Experimental Results

To further analyze and compare the IEEFO algorithm proposed in this paper with the traditional PSO algorithm and the EEFO algorithm, a Gauss meter is used to obtain the magnetic induction measurements of the target spatial region as shown in Figure 13. In Figure 13, 0.5B, B, 2B, are the magnetic induction strengths of the target point when La is taken as 0.5L0, L0, and 2L0, respectively, and Bn is the magnetic induction strength of the target point when there is no shielding coil.
As shown in Figure 13, the maximum value of the magnetic induction strength Bn at the target point without the shielding coil is 65.38 μT. The algorithm optimizes the shielding coil inductance. The maximum values of the magnetic induction strength in the target space region at the optimal inductance L0 condition optimized by the PSO, the EEFO, and the IEEFO algorithms are 40.18 μT, 34.77 μT, and 21.54 μT, respectively, of which the maximum value of the magnetic induction strength in the target space region at the optimal inductance L0 optimized by the proposed. The magnetic induction intensity in the target space region at the optimal shielding coil inductance L0 obtained by the IEEFO algorithm reaches the safety standard. In the cases of 0.5L0 and 2L0, the maximum values of the magnetic induction strength in the target space region optimized by the PSO, EEFO, and IEEFO algorithms are 59.27 μT, 45.26 μT, 55.52 μT, 40.64 μT, 37.63 μT, and 31.27 μT, respectively, i.e., the maximum values of the magnetic induction strength in the target space region obtained from the shielding coil inductance La = 0.5L0 or La = 2L0 significantly reduces the magnetic induction intensity in the target space region. From Figure 13 and Table 3, the optimization effect of the IEEFO algorithm is better than that of the EEFO algorithm and the PSO algorithm, which further validates the effectiveness of the proposed algorithm.
To evaluate the shielding coil magnetic shielding effect when the shielding coil inductance La is taken as the optimal equivalent reactance L0, and the maximum rate of decrease in the magnetic induction strength SEmax. The average rate of decrease in the magnetic induction strength SEavg in the target spatial region SEavg is defined [34] as shown in Equation (33). Where B_i is the magnetic induction intensity at point i (1 ≤ i ≤ 120) at La = L0 and Bn_i is the magnetic induction intensity at point i (1 ≤ i ≤ 120) at the unshielding coil.
S E max = 1 max B _ i max B n _ i × 100 % S E a v g = 1 i = 1 n B _ i / n i = 1 n B n _ i / n × 100 %
The data of the magnetic field strength Bn and B in the target region under different algorithms are substituted into Equation (33), and the calculations lead to the values in Table 4.
As can be seen from Table 4, after optimizing the shielding coil inductance by the IEEFO algorithm, the maximum decrease rate SEmax and the average decrease rate SEavg of the magnetic induction intensity in the target space region are higher than those obtained by the optimization of the EEFO and PSO algorithms. Therefore, it can be shown that the shielding coil magnetic shielding effect is better when the shielding coil inductance La is taken as the optimum equivalent reaction L0.
To further study the effect of the shielding coil on the system efficiency, a power analyzer is used for measurement when there is no shielding coil, the input power of the system is 668.52 W, the output power of the system is 628.43 W, and the efficiency of the system is 94%. When the shielding coil is used and the inductance of the shielding coil La is taken to be the optimal inductance L0, the input power of the system is 679.04 W, and the output power of the system is 636.83 W, and the efficiency of the system is 93.78%. The system efficiency is 93.78%, and it is calculated that the system efficiency is reduced by 0.22% after using the optimized shielding coil. Through the coil shielding method in this paper, the shielding effect of the system can still be effectively improved without significantly reducing the system’s efficiency.
From Table 5, it can be seen that in this paper, without the need for an additional power supply and additional coils, the optimization of the shielding coil inductance using the IEEFO algorithm makes this paper better than other studies of magnetic shielding and has less impact on the efficiency of the system.
It is unavoidable that the primary side coil and secondary side coil positions of electrical equipment are offset during wireless charging. Therefore, it is necessary to evaluate the magnetic shielding effect of the system when the electrical equipment deviates from the charging center. When the offset occurs, the magnitude of the parameters Mp1s1, Mp1s2, Mp2s1, I1, and I4 change. The parameter changes do not affect the system’s equivalent circuit and L0 optimization process, but only the magnitude of L0, so theoretically the method proposed in this paper is still applicable. To study the magnetic shielding effect of the system when the electrical equipment deviates from the charging center, so that the secondary-side coil is offset at a maximum angle of 90° clockwise relative to the primary-side coil along the z-axis in Figure 8, the parameters such as Uin and Req are kept unchanged during the moving process of the secondary-side coil. The secondary-side coils at the different offset positions are Mp1s1, Mp1s2, Mp2s1, I1, and I4 parameters measurements are shown in Table 6.
The optimal inductance L0 of the shielding coil is obtained from the measurement results and then optimized. The magnetic induction intensity of the target space region when the secondary side coil is offset by 45° and 90° for the primary side coil is measured, respectively, and compared with the magnetic induction intensity of the target space region when the shielding coil is not used, as shown in Figure 14.
Figure 14 shows that the maximum magnetic induction intensity in the target space becomes larger when the secondary side coil is offset systematically. When the secondary side coil is offset by 45° and 90°, respectively, and the shielding coil takes the optimal inductance, the maximum magnetic induction intensity in the target space region is 22.56 μT and 23.78 μT, respectively. The magnetic induction intensity in the target space region meets the safety standard of 27 μT.
To quantitatively analyze the influence of the secondary side coil deviation system on the magnetic shielding effect, the maximum decrease rate SEmax and the average decrease rate SEavg of the magnetic induction intensity in the target space region at the deviation of the secondary side coil at 45° and 90° are calculated, respectively. Substituting the value of the magnetic induction intensity in the target space area at the angle offset of the secondary side coil into Equation (33), the values in Table 7 can be calculated.
As can be seen from Table 7, the maximum decrease rate SEmax and the average decrease rate SEavg of the magnetic induction intensity in the target space decreases when the secondary side coil deviates from the system. The shielding coil inductance optimization method proposed in this paper to reduce the maximum value of the magnetic induction intensity in the target space region is still applicable when the secondary side coil offset is considered, but SEmax and SEavg decrease as the offset increases.

6. Conclusions

In this paper, a shielding coil electromagnetic shielding suppression method based on the IEEFO algorithm is proposed to analyze and study the model and magnetic field distribution of a WPT system with a bilateral LCCS hybrid topology. The IEEFO algorithm is adopted to optimize the parameters of the primary edge compensated inductance of the wireless charging system. Fuch’s infinite collapsing chaotic strategy and Cauchy–Gaussian variation strategy are introduced to optimize the electric eel’s foraging optimization algorithm.
To verify the effectiveness of the proposed method, it is verified through simulation experiments that the proposed scheme can effectively suppress the magnetic induction intensity in the target space region. In addition, through the experimental prototype, the magnetic induction intensity in the target space region is measured when the shielding coil takes the optimal equivalent inductance and the non-optimal equivalent inductance. It is compared with the magnetic induction intensity in the target space region when there is no shielding coil. The results show that only when the shielding coil only takes the optimal equivalent inductance does the magnetic induction intensity in the target space area meets the safety standard, and the maximum value decreases by 67.05% compared with that of the unshielded coil. It effectively reduces the hazards of the magnetic leakage of WPT systems to the health of living organisms and the interference of electromagnetically sensitive equipment.
The research scheme in this paper is mainly applicable to low-power wireless charging systems, such as smartphones, small smart home devices, small medical devices, and other scenarios. The applicability for high-power and long-range wireless charging systems needs to be further verified, and the scheme is expected to be popularized in a wider range of power and application scenarios as the technology continues to advance.

Author Contributions

W.H.: software, formal analysis; C.S.: writing—original draft, software, conceptualization; A.W.: supervision, resources; Y.C.: supervision, resources, visualization; H.Y.: resources, project administration. All authors have read and agreed to the published version of the manuscript.

Funding

This research has been partly supported by the National Natural Science Foundation of China (62473133).

Data Availability Statement

No data were used for the research described in the article.

Conflicts of Interest

The authors declare no conflicts of interest.

References

  1. Hua, D.; Deng, L.; Gołdasz, J.; Liu, X.; Du, H.; Królczyk, G.; Li, W.; Li, Z. Functional capsule robots: A Review of locomotion, pose, medical operation, and wireless power transmission reported in 2018–2023. Smart Mater. Struct. 2024, 33, 073002. [Google Scholar] [CrossRef]
  2. Zhang, Y.; Zhang, Y.; Wu, Y.; Wu, Y.; Shen, Z.; Shen, Z.; Pan, W.; Pan, W.; Wang, H.; Wang, H.; et al. Integration of onboard charger and wireless charging system for electric vehicles with shared coupler, compensation, and rectifier. IEEE Trans. Ind. Electron. 2022, 70, 7511–7514. [Google Scholar] [CrossRef]
  3. Li, S.; Mi, C.C. Wireless power transfer for electric vehicle applications. IEEE J. Emerg. Sel. Top. Power Electron. 2014, 3, 4–17. [Google Scholar] [CrossRef]
  4. Wang, H.; Xu, J. Research on the efficiency of multiphase wireless power transfer system with phase-shift control and magnetic field superposition. Int. J. Electron. 2021, 108, 636–646. [Google Scholar] [CrossRef]
  5. An, H.; Yuan, J.; Li, J.; Cao, L. Long-distance and anti-disturbance wireless power transfer based on concentric three-coil resonator and inhomogeneous electromagnetic metamaterials. Int. J. Circuit Theory Appl. 2023, 51, 2030–2045. [Google Scholar] [CrossRef]
  6. Zhang, X.; Liu, S.; Dou, R.; Hao, C.; Zhao, L.; Zhang, P.; Yang, Q. A Novel Hybrid Shielding Method with Single-source Active Topology and Efficiency Stability for Wireless Power Transfer. IEEE Trans. Magn. 2023, 59, 8601006. [Google Scholar] [CrossRef]
  7. Albayrak, Z.E.; Kurnaz, C.; Karadag, T.; Cheema, A.A. Comprehensive Analysis of Magnetic Flux Density and RF-EMF Exposure in Electric Buses: A Case Study from Samsun, Turkey. Sensors 2024, 24, 5634. [Google Scholar] [CrossRef]
  8. Yang, X.; Yang, J.; Fan, J.; Wang, B.; Li, D. A Magnetic Field Containment Method for an IPT System with Multiple Transmitting Coils Based on Reflective Properties. Electronics 2023, 12, 653. [Google Scholar] [CrossRef]
  9. Zhu, Q.; Su, M.; Sun, Y.; Tang, W.; Hu, A.P. Field orientation based on current amplitude and phase angle control for wireless power transfer. IEEE Trans. Ind. Electron. 2017, 65, 4758–4770. [Google Scholar] [CrossRef]
  10. Chen, J.; Liu, Z.; Li, Z.X. Research on Multi Coil Reactive Shielding of Resonant Wireless Energy Supply Cardiac Pacemaker. Trans. China Electrotech. Soc. 2022, 37, 2673–2685. [Google Scholar] [CrossRef]
  11. Wu, Y.; Jiang, Y.; Li, Y.; Yuan, H.; Wang, X.; Tang, Y. Precise Parameterized Modeling of Coil Inductance in Wireless Power Transfer Systems. IEEE Trans. Power Electron. 2024, 39, 11746–11757. [Google Scholar] [CrossRef]
  12. Budhia, M.; Boys, J.T.; Covic, G.A.; Huang, C.-Y. Development of a single-sided flux magnetic coupler for electric vehicle IPT charging systems. IEEE Trans. Ind. Electron. 2011, 60, 318–328. [Google Scholar] [CrossRef]
  13. Lu, M.; Ngo, K.D.T. Attenuation of stray magnetic field in inductive power transfer by controlling phases of windings’ currents. IEEE Trans. Magn. 2017, 53, 1–8. [Google Scholar] [CrossRef]
  14. Li, X.; Hu, J.; Wang, H.; Dai, X.; Sun, Y. A new coupling structure and position detection method for segmented control dynamic wireless power transfer systems. IEEE Trans. Power Electron. 2020, 35, 6741–6745. [Google Scholar] [CrossRef]
  15. Yamada, Y.; Imura, T.; Hori, Y. Theorizing a Simple Ferrite Cored Coil Using Image Coils in Wireless Power Transfer. IEEE Access 2023, 11, 8065–8072. [Google Scholar] [CrossRef]
  16. Mohammad, M.; Wodajo, E.T.; Choi, S.; Elbuluk, M.E. Modeling and design of passive shield to limit EMF emission and to minimize shield loss in unipolar wireless charging system for EV. IEEE Trans. Power Electron. 2019, 34, 12235–12245. [Google Scholar] [CrossRef]
  17. Frivaldsky, M.; Pavelek, M.; Spanik, P. Multilevel simulation of the influence of magnetic shield geometric alternatives on the quality factor of the wireless power transfer coils. Electr. Eng. 2020, 102, 85–96. [Google Scholar] [CrossRef]
  18. Djekidel, R.; Bessedik, S.A.; Cavallini, A.; Bentouati, B.; El-Sehiemy, R.A. Optimization of electric field screening effect under EHV overhead transmission lines using hybrid computing CSM-GOA paradigm. Electr. Eng. 2024, 107, 363–381. [Google Scholar] [CrossRef]
  19. Cruciani, S.; Campi, T.; Maradei, F.; Feliziani, M. Active shielding design for wireless power transfer systems. IEEE Trans. Electromagn. Compat. 2019, 61, 1953–1960. [Google Scholar] [CrossRef]
  20. Kumazawa, A.; Diao, Y.; Hirata, A.; Hirayama, H. Reduction of human interaction with wireless power transfer system using shielded loop coil. Electronics 2020, 9, 953. [Google Scholar] [CrossRef]
  21. Mi, M.; Yang, Q.; Li, Y.; Zhang, P.; Zhang, W. Multi-objective active shielding coil design for wireless electric vehicle charging system. IEEE Trans. Magn. 2021, 58, 1–5. [Google Scholar] [CrossRef]
  22. Lee, S.-K.; Schenck, J. Generalized magnetostatic target field method for shielded magnetic field coils in a separable coordinate system. J. Appl. Phys. 2023, 133, 174504. [Google Scholar] [CrossRef] [PubMed]
  23. Kim, J.; Kim, J.; Kong, S.; Kim, H.; Suh, I.-S.; Suh, N.P.; Cho, D.-H.; Kim, J.; Ahn, S. Coil design and shielding methods for a magnetic resonant wireless power transfer system. Proc. IEEE 2013, 101, 1332–1342. [Google Scholar] [CrossRef]
  24. Kim, J.; Lee, S.; Kang, B.N.; Hong, I.P.; Cho, I.K.; Kim, N. Improvement of Electromagnetic Shielding Structure for Reduction of the Leakage Magnetic Field in WPT System. J. Korean Inst. Electromagn. Eng. Sci. 2017, 28, 61–68. [Google Scholar] [CrossRef]
  25. Xu, Q.D.; Xu, Y.F.; Mai, R.K. IPT resonant reactive shielding systems with the characteristics of optimal magnetic shielding effect on the target surface. Proc. CSEE 2019, 39, 5490–5498. [Google Scholar] [CrossRef]
  26. Zhao, J.; Li, L.; Wu, H.; Luo, B.; Li, H.; Zhang, Y.; Liu, S.; Zhao, L. An Optimized Multi-Level Control Method for Wireless Power Transfer System Using the Particle Swarm Optimization Algorithm. Electronics 2024, 13, 4341. [Google Scholar] [CrossRef]
  27. Zhao, H.; Liu, K.; Li, S.; Yang, F.; Cheng, S.; Eldeeb, H.H.; Kang, J.; Xu, G. Shielding optimization of IPT system based on genetic algorithm for efficiency promotion in EV wireless charging applications. IEEE Trans. Ind. Appl. 2021, 58, 1190–1200. [Google Scholar] [CrossRef]
  28. Honjo, Y.; Caremel, C.; Kawahara, Y.; Sasatani, T. Suppressing Leakage Magnetic Field in Wireless Power Transfer Using Halbach Array-Based Resonators. IEEE Antennas Wirel. Propag. Lett. 2023, 23, 94–98. [Google Scholar] [CrossRef]
  29. Pei, Y.; Pichon, L.; Le Bihan, Y.; Bensetti, M.; Dessante, P. Fast shielding optimization of an inductive power transfer system for electric vehicles. IEEE Access 2022, 10, 91227–91234. [Google Scholar] [CrossRef]
  30. Wu, Z.; Pang, H.; Wang, Z.; Fan, W.; Liu, F.; Pei, H.; Quan, W. Hybrid optimal design method for magnetic field coils under magnetic shielding boundary. Sens. Actuators A Phys. 2023, 359, 114464. [Google Scholar] [CrossRef]
  31. Zhao, W.; Wang, L.; Zhang, Z.; Fan, H.; Zhang, J.; Mirjalili, S.; Khodadadi, N.; Cao, Q. Electric eel foraging optimization: A new bio-inspired optimizer for engineering applications. Expert Syst. Appl. 2023, 238, 122200. [Google Scholar] [CrossRef]
  32. Zhang, X.; Wang, R.; Wang, F.; Yuan, Z.; Li, M.; Yang, Q.; Dai, Z. Research on Energy Harvesting Method Without Blind Spots for a Two-dimensional Omni-directional Wireless Power Transfer System with Integrated LCC-S Topology. Proc. CSEE 2024, 44, 4038–4050. [Google Scholar] [CrossRef]
  33. Mohan, S.S.; del Hershenson, M.M.; Boyd, S.P.; Lee, T.H. Simple accurate expressions for planar spiral inductances. IEEE J. Solid-State Circuits 1999, 34, 1419–1424. [Google Scholar] [CrossRef]
  34. Pan, S.; Mai, R.; Xu, Y.; Xie, Z.; Wang, Z. Three-Dimensional Target Space Magnetic Leakage Shielding for Automated Guided Vehicle Inductive Charging System. Trans. China Electrotech. Soc. 2022, 37, 1078–1087. [Google Scholar] [CrossRef]
  35. Moon, H.; Kim, S.; Park, H.H.; Ahn, S. Design of a resonant reactive shield with double coils and a phase shifter for wireless charging of electric vehicles. IEEE Trans. Magn. 2015, 51, 1–4. [Google Scholar] [CrossRef]
  36. Zhang, B.; Carlson, R.B.; Salisbury, S.D.; Dickerson, C.C.; Pennington, T.D.; Walker, L.K.; Dufek, E.J. Concept design of active shielding for dynamic wireless charging of light-duty ev. In Proceedings of the 2020 IEEE Transportation Electrification Conference & Expo (ITEC), Chicago, IL, USA, 23–26 June 2020. [Google Scholar] [CrossRef]
Figure 1. WPT system with bilateral LCCS hybrid topology.
Figure 1. WPT system with bilateral LCCS hybrid topology.
Electronics 14 00906 g001
Figure 2. Decoupling model of WPT system based on hybrid topology.
Figure 2. Decoupling model of WPT system based on hybrid topology.
Electronics 14 00906 g002
Figure 3. The magnetic field on point i.
Figure 3. The magnetic field on point i.
Electronics 14 00906 g003
Figure 4. The magnetic induction generated at point i by a long straight wire carrying current I.
Figure 4. The magnetic induction generated at point i by a long straight wire carrying current I.
Electronics 14 00906 g004
Figure 5. Bi curve with shielding coil inductance L.
Figure 5. Bi curve with shielding coil inductance L.
Electronics 14 00906 g005
Figure 6. Overall flowchart of the improved electric eel foraging algorithm.
Figure 6. Overall flowchart of the improved electric eel foraging algorithm.
Electronics 14 00906 g006
Figure 7. Algorithmic fitness.
Figure 7. Algorithmic fitness.
Electronics 14 00906 g007
Figure 8. System Simulation Model.
Figure 8. System Simulation Model.
Electronics 14 00906 g008
Figure 9. Cloudy view of the magnetic field of the system before optimization of La parameters.
Figure 9. Cloudy view of the magnetic field of the system before optimization of La parameters.
Electronics 14 00906 g009
Figure 10. The plot of the maximum value of the magnetic induction strength as a function of L.
Figure 10. The plot of the maximum value of the magnetic induction strength as a function of L.
Electronics 14 00906 g010
Figure 11. Cloudy view of the magnetic field of the system after optimization of La parameters.
Figure 11. Cloudy view of the magnetic field of the system after optimization of La parameters.
Electronics 14 00906 g011
Figure 12. Experimental prototype.
Figure 12. Experimental prototype.
Electronics 14 00906 g012
Figure 13. Measured magnetic induction in the target space region.
Figure 13. Measured magnetic induction in the target space region.
Electronics 14 00906 g013
Figure 14. Magnetic induction intensity in the target space region at the angular offset of the secondary side coil.
Figure 14. Magnetic induction intensity in the target space region at the angular offset of the secondary side coil.
Electronics 14 00906 g014
Table 1. System Simulation Parameters.
Table 1. System Simulation Parameters.
ParametersNumerical ValueParametersNumerical Value
f/kHz85Ls2/μH77.54
Lp1/μH61.33Mp2s2/μH8.23
Mp1s2/μH10.25I4/A12.61
I2/A6.53Primary side coil radius/cm5
Lp2/μH82.74Shield coil radius/cm5
Mp2s1/μH9.01Secondary side coil length/cm10
I1/A10.61Secondary side coil width/cm5
Ls1/μH60.25Space area length/cm10
Mp1s1/μH12.58Space area width/cm5
I3/A5.43Space area height/cm2.5
Table 2. System metrics and key parameters.
Table 2. System metrics and key parameters.
ParametersNumerical ValueParametersNumerical Value
Uin/V64C1/nF257.8
f/kHz85C2/nF73.6
Mp1s1/μH12.873C3/nF76.57
Mp1s2/μH10.582C4/nF257.8
Mp2s1/μH9.77C5/nF50.8
Mp2s2/μH8.64C6/nF54.66
Lp1/μH61.232Rp10.208
Lp2/μH82.616Rp20.293
Ls1/μH59.386Rs10.204
Ls2/μH77.742Rs20.286
Table 3. Magnetic field strength in the target area with different algorithms.
Table 3. Magnetic field strength in the target area with different algorithms.
Magnetic Field StrengthBn/μT0.5B/μTB/μT2B/μT
IEEFO65.3837.6321.5431.27
EEFO65.3855.5234.7740.64
PSO65.3859.2740.1845.26
Table 4. Magnetic shielding effects under different algorithms.
Table 4. Magnetic shielding effects under different algorithms.
IEEFOEEFOPSO
SEmax67.05%46.82%38.54%
SEavg56.78%38.75%37.82%
Table 5. Comparison of this paper with other studies.
Table 5. Comparison of this paper with other studies.
StudiesMagnetic Shielding EffectEfficiency ImpactExtra Coil
Study [34]53.40%0.31%need
Study [23]48.98%11.04%need
Study [35]36.67%/need
Study [36]51.08%/need
This paper67.05%0.22%unnecessary
Table 6. System parameters at secondary side coil offset.
Table 6. System parameters at secondary side coil offset.
MisalignmentMp1s1/μHMp1s2/μHMp2s1/μHI1/AI4/AL0/μH
12.87410.5829.7710.5412.622.277
45°12.65210.3679.55210.86613.062.253
90°12.46310.1759.36511.37613.5072.086
Table 7. Magnetic shielding effect when the secondary side coil is offset at different angles.
Table 7. Magnetic shielding effect when the secondary side coil is offset at different angles.
45°90°
SEmax67.05%58.73%48.23%
SEavg56.78%55.63%43.03%
Disclaimer/Publisher’s Note: The statements, opinions and data contained in all publications are solely those of the individual author(s) and contributor(s) and not of MDPI and/or the editor(s). MDPI and/or the editor(s) disclaim responsibility for any injury to people or property resulting from any ideas, methods, instructions or products referred to in the content.

Share and Cite

MDPI and ACS Style

Huang, W.; Shu, C.; Wang, A.; Chang, Y.; Yan, H. Improved Electric Eel Foraging Algorithm for Shielding Optimization of Wireless Power Transfer Systems. Electronics 2025, 14, 906. https://doi.org/10.3390/electronics14050906

AMA Style

Huang W, Shu C, Wang A, Chang Y, Yan H. Improved Electric Eel Foraging Algorithm for Shielding Optimization of Wireless Power Transfer Systems. Electronics. 2025; 14(5):906. https://doi.org/10.3390/electronics14050906

Chicago/Turabian Style

Huang, Wencong, Cheng Shu, Aoli Wang, Yufang Chang, and Huaicheng Yan. 2025. "Improved Electric Eel Foraging Algorithm for Shielding Optimization of Wireless Power Transfer Systems" Electronics 14, no. 5: 906. https://doi.org/10.3390/electronics14050906

APA Style

Huang, W., Shu, C., Wang, A., Chang, Y., & Yan, H. (2025). Improved Electric Eel Foraging Algorithm for Shielding Optimization of Wireless Power Transfer Systems. Electronics, 14(5), 906. https://doi.org/10.3390/electronics14050906

Note that from the first issue of 2016, this journal uses article numbers instead of page numbers. See further details here.

Article Metrics

Back to TopTop