Cognitive Bias Mitigation in Executive Decision-Making: A Data-Driven Approach Integrating Big Data Analytics, AI, and Explainable Systems
Abstract
1. Introduction
1.1. Literature Review Methodology and Current Research Landscape
1.2. Research Objectives and Contributions
- How do specific AI/ML techniques detect and counteract different types of cognitive biases in executive decision contexts?
- What are the key technical and organizational barriers to implementing bias mitigation systems?
- How can explainable AI enhance trust and adoption of automated debiasing tools?
- Comprehensive taxonomy of bias mitigation mechanisms across descriptive, predictive, and prescriptive analytics
- Empirical evaluation framework comparing A/B testing, simulation experiments, and behavioral assessments for measuring bias reduction effectiveness
- Implementation roadmap addressing both technical requirements and organizational change management for bias mitigation systems
- XAI integration model balancing algorithmic transparency with decision-making efficiency
1.3. Paper Structure
2. Theoretical Foundations
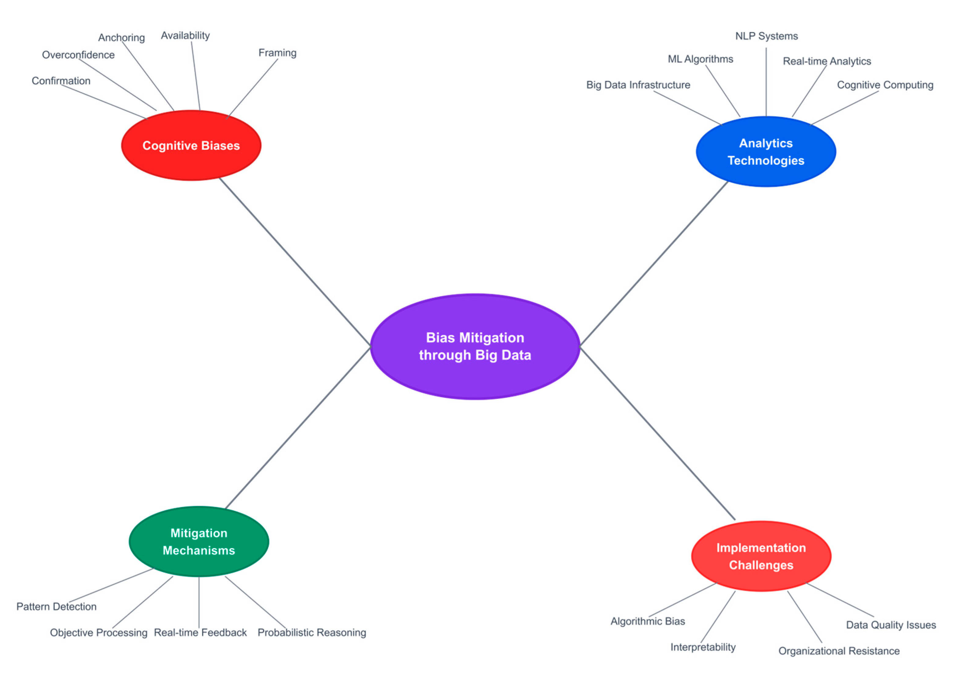
2.1. Cognitive Biases in Executive Decision-Making
2.1.1. Confirmation Bias
2.1.2. Overconfidence Bias
2.1.3. Anchoring Bias
2.1.4. Availability Heuristic
2.1.5. Framing Effect
2.2. Big Data Analytics: Framework and Applications
2.2.1. Fundamental Characteristics: The 5 V’s Framework
2.2.2. Infrastructure and Technologies
2.2.3. Analytical Methodologies
2.2.4. Artificial Intelligence and Machine Learning Integration
2.2.5. Implications for Bias Mitigation
2.3. Theoretical Integration
3. Cognitive Biases in Strategic Decision-Making
3.1. Challenges in Identifying and Mitigating Biases in Executive Contexts
3.2. Real-World Examples of Executive Biases
3.2.1. Hindsight Bias—The Case of Missed Innovations
3.2.2. Representativeness Bias—Misjudging Market Patterns
3.2.3. Overconfidence and Hubris—Value-Destroying Acquisitions
3.3. Implications for Data-Driven Decision Making
3.3.1. Why Analytics Matter
- Against Selective Processing: Analytics examines all data without predetermined filters, revealing patterns that confirmation bias would obscure
- Against Paradigm Rigidity: Predictive models generate future scenarios based on emerging trends rather than historical analogies
- Against Echo Chambers: Data democratization enables evidence-based challenges to senior assumptions
- Against Risk Distortion: Probabilistic modeling quantifies uncertainty, replacing subjective optimism with empirical ranges
3.3.2. Implementation Requirements
- Cultural Shift: Organizations must value empirical evidence over hierarchical opinion, replacing “HIPPO” (Highest-Paid Person’s Opinion) dynamics with data-driven cultures [136]
- Process Integration: Analytics must be embedded throughout decision cycles, not treated as optional validation
- Executive Literacy: Leaders need sufficient analytical understanding to interpret insights appropriately
- Clear Governance: Frameworks must define when analytical insights override intuition and when human judgment remains primary [137]
3.3.3. Toward Augmented Decision-Making
4. Big Data Analytics as a Tool for Bias Mitigation
4.1. Mechanisms for Reducing Bias via Big Data Analytics
4.1.1. Evidence-Based Insights vs. Intuition
4.1.2. Comprehensive Pattern Detection
4.1.3. Filtering Out Irrelevancies
4.1.4. Consistency and Repetition
4.2. Role of AI and Machine Learning in Detecting and Countering Bias
4.2.1. Bias Detection—Identifying and Correcting Systemic Inequities in Decision-Making Through ML and AI
4.2.2. AI-Driven Decision Support Systems—Counteracting Human Biases Through Algorithmic Guidance
4.2.3. Cognitive Collaboration—AI as a Real-Time Debiasing Partner in Decision-Making
4.2.4. Objective Optimization—AI-Driven Decision Models as a Benchmark for Unbiased Strategy
4.3. Empirical and Experimental Methods for Evaluating Bias Reduction
4.3.1. A/B Testing of Decision Processes
4.3.2. Simulation Experiments
4.3.3. Pre- and Post-Analytics Analysis
4.3.4. Surveys and Behavioral Assessments
- Willingness to consider disconfirming evidence: Organizations analyze meeting records to assess whether executives increasingly engage with negative evidence, alternative viewpoints, and AI-generated counter-scenarios, indicating active cognitive broadening and reduced confirmation bias [296].
- Time spent deliberating and weighing trade-offs: Monitoring decision processes can reveal whether structured interventions (e.g., bias checklists or predictive analytics) cause executives to slow down, carefully evaluate trade-offs, and thoroughly consider risks and opportunities, mitigating overconfidence or framing biases [297].
- Shifts in language and argumentation structure: Textual analysis of meeting discussions identifies shifts from categorical, confident language toward more probabilistic and data-referenced reasoning approaches, providing clear evidence of reduced reliance on heuristics and increased integration of analytical perspectives [298].
5. Challenges and Limitations
5.1. Technical Limitations of AI-Driven Bias Mitigation
5.1.1. Data Quality and Algorithmic Bias
5.1.2. Model Interpretability and Transparency Challenges
5.1.3. Overfitting and Automation Bias
5.1.4. Quantification Limitations in Strategic Decision-Making
5.2. Organizational Implementation Barriers
5.2.1. Cultural Resistance to Data-Driven Decision-Making
5.2.2. Executive Data Literacy and Interpretation Challenges
5.2.3. Integration and Process Alignment Challenges
5.2.4. Accountability and Governance Frameworks
6. Future Directions and Research Gaps
6.1. Critical Research Gaps
6.1.1. Longitudinal Effectiveness Validation
6.1.2. Human-AI Collaborative Decision-Making Optimization
6.1.3. Group Decision Dynamics and AI Integration
6.1.4. Industry-Specific Bias Mitigation Frameworks
6.1.5. Ethical Frameworks and Algorithmic Accountability
6.2. Emerging Technological Trends
6.2.1. Real-Time Analytics and Decision Intelligence
6.2.2. Generative AI and Scenario Planning
6.2.3. Explainable AI and Trust Development
6.3. Methodological Recommendations
7. Conclusions
Author Contributions
Funding
Conflicts of Interest
References
- Schropp, T.C.; Martini, M.; Kaiser, S.; John, M. Cognitive Biases in Data-Driven Decision-Making-A Literature Review. In Proceedings of the International Society for Professional Innovation Management (ISPIM Innovation Conference), Tallinn, Estonia, 9–12 June 2024. [Google Scholar]
- Ramos, E.D.C.; Campos, M.L.M.; Baião, F. ABI Approach: Automatic Bias Identification in Decision-Making Under Risk based in an Ontology of Behavioral Economics. arXiv 2024, arXiv:2405.14067. [Google Scholar] [CrossRef]
- Haag, F.; Stingl, C.; Zerfass, K.; Hopf, K.; Staake, T. Overcoming anchoring bias: The potential of AI and XAI-based decision support. arXiv 2024, arXiv:2405.04972. [Google Scholar] [CrossRef]
- Rastogi, C.; Zhang, Y.; Wei, D.; Varshney, K.R.; Dhurandhar, A.; Tomsett, R. Deciding Fast and Slow: The Role of Cognitive Biases in AI-assisted Decision-making. Proc. ACM Human-Computer Interact. 2022, 6, 1–22. [Google Scholar] [CrossRef]
- Baudel, T.; Verbockhaven, M.; Roy, G.; Cousergue, V.; Laarach, R. Addressing cognitive biases in augmented business decision systems. arXiv 2020, arXiv:2009.08127. [Google Scholar] [CrossRef]
- Data, B.; Faridoon, L.; Liu, W.; Spence, C. The Impact of Big Data Analytics on Decision-Making Within the Government Sector. Big Data 2025, 13, 73–89. [Google Scholar] [CrossRef]
- Zanasi, A.; Ruini, F. IT-induced cognitive biases in intelligence analysis: Big data analytics and serious games. Int. J. Saf. Secur. Eng. 2018, 8, 438–450. [Google Scholar] [CrossRef]
- Power, D.J.; Cyphert, D.; Roth, R.M. Analytics, bias, and evidence: The quest for rational decision making. J. Decis. Syst. 2019, 28, 120–137. [Google Scholar] [CrossRef]
- Hamdam, A.; Jusoh, R.; Yahya, Y.; Jalil, A.A.; Abidin, N.H.Z. Auditor judgment and decision-making in big data environment: A proposed research framework. Account. Res. J. 2022, 35, 55–70. [Google Scholar] [CrossRef]
- Acciarini, C.; Brunetta, F.; Boccardelli, P. Cognitive biases and decision-making strategies in times of change: A systematic literature review. Manag. Decis. 2021, 59, 638–652. [Google Scholar] [CrossRef]
- Wang, Y.; Gupta, S.; Lu, J.; Mahmoudzadeh, A.; Liu, S. On heavy-user bias in a/b testing. In Proceedings of the 28th ACM International Conference on Information and Knowledge Management, Beijing, China, 3–7 November 2019; pp. 2425–2428. [Google Scholar]
- Polonioli, A.; Ghioni, R.; Greco, C.; Juneja, P.; Tagliabue, J.; Watson, D.; Floridi, L. The Ethics of Online Controlled Experiments (A/B Testing). Minds Mach. 2023, 33, 667–693. [Google Scholar] [CrossRef]
- Deng, A.; Li, Y.; Lu, J.; Ramamurthy, V. On post-selection inference in a/b testing. In Proceedings of the 27th ACM SIGKDD Conference on Knowledge Discovery & Data Mining, Singapore, 14–18 August 2021; pp. 2743–2752. [Google Scholar]
- Abels, A.; Lenaerts, T.; Trianni, V.; Nowé, A. Mitigating Biases in Collective Decision-Making: Enhancing Performance in the Face of Fake News. Artif. Intell. 2023, 320, 103921. [Google Scholar] [CrossRef]
- Haghani, M.; Bliemer, M.C.; Rose, J.M.; Oppewal, H.; Lancsar, E. Hypothetical bias in stated choice experiments: Part I. Macro-scale analysis of literature and integrative synthesis of empirical evidence from applied economics, experimental psychology and neuroimaging. J. Choice Model. 2021, 41, 100309. [Google Scholar] [CrossRef]
- Clegg, B.A.; Martey, R.M.; Stromer-Galley, J.; Kenski, K.; Saulnier, T.; Folkestad, J.E.; McLaren, E.; Shaw, A.; Lewis, J.E.; Patterson, J.D.; et al. Game-based training to mitigate three forms of cognitive bias. In Proceedings of the Interservice/Industry Training, Simulation and Education Conference (I/ITSEC), Orlando, FL, USA, 1–4 December 2014; Volume 14180, pp. 1–12. [Google Scholar]
- Wang, B.; Liu, J. Cognitively Biased Users Interacting with Algorithmically Biased Results in Whole-Session Search on Debated Topics. In Proceedings of the 2024 ACM SIGIR International Conference on Theory of Information Retrieval, Washington, DC, USA, 14–18 July 2024; pp. 227–237. [Google Scholar]
- Paulus, D.; Fathi, R.; Fiedrich, F.; Van de Walle, B.; Comes, T. On the Interplay of Data and Cognitive Bias in Crisis Information Management. Inf. Syst. Front. 2024, 26, 391–415. [Google Scholar] [CrossRef]
- Korteling, J.; Gerritsma, J.Y.J.; Toet, A. Retention and Transfer of Cognitive Bias Mitigation Interventions: A Systematic Literature Study. Front. Psychol. 2021, 12, 629354. [Google Scholar] [CrossRef]
- O’sUllivan, E.D.; Schofield, S.J. A cognitive forcing tool to mitigate cognitive bias–a randomised control trial. BMC Med. Educ. 2019, 19, 12. [Google Scholar] [CrossRef]
- Meguerdichian, M.J.; Trottier, D.G.; Campbell-Taylor, K.; Bentley, S.; Bryant, K.; Kolbe, M.; Grant, V.; Cheng, A. When common cognitive biases impact debriefing conversations. Adv. Simul. 2024, 9, 48. [Google Scholar] [CrossRef] [PubMed]
- Morewedge, C.K.; Yoon, H.; Scopelliti, I.; Symborski, C.W.; Korris, J.H.; Kassam, K.S. Debiasing Decisions. Policy Insights Behav. Brain Sci. 2015, 2, 129–140. [Google Scholar] [CrossRef]
- Dharanikota, H.; Howie, E.; Hope, L.; Wigmore, S.J.; Skipworth, R.J.E.; Yule, S. Debiasing Judgements Using a Distributed Cognition Approach: A Scoping Review of Technological Strategies. Hum. Factors J. Hum. Factors Ergon. Soc. 2024, 67, 525–545. [Google Scholar] [CrossRef]
- Fasolo, B.; Heard, C.; Scopelliti, I. Mitigating cognitive bias to improve organizational decisions: An integrative review, framework, and research agenda. J. Manag. 2024, 51, 2182–2211. [Google Scholar] [CrossRef]
- Dunbar, N.E.; Miller, C.H.; Adame, B.J.; Elizondo, J.; Wilson, S.N.; Lane, B.L.; Kauffman, A.A.; Bessarabova, E.; Jensen, M.L.; Straub, S.K.; et al. Implicit and explicit training in the mitigation of cognitive bias through the use of a serious game. Comput. Hum. Behav. 2014, 37, 307–318. [Google Scholar] [CrossRef]
- Wall, E.; Stasko, J.; Endert, A. Toward a design space for mitigating cognitive bias in vis. In Proceedings of the 2019 IEEE Visualization Conference (VIS), Vancouver, BC, Canada, 20–25 October 2019; IEEE: Piscataway, NJ, USA; pp. 111–115. [Google Scholar]
- Pat, C. Cognitive bias mitigation: Becoming better diagnosticians. In Diagnosis; CRC Press: Boca Raton, FL, USA, 2017; pp. 257–287. [Google Scholar]
- Özcan, T.; Çelebi, N.; Esnaf, Ş. Comparative analysis of multi-criteria decision making methodologies and implementation of a warehouse location selection problem. Expert Syst. Appl. 2011, 38, 9773–9779. [Google Scholar] [CrossRef]
- Echterhoff, J.M.; Liu, Y.; Alessa, A.; McAuley, J.; He, Z. Cognitive bias in high-stakes decision-making with llms. arXiv 2024. [Google Scholar] [CrossRef]
- Romanov, D.; Molokanov, V.; Kazantsev, N.; Jha, A.K. Removing order effects from human-classified datasets: A machine learning method to improve decision making systems. Decis. Support Syst. 2023, 165, 113891. [Google Scholar] [CrossRef]
- Mardani, A.; Zavadskas, E.K.; Fujita, H.; Köppen, M. Big data-driven large-scale group decision-making under uncertainty (BiGDM-U). Appl. Intell. 2022, 52, 13341–13344. [Google Scholar] [CrossRef]
- Zhu, N.; Cao, J.; Shen, K.; Chen, X.; Zhu, S. A Decision Support System with Intelligent Recommendation for Multi-disciplinary Medical Treatment. ACM Trans. Multimedia Comput. Commun. Appl. 2020, 16, 3352573. [Google Scholar] [CrossRef]
- Salami, F.; Bozorgi-Amiri, A.; Hassan, G.M.; Tavakkoli-Moghaddam, R.; Datta, A. Designing a clinical decision support system for Alzheimer’s diagnosis on OASIS-3 data set. Biomed. Signal Process. Control. 2022, 74, 103527. [Google Scholar] [CrossRef]
- Bertl, M.; Ross, P.; Draheim, D. A survey on AI and decision support systems in psychiatry–Uncovering a dilemma. Expert Syst. Appl. 2022, 202, 117464. [Google Scholar] [CrossRef]
- Kratzwald, B.; Ilić, S.; Kraus, M.; Feuerriegel, S.; Prendinger, H. Deep learning for affective computing: Text-based emotion recognition in decision support. Decis. Support Syst. 2018, 115, 24–35. [Google Scholar] [CrossRef]
- Power, D.J.; Sharda, R. Model-driven decision support systems: Concepts and research directions. Decis. Support Syst. 2007, 43, 1044–1061. [Google Scholar] [CrossRef]
- Virkar, S.; Alexopoulos, C.; Stavropoulou, S.; Tsekeridou, S.; Novak, A.-S. User-centric decision support system design in legal informatics: A typology of users. In Proceedings of the 13th International Conference on Theory and Practice of Electronic Governance, Athens, Greece, 23–25 September 2020; pp. 711–722. [Google Scholar]
- Wen, R.; Li, S. Spatial decision support systems with automated machine learning: A review. ISPRS Int. J. Geo-Information 2022, 12, 12. [Google Scholar] [CrossRef]
- Miller, R.A. Medical diagnostic decision support systems--Past, present, and future: A threaded bibliography and brief commentary. J. Am. Med. Inform. Assoc. 1994, 1, 8–27. [Google Scholar] [CrossRef]
- Phillips-Wren, G.; Daly, M.; Burstein, F. Reconciling business intelligence, analytics and decision support systems: More data, deeper insight. Decis. Support Syst. 2021, 146, 113560. [Google Scholar] [CrossRef]
- Ezeji, I.N.; Adigun, M.; Oki, O. Computational complexity in explainable decision support system: A review. J. Intell. Fuzzy Syst. 2024. [Google Scholar] [CrossRef]
- Cezar, B.G.d.S.; Maçada, A.C.G. Data literacy and the cognitive challenges of a data-rich business environment: An analysis of perceived data overload, technostress and their relationship to individual performance. Aslib J. Inf. Manag. 2021, 73, 618–638. [Google Scholar] [CrossRef]
- Berthet, V. The Impact of cognitive biases on professionals’ decision-making: A review of four occupational areas. Front. Psychol. 2022, 12, 802439. [Google Scholar] [CrossRef] [PubMed]
- Hristov, I.; Camilli, R.; Mechelli, A. Cognitive biases in implementing a performance management system: Behavioral strategy for supporting managers’ decision-making processes. Manag. Res. Rev. 2022, 45, 1110–1136. [Google Scholar] [CrossRef]
- Abatecola, G.; Caputo, A.; Cristofaro, M. Reviewing cognitive distortions in managerial decision making. J. Manag. Dev. 2018, 37, 409–424. [Google Scholar] [CrossRef]
- Laureiro-Martínez, D.; Brusoni, S. Cognitive flexibility and adaptive decision-making: Evidence from a laboratory study of expert decision makers. Strat. Manag. J. 2018, 39, 1031–1058. [Google Scholar] [CrossRef]
- Whysall, Z. Cognitive biases in recruitment, selection, and promotion: The risk of subconscious discrimination. In Hidden Inequalities in the Workplace: A Guide to the Current Challenges, Issues and Business Solutions; Palgrave Macmillan: Cham, Switzerland, 2017; pp. 215–243. [Google Scholar]
- Gu, L. Executives’ financial experience and myopic marketing management: A myopic loss-aversion perspective. J. Bus. Res. 2023, 157, 113587. [Google Scholar] [CrossRef]
- Whelehan, D.F.; Conlon, K.C.; Ridgway, P.F. Medicine and heuristics: Cognitive biases and medical decision-making. Ir. J. Med. Sci. 2020, 189, 1477–1484. [Google Scholar] [CrossRef]
- Waldman, A.E. Cognitive biases, dark patterns, and the ‘privacy paradox’. Curr. Opin. Psychol. 2020, 31, 105–109. [Google Scholar] [CrossRef]
- Billieux, J.; Potenza, M.N.; Maurage, P.; Brevers, D.; Brand, M.; King, D.L. Cognitive factors associated with gaming disorder. Cogn. Addict. 2020, 221–230. [Google Scholar]
- Aidman, E.; Jackson, S.A.; Kleitman, S. Effects of sleep deprivation on executive functioning, cognitive abilities, metacognitive confidence, and decision making. Appl. Cogn. Psychol. 2019, 33, 188–200. [Google Scholar] [CrossRef]
- Korteling, J.E.; Brouwer, A.-M.; Toet, A. A neural network framework for cognitive bias. Front. Psychol. 2018, 9, 1561. [Google Scholar] [CrossRef] [PubMed]
- Atallah, F.; Hamm, R.F.; Davidson, C.M.; Combs, C.A.; Society for Maternal-Fetal Medicine (SMFM, & Quality Committee). Society for Maternal-Fetal Medicine Special Statement: Cognitive bias and medical error in obstetrics—Challenges and opportunities. Am. J. Obstet. Gynecol. 2022, 227, B2–B10. [Google Scholar] [CrossRef]
- Peters, U. What Is the Function of Confirmation Bias? Erkenntnis 2022, 87, 1351–1376. [Google Scholar] [CrossRef]
- Kappes, A.; Harvey, A.H.; Lohrenz, T.; Montague, P.R.; Sharot, T. Confirmation bias in the utilization of others’ opinion strength. Nat. Neurosci. 2020, 23, 130–137. [Google Scholar] [CrossRef]
- Talluri, B.C.; Urai, A.E.; Tsetsos, K.; Usher, M.; Donner, T.H. Confirmation bias through selective overweighting of choice-consistent evidence. Curr. Biol. 2018, 28, 3128–3135.e8. [Google Scholar] [CrossRef]
- Modgil, S.; Singh, R.K.; Gupta, S.; Dennehy, D. A confirmation bias view on social media induced polarisation during COVID-19. Inf. Syst. Front. 2024, 26, 417–441. [Google Scholar] [CrossRef]
- Arazo, E.; Ortego, D.; Albert, P.; O’Connor, N.E.; McGuinness, K. Pseudo-labeling and confirmation bias in deep semi-supervised learning. arXiv 2020, arXiv:1908.02983. [Google Scholar]
- Kosmidis, M. Confirmation bias. Decision making in emergency medicine: Biases. Errors Solut. 2021, 83–88. [Google Scholar]
- Zhou, Y.; Shen, L. Confirmation bias and the persistence of misinformation on climate change. Commun. Res. 2021, 49, 500–523. [Google Scholar] [CrossRef]
- Ling, R. Confirmation bias in the era of mobile news consumption: The social and psychological dimensions. Digit. J. 2020, 8, 596–604. [Google Scholar] [CrossRef]
- Knobloch-Westerwick, S.; Mothes, C.; Polavin, N. Confirmation bias, ingroup bias, and negativity bias in selective exposure to political information. Commun. Res. 2020, 47, 104–124. [Google Scholar] [CrossRef]
- Von Bergen, C.; Bressler, M.S. Confirmation bias in entrepreneurship. J. Manag. Policy Pr. 2018, 19, 49. [Google Scholar] [CrossRef]
- Meppelink, C.S.; Smit, E.G.; Fransen, M.L.; Diviani, N. “I was Right about Vaccination”: Confirmation bias and health literacy in online health information seeking. J. Health Commun. 2019, 24, 129–140. [Google Scholar] [CrossRef] [PubMed]
- Palminteri, S. Choice-confirmation bias and gradual perseveration in human reinforcement learning. Behav. Neurosci. 2023, 137, 78–88. [Google Scholar] [CrossRef]
- Sharma, P.P.; Ballesteros, J.A.; Santibáñez-López, C.E. What Is an “Arachnid”? Consensus, Consilience, and Confirmation Bias in the Phylogenetics of Chelicerata. Diversity 2021, 13, 568. [Google Scholar] [CrossRef]
- Lange, R.D.; Chattoraj, A.; Beck, J.M.; Yates, J.L.; Haefner, R.M. A confirmation bias in perceptual decision-making due to hierarchical approximate inference. PLoS Comput. Biol. 2021, 17, e1009517. [Google Scholar] [CrossRef]
- Bagchi, R.; Ham, S.H.; He, C. Strategic implications of confirmation bias-inducing advertising. Prod. Oper. Manag. 2020, 29, 1573–1596. [Google Scholar] [CrossRef]
- Workman, M. An empirical study of social media exchanges about a controversial topic: Confirmation bias and par-ticipant characteristics. J. Soc. Media Soc. 2018, 7, 381–400. [Google Scholar]
- Cafferata, A.; Dávila-Fernández, M.J.; Sordi, S. Seeing what can(not) be seen: Confirmation bias, employment dynamics and climate change. J. Econ. Behav. Organ. 2021, 189, 567–586. [Google Scholar] [CrossRef]
- Lidén, M.; Gräns, M.; Juslin, P. The presumption of guilt in suspect interrogations: Apprehension as a trigger of confirmation bias and debiasing techniques. Law Hum. Behav. 2018, 42, 336–354. [Google Scholar] [CrossRef] [PubMed]
- Logg, J.M.; Haran, U.; Moore, D.A. Is overconfidence a motivated bias? Experimental evidence. J. Exp. Psychol. Gen. 2018, 147, 1445–1465. [Google Scholar] [CrossRef] [PubMed]
- Kansal, P.; Singh, S. Determinants of overconfidence bias in Indian stock market. Qual. Res. Financial Mark. 2018, 10, 381–394. [Google Scholar] [CrossRef]
- Qasim, M.; Hussain, R.Y.; Mehboob, I.; Arshad, M. Impact of herding behavior and overconfidence bias on investors’ decision-making in Pakistan. Accounting 2019, 81–90. [Google Scholar] [CrossRef]
- Abdin, S.Z.U.; Qureshi, F.; Iqbal, J.; Sultana, S. Overconfidence bias and investment performance: A mediating effect of risk propensity. Borsa Istanb. Rev. 2022, 22, 780–793. [Google Scholar] [CrossRef]
- Rachmatullah, A.; Ha, M. Examining high-school students’ overconfidence bias in biology exam: A focus on the effects of country and gender. Int. J. Sci. Educ. 2019, 41, 652–673. [Google Scholar] [CrossRef]
- Kumar, J.; Prince, N. Overconfidence bias in the Indian stock market in diverse market situations: An empirical study. Int. J. Syst. Assur. Eng. Manag. 2022, 13, 3031–3047. [Google Scholar] [CrossRef]
- Sihombing, Y.R.; Prameswary, R.S.A. The effect of overconfidence bias and representativeness bias on investment decision with risk tolerance as mediating variable. Indik. J. Ilm. Manaj. dan Bisnis 2023, 7, 18396. [Google Scholar] [CrossRef]
- Schumacher, C.; Keck, S.; Tang, W. Biased interpretation of performance feedback: The role of CEO overconfidence. Strat. Manag. J. 2020, 41, 1139–1165. [Google Scholar] [CrossRef]
- Lieder, F.; Griffiths, T.L.; Huys, Q.J.M.; Goodman, N.D. The anchoring bias reflects rational use of cognitive resources. Psychon. Bull. Rev. 2018, 25, 322–349. [Google Scholar] [CrossRef]
- de Wilde, T.R.; Velden, F.S.T.; De Dreu, C.K. The anchoring-bias in groups. J. Exp. Soc. Psychol. 2018, 76, 116–126. [Google Scholar] [CrossRef]
- Ly, D.P.; Shekelle, P.G.; Song, Z. Evidence for anchoring bias during physician decision-making. JAMA Intern. Med. 2023, 183, 818–823. [Google Scholar] [CrossRef] [PubMed]
- Owusu, S.P.; Laryea, E. The impact of anchoring bias on investment decision-making: Evidence from Ghana. Rev. Behav. Finance 2023, 15, 729–749. [Google Scholar] [CrossRef]
- Nagtegaal, R.; Tummers, L.; Noordegraaf, M.; Bekkers, V. Designing to Debias: Measuring and Reducing Public Managers’ Anchoring Bias. Public Adm. Rev. 2020, 80, 565–576. [Google Scholar] [CrossRef]
- Mussweiler, T.; Strack, F.; Pfeiffer, T. Overcoming the inevitable anchoring effect: Considering the opposite compensates for selective accessibility. Pers. Soc. Psychol. Bull. 2000, 26, 1142–1150. [Google Scholar] [CrossRef]
- Yasseri, T.; Reher, J. Fooled by facts: Quantifying anchoring bias through a large-scale experiment. J. Comput. Soc. Sci. 2022, 5, 1001–1021. [Google Scholar] [CrossRef]
- Richie, M.; Josephson, S.A. Quantifying Heuristic Bias: Anchoring, Availability, and Representativeness. Teach. Learn. Med. 2018, 30, 67–75. [Google Scholar] [CrossRef] [PubMed]
- Rezaei, J. Anchoring bias in eliciting attribute weights and values in multi-attribute decision-making. J. Decis. Syst. 2021, 30, 72–96. [Google Scholar] [CrossRef]
- Bach, A.K.P.; Nørgaard, T.M.; Brok, J.C.; van Berkel, N. “If I Had All the Time in the World”: Ophthalmologists’ Perceptions of Anchoring Bias Mitigation in Clinical AI Support. In Proceedings of the 2023 CHI Conference on Human Factors in Computing Systems, Hamburg, Germany, 23–28 April 2023; pp. 1–14. [Google Scholar]
- Nourani, M.; Roy, C.; Block, J.E.; Honeycutt, D.R.; Rahman, T.; Ragan, E.; Gogate, V. Anchoring bias affects mental model formation and user reliance in explainable AI systems. In Proceedings of the 26th International Conference on Intelligent User Interfaces, Greenville, SC, USA, 18–21 March 2024; pp. 340–350. [Google Scholar]
- Wall, E.; Blaha, L.; Paul, C.; Endert, A. A formative study of interactive bias metrics in visual analytics using anchoring bias. In Proceedings of the Human-Computer Interaction-INTERACT 2019: 17th IFIP TC 13 International Conference, Paphos, Cyprus, 2–6 September 2019; Proceedings, Part II 17. Springer International Publishing: Berlin/Heidelberg, Germany, 2019; pp. 555–575. [Google Scholar]
- Bystranowski, P.; Janik, B.; Próchnicki, M.; Skórska, P. Anchoring effect in legal decision-making: A meta-analysis. Law Hum. Behav. 2021, 45, 1–23. [Google Scholar] [CrossRef] [PubMed]
- Lou, J.; Sun, Y. Anchoring Bias in Large Language Models: An Experimental Study. arXiv 2024, arXiv:2412.06593. [Google Scholar] [CrossRef]
- Jung, H.; Young, M.J. Motivated to confront: How experiencing anger affects anchoring bias. J. Behav. Decis. Mak. 2019, 32, 493–503. [Google Scholar] [CrossRef]
- Bhui, R.; Lai, L.; Gershman, S.J. Resource-rational decision making. Curr. Opin. Behav. Sci. 2021, 41, 15–21. [Google Scholar] [CrossRef]
- Shin, H.; Park, S. Do foreign investors mitigate anchoring bias in stock market? Evidence based on post-earnings announcement drift. Pacific-Basin Finance J. 2018, 48, 224–240. [Google Scholar] [CrossRef]
- Rezaei, J.; Arab, A.; Mehregan, M. Analyzing anchoring bias in attribute weight elicitation of SMART, Swing, and best-worst method. Int. Trans. Oper. Res. 2024, 31, 918–948. [Google Scholar] [CrossRef]
- Schweickart, O.; Tam, C.; Brown, N.R. When “bad” is good: How evaluative judgments eliminate the standard anchoring effect. Can. J. Exp. Psychol. Can. De Psychol. Exp. 2021, 75, 56–63. [Google Scholar] [CrossRef]
- Sharma, R.S.; Shaikh, A.A.; Li, E. Designing Recommendation or Suggestion Systems: Looking to the future. Electron. Mark. 2021, 31, 243–252. [Google Scholar] [CrossRef]
- Shen, A. Recommendations as personalized marketing: Insights from customer experiences. J. Serv. Mark. 2014, 28, 414–427. [Google Scholar] [CrossRef]
- Ko, H.; Lee, S.; Park, Y.; Choi, A. A survey of recommendation systems: Recommendation models, techniques, and application fields. Electronics 2022, 11, 141. [Google Scholar] [CrossRef]
- Silvester, S.; Kurian, S. Recommendation systems: Enhancing personalization and customer experience. In Proceedings of the 2023 3rd International Conference on Smart Generation Computing, Communication and Networking (SMART GENCON), Bangalore, India, 29–31 December 2023; IEEE: Piscataway, NJ, USA, 2023; pp. 1–6. [Google Scholar]
- Li, S.; Karahanna, E. University of georgia online recommendation systems in a B2C E-Commerce context: A review and future directions. J. Assoc. Inf. Syst. 2015, 16, 72–107. [Google Scholar] [CrossRef]
- Pleskach, V.; Bulgakova, O.S.; Zosimov, V.V.; Vashchilina, E.; Tumasoniene, I. An E-Commerce Recommendation Systems Based on Analysis of Consumer Behavior Models. In Proceedings of the International Scientific Symposium «Intelligent Solutions» IntSol-2023, Kyiv-Uzhhorod, Ukraine, 27–28 September 2023; 2023; pp. 210–221. Available online: https://ceur-ws.org/Vol-3538/Paper_19.pdf (accessed on 30 September 2025).
- Luo, G.; Yuan, Q.; Li, J.; Wang, S.; Yang, F. Artificial intelligence powered mobile networks: From cognition to decision. IEEE Netw. 2022, 36, 136–144. [Google Scholar] [CrossRef]
- Freire, S.K.; Panicker, S.S.; Ruiz-Arenas, S.; Rusák, Z.; Niforatos, E. A Cognitive Assistant for Operators: AI-Powered Knowledge Sharing on Complex Systems. IEEE Pervasive Comput. 2022, 22, 50–58. [Google Scholar] [CrossRef]
- Khan, Z.; Ambadekar, S. AI-Powered Collective Decision-Making Systems and the Future Trends. In Proceedings of the 2024 15th International Conference on Computing Communication and Networking Technologies (ICCCNT), Mandi, India, 18–22 June 2024; IEEE: Piscataway, NJ, USA, 2024; pp. 1–10. [Google Scholar]
- Buçinca, Z.; Malaya, M.B.; Gajos, K.Z. To Trust or to Think: Cognitive Forcing Functions Can Reduce Overreliance on AI in AI-assisted Decision-making. Proc. ACM Hum.-Comput. Interact. 2021, 5, 1–21. [Google Scholar] [CrossRef]
- Gholami, H. Artificial Intelligence Techniques for Sustainable Reconfigurable Manufacturing Systems: An AI-Powered Decision-Making Application Using Large Language Models. Big Data Cogn. Comput. 2024, 8, 152. [Google Scholar] [CrossRef]
- Vakilipour, S.; Sadeghi-Niaraki, A.; Ghodousi, M.; Choi, S.-M. Comparison between multi-criteria decision-making methods and evaluating the quality of life at different spatial levels. Sustainability 2021, 13, 4067. [Google Scholar] [CrossRef]
- Hilbert, M. Toward a synthesis of cognitive biases: How noisy information processing can bias human decision making. Psychol. Bull. 2012, 138, 211–237. [Google Scholar] [CrossRef]
- Murata, A.; Nakamura, T.; Karwowski, W. Influence of cognitive biases in distorting decision making and leading to critical unfavorable incidents. Safety 2015, 1, 44–58. [Google Scholar] [CrossRef]
- Ehrlinger, J.; Readinger, W.; Kim, B. Decision-making and cognitive biases. Encycl. Ment. Health 2016, 12, 83–87. [Google Scholar]
- Blumenthal-Barby, J.S.; Krieger, H. Cognitive biases and heuristics in medical decision making. Med. Decis. Mak. 2015, 35, 539–557. [Google Scholar] [CrossRef]
- Kunkler, K.S.; Roy, T. Reducing the impact of cognitive bias in decision making: Practical actions for forensic science practitioners. Forensic Sci. Int. Synerg. 2023, 7, 100341. [Google Scholar] [CrossRef]
- Hort, M.; Chen, Z.; Zhang, J.M.; Harman, M.; Sarro, F. Bias mitigation for machine learning classifiers: A comprehensive survey. Acm J. Responsible Comput. 2024, 1, 1–52. [Google Scholar] [CrossRef]
- Shrestha, R.; Kafle, K.; Kanan, C. An investigation of critical issues in bias mitigation techniques. In Proceedings of the IEEE/CVF Winter Conference on Applications of Computer Vision, Waikoloa, HI, USA, 3–8 January 2022; pp. 2512–2523. [Google Scholar]
- Koçak, B.; Ponsiglione, A.; Stanzione, A.; Bluethgen, C.; Santinha, J.; Ugga, L.; Huisman, M.; Klontzas, M.E.; Cannella, R.; Cuocolo, R. Bias in artificial intelligence for medical imaging: Fundamentals, detection, avoidance, mitigation, challenges, ethics, and prospects. Diagn. Interv. Radiol. 2025, 31, 75–88. [Google Scholar] [CrossRef]
- Tejani, A.S.; Ng, Y.S.; Xi, Y.; Rayan, J.C. Understanding and mitigating bias in imaging artificial intelligence. RadioGraphics 2024, 44, e230067. [Google Scholar] [CrossRef] [PubMed]
- van Giffen, B.; Herhausen, D.; Fahse, T. Overcoming the pitfalls and perils of algorithms: A classification of machine learning biases and mitigation methods. J. Bus. Res. 2022, 144, 93–106. [Google Scholar] [CrossRef]
- Irshad, S.; Badshah, W.; Hakam, U. Effect of representativeness bias on investment decision making. Manag. Adm. Sci. Rev. 2016, 5, 26–30. [Google Scholar]
- Lester, K.J.; Mathews, A.; Davison, P.S.; Burgess, J.L.; Yiend, J. Modifying cognitive errors promotes cognitive well being: A new approach to bias modification. J. Behav. Ther. Exp. Psychiatry 2011, 42, 298–308. [Google Scholar] [CrossRef]
- Chen, G.; Kim, K.A.; Nofsinger, J.R.; Rui, O.M. Trading performance, disposition effect, overconfidence, representativeness bias, and experience of emerging market investors. J. Behav. Decis. Mak. 2007, 20, 425–451. [Google Scholar] [CrossRef]
- Kubilay, B.; Bayrakdaroglu, A. An empirical research on investor biases in financial decision-making, financial risk tolerance and financial personality. Int. J. Financial Res. 2016, 7, 171. [Google Scholar] [CrossRef]
- Lim, L.-H.; Benbasat, I. The debiasing role of group support systems: An experimental investigation of the representativeness bias. Int. J. Human-Computer Stud. 1997, 47, 453–471. [Google Scholar] [CrossRef]
- Zhang, G.; Zhu, A.-X. The representativeness and spatial bias of volunteered geographic information: A review. Ann. GIS 2018, 24, 151–162. [Google Scholar] [CrossRef]
- Howard, J. Representativeness Bias. In Cognitive Errors and Diagnostic Mistakes: A Case-Based Guide to Critical Thinking in Medicine; Springer: Berlin/Heidelberg, Germany, 2019; pp. 425–443. [Google Scholar]
- Park, H.; Yoo, Y. A literature review on chief executive officer hubris and related constructs: Is the theory of chief executive officer hubris an antecedents or consequences? J. Appl. Bus. Res. (JABR) 2017, 33, 703. [Google Scholar] [CrossRef]
- Sadler-Smith, E. Hubris in business and management research: A 30-year review of studies. Intox. Power Interdiscip. Insights 2016, 39–74. [Google Scholar]
- Sadler-Smith, E.; Akstinaite, V.; Robinson, G.; Wray, T. Hubristic leadership: A review. Leadership 2017, 13, 525–548. [Google Scholar] [CrossRef]
- Picone, P.M.; Galvagno, M.; Pisano, V. Hubris research in business: Taking stock and moving forward. Manag. Decis. 2024, 62, 1–24. [Google Scholar] [CrossRef]
- Moritz, S.; Göritz, A.S.; Gallinat, J.; Schafschetzy, M.; Van Quaquebeke, N.; Peters, M.J.; Andreou, C. Subjective competence breeds overconfidence in errors in psychosis. A hubris account of paranoia. J. Behav. Ther. Exp. Psychiatry 2015, 48, 118–124. [Google Scholar] [CrossRef]
- Brennan, N.M.; Conroy, J.P. Executive hubris: The case of a bank CEO. Accounting, Audit. Account. J. 2013, 26, 172–195. [Google Scholar] [CrossRef]
- Gavade, R.K. Multi-Criteria Decision Making: An overview of different selection problems and methods. Int. J. Comput. Sci. Inf. Technol. 2014, 5, 5643–5646. [Google Scholar]
- Balayn, A.; Lofi, C.; Houben, G.-J. Managing bias and unfairness in data for decision support: A survey of machine learning and data engineering approaches to identify and mitigate bias and unfairness within data management and analytics systems. VLDB J. 2021, 30, 739–768. [Google Scholar] [CrossRef]
- Reddy, G.T.; Reddy, M.P.K.; Lakshmanna, K.; Kaluri, R.; Rajput, D.S.; Srivastava, G.; Baker, T. Analysis of Dimensionality Reduction Techniques on Big Data. IEEE Access 2020, 8, 54776–54788. [Google Scholar] [CrossRef]
- Triantaphyllou, E. Multi-Criteria Decision Making Methods; Springer: Berlin/Heidelberg, Germany, 2000; pp. 5–21. [Google Scholar] [CrossRef]
- Hariri, R.H.; Fredericks, E.M.; Bowers, K.M. Uncertainty in big data analytics: Survey, opportunities, and challenges. J. Big Data 2019, 6, 44. [Google Scholar] [CrossRef]
- Norori, N.; Hu, Q.; Aellen, F.M.; Faraci, F.D.; Tzovara, A. Addressing bias in big data and AI for health care: A call for open science. Patterns 2021, 2, 100347. [Google Scholar] [CrossRef]
- Triguero, I.; Peralta, D.; Bacardit, J.; García, S.; Herrera, F. MRPR: A MapReduce solution for prototype reduction in big data classification. Neurocomputing 2015, 150, 331–345. [Google Scholar] [CrossRef]
- Edwards, J.S.; Rodriguez, E. Remedies against bias in analytics systems. J. Bus. Anal. 2019, 2, 74–87. [Google Scholar] [CrossRef]
- Cai, G.; Mahadevan, S. Big Data Analytics in Uncertainty Quantification: Application to Structural Diagnosis and Prognosis. ASCE-ASME J. Risk Uncertain. Eng. Syst. Part A Civ. Eng. 2018, 4, 949. [Google Scholar] [CrossRef]
- Greenhalgh, T. Intuition and evidence--uneasy bedfellows? Br. J. Gen. Pract. 2002, 52, 395–400. [Google Scholar]
- Gaudiano, B.A.; Brown, L.A.; Miller, I.W. Let your intuition be your guide? Individual differences in the evidence-based practice attitudes of psychotherapists. J. Evaluation Clin. Pr. 2011, 17, 628–634. [Google Scholar] [CrossRef] [PubMed]
- Sheth, S.A.; Kwon, C.-S.; Barker, F.G. The Art of Management Decision Making: From Intuition to Evidence-based Medicine. Otolaryngol. Clin. N. Am. 2012, 45, 333–351. [Google Scholar] [CrossRef] [PubMed]
- Welsh, I.; Lyons, C.M. Evidence-based care and the case for intuition and tacit knowledge in clinical assessment and decision making in mental health nursing practice: An empirical contribution to the debate. J. Psychiatr. Ment. Health Nurs. 2001, 8, 299–305. [Google Scholar] [CrossRef]
- Chilcote, D.R. Intuition: A Concept Analysis. Nurs. Forum 2017, 52, 62–67. [Google Scholar] [CrossRef]
- Adam, F.; Dempsey, E. Intuition in decision making Risk and opportunity. J. Decis. Syst. 2020, 29, 98–116. [Google Scholar] [CrossRef]
- Hamilton, D.K. Evidence, Intuition, and Experiment: Partners in the Design Process. HERD Health Environ. Res. Des. J. 2019, 12, 66–71. [Google Scholar] [CrossRef]
- Taylor, N.; McKay, S.; Long, J.C.; Gaff, C.; North, K.; Braithwaite, J.; Francis, J.J.; Best, S. Aligning intuition and theory: A novel approach to identifying the determinants of behaviours necessary to support implementation of evidence into practice. Implement. Sci. 2023, 18, 1–17. [Google Scholar] [CrossRef]
- Braude, H.D. Clinical intuition versus statistics: Different modes of tacit knowledge in clinical epidemiology and evidence-based medicine. Theor. Med. Bioeth. 2009, 30, 181–198. [Google Scholar] [CrossRef] [PubMed]
- Balaji, S. Role of research evidence in clinical decision–making: Intuition versus clinical experience versus scientific evidence. Indian J. Dent. Res. 2018, 29, 543–544. [Google Scholar] [CrossRef] [PubMed]
- Vanlommel, K.; Van Gasse, R.; Vanhoof, J.; Van Petegem, P. Teachers’ decision-making: Data based or intuition driven? Int. J. Educ. Res. 2017, 83, 75–83. [Google Scholar] [CrossRef]
- Erisman, J.C.; de Sabbata, K.; Zuiderent-Jerak, T.; Syurina, E.V. Navigating complexity of child abuse through intuition and evidence-based guidelines: A mix-methods study among child and youth healthcare practitioners. BMC Fam. Pr. 2020, 21, 157. [Google Scholar] [CrossRef]
- Liebowitz, J.; Chan, Y.; Jenkin, T.; Spicker, D.; Paliszkiewicz, J.; Babiloni, F. If numbers could “feel”: How well do executives trust their intuition? VINE J. Inf. Knowl. Manag. Syst. 2019, 49, 531–545. [Google Scholar] [CrossRef]
- Long, J.; Xie, L.; Wang, X.; Zhang, J.; Lu, B.; Wei, C.; Dai, D.; Zhu, G.; Tian, M. A Comprehensive Review of Signal Processing and Machine Learning Technologies for UHF PD Detection and Diagnosis (II): Pattern Recognition Approaches. IEEE Access 2024, 12, 29850–29890. [Google Scholar] [CrossRef]
- Liao, H.-J.; Lin, C.-H.R.; Lin, Y.-C.; Tung, K.-Y. Intrusion detection system: A comprehensive review. J. Netw. Comput. Appl. 2013, 36, 16–24. [Google Scholar] [CrossRef]
- Abiodun, O.I.; Jantan, A.; Omolara, A.E.; Dada, K.V.; Umar, A.M.; Linus, O.U.; Arshad, H.; Kazaure, A.A.; Gana, U.; Kiru, M.U. Comprehensive Review of Artificial Neural Network Applications to Pattern Recognition. IEEE Access 2019, 7, 158820–158846. [Google Scholar] [CrossRef]
- Yu, D.; Zhang, Y.; Chen, Z. A comprehensive approach to the recovery of design pattern instances based on sub-patterns and method signatures. J. Syst. Softw. 2015, 103, 1–16. [Google Scholar] [CrossRef]
- Schmidl, S.; Wenig, P.; Papenbrock, T. Anomaly detection in time series: A comprehensive evaluation. Proc. Vldb Endow. 2022, 15, 1779–1797. [Google Scholar] [CrossRef]
- Saxena, A.; Khanna, A.; Gupta, D. Emotion recognition and detection methods: A comprehensive survey. J. Artif. Intell. Syst. 2020, 2, 53–79. [Google Scholar] [CrossRef]
- Khezerlou, A.V.; Zhou, X.; Li, L.; Shafiq, Z.; Liu, A.X.; Zhang, F. A traffic flow approach to early detection of gathering events. ACM Trans. Intell. Syst. Technol. 2017, 8, 1–24. [Google Scholar] [CrossRef]
- Florkowski, M. Anomaly detection, trend evolution, and feature extraction in partial discharge patterns. Energies 2021, 14, 3886. [Google Scholar] [CrossRef]
- Cao, D.M.; Sayed, A.; Mia, T.; Ayon, E.H.; Ghosh, B.P.; Ray, R.K.; Raihan, A.; Akter, A.; Rahman, M.; Islam, T.; et al. Advanced cybercrime detection: A comprehensive study on supervised and unsupervised machine learning approaches using real-world datasets. J. Comput. Sci. Technol. Stud. 2024, 6, 40–48. [Google Scholar] [CrossRef]
- Gupta, M.; Wadhvani, R.; Rasool, A. Comprehensive analysis of change-point dynamics detection in time series data: A review. Expert Syst. Appl. 2024, 248, 123342. [Google Scholar] [CrossRef]
- Waghade, S.S.; Karandikar, A.M. A comprehensive study of healthcare fraud detection based on machine learning. Int. J. Appl. Eng. Res. 2018, 13, 4175–4178. [Google Scholar]
- Nie, L.; Zhao, Y.; Li, C.; Luo, X.; Liu, Y. Shadows in the Interface: A Comprehensive Study on Dark Patterns. Proc. ACM Softw. Eng. 2024, 1, 204–225. [Google Scholar] [CrossRef]
- Casarrubea, M.; Jonsson, G.; Faulisi, F.; Sorbera, F.; Di Giovanni, G.; Benigno, A.; Crescimanno, G.; Magnusson, M. T-pattern analysis for the study of temporal structure of animal and human behavior: A comprehensive review. J. Neurosci. Methods 2015, 239, 34–46. [Google Scholar] [CrossRef]
- Chen, C.; Xie, Y.; Lin, S.; Yao, A.; Jiang, G.; Zhang, W.; Qu, Y.; Qiao, R.; Ren, B.; Ma, L. Comprehensive Regularization in a Bi-directional Predictive Network for Video Anomaly Detection. Proc. AAAI Conf. Artif. Intell. 2022, 36, 230–238. [Google Scholar] [CrossRef]
- Marwala, T. Filtering Irrelevant Information for Rational Decision Making. Artif. Intell. Tech. Ration. Decis. Mak. 2014, 111–130. [Google Scholar]
- Nasr, S.; Moeeny, A.; Esteky, H. Neural correlate of filtering of irrelevant information from visual working memory. PLoS ONE 2008, 3, e3282. [Google Scholar] [CrossRef]
- Gupta, S.; Wang, H.; Lipton, Z.; Wang, Y. Correcting exposure bias for link recommendation. In Proceedings of the 38 th International Conference on Machine Learning, PMLR 139, 2021., Virtual, 18–24 July 2021; Available online: https://proceedings.mlr.press/v139/gupta21c.html (accessed on 30 September 2025).
- Chen, L.; Fang, B.; Shang, Z.; Tang, Y. Negative samples reduction in cross-company software defects prediction. Inf. Softw. Technol. 2015, 62, 67–77. [Google Scholar] [CrossRef]
- Ran, A.R.; Shi, J.; Ngai, A.K.; Chan, W.-Y.; Chan, P.P.; Young, A.L.; Yung, H.-W.; Tham, C.C.; Cheung, C.Y. Artificial intelligence deep learning algorithm for discriminating ungradable optical coherence tomography three-dimensional volumetric optic disc scans. Neurophotonics 2019, 6, 041110. [Google Scholar] [CrossRef] [PubMed]
- Green, A.; Wright, M. Reduction of task-relevant information in skill acquisition. Eur. J. Cogn. Psychol. 2003, 15, 267–290. [Google Scholar] [CrossRef]
- Turrentine, F.E.; Dreisbach, C.N.; Ivany, A.R.S.; Hanks, J.B.; Schroen, A.T. Influence of gender on surgical residency applicants’ recommendation letters. J. Am. Coll. Surg. 2019, 228, 356–365e3. [Google Scholar] [CrossRef]
- Lenarduzzi, V.; Dieste, O.; Fucci, D.; Vegas, S. Towards a methodology for participant selection in software engineering experiments: A vision of the future. In Proceedings of the 15th ACM/IEEE International Symposium on Empirical Software Engineering and Measurement (ESEM), Bari, Italy, 11–15 October 2021; pp. 1–6. [Google Scholar]
- Thabtah, F.; Kamalov, F.; Hammoud, S.; Shahamiri, S.R. Least Loss: A simplified filter method for feature selection. Inf. Sci. 2020, 534, 1–15. [Google Scholar] [CrossRef]
- Ravindranath, V.; Ramasamy, S.; Somula, R.; Sahoo, K.S.; Gandomi, A.H. Swarm Intelligence Based Feature Selection for Intrusion and Detection System in Cloud Infrastructure. In Proceedings of the 2020 IEEE Congress on EVOLUTIONARY Computation (CEC), Glasgow, UK, 19–24 July 2020; pp. 1–6. [Google Scholar]
- Ayalon, O.; Toch, E. Retrospective privacy: Managing longitudinal privacy in online social networks. In Proceedings of the Ninth Symposium on Usable Privacy and Security, Newcastle, UK, 24–26 July 2013; pp. 1–13. [Google Scholar]
- Bhat, N.A.; Farooq, S.U. An improved method for training data selection for cross-project defect prediction. Arab. J. Sci. Eng. 2022, 47, 1939–1954. [Google Scholar] [CrossRef]
- Elouataoui, W. AI-Driven frameworks for enhancing data quality in big data ecosystems: Error_detection, correction, and metadata integration. arXiv 2024, arXiv:2405.03870. [Google Scholar]
- Nahmias, Y.; Perel, M. The oversight of content moderation by AI: Impact assessments and their limitations. Harv. J. Legis. 2021, 58, 145. [Google Scholar]
- Rallabandi, S.; Kakodkar, I.G.S.; Avuku, O. Ethical U se of AI in Social Media. In Proceedings of the 2023 International Workshop on Intelligent Systems (IWIS), Ulsan, Republic of Korea, 9–11 August 2023; pp. 1–9. [Google Scholar]
- Kerdvibulvech, C. Big data and AI-driven evidence analysis: A global perspective on citation trends, accessibility, and future research in legal applications. J. Big Data 2024, 11, 1–24. [Google Scholar] [CrossRef]
- Hey, J.D. Does repetition improve consistency? Exp. Econ. 2001, 4, 5–54. [Google Scholar] [CrossRef]
- Francis, G. Replication, statistical consistency, and publication bias. J. Math. Psychol. 2013, 57, 153–169. [Google Scholar] [CrossRef]
- Begg, I.; Armour, V. Repetition and the ring of truth: Biasing comments. Can. J. Behav. Sci. / Rev. Can. des Sci. du Comport. 1991, 23, 195–213. [Google Scholar] [CrossRef]
- Schulz-Hardt, S.; Giersiepen, A.; Mojzisch, A. Preference-consistent information repetitions during discussion: Do they affect subsequent judgments and decisions? J. Exp. Soc. Psychol. 2016, 64, 41–49. [Google Scholar] [CrossRef]
- Guan, J.; Huang, M. Mitigating the Learning Bias towards Repetition by Self-Contrastive Training for Open-Ended Generation. arXiv 2023, arXiv:2307.01542. [Google Scholar]
- Bureš, V.; Ponce, D.; Čech, P.; Mls, K. The effect of trial repetition and problem size on the consistency of decision making. PLoS ONE 2019, 14, e0216235. [Google Scholar] [CrossRef]
- Shi, W.; Li, Y.; Sahay, S.; Yu, Z. Refine and imitate: Reducing repetition and inconsistency in persuasion dialogues via reinforcement learning and human demonstration. arXiv 2020, arXiv:2012.15375. [Google Scholar]
- Sun, R.; Gong, Z.; Gao, G.; Shah, A.A. Comparative analysis of Multi-Criteria Decision-Making methods for flood disaster risk in the Yangtze River Delta. Int. J. Disaster Risk Reduct. 2020, 51, 101768. [Google Scholar] [CrossRef]
- Russo, J.E.; Carlson, K.A.; Meloy, M.G.; Yong, K. The goal of consistency as a cause of information distortion. J. Exp. Psychol. Gen. 2008, 137, 456–470. [Google Scholar] [CrossRef]
- Huang, H.-H.; Kuo, M.-C. Looks familiar, appears more valid? The moderating role of computer-supported warnings between information repetition and decision outcome. Behav. Inf. Technol. 2015, 34, 1119–1128. [Google Scholar] [CrossRef]
- Hunzaker, M.B.F. Cultural sentiments and schema-consistency bias in information transmission. Am. Sociol. Rev. 2016, 81, 1223–1250. [Google Scholar] [CrossRef]
- Deng, Z.; Li, J.; Liu, W.; Zhao, J. Unbiased Interest Modeling in Sequential Basket Analysis: Addressing Repetition Bias with Multi-Factor Estimation. ACM Trans. Recomm. Syst. 2025, 3, 1–27. [Google Scholar] [CrossRef]
- Powers, D.M.W.; Atyabi, A. The problem of cross-validation: Averaging and bias, repetition and significance. In Proceedings of the 2012 Spring Congress on Engineering and Technology, Xi’an, China, 27–30 May 2012; IEEE: Piscataway, NJ, USA, 2012; pp. 1–5. [Google Scholar]
- Oyeniran, O.C.; Adewusi, A.O.; Adeleke, A.G.; Akwawa, L.A.; Azubuko, C.F. Ethical AI: Addressing bias in machine learning models and software applications. Comput. Sci. IT Res. J. 2022, 3, 115–126. [Google Scholar] [CrossRef]
- Mehrabi, N.; Morstatter, F.; Saxena, N.; Lerman, K.; Galstyan, A. A survey on bias and fairness in machine learning. ACM Comput. Surv. 2021, 54, 1–35. [Google Scholar] [CrossRef]
- Siddique, S.; Haque, M.A.; George, R.; Gupta, K.D.; Gupta, D.; Faruk, J.H. Survey on machine learning biases and mitigation techniques. Digital 2023, 4, 1–68. [Google Scholar] [CrossRef]
- Hanna, M.G.; Pantanowitz, L.; Jackson, B.; Palmer, O.; Visweswaran, S.; Pantanowitz, J.; Deebajah, M.; Rashidi, H.H. Ethical and bias considerations in artificial intelligence/machine learning. Mod. Pathol. 2024, 38, 100686. [Google Scholar] [CrossRef]
- Lee, N.T. Detecting racial bias in algorithms and machine learning. J. Inf. Commun. Ethic. Soc. 2018, 16, 252–260. [Google Scholar] [CrossRef]
- Oguntibeju, O.O. Mitigating artificial intelligence bias in financial systems: A comparative analysis of debiasing techniques. Asian J. Res. Comput. Sci. 2024, 17, 165–178. [Google Scholar] [CrossRef]
- Zheng, W.; Chung, L.M.; Zhao, H. Bias detection and correction in RNA-Sequencing data. BMC Bioinform. 2011, 12, 290. [Google Scholar] [CrossRef]
- Courchamp, F.; Say, L.; Pontier, D. Detection, identification, and correction of a bias in an epidemiological study. J. Wildl. Dis. 2000, 36, 71–78. [Google Scholar] [CrossRef]
- Zheng, W.X. A bias correction method for identification of linear dynamic errors-in-variables models. IEEE Trans. Autom. Control. 2002, 47, 1142–1147. [Google Scholar] [CrossRef]
- Haladyna, T.; Hess, R.K. The detection and correction of bias in student ratings of instruction. Res. High. Educ. 1994, 35, 669–687. [Google Scholar] [CrossRef]
- Sadker, D.M.; Zittleman, K. Practical strategies for detecting and correcting gender bias in your classroom. Gend. Classr. Found. Ski. Methods Strateg. Across Curric. 2007, 259–275. [Google Scholar]
- Hofmeester, T.R.; Cromsigt, J.P.G.M.; Odden, J.; Andrén, H.; Kindberg, J.; Linnell, J.D.C. Framing pictures: A conceptual framework to identify and correct for biases in detection probability of camera traps enabling multi-species comparison. Ecol. Evol. 2019, 9, 2320–2336. [Google Scholar] [CrossRef] [PubMed]
- Elhaddad, M.; Hamam, S. AI-driven clinical decision support systems: An ongoing pursuit of potential. Cureus 2024, 16, e57728. [Google Scholar] [CrossRef]
- Narne, S.; Adedoja, T.; Mohan, M.; Ayyalasomayajula, T. AI-driven decision support systems in management: Enhancing strategic planning and execution. Int. J. Recent Innov. Trends Comput. Commun. 2024, 12, 268–276. [Google Scholar]
- Niranjan, K.; Kumar, S.S.; Vedanth, S.; Chitrakala, S. An Explainable AI driven Decision Support System for COVID-19 Diagnosis using Fused Classification and Segmentation. Procedia Comput. Sci. 2023, 218, 1915–1925. [Google Scholar] [CrossRef]
- Braun, M.; Hummel, P.; Beck, S.; Dabrock, P. Primer on an ethics of AI-based decision support systems in the clinic. J. Med. Ethic. 2020, 47, e3. [Google Scholar] [CrossRef]
- Dlugatch, R.; Georgieva, A.; Kerasidou, A. AI-driven decision support systems and epistemic reliance: A qualitative study on obstetricians’ and midwives’ perspectives on integrating AI-driven CTG into clinical decision making. BMC Med. Ethic. 2024, 25, 6. [Google Scholar] [CrossRef]
- Ekundayo, F. Leveraging Ai-Driven Decision Intelligence For Complex Systems Engineering. Int. J. Res. Publ. Rev. 2024, 5, 5489–5499. [Google Scholar] [CrossRef]
- Almalki, S.S. AI-Driven Decision Support Systems in Agile Software Project Management: Enhancing Risk Mitigation and Resource Allocation. Systems 2025, 13, 208. [Google Scholar] [CrossRef]
- Mohammed, A.S.; Neravetla, A.R.; Nomula, V.K.; Gupta, K.; Dhanasekaran, S. Understanding the Impact of AI-driven Clinical Decision Support Systems. In Proceedings of the 2024 15th International Conference on Computing Communication and Networking Technologies (ICCCNT), Kamand, India, 24–28 June 2024; pp. 1–6. [Google Scholar]
- Bleher, H.; Braun, M. Diffused responsibility: Attributions of responsibility in the use of AI-driven clinical decision support systems. AI Ethic. 2022, 2, 747–761. [Google Scholar] [CrossRef]
- Martínez-Cid, S.; Vallejo, D.; Herrera, V.; Schez-Sobrino, S.; Castro-Schez, J.J.; Albusac, J.A. Explainable AI-driven decision support system for personalizing rehabilitation routines in stroke recovery. Prog. Artif. Intell. 2025, 1–23. [Google Scholar] [CrossRef]
- Comito, C.; Falcone, D.; Forestiero, A. AI-driven clinical decision support: Enhancing disease diagnosis exploiting patients similarity. IEEE Access 2022, 10, 6878–6888. [Google Scholar] [CrossRef]
- Leschanowsky, A.; Popp, B.; Peters, N. Debiasing strategies for conversational ai: Improving privacy and security decision-making. Digit. Soc. 2023, 2, 34. [Google Scholar] [CrossRef]
- Salvetti, F.; Bertagni, B.; Contardo, I. Cognitive Clarity: Learning Unbiased Decision-Making and Critical Thinking from AI. In Creative Approaches to Technology-Enhanced Learning for the Workplace and Higher Education: Proceedings of 'The Learning Ideas Conference'2024; Springer Nature: London, UK, 2024; Volume 2, p. 114. [Google Scholar]
- Bouchagiar, G. The Long Road Toward Tracking the Trackers and De-biasing: A Consensus on Shaking the Black Box and Freeing From Bias. Rev. Eur. Stud. 2019, 11, 27. [Google Scholar] [CrossRef]
- McHugh, A.P.; Smith, J.L.; Sieck, W.R. Of Collaborative Decision Making. Nat. Decis. Mak. Mac-Rocognition 2008, 141. [Google Scholar]
- Wilson, C.G.; Bond, C.E.; Shipley, T.F. How can geologic decision-making under uncertainty be improved? Solid Earth 2019, 10, 1469–1488. [Google Scholar] [CrossRef]
- Stone, M.; Aravopoulou, E.; Ekinci, Y.; Evans, G.; Hobbs, M.; Labib, A.; Laughlin, P.; Machtynger, J.; Machtynger, L. Artificial intelligence (AI) in strategic marketing decision-making: A research agenda. Bottom Line 2020, 33, 183–200. [Google Scholar] [CrossRef]
- Churaman, B. Gout or Deep Vein Thrombosis: Expanding Differential Diagnosis and Avoiding Anchoring Bias. J. Nurse Pr. 2024, 20, 105216. [Google Scholar] [CrossRef]
- Shrestha, Y.R.; Ben-Menahem, S.M.; von Krogh, G. Organizational decision-making structures in the age of artificial intelligence. Calif. Manag. Rev. 2019, 61, 66–83. [Google Scholar] [CrossRef]
- Gupta, A.; Carpenter, D.; Min, W.; Rowe, J.; Azevedo, R.; Lester, J. Detecting and mitigating encoded bias in deep learning-based stealth assessment models for reflection-enriched game-based learning environments. Int. J. Artif. Intell. Educ. 2023, 34, 1138–1165. [Google Scholar] [CrossRef]
- Pareek, C.S. Unmasking bias: A Framework for Testing and Mitigating AI Bias in Insurance Underwriting Models. J. Artif. Intell. Mach. Learn. Data Sci. 2023, 1, 1736–1741. [Google Scholar] [CrossRef]
- Schmitt, M. Automated machine learning: AI-driven decision making in business analytics. Intell. Syst. Appl. 2023, 18, 200188. [Google Scholar] [CrossRef]
- Abbas, F. Evaluating the Performance of AI-Driven Systems in Real-World Applications. Artif. Intell. Multi-Discip. J. Syst. Appl. 2024, 1, 18–26. [Google Scholar]
- Selvarajan, G. Leveraging AI-Enhanced Analytics for Industry-Specific Optimization: A Strategic Approach to Transforming Data-Driven Decision-Making. Int. J. Enhanc. Res. Sci. Technol. Eng. 2021, 10, 78–84. [Google Scholar]
- Burstein, F.; Holsapple, C.W.; Power, D.J. Decision support systems: A historical overview. In Handbook on Decision Support Systems 1: Basic Themes; Springer: Berlin/Heidelberg, Germany, 2008; pp. 121–140. [Google Scholar]
- Ebadi, A.; Xi, P.; MacLean, A.; Florea, A.; Tremblay, S.; Kohli, S.; Wong, A. COVIDx-US: An open-access benchmark dataset of ultrasound imaging data for AI-driven COVID-19 analytics. Front. Biosci. 2021, 27, 198. [Google Scholar] [CrossRef]
- Shukla, R.; Sinha, A.; Chaudhary, A. TweezBot: An AI-driven online media bot identification algorithm for twitter social networks. Electronics 2022, 11, 743. [Google Scholar] [CrossRef]
- Olutimehin, A.T.; Ajayi, A.J.; Metibemu, O.C.; Balogun, A.Y.; Oladoyinbo, T.O.; Olaniyi, O.O. Adversarial threats to AI-driven systems: Exploring the attack surface of machine learning models and countermeasures. J. Eng. Res. Rep. 2025, 27, 341–362. [Google Scholar] [CrossRef]
- Yaiprasert, C.; Hidayanto, A.N. AI-driven ensemble three machine learning to enhance digital marketing strategies in the food delivery business. Intell. Syst. Appl. 2023, 18, 200235. [Google Scholar] [CrossRef]
- Tufano, M.; Agarwal, A.; Jang, J.; Moghaddam, R.Z.; Sundaresan, N. AutoDev: Automated AI-driven development. arXiv 2024, arXiv:2403.08299. [Google Scholar]
- Bhowmik, A.; Sannigrahi, M.; Chowdhury, D.; Dey, A.; Gill, S.S. CloudAISim: A toolkit for modelling and simulation of modern applications in AI-driven cloud computing environments. BenchCouncil Trans. Benchmarks Stand. Eval. 2023, 3, 100150. [Google Scholar] [CrossRef]
- Liu, Y.; Wang, J. AI-Driven Health Advice: Evaluating the Potential of Large Language Models as Health Assistants. J. Comput. Methods Eng. Appl. 2023, 1–7. [Google Scholar] [CrossRef]
- Terziyan, V.; Gryshko, S.; Golovianko, M. Patented intelligence: Cloning human decision models for Industry 4.0. J. Manuf. Syst. 2018, 48, 204–217. [Google Scholar] [CrossRef]
- East, R. Bias in the evaluation of research methods. Mark. Theory 2016, 16, 219–231. [Google Scholar] [CrossRef]
- Crain, R.L.; York, R.L. Evaluating a Successful Program: Experimental Method and Academic Bias. Sch. Rev. 1976, 84, 233–254. [Google Scholar] [CrossRef]
- Wu, J.J.; Mazzuchi, T.A.; Sarkani, S. Comparison of multi-criteria decision-making methods for online controlled experiments in a launch decision-making framework. Inf. Softw. Technol. 2023, 155, 107115. [Google Scholar] [CrossRef]
- Kamalbasha, S.; Eugster, M.J.A. Bayesian A/B testing for business decisions. In Proceedings of the International Data Science Conference, Hong Kong, China, 23–25 May 2020; Springer Fachmedien: Wiesbaden, Germany, 2020; pp. 50–57. [Google Scholar]
- Quin, F.; Weyns, D.; Galster, M.; Silva, C.C. A/B testing: A systematic literature review. J. Syst. Softw. 2024, 211, 112011. [Google Scholar] [CrossRef]
- Robinson, S.; Alifantis, T.; Edwards, J.S.; Ladbrook, J.; Waller, A. Knowledge-based improvement: Simulation and artificial intelligence for identifying and improving human decision-making in an operations system. J. Oper. Res. Soc. 2005, 56, 912–921. [Google Scholar] [CrossRef]
- Dai, C.-P.; Ke, F. Educational applications of artificial intelligence in simulation-based learning: A systematic mapping review. Comput. Educ. Artif. Intell. 2022, 3, 100087. [Google Scholar] [CrossRef]
- Ivezic, N.; Garrett, J.H. Machine learning for simulation-based support of early collaborative design. Artif. Intell. Eng. Des. Anal. Manuf. 1998, 12, 123–139. [Google Scholar] [CrossRef]
- Çubukçu, H.C.; Topcu, D.I.; Yenice, S. Machine learning-based clinical decision support using laboratory data. Clin. Chem. Lab. Med. (CCLM) 2024, 62, 793–823. [Google Scholar] [CrossRef]
- Hoffmann, G.E. Concepts for the third generation of laboratory systems. Clin. Chim. Acta 1998, 278, 203–216. [Google Scholar] [CrossRef]
- van Rossum, H.H. Technical quality assurance and quality control for medical laboratories: A review and proposal of a new concept to obtain integrated and validated QA/QC plans. Crit. Rev. Clin. Lab. Sci. 2022, 59, 586–600. [Google Scholar] [CrossRef]
- Lai, V.; Chen, C.; Liao, Q.V.; Smith-Renner, A.; Tan, C. Towards a science of human-ai decision making: A survey of empirical studies. arXiv 2021, arXiv:2112.11471. [Google Scholar] [CrossRef]
- Vereschak, O.; Bailly, G.; Caramiaux, B. How to evaluate trust in AI-assisted decision making? A survey of empirical methodologies. Proc. ACM Human-Computer Interact. 2021, 5, 1–39. [Google Scholar] [CrossRef]
- Hussain, M.J. A Survey Based on Behavior Analysis of Artificial Intelligence Using Machine Learning Process. In Proceedings of the 2024 4th International Conference on Sustainable Expert Systems (ICSES), Lekhnath, Nepal, 15–17 October 2024; IEEE: Piscataway, NJ, USA, 2024; pp. 1694–1701. [Google Scholar]
- Phillips-Wren, G. AI tools in decision making support systems: A review. Int. J. Artif. Intell. Tools 2012, 21, 1240005. [Google Scholar] [CrossRef]
- Zlaugotne, B.; Zihare, L.; Balode, L.; Kalnbalkite, A.; Khabdullin, A.; Blumberga, D. Multi-criteria decision analysis methods comparison. Sci. J. Riga Tech. Univ. Environ. Clim. Technol. 2020, 24, 454–471. [Google Scholar] [CrossRef]
- Rachman, A.P.; Ichwania, C.; Mangkuto, R.A.; Pradipta, J.; Koerniawan, M.D.; Sarwono, J. Comparison of multi-criteria decision-making methods for selection of optimum passive design strategy. Energy Build. 2024, 314, 114285. [Google Scholar] [CrossRef]
- Kohavi, R.; Longbotham, R. Online controlled experiments and A/B tests. In Encyclopedia of Machine Learning and Data Science; Springer: New York, NY, USA, 2015; pp. 1–11. [Google Scholar]
- Wan, R.; Liu, Y.; McQueen, J.; Hains, D.; Song, R. Experimentation platforms meet reinforcement learning: Bayesian sequential decision-making for continuous monitoring. In Proceedings of the 29th ACM SIGKDD Conference on Knowledge Discovery and Data Mining, Long Beach, CA, USA, 6–10 August 2023; pp. 5016–5027. [Google Scholar]
- Hall, T.A.; Hasan, S. Organizational decision-making and the returns to experimentation. J. Organ. Des. 2022, 11, 129–144. [Google Scholar] [CrossRef]
- Koop, G.J.; Johnson, J.G. Response dynamics: A new window on the decision process. Judgm. Decis. Mak. 2011, 6, 750–758. [Google Scholar] [CrossRef]
- Foss, D.J. Decision processes during sentence comprehension: Effects of lexical item difficulty and position upon decision times. J. Verbal Learn. Verbal Behav. 1969, 8, 457–462. [Google Scholar] [CrossRef]
- Winter, G.; Lobley, C.M.C.; Prince, S.M. Decision making inxia2. Acta Crystallogr. Sect. D Struct. Biol. 2013, 69, 1260–1273. [Google Scholar] [CrossRef]
- Ke, Y.; Yang, R.; Lie, S.A.; Lim, T.X.Y.; Ning, Y.; Li, I.; Abdullah, H.R.; Ting, D.S.W.; Liu, N. Mitigating cognitive biases in clinical decision-making through multi-agent conversations using large language models: Simulation study. J. Med. Internet Res. 2024, 26, e59439. [Google Scholar] [CrossRef]
- Hagendorff, T.; Fabi, S. Why we need biased AI: How including cognitive biases can enhance AI systems. J. Exp. Theor. Artif. Intell. 2023, 36, 1885–1898. [Google Scholar] [CrossRef]
- Hao, X.; Demir, E.; Eyers, D. Exploring collaborative decision-making: A quasi-experimental study of human and Generative AI interaction. Technol. Soc. 2024, 78, 102662. [Google Scholar] [CrossRef]
- Cant, R.P.; Cooper, S.J. Simulation-based learning in nurse education: Systematic review. J. Adv. Nurs. 2009, 66, 3–15. [Google Scholar] [CrossRef] [PubMed]
- Akter, S.; Sultana, S.; Mariani, M.; Wamba, S.F.; Spanaki, K.; Dwivedi, Y.K. Advancing algorithmic bias management capabilities in AI-driven marketing analytics research. Ind. Mark. Manag. 2023, 114, 243–261. [Google Scholar] [CrossRef]
- Lavin, A.; Krakauer, D.; Zenil, H.; Gottschlich, J.; Mattson, T.; Brehmer, J.; Anandkumar, A.; Choudry, S.; Rocki, K.; Baydin, A.G.; et al. Simulation intelligence: Towards a new generation of scientific methods. arXiv 2021, arXiv:2112.03235. [Google Scholar]
- AlMakinah, R.; Goodarzi, M.; Tok, B.; Canbaz, M.A. Mapping artificial intelligence bias: A network-based framework for analysis and mitigation. AI Ethic. 2024, 5, 1995–2014. [Google Scholar] [CrossRef]
- Minotra, D.; Feigh, K. Reviewing linkages between display design and cognitive biases in decision making: An emergency response perspective. Theor. Issues Ergon. Sci. 2024, 25, 776–803. [Google Scholar] [CrossRef]
- Küper, A.; Lodde, G.; Livingstone, E.; Schadendorf, D.; Krämer, N. Mitigating cognitive bias with clinical decision support systems: An experimental study. J. Decis. Syst. 2023, 33, 439–458. [Google Scholar] [CrossRef]
- Bojić, L.; Cinelli, M.; Ćulibrk, D.; Delibašić, B. CERN for AI: A theoretical framework for autonomous simulation-based artificial intelligence testing and alignment. Eur. J. Futur. Res. 2024, 12, 1–19. [Google Scholar] [CrossRef]
- Leavy, S. Gender bias in artificial intelligence: The need for diversity and gender theory in machine learning. In Proceedings of the 1st International Workshop on Gender Equality in Software Engineering, Gothenburg, Sweden, 27 May–3 June 2018; pp. 14–16. [Google Scholar]
- Ferreira, R.; Gomes, J.S.; Carvalho, A. Absorptive capacity in analytics implementations: A research model. RAM 2020, 21, eRAMR200036. [Google Scholar] [CrossRef]
- Joshi, K.; Yong, J.; Tao, X.; Zhang, Y. Big data in healthcare has improved the care quality! A reality or myth? In Proceedings of the 2024 Twelfth International Conference on Advanced Cloud and Big Data (CBD), Brisbane, Australia, 28 November–2 December 2024; IEEE: Piscataway, NJ, USA, 2024; pp. 333–338. [Google Scholar]
- Zschech, P.; Benedict, M.I. Paper 8-Towards Maintenance Analytics Ecosystems. Des. Eval. Do-Main-Specif. Platf. Spec. Case Digit. Healthc. 2020, 99. [Google Scholar]
- Intezari, A.; Namvar, M.; Taghinejad, R. Knowledge identity (KI): A determining factor in the effective use of analytics. Knowl. Manag. Res. Pr. 2022, 20, 14–33. [Google Scholar] [CrossRef]
- Shamsuddin, S.M.; Hasan, S. Data science vs big data@ UTM big data centre. In Proceedings of the 2015 International Conference on Science in Information Technology (ICSITech), Yogyakarta, Indonesia, 27–28 October 2015; IEEE: Piscataway, NJ, USA, 2015; pp. 1–4. [Google Scholar]
- Bo, C.A.; Alejandro, L.L.; Calzado, J.K.R.; Campaña, E.J.G.; Rodriguez, C.J.D. Patient Records Management System With Data Analytics for Singapore Diagnostics. In Proceedings of the 2023 IEEE 21st Student Conference on Research and Development (SCOReD), Kuala Lumpur, Malaysia, 13–14 December 2023; IEEE: Piscataway, NJ, USA, 2023; pp. 585–590. [Google Scholar]
- Krleza, J.L.; Honovic, L.; Tanaskovic, J.V.; Podolar, S.; Rimac, V.; Jokic, A. Post-analytical laboratory work: National recommendations from the Working Group for Post-analytics on behalf of the Croatian Society of Medical Biochemistry and Laboratory Medicine. Biochem. Medica 2019, 29, 228–261. [Google Scholar] [CrossRef]
- Jokic, A.; Tanaskovic, J.V.; Honovic, L.; Krleza, J.L.; Podolar, S.; Rimac, V. Interpretative comments need for harmonization? Results of the Croatian survey by the Working Group for Post-analytics. Biochem. Medica 2022, 32, 106–110. [Google Scholar] [CrossRef] [PubMed]
- Mansoor, I.; Dar, F.J. Utilizing Data Analytics And Business Intelligence Tools In Laboratory Workflow. EJIFCC 2024, 35, 34–43. [Google Scholar]
- Lou, A.H.; Elnenaei, M.O.; Sadek, I.; Thompson, S.; Crocker, B.D.; Nassar, B. Evaluation of the impact of a total automation system in a large core laboratory on turnaround time. Clin. Biochem. 2016, 49, 1254–1258. [Google Scholar] [CrossRef]
- Chinta, S.V.; Wang, Z.; Palikhe, A.; Zhang, X.; Kashif, A.; Smith, M.A.; Liu, J.; Zhang, W. AI-driven healthcare: A review on ensuring fairness and mitigating bias. PLOS Digit. Health 2024, 4, e0000864. [Google Scholar] [CrossRef]
- Sarkar, B.; Paul, R.K. Ethical AI and bias mitigation solution strategy in AI implementation. J. ID 2023, 2157, 0178. [Google Scholar]
- Oliver, A.C.; Pratt, L.A.; Normand, M.P. A survey of functional behavior assessment methods used by behavior analysts in practice. J. Appl. Behav. Anal. 2015, 48, 817–829. [Google Scholar] [CrossRef] [PubMed]
- Couvillon, M.A.; Bullock, L.M.; Gable, R.A. Tracking behavior assessment methodology and support strategies: A national survey of how schools utilize functional behavioral assessments and behavior intervention plans. Emot. Behav. Difficulties 2009, 14, 215–228. [Google Scholar] [CrossRef]
- Graff, R.B.; Karsten, A.M. Assessing preferences of individuals with developmental disabilities: A survey of current practices. Behav. Anal. Pr. 2012, 5, 37–48. [Google Scholar] [CrossRef]
- Nelson, J.R.; Roberts, M.L.; Rutherford Jr, R.B.; Mathur, S.R.; Aaroe, L.A. A statewide survey of special education administrators and school psychologists regarding functional behavioral assessment. Educ. Treat. Child. 1999, 267–279. [Google Scholar]
- Catania, J.A.; Moskowitz, J.T.; Ruiz, M.; Cleland, J. A review of national AIDS-related behavioral surveys. AIDS 1996, 10, S183–S190. [Google Scholar] [CrossRef]
- Scott, T.M.; Meers, D.T.; Nelson, C.M. Toward a consensus of functional behavioral assessment for students with mild disabilities in public school contexts: A national survey. Educ. Treat. Child. 2000, 265–285. [Google Scholar]
- Barberis, N.; Thaler, R. A survey of behavioral finance. In Handbook of The Economics of Finance; Elsevier: Amsterdam, The Netherlands, 2003; Volume 1, pp. 1053–1128. [Google Scholar] [CrossRef]
- Johnston, L.G.; Hakim, A.J.; Dittrich, S.; Burnett, J.; Kim, E.; White, R.G. A systematic review of published respondent-driven sampling surveys collecting behavioral and biologic data. AIDS Behav. 2016, 20, 1754–1776. [Google Scholar] [CrossRef] [PubMed]
- Locher, F.M.; Philipp, M. Measuring reading behavior in large-scale assessments and surveys. Front. Psychol. 2023, 13, 1044290. [Google Scholar] [CrossRef]
- Ellingson, S.A.; Miltenberger, R.G.; Long, E.S. A survey of the use of functional assessment procedures in agencies serving individuals with developmental disabilities. Behav. Interv. 1999, 14, 187–198. [Google Scholar] [CrossRef]
- Vassakis, K.; Petrakis, E.; Kopanakis, I. Big data analytics: Applications, prospects and challenges. Mob. Big Data A Roadmap Models Technol. 2018, 3–20. [Google Scholar]
- Ahmed, E.; Yaqoob, I.; Hashem, I.A.T.; Khan, I.; Ahmed, A.I.A.; Imran, M.; Vasilakos, A.V. The role of big data analytics in Internet of Things. Comput. Networks 2017, 129, 459–471. [Google Scholar] [CrossRef]
- Bhattarai, B.P.; Paudyal, S.; Luo, Y.; Mohanpurkar, M.; Cheung, K.; Tonkoski, R.; Hovsapian, R.; Myers, K.S.; Zhang, R.; Zhao, P.; et al. Big data analytics in smart grids: State-of-the-art, challenges, opportunities, and future directions. IET Smart Grid 2019, 2, 141–154. [Google Scholar] [CrossRef]
- Janke, A.T.; Overbeek, D.L.; Kocher, K.E.; Levy, P.D. Exploring the potential of predictive analytics and big data in emergency care. Ann. Emerg. Med. 2016, 67, 227–236. [Google Scholar] [CrossRef]
- Raghupathi, W.; Raghupathi, V. Big data analytics in healthcare: Promise and potential. Health Inf. Sci. Syst. 2014, 2, 3. [Google Scholar] [CrossRef]
- Kuo, M.H.; Sahama, T.; Kushniruk, A.W.; Borycki, E.M.; Grunwell, D.K. Health big data analytics: Current perspectives, challenges and potential solutions. Int. J. Big Data Intell. 2014, 1, 114. [Google Scholar] [CrossRef]
- Dubey, R.; Gunasekaran, A.; Childe, S.J.; Papadopoulos, T.; Luo, Z.; Wamba, S.F.; Roubaud, D. Can big data and predictive analytics improve social and environmental sustainability? Technol. Forecast. Soc. Chang. 2019, 144, 534–545. [Google Scholar] [CrossRef]
- Olivera, P.; Danese, S.; Jay, N.; Natoli, G.; Peyrin-Biroulet, L. Big data in IBD: A look into the future. Nat. Rev. Gastroenterol. Hepatol. 2019, 16, 312–321. [Google Scholar] [CrossRef]
- Mikalef, P.; Pappas, I.O.; Krogstie, J.; Giannakos, M. Big data analytics capabilities: A systematic literature review and research agenda. Inf. Syst. e-Business Manag. 2018, 16, 547–578. [Google Scholar] [CrossRef]
- Günther, W.A.; Mehrizi, M.H.R.; Huysman, M.; Feldberg, F. Debating big data: A literature review on realizing value from big data. J. Strat. Inf. Syst. 2017, 26, 191–209. [Google Scholar] [CrossRef]
- Shorfuzzaman, M.; Hossain, M.S.; Nazir, A.; Muhammad, G.; Alamri, A. Harnessing the power of big data analytics in the cloud to support learning analytics in mobile learning environment. Comput. Hum. Behav. 2019, 92, 578–588. [Google Scholar] [CrossRef]
- Ram, J.; Zhang, C.; Koronios, A. The implications of big data analytics on business intelligence: A qualitative study in China. Procedia Comput. Sci. 2016, 87, 221–226. [Google Scholar] [CrossRef]
- Griffin, G.P.; Mulhall, M.; Simek, C.; Riggs, W.W. Mitigating bias in big data for transportation. J. Big Data Anal. Transp. 2020, 2, 49–59. [Google Scholar] [CrossRef]
- Favaretto, M.; De Clercq, E.; Elger, B.S. Big Data and discrimination: Perils, promises and solutions. A systematic review. J. Big Data 2019, 6, 12. [Google Scholar] [CrossRef]
- Pagano, T.P.; Loureiro, R.B.; Lisboa, F.V.N.; Peixoto, R.M.; Guimarães, G.A.S.; Cruz, G.O.R.; Araujo, M.M.; Santos, L.L.; Cruz, M.A.S.; Oliveira, E.L.S.; et al. Bias and unfairness in machine learning models: A systematic review on datasets, tools, fairness metrics, and identification and mitigation methods. Big Data Cogn. Comput. 2023, 7, 15. [Google Scholar] [CrossRef]
- Khoei, T.T.; Singh, A. Data reduction in big data: A survey of methods, challenges and future directions. Int. J. Data Sci. Anal. 2024, 20, 1643–1682. [Google Scholar] [CrossRef]
- Dung, H.T.; Do, D.T.; Nguyen, V.T. Comparison of multi-criteria decision making methods using the same data standardization method. Strojnícky časopis-J. Mech. Eng. 2022, 72, 57–72. [Google Scholar] [CrossRef]
- Chen, P.; Wu, L.; Wang, L. AI fairness in data management and analytics: A review on challenges, methodologies and applications. Appl. Sci. 2023, 13, 10258. [Google Scholar] [CrossRef]
- Schaffer, C. Overfitting Avoidance as Bias. Mach. Learn. 1993, 10, 153–178. [Google Scholar] [CrossRef]
- Goddard, K.; Roudsari, A.; Wyatt, J.C. Automation bias: Empirical results assessing influencing factors. Int. J. Med. Inform. 2014, 83, 368–375. [Google Scholar] [CrossRef]
- Cawley, G.C.; Talbot, N.L. On over-fitting in model selection and subsequent selection bias in performance evalu-ation. J. Mach. Learn. Res. 2010, 11, 2079–2107. [Google Scholar]
- Steyerberg, E.W. Overfitting and optimism in prediction models. In Clinical Prediction Models: A Practical Approach to Development, Validation, and Updating; Springer: Cham, Switzerland, 2019; pp. 95–112. [Google Scholar]
- Navarro, C.L.A.; Damen, J.A.A.; Takada, T.; Nijman, S.W.J.; Dhiman, P.; Ma, J.; Collins, G.S.; Bajpai, R.; Riley, R.D.; Moons, K.G.M.; et al. Risk of bias in studies on prediction models developed using supervised machine learning techniques: Systematic review. BMJ 2021, 375, 2281. [Google Scholar] [CrossRef]
- Tarafdar, M.; Vaidya, S.D. Challenges in the adoption of E-Commerce technologies in India: The role of organizational factors. Int. J. Inf. Manag. 2006, 26, 428–441. [Google Scholar] [CrossRef]
- Shaikh, A.A.; Nasir Patel, A.; Shaikh, M.Z.; Chavan, C.R. SLRA: Challenges faced by SMEs in the adoption of E-commerce and sustainability in Industry 4.0. Acta Universitatis Bohemiae Meridionalis. Acta Univ. Bohem. Meridionales 2022, 24, 15–38. [Google Scholar] [CrossRef]
- Zakaria, N.; Affendi, S.; Zakaria, N. Managing ICT in healthcare organization: Culture, challenges, and issues of technology adoption and implementation. In Health Information Systems: Concepts, Methodologies, Tools, and Applications; IGI Global: Hershey, PA, USA, 2010; pp. 1357–1372. [Google Scholar]
- Koloski, D.; Porter, C.; Almand-Hunter, B.; Gatchell, S.; Logan, V. Data literacy in industry: High time to focus on operationalization through middle managers. Harv. Data Sci. Rev. 2025, 7. [Google Scholar] [CrossRef]
- Jarrahi, M.H. Artificial intelligence and the future of work: Human-AI symbiosis in organizational decision making. Bus. Horizons 2018, 61, 577–586. [Google Scholar] [CrossRef]











| References | Focus Area | Key Findings |
|---|---|---|
| Rastogi et al. (2022) [4] | Data-driven decision-making biases | Large-scale datasets can enhance accuracy but may reinforce biases through flawed interpretations |
| Baudel et al. (2020) [5] | Automated bias detection | ABI Approach using Cumulative Prospect Theory effectively detects risk-seeking biases in business contexts |
| Haag et al. (2024) [6] | XAI for anchoring bias | Explainable AI systems can mitigate anchoring bias while maintaining user trust through transparency |
| Rastogi et al. (2022) [7] | Human-AI collaboration | Time-based strategies effectively mitigate confirmation and availability biases in collaborative settings |
| Power et al. (2019) [8] | Decision support systems | AI-powered DSSs can both enhance and distort decision-making depending on implementation approach |
| Hamdam et al. (2022) [9] | Government sector applications | Big Data Analytics Capability significantly improves decision-making through empirical validation |
| Acciarini et al. (2021) [10] | Intelligence analysis | Serious games (RECOBIA & LEILA) effectively train analysts to recognize and overcome cognitive biases |
| Wang et al. (2019) [11] | Evidence-based decision-making | Critical thinking and structured processes essential for effective bias mitigation through analytics |
| Polonioli et al. (2023) [12] | Audit decision-making | Data visualization integration can create biases due to information overload if not properly managed |
| Deng et al. (2023) [13] | Strategic decision-making | Four-phase model (Analysis, Decision, Onboarding, Control) effectively mitigates biases in uncertain environments |
| Cognitive Bias | Definition | Executive Impact | Mitigation Approaches | Key References |
|---|---|---|---|---|
| Confirmation Bias | Tendency to seek and interpret information that confirms preexisting beliefs while dismissing contradictory evidence | Strategic blind spots, escalation of commitment to failing projects, resistance to market changes | Devil’s advocacy procedures, structured decision processes, AI-driven analytics | [17,18,19,20,21,22,23,24,25,26,27,28,29,30,31,32,33,34,35,36,37,38,39,40,41,42,43,44,45,46,47,48] |
| Availability Heuristic | Overvaluing easily recalled or recent information | Distorted risk assessment, reactive strategies based on memorable events | Statistical analysis, systematic data review, AI-driven trend analysis | [49,50,51,52,53,54,55,56,57] |
| Framing Effect | Decision influence by how information is presented (gains vs. losses) | Inconsistent risk preferences, communication effectiveness variations | Multi-perspective analysis, standardized metrics, numerical frameworks | [58,59,60,61,62,63,64,65,66,67,68,69,70,71,72] |
| Overconfidence Bias | Excessive confidence in one’s knowledge, predictive ability, or control over outcomes | Unrealistic project timelines, excessive M&A activity, underestimation of risks | Probabilistic reasoning, Monte Carlo simulations, analytical validation | [30,31,32,33,34,73,74,75,76,77,78,79,80] |
| Anchoring Bias | Over-reliance on initial information when making subsequent judgments | Distorted financial planning, suboptimal negotiations, biased performance evaluations | Multiple independent estimates, first-principles reasoning, algorithmic baselines | [35,36,37,38,39,40,41,42,43,44,45,46,47,48,81,82,83,84,85,86,87,88,89,90,91,92,93] |
| Challenge | Key Issue | Explanation |
|---|---|---|
| Bias Blind Spot & Self-Attribution | Failure to recognize personal biases | Executives easily identify biases in others but fail to acknowledge their own, reducing self-correction |
| Organizational Culture & Groupthink | Suppression of dissent | Dominant leadership and consensus-driven cultures reinforce biases rather than challenge them |
| Ambiguous & Delayed Feedback | Difficulty learning from past mistakes | Strategic decisions unfold over long timeframes, making it hard to isolate the role of bias in outcomes |
| Complexity of Attribution | Misdiagnosis of failure | Executives may blame external factors instead of recognizing cognitive distortions in their decision-making |
| Lack of Structured Processes | Absence of systematic bias mitigation | Unlike other disciplines, corporate strategy lacks formal mechanisms (e.g., checklists, red-team reviews) |
| Empirical and Experimental Methods | References | Description |
|---|---|---|
| A/B Testing of Decision Processes | [247,248,249] | A/B testing enhances decision accuracy by reducing post-selection bias, improving statistical inference, and fostering ethical, transparent experimentation in online controlled environments. |
| Simulation Experiments | [250,251,252] | Simulation-based decision models and AI-assisted analysis improve accuracy by reducing heuristic biases, ensuring better alignment with rational benchmarks in financial risk assessment, healthcare diagnostics, and search behavior modeling. |
| Pre- and Post-Analytics Analysis | [253,254,255] | Pre- and post-analytics analysis enhances decision accuracy by systematically comparing historical and post-implementation outcomes. It also demonstrates reductions in cognitive biases such as overconfidence, planning fallacy, and overreliance on intuition in domains like corporate strategy, finance, and healthcare. |
| Surveys and Behavioral Assessments | [256,257,258] | Surveys and behavioral assessments help identify prevalent cognitive biases such as overconfidence, confirmation bias, and anchoring. Proper survey design and structured assessments improve bias detection and mitigation, leading to more accurate decision-making insights. |
Disclaimer/Publisher’s Note: The statements, opinions and data contained in all publications are solely those of the individual author(s) and contributor(s) and not of MDPI and/or the editor(s). MDPI and/or the editor(s) disclaim responsibility for any injury to people or property resulting from any ideas, methods, instructions or products referred to in the content. |
© 2025 by the authors. Licensee MDPI, Basel, Switzerland. This article is an open access article distributed under the terms and conditions of the Creative Commons Attribution (CC BY) license (https://creativecommons.org/licenses/by/4.0/).
Share and Cite
Theodorakopoulos, L.; Theodoropoulou, A.; Halkiopoulos, C. Cognitive Bias Mitigation in Executive Decision-Making: A Data-Driven Approach Integrating Big Data Analytics, AI, and Explainable Systems. Electronics 2025, 14, 3930. https://doi.org/10.3390/electronics14193930
Theodorakopoulos L, Theodoropoulou A, Halkiopoulos C. Cognitive Bias Mitigation in Executive Decision-Making: A Data-Driven Approach Integrating Big Data Analytics, AI, and Explainable Systems. Electronics. 2025; 14(19):3930. https://doi.org/10.3390/electronics14193930
Chicago/Turabian StyleTheodorakopoulos, Leonidas, Alexandra Theodoropoulou, and Constantinos Halkiopoulos. 2025. "Cognitive Bias Mitigation in Executive Decision-Making: A Data-Driven Approach Integrating Big Data Analytics, AI, and Explainable Systems" Electronics 14, no. 19: 3930. https://doi.org/10.3390/electronics14193930
APA StyleTheodorakopoulos, L., Theodoropoulou, A., & Halkiopoulos, C. (2025). Cognitive Bias Mitigation in Executive Decision-Making: A Data-Driven Approach Integrating Big Data Analytics, AI, and Explainable Systems. Electronics, 14(19), 3930. https://doi.org/10.3390/electronics14193930

