A State Assessment Method for DC Protection Devices in Converter Station Based on Variable Weight Theory and Correlation Degree Analysis
Abstract
1. Introduction
2. Construction of Status Assessment Indicators for Converter Station DC Protection Devices
2.1. Establishment of Assessment Indicators for DC Protection Devices
2.2. Classification of Status Levels for DC Protection Devices
3. Calculation of State Evaluation Indicator Weights for Converter Station DC Protection Devices
3.1. Calculation of Initial Weights
3.2. Calculation of Variable Weights
4. Correlation Degree Analysis of State Evaluation Indicators for Converter Station DC Protection Devices
4.1. Determination of the Prescribed Value Range and the Value Ranges for the First Four State Levels for State Evaluation Indicators
4.2. Calculation of the Correlation
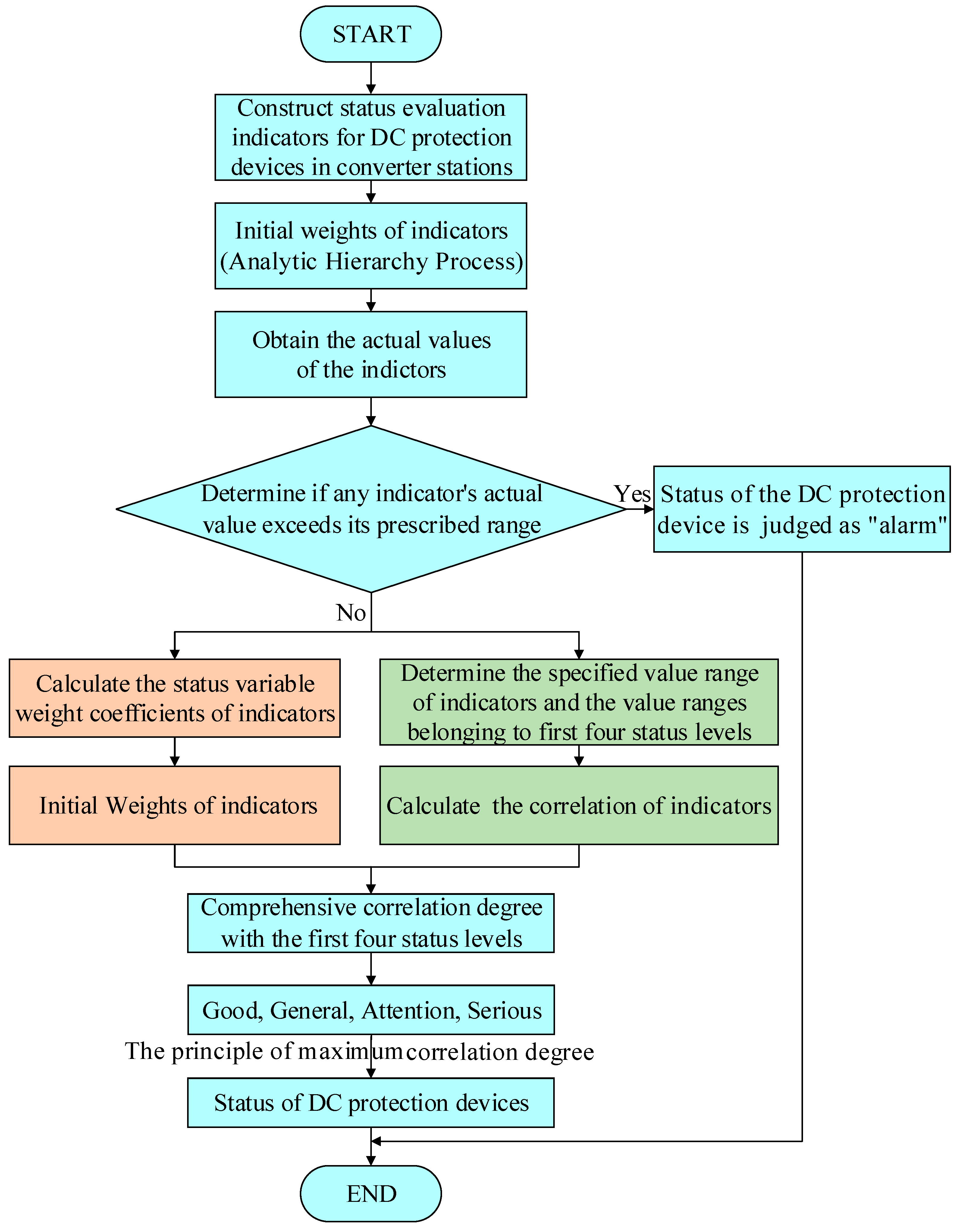
4.3. DC Protection Device Status Assessment Process
5. Case Study Analysis
5.1. Calculation of Variable Weights for State Evaluation Indicators
5.2. The Calculation of the Correlation Between State Evaluation Indicators and the First Four State Levels
5.3. Determination of the State of the DC Protection Device
5.4. Evaluation of Assessment Method Comparison
6. Conclusions
Author Contributions
Funding
Data Availability Statement
Conflicts of Interest
References
- Lyu, P. Research on HVDC Operation Characteristics Under Influence of Hybrid AC/DC Power Grids. Power Syst. Technol. 2020, 46, 503–510. [Google Scholar]
- Zhang, L.; Guo, P.; Li, Z. A comprehensive evaluation method for relay protection adapted to new electric power system. Power Syst. Technol. 2024, 48, 1633–1645. [Google Scholar]
- Jin, L.; Zhou, Z.; Zhan, R. Temperature simulation analysis and life evaluation for components of relay protection equipment. Power Syst. Prot. Control 2023, 51, 159–168. [Google Scholar]
- Tavakoli, M.; Nafar, M. Human reliability analysis in maintenance team of power transmission system protection. Prot. Control Mod. Power Syst. 2020, 5, 270–282. [Google Scholar] [CrossRef]
- Ye, Y.; Li, D.; Xie, M. A state evaluation method for a relay protection device based on SSA-SVM. Power Syst. Prot. Control 2022, 50, 171–178. [Google Scholar]
- Liu, Y.; Zhang, J.; Yang, X. Construction method of evaluation index system of relay protection based on macroscopic and microcosmic view. Power Syst. Technol. 2020, 44, 3090–3096. [Google Scholar]
- Liu, Y.; Zhang, J.; Yang, X. Comprehensive Evaluation of Relay Protection Based on Expert Investigation and G1 Method. Power Syst. Technol. 2020, 44, 3533–3539. [Google Scholar]
- State Grid Corporation of China. Q/GDW 10395-2022 Operation Regulation for Power System Relay Protection and Safety Automatic Devices; China Electric Power Press: Beijing, China, 2022. [Google Scholar]
- Ye, Y.; Huang, T.; Xie, M. A state assessment method for intelligent substation secondary equipment based on multi-model ensemble learning. Power Syst. Prot. Control 2021, 49, 148–157. [Google Scholar]
- Ye, Y.; Xie, M.; Huang, T. A state assessment method for intelligent substation secondary equipment based on grey theory and cloud model. Power Syst. Prot. Control 2019, 47, 105–111. [Google Scholar]
- Xiong, N.; Rao, Y.; Song, Y. Research on relay protection status evaluation method of intelligent substation based on improved cloud model. Power Syst. Big Data 2021, 24, 74–82. [Google Scholar]
- Zhou, Y.; Ou, R.; Li, D. Health status assessment of secondary equipment based on interval PCA and fuzzy comprehensive evaluation. Manuf. Autom. 2023, 45, 104–109. [Google Scholar]
- Li, L.; Chen, Q.; Yang, R. Fuzzy Comprehensive Evaluation Method for Substation Automatic Secondary Equipment Status Based on Hamacher Operator. Hubei Electr. Power 2022, 46, 45–49. [Google Scholar]
- Yang, G.; Li, H.; Guo, P. An Operation Status Perception Method for Relay Protection Device Based on Fuzzy Comprehensive Evaluation. Electr. Power Inf. Commun. Technol. 2020, 18, 74–83. [Google Scholar]
- Sun, H.; Zhang, G.; Gao, B. Fuzzy comprehensive evaluation of relay protection equipment status in intelligent substations based on combination weighting method. Electr. Meas. Instrum. 2020, 57, 23–28. [Google Scholar]
- Nan, D.; Wang, W.; Zhang, L. Risk assessment of the operation state of power grid secondary equipment based on association rule mining and combination weighting-cloud model. Power Syst. Prot. Control 2021, 49, 67–76. [Google Scholar]
- Yang, X. State Evaluation of Secondary Equipment in Smart Substations Based on Cloud Models. Master’s Thesis, Guangxi University, Nanning, China, 2021. [Google Scholar]
- National Energy Administration. DL∕T 2377-2021 Technical Regulation for State Evaluation of HVDC Transmission Control and Protection System; China Electric Power Press: Beijing, China, 2021.
- Ye, D.; Zheng, J.; Dai, Y. Health Status Grading Evaluation Method of Subway Power Supply Equipment Considering Index Importance. Urban Rapid Rail Transit 2024, 37, 116–123. [Google Scholar]
- Yang, C.; Cai, W. Extension Engineering; Science Press: Beijing, China, 2007. [Google Scholar]
- State Grid Corporation of China. Q/GDW 700.5-2012 ±800kV UHV DC Transmission Control and Protection Equipment Part 5: DC System Protection Equipment; China Electric Power Press: Beijing, China, 2012. [Google Scholar]
- National Energy Administration. DL/T 587-2016, Operation Management Regulation for Relay Protection and Automatic Safety Devices; China Electric Power Press: Beijing, China, 2016.
- National Energy Administration. DL/T 995-2016, Testing Regulation for Relay Protection and Power System Automatic Safety Devices; China Electric Power Press: Beijing, China, 2016.
- State Grid Corporation of China. Q/GDW 11285-2022, Guideline for Relay Protection State Evaluation; China Electric Power Press: Beijing, China, 2022. [Google Scholar]
- National Energy Administration. DL/T 364-2019, General Technical Requirements for Fiber Channel Transmission Protection Information; China Electric Power Press: Beijing, China, 2019.
- Zhang, L.; Lv, P.; Zhang, H. Analysis on Protective Relaying and Its Operation Conditions of SGCC AC Systems of 220kV and above in 2018. Power Syst. Technol. 2020, 44, 217–222. [Google Scholar]
- Shi, Y.; Jiang, Z.; An, C. Research on practical state evaluation of protection device in smart substation. Power Syst. Prot. Control 2016, 44, 119–125. [Google Scholar]







| Relative Importance | Scale |
|---|---|
| Indicator i is equally important as indicator j | 1 |
| Indicator i is slightly more important than indicator j | 3 |
| Indicator i is clearly more important than indicator j | 5 |
| Indicator i is strongly more important than indicator j | 7 |
| Indicator i is extremely more important than indicator j | 9 |
| importance level between adjacent scale values | 2, 4, 6, 8 |
| unimportance level between adjacent scale values | 1/2, 1/4, 1/6, 1/8 |
| DC Protection Device | DC Protection Device A1 | DC Protection Device A2 | DC Protection Device A3 | DC Protection Device B | DC Protection Device C | DC Protection Device D |
|---|---|---|---|---|---|---|
| D1/times per year | 1 | 2 | 1.5 | 0 | 0.3 | 2 |
| D2/% | 99.3 | 99 | 99.1 | 99.8 | 99.8 | 98.7 |
| D3/month | 1.5 | 2 | 2.5 | 0 | 0 | 7.5 |
| D4/times per year | 1.5 | 1 | 1.8 | 0 | 0 | 1.5 |
| D5/year | 7 | 7 | 7 | 4.5 | 2 | 9 |
| D6/% | 0.48 | 0.42 | 0.45 | 0.24 | 0.11 | 0.72 |
| D7/% | 56 | 52 | 54 | 53 | 45 | 74 |
| D8/°C | 45.2 | 44.8 | 45.4 | 44.8 | 37.2 | 55.0 |
| D9/V | 234 | 231 | 233 | 232 | 221 | 238 |
| D10/°C | 24 | 24 | 24 | 24 | 25 | 24 |
| D11/% | 78 | 78 | 78 | 72 | 73 | 70 |
| D12/s | 1 | 0.9 | 0.8 | 0.5 | 0.05 | 1.1 |
| D13/ms | 0.12 | 0.17 | 0.16 | 0.1 | 0.02 | 0.70 |
| D14/dBm | −16.32 | −15.82 | −16.13 | −21.02 | −15.01 | −16.38 |
| D15/dBm | −26.05 | −25.01 | −23.16 | −24.05 | −20.03 | −28.01 |
| D16/% | 0.28 | 0.14 | 0.20 | 0.28 | 0 | 0.25 |
| D17/% | 0.49 | 0.51 | 0.46 | 0.29 | 0 | 0.45 |
| D18/% | 98 | 98.3 | 98.1 | 100 | 100 | 97.9 |
| D19/% | 100 | 99 | 100 | 100 | 100 | 96.5 |
| D20/% | 100 | 100 | 100 | 100 | 100 | 99.5 |
| D21/times per year | 1.5 | 1 | 2 | 0 | 0 | 3.5 |
| Indicator | Good Value Range | General Value Range | Attentive Value Range | Serious Value Range | Prescribed Value Range |
|---|---|---|---|---|---|
| D1 | (0, 0.5) | (0.5, 1.5) | (1.5, 2.5) | (2.5, 3.0) | (2.5, 3.0) |
| D2 | (99.5, 100) | (99, 99.5) | (98.5, 99) | (98, 98.5) | (98, 98.5) |
| D3 | (0, 1) | (1, 3) | (3, 12) | (12, 24) | (12, 24) |
| D4 | (0, 1) | (1, 2) | (2, 4) | (4, 6) | (4, 6) |
| D5 | (0, 5) | (5, 10) | (10, 15) | (15, 20) | (15, 20) |
| D6 | (0, 0.4) | (0.4, 0.6) | (0.6, 0.85) | (0.85, 1) | (0.85, 1) |
| D7 | (0, 50) | (50, 70) | (70, 80) | (80, 95) | (80, 95) |
| D8 | (35, 40) | (40, 50) | (50, 60) | (60, 70) | (60, 70) |
| D9 | (209, 231) | (193, 209) ∪ (231, 236) | (187, 193) ∪ (236, 241) | (176, 187) ∪ (241, 253) | (176, 187) ∪ (241, 253) |
| D10 | (5, 30) | (0, 5) ∪ (30, 45) | (−5, 0) ∪ (45, 50) | (−10, −5) ∪ (50, 55) | (−10, −5) ∪ (50, 55) |
| D11 | (5, 75) | (0, 5) ∪ (75, 80) | (80, 90) | (90, 95) | (90, 95) |
| D12 | (−1.5, 1.5) | (−3, −1.5) ∪ (1.5, 3) | (−4, −3) ∪ (3, 4) | (−5, −4) ∪ (4, 5) | (−5, −4) ∪ (4, 5) |
| D13 | (−0.3, 0.3) | (−0.6, −0.3) ∪ (0.3, 0.6) | (−0.8, −0.6) ∪ (0.6, 0.8) | (−1, −0.8) ∪ (0.8, 1) | (−1, −0.8) ∪ (0.8, 1) |
| D14 | (−18, −14) | (−18.5, −18) | (−19, −18.5) | (−20, −19) | (−20, −19) |
| D15 | (−25, −14) | (−27, −25) | (−29, −27) | (−31, −29) | (−31, −29) |
| D16 | (0, 0.3) | (0.3, 0.6) | (0.6, 0.8) | (0.8, 1) | (0.8, 1) |
| D17 | (0, 0.4) | (0.4, 0.6) | (0.6, 0.8) | (0.8, 1) | (0.8, 1) |
| D18 | (99, 100) | (97, 99) | (96, 97) | (95, 96) | (95, 96) |
| D19 | (99, 100) | (98, 99) | (97, 98) | (96, 97) | (96, 97) |
| D20 | (99, 100) | (98, 99) | (97.5, 98) | (97, 97.5) | (97, 97.5) |
| D21 | (0, 1) | (1, 2) | (2, 5) | (5, 8) | (5, 8) |
| Indicator | Degree of Correlation with Level I | Degree of Correlation with Level II | Degree of Correlation with Level III | Degree of Correlation with Level IV | Variable Weight |
|---|---|---|---|---|---|
| D1 | −0.6 | −0.3333 | 0.5 | −0.3333 | 0.0869 |
| D2 | −0.5333 | −0.3 | 0.4 | −0.2222 | 0.0574 |
| D3 | −0.4643 | −0.375 | 0.5 | −0.375 | 0.0299 |
| D4 | −0.25 | 0.5 | −0.25 | −0.625 | 0.0258 |
| D5 | −0.3077 | 0.2 | −0.1 | −0.4 | 0.0075 |
| D6 | −0.5333 | −0.3 | 0.48 | −0.3171 | 0.0496 |
| D7 | −0.5333 | −0.16 | 0.4 | −0.2222 | 0.0167 |
| D8 | −0.5 | −0.25 | 0.5 | −0.25 | 0.0168 |
| D9 | −0.3182 | −0.3884 | 0.4 | −0.4697 | 0.0326 |
| D10 | 0.24 | −0.2711 | −0.4201 | −0.4697 | 0.0154 |
| D11 | 0.0714 | −0.2857 | −0.4444 | −0.4444 | 0.0154 |
| D12 | 0.1333 | −0.2465 | −0.42 | −0.4966 | 0.0280 |
| D13 | −0.5714 | −0.5096 | 0.5 | −0.5417 | 0.0951 |
| D14 | 0.405 | −0.405 | −0.4711 | −0.524 | 0.0152 |
| D15 | −0.5017 | −0.2525 | 0.495 | −0.2487 | 0.0324 |
| D16 | 0.1667 | −0.1677 | −0.5833 | −0.6875 | 0.0307 |
| D17 | −0.1 | 0.25 | −0.25 | −0.4375 | 0.0446 |
| D18 | −0.3437 | 0.45 | −0.3 | −0.475 | 0.0490 |
| D19 | −0.8333 | −0.75 | −0.5 | 0.5 | 0.1334 |
| D20 | 0.5 | −0.5 | −0.75 | −0.8 | 0.1215 |
| D21 | −0.4167 | −0.3 | 0.5 | −0.3 | 0.0961 |
| DC Protection Devices | Correlation Values with the First Four Status Levels | Assessment Result | Actual Result | |||
|---|---|---|---|---|---|---|
| Good | General | Attentive | Serious | |||
| DC protection device A1 | −0.0948 | −0.0191 | −0.4790 | −0.6508 | General | General |
| DC protection device A2 | −0.0697 | −0.1485 | −0.3829 | −0.6045 | Good | Good |
| DC protection device A3 | −0.0968 | −0.1762 | −0.4166 | −0.6232 | Good | Good |
| DC protection device C | 0.1683 | −0.7382 | −0.8206 | −0.8515 | Good | Good |
| DC protection device D | −0.3220 | −0.3197 | 0.0063 | −0.3298 | Attentive | Attentive |
| No. | Assessment Methods | Correlation Values with the First Four Status Levels | Assessment Result | Actual Result | |||
|---|---|---|---|---|---|---|---|
| Good | General | Attentive | Serious | ||||
| 1 | AHP- Correlation degree analysis | −0.2377 | −0.3149 | −0.0406 | −0.3928 | Good | Attentive |
| 2 | (AHP + Variable weight) − Correlation degree analysis | −0.3220 | −0.3197 | 0.0063 | −0.3298 | Attentive | Attentive |
| 3 | (AHP + Variable weight) − Cloud model | −0.8190 | −0.1696 | −0.1664 | −0.845 | Attentive | Attentive |
| 4 | (AHP + Variable weight) − Fuzzy logic | −0.7528 | −0.2854 | −0.2802 | −0.6816 | Attentive | Attentive |
Disclaimer/Publisher’s Note: The statements, opinions and data contained in all publications are solely those of the individual author(s) and contributor(s) and not of MDPI and/or the editor(s). MDPI and/or the editor(s) disclaim responsibility for any injury to people or property resulting from any ideas, methods, instructions or products referred to in the content. |
© 2025 by the authors. Licensee MDPI, Basel, Switzerland. This article is an open access article distributed under the terms and conditions of the Creative Commons Attribution (CC BY) license (https://creativecommons.org/licenses/by/4.0/).
Share and Cite
Yang, Q.; Liu, L.; Meng, Z.; Li, M.; Zhao, Z.; Li, X.; Wang, K.; Yang, X.; Wang, Q.; Lin, S. A State Assessment Method for DC Protection Devices in Converter Station Based on Variable Weight Theory and Correlation Degree Analysis. Electronics 2025, 14, 2740. https://doi.org/10.3390/electronics14132740
Yang Q, Liu L, Meng Z, Li M, Zhao Z, Li X, Wang K, Yang X, Wang Q, Lin S. A State Assessment Method for DC Protection Devices in Converter Station Based on Variable Weight Theory and Correlation Degree Analysis. Electronics. 2025; 14(13):2740. https://doi.org/10.3390/electronics14132740
Chicago/Turabian StyleYang, Qi, Lei Liu, Zhuo Meng, Min Li, Zihan Zhao, Xiaopeng Li, Ke Wang, Xiangfei Yang, Qi Wang, and Sheng Lin. 2025. "A State Assessment Method for DC Protection Devices in Converter Station Based on Variable Weight Theory and Correlation Degree Analysis" Electronics 14, no. 13: 2740. https://doi.org/10.3390/electronics14132740
APA StyleYang, Q., Liu, L., Meng, Z., Li, M., Zhao, Z., Li, X., Wang, K., Yang, X., Wang, Q., & Lin, S. (2025). A State Assessment Method for DC Protection Devices in Converter Station Based on Variable Weight Theory and Correlation Degree Analysis. Electronics, 14(13), 2740. https://doi.org/10.3390/electronics14132740

