Detection of DoS Attacks for IoT in Information-Centric Networks Using Machine Learning: Opportunities, Challenges, and Future Research Directions
Abstract
1. Introduction
1.1. Problem Statement
1.2. Why ICN for IoT?
2. Background
2.1. Internet of Things (IoT)
2.1.1. IoT Applications
- Smart medical services: This includes monitoring respiration, drug delivery systems, body position, quality of sleep, and early detection of illness [4].
- Smart homes: For example, a smart camera captures an image around the door and then sends it to the owner when someone acts in unusual behavior near the door [4].
- Smart environments: This includes anything that is connected to and affected by humans, animals, and plants. These include air quality and water quality monitoring, natural disaster monitoring, and smart farming [4]. Moreover, smart environments include monitoring the level of snow in high-altitude regions, pollution monitoring, early detection of earthquakes, fire detection, and landslides prevention [15].
- Smart cities: This involves emerging computation and communication resources. Although, the goal is to increase the quality of life of people, it comes with a lot of challenges. For example, Air Tag from Apple could be used to enable parents to track their children; this feature will become risky if it is hacked because it breaches the privacy of citizens [15].
- Smart enterprises: These organizations can maintain real-time shipment tracking in transportation and logistics areas and smart farming under energy and production and resource management [4].
2.1.2. IoT Layers
- Perception layer DoS attacks: In this layer, DoS attacks target sensors and other devices, aiming to send invalid data or overwhelm traffic within IoT devices [18].
- Network layer DoS attacks: In this layer, the routers, switches, and other networking devices are targeted by DoS attacks in order to disrupt the communication between the perception layer and the application layer.
- Application layer DoS attacks: In this layer, applications are targeted. DoS attacks aim to overwhelm the applications with traffic or to send them invalid data [18].
2.2. Information-Centric Network (ICN)
2.2.1. ICN Architectures
2.2.2. Taxonomy of DoS Attacks in the ICN
Naming-Related Attacks
Routing-Related Attacks
Caching-Related Attacks
3. Machine Learning Techniques in the ICN-IoT
- Unsupervised learning: In unsupervised learning algorithms, labeled data for training is not required. Instead, this type focuses on analyzing unlabeled data to identify patterns and anomalies. This approach is particularly useful in ICN-IoT networks.
- Supervised learning: In supervised learning algorithms, labeled data for training is required. Therefore, categorizing labeled data as either normal or abnormal, and identifying real-time network traffic as either normal or abnormal. This approach can be beneficial in detecting anomalies in ICN-IoT networks.
- Semi-supervised learning: In semi-supervised learning techniques, ML algorithms can be trained using a small amount of labeled data along with a large amount of unlabeled data. Since labeled data may be scarce, this approach is useful in ICN-IoT networks [22].
3.1. Supervised Learning Algorithms
3.1.1. K-Nearest Neighbor (KNN)
3.1.2. Support Vector Machine (SVM)
3.1.3. Random Forest (RF)
4. Related Work
4.1. Threats on the IoT
4.2. Threats to the ICN
4.3. Related Work on ICN-Based IoT with Machine Learning Technologies
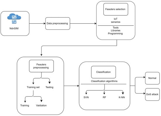
5. Results and Discussion
6. Recommendations and Future Research Directions
- We recommend more future research investigations to enhance ICN-IoT security.
- We recommend more future research investigations concerning ICN-IoT implementation in the security field.
- We recommend more future research investigations into the use of ML technology to improve the security of ICN-IoT.
- We recommend more future research investigations to test and train a variety of ML classifiers to identify the most effective option used to improve the security of the ICN-IoT network.
- We recommend more future research investigations to explore other attack types and threats on the ICN-IoT.
- We recommend more future research investigations to expand the implementation process by using DL technology after the initial results of ML classifiers by training various DL classifier types to increase the security level of ICN-based IoT.
- We recommend more future research investigations using other technologies such as DL, fog computing, and blockchain to compare the results between them and identify which one provides the most effective results to improve the security of ICN-IoT against cybersecurity attacks.
7. Conclusions
Author Contributions
Funding
Data Availability Statement
Acknowledgments
Conflicts of Interest
Abbreviations
| IoT | Internet of Things |
| ICN | Information center network |
| IFA | Interest flooding attack |
| ML | Machine learning |
| DoS | Denial-of-service attack |
| DDoS | Distributed denial-of-service |
| IP | Internet Protocol |
| TCP | Transmission Control Protocol |
| AI | Artificial intelligence |
| NDN | Named-Data Networking |
| CCN | Content-Centric Networking |
| PSIRP | Publish–Subscribe Internet Routing Paradigm |
| DONA | Data-Oriented Network Architecture |
| NetInf | Network of information |
| SVM | Support vector machine |
| KNN | K-nearest neighbor |
| RF | Random forest |
| MITM | Man-in-the-middle |
| PURSUIT | Publish–Subscribe Internet Technology |
| SAIL | Scalable & Adaptive Internet Solutions |
| COMET | Content Mediator Architecture for Content-Aware Networks |
| 4WARD | Architecture and Design for the Future Internet |
| CR | Content router |
| CS | Content store |
| FIB | Forwarding information base |
| PIT | Pending interest table |
| IFA | Interest flooding attack |
| BIFA | Basic IFA |
| CIFA | Collusive IFA |
| SCAN | Smart collaborative attack in NDN |
| NRS | Name-resolution system |
| IoV | Internet of Vulnerabilities |
| IIoT | Industrial Internet of Things |
| SDPC | Secure distribution of protected content |
| eDLAM | Enhanced distributed low-rate attack mitigating |
| DL | Deep learning |
| IDS | Intrusion detection system |
| DNN | Deep neural network |
| CPA | Cache pollution attacks |
| WSN | Wireless sensor network |
| WBAN | Wireless body area network |
| JS | Jensen–Shannon |
| DT | Decision tree |
| MLP | Multilayer perceptron |
| BP | Backpropagation |
| SDPC | Secure distribution of protected content |
References
- Mohanta, B.K.; Jena, D.; Satapathy, U.; Patnaik, S. Survey on IoT security: Challenges and solution using machine learning, artificial intelligence and blockchain technology. Internet Things 2020, 11, 100227. [Google Scholar] [CrossRef]
- Mishra, S.; Jain, V.K.; Gyoda, K.; Jain, S. An efficient content replacement policy to retain essential content in information-centric networking based internet of things network. Ad Hoc Netw. 2024, 155, 103389. [Google Scholar] [CrossRef]
- Rahman, A.; Hasan, K.; Kundu, D.; Islam, M.J.; Debnath, T.; Band, S.S.; Kumar, N. On the ICN-IoT with federated learning integration of communication: Concepts, security-privacy issues, applications, and future perspectives. Future Gener. Comput. Syst. 2023, 138, 61–88. [Google Scholar] [CrossRef]
- Krishna, B.V.S.; Gnanasekaran, T. A systematic study of security issues in Internet-of-Things (IoT). In Proceedings of the 2017 International Conference on I-SMAC (IoT in Social, Mobile, Analytics and Cloud) (I-SMAC), Palladam, India, 10–11 February 2017; pp. 107–111. [Google Scholar] [CrossRef]
- Sadhu, P.K.; Yanambaka, V.P.; Abdelgawad, A. Internet of Things: Security and Solutions Survey. Sensors 2022, 22, 7433. [Google Scholar] [CrossRef] [PubMed]
- Nour, B.; Mastorakis, S.; Ullah, R.; Stergiou, N. Information-Centric Networking in Wireless Environments: Security Risks and Challenges. IEEE Wirel. Commun. 2021, 28, 121–127. [Google Scholar] [CrossRef]
- Tourani, R.; Misra, S.; Mick, T.; Panwar, G. Security, Privacy, and Access Control in Information-Centric Networking: A Survey. IEEE Commun. Surv. Tutor. 2018, 20, 566–600. [Google Scholar] [CrossRef]
- Hidouri, A.; Hajlaoui, N.; Touati, H.; Hadded, M.; Muhlethaler, P. A Survey on Security Attacks and Intrusion Detection Mechanisms in Named Data Networking. Computers 2022, 11, 186. [Google Scholar] [CrossRef]
- Adedeji, K.B.; Abu-Mahfouz, A.M.; Kurien, A.M. DDoS Attack and Detection Methods in Internet-Enabled Networks: Concept, Research Perspectives, and Challenges. J. Sens. Actuator Netw. 2023, 12, 51. [Google Scholar] [CrossRef]
- Xue, H.; Li, Y.; Rahmani, R.; Kanter, T.; Que, X. A mechanism for mitigating DoS attack in ICN-based internet of things. In Proceedings of the 1st International Conference on Internet of Things and Machine Learning, New York, NY, USA, 17–18 October 2017. [Google Scholar] [CrossRef]
- Frey, M.; Gündoğan, C.; Kietzmann, P.; Lenders, M.; Petersen, H.; Schmidt, T.C.; Juraschek, F.; Wählisch, M. Security for the Industrial IoT: The Case for Information-Centric Networking. In Proceedings of the 2019 IEEE 5th World Forum on Internet of Things (WF-IoT), Limerick, Ireland, 15–18 April 2019; pp. 424–429. [Google Scholar] [CrossRef]
- Amadeo, M.; Campolo, C.; Quevedo, J.; Corujo, D.; Molinaro, A.; Iera, A.; Aguiar, R.L.; Vasilakos, A.V. Information-centric networking for the internet of things: Challenges and opportunities. IEEE Netw. 2016, 30, 92–100. [Google Scholar] [CrossRef]
- Nour, B.; Sharif, K.; Li, F.; Biswas, S.; Moungla, H.; Guizani, M.; Wang, Y. A survey of Internet of Things communication using ICN: A use case perspective. Comput. Commun. 2019, 142–143, 95–123. [Google Scholar] [CrossRef]
- Ahmed, S.F.; Shuravi, S.; Bhuyian, A.; Afrin, S.; Mehjabin, A.; Kuldeep, S.A.; Alam, M.S.B.; Gandomi, A.H. Navigating the IoT landscape: Unraveling forensics, security issues, applications, research challenges, and future. arXiv 2023, arXiv:cs.NI/2309.02707. [Google Scholar]
- Obaidat, M.A.; Obeidat, S.; Holst, J.; Al Hayajneh, A.; Brown, J. A Comprehensive and Systematic Survey on the Internet of Things: Security and Privacy Challenges, Security Frameworks, Enabling Technologies, Threats, Vulnerabilities and Countermeasures. Computers 2020, 9, 44. [Google Scholar] [CrossRef]
- Yoachimik, O.; Pacheco, J. DDoS Threat Report for 2023 Q4; Cloudflare: San Francisco, CA, USA, 2024; Available online: https://blog.cloudflare.com/ddos-threat-report-2023-q4 (accessed on 28 January 2024).
- Wang, J.; Jiang, C.; Zhang, H.; Ren, Y.; Chen, K.C.; Hanzo, L. Thirty Years of Machine Learning: The Road to Pareto-Optimal Wireless Networks. IEEE Commun. Surv. Tutor. 2020, 22, 1472–1514. [Google Scholar] [CrossRef]
- Dalmazo, B.L.; Marques, J.A.; Costa, L.R.; Bonfim, M.S.; Carvalho, R.N.; da Silva, A.S.; Fernandes, S.; Bordim, J.L.; Alchieri, E.; Schaeffer-Filho, A.; et al. A systematic review on distributed denial of service attack defense mechanisms in programmable networks. Int. J. Netw. Manag. 2021, 31, e2163. [Google Scholar] [CrossRef]
- Srinivasan, K.; Mubarakali, A.; Alqahtani, A.S.; Dinesh Kumar, A. A Survey on the Impact of DDoS Attacks in Cloud Computing: Prevention, Detection and Mitigation Techniques. In Intelligent Communication Technologies and Virtual Mobile Networks; Balaji, S., Rocha, Á., Chung, Y.N., Eds.; Springer: Cham, Switzerland, 2020; pp. 252–270. [Google Scholar]
- AbdAllah, E.G.; Hassanein, H.S.; Zulkernine, M. A Survey of Security Attacks in Information-Centric Networking. IEEE Commun. Surv. Tutor. 2015, 17, 1441–1454. [Google Scholar] [CrossRef]
- Bilgili, S.; Demir, A.K.; Alam, S. IfNot: An approach towards mitigating interest flooding attacks in Named Data Networking of Things. Internet Things 2024, 25, 101076. [Google Scholar] [CrossRef]
- Alashhab, A.A.; Zahid, M.S.M.; Azim, M.A.; Daha, M.Y.; Isyaku, B.; Ali, S. A Survey of Low Rate DDoS Detection Techniques Based on Machine Learning in Software-Defined Networks. Symmetry 2022, 14, 1563. [Google Scholar] [CrossRef]
- Altulaihan, E.; Almaiah, M.A.; Aljughaiman, A. Anomaly Detection IDS for Detecting DoS Attacks in IoT Networks Based on Machine Learning Algorithms. Sensors 2024, 24, 713. [Google Scholar] [CrossRef]
- Aslam, M.; Ye, D.; Tariq, A.; Asad, M.; Hanif, M.; Ndzi, D.; Chelloug, S.A.; Elaziz, M.A.; Al-Qaness, M.A.A.; Jilani, S.F. Adaptive Machine Learning Based Distributed Denial-of-Services Attacks Detection and Mitigation System for SDN-Enabled IoT. Sensors 2022, 22, 2697. [Google Scholar] [CrossRef] [PubMed]
- Kumar, N.; Singh, A.K.; Srivastava, S. Evaluating machine learning algorithms for detection of interest flooding attack in named data networking. In Proceedings of the 10th International Conference on Security of Information and Networks, New York, NY, USA, 13–15 October 2017; pp. 299–302. [Google Scholar] [CrossRef]
- Alabsi, B.A.; Anbar, M.; Rihan, S.D.A. Conditional Tabular Generative Adversarial Based Intrusion Detection System for Detecting Ddos and Dos Attacks on the Internet of Things Networks. Sensors 2023, 23, 5644. [Google Scholar] [CrossRef] [PubMed]
- Deep, S.; Zheng, X.; Jolfaei, A.; Yu, D.; Ostovari, P.; Kashif Bashir, A. A survey of security and privacy issues in the Internet of Things from the layered context. Trans. Emerg. Telecommun. Technol. 2022, 33, e3935. [Google Scholar] [CrossRef]
- Albalawi, A.M.; Almaiah, M. Assessing and reviewing of cyber-security threats, attacks, mitigation techniques in IoT environment. J. Theor. Appl. Inf. Technol. 2022, 100, 2988–3011. [Google Scholar]
- Iqbal, W.; Abbas, H.; Daneshmand, M.; Rauf, B.; Bangash, Y.A. An In-Depth Analysis of IoT Security Requirements, Challenges, and Their Countermeasures via Software-Defined Security. IEEE Internet Things J. 2020, 7, 10250–10276. [Google Scholar] [CrossRef]
- Jayasinghe, K.; Thalawattha, S.; Rodrigo, R.; Dissanayaka, D.; Kathriarachchi, R. A Defence Against an Internet of Things (IoT) Attacks Based on Current Vulnerabilities. In Proceedings of the International Conference on Advancement of Development Administration, Bangkok, Thailand, 28–30 May 2020. [Google Scholar]
- Alferidah, D.K.; Jhanjhi, N.Z. A Review on Security and Privacy Issues and Challenges in Internet of Things. Int. J. Comput. Sci. Netw. Secur. 2020, 20, 263–286. [Google Scholar]
- Burhan, M.; Rehman, R.A.; Khan, B.; Kim, B.S. IoT Elements, Layered Architectures and Security Issues: A Comprehensive Survey. Sensors 2018, 18, 2796. [Google Scholar] [CrossRef] [PubMed]
- Verma, G.; Prakash, S. Emerging Security Threats, Countermeasures, Issues, and Future Aspects on the Internet of Things (IoT): A Systematic Literature Review. In Advances in Interdisciplinary Engineering; Kumar, N., Tibor, S., Sindhwani, R., Lee, J., Srivastava, P., Eds.; Springer: Singapore, 2021; pp. 59–66. [Google Scholar]
- Pal, S.; Jadidi, Z. Analysis of Security Issues and Countermeasures for the Industrial Internet of Things. Appl. Sci. 2021, 11, 9393. [Google Scholar] [CrossRef]
- Ahlgren, B.; Dannewitz, C.; Imbrenda, C.; Kutscher, D.; Ohlman, B. A survey of information-centric networking. IEEE Commun. Mag. 2012, 50, 26–36. [Google Scholar] [CrossRef]
- Bilal, M.; Pack, S. Secure Distribution of Protected Content in Information-Centric Networking. IEEE Syst. J. 2020, 14, 1921–1932. [Google Scholar] [CrossRef]
- Rais, R.N.B.; Khalid, O. Study and analysis of mobility, security, and caching issues in CCN. Int. J. Electr. Comput. Eng. (IJECE) 2020, 10, 1438–1453. [Google Scholar] [CrossRef]
- Yu, Y.; Li, Y.; Du, X.; Chen, R.; Yang, B. Content Protection in Named Data Networking: Challenges and Potential Solutions. IEEE Commun. Mag. 2018, 56, 82–87. [Google Scholar] [CrossRef]
- Liu, G.; Quan, W.; Cheng, N.; Zhang, H.; Yu, S. Efficient DDoS attacks mitigation for stateful forwarding in Internet of Things. J. Netw. Comput. Appl. 2019, 130, 1–13. [Google Scholar] [CrossRef]
- Mazhar, T.; Talpur, D.B.; Shloul, T.A.; Ghadi, Y.Y.; Haq, I.; Ullah, I.; Ouahada, K.; Hamam, H. Analysis of IoT Security Challenges and Its Solutions Using Artificial Intelligence. Brain Sci. 2023, 13, 683. [Google Scholar] [CrossRef] [PubMed]
- Hail, M.A.M. Efficient Management, Control and Analysis of IoT-NDN Devices through “NDN4IoT” App Integrated with FIWARE. In Proceedings of the 2023 12th Mediterranean Conference on Embedded Computing (MECO), Budva, Montenegro, 6–10 June 2023; pp. 1–4. [Google Scholar] [CrossRef]
- Aman1, A.H.M.; Hassan, R. Internet Protocol Function Enhancement using Information Centric Approach to Solve Mobility and Security Problems for Internets of Things. In Proceedings of the 1st International Conference on Informatics, Engineering, Science and Technology, INCITEST 2019, Bandung, Indonesia, 18 July 2019. [Google Scholar] [CrossRef]
- Ravindran, R.; Zhang, Y.; Grieco, L.A.; Lindgren, A.; Burke, J.; Ahlgren, B.; Azgin, A. Design Considerations for Applying ICN to IoT. In Internet-Draft Draft-Irtf-Icnrg-Icniot-03, Internet Engineering Task Force. Work in Progress. 2019. Available online: https://datatracker.ietf.org/doc/draft-irtf-icnrg-icniot/ (accessed on 28 January 2024).
- Rao, A.; Schelén, O.; Lindgren, A. Performance implications for IoT over information centric networks. In Proceedings of the Eleventh ACM Workshop on Challenged Networks, New York, NY, USA, 3–7 October 2016; pp. 57–62. [Google Scholar] [CrossRef]
- Choudhary, S.; Kesswani, N.; Majhi, S. An Ensemble Intrusion Detection Model For Internet of Things Network. Res. Sq. 2021; preprint. [Google Scholar] [CrossRef]
- Qaddoura, R.; Al-Zoubi, A.M.; Almomani, I.; Faris, H. A Multi-Stage Classification Approach for IoT Intrusion Detection Based on Clustering with Oversampling. Appl. Sci. 2021, 11, 3022. [Google Scholar] [CrossRef]
- Arshad, S.; Azam, M.A.; Rehmani, M.H.; Loo, J. Recent Advances in Information-Centric Networking-Based Internet of Things (ICN-IoT). IEEE Internet Things J. 2019, 6, 2128–2158. [Google Scholar] [CrossRef]
- Negara, R.M.; Rachmana Syambas, N. Caching and Machine Learning Integration Methods on Named Data Network: A Survey. In Proceedings of the 2020 14th International Conference on Telecommunication Systems, Services, and Applications (TSSA), Bandung, Indonesia, 4–5 November 2020; pp. 1–6. [Google Scholar] [CrossRef]










| Techniques | Features | Limitations |
|---|---|---|
| Statistical approach |
|
|
| ML |
|
|
| DL |
|
|
| Author | Publication Year | Application Layer Threats | Network Layer Threats | Perception Layer Threats |
|---|---|---|---|---|
| Samundra et al. [27] | 2022 | Data access control issues, authentications issues, data protection and recovery issues, phishing attacks problems, vulnerabilities, clone attack | Cluster security issues, DoS, spoofed and replayed routing information or altered them | Fake or node capture, mass node authentication, key management mechanism, cryptographic algorithm |
| Azzam et al. [28] | 2022 | Jamming physical attack, injection attacks, cloning attacks, eavesdropping and tampering | DoS attacks, DDoS attacks, MITM attacks, sinkhole attack, traffic analysis | Phishing attacks, malware attacks, DoS/DDoS, buffer overflow attacks, spyware attacks |
| Waseem et al. [29] | 2020 | Malicious code, weak application security cross-site scripting, eavesdropping and MITM | DoS attacks (collision attack and channel congestion), escalating frame counter value, spoofing like battery exhaustion attack, message alteration attacks, replication of nodes and storage attack | Eavesdropping, battery drainage attack, hardware malfunctioning, malign data injection, node cloning, gaining unauthorized access to the device |
| Pintu et al. [5] | 2022 | Spyware and adware, Trojan horse, Botnet attack, DoS, brute-force password attack, firmware hijacking, malicious scripts, phishing attacks, worms, virus | Traffic analysis attacks, RFID spoofing, RFID cloning, RFID unauthorized access, MITM, DoS, sinkhole attack, routing information attack, Sybil attack, replay attack, hello flood attack, blackmail attack, blackhole attack, wormhole attack, grayhole attack | Node jamming, physical damage, node tampering, social engineering, malicious node injection, sleep deprivation attack, RF interference, tag cloning, eavesdropping, tag tampering outage attack, object replication, hardware Trojan |
| Thalawattha et al. [30] | 2021 | DoS attacks | DoS attacks | Leakage of privacy, sniffing service information manipulation, lack of encryption, weak default password, the rise of Botnets |
| Dhuha et al. [31] | 2020 | Malicious code injection, DoS attack, spear-phishing attack, sniffing attack, overwhelm, reprogram | Sybil attack, sinkhole attack, sleep deprivation attack, DoS attack, malicious code injection, MITM attack, traffic analysis, passive monitoring, eavesdropping | Unauthorized access to tags, tag cloning, eavesdropping, spoofing, RF jamming, timing attack, replay attack, node capture attack, malicious node injection attack, brute-force attack, radio interference, tampering |
| Muhammed et al. [32] | 2018 | Cross-site scripting attack, malicious code injection attacks, the ability to deal with mass data spear-phishing, social engineering | DoS attacks, MITM attacks, storage attacks, exploit attacks | Eavesdropping, node capture, fake node injection, replay attack, timing attack |
| Garima et al. [33] | 2021 | DoS attack, data leakage, data transit attacks | Routing attacks, data transit attacks | Node tempering, impersonation |
| Muath et al. [15] | 2020 | DoS attacks, software vulnerabilities, malicious virus/worm/Trojan horse, code injection, buffer overflow, phishing attack, spyware, malicious scripts, sensitive data manipulation, data leakage | Spoofing attacks, selective forwarding, DoS attacks, MITM attacks, sinkhole attacks, packet replication attacks, wormhole attacks, Sybil attacks, traffic analysis, sniffing attacks, routing information attacks | False data injection attacks, eavesdropping, interference, social engineering, node jamming attack, malicious node injection, sleep deprivation, tag cloning |
| Shantanu et al. [34] | 2021 | Injecting malicious codes, MITM attacks, DoS/DDoS attacks | Session hijacking, blackhole attack, wormhole attack, DNS spoofing, DoS/DDoS attacks, MITM attacks | Jamming attack, eavesdropping |
| Author Publication | Year | Classification of ICN Architectures | Related Attacks for Each Architecture |
|---|---|---|---|
| Bengt et al. [35] | 2012 | NetInf | Human friendly issues, data integrity issues |
| CCN | security issues | ||
| PSIRP | Human readable names issues (DoS attacks) | ||
| DONA | Multiple names issues | ||
| Boubakr et al. [6] | 2021 | NDN | Passive attack, cache pollu- tion attack, DoS attack, content poisoning attack |
| Reza et al. [7] | 2018 | Applicable to all ICN architectures | DoS attack |
| Applicable to all ICN architectures | Content poisoning attack | ||
| Applicable to all ICN architectures | Cache pollution attack | ||
| Feasible for all ICN architectures that employ caching, so the PSIRP and PURSUIT architectures are excepted | Timing attack | ||
| Only applicable to CCN and NDN architectures | Discovery and protocol attacks | ||
| Muhammed et al. [36] | 2020 | NDN | Named based attacks (watch- list, sniffing attack), DDoS, time analysis attack, unau- thorized access, traffic mon- itoring attack |
| Rao et al. [37] | 2020 | CCN | DoS attacks |
| Yong et al. [38] | 2018 | NDN | Watchlist, sniffing attacks, DoS, time analysis, caching pollution, bogus announce- ments attacks, jamming at- tack, time attack, flood- ing attack |
| Author | Publication Year | Methodology | Technology | Threats and Challenges | Simulators and Datasets | Methods and Techniques | Limitations |
|---|---|---|---|---|---|---|---|
| Gang et al. [39] | 2019 | Quantitative | NDN-IoT integrated by SDN | DoS attacks | NDN-Cxx and ndnSIM simulations | eDLAM mechanism | ML technology is not mentioned |
| Michael et al. [11] | 2018 | Qualitative | NDN-IoT | DoS attack | CCN-Lite simulator | RIOT OS | ML technology is not mentioned |
| Tehseen et al. [40] | 2023 | Qualitative | IoT | Spoofing attacks, DoS, malicious code usage, data injection, MITM | Datasets such as NSL-KDD, UNSW-NB15, DARPA, CAIDA | DL, ML includes SVM, logistic regression, intrude tree, and behave DT | ICN including NDN is not mentioned |
| Kazeem et al. [9] | 2023 | Mixed | IoT NDN SDN RPL-IoT | DDoS attacks | Datasets such as NSL-KDD, DARPA’09 and KKD, drone data simulations | ML includes RF, DT, KNN, XGBoost, DT, J48, MLP + BP, SVM, and RF algorithms | No discussion of integrating IoT with NDN |
| Haoyue et al. [10] | 2017 | Mixed | NDN integrated with SDN | IFA | ndnSIM simulation | - | IoT technology and ML technology are not mentioned |
| Mohamed [41] | 2023 | Qualitative | NDN-IoT | - | NDN4IoT app | FIWARE platform | ML technology is not mentioned and no attack type is explored |
| Azana et al. [42] | 2019 | Qualitative | ICN-IoT | DoS | Simulators (NS-3, OMNeT, OPNET, GNS3, QualNet) | Wireshark | ML technology is not mentioned |
| Ravindran et al. [43] | 2019 | Qualitative | ICN-IoT | DoS, name spoofing attack, message manipulation attack, information modification attack | - | - | ML technology is not mentioned and no suggested simulator or dataset |
| Akhila et al. [44] | 2016 | Qualitative | ICN(CCN)-IoT | - | CCN-lite simulator | - | ML technology is not mentioned and no attack type is explored |
| Sarika et al. [45] | 2021 | Qualitative | IoT | DoS, DDoS, replay attack, routing attacks | IDS KDD-Cup dataset | DNN, SVM, KNN, neural network, and random forest ML algorithms | ICN including NDN is not mentioned |
| Abdelhak et al. [8] | 2022 | Qualitative | NDN SDN | DoS, DDoS, cache pollution attacks, cache privacy attacks, cache poisoning attacks, and IFA | IDS | DNN, SVM, KNN, neural network, and random forest ML algorithms | IoT technology is not mentioned |
| Raneem et al. [46] | 2021 | Mixed | IoT | DoS, DDoS, and MITM | IDS datasets (CICID2017, UNSWNB15, ISCX2012, BoT-IoT, LITNET-2020, IoTD20) | SVM, SLFN-SVM-SMOTE, LR | ICN including NDN is not mentioned |
| Sobia et al. [47] | 2018 | Qualitative | ICN (NDN)-IoT | DoS | Simulations (CCN-lite, ndnSIM, NS-3, and Cooja) IoT OS (RRIOT OS, Contiki OS, FreeRTOS, OpenWSN, TinyOS) | - | ML technology is not mentioned |
| Ridha et al. [48] | 2020 | Qualitative | ICN-IoT SDN-NDN NDN ICN | - | - | ML type DQL (deep Q-learning), ILP (integer linear programming) ANN Deep RNN, RL, SNN | No attack type is explored and no suggested simulator or dataset |
| Sedat et al. [21] | 2024 | Mixed | NDN-IoT | IFA | ndnSIM simulation Contiki NG OS, Cooja | IfNoT mechanism | ML technology is mentioned as one of the solutions, but the proposed solution is built by the IfNoT mechanism |
| ML Technique | Purpose | Advantages | Disadvantages | Accuracy Percentage |
|---|---|---|---|---|
| SVM |
|
|
|
|
| KNN |
|
|
|
|
| RF |
|
|
|
|
Disclaimer/Publisher’s Note: The statements, opinions and data contained in all publications are solely those of the individual author(s) and contributor(s) and not of MDPI and/or the editor(s). MDPI and/or the editor(s) disclaim responsibility for any injury to people or property resulting from any ideas, methods, instructions or products referred to in the content. |
© 2024 by the authors. Licensee MDPI, Basel, Switzerland. This article is an open access article distributed under the terms and conditions of the Creative Commons Attribution (CC BY) license (https://creativecommons.org/licenses/by/4.0/).
Share and Cite
Bukhowah, R.; Aljughaiman, A.; Rahman, M.M.H. Detection of DoS Attacks for IoT in Information-Centric Networks Using Machine Learning: Opportunities, Challenges, and Future Research Directions. Electronics 2024, 13, 1031. https://doi.org/10.3390/electronics13061031
Bukhowah R, Aljughaiman A, Rahman MMH. Detection of DoS Attacks for IoT in Information-Centric Networks Using Machine Learning: Opportunities, Challenges, and Future Research Directions. Electronics. 2024; 13(6):1031. https://doi.org/10.3390/electronics13061031
Chicago/Turabian StyleBukhowah, Rawan, Ahmed Aljughaiman, and M. M. Hafizur Rahman. 2024. "Detection of DoS Attacks for IoT in Information-Centric Networks Using Machine Learning: Opportunities, Challenges, and Future Research Directions" Electronics 13, no. 6: 1031. https://doi.org/10.3390/electronics13061031
APA StyleBukhowah, R., Aljughaiman, A., & Rahman, M. M. H. (2024). Detection of DoS Attacks for IoT in Information-Centric Networks Using Machine Learning: Opportunities, Challenges, and Future Research Directions. Electronics, 13(6), 1031. https://doi.org/10.3390/electronics13061031

