Next Article in Journal
Autonomous Driving Control for Passing Unsignalized Intersections Using the Semantic Segmentation Technique
Next Article in Special Issue
A Multi-View Temporal Knowledge Graph Reasoning Framework with Interpretable Logic Rules and Feature Fusion
Previous Article in Journal
A Full-Duplex 60 GHz Transceiver with Digital Self-Interference Cancellation
 
 
Font Type:
Arial Georgia Verdana
Font Size:
Aa Aa Aa
Line Spacing:
Column Width:
Background:
Article

A Job Recommendation Model Based on a Two-Layer Attention Mechanism

1
School of Computer Science, Minnan Normal University, Zhangzhou 363000, China
2
Key Laboratory of Data Science and Intelligence Application, Minnan Normal University, Zhangzhou 363000, China
*
Author to whom correspondence should be addressed.
Electronics 2024, 13(3), 485; https://doi.org/10.3390/electronics13030485
Submission received: 18 December 2023 / Revised: 13 January 2024 / Accepted: 19 January 2024 / Published: 24 January 2024

Abstract

In the field of job recruitment, traditional recommendation methods only rely on users’ rating data of positions for information matching. This simple strategy has problems such as low utilization of multi-source heterogeneous data and difficulty in mining relevant information between recruiters and applicants. Therefore, this paper proposes a recurrent neural network model based on a two-layer attention mechanism. The model first improves the entity representation of recruiters and applicants through user behavior, company-related knowledge and other information. The entities and their combinations are then mapped to the vector space using one-hot and TransR methods, and a recurrent neural network with a two-layer attention mechanism is used to obtain their potential interests from the click sequence, and then a recommendation list is generated. The experimental results show that this model achieves better results than previous models.

1. Introduction

In recent years, the number of college graduates has continued to grow, constantly impacting the talent market. How to improve the efficiency of human resource allocation, upgrade and optimize the existing industrial structure, and use information data as a new driving force for social development has become a problem that needs to be solved in both academia and industry. At the same time, although many companies spend a lot of manpower and material resources on recruitment, they cannot find suitable candidates. Therefore, in the big data environment, there is a huge demand for building an online recruitment analysis system based on the respective characteristics of users and enterprises [1,2]. However, among the existing online job recruitment platforms at home and abroad (such as Jobsite, ParisJob, Zhaopin Recruitment and Boss Direct Recruitment), the online recruitment model basically matches the results according to job requirements and then displays the corresponding job information to users, or uses a statistical method to obtain the popularity of the position by recording the frequency of each position being consulted, and finally presents the more popular positions on the user end [3]. Obviously, for the domestic job recruitment field with 750 million Internet users and 80 million companies, the existing job search and recruitment platforms use the above-mentioned general methods to only provide users and companies with an information integration platform and do not really effectively use these data to mine the deeper intentions of users and enterprises and the provision of customized services, ultimately wasting the advantages of massive data information brought by the huge user scale.
With the advent of the big data era, artificial intelligence is being used in various fields, such as medical, social and engineering applications and movies [4,5,6,7,8,9,10]. In the field of recruitment, many companies have begun to develop their own precise recommendation platforms [11,12]. For example, Netflix has established a personalized recommendation system based on user behavior data and basic movie information, providing hundreds of millions of users around the world with their own personalized movie recommendations and visual materials, thus achieving great commercial success. In addition, large Internet companies such as Amazon [13], Alibaba [14], Meituan [15] and Boss Direct Pin [16] have carried out their own research on recommendation prediction algorithms in recent years. Although these companies have achieved certain results in recruitment recommendation research, their research content is basically to build personalized recommendation systems based on users’ text information and behavior sequences, and they have not fully and systematically utilized heterogeneous data to build recommendation models.
In view of the low utilization rate of massive heterogeneous data in the field of job search and recruitment, and the difficulty in mining relevant information between recruiters and applicants, this chapter uses deep neural networks to build a two-way recommendation system in the field of job recruitment to provide more accurate and personalized information services to applicants and companies. To this end, this paper proposes a recurrent neural network model (RNN-TLA) based on a double-layer attention mechanism to intelligently recommend positions and candidates. First, the model optimizes the entity representation of recruiters and applicants through information such as subscriptions, retrieval records, and enterprise-related knowledge graphs. Then, the above entities and their combinations are mapped to vector space using one-hot and TransR [17] methods, and a recurrent neural network with a two-layer attention mechanism is used to obtain their potential interests from the click sequence, and then a recommendation list is generated. The contributions of this paper mainly include the following two points:
(1)
Improve entity information on the job recruitment platform through user behavior and enterprise-related knowledge graphs, thereby optimizing the modeling results of applicants and recruiters.
(2)
Utilize a recurrent neural network with a two-layer attention mechanism to obtain their potential intentions from user behavior sequences and enterprise behavior sequences, and calculate the mutual attention weight between the candidate list, the target to be recommended, and the upper layer’s attention value to improve recommendation performance.
The organizational structure of this article is as follows: Section 2 introduces the current research status in the field of job recommendation; Section 3 introduces the model and recommendation method proposed in this chapter; Section 4 gives the recommendation experimental results based on this method and other related model comparison results and discussion; Section 5 concludes the paper.

2. Related Work

The recommendation system in the automated recruitment platform allows human resources agents to advertise their job positions on relevant platforms. The purpose of this recommendation mechanism is to attract the best candidates in a short period of time. In fact, there are already some similar platforms at home and abroad, such as Monste, iquesta, jobsite, parisjob, Zhaopin Recruitment and Boss Direct Recruitment. Currently, retrieving and matching candidates for job roles is still seen as a challenging and daunting task. To achieve this goal, several recommendation systems have been proposed in academia and industry. These systems are usually divided into three major categories: text recommendation systems, collaborative filtering recommendation systems and hybrid recommendation systems.
Polato et al. [18] proposed a collaborative filtering job search recommendation framework based on multiple predictor variables. The framework can map out multiple predictors and merge information from multiple texts in a collaborative manner. In order to better combine this information, the author uses the method of linear combination of predictor variables to calculate the weight of the predictor variables in the model, thereby verifying the recommendation performance of the combined collaboration framework. Liu et al. [19] proposed a system filtering recommendation framework based on college students’ personal data to address the problems of newly graduated college students who lack work experience and are unfamiliar with the job market. This framework analyzes the personal situation of students who have obtained job opportunities in the past few years, mines their user characteristics, and then performs similarity calculations with job-seeking users to provide a list of potential positions for graduating college students using a collaborative filtering algorithm. Almalis et al. [20] aimed at the problem of difficult matching of job seekers and positions, extended and improved the traditional Minkowski distance calculation method, and proposed a content-based job search recommendation algorithm. The algorithm uses a four-dimensional recommendation method to more flexibly quantify job seekers’ resume information and job introduction information, thereby extracting more features from these structured data and ultimately improving the effectiveness of job recommendations. Shivam et al. [21] proposed a content-based recommendation engine that automatically recommends suitable jobs to job seekers by matching their interests and skills with job information attributes. During the matching process, the algorithm combines text filters and feature similarity measures, using the n-gram algorithm and topic models as elements of the feature vector to calculate similarity, thereby matching the user’s interests, preferences and skills with positions for recommendations.
In recommendation systems, it is usually difficult to avoid some problems when using a single traditional recommendation method. Therefore, some scholars have applied the hybrid recommendation model to the field of job recruitment and achieved better results.
Zhang et al. [22] proposed a job search recommendation method that integrates content-based and collaborative filtering algorithms. This method believes that the advantage of a collaborative filtering algorithm is that it can find patterns in job search user rating data and can handle complex objects well. Content-based algorithms can recommend jobs based on the similarity of the content and associate job descriptions with job seekers’ interests. Therefore, this method takes advantage of both and integrates the two algorithms to improve the performance of the job recommendation system. Yang et al. [23] proposed a model-based hybrid recommendation system applied to the field of job recruitment. This model combines collaborative filtering and content-based methods using statistical relationship learning methods, learns the features and weighs in project content data, and builds a hybrid work recommendation model based on statistical relationship learning methods. This method first learns the personal information of job-seeking users, extracts the user’s preferences and historically related information, and calculates the probability of the user matching the position. Then, an enhanced model is built, which contains multiple relationship regression trees, and cumulative regression values are set at the nodes of each branch path to capture the matching strength and weakness between the target user and the candidate position. Finally, the matching values between job-seeking users and candidate positions are calculated, and then the recommendation results are obtained.
In recent years, with the widespread application of deep learning methods, some scholars have also used deep learning methods in the field of job recruitment to improve the performance of recommendation models. Qin et al. [24] proposed an end-to-end capability-aware human-post fitting neural network model in view of the difficulty in measuring “personnel fit” in the current recruitment market and the need for review by a large number of human resource experts. This model uses a large amount of historical job application information from job seekers to construct a word-level semantic representation network and designs four hierarchical ability awareness attention strategies to measure the importance of different job requirements to semantic representation and to measure the differential contribution of each work experience to specific competency requirements. Zhu et al. [25] proposed an end-to-end data-driven model based on convolutional neural networks to match job seekers’ skills with job requirements. The model is based on a bidirectional neural network that effectively learns the job seeker’s job suitability from historical job applications to recommend suitable job information to job seekers.
In the job recommendation system, job recruitment activities are a long-term interaction process between job seekers and recruiting units. Therefore, recruitment data often contains a large amount of implicitly related information, such as the potential interests and hobbies of job seekers, demand characteristics in job information, and click behavior information of job seekers. At present, some scholars have added time series-based recommendation methods to their research in the recommendation field. A time series is a sequence of consecutive observations of the same phenomenon at different time points. Depending on the observation time, the time in the time series can be in years, quarters, months or any other time format, and the data change over time. Existing recommendation models based on time series usually analyze the time series, and their main purpose is to predict the future based on existing historical data.
Today, the best-performing short-term sequence methods tend to be deep network models based on RNN. RNN is a type of recursive neural network that takes sequence data as input, performs recursion in the evolution direction of the sequence, and connects all nodes in a chain. Different from the traditional neural network model, this network model not only considers the input at the previous moment but also gives the network a “memory” function for the previous content; that is, the current output of a sequence is related to the previous output. Hidasi et al. [26] applied RNN to a session-based recommendation system for the first time (i.e., session-based recommendation sessions indicate certain specific time periods), and designed the training, evaluation method and ranking loss function of RNN for this task. Tan et al. [27] used a recurrent neural network (GRU unit) to conduct a session-based recommendation system, mainly using two techniques: data augmentation and input data transformation measurement methods. Hidasi et al. [28] explored how to add candidate attribute information (such as text and image) into the RNN framework, and proposed several model frameworks for fusion attributes. Bogina et al. [29] consider the length of time a user stays on a candidate item in a specific session as one of the features; that is, the longer the user stays on the item, the higher the level of interest. Li et al. [30] used two GRU encoders with attention mechanisms to monitor the macro overall information and micro purpose in user behavior data, and then integrated the two vector results together. The similarity of the candidate vectors is finally calculated through the softmax layer to calculate the final score. Quadrana et al. [31] proposed a hierarchical RNN model to characterize the changes in users’ personal interests during the session, and ultimately achieve personalized session recommendations for users.
To sum up, in terms of job search recommendation research, most current work focuses on text information about job seekers and job postings. At the same time, some scholars have also conducted some analysis on the click sequence of job search users. However, with massive heterogeneous data as the research target, the relationship between the various behaviors of job-seeking users in the recruitment platform (user click sequence, user browsing time, user search records, etc.) and the recruitment unit and recruitment positions has not been clearly understood. In particular, how to use massive heterogeneous data for entity modeling analysis, and how to deeply consider the difference in attention of each element in the behavior sequence to obtain deeper user characteristics for accurate recommendations is still a problem to be solved. Therefore, this article explores solutions for building an intelligent recommendation system in the field of job recruitment by using a recurrent neural network combined with an attention mechanism.

3. Job Recommendation Model Based on Two-Layer Attention Mechanism

3.1. Feature Input

By applying the model to build a real online job recruitment platform, this paper is able to verify the performance of the proposed model with real data. First of all, for applicants, when they register on this platform, the platform will ask them to fill in basic information and upload their resume. This allows corporate recruiters to find talents that match the company’s business more accurately and quickly. Applicants’ basic information includes gender, major, expertise, award records, educational background and published papers. Most of these can be obtained from the user’s basic information, and missing items can be further extracted through the personal resume. In the process of interacting with the platform, users will generate a series of interactive information, such as login records, personalized subscription records, retrieval records and click records. In-depth and extensive mining of this information can better improve user portraits.
From an enterprise perspective, it is crucial for users to click on the job information content provided by the enterprise, and it is also indispensable for building a comprehensive user portrait and corporate portrait. The company’s position information includes industry, work nature orientation, working location, household registration information, work pressure status, work content orientation and salary. The above basic information is generally provided when companies publish recruitment information, and useful information is extracted into the database through entity matching and information extraction technologies. If no valid information is provided, it is set to the default value.

3.2. Enterprise Related Knowledge Map

The enterprise-related knowledge graph is a huge network of relationships between related entities such as enterprises, departments, executives, locations and positions. Establishing a knowledge graph can help to better understand the relationship between positions and related corporate departments and other entities, and can improve the accuracy of personalized recommendations to a certain extent.
In the knowledge graph structure of this article, different entities are connected to each other through correspondence relationships, and similar entities of the same type are very similar in semantics and real-life situations, for example, “Baidu Search Division” and “Smart Car Division”. Likewise, the positions under these two departments are closer together than they are to positions in other departments. There are many methods to vectorize the nodes in the knowledge graph [32,33]. According to the experimental performance, this article uses the TransR [17] method to vectorize each node in the knowledge graph, which is used to input the neural network model to predict clicks.

3.3. Model Framework

The input of this model is mainly divided into two parts: recruitment positions and information representation of job-seeking users. Specifically, the recruitment position entity is represented by its basic information and the result of vectorization of its knowledge graph. Among them, the basic information of the position includes industry, work nature orientation, working location, household registration information, work pressure status, work content orientation and salary. The vectorized representation of the knowledge graph is implemented using the TransR method. The applicant entity is represented by its basic information plus one-hot encoding of subscription records and retrieval records. Among them, the applicant’s basic information includes gender, major, expertise, award records, educational background and published papers. In the recurrent layer, since Hidasi et al. [26] proved that GRU is often better than the long short-term memory network (LSTM) [34] in the specific task of sequence recommendation, this article uses bidirectional GRU [35] as the basic unit.
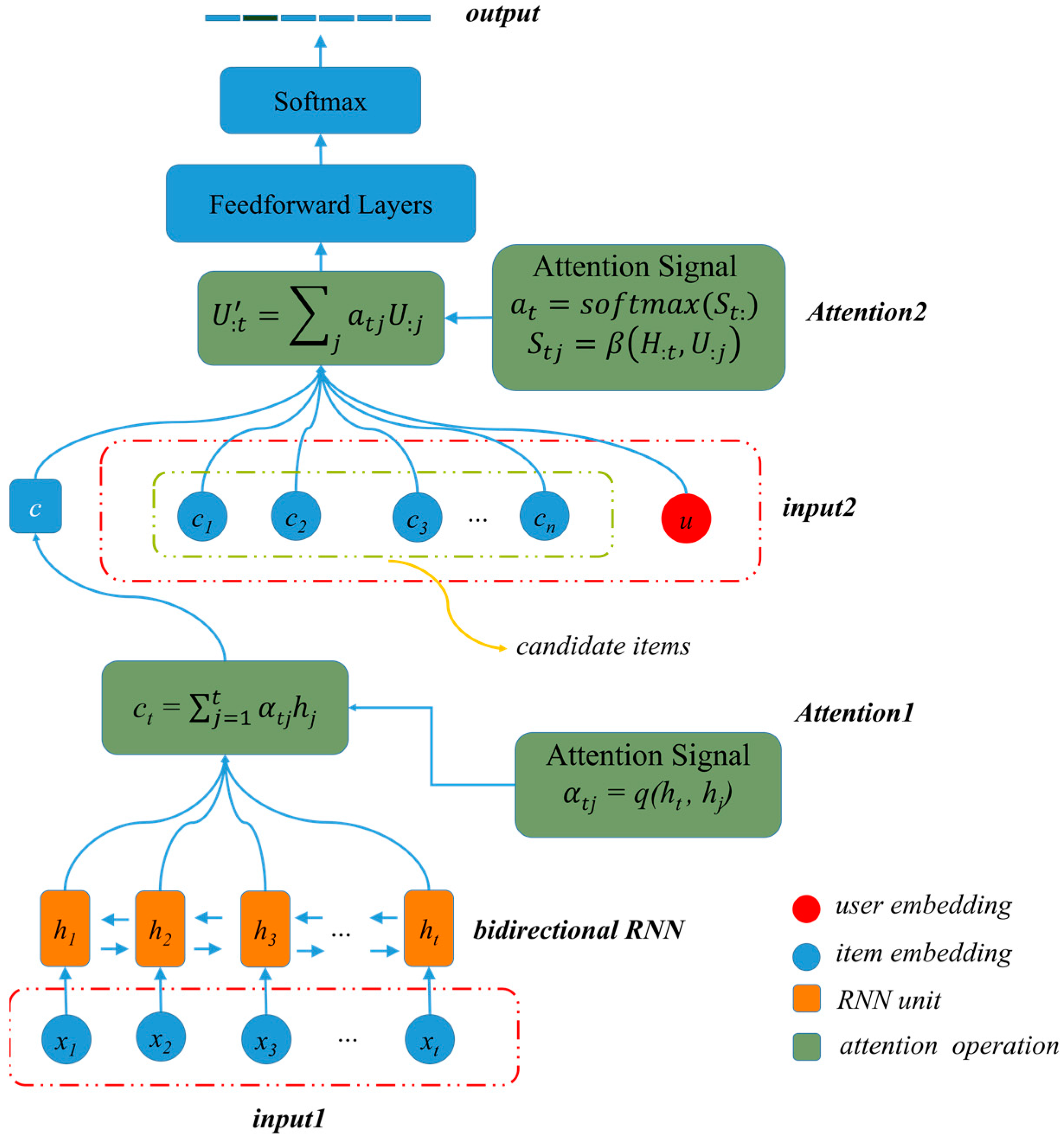
The model framework is shown in the Figure 1. The basic principle of this model is as follows: First, through the input layer and RNN bidirectional loop layer, the implicit semantics of browsing recruitment position entities are obtained. Second, the first attention layer is used to obtain the part of the sequence that the user is actually interested in while weakening the influence of noise to obtain the potential interest representation vector c. Then, it is combined with the candidate item set of the target to be recommended and the representation set of the user to be recommended, and the second attention layer is used to obtain the user’s matching degree to the recruitment position in the candidate item set. Finally, the output is processed using feedforward layers and softmax layers, and the results are predicted.
In order to capture the user’s different preference levels in the current sequence, the model first introduces a first-layer attention mechanism, which allows the model to dynamically select and linearly combine different parts in the input sequence. The attention vector is calculated as shown in the Formula (1).
c = j = 1 t α t j h j
The factor α determines which part of the input sequence should be emphasized or ignored when making recommendations. h represents the hidden state of the entity after passing through the loop layer. The size of α is affected by the hidden state. More precisely, the weighted distribution coefficient α t j models the degree of match between the input around position j and the output at position t . Function s specifically calculates the similarity between the final hidden state h t and the representation of the previous target item h j . Its calculation is shown in Formula (2).
α t j = s h t , h j = v T σ A 1 h t + A 2 h j
Here, σ is an activation function (such as the sigmoid function), matrix A 1 is used to transform h t into a latent space, and A 2 plays the same role for h j . Matrices A 1 , A 2 and vector v are all items to be trained.
After that, the result vector of attention layer 1 and the target to be recommended are combined into a matrix U R d × J . During the training process, the model calculates the attention of the matrix H R d × T composed of this matrix and the candidate list. First, it is necessary to calculate the similarity matrix S R T × J between them, where S t j represents the relationship between the t -th candidate item and the j -th target item (i.e., the result of attention layer 1 or the target to be recommended). The similarity is calculated as shown in Formula (3).
S t j = β H : t , U : j
where β is a scalar function used to measure the similarity between two vectors. This article uses β h , u = w T h ; u ; h u , where w R 3 d is a vector to be trained, the symbol represents the multiplication of the corresponding positions of the vector, and [ ; ] represents the splicing of vectors. Attention layer 2 aims to decide which items in the candidate set should be enhanced and which items should be ignored. This article uses a t R J to represent the weight of the t-th position candidate for the target item. In general, a t j = 1 , the attention weight calculation method is a t = s o f t m a x ( S t : ) ; this is used to calculate the weight vector of each target item U : t = j a t j U : j , the matrix U R d × T represents the attention between the candidate item and the target item. Then, the results are input into the fully connected layer, and finally, the corresponding score of the candidate can be obtained through the softmax layer.

4. Results

In this section, the performance of the model is experimentally demonstrated and compared with some baseline models. In addition, this section will also explore the impact of the attention mechanism on model performance.

4.1. Vectorized Representation of Entities

This experiment uses one-hot encoding, TransR mapping and feature combination to represent entities. In addition to basic personal information, applicants also add data for personalized subscription records and retrieval records. This section compares the School of Computer Science (BIT-CS) and School of Law (BIT-L) of Beijing Institute of Technology and the School of Law (BNU-L) and the School of Psychology (BNU-P) of Beijing Normal University. The Figure 2a shows the results of dimensionality reduction using the t-SNE [36]. It can be seen that there is a certain but subtle similarity between students from different colleges in the same school, and the figure also shows that individual points appear in the representative areas of other colleges. The reason for this phenomenon is that students from different colleges have different knowledge and the courses they have studied lead to different job-hunting intentions. In addition, when comparing different schools in the same college, it can be found that their regional overlap has increased significantly, which shows that there are often strong similarities in job search intentions between students in similar majors.
When visualizing recruitment positions, this section also integrates the results of entities in the knowledge graph represented by the TransR model. Figure 2b compares the vector representation results of four companies: Baidu, Tencent, CASIC and PwC, showing the vector space mapping relationship between them. As can be seen from the figure, the areas of Baidu and Tencent overlap significantly, which shows that there is great similarity in the positions between them. The regional distance between these two Internet companies and CASIC and PwC is relatively long, showing the differences between these companies. It is worth mentioning that there are still very few overlaps between these companies. By reviewing the recruitment information of the four companies, it can be seen that CASIC and PwC also put forward the demand for students majoring in computers, electronics, data mining and other related majors during the recruitment process to support their businesses, and these are related to those of Baidu and Tencent. There are also certain similarities in job requirements.

4.2. Model Performance Metrics and Comparison Models

Since the recommendation system proposed in this chapter aims to recommend a list of potentially interesting items to users, this section uses the following four indicators to measure the model’s recommendation performance for the top-N recommendation problem.
(1) Recall@N: This article sets Recall as the main indicator, which represents the probability that the recommended user likes the project. It is defined as the ratio between the items in the recommended list and all the items that the user actually likes.
(2) MRR@N: Although the single Recall@N indicator effectively measures whether a real project appears in the recommendation list, it does not consider ranking factors. Other metrics are therefore needed to measure the performance of the ordering of items in the list recommended by the recommendation system. Mean reciprocal rank (MRR) is an important indicator commonly used to measure the effectiveness of evaluation ranking algorithms. Its core idea is to calculate the average of the reciprocal rankings of desired items. If the rank is greater than N or the item is not in the recommended list, the reciprocal rank is set to zero.
(3) NDCG@N: In addition to using the MRR indicator to evaluate the recommendation list, this section also uses the normalized discount cumulative gain.
Normalized discount cumulative gain (NDCG) is used to measure the quality of the ranking list. When calculating the cumulative gain, a position attenuation factor needs to be added.
(4) Novelty@N: The above three evaluation indicators can measure the similarity between the recommended results and the real state. But in recommendation systems, popular items usually have higher priority. Therefore, in this section of the experiment, the Novelty metric is added to indicate the average unpopularity of recommended positions [37].
In addition, this article also adds the results of these models to actual scenario applications and further measures the quality of the models using the real click-through rate (CR).
In order to verify the effectiveness of the model method, this paper compares the proposed RNN-TLA model with four other methods, which are two traditional methods and two classic recruitment recommendation methods in recent years.
(1) ItemKNN: ItemKNN [38] is a traditional and popular collaborative filtering algorithm. The similarity of items is measured by their frequency of co-occurrence in the hit list.
(2) FMPC: FPMC [39] is a hybrid model for predicting next-click recommendations, which contains a common Markov chain and normal matrix factorization model.
(3) BRM: BRM [40] mainly makes recommendations through the matching of bilateral relationships between recruitment and applicants, plus Bayesian estimation.
(4) EC-DNN: The EC-DNN [41] model first uses Doc2Vec to vectorize the recruitment text, and then combines a deep recurrent neural network to predict the likelihood of future clicks in the candidate list based on the user’s click sequence.

4.3. Model Comparison Results

In order to evaluate the performance of the RNN-TLA model proposed in this paper, experiments were conducted to compare the model with four other methods. The data used in the experiment is the actual online job recruitment platform-“Re Zhao” in 2018. As part of the recruitment data, the platform comprises a job recruitment system that integrates job posting, resume delivery, job retrieval, collection and subscription and other functions. In the experiment, job recruitment information data were first obtained from the platform, and specific fields related to the enterprise were extracted from this information, such as work location, salary, skill requirements and click contact behavior, and a knowledge map related to the enterprise was gradually constructed. Then, the data are preprocessed, and a candidate item set is generated after target matching, which is then passed into the two-way recommendation engine together with the user representation, and finally, a recommendation list is generated.
Figure 3 shows the results of the comparison of performance indicators of experimental methods when N values are 5, 10, 15, 20 and 25 in the experiment for the Top-N recommendation problem. The dropout rate is set to 0.3 to avoid the overfitting. Table 1 shows the detailed experimental results of performance indicators when N is set to 10. As can be seen from Table 1, the model RNN-TLA proposed in this chapter achieved the best results in all four performance indicators. Taking the recall rate as an example, compared with the two traditional models ItemKNN and FMPC, the model RNN-TLA increased by 20.44% and 18.3%, respectively. The reason is that these two traditional models only calculate the similarity of positions by the number of job seekers clicking on common positions. In addition, although the models build an overall portrait of users to a certain extent, they do not consider their short-term behavioral factors. Judging from the experimental results of recall rate, the BRM model has the worst effect. The reason may be that the model only considers the matching degree of bilateral conditions and does not conduct a deeper exploration of other features.
As can be seen from the overall experimental results in Figure 3, the models RNN-TLA, EC-DNN and IPJF-JT are significantly better than the other three models in terms of overall performance. The reason is that these three models all add the click behavior sequence of job seekers and combine it with a deep recurrent neural network to predict the candidate list. Compared with the methods used by the other three models, these methods can mine deeper user characteristics and achieve better results.
In addition, although model EC-DNN and model IPJF-JT also achieved good results in the data set, their recall rates are still 3.22% and 4.21% lower than the models proposed in this paper. The model RNN-TLA proposed in this paper represents entities based on knowledge graphs for both job-seeking users and recruiters, and combines a two-layer attention mechanism to obtain potential interests. Therefore, RNN-TLA is not only more comprehensive and detailed than these two models in terms of the overall portrait of the user but also more in-depth in mining the characteristics of users and positions.
In addition to the recall rate, the experimental results also include the results of the indicators MRR and NDCG. As can be seen from the results, the results for these two metrics are similar to the results for recall, which indicates that the comparison results of each model will not change much even if the ranking factor is added to the recommendation metric. In addition, it can be seen from the results of the Novelty indicator that the effect of the model RNN-TLA is significantly better than other recommendation models. This shows that the RNN-TLA model can recommend more unpopular positions to job seekers. A phenomenon can also be seen from the figure. As the number of recommended positions increases, the results of all indicators show a downward trend. This shows that within a certain period of time, the number of positions that job seekers are really interested in will not continue to increase.

5. Conclusions

This paper conducts data mining on the current online recruitment system and proposes a recurrent neural network model with a double-layer attention mechanism to provide applicants and recruiters with a better recommendation service experience. First, applicants’ retrieval and subscription records are collected and an enterprise-related knowledge graph is constructed. Second, the TransR method is used to obtain the vector representation of job entities, thereby integrating the basic information and the additional information to obtain a complete entity modeling result. Finally, they are trained and predicted by inputting them into a specific recurrent neural network with a two-layer attention mechanism. The experimental results show that the model proposed in this article has good results. The model has achieved better results than previous models in various performance indicators of the recommendation system. Future work will include the following directions: First, the company-related fields extracted from company information are not rich enough, and it is difficult to obtain some industry-related fields using a small sample size. Therefore, learning with a small number of samples should be further investigated. Second, the experimental data are based on user data from previous years. In the future, we can try to deploy the model on a real-time online recruitment platform. Finally, in the field of job recommendation, the future trend should be to utilize multi-source heterogeneous data in online recruitment platforms for high-quality job recommendations.

Author Contributions

Conceptualization, Y.M.; methodology, Y.M.; software, Y.M.; validation, Y.M. and S.L.; formal analysis, Y.M.; investigation, S.L. and Y.C.; resources, Y.M.; writing—original draft preparation, Y.M.; writing—review and editing, Y.C.; visualization, Y.M. All authors have read and agreed to the published version of the manuscript.

Funding

This research was funded by the Natural Science Foundation of Fujian Province (No. 2022J01914).

Data Availability Statement

The datasets generated and analyzed during the current study are available from the corresponding author upon reasonable request.

Conflicts of Interest

The authors declare no conflicts of interest.

References

  1. Bersini, H. The immune recruitment mechanism: A selective evolutionary strategy. In Proceedings of the 4th International Conference on Genetic Algorithms, San Diego, CA, USA, 13–16 July 1991; pp. 520–526. [Google Scholar]
  2. Reiter-Palmon, R.; Brown, M.; Sandall, D.L.; Buboltz, C.; Nimps, T. Development of an O* NET web-based job analysis and its implementation in the US Navy: Lessons learned. Hum. Resour. Manag. Rev. 2006, 16, 294–309. [Google Scholar]
  3. Selden, S.; Orenstein, J. Government E-Recruiting Web Sites: The influence of e-recruitment content and usability on recruiting and hiring outcomes in US state governments. Int. J. Sel. Assess. 2011, 19, 31–40. [Google Scholar] [CrossRef]
  4. Baek, K.; Shin, S.; So, H. Decoupling thermal effects in GaN photodetectors for accurate measurement of ultraviolet intensity using deep neural network. Eng. Appl. Artif. Intell. 2023, 123, 106309. [Google Scholar] [CrossRef]
  5. Abdou, M.A. Literature review: Efficient deep neural networks techniques for medical image analysis. Neural Comput. Appl. 2022, 34, 5791–5812. [Google Scholar] [CrossRef]
  6. Shin, S.; Baek, K.; So, H. Rapid monitoring of indoor air quality for efficient HVAC systems using fully convolutional network deep learning model. Build. Environ. 2023, 234, 110191. [Google Scholar] [CrossRef]
  7. Bang, J.; Baek, K.; Lim, J.; Han, Y.; So, H. Deep Neural Network Regression-Assisted Pressure Sensor for Decoupling Thermal Variations at Different Operating Temperatures. Adv. Intell. Syst. 2023, 5, 2300186. [Google Scholar] [CrossRef]
  8. Shin, S.; Kwon, M.; Kim, S.; So, H. Prediction of Equivalence Ratio in Combustion Flame Using Chemiluminescence Emission and Deep Neural Network. Int. J. Energy Res. 2023, 2023, 3889951. [Google Scholar] [CrossRef]
  9. Feng, X.; Liu, Z.; Wu, W.; Zuo, W. Social recommendation via deep neural network-based multi-task learning. Expert Syst. Appl. 2022, 206, 117755. [Google Scholar] [CrossRef]
  10. Shin, S.; Ko, B.; So, H. Noncontact thermal mapping method based on local temperature data using deep neural network regression. Int. J. Heat Mass Transf. 2022, 183, 122236. [Google Scholar] [CrossRef]
  11. Furlan, J.C.; Singh, J.; Hsieh, J.; Fehlings, M.G. Methodology of systematic reviews and recommendations. J. Neurotrauma 2011, 28, 1335–1339. [Google Scholar] [CrossRef]
  12. Hendrick, D.; Lanphear, D.; Mahfoud, R.; Megraw, R. Recommendations System. US Patent 9,922,360, 20 March 2018. [Google Scholar]
  13. Wang, N.; Wang, H.; Jia, Y.; Yin, Y. Explainable recommendation via multi-task learning in opinionated text data. In Proceedings of the 41st International ACM SIGIR Conference on Research & Development in Information Retrieval, Ann Arbor, MI, USA, 8–12 July 2018; pp. 165–174. [Google Scholar]
  14. Chen, Q.; Zhao, H.; Li, W.; Huang, P.; Ou, W. Behavior sequence transformer for e-commerce recommendation in alibaba. In Proceedings of the 1st International Workshop on Deep Learning Practice for High Dimensional Sparse Data, Anchorage, Alaska, 5 August 2019; pp. 1–4. [Google Scholar]
  15. Wang, Z.; Gao, Y.; Chen, H.; Yan, P. Session-based item recommendation with pairwise features. In Proceedings of the Workshop on ACM Recommender Systems Challenge, Copenhagen, Denmark, 20 September 2019; pp. 11–15. [Google Scholar]
  16. Yan, R.; Le, R.; Song, Y.; Zhang, T.; Zhang, X.; Zhao, D. Interview choice reveals your preference on the market: To improve job-resume matching through profiling memories. In Proceedings of the 25th ACM SIGKDD International Conference on Knowledge Discovery & Data Mining, Anchorage, AK, USA, 4–8 August 2019; pp. 914–922. [Google Scholar]
  17. Lin, Y.; Liu, Z.; Sun, M.; Liu, Y.; Zhu, X. Learning entity and relation embeddings for knowledge graph completion. In Proceedings of the Twenty-Ninth AAAI Conference on Artificial Intelligence, Austin, TX, USA, 25–30 January 2015; pp. 2181–2187. [Google Scholar]
  18. Polato, M.; Aiolli, F. A preliminary study on a recommender system for the job recommendation challenge. In Proceedings of the Recommender Systems Challenge, Boston, MA, USA, 15 September 2016; pp. 1–4. [Google Scholar]
  19. Liu, R.; Rong, W.; Ouyang, Y.; Xiong, Z. A hierarchical similarity based job recommendation service framework for university students. Front. Comput. Sci. 2017, 11, 912–992. [Google Scholar] [CrossRef]
  20. Almalis, N.D.; Tsihrintzis, G.A.; Karagiannis, N.; Strati, A.D. FoDRA—A new content-based job recommendation algorithm for job seeking and recruiting. In Proceedings of the 2015 6th International Conference on Information, Intelligence, Systems and Applications (IISA), Corfu, Greece, 6–8 July 2015; pp. 1–7. [Google Scholar]
  21. Bansal, S.; Srivastava, A.; Arora, A. Topic modeling driven content based jobs recommendation engine for recruitment industry. Procedia Comput. Sci. 2017, 122, 865–872. [Google Scholar] [CrossRef]
  22. Zhang, C.; Cheng, X. An ensemble method for job recommender systems. In Proceedings of the Recommender Systems Challenge, Boston, MA, USA, 15 September 2016; pp. 5–8. [Google Scholar]
  23. Yang, S.; Korayem, M.; AlJadda, K.; Grainger, T.; Natarajan, S. Combining content-based and collaborative filtering for job recommendation system: A cost-sensitive Statistical Relational Learning approach. Knowl. Based Syst. 2017, 136, 37–45. [Google Scholar] [CrossRef]
  24. Qin, C.; Zhu, H.; Xu, T.; Zhu, C.; Jiang, L.; Chen, E.; Xiong, H. Enhancing person-job fit for talent recruitment: An ability-aware neural network approach. In Proceedings of the 41st International ACM SIGIR Conference on Research & Development in Information Retrieval, Ann Arbor, MI, USA, 8–12 July 2018; pp. 25–34. [Google Scholar]
  25. Zhu, C.; Zhu, H.; Xiong, H.; Ma, C.; Xie, F.; Ding, P.; Li, P. Person-job fit: Adapting the right talent for the right job with joint representation learning. ACM Trans. Manag. Inf. Syst. (TMIS) 2018, 9, 1–17. [Google Scholar] [CrossRef]
  26. Hidasi, B.; Karatzoglou, A.; Baltrunas, L.; Tikk, D. Session-based recommendations with recurrent neural networks. arXiv 2015, arXiv:1511.06939. [Google Scholar]
  27. Tan, Y.K.; Xu, X.; Liu, Y. Improved recurrent neural networks for session-based recommendations. In Proceedings of the 1st Workshop on Deep Learning for Recommender Systems, Boston, MA, USA, 15 September 2016; pp. 17–22. [Google Scholar]
  28. Hidasi, B.; Quadrana, M.; Karatzoglou, A.; Tikk, D. Parallel recurrent neural network architectures for feature-rich session-based recommendations. In Proceedings of the 10th ACM Conference on Recommender Systems, Boston, MA, USA, 15–19 September 2016; pp. 241–248. [Google Scholar]
  29. Bogina, V.; Kuflik, T. Incorporating Dwell Time in Session-Based Recommendations with Recurrent Neural Networks. In Proceedings of the RecTemp@ RecSys, Como, Italy, 27 August 2017; pp. 57–59. [Google Scholar]
  30. Li, J.; Ren, P.; Chen, Z.; Ren, Z.; Lian, T.; Ma, J. Neural attentive session-based recommendation. In Proceedings of the 2017 ACM on Conference on Information and Knowledge Management, Singapore, 6–10 November 2017; pp. 1419–1428. [Google Scholar]
  31. Quadrana, M.; Karatzoglou, A.; Hidasi, B.; Cremonesi, P. Personalizing session-based recommendations with hierarchical recurrent neural networks. In Proceedings of the Eleventh ACM Conference on Recommender Systems, Como, Italy, 27–31 August 2017; pp. 130–137. [Google Scholar]
  32. Bruna, J.; Zaremba, W.; Szlam, A.; LeCun, Y. Spectral networks and locally connected networks on graphs. arXiv 2013, arXiv:1312.6203. [Google Scholar]
  33. Kipf, T.N.; Welling, M. Semi-supervised classification with graph convolutional networks. arXiv 2016, arXiv:1609.02907. [Google Scholar]
  34. Hochreiter, S.; Schmidhuber, J. Long short-term memory. Neural Comput. 1997, 9, 1735–1780. [Google Scholar] [CrossRef]
  35. Chung, J.; Gulcehre, C.; Cho, K.; Bengio, Y. Empirical evaluation of gated recurrent neural networks on sequence modeling. arXiv 2014, arXiv:1412.3555. [Google Scholar]
  36. Van der Maaten, L.; Hinton, G. Visualizing data using t-SNE. J. Mach. Learn. Res. 2008, 9, 2579–2605. [Google Scholar]
  37. Kaminskas, M.; Bridge, D. Diversity, serendipity, novelty, and coverage: A survey and empirical analysis of beyond-accuracy objectives in recommender systems. ACM Trans. Interact. Intell. Syst. (TiiS) 2017, 7, 1–42. [Google Scholar] [CrossRef]
  38. Linden, G.; Smith, B.; York, J. Amazon. com recommendations: Item-to-item collaborative filtering. IEEE Internet Comput. 2003, 7, 76–80. [Google Scholar] [CrossRef]
  39. Rendle, S.; Freudenthaler, C.; Schmidt-Thieme, L. Factorizing personalized markov chains for nextbasket recommendation. In Proceedings of the 19th International Conference on World Wide Web, Raleigh North, CA, USA, 26–30 April 2010; pp. 811–820. [Google Scholar]
  40. Malinowski, J.; Keim, T.; Wendt, O.; Weitzel, T. Matching people and jobs: A bilateral recommendation approach. In Proceedings of the 39th Annual Hawaii International Conference on System Sciences (HICSS’06), Kauai, HI, USA, 4–7 January 2006; p. 137c. [Google Scholar]
  41. Benabderrahmane, S.; Mellouli, N.; Lamolle, M. On the predictive analysis of behavioral massive job data using embedded clustering and deep recurrent neural networks. Knowl.-Based Syst. 2018, 151, 95–113. [Google Scholar] [CrossRef]
Figure 1. Model framework.
Figure 1. Model framework.
Electronics 13 00485 g001
Figure 2. Example of mapping of applicants and job entities in three-dimensional space.
Figure 2. Example of mapping of applicants and job entities in three-dimensional space.
Electronics 13 00485 g002
Figure 3. Model performance comparison.
Figure 3. Model performance comparison.
Electronics 13 00485 g003
Table 1. Model performance comparison.
Table 1. Model performance comparison.
Recall@10MRR@10NDCG@10Novelty@10
ItemKNN0.23210.12380.16910.1792
FMPC0.25350.14980.18230.2165
BRM0.22410.13590.15280.2062
EC-DNN0.40430.23540.31540.3223
RNN-TLA0.43650.28070.37710.4301
Disclaimer/Publisher’s Note: The statements, opinions and data contained in all publications are solely those of the individual author(s) and contributor(s) and not of MDPI and/or the editor(s). MDPI and/or the editor(s) disclaim responsibility for any injury to people or property resulting from any ideas, methods, instructions or products referred to in the content.

Share and Cite

MDPI and ACS Style

Mao, Y.; Lin, S.; Cheng, Y. A Job Recommendation Model Based on a Two-Layer Attention Mechanism. Electronics 2024, 13, 485. https://doi.org/10.3390/electronics13030485

AMA Style

Mao Y, Lin S, Cheng Y. A Job Recommendation Model Based on a Two-Layer Attention Mechanism. Electronics. 2024; 13(3):485. https://doi.org/10.3390/electronics13030485

Chicago/Turabian Style

Mao, Yu, Shaojie Lin, and Yuxuan Cheng. 2024. "A Job Recommendation Model Based on a Two-Layer Attention Mechanism" Electronics 13, no. 3: 485. https://doi.org/10.3390/electronics13030485

APA Style

Mao, Y., Lin, S., & Cheng, Y. (2024). A Job Recommendation Model Based on a Two-Layer Attention Mechanism. Electronics, 13(3), 485. https://doi.org/10.3390/electronics13030485

Note that from the first issue of 2016, this journal uses article numbers instead of page numbers. See further details here.

Article Metrics

Back to TopTop