Abstract
With the rapid growth of connected vehicles and the vulnerability of embedded systems against cyber attacks in an era where quantum computers are becoming a reality, post-quantum cryptography (PQC) is a crucial solution. Yet, by nature, automotive sensors are limited in power, processing capability, memory in implementing secure measures. This study presents a pioneering approach to securing automotive systems against post-quantum threats by integrating the Ascon cipher suite—a lightweight cryptographic protocol—into embedded automotive environments. By combining Ascon with the Controller Area Network (CAN) protocol on an Artix-7 Field Programmable Gate Array (FPGA), we achieve low power consumption while ensuring high performance in post-quantum-resistant cryptographic tasks. The Ascon module is designed to optimize computational efficiency through bitwise Boolean operations and logic gates, avoiding resource-intensive look-up tables and achieving superior processing speed. Our hardware design delivers significant speed improvements of 100 times over software implementations and operates effectively within a 100 MHz clock while demonstrating low resource usage. Furthermore, a custom digital signal processing block supports CAN protocol integration, handling message alignment and synchronization to maintain signal integrity under automotive environmental noise. Our work provides a power-efficient, robust cryptographic solution that prepares automotive systems for quantum-era security challenges, emphasizing lightweight cryptography’s readiness for real-world deployment in automotive industries.
1. Introduction
Many sophisticated technologies found in modern automobiles, including Advanced Driver Assistance Systems (ADASs), Telematics, and Vehicle-to-Everything (V2X) communication, rely on the integration of a complex and heterogeneous network of Electronic Control Units (ECUs) for their functionality. As a result, the automotive system has developed into a complex computing platform. Growing integration of software, networks, and interdependencies has heightened the complexity of modern automotive systems, which significantly expands the attack surface and requires advanced security measures [1]. In response to this challenge, a consortium of Original Equipment Manufacturers (OEMs) and Tier 1 suppliers formed a collaborative partnership to develop AUTomotive Open System ARchitecture (AUTOSAR) [2]. The primary technical objective of this architecture is to ensure scalability, transferability, reusability, and modularity of automotive software systems. However, a secure communication between numerous components both inside and outside the automobile is essential to the actual implementation of these aspirations [3].
Specifically, high-level automation combined with the growing push toward autonomous driving and augmented reality brings about novel developments [4]. The associated systems for automotive networks must respond (almost) instantly. Therefore, one of the most important aspects to consider is the real-time property that may help with system control. Predictability and dependability are the two primary features that embedded systems must offer. The demand for real-time reaction in vehicle networks causes existing protocols developed for traditional networks to fail since they are incapable of delivering high throughput, low latency, and message dependability. Additionally, data/payload sizes of 64-bit blocks must be used by the incurred ECUs in the Controller Area Network (CAN) protocol, which broadcast information across the CAN bus. As a result, a lightweight standard with a block size of 64 bits and a key size of 128 bits is considered to be ideal for meeting real-time requirements in the restricted environments of automotive systems and vehicle networks [5].
The fact that many automotive components have limited resources and computing capability makes tasks such as encryption difficult, which is one of the key issues with embedded security. Broadcasting and multi-casting are typically employed in vehicle networks to send messages simultaneously to several receivers. Consequently, a wide range of needs arise, from high throughput to area-constraints with regards to message authentication for all intended recipients. In Authenticated Encryption with Associated Data (AEAD), a message is encrypted while producing an authentication tag, thus providing a comprehensive solution to security problems, ensuring both privacy and trustworthiness of the communication [6]. The technique combines the cryptography functions of authentication, integrity, and confidentiality into a single algorithm and uses less resources than conventional encryption. In other words, in addition to encrypting the message, the AEAD algorithm also encrypts the sender’s associated data and creates a tag, also known as a Message Authentication Code (MAC), to verify that the data have not been tampered with. In this way, every block of cipher text contains not only the encrypted message but also the identity of the sender.
Furthermore, because automotive components have an extended life cycle, it is necessary to take into account both present and possible future threats [7]. Therefore, it is difficult to equip automobile components with effective, reliable, and long-lasting security solutions. Post-quantum cryptography (PQC) such as Ascon is needed due to the expected breakthrough of quantum computers and their threat to standard cryptography. Table 1 presents various applications of the Ascon cryptographic suite across diverse domains, highlighting its suitability for low-power, resource-constrained environments and its role in enhancing security for systems vulnerable to quantum-era threats.
Table 1.
Applications of the Ascon cryptographic suite in resource-constrained and security-critical environments.
This work focuses on the integration of lightweight, post-quantum secure cryptography for automotive applications, addressing the critical need for security solutions. The contributions of this work are as follows:
- Introduced a lightweight integration of the Ascon cryptographic suite with the CAN protocol, enhancing resilience against quantum computing threats in automotive systems.
- Developed a tailored security solution optimized for the resource constraints of embedded automotive systems, ensuring efficient and robust performance.
- Demonstrated a practical secure, quantum-resilient system for automotive industries based on Field Programmable Gate Arrays (FPGAs).
Our work establishes a foundational approach for implementing post-quantum security in automotive systems, tailoring new benchmarks for secure, efficient, and future-ready embedded solutions.
The rest of this paper is organized as follows. In Section 2, we explore the design principles of the Ascon cipher suite and its compatibility with the CAN protocol for automotive security. Section 3 describes the Verilog-based hardware development of Ascon, optimized for embedded systems. Section 4 outlines the integration and verification of our Ascon design on the FPGA with the CAN bus. Section 5 evaluates the performance and the resource usage of the design. Section 6 provides a discussion of cryptographic solution choices, and Section 7 summarizes the impact of our work on post-quantum security in automotive applications.
2. Research Background
2.1. Post-Quantum Security of the Sponge Construction
In the realm of cryptography, conventional schemes such as Rivest–Shamir–Adleman (RSA) and Elliptic Curve Cryptography (ECC) have long been the bedrock of secure communication. These encryption systems rely on the computational difficulty of solving specific mathematical problems, such as integer factorization in the case of RSA, and the discrete logarithm problem for ECC [14]. The security of these methods rests on the assumption that solving these problems requires infeasibly large amounts of computational power, making them secure against attacks using classical computers.
However, the rise of quantum computing poses a significant threat to these cryptographic foundations. Shor’s algorithm, a quantum algorithm developed by mathematician Peter Shor, is capable of reducing the time complexity of integer factorization from exponential time to polynomial time [15]. This breakthrough means that quantum computers, when fully realized, could solve the very mathematical problems upon which RSA and ECC are based in a fraction of the time it would take a classical computer [16,17,18]. The combined power of a quantum computer and Shor’s algorithm could render these previously secure systems vulnerable, allowing adversaries to decrypt sensitive information with unprecedented efficiency.
This potential vulnerability underscores the urgent need for the development of new cryptographic schemes that can withstand the capabilities of quantum computing. This emerging field is known as PQC, which seeks to identify and implement encryption methods based on problems that remain intractable even for quantum computers. Several candidates for PQC have emerged, each based on a different underlying mathematical problem believed to be resistant to quantum algorithms. One promising category is lattice-based cryptography, with notable schemes such as CRYSTALS-Dilithium and FALCON [19]. The lattice-based algorithms rely on the hardness of problems such as the Shortest Vector Problem (SVP), which even quantum computers are not expected to solve efficiently [20]. Multivariate polynomial cryptography, another contender, involves solving systems of nonlinear equations, which are computationally intensive and resistant to quantum attacks [21].
Code-based cryptography, which dates back to the 1970s, is also positioned as a strong candidate for PQC. This approach uses error-correcting codes, such as those found in the McEliece cryptosystem, and has proven to be resilient to both classical and quantum attacks [22]. Another approach focuses on supersingular elliptic curve isogeny, which leverages the difficulty of finding isogenies between elliptic curves, a problem believed to be secure against quantum attacks [23]. Finally, hash-based cryptography relies on one-way functions that are extremely difficult to invert, making it a viable candidate for post-quantum digital signatures [24].
One promising approach for hash-based cryptography involves the use of the sponge construction, a versatile framework primarily known for its application in hash functions like SHA-3 [25]. The sponge construction operates by absorbing input data into an internal state and then squeezing out the output, ensuring that the process can be tailored to various cryptographic tasks such as encryption, key derivation, and digital signatures, as illustrated in Figure 1. By employing sponge-based designs, cryptographers aim to develop algorithms that can withstand the computational capabilities of quantum computers, thus ensuring the security and integrity of data in the post-quantum era.
Figure 1.
The sponge construction .
Sponge construction is a cryptographic framework that derives a flexible output function based on three core components: a fixed-length permutation function f, a sponge-compliant padding algorithm, and a bit rate parameter r. The final output Z is truncated to the predefined l bits to match the required output length. The capacity of c bits has no direct interaction with message blocks but rather a parameter to define the security level of the sponge construction.
The permutation f takes input from an initialized state with a width of b bits. This input state is constructed with blocks of r bits and padding. The first r bits of the state and the subsequent capacity bits of the state are handled differently during the absorbing phase and the squeezing phase:
- Absorbing phase: XOR r-bit input state with r-bit padded message M and repeat until all message blocks have been permutated.
- Squeezing phase: Generate output blocks after permutation f and repeat until the output Z reached the output length l.
2.2. Ascon Lightweight Cryptography
The Ascon cipher suite includes algorithms for authenticated encryption and hashing, providing both data confidentiality and integrity. Its design ensures strong resistance to known cryptographic attacks while maintaining high performance even on devices with limited processing power. Ascon’s simplicity, combined with its robustness, makes it an ideal choice for modern applications requiring security in constrained settings, where traditional cryptographic methods may be too resource-intensive.
2.2.1. Mode of Operation
. The Ascon cipher suite embraces the sponge construction to its authenticated encryption schemes, along with hash and extendable output functions [26]. The family of Ascon algorithms is parameterized by permutation round numbers a and b and message input in the form of data blocks with size (rate) r.
The authenticated encrypted method accepts no more than 160-bit secret key K of k bits, a public message number or nonce N of 128 bits, an associated data A and plaintext P of arbitrary length. The output is the authenticated ciphertext C, which is precisely the same length as the plaintext P. Three different encryption algorithms are available, namely, Ascon-128, Ascon-128a, and Ascon-80pq. Among the three schemes, Ascon-80pq has a larger key size of 160 bits, instead of 128 bits as the other two, and offers greater defense against a quantum adversary if Grover’s method for key search is ever deployed. In addition, the authenticated encryption also generates an authentication tag T, which is 128 bits in size and authenticates both the encrypted message and its associated data.
The decryption and verification process uses the identical secret key K, the public message number N, and the associated data A as encryption. The only difference is the ciphertext C and the tag T output from the authenticated encryption process. If the tag verification matches with the received tag T, then the plaintext P is valid and is from the expected sender based on the associated data. If the decrypted tag is different, then either the ciphertext is tampered with or it is from a sender with different associated data.
The hash and extensible output functions use the same rate r, round numbers a and b, but with an output length limit h. Hash functions convert an arbitrary-length input message M into a hash output H of an arbitrary length but no more than the h-bit limit. All hash functions, namely, Ascon-Hash, Ascon-Hasha define 256 bits. All extendable output functions, namely, Ascon-Xof, Ascon-Xofa, define 0 bit for unlimited output. However, the minimum length should be no less than 32 bytes to preserve 128-bit security.
2.2.2. Security Properties
. Ascon provides authenticated encryption and hashing with identical underlying permutations [26]. Using only the bitwise Boolean functions , , , and (bitwise rotation), the Ascon S-box is a key component designed to enhance security by ensuring that data spread, or “diffuse” in a complex way across the system. This diffusion process makes it much harder for an attacker to trace or predict the data flow in order to prevent any attempt to reverse-engineer the data flow. The S-box works by disrupting any patterns in the data, and the bit-sliced implementation of S-box within Ascon permutations is extremely useful in blocking cache-timing attacks due to non-usage of look-up tables or other cache queries. When combined with other transformations in the Ascon algorithm, this transformation allows the information to mix across all state registers, ensuring that any small change in the input data impacts the output in multiple places. Furthermore, the S-box offers low algebraic degree, allowing for first and higher-order protection via masking or sharing-based side-channel countermeasures.
While normal MACs are solely formed by the plaintext encryption process, Ascon authenticated tags are generated by passing both the plaintext message and the sender’s associated data into the encryption process. As a result, verifying the Ascon tag not only ensures that the ciphertext has not been altered but also certifies the sender’s identity.
The sponge-based model of Ascon features stronger keyed initialization and finalization. This strengthens the cipher’s resistance to abuse attacks, such as those conducted by attackers repeatedly using public message numbers N. A potential recovery of the secret state during data processing as a result of abuse attacks does not directly lead to key recovery or universal forging.
Ascon’s permutations are not perceived to be ideal 320-bit permutations. However, when employed in the recommended modes, Ascon provides a significant security margin. The current best cryptanalytic attacks [27] on Ascon authenticated encryption can recover the secret key with a time complexity of around if the initialization is lowered to 7 instead of 12 rounds, resulting in a security margin of 42%.
2.3. Controller Area Network (CAN) Bus
Within an embedded automotive system, microcontrollers and other devices interact with one another using an automotive bus standard known as CAN [28]. Communication happens between different CAN bus “nodes”, which are also called ECUs without the need for intricate specialized wiring. More than 70 ECUs may be found in a modern automobile, and all ECUs connected to the CAN network can receive information that has been collected and broadcast by an ECU over the CAN bus.
In 1986, the CAN bus was introduced as a solution to the challenging point-to-point wiring used in automobiles. CAN 2.0 was released in 1991; 2.0A and 2.0B correspond to 11-bit and 29-bit CAN Identifiers (IDs), respectively. CAN was approved as an international standard (ISO 11898) in 1993 [29]. The physical and data connection layers of the standard were separated in 2003 [30]. The next iteration of CAN, known as CAN with Flexible Data-rate (CAN FD), was introduced in 2012 [31].
The CAN bus is described by a data link layer and a physical layer, as specified in ISO 11898-1 and ISO 11898-2 standards [32]. Nearly every type of vehicle, including automobiles, trucks, buses, tractors, motorcycles, ships, aircraft, and EV batteries, has the CAN bus as the standard. The CAN bus offers durability, which makes it ideal for situations where safety is a top priority.
The CAN bus differs from other communication protocols due to its distinct structure and functionality. The CAN bus functions on a decentralized controller system, in contrast to conventional protocols that depend on a central bus master to control the data flow. Data transfer using the CAN bus protocol is asynchronous, which eliminates the need for a common clock signal. Since every node may start a transmission, dependability and flexibility are increased. One of the key features of the CAN bus is its use of message IDs, which not only identify the sender but also indicate the priority of the message. In CAN communications, a dominant bit (logical 0) overrides a recessive bit (logical 1) on the bus. This characteristic is crucial for the arbitration process, where multiple nodes may attempt to send messages simultaneously. The node transmitting the smaller ID continues to control the bus, ensuring that higher-priority messages are transmitted first. This ID-based system allows for efficient arbitration and ensures that higher-priority messages are transmitted first.
3. Ascon Hardware Design
In this work, we focus on the integration of the CAN bus with Ascon cryptography in an FPGA, aiming to enhance the security and efficiency of communication in automotive and industrial systems. By combining the CAN bus with Ascon, we ensure low-latency, high-throughput communication with strong data confidentiality, integrity, and authentication. Our FPGA-based implementation demonstrates the feasibility of integrating lightweight cryptography into CAN-based systems, providing a secure and scalable solution for modern embedded applications.
3.1. Permutation
Permutation is a crucial component of the Ascon algorithm, serving multiple vital functions that enhance its cryptographic strength. First, permutation contributes to diffusion by spreading the influence of each input bit across many output bits, ensuring that even minor changes in the input result in significant changes in the output, which complicates attempts by attackers to predict or reverse-engineer the input. Additionally, permutation introduces non-linearity into the algorithm, a key feature that helps resist linear and differential cryptanalysis by making it more difficult for attackers to identify patterns or relationships between inputs and outputs. Moreover, the mixing properties of permutation ensure that all parts of the algorithm’s state are interdependent, which is essential for achieving the cryptographic goals of confusion and diffusion. Finally, in the context of lightweight cryptography, where efficiency is paramount, Ascon’s permutation is optimized to be both fast and resource-efficient, making it well suited for environments with constrained computational and hardware resources.
In order to provide good cryptographic quality and rapid dissemination at a minimal cost, the Ascon permutation employs an iterated Substitution-Permutation Network (SPN). The linear functions employed in the permutation layer are similar to the functions in SHA-2, an SPN-based round transformation p, which is in turn composed of three steps: Constant Addition , Substitution , and Linear Diffusion :
Permutation in Ascon suite has two types: a rounds () and b rounds (). The configured a and b not only determine the amount of iterations that the 320-bit state register S permutes but also the value of the constant to be used in the Constant Addition layer . The 320-bit state S is divided into five 64-bit register words for implementing the round transformations, with , as illustrated in Figure 2. The general operations are explained as follows.
Figure 2.
The register words of the 320-bit state S and Ascon Permutate operation .
The Constant Addition layer s the second 64-bit word of state S with the corresponding constant , resulting in only being updated:
The constant addition layer has indices r and i both beginning at zero. For a rounds of permutation, . For b rounds of permutation, , as listed in Table 2.
Table 2.
The round constants used in each round i of and .
Following the Constant Addition layer, the Substitution layer updates the 320-bit state S by applying 64 parallel operations of the 5-bit S-box to each bit-slice of the five registers ( through ):
Figure 3 provides both the look-up table and the logic gates layer for S, with representing the most significant bit (MSB) and as the least significant bit (LSB). Since 5-bit variables can only range from 0 to in the hexadecimal form, the result of the S-box function is predictable and can be implemented as a look-up table, as shown in Figure 3. However, the look-up table approach will consume many hardware resources, therefore, a special layer with only logic gates is used instead to minimize the area and boost the performance for , with Ascon’s substitution in just one clock cycle.
Figure 3.
5-bit S-box as a look-up table (above) and as a Substitution layer with logic gates (below).
The final step of permutation is the Linear Diffusion layer, which is achieved by applying a linear diffusion function to every 64-bit register word :
The function can wrap up in one clock cycle with the help of the logic gate custom designed based on Figure 2.
The Ascon permutation module in hardware using Verilog has a total of five input ports and two output ports, as illustrated in Figure 4. The permutation is triggered upon the signal, taking 4-bit and 320-bit state in the form of five 64-bit signals into the process. The output permutation state is updated after every round and is valid when the pulse is triggered after the number of iterations is matched with input .
Figure 4.
Module diagram of Ascon Permutate.
A Finite State Machine (FSM) for Ascon’s permutation is designed, as shown in Figure 5, allowing the module to permutate with the corresponding input number of rounds. The FSM of Ascon permutation has a total of four states and is adaptable. It can operate for an arbitrary number of rounds besides the expected 6 rounds, 8 rounds, and 12 rounds used by Ascon.
Figure 5.
Finite state diagram of Ascon Permutate.
3.2. Hashing
Hashing is an essential component of the Ascon cryptographic suite for several critical reasons. First, it ensures data integrity by generating a unique hash value for a given input, making it easy to detect any alterations in the data, as even a slight modification will result in a different hash value. Additionally, hashing plays a key role in authentication, particularly in MACs, which verify the authenticity of a message, ensuring that it is originated from a legitimate source unaltered. Ascon’s hash function is also designed to be lightweight and efficient, which is crucial for applications in resource-constrained environments such as embedded systems and IoT devices, where computational resources are limited. Furthermore, the one-way property of hash functions, which produces a fixed-size output that is difficult to reverse-engineer, is vital for maintaining the overall security of the cryptographic system, as it prevents attackers from retrieving the original input from the hash. Finally, the inclusion of a hash function in Ascon adds versatility, enabling its use in various cryptographic applications such as digital signatures, password hashing, and data integrity checks.
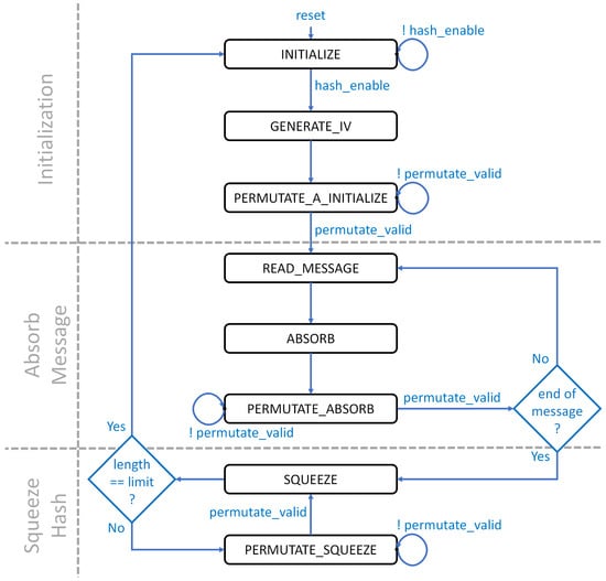
Sponge-based hashing is the basis of operation. The algorithm , illustrated in Figure 6, includes three steps: Initialization, Absorbing Message, and Squeezing Hash. Hashing is utilized by both the extensible output functions with a variable output size and the fixed output hash functions.
Figure 6.
Ascon Hash operation.
A constant Initialization Vector (IV) that provides the parameters defines the 320-bit initial state S for hashing. In the IV, there are four elements: the key size , the rate r, the round number a, and the value . These are all represented as 8-bit integers. There are a 256-bit zero value and a maximum output length of h bits, which is expressed as a 32-bit integer ( for unlimited output in Ascon-Xof and Ascon-Xofa, and bits for Ascon-Hash and Ascon-Hasha). The IV is determined by concatenating the above four elements in the following equation:
The state S is then wrapped up by applying the permutation of a rounds to the padded IV:
The message M is processed in chunks of multiple r-bit blocks. The length of the padded message is a multiple of r bits thanks to the padding process, which appends a single 1 and a minimum number of 0s to M. The resulting padded message is divided into s blocks of r bits as :
Ascon hashing absorbs the message by ing the first message blocks to the first r bits of the state S and then applying b rounds of permutation to state S. The last message block is only ed with without any permutation.
The final step of Ascon is squeezing the hash output initialized with a rounds of permutation:
After each b-round permutation, chunks of the r-bit block are then retrieved from the state S as long as the total output length is equal to or less than the requested hash output h:
The last hash output block is truncated to the most significant (h mod r) bits, and the concatenation of is returned as the final hash output of Ascon.
The Ascon hashing module, implemented in hardware using Verilog, features a total of seven input ports and five output ports, as depicted in Figure 7. These ports are carefully designed to facilitate the hashing process, with specific ports allocated for the permutation operations that are integral to Ascon’s hashing algorithm.
Figure 7.
Module diagram of Ascon Hash.
The module is activated by the signal, at which point it begins processing based on the inputs provided—namely, a 2-bit and an r-bit block.
The 2-bit input plays a crucial role in determining the specific hashing function or extensible output function to be executed. Ascon’s hashing module supports multiple variants, including both standard hash functions and extensible output functions (XOFs). The four variants supported by the module are:
- 2’b00: Ascon-Hash
- 2’b01: Ascon-Hasha
- 2’b10: Ascon-Xof
- 2’b11: Ascon-Xofa
Each variant corresponds to a different mode of operation within the Ascon hashing family, allowing the module to adapt to various cryptographic requirements. For the extensible output functions, Ascon-Xof and Ascon-Xofa, the output message length can be arbitrarily long. To maintain a default level of security, the designed output length h is set to be at least 32 bytes. This default ensures the preservation of 128-bit security, which is a critical requirement for lightweight cryptographic systems.
During the hashing process, the module outputs a pulse after each message block has been padded and hashed. This pulse serves as an indicator that the r-bit block is valid and ready for further processing or storage. The precise timing of this pulse is essential for synchronizing the operation of the hashing module with other components in the system, ensuring that data flow smoothly and without errors.
To manage the complexity of the hashing process, an FSM was designed specifically for Ascon’s hashing operations, as illustrated in Figure 8, orchestrating the sequence of states required to carry out the hashing functions efficiently. The FSM ensures that each step of the hashing process is executed in the correct order, handling the transitions between states with precision. This design is essential for achieving reliable and high-performance hashing within the hardware implementation of the Ascon.
Figure 8.
Finite state diagram of Ascon Hash.
3.3. Authenticated Encryption/Decryption
AEAD is the main part of Ascon due to its ability to provide both confidentiality and integrity by ensuring that data are not only encrypted but also authenticated, preventing unauthorized access or alterations. This dual protection is crucial in safeguarding against various attacks, such as tampering, by enabling the detection of any unauthorized changes. AEAD also allows for the inclusion of associated data, such as headers or metadata, that need authentication without encryption, which is vital for applications requiring certain parts of a message to remain in plaintext while still being secure. Ascon’s AEAD mode is particularly valuable because of its lightweight and efficient design, making it ideal for resource-constrained environments, where minimizing power consumption and computational load is critical. Moreover, AEAD’s versatility across different applications—from secure communications to data storage—highlights its importance in simplifying implementation while enhancing overall security by combining encryption and authentication in a single, streamlined operation.
Ascon uses keyed initialization and keyed finalization to provide permutation-based AEAD. This means that a secret key is needed before and after the message is encrypted or decrypted. This way, further security is added to the Ascon AEAD schemes, as illustrated in Figure 9 and Figure 10.
Figure 9.
Ascon Authenticated Encryption with Associated Data operation.
Figure 10.
Ascon Authenticated Decryption with Associated Data operation.
The first parameter to be set up for the AEAD scheme is IV, which is composed of the following values: the key size k, the rate r, a-round initialization and finalization permutation, and b-round intermediate permutation. All of the aforementioned numbers are 8 bits. Since the nonce N is always 128 bits and the key size k can reach up to 160 bits, the IV is padded with number of 0s in binary to make a full 320-bit state S:
Concatenating IV with the secret key K and the nonce N wraps up the initialization of AEAD schemes with the configured 320-bit state S:
AEAD initialization stage is completed with a-round permutation of initialized Sed with the secret key K:
The associated data A are optional for Ascon AEAD. If it is used, r-bit blocks of A are processed in series with the last block padded with a single 1 and a minimum number of 0s in binary:
When the associated data A are available, each block is ed with then permutated b rounds until the last block:
Upon processing the last block of A, even in the event where there is no associated data, the 320-bit state S is still ed to a 1-bit of 1 domain separation constant:
After associated data processing, either the plaintext P in the case of encryption or ciphertext C in the case of decryption is operated next. Both P and C are padded with a single 1 and the rest of 0s so that the chunks are blocks of r bits:
Except for the last block, in each cycle, the block is ed with before being extracted as r-bit ciphertext or plaintext chunks. The state is permutated with b rounds before advancing to the next cycle.
The iteration of encryption from plaintext to ciphertext before the last block has the following formula:
The iteration of decryption from ciphertext to plaintext before the last block has the following formula:
The total lengths of plaintext and ciphertext are expected to be the same, and the last block of each process does not require permutation but truncation to the length of the unpadded original message. The last iteration of encryption from plaintext to ciphertext has the following formula:
The last iteration of decryption is slightly different compared to the encryption since the ciphertext input is already truncated in the encryption process. The internal state S has an additional operation before moving to the finalization stage. Ciphertext is decrypted to plaintext in the last iteration:
The tag T is generated in the finalization stage of both encryption and decryption and can be interpreted as the MAC. The associated data is highly recommended due to this reason since the sender cannot be verified if the associated data is missing in the process. Only when the tag of decryption is matched with the tag of encryption can the received message be deemed as successfully decrypted and is from an authorized sender if associated data is provided. The finalization stage takes the internal state S and s it with the secret key K before permutating with a rounds:
Thus, the 128-bit tag T is constructed by ing the least significant 128 bits of both S and K:
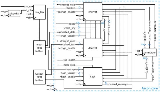
The Ascon module, developed in hardware using Verilog, is structured into two distinct sub-modules: one dedicated to encryption and the other to decryption.
At the heart of this implementation is the requirement that both the encryption and decryption sub-modules share the same initial state, denoted as S. This initial state is derived from a combination of critical parameters: the type, the , the , and the . The type defines specific operational parameters for the Ascon algorithm, while the and the are fundamental to cryptographic security. The in Ascon plays a crucial role to authenticate the origin of the message, as it is also being encrypted with message to further increase the authenticity of encryption. For the Ascon module to correctly authenticate a message, both the encryption and decryption processes should be configured with identical parameters. This shared configuration ensures that the encryption and decryption operations are synchronized, allowing the decryption module to accurately verify the authenticity of the received message. Figure 11 illustrates this configuration, highlighting the importance of maintaining consistency across these parameters to achieve reliable authenticated encryption. The three variants supported by the module via the choice of are:
Figure 11.
Module diagram of Ascon AEAD.
- 2’b00: Ascon-128
- 2’b01: Ascon-128a
- 2’b10: Ascon-80pq
Each variant corresponds to a different mode of operation within the Ascon AEAD family, allowing the module to adapt to various cryptographic requirements.
The encryption sub-module is responsible for converting into , a process fundamental to securing the confidentiality of the data. It operates on blocks of , each containing r bits. The sub-module processes these blocks sequentially, transforming each block into a corresponding r-bit block.
The encryption process begins when the signal is triggered on a positive clock edge. This signal initiates the encryption process, prompting the sub-module to begin processing the input. As each block of is encrypted, the resulting is ready for transmission or storage.
The process continues until all blocks of the have been encrypted. After the final block is processed, the sub-module raises the signal, indicating that the encryption process is complete. At this stage, the encryption sub-module generates a unique 128-bit tag T. This tag is derived from both the and the entire sequence of blocks. The tag plays a crucial role in ensuring the authenticity and integrity of the encrypted message, as it is used during the decryption process to verify that the message has not been tampered with.
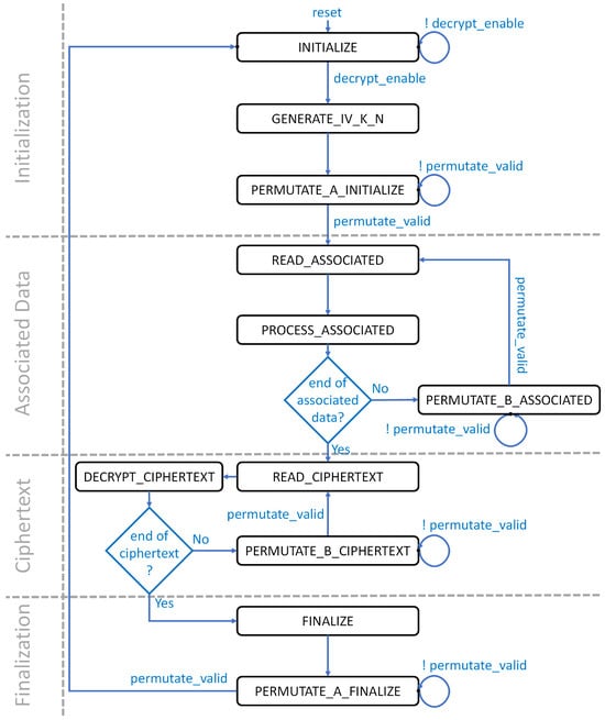
The decryption sub-module operates in a manner that mirrors the encryption process, but in reverse, transforming back into . It processes blocks of , each containing r bits, and outputs the corresponding r-bit blocks of decrypted text.
The decryption process is initiated by the signal, which, just as the encryption trigger, is activated on a positive clock edge. Upon activation, the decryption sub-module begins processing the blocks sequentially. As with encryption, the process continues until all blocks have been processed.
During the decryption process, the sub-module generates an internal tag based on the decrypted data and the associated data. This internally generated tag is then compared to the input tag T that was provided with the input . The authenticity of the message and the identity of the sender are verified. If the tags match, the decryption process is deemed successful, and the signal is raised. This signal indicates that the decryption process has been completed without errors and that the resulting decrypted text is valid. This condition ensures that the data have not been altered in transit and that the decryption process has accurately reversed the encryption. If the tags do not match, it implies that either the message has been tampered with or there is a mismatch in the configuration parameters, leading to a failure in authenticating the message.
The decision to design the Ascon module as two separate sub-modules—one for encryption and one for decryption—rather than a single unified module is rooted in the specific requirements of authenticated encryption. The module serves two primary purposes: ensuring the confidentiality of the message through encryption and verifying the integrity and authenticity of the message through authentication.
By splitting the functionality into two sub-modules, the design allows for greater flexibility and precision in handling each aspect of the cryptographic process. The encryption sub-module focuses solely on securing the data, while the decryption sub-module is dedicated to both decrypting the data and verifying their authenticity. This separation of concerns simplifies the design and testing of each module, ensuring that each function is optimized for its specific task.
Moreover, the use of separate sub-modules allows for better management of the shared initial state and configuration parameters. Since both modules must operate with the same type, the , the , or the , having distinct modules ensures that these parameters can be independently verified and synchronized before the encryption or the decryption process begins. This approach reduces the risk of errors and enhances the overall security and reliability of the Ascon implementation.
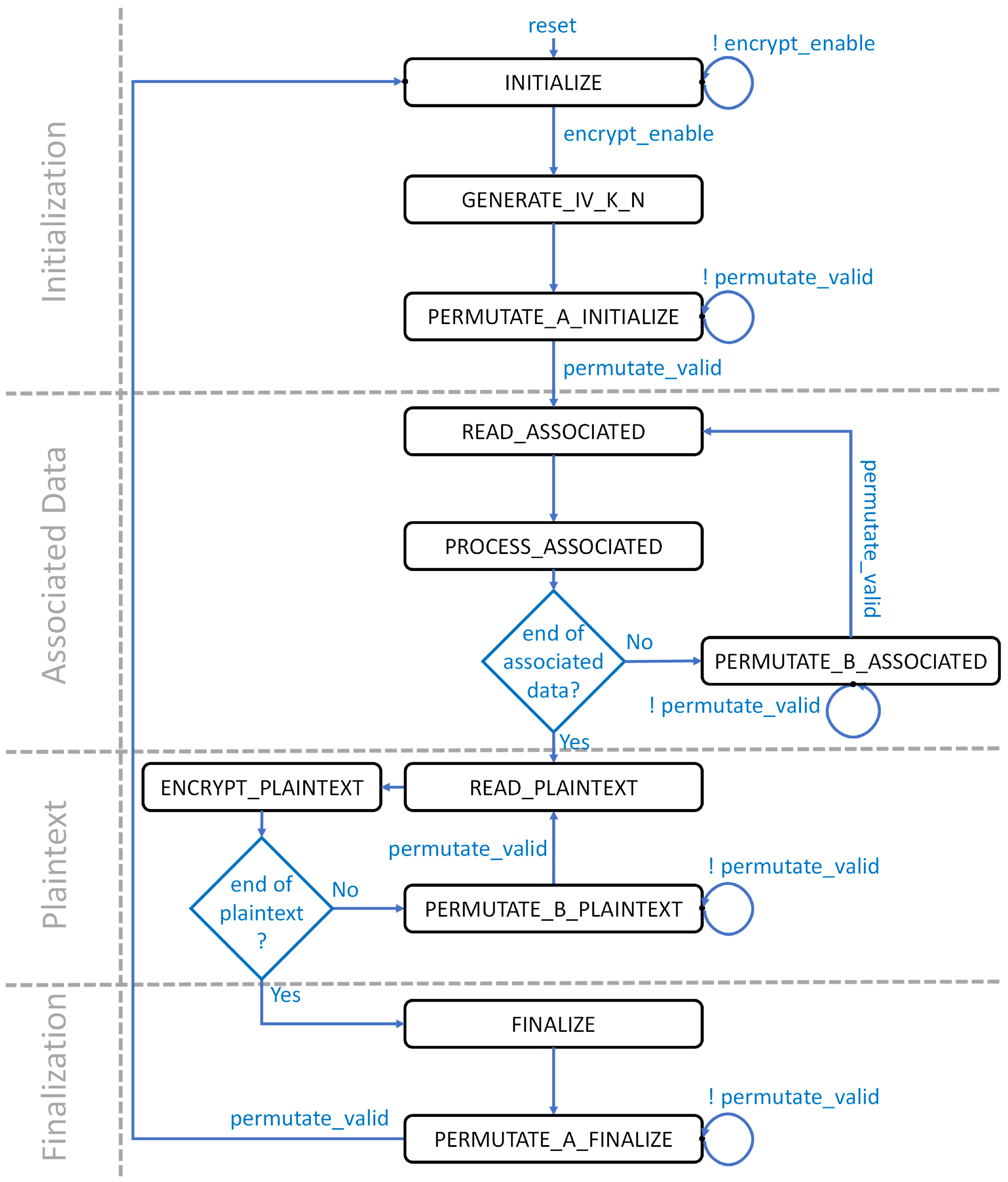
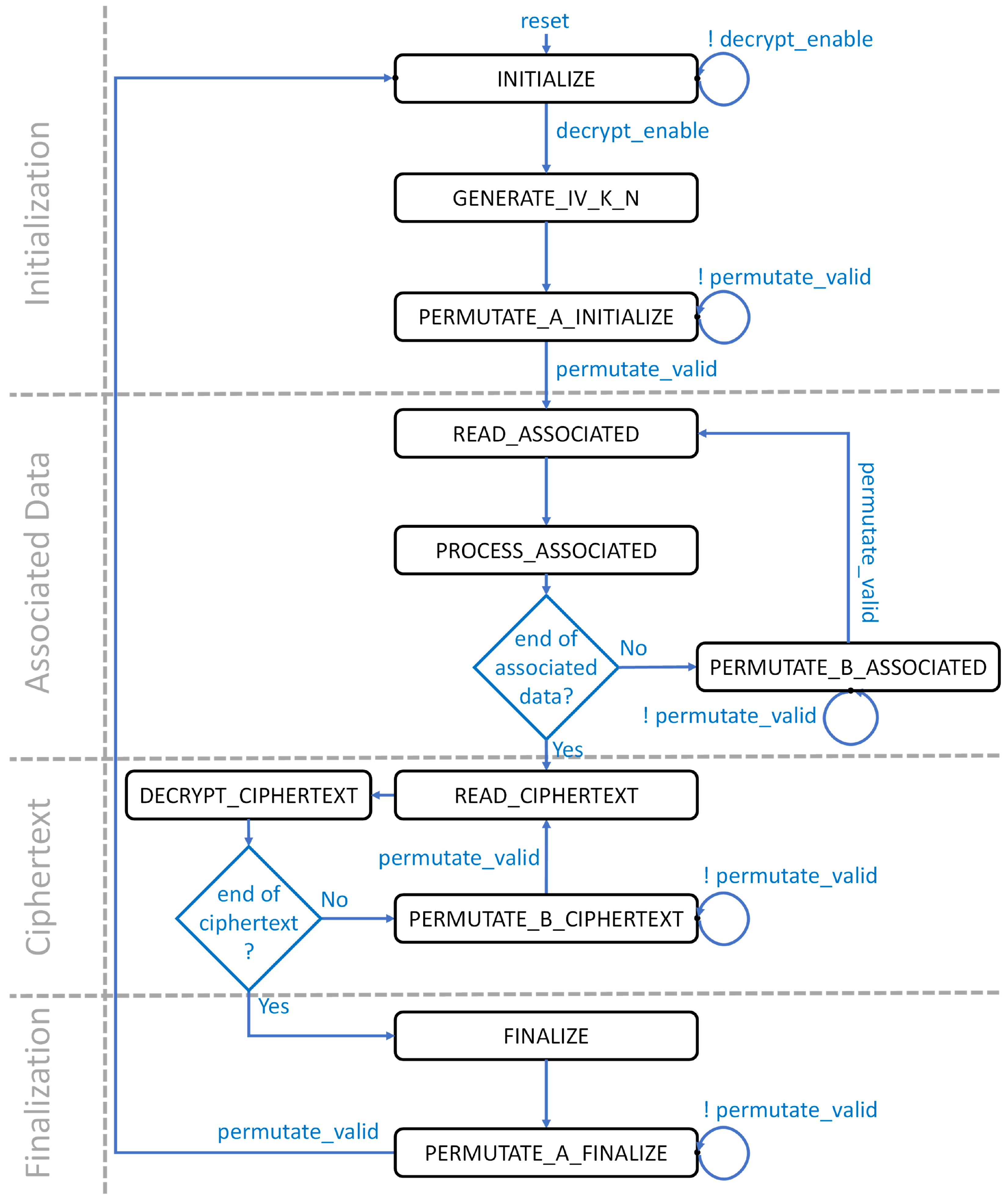
As a result of the preceding design considerations and requirements, two FSMs have been crafted to handle the authenticated encryption and authenticated decryption processes of the Ascon AEAD. These FSMs are essential for managing various states and transitions required to execute Ascon’s encryption and authentication tasks efficiently. The detailed architecture and the operational flow of these FSM are illustrated in Figure 12 and Figure 13, providing a visual representation of how the FSM orchestrates the authenticated encryption/decryption process within the system.
Figure 12.
Finite state diagram of Ascon Authenticated Encryption with Associated Data.
Figure 13.
Finite state diagram of Ascon Authenticated Decryption with Associated Data.
4. Implementation
In the FPGA implementation of the Ascon algorithms, a robust and efficient communication system was established using the CAN protocol, as depicted in Figure 14. This approach was selected for its reliability and widespread use in automotive and other embedded industrial applications. The CAN bus of the system revolves around the NUCLEO-F767ZI development board, which is equipped with a CAN controller that manages the data link layer of the CAN 2.0 protocol. This configuration allows for the transmission of an 8-byte payload at a rate of 1 Mbps, ensuring fast and reliable data exchange between the FPGA and other nodes in the network.
Figure 14.
The full system implementation of Ascon and CAN bus.
To facilitate communication at the physical layer, SN65HVD230 transceivers were integrated into the system. These transceivers convert the data signals from the logical level used within the STM32 microcontroller to the differential signals required by the CAN bus. The differential signals are transmitted over two wires, CAN High (CANH) and CAN Low (CANL), which represent the physical layer of the CAN network. This conversion is crucial for maintaining signal integrity across the bus, especially over long distances and in environments with significant electrical noise.
One of the key strengths of this system is its scalability. The design allows for additional nodes to be connected to the CAN bus without significant modifications to the existing setup. Each node can communicate with others on the network, with message priority being managed according to the CAN standard’s arbitration process. This ensures that even in a network with multiple active nodes, the critical message with the smallest ID is transmitted with the highest priority, minimizing the risk of data loss or delays.
However, a significant challenge in such systems is Electro-Magnetic Interference (EMI), which can arise from the flow of current through the wires. As current flows, it generates an electromagnetic field around the wire, which can interfere with the signals transmitted through nearby wires and cables. This interference can lead to data corruption or loss, particularly in environments where multiple electronic devices are operating in close proximity [33]. To mitigate this risk, the CANH and CANL wires are twisted together, a technique commonly used in networking to reduce EMI. By twisting the wires, the electromagnetic fields generated by the current in each wire tend to cancel each other out, significantly reducing the level of interference. This design ensures that the system can reliably transmit data over long distances, even in challenging electromagnetic environments.
After the signals are transmitted across the CAN bus, they undergo a second conversion process. The physical CANH and CANL signals are converted back to the logical CAN Transmit (CAN_Tx) and CAN Receive (CAN_Rx) signals. These logical signals are then processed by the FPGA as inputs to the Ascon algorithms. This dual conversion process, from logical to physical and back to logical, is essential for maintaining the integrity of the data as they move through different layers of the communication stack.
All components within this system, including the Arty A7-100T FPGA, NUCLEO-F767ZI boards and the SN65HVD230 transceivers, are designed to operate within the 3.3V logic standard. This ensures compatibility across the system and prevents damage to any of the components due to overvoltage. The use of a consistent voltage standard is critical in embedded systems, as it ensures that all components operate within their specified limits, thus enhancing the overall reliability and longevity of the system.
The Ascon implementation on the FPGA using CAN communication demonstrates a carefully engineered approach to achieving reliable and efficient data transmission in complex embedded systems. By leveraging the strengths of the CAN protocol, employing effective EMI mitigation techniques, and ensuring a consistent voltage standard, the system is well suited for applications requiring high reliability and robustness.
To ensure the correct operation of the transceivers within the system, a comprehensive testing approach was adopted, utilizing advanced diagnostic tools such as an oscilloscope with a built-in decoder. This oscilloscope played a crucial role in verifying the accuracy of the signal conversion between the data link layer and the physical layer. More specifically, it was used to confirm that the CAN_Tx signal, which was originated from the CAN controller on the STM32 microcontroller, was correctly translated into the corresponding physical layer signals—CANH and CANL—by the SN65HVD230 transceiver. As depicted in Figure 15, the Tektronix MDO4034C oscilloscope enabled precise measurement and analysis of these signals, ensuring that the transition from the logical data layer to the physical transmission layer was performed accurately and within the 3.3V logic standard to avoid driving over-voltage at pins of components. This step is vital for verifying the integrity of the communication process, as any discrepancy in the conversion could lead to data corruption or loss, particularly in environments with high levels of electrical noise or interference.
Figure 15.
The CAN bus before and after SN65HVD230 transceiver measured with Tektronix MDO4034C oscilloscope.
The oscilloscope’s built-in decoder further enhanced the reliability of this verification process. By decoding the signals in real time, it allowed for immediate confirmation that the data being transmitted at the logical level (CAN_Tx) were correctly represented in the physical layer outputs (CANH and CANL). This real-time feedback was instrumental in quickly identifying and resolving any potential issues with the transceivers, thereby ensuring that the system’s communication remained robust and error-free.
Beyond the oscilloscope measurements, a logic analyzer (Scopy with ADALM2000 evaluation board) was also employed to provide an additional layer of verification. The device was connected to two critical points in the system: the CAN_Tx line of the NUCLEO-F767ZI development board and the CAN_Rx line of the Arty A7-100T FPGA board. The primary purpose of this setup was to ensure that the data transmitted from the NUCLEO-F767ZI were received accurately and without alteration by the Arty A7-100T after passing through the conversion process handled by the SN65HVD230 transceivers.
As shown in Figure 16, the logic analyzer allowed for a detailed comparison of the transmitted and received data, providing a clear indication of the correct operation of the system. By verifying that the same data were present at both the transmission (CAN_Tx) and reception (CAN_Rx) points, the logic analyzer confirmed that not only the transceivers were converting the signals correctly but also the entire communication pathway was functioning as intended with expected delay depending on transmission distances. This step is crucial in validating the reliability of the system, particularly in applications where data integrity is paramount.
Figure 16.
The CAN_Tx (NUCLEO-F767ZI, above) to CAN_Rx (Arty A7-100T, below) measured with Logic Analyzer.
The use of both an oscilloscope with a built-in decoder and a logic analyzer ensured a thorough and multi-faceted approach to testing the transceivers. By employing these tools, the system’s designers were able to confirm the correct operation of the CAN bus communication at both the logical and physical layers, thereby guaranteeing the overall reliability and effectiveness of the communication network. This rigorous testing process underscores the importance of thorough validation in the development of embedded systems, where the correct functioning of each component is essential for the success of the entire system.
A custom digital signal processing (DSP) block was designed to handle the specific challenges associated with processing data received via the CAN bus for subsequent use by the Ascon algorithms within an FPGA. The primary function of this DSP block is to manage the removal of stuffing bits—redundant bits that are automatically inserted by the CAN bus protocol after every five consecutive bits of the same polarity. These stuffing bits are a necessary component of the CAN protocol, ensuring synchronization across the network by preventing long sequences of identical bits, which could cause timing issues. However, before the data can be effectively processed by the Ascon algorithms within the FPGA, these bits must be accurately identified and removed to restore the original data stream.
In a CAN frame, there are multiple fields, each serving a different purpose within the communication protocol. However, for the specific needs of the Ascon algorithms, only the ID and Data fields are essential, as illustrated in Figure 17. The dashed lines show how specific fields are mapped to the inputs of the algorithm. The ID field allows the Ascon algorithms to determine the origin of the message, providing context for the associated data of Ascon AEAD algorithms. The Data field contains the actual information that needs to be processed by either Ascon AEAD or Ascon hash algorithms. The custom DSP block is engineered to selectively extract these two fields from each CAN frame. This selective sampling is critical for optimizing memory usage within the FPGA, as it allows the system to ignore irrelevant fields that do not contribute to the Ascon algorithm’s processing needs.
Figure 17.
CAN fields utilized by Ascon.
Beyond the task of selective field sampling, the DSP block also takes on the responsibility of data padding. This involves appending the data stream with a specific pattern—a single “1” bit followed by the minimum required number of “0” bits in the binary format that is customly designed only for Ascon algorithms. The padded data are then written into a First-In-First-Out (FIFO) buffer. This padding process is crucial for ensuring that the data conform to the format requirements of the Ascon algorithms, which operates within the FPGA. The padding helps align the data correctly, enabling seamless and efficient processing by the algorithm.
The design of the DSP block also has to account for the significant difference in operating frequencies between the FPGA and the CAN bus. The FPGA operates at a clock speed of 100 MHz, whereas the CAN bus transmits data at a much lower rate of 1 Mbps, equivalent to a 1 MHz clock speed. This disparity necessitates the creation of a clock divider within the DSP block.
To bridge this gap, a clock divider was designed and implemented within the FPGA. The clock divider reduces the 100 MHz clock speed of the FPGA down to a frequency that is compatible with the 1 MHz clock rate of the CAN bus. By carefully dividing the clock, the FPGA can sample the data from the CAN_Rx line at the correct intervals, ensuring that no data is lost or misinterpreted during the transition from the slower CAN bus to the faster FPGA processing environment. This clock synchronization is critical for maintaining the integrity of the data as they move through various stages of the system.
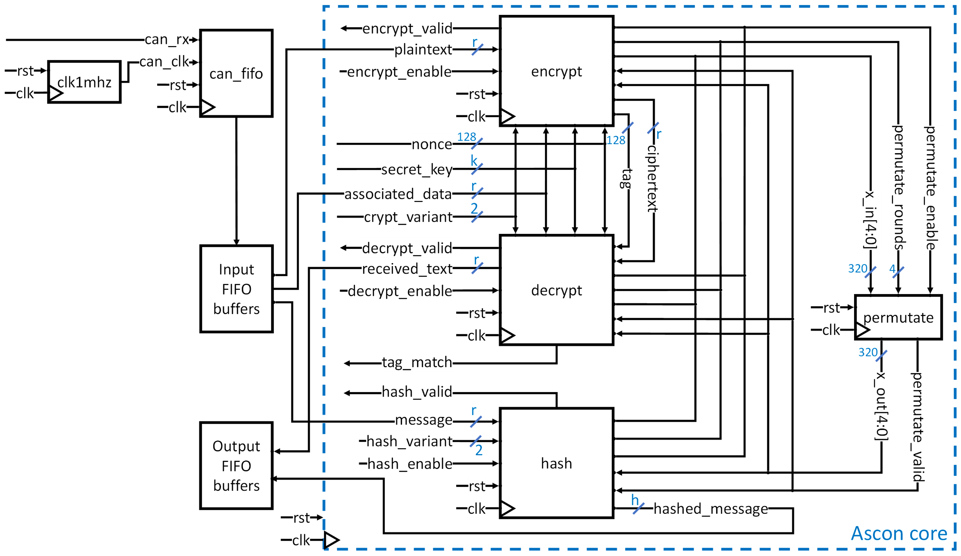
The system architecture for the Ascon implementation on the FPGA is built upon the integration of various components: permutation, hashing, encryption and decryption modules, combined with the DSP block for stuffing bit removal, selective field sampling, data padding, and the clock divider for synchronization. This architecture is designed to handle the complex requirements of cryptographic processing in a real-time embedded system, where both data integrity and processing efficiency are of paramount importance. The system must process data not only accurately but also at high speeds, with minimum latency that could compromise the cryptographic security of the Ascon algorithms.
The overall system architecture is depicted in Figure 18. This top-level view provides a comprehensive understanding of how various components interact to achieve the desired functionality. The architecture represents a carefully balanced system that leverages the strengths of both the CAN bus protocol and the FPGA’s high-speed processing capabilities. By addressing the challenges of bit stuffing, data padding, and clock synchronization, this design ensures that the Ascon algorithms with the CAN bus support can be effectively implemented on the FPGA, providing robust and reliable cryptographic processing for embedded systems.
Figure 18.
Ascon system architecture.
The successful implementation of the Ascon algorithms in hardware is demonstrated in Figure 19, which showcases the intricate design and functionality of the system. This system highlights the key components of the implementation, including the CAN bus interface, the user interface input, and the output results generated by the Ascon core.
Figure 19.
Ascon interface on Arty A7-100T.
The CAN bus interface serves as the communication bridge between the Ascon core and external systems, facilitating the secure transmission of data. This interface is crucial for enabling Ascon to interact with external devices in real time, ensuring that encrypted data can be transmitted and received securely across the CAN bus network.
The user interface input allows for direct interaction with the Ascon core. This interface is designed to be intuitive, enabling users to select and configure the desired cryptographic schemes easily. Users can choose between various hashing and AEAD schemes using different configurations. This setup provides a method for selecting the desired cryptographic functions, as detailed in Table 3.
Table 3.
Variant selection for Ascon on Arty A7-100T via switches.
The output of the system reflects the results of the user’s interactions with the Ascon core. This output is generated based on the selected cryptographic schemes and provides feedback on the encryption or hashing processes performed by the Ascon core. The clear delineation of these outputs ensures that users can easily interpret the results and verify the successful execution of their chosen operations.
To ensure proper functionality of the Ascon implementation, it is essential to start with a system reset. This action initializes all signals, ensuring that they are set to meaningful values before any cryptographic operation is performed. In the testing mode, once the system is properly reset, users should wait for the “CAN valid” indicator light to illuminate. This light signals that the CAN message has been successfully written to the FIFO buffers, confirming that the system is ready to process cryptographic operations. Only after this validation should the user proceed to desired operations.
The outcomes of these operations are visually represented by four additional LEDs on the FPGA, providing immediate feedback to the user. These LEDs serve as indicators of the successful execution of Ascon’s cryptographic functions, such as hashing, encryption, or decryption. As illustrated in Figure 19, the system successfully performs hashing using the Ascon-Hash scheme, and it accurately executes encryption and decryption operations, confirming that the tag matches correctly when using the Ascon-128 scheme. This visual feedback not only demonstrates the correct operation of the Ascon algorithm on the FPGA but also ensures that the user can confidently rely on the integrity and security of the cryptographic processes.
5. Results
5.1. Resource Usage
Table 4 shows the resource consumption of our Ascon implementation on the Arty A7-100T FPGA. The Ascon implementation was designed to operate at a clock frequency of 100 MHz, aligning with the practical capabilities of the Artix-7 FPGA, specifically the XC7A100T model.
Table 4.
Resource usage for the entire Ascon implementation on Arty A7-100T.
The implementation of logic functions within the FPGA relies heavily on look-up tables (LUTs), which are the fundamental building blocks of the FPGA. Note that LUTs are part of the FPGA structures to build combinational logic, which are different from the functional “look-up table” scheme we mentioned earlier. The number of LUTs required can vary depending on the complexity of the cryptographic algorithms. Our specific implementation of Ascon utilizes 2464 LUTs for the basic core operations (permutation, hashing, AEAD), and with a total of 2988 LUTs required for the entire system, including auxiliary functions. With different AEAD schemes, the resource usage is slightly increased, but no more than 10% compared to the basic resource usage.
In addition to standard LUTs, the FPGA also features Look-Up Table Random Access Memory (LUTRAM), which offers programmable memory functionality. However, the Ascon core itself does not utilize LUTRAM, as it does not require the additional memory capability that LUTRAM provides. The only use of LUTRAM in our implementation is within the FIFO buffer, leveraging 96 LUTRAMs for efficient data handling.
Flip-Flops (FFs) are another critical resource within the FPGA, used primarily for storing state information during the execution of the Ascon algorithm. Our Ascon implementation uses 1612 FFs for the basic core logic and a total of 2044 FFs across the basic system. These FFs ensure that the algorithm’s state transitions are handled smoothly and that data integrity is maintained throughout the processing pipeline. Similarly, with different AEAD schemes, the resource usage is slightly increased, but no more than 7% compared to the basic resource usage.
For larger memory storage needs, Block RAM (BRAM) is commonly used within FPGA designs. The usage of BRAM can range from 1 to 10 blocks depending on the specific requirements of the algorithm. However, our Ascon implementation does not require any BRAM, as the memory needs of the system are adequately met through other resources. Similarly, Ultra RAM (URAM), which provides even larger memory blocks compared to BRAM, is not utilized in our design. Although some cryptographic algorithms might use 1 to 2 URAMs, the lightweight nature of Ascon means that this additional memory is unnecessary for our implementation.
While the DSP blocks were used to process the received CAN frames, our implementation of the Ascon core does not use any DSPs. The arithmetic operations needed for the Ascon algorithm are efficiently handled by the standard logic resources available within the FPGA.
Power consumption is a critical consideration in FPGA designs, especially in cryptographic applications where energy efficiency must balance with performance. Our specific implementation demonstrates power consumption less than 166 mW for the whole system. Even with this power consumption level, the power consumption is primarily attributed to the CAN bus communication. The use of 3.3 V input/output ports is necessary to interface with the CAN bus, which significantly contributes to the overall power draw. These ports are essential for ensuring proper communication with external devices, but they also demand more energy. Additionally, the inclusion of a clock divider to accurately sample data from the CAN bus further escalates the power consumption. However, this clock divider is critical for synchronizing the faster FPGA clock with the slower CAN bus, ensuring reliable data processing but at the cost of increased energy usage.
The impact of these CAN interface components on power consumption is evaluated by a comparative analysis of the Ascon implementation’s behavior under varying conditions. Notably, when processing logic with a larger secret key size, the power consumption only increased by a mere 1 mW, despite the increasing number of LUTs and FFs utilized. This minimal increase in power usage, despite the changes in logic complexity, highlights the fact that the majority of the power consumption is due to the CAN interface rather than the cryptographic processing itself.
This finding clearly indicates that while the core cryptographic operations of Ascon are inherently energy-efficient, the peripheral requirements for interfacing and synchronization introduce significant additional power demands. Therefore, while the Ascon algorithm remains a robust choice for cryptographic operations on an FPGA, careful consideration must be given to the power implications of its surrounding interface components, particularly in energy-sensitive applications.
In summary, our Ascon implementation on the Artix-7 FPGA is a well-balanced design that effectively utilizes the available FPGA resources while operating within the expected performance parameters. The design decisions, including the use of LUTs, FFs, and the avoidance of BRAM, URAM, and DSPs, reflect a focus on efficiency and the specific requirements of the Ascon algorithms. The higher power consumption of the CAN bus is justified by the need to interface with automotive systems. This results in a robust and reliable implementation that meets the cryptographic needs of the application while making efficient use of the FPGA’s capabilities.
5.2. Permutation
Analyzing the performance, the Verilog-based hardware implementation of Ascon demonstrates a significant speed advantage over its software counterpart. More specifically, for the 6-round permutation, the Verilog algorithm completed the process in 190 ns at 100 MHz, while the Python reference algorithm required an average of 20,900 ns. Similarly, for the 8-round permutation, the Verilog implementation took 250 ns, compared to 27,800 ns for the Python version. For the 12-round permutation, the Verilog implementation completed in 371 ns, while the Python algorithm took approximately 42,200 ns. These results, summarized in Table 5, underscore the dramatic performance improvement achieved through hardware implementation.
Table 5.
Ascon permutation time.
The sequential nature of the Ascon algorithm, where the output of one permutation round directly influences the input of the next, makes the FSM design approach particularly suitable. The trend observed in the performance data indicates that while more rounds of permutation naturally require more time, the increase in time is not linear with the number of rounds. In fact, the results suggest that as the number of permutation rounds increases, the average time taken for each additional round decreases. This non-linear performance improvement can be attributed to the efficiency of the FSM design, which optimizes the sequential operations within the permutation process. Overall, the Verilog implementation of Ascon not only meets the functional requirements but also significantly enhances performance, making it a robust and efficient solution for high-speed cryptographic applications.
5.3. Hashing
The performance analysis of the Ascon permutation and hashing implementation reveals several key insights into its efficiency and effectiveness. The Ascon hashing module operates with a rate of 64 bits, meaning that the smallest message block it can process is 64 bits. To maintain the desired 128-bit security level, the hashed message length must be at least 32 bytes. Given these criteria, critical test cases involve passing messages of exactly 31 bytes and 32 bytes in length. These cases are particularly important because, after padding, the 31-byte message expands to 32 bytes, while the 32-byte message grows to 40 bytes. Testing these boundary conditions ensures that the hashing function is thoroughly evaluated.
To comprehensively test the Ascon hashing implementation, four different schemes are evaluated: Ascon-Hash and Ascon-Hasha for standard hashing, and Ascon-Xof and Ascon-Xofa for extensible output functions. Simulations of these schemes are conducted using ModelSim at a clock frequency of 100 MHz. In each scenario, the input message was randomly generated, and the output was verified by the identical results to the reference software implementation in Python, provided by the authors of Ascon [34].
From a performance standpoint, the hardware implementation of Ascon in Verilog demonstrates a significant speed advantage, as shown in Table 6. This substantial speed increase is primarily due to the permutation-based nature of the Ascon algorithm, which is more efficient when executed in hardware. Among the hashing schemes, Ascon-Hasha consistently outperforms Ascon-Hash, processing the same input message more quickly. This is expected, as Ascon-Hasha is an enhanced version of Ascon-Hash, designed to hash at twice the rate (up to 128 bits) compared to the basic Ascon-Hash. This pattern holds true for the extensible output functions Ascon-Xof and Ascon-Xofa when the output hash message length is set to the same default value of 256 bits.
Table 6.
Ascon hashing and extensible output functions with 256-bit length output time.
The FSM design in Verilog is particularly well suited for the Ascon hashing module because the output of each message block directly influences the input of the subsequent block. This dependency underscores the importance of an efficient FSM design to manage the sequential nature of the hashing process. The results clearly indicate that higher hashing rates reduce the overall hashing time, although the relationship is not strictly linear. Instead, as the hashing rate increases, the time required for hashing decreases, but not in direct proportion to the rate. For extensible output functions, the hashing time is also influenced by the desired output length as the message is processed in blocks.
Overall, the hardware implementation of Ascon’s hashing and extensible output functions in Verilog not only meets the necessary security and performance standards but also significantly outperforms software implementations in terms of speed. Careful design choices, including the use of FSM for managing hashings, ensure that the Ascon algorithm is both robust and efficient, making it well suited for applications requiring high-speed cryptographic operations.
5.4. Authenticated Encryption/Decryption
The performance analysis of Ascon’s permutation within its authenticated encryption and decryption processes reveals several important insights. The Ascon algorithm operates with a 64-bit rate for both encryption and hashing, meaning that the smallest message block processed is 64 bits, or 8 bytes. This block size is particularly compatible with the CAN 2.0A standard, which also operates on an 8-byte data frame, making the two systems well matched for secure communication. Given these parameters, testing the Ascon hashing function with message sizes of exactly 7 bytes and 8 bytes is critical for evaluating corner cases. When a 7-byte message is padded, it expands to 8 bytes, and an 8-byte message expands to 16 bytes, ensuring that the Ascon algorithm’s performance can be thoroughly assessed across its AEAD schemes with minimal test cases.
Three different Ascon schemes—Ascon-128, Ascon-128a, and Ascon-80pq—were tested to compare their performance. Notably, Ascon-128a, an advanced version of Ascon-128, operates at twice the rate, processing 128 bits per block, compared to Ascon-128 and Ascon-80pq, which process 64 bits per block. Consequently, all blocks in Ascon-128a were padded to 16 bytes for processing. Simulation results shown in Figure 20, visualized via ModelSim at a 100 MHz clock frequency, illustrate the processing of 8-byte plaintexts and associated data for the Ascon-80pq variant. The input plaintexts and associated data for both encryption and decryption modules were randomly generated, and the output was validated against the Python reference implementation [34].
Figure 20.
Ascon-80pq encryption and decryption with 8-byte plaintext simulation in ModelSim.
The results, as summarized in Table 7, indicate that the hardware implementation of Ascon in Verilog is over 100 times faster than the average software performance in Python, largely due to the efficiency of the permutation-based design. Performance differences between the schemes are also notable: Ascon-128 and Ascon-80pq, which share the same 64-bit rate, perform similarly, with the only distinction being Ascon-80pq’s use of a 160-bit secret key, offering enhanced resistance to brute-force attacks compared to the 128-bit keys used by Ascon-128 and Ascon-128a. In contrast, Ascon-128a, with its higher 128-bit processing rate, demonstrates close to 50% better performance than the other two schemes when dealing with message blocks larger than 8 bytes, thanks to its ability to encrypt and decrypt data at twice the rate.
Table 7.
Ascon Authenticated Encryption time.
The performance analysis also underscores the importance of the efficient FSM design in Verilog for both the encryption and decryption modules. The FSM design is particularly well suited for Ascon, where the output of the current associated data or plaintext/ciphertext directly influences the input for the next permutation step. This design choice ensures that the overall performance of the system scales effectively with the AEAD rate. However, it is important to note that while increasing the AEAD rate reduces the time required for encryption and decryption, the relationship is not linear. Instead, the time savings are more pronounced as the AEAD rate increases. For Ascon-80pq, the performance time aligns closely with that of Ascon-128, but the larger key size in Ascon-80pq leads to increased resource consumption, in terms of both area and power, due to the additional register space required to store the 160-bit secret key, as shown in Table 4.
Our hardware implementation of Ascon demonstrates significant performance advantages over software, especially when leveraging the high-speed capabilities of FPGAs. The choice of the AEAD scheme, as well as design decisions, such as FSM implementation and the key size, play a crucial role in determining the overall efficiency and resource usage of the cryptographic system. Generally speaking, Ascon-128a offers the best performance for larger message blocks, while Ascon-80pq provides enhanced security at the cost of slightly higher resource usage and power consumption.
6. Discussion
One of the most significant quantum algorithms that threatens classical cryptographic schemes is Grover’s algorithm, which enables a quadratic speed-up for brute-force attacks on symmetric cryptosystems. Under classical conditions, brute-forcing a k-bit key requires operations. However, with Grover’s algorithm, this effort is reduced to approximately operations on a quantum computer, effectively halving the security bit level of secret keys [35].
Ascon employs a key size of at least 128 bits, which offers a security level comparable to a 64-bit system under quantum conditions due to Grover’s speed-up, balancing between security and efficiency. Given that Grover’s algorithm theoretically requires operations to break a 128-bit key, the computational resources and qubits needed to achieve this on a large scale are still out of reach for existing and near-future quantum technology [36,37]. In addition, the Ascon-80pq variant enhances the resilience against quantum computing threats by increasing the key size to 160 bits, which requires Grover’s algorithm to have roughly operations to brute force.
In contrast, other PQC algorithms often involve computationally intensive operations to provide quantum resistance, which can limit their feasibility in embedded systems with strict power, memory, and processing constraints. For instance, lattice-based schemes like CRYSTALS-Kyber and NTRUEncrypt offer strong post-quantum security but require significantly more memory and computational power due to their reliance on complex polynomial arithmetic and large key sizes to achieve equivalent security levels. Kyber, a structured lattice-based key encapsulation mechanism (KEM), is known for its robustness but is generally more suited to devices with higher computational resources [38]. NTRUEncrypt also provides quantum resistance through lattice-based encryption, but its larger key sizes and increased processing overhead make it less ideal for lightweight applications [39]. Hash-based schemes like SPHINCS+ provide another quantum-resistant option, but they face efficiency challenges due to relatively large signatures and verification times [40]. While SPHINCS+ does not require assumptions about the hardness of specific mathematical problems, its resource demands make it more suitable for high-security environments where resources and performance trade-offs are acceptable. Code-based algorithms such as Classic McEliece offer extremely high security with proven resistance to quantum attacks, leveraging error-correcting codes. However, these algorithms come with the drawback of very large public key sizes (often several hundred kilobytes), which are impractical for low-memory devices such as those in automotive and IoT contexts [41].
We provide a comprehensive comparison of our Ascon hardware implementation against state-of-the-art designs in Table 8, demonstrating our design’s advantage in lightweight performance. We evaluate the resource usage and the power consumption of our design as follows.
Table 8.
Comparison to existing Ascon hardware implementations.
Existing Ascon implementations prioritize scalability by executing multiple permutations within a single clock cycle, enhancing throughput but increasing hardware demand. Despite our iterative design of one permutation computation per clock cycle, our design uses only of the hardware resources in LUTs for the Ascon-128 variant, and a similar for Ascon-128a, compared to the design in [42]. When evaluated against the high-throughput design using the Encapsulating Security Payload (ESP) protocol, our implementation requires only of the hardware resources in LUTs used in [43].
Furthermore, our design excels in power efficiency compared to other scalable and iterative designs. Another iterative Ascon design in [44] implements single-permutation-per-cycle across various 7-Series FPGAs, but none of the variations can match our power efficiency, which is 27% less, making our design highly suitable for embedded and constrained environments.
Though FFs and precise power metrics are not provided in some reference implementations, our approach’s significant reduction in hardware requirements underscores its lightweight profile, making it ideal for automotive and IoT security applications where minimal resource consumption is critical.
The integration of Ascon with the CAN bus is particularly noteworthy because it addresses the critical need for secure data transmission in embedded systems, such as those found in automotive and industrial applications. CAN is a widely used communication protocol that facilitates reliable data exchange between microcontrollers and devices without requiring a host computer. By incorporating Ascon’s lightweight cryptographic algorithms, the security of these communications is significantly enhanced, ensuring that both integrity and confidentiality of transmitted data are maintained, even in the face of potential cyber threats. The Ascon-Hash and Ascon-Hasha variants provide fast and secure hashing, essential for tasks such as data integrity verification and digital signatures. The Ascon-Xof and Ascon-Xofa variants, with their extensible output functions, offer flexibility in producing variable-length outputs, making them ideal for applications where the hash length needs to be tailored to specific requirements. Meanwhile, the AEAD variants extend Ascon’s applicability to scenarios where both confidentiality and authenticity are of paramount importance, such as in secure communication protocols, encrypted data storage, and authenticated data transfer.
The implementation of Ascon’s AEAD schemes—Ascon-128, Ascon-128a, and Ascon-80pq—is especially important because it highlights the advanced security features that Ascon offers over traditional cryptographic methods. AEAD combines encryption and authentication in a single operation, providing comprehensive protection against unauthorized access and tampering. This dual functionality is critical in modern cryptography, where the risks of data breaches and cyber attacks are ever-present. Unlike conventional MACs that merely verify the integrity of the message, Ascon’s AEAD schemes also encrypt the associated data (such as CAN ID in our design) alongside the message itself. This integrated approach not only strengthens the security of the transmitted data but also ensures that any alteration or forgery attempts can be detected, making the system more resilient to attacks.
7. Conclusions
The successful implementation of Ascon Lightweight Cryptography on the Arty A7-100T FPGA, integrated with a CAN bus with the CAN controller of embedded board, represents a significant achievement in the realm of secure communication for resource-constrained environments. This implementation encompasses the full suite of Ascon schemes, including the hash variants Ascon-Hash and Ascon-Hasha, the extensible output functions Ascon-Xof and Ascon-Xofa, as well as the AEAD variants Ascon-128, Ascon-128a, and Ascon-80pq. With a maximum power consumption of 166 mW for the entire FPGA design including the CAN bus communication, this implementation underscores the efficiency and practicality of Ascon in delivering robust cryptographic security without imposing excessive demands on hardware resources in comparison to other Ascon implementations.
In conclusion, the successful deployment of the complete Ascon cryptographic suite on the Arty A7-100T FPGA, powered by the CAN bus from the STM32F767ZI, marks a pivotal advancement in lightweight cryptography for embedded systems. The system’s ability to operate with minimal power consumption, coupled with its robust security features, makes it an exemplary solution for ensuring secure communications in environments where both resources and power are at a premium. The importance of AEAD in Ascon cannot be overstated, as it elevates the security framework by not only encrypting the message but also protecting the associated data, thereby offering a more powerful and comprehensive security solution than traditional MACs. This achievement underscores the critical role that lightweight cryptographic algorithms such as Ascon will play in the future of secure embedded systems, ensuring that even the most resource-constrained devices can benefit from state-of-the-art cryptographic protection.
Author Contributions
Conceptualization, Y.C.; methodology, H.P.N. and Y.C.; investigation, H.P.N. and Y.C.; writing—original draft preparation, H.P.N.; writing—review and editing, H.P.N. and Y.C.; visualization, H.P.N.; supervision, Y.C.; All authors have read and agreed to the published version of the manuscript.
Funding
This research received no external funding.
Institutional Review Board Statement
Not applicable.
Informed Consent Statement
Not applicable.
Data Availability Statement
Data is contained within the article.
Conflicts of Interest
The authors declare no conflicts of interest.
Abbreviations
The following abbreviations are used in this manuscript:
| ADAS | Advanced Driver Assistance System |
| AEAD | Authenticated Encryption with Associated Data |
| AUTOSAR | AUTomotive Open System ARchitecture |
| BRAM | Block Random Access Memory |
| CAN | Controller Area Network |
| CAN FD | CAN with Flexible Data-rate |
| DSP | Digital Signal Processing |
| EMI | Electro-Magnetic Interference |
| ESP | Encapsulating Security Payload |
| FF | Flip-Flop |
| FIFO | First-In-First-Out |
| FPGA | Field-Programmable Gate Array |
| FSM | Finite State Machine |
| ID | Identifier |
| IoT | Internet of Things |
| IV | Initialization Vector |
| KEM | Key Encapsulation Mechanism |
| LUT | Look-Up Table |
| MAC | Message Authentication Code |
| OEM | Original Equipment Manufacturer |
| OS | Operating System |
| PQC | Post-Quantum Cryptography |
| RAM | Random Access Memory |
| SPN | Substitution-Permutation Network |
| URAM | Ultra Random Access Memory |
| V2X | Vehicle-to-Everything |
Notations
The following notations are used in this manuscript:
| Bitstring of variable number of bits, all 0 | |
| Bitstring of k bits, all 0 | |
| Bitstring x is concatenated with bitstring y | |
| Floor function, largest integer smaller than x | |
| Ceiling function, smallest integer larger than x | |
| Bitstring x truncated to the first (most significant) k bits | |
| Bitstring x truncated to the last (least significant) k bits | |
| Bitstring y is assigned to bitstring x | |
| x mod y | Remainder in integer division of x by y |
| of bitstrings x and y | |
| Last block of bitstring x | |
| Execute in order, operation x, followed by operation y, then operation z |
References
- Ravi, P.; Sundar, V.K.; Chattopadhyay, A.; Bhasin, S.; Easwaran, A. Authentication protocol for secure automotive systems: Benchmarking post-quantum cryptography. In Proceedings of the 2020 IEEE International Symposium on Circuits and Systems (ISCAS), Seville, Spain, 12–14 October 2020; pp. 1–5. [Google Scholar]
- Staron, M.; Staron, M. AUTOSAR (automotive open system architecture). In Automotive Software Architectures: An Introduction; Springer Nature Switzerland AG: Cham, Switzerland, 2021; pp. 97–136. [Google Scholar]
- Mundhenk, P.; Paverd, A.; Mrowca, A.; Steinhorst, S.; Lukasiewycz, M.; Fahmy, S.A.; Chakraborty, S. Security in automotive networks: Lightweight authentication and authorization. Acm Trans. Des. Autom. Electron. Syst. (Todaes) 2017, 22, 1–27. [Google Scholar] [CrossRef]
- Shafique, K.; Khawaja, B.A.; Sabir, F.; Qazi, S.; Mustaqim, M. Internet of things (IoT) for next-generation smart systems: A review of current challenges, future trends and prospects for emerging 5G-IoT scenarios. IEEE Access 2020, 8, 23022–23040. [Google Scholar] [CrossRef]
- Thakor, V.A.; Razzaque, M.A.; Khaker, M.R. Lightweight Cryptography Algorithms for Resource-Constrained IoT Devices: A Review, Comparison and Research Opportunities. IEEE Access 2021, 9, 28177–28193. [Google Scholar] [CrossRef]
- Sarkar, P. A simple and generic construction of authenticated encryption with associated data. Acm Trans. Inf. Syst. Secur. (TISSEC) 2010, 13, 1–16. [Google Scholar] [CrossRef]
- Taiber, J. Unsettled Topics Concerning the Impact of Quantum Technologies on Automotive Cybersecurity (No. EPR2020026); Sae International: Warrendale, PA, USA, 2020. [Google Scholar] [CrossRef]
- Mattsson, J.P.; Selander, G.; Paavolainen, S.; Karakoç, F.; Tiloca, M.; Moskowitz, R. Proposals for standardization of the Ascon family. In Proceedings of the Sixth Lightweight Cryptography Workshop, Virtual, 21–22 June 2023. [Google Scholar]
- Khan, S.; Inayat, K.; Muslim, F.B.; Shah, Y.A.; Atif Ur Rehman, M.; Khalid, A.; Imran, M.; Abdusalomov, A. Securing the IoT ecosystem: ASIC-based hardware realization of Ascon lightweight cipher. Int. J. Inf. Secur. 2024, 1–12. [Google Scholar] [CrossRef]
- Magyari, A.; Chen, Y. Securing the Internet of Things with Ascon-Sign. Internet Things 2024, 101394. [Google Scholar] [CrossRef]
- Khan, S.; Lee, W.K.; Hwang, S.O. AEchain: A lightweight blockchain for IoT applications. IEEE Consum. Electron. Mag. 2021, 11, 64–76. [Google Scholar] [CrossRef]
- Ahmad, I.; Shahid, F.; Islam, J.; Haque, K.N.; Harjula, E. Adaptive Lightweight Security for Performance Efficiency in Critical Healthcare Monitoring. arXiv 2024, arXiv:2406.03786. [Google Scholar]
- Hernández-Álvarez, L.; Bullón Pérez, J.J.; Queiruga-Dios, A. Security in advanced metering infrastructures: Lightweight cryptography. Log. J. Igpl. 2024, jzae074. [Google Scholar] [CrossRef]
- Zeydan, E.; Turk, Y.; Aksoy, B.; Ozturk, S.B. Recent Advances in Post-Quantum Cryptography for Networks: A Survey. In Proceedings of the 2022 Seventh International Conference On Mobile And Secure Services (MobiSecServ), Gainesville, FL, USA, 26–27 February 2022; pp. 1–8. [Google Scholar]
- Monz, T.; Nigg, D.; Martinez, E.A.; Brandl, M.F.; Schindler, P.; Rines, R.; Wang, S.X.; Chuang, I.L.; Blatt, R. Realization of a scalable Shor algorithm. Science 2016, 351, 1068–1070. [Google Scholar] [CrossRef] [PubMed]
- Sharma, S.; Ramkumar, K.R.; Kaur, A.; Hasija, T.; Mittal, S.; Singh, B. Post-quantum cryptography: A solution to the challenges of classical encryption algorithms. In Modern Electronics Devices and Communication Systems: Select Proceedings of MEDCOM 2021; Springer: Singapore, 2023; pp. 23–38. [Google Scholar]
- Bhatia, V.; Ramkumar, K.R. An efficient quantum computing technique for cracking RSA using Shor’s algorithm. In Proceedings of the 2020 IEEE 5th international conference on computing communication and automation (ICCCA), Greater Noida, India, 30–31 October 2020; pp. 89–94. [Google Scholar]
- Larasati, H.T.; Kim, H. Quantum cryptanalysis landscape of shor’s algorithm for elliptic curve discrete logarithm problem. In Proceedings of the Information Security Applications: 22nd International Conference, WISA 2021, Jeju Island, Republic of Korea, 11–13 August 2021; pp. 91–104, Revised Selected Papers 22. [Google Scholar]
- Lyubashevsky, V. Lattice-based digital signatures. Natl. Sci. Rev. 2021, 8, nwab077. [Google Scholar] [CrossRef] [PubMed]
- Malygina, E.S.; Kutsenko, A.V.; Novoselov, S.A.; Kolesnikov, N.S.; Bakharev, A.O.; Khilchuk, I.S.; Shaporenko, A.S.; Tokareva, N.N. Post-quantum cryptosystems: Open problems and solutions. Lattice-based cryptosystems. J. Appl. Ind. Math. 2023, 17, 767–790. [Google Scholar] [CrossRef]
- Kuang, R.; Perepechaenko, M.; Barbeau, M. A new post-quantum multivariate polynomial public key encapsulation algorithm. Quantum Inf. Process. 2022, 21, 360. [Google Scholar] [CrossRef]
- Albrecht, M.R.; Bernstein, D.J.; Chou, T.; Cid, C.; Gilcher, J.; Lange, T.; Maram, V.; Von Maurich, I.; Misoczki, R.; Niederhagen, R.; et al. Classic Mceliece: Conservative Code-Based Cryptography; 2022. Available online: https://inria.hal.science/hal-04288769v1 (accessed on 13 November 2024).
- Tom, J.; Onyekwelu, B.A.; Anebo, N.P.; Nwanze, A.C.; Akpan, A.G.; Ejodamen, P.U. A Supersingular Elliptic Curve Isogeny-Based Quantum Resistant Cryptographic Key Exchange Scheme. Nipes-J. Sci. Technol. Res. 2024, 6. [Google Scholar] [CrossRef]
- Dam, D.T.; Tran, T.H.; Hoang, V.P.; Pham, C.K.; Hoang, T.T. A survey of post-quantum cryptography: Start of a new race. Cryptography 2023, 7, 40. [Google Scholar] [CrossRef]
- Dworkin, M.J. SHA-3 Standard: Permutation-Based Hash And Extendable-Output Functions; Federal Inf. Process. Stds. (NIST FIPS), National Institute of Standards and Technology: Gaithersburg, MD, USA, 2015. [Google Scholar]
- Dobraunig, C.; Eichlseder, M.; Mendel, F.; Schläffer, M. Ascon v1. 2: Lightweight authenticated encryption and hashing. J. Cryptol. 2021, 34, 1–42. [Google Scholar] [CrossRef]
- Li, Z.; Dong, X.; Wang, X.; Conditional Cube Attack on Round-Reduced ASCON. Cryptol. Eprint Arch. 2017. Available online: https://eprint.iacr.org/2017/160 (accessed on 13 November 2024).
- Davis, R.I.; Burns, A.; Bril, R.J.; Lukkien, J.J. Controller Area Network (CAN) schedulability analysis: Refuted, revisited and revised. Real-Time Syst. 2007, 35, 239–272. [Google Scholar] [CrossRef]
- Chen, H.; Tian, J. Research on the controller area network. In Proceedings of the 2009 International conference on networking and digital society, Guiyang, China, 30–31 May 2009; Volume 2, pp. 251–254. [Google Scholar]
- Corrigan, S. Introduction to the Controller Area Network (CAN); Application Report SLOA101-August 2002; Texas Instruments: Dallas, TX, USA; pp. 1–17. Available online: http://masters.donntu.ru/2005/fvti/trofunenko/library/sloa101.pdf (accessed on 13 November 2024).
- Kang, S.; Seong, J.; Lee, M. Controller area network with flexible data rate transmitter design with low electromagnetic emission. IEEE Trans. Veh. Technol. 2018, 67, 7290–7298. [Google Scholar] [CrossRef]
- Zeltwanger, H. Can Standard Review: Changes and Enhancements of the Iso 11898 (No. 2000-01-0143); Sae International: Warrendale, PA, USA, 2000. [Google Scholar] [CrossRef]
- Stolle, R. Electromagnetic coupling of twisted pair cables. IEEE J. Sel. Areas Commun. 2002, 20, 883–892. [Google Scholar] [CrossRef]
- Eichlseder, M. Python Implementation of Ascon. Available online: https://github.com/meichlseder/pyascon/commit/5ee786cdc8a74d9c0f7b3c81f99f5dcb5490ca00 (accessed on 1 October 2024).
- Grover, L.K. A fast quantum mechanical algorithm for database search. In Proceedings of the twenty-Eighth Annual ACM Symposium on Theory of Computing, Philadelphia, PA, USA, 22–24 May 1996; pp. 212–219. [Google Scholar]
- Stoudenmire, E.M.; Waintal, X. Grover’s algorithm offers no quantum advantage. arXiv 2023, arXiv:2303.11317. [Google Scholar]
- Rossi, M.; Asproni, L.; Caputo, D.; Rossi, S.; Cusinato, A.; Marini, R.; Agosti, A.; Magagnini, M. Using Shor’s algorithm on near term Quantum computers: A reduced version. Quantum Mach. Intell. 2022, 4, 18. [Google Scholar] [CrossRef]
- Huang, Y.; Huang, M.; Lei, Z.; Wu, J. A pure hardware implementation of CRYSTALS-KYBER PQC algorithm through resource reuse. Ieice Electron. Express 2020, 17, 20200234. [Google Scholar] [CrossRef]
- Yu, H.; Zhang, C.; Jiang, H. A fpga-based heterogeneous implementation of ntruencrypt. In Proceedings of the Advances in Parallel & Distributed Processing, and Applications: Proceedings from PDPTA’20, CSC’20, MSV’20, and GCC’20, Las Vegas, NV, USA, 27–30 July; 2020; pp. 461–475. [Google Scholar]
- Amiet, D.; Leuenberger, L.; Curiger, A.; Zbinden, P. FPGA-based SPHINCS+ implementations: Mind the glitch. In Proceedings of the 2020 23rd Euromicro Conference on Digital System Design (DSD), Kranj, Slovenia, 26–28 August 2020; pp. 229–237. [Google Scholar]
- Chen, P.J.; Chou, T.; Deshp, E.S.; Lahr, N.; Niederhagen, R.; Szefer, J.; Wang, W. Complete and improved FPGA implementation of classic McEliece. Cryptol. Eprint Arch. 2022. [Google Scholar] [CrossRef]
- Khan, S.; Lee, W.K.; Hwang, S.O. Evaluating the performance of ascon lightweight authenticated encryption for ai-enabled iot devices. In Proceedings of the 2022 TRON Symposium (TRONSHOW), Tokyo, Japan, 7–9 December 2022; pp. 1–6. [Google Scholar]
- Tran, S.N.; Hoang, V.T.; Bui, D.H. A hardware architecture of NIST lightweight cryptography applied in IPSec to secure high-throughput low-latency IoT networks. IEEE Access 2023, 11, 89240–89248. [Google Scholar] [CrossRef]
- Alharbi, A.R.; Aljaedi, A.; Aljuhni, A.; Alghuson, M.K.; Aldawood, H.; Jamal, S.S. Evaluating Ascon Hardware on 7-series FPGA Devices. IEEE Access 2024, 149076–149089. [Google Scholar] [CrossRef]
Disclaimer/Publisher’s Note: The statements, opinions and data contained in all publications are solely those of the individual author(s) and contributor(s) and not of MDPI and/or the editor(s). MDPI and/or the editor(s) disclaim responsibility for any injury to people or property resulting from any ideas, methods, instructions or products referred to in the content. |
© 2024 by the authors. Licensee MDPI, Basel, Switzerland. This article is an open access article distributed under the terms and conditions of the Creative Commons Attribution (CC BY) license (https://creativecommons.org/licenses/by/4.0/).



















