An Improved Collaborative Control Scheme to Resist Grid Voltage Unbalance for BDFG-Based Wind Turbine
Abstract
1. Introduction
2. Modeling of BDFG (MSC) and GSC in αβ Reference Frame during Grid Voltage Unbalance
2.1. Modeling of BDFG
2.2. Modeling of GSC Side
3. Proposed Collaborative Control for BDFGWT under Grid Voltage Unbalance
3.1. Characteristics of Wind Turbine and MPPT Control
3.2. Collaborative Control Objectives for MSC and GSC
3.2.1. MSC(BDFG) Side
3.2.2. GSC Side
3.3. Proposed PR Current Controller Design for MSC and GSC
3.3.1. PR Current Controller Design for MSC
3.3.2. PR Current Controller Design for GSC
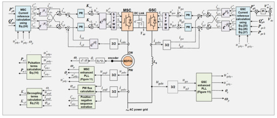
3.4. Implementation of Proposed Collaborative Control Scheme
4. Results and Discussion
5. Conclusions
- (1)
- The mathematical model of a grid-connected BDFG including MSC and GSC in the αβ reference frame during the unbalanced grid voltage condition is established.
- (2)
- An improved collaborative control between MSC and GSC is presented, where the MPPT control for a BDFGWT is also included. Under the control, the control objective of a whole BDFGWT system, including canceling the pulsations of the electromagnetic torque and the unbalance of BDFGWT’s total currents, is the fact that pulsations of BDFGWT’s total powers are capable of being realized. Therefore, the control capability of a BDFGWT to resist unbalanced grid voltage is greatly improved.
- (3)
- Improved single-loop current controllers adopting PR regulators are proposed for both MSC and GSC, where the sequence extractions for both MSC and GSC currents are not needed any more, and hence the proposed control is much simpler and the transient characteristics are also improved. Moreover, in order to achieve the decoupling control of the current and the average power, the current controller also adopts a feedforward control approach by considering all the couplings and perturbances.
Author Contributions
Funding
Data Availability Statement
Conflicts of Interest
Appendix A
| Parameters | Values |
|---|---|
| Nominal power (MW) | 2 MW |
| Nominal voltage (V) | 690 V |
| Nominal frequency (Hz) | 50 Hz |
| rp, rc, rr (Ω) | 0.0012, 0.0072, 0.0010 |
| Lp, Lc, Lr (mH) | 3.1000, 6.8890, 19.050 |
| Lpr, Lcr (mH) | 6.6560, 4.8940 |
| Pole pairs (pp, pc) | 2, 2 |
| rg (Ω) | 3.1000 |
| Lg (mH) | 0.18 |
| C (uF) | 2000 |
| Parameters | Values |
|---|---|
| Nominal power (MW) | 2 MW |
| Turbine diameter | 93.4 m |
| Cut-in wind speed | 3 m/s |
| Nominal wind speed | 10.5 m/s |
| Gear ratio | 59 |
| System inertia | 60 Kg·m2 |
| Friction coefficient | 0.007 |
References
- Loukianov, A.; Huerta, H. Energy based sliding mode control of brushless double-fed induction generator. Int. J. Electr. Power Energy Syst. 2021, 130, 107002. [Google Scholar]
- Strous Tim, D.; Polinder, H.; Ferreira, J.A. Brushless doubly-fed induction machines for wind turbines: Developments and research challenges. IET Electr. Power Appl. 2017, 11, 991–1000. [Google Scholar] [CrossRef]
- Gowaid, I.A.; Abdel-Khalik, A.S.; Massoud, A.M.; Ahmed, S. Ride through capability of grid-connected brushless cascade DFIG wind turbines in faulty grid conditions—A comparative study. IEEE Trans. Sustain. Energy 2013, 4, 1002–1015. [Google Scholar] [CrossRef]
- Long, T.; Shao, S.; Abdi, E.; McMahon, R. Asymmetrical low-voltage ride through of brushless doubly fed induction generators for the wind power generation. IEEE Trans. Energy Conv. 2013, 28, 502–511. [Google Scholar] [CrossRef]
- Cheng, M.; Jiang, Y.; Han, P.; Wang, Q. Unbalanced and low-order harmonic voltage mitigation of stand-alone dual-stator brushless doubly fed induction wind generator. IEEE Trans. Ind. Electron. 2018, 65, 9135–9146. [Google Scholar] [CrossRef]
- Xu, W.; Mohammed, O.M.; Liu, Y.; Islam, M.R. Negative sequence voltage compensating for unbalanced standalone brushless doubly-fed induction generator. IEEE Trans. Power Electron. 2020, 35, 667–680. [Google Scholar] [CrossRef]
- Liu, Y.; Xu, W.; Zhu, J.; Blaabjerg, F. Sensorless control of standalone brushless doubly fed induction generator feeding unbalanced loads in a ship shaft power generation system. IEEE Trans. Ind. Electron. 2019, 66, 739–749. [Google Scholar] [CrossRef]
- Liu, Y.; Xu, W.; Long, T.; Blaabjerg, F. An improved rotor speed observer for standalone brushless doubly-fed induction generator under unbalanced and nonlinear Loads. IEEE Trans. Power Electron. 2020, 35, 775–788. [Google Scholar] [CrossRef]
- Shao, S.; Abdi, E.; Barati, F.; McMahon, R. Stator-flux-oriented vector control for brushless doubly fed induction generator. IEEE Trans. Ind. Electron. 2009, 56, 4220–4228. [Google Scholar] [CrossRef]
- Protsenko, K.; Xu, D. Modeling and control of brushless doubly-fed induction generators in wind energy applications. IEEE Trans. Power Electron. 2008, 23, 1191–1197. [Google Scholar] [CrossRef]
- Basic, D.; Zhu, J.G.; Boardman, G. Transient performance study of a brushless doubly fed twin stator induction generator. IEEE Trans. Energy Conv. 2003, 18, 400–408. [Google Scholar] [CrossRef]
- Shao, S.; Long, T. Dynamic control of the brushless doubly fed induction generator under unbalanced operation. IEEE Trans. Ind. Electron. 2013, 60, 2465–2476. [Google Scholar] [CrossRef]
- Chen, J.; Zhang, W.; Chen, B.; Ma, Y. Improved vector control of brushless doubly fed induction generator under unbalanced grid conditions for offshore wind power generation. IEEE Trans. Energy Conv. 2016, 31, 293–303. [Google Scholar] [CrossRef]
- Xu, L.; Cheng, M.; Wei, X.; Yan, X.; Zeng, Y. Dual synchronous rotating frame current control of brushless doubly fed induction generator under unbalanced network. IEEE Trans. Ind. Electron. 2021, 36, 6712–6724. [Google Scholar] [CrossRef]
- Taufik, T.; Leposava, R.; Milutin, J. Dynamic Modeling and Control of BDFRG under Unbalanced Grid Conditions. Energies 2021, 14, 4297. [Google Scholar] [CrossRef]
- Cai, D.; Liu, H.; Hu, S.; Sun, J.; Wang, H.; Tang, J. A Proportional-Integral-Resonant Current Control Strategy for a Wind-Driven Brushless Doubly Fed Generator during Network Unbalance. Electronics 2024, 13, 1616. [Google Scholar] [CrossRef]
- Hu, S.; Zhu, G.; Kang, Y. Modeling and coordinated control design for brushless doubly-fed induction generator based wind turbine to withstand grid voltage unbalance. IEEE Access 2021, 36, 63331–63344. [Google Scholar] [CrossRef]
- Hu, S.; Zhu, G. Enhanced control and operation for brushless doubly-fed induction generator basedwind turbine system under grid voltage unbalance. Electr. Power Syst. Res. 2022, 207, 117861. [Google Scholar] [CrossRef]
- Han, P.; Cheng, M.; Wei, X.; Li, N. Modeling and performance analysis of a dual-stator brushless doubly fed induction machine based on spiral vector theory. IEEE Trans. Ind. Appl. 2016, 52, 1380–1389. [Google Scholar] [CrossRef]
- Poza, J.; Oyarbide, E.; Sarasola, I.; Rodriguez, M. Vector control design and experimental evaluation for the brushless doubly fed machine. IET Electr. Power Appl. 2009, 3, 247–256. [Google Scholar] [CrossRef]
- Zeng, Y.; Cheng, M.; Wei, X.; Xu, L. Dynamic modeling and performance analysis with iron saturation for dual-stator brushless doubly fed induction generator. IEEE Trans. Energy Conv. 2020, 35, 260–270. [Google Scholar] [CrossRef]
- Li, Z.; Li, Y.; Wang, P.; Zhu, H.; Liu, C.; Xu, W. Control of three-phase boost-type PWM rectifier in stationary frame under unbalanced input voltage. IEEE Trans. Power Electron. 2010, 25, 2521–2530. [Google Scholar] [CrossRef]
- Xue, X.; Huang, J.; Sang, S. Innovative Inertial Response Imitation and Rotor Speed Recovery Control Scheme for a DFIG. Electronics 2023, 12, 1029. [Google Scholar] [CrossRef]
- Chakraborty, A.; Maity, T. A novel application of adaptive filtering algorithm for LVRT capability enhancement of grid-connected DFIG-based wind energy conversion systems (WECS). Electr. Power Syst. Res. 2023, 217, 109179. [Google Scholar] [CrossRef]
- Chemg, M.; Zhu, Y. The state of the art of wind energy conversion systems and technologies: A review. Energy Conv. Manag. 2014, 88, 332–347. [Google Scholar] [CrossRef]
















| Traditional Control | Control Objective (1) | Control Objective (2) | Control Objective (3) | |
|---|---|---|---|---|
| Itotal unbalance (%) | 13.02 | 0.11 | 3.87 | 4.21 |
| Ic distortion (%) | 9.72 | 3.76 | 3.76 | 3.76 |
| Ptotal oscillation (%) | ±18.5 | ±5.2 | ±0.2 | ±10.6 |
| Qtotal oscillation (%) | ±15.1 | ±4.6 | ±9.8 | ±0.3 |
| Te oscillation (%) | ±15.3 | ±0.3 | ±0.3 | ±0.3 |
Disclaimer/Publisher’s Note: The statements, opinions and data contained in all publications are solely those of the individual author(s) and contributor(s) and not of MDPI and/or the editor(s). MDPI and/or the editor(s) disclaim responsibility for any injury to people or property resulting from any ideas, methods, instructions or products referred to in the content. |
© 2024 by the authors. Licensee MDPI, Basel, Switzerland. This article is an open access article distributed under the terms and conditions of the Creative Commons Attribution (CC BY) license (https://creativecommons.org/licenses/by/4.0/).
Share and Cite
Cai, D.; Chen, R.; Hu, S.; Sun, G.; Wang, E.; Tang, J. An Improved Collaborative Control Scheme to Resist Grid Voltage Unbalance for BDFG-Based Wind Turbine. Electronics 2024, 13, 3582. https://doi.org/10.3390/electronics13173582
Cai D, Chen R, Hu S, Sun G, Wang E, Tang J. An Improved Collaborative Control Scheme to Resist Grid Voltage Unbalance for BDFG-Based Wind Turbine. Electronics. 2024; 13(17):3582. https://doi.org/10.3390/electronics13173582
Chicago/Turabian StyleCai, Defu, Rusi Chen, Sheng Hu, Guanqun Sun, Erxi Wang, and Jinrui Tang. 2024. "An Improved Collaborative Control Scheme to Resist Grid Voltage Unbalance for BDFG-Based Wind Turbine" Electronics 13, no. 17: 3582. https://doi.org/10.3390/electronics13173582
APA StyleCai, D., Chen, R., Hu, S., Sun, G., Wang, E., & Tang, J. (2024). An Improved Collaborative Control Scheme to Resist Grid Voltage Unbalance for BDFG-Based Wind Turbine. Electronics, 13(17), 3582. https://doi.org/10.3390/electronics13173582

