3D-CNN Method for Drowsy Driving Detection Based on Driving Pattern Recognition
Abstract
1. Introduction
1.1. Background
1.2. Research Proposal
2. Literature Review
2.1. Drowsy Driving Detection Methods
2.2. Behavior Pattern Recognition
3. Data
3.1. Data Collection
3.2. Data Preprocessing
4. Drowsy Driving Detection Model
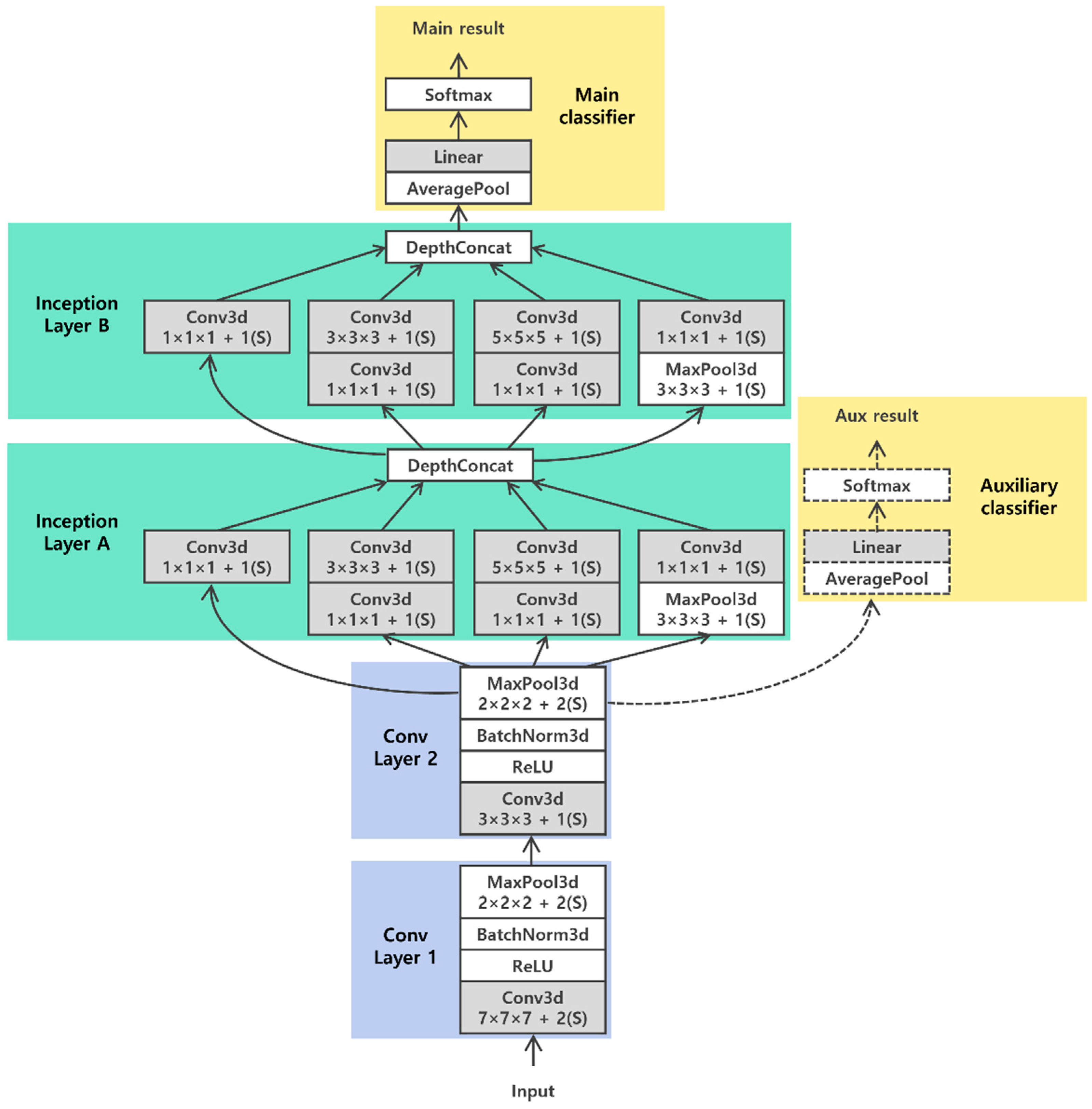
4.1. 3D-CNN Model with GoogleNet Inception Structure
4.2. Training Method
5. Experiments
5.1. Prediction Accuracy
5.2. Computation Time
6. Conclusions
Author Contributions
Funding
Data Availability Statement
Conflicts of Interest
References
- Bioulac, S.; Micoulaud-Franchi, J.-A.; Arnaud, M.; Sagaspe, P.; Moore, N.; Salvo, F.; Philip, P. Risk of Motor Vehicle Accidents Related to Sleepiness at the Wheel: A Systematic Review and Meta-Analysis. Sleep 2017, 40, zsx134. [Google Scholar] [CrossRef] [PubMed]
- Wheaton, A.G.; Shults, R.A.; Chapman, D.P.; Ford, E.S.; Croft, J.B.; Division of Population Health, National Center for Chronic Disease Prevention and Health Promotion. Drowsy driving and risk behaviors—10 States and Puerto Rico, 2011–2012. MMWR Morb. Mortal. Wkly. Rep. 2014, 63, 557–562. [Google Scholar] [PubMed] [PubMed Central]
- National Sleep Foundation. Drowsy Driving Survey. 2023. Available online: https://www.thensf.org/wp-content/uploads/2023/11/NSF-2023-Drowsy-Driving-Survey-Report.pdf (accessed on 24 August 2024).
- HANJIN. 2023 ESG Report. p. 31. Available online: https://www.hanjinkal.co.kr/common/file/2023%EB%85%84%20(%EC%A3%BC)%ED%95%9C%EC%A7%84%20ESG%20%EB%B3%B4%EA%B3%A0%EC%84%9C%20(%EC%98%81%EB%AC%B8).PDF (accessed on 24 August 2024).
- “A Brainwave Technology from Hyundai Mobis Proven to Reduce Drowsiness and Inattentive Driving by Up to 1/3”, HYUNDAI MOBIS. April 2022. Available online: https://www.mobis.co.kr/en/aboutus/press.do?category=press&idx=5595 (accessed on 24 August 2024).
- Lin, C.T.; Wu, R.C.; Liang, S.F.; Chao, W.H.; Chen, Y.J.; Jung, T.P. EEG-based drowsiness estimation for safety driving using independent component analysis. IEEE Trans. Circuits Syst. I Regul. Pap. 2005, 52, 2726–2738. [Google Scholar] [CrossRef]
- Xu, Y.; Wu, D. EEG-Based Driver Drowsiness Estimation Using Self-Paced Learning with Label Diversity. In Proceedings of the 2019 IEEE Symposium Series on Computational Intelligence (SSCI), Xiamen, China, 6–9 December 2019; pp. 369–375. [Google Scholar] [CrossRef]
- Li, M.A.; Zhang, C.; Yang, J.F. An EEG-based method for detecting drowsy driving state. In Proceedings of the 2010 Seventh International Conference on Fuzzy Systems and Knowledge Discovery, Yantai, China, 10–12 August 2010; pp. 2164–2167. [Google Scholar] [CrossRef]
- Jahn, G.; Oehme, A.; Krems, J.F.; Gelau, C. Peripheral detection as a workload measure in driving: Effects of traffic complexity and route guidance system use in a driving study. Transp. Res. Part F Traffic Psychol. Behav. 2005, 8, 255–275. [Google Scholar] [CrossRef]
- Akin, M.; Kurt, M.B.; Sezgin, N.; Bayram, M. Estimating vigilance level by using EEG and EMG signals. Neural Comput. Appl. 2008, 17, 227–236. [Google Scholar] [CrossRef]
- Salzillo, G.; Natale, C.; Fioccola, G.B.; Landolfi, E. Evaluation of Driver Drowsiness based on Real-Time Face Analysis. In Proceedings of the 2020 IEEE International Conference on Systems, Man, and Cybernetics (SMC), Toronto, ON, Canada, 11–14 October 2020; pp. 328–335. [Google Scholar] [CrossRef]
- Peddarapu, R.K.; Likhita, B.; Monika, D.; Paruchuru, S.P.; Kompella, S.L. Raspberry Pi-Based Driver Drowsiness Detection. In Proceedings of the 2024 IEEE International Conference on Computing, Power and Communication Technologies (IC2PCT), Greater Noida, India, 9–10 February 2024; pp. 864–869. [Google Scholar] [CrossRef]
- Macalisang, J.R.; Alon, A.S.; Jardiniano, M.F.; Evangelista, D.C.P.; Castro, J.C.; Tria, M.L. Drive-Awake: A YOLOv3 Machine Vision Inference Approach of Eyes Closure for Drowsy Driving Detection. In Proceedings of the 2021 IEEE International Conference on Artificial Intelligence in Engineering and Technology (IICAIET), Kota Kinabalu, Malaysia, 13–15 September 2021; pp. 1–5. [Google Scholar] [CrossRef]
- Mirabdullayev, I.; Ayoobkhan, M.U.A.; Hashana, A.J.; Ali, L.A.K.S. Drowsy Driving Detection System Using Face Detection. In Proceedings of the 2023 3rd International Conference on Technological Advancements in Computational Sciences (ICTACS), Tashkent, Uzbekistan, 1–3 November 2023; pp. 779–784. [Google Scholar] [CrossRef]
- Qu, S.; Gao, Z.; Wu, X.; Qiu, Y. Multi-Attention Fusion Drowsy Driving Detection Model. arXiv 2023, arXiv:2312.17052. [Google Scholar]
- Hochreiter, S.; Schmidhuber, J. Long short-term memory. Neural Comput. 1997, 9, 1735–1780. [Google Scholar] [CrossRef] [PubMed]
- Shun, C.C.; bin Ibrahim, M.Z.; Muhamad, I.H.B. Human Behaviors Classification Using Deep Learning Technique. In Proceedings of the 6th International Conference on Electrical, Control and Computer Engineering: InECCE2021, Kuantan, Pahang, Malaysia, 23 August 2021; Springer: Singapore, 2022. [Google Scholar]
- Zhao, Y.; Yang, R.; Chevalier, G.; Xu, X.; Zhang, Z. Deep residual bidir-LSTM for human activity recognition using wearable sensors. Math. Probl. Eng. 2018, 2018, 7316954. [Google Scholar] [CrossRef]
- Baccouche, M.; Mamalet, F.; Wolf, C.; Garcia, C.; Baskurt, A. Sequential deep learning for human action recognition. In Proceedings of the Human Behavior Understanding: Second International Workshop, HBU 2011, Amsterdam, The Netherlands, 16 November 2011; Proceedings 2. Springer: Berlin/Heidelberg, Germany, 2011. [Google Scholar]
- Yue-Hei Ng, J.; Hausknecht, M.; Vijayanarasimhan, S.; Vinyals, O.; Monga, R.; Toderici, G. Beyond short snippets: Deep networks for video classification. In Proceedings of the IEEE Conference on Computer Vision and Pattern Recognition, Boston, MA, USA, 7–15 June 2015; pp. 4694–4702. [Google Scholar]
- Ibrahim, M.S.; Muralidharan, S.; Deng, Z.; Vahdat, A.; Mori, G. A hierarchical deep temporal model for group activity recognition. In Proceedings of the IEEE Conference on Computer Vision and Pattern Recognition, Las Vegas, NV, USA, 27–30 June 2016; pp. 1971–1980. [Google Scholar]
- Liu, Z.; Xie, Q.; Lu, Y.; Wang, X. Skeleton-based Action Recognition with Two-Branch Graph Convolutional Networks. In Proceedings of the Journal of Physics: Conference Series, Changsha, China, 13–16 August 2021; IOP Publishing: Philadelphia, PA, USA, 2021; Volume 2030. [Google Scholar]
- Yan, S.; Xiong, Y.; Lin, D. Spatial temporal graph convolutional networks for skeleton-based action recognition. In Proceedings of the AAAI Conference on Artificial Intelligence, New Orleans, LA, USA, 2–7 February 2018; Volume 32. [Google Scholar]
- Duan, H.; Zhao, Y.; Chen, K.; Lin, D.; Dai, B. Revisiting skeleton-based action recognition. In Proceedings of the IEEE/CVF Conference on Computer Vision and Pattern Recognition, New Orleans, LA, USA, 18–24 June 2022; pp. 2969–2978. [Google Scholar]
- Ji, S.; Xu, W.; Yang, M.; Yu, K. 3D Convolutional Neural Networks for Human Action Recognition. IEEE Trans. Pattern Anal. Mach. Intell. 2012, 35, 221–231. [Google Scholar] [CrossRef] [PubMed]
- Tran, D.; Wang, H.; Torresani, L.; Ray, J.; LeCun, Y.; Paluri, M. A closer look at spatiotemporal convolutions for action recognition. In Proceedings of the IEEE Conference on Computer Vision and Pattern Recognition, Salt Lake City, UT, USA, 18–23 June 2018; pp. 6450–6459. [Google Scholar]
- Tran, D.; Bourdev, L.; Fergus, R.; Torresani, L.; Paluri, M. Learning spatiotemporal features with 3d convolutional networks. In Proceedings of the IEEE International Conference on Computer Vision, Santiago, Chile, 7–13 December 2015; pp. 4489–4497. [Google Scholar]
- Szegedy, C.; Liu, W.; Jia, Y.; Sermanet, P.; Reed, S.; Anguelov, D.; Rabinovich, A. Going deeper with convolutions. In Proceedings of the IEEE Conference on Computer Vision and Pattern Recognition, Boston, MA, USA, 7–12 June 2015; pp. 1–9. [Google Scholar]
- AIHub. Monitor Driver and Occupant Health and Abnormal Behavior. Available online: https://www.aihub.or.kr/aihubdata/data/view.do?currMenu=115&topMenu=100&aihubDataSe=data&dataSetSn=651 (accessed on 4 July 2024).
- OpenCV Team. OpenCV Library. Version 4.6.0. 2023. Available online: https://opencv.org/ (accessed on 4 July 2024).
- Carreira, J.; Zisserman, A. Quo vadis, action recognition? A new model and the kinetics dataset. In Proceedings of the IEEE Conference on Computer Vision and Pattern Recognition, Honolulu, HI, USA, 21–26 July 2017; pp. 6299–6308. [Google Scholar]
- Johansson, G.; Rumar, K. Drivers’ brake reaction times. Hum. Factors 1971, 13, 23–27. [Google Scholar] [CrossRef] [PubMed]
- Vaswani, A. Attention is all you need. arXiv 2017, arXiv:1706.03762. [Google Scholar]
- Liu, Z.; Lin, Y.; Cao, Y.; Hu, H.; Wei, Y.; Zhang, Z.; Guo, B. Swin transformer: Hierarchical vision transformer using shifted windows. In Proceedings of the IEEE/CVF International Conference on Computer Vision, Montreal, QC, Canada, 10–17 October 2021; pp. 10012–10022. [Google Scholar]
- Wu, H.; Xiao, B.; Codella, N.; Liu, M.; Dai, X.; Yuan, L.; Zhang, L. Cvt: Introducing convolutions to vision transformers. In Proceedings of the IEEE/CVF International Conference on Computer Vision, Montreal, QC, Canada, 10–17 October 2021; pp. 22–31. [Google Scholar]
- Safarov, F.; Akhmedov, F.; Abdusalomov, A.B.; Nasimov, R.; Cho, Y.I. Real-time deep learning-based drowsiness detection: Leveraging computer-vision and eye-blink analyses for enhanced road safety. Sensors 2023, 23, 6459. [Google Scholar] [CrossRef] [PubMed]








| Class | Action |
|---|---|
| Normal Driving | Actions while driving straight |
| Actions while stopped | |
| Actions while making a left turn | |
| Actions while making a right turn | |
| Actions while making a U-turn | |
| Actions while parking | |
| Vehicle operation | |
| Singing | |
| Talking | |
| Handling a mobile phone |
| Class | Action |
|---|---|
| Drowsy Driving | Driving |
| Yawning | |
| Nodding off | |
| Touching the neck | |
| Slapping the cheek | |
| Tapping the shoulder | |
| Gripping something | |
| Clapping | |
| Looking at something | |
| Rubbing the arms | |
| Rubbing the eyes | |
| Blinking | |
| Shaking the head side to side |
| Normal | Drowsy | Number of Videos | Number of Drivers | |||
|---|---|---|---|---|---|---|
| Training (No Obstruction) | 1890 | 2124 Directly filmed: 1440 AIHub: 684 | 4014 | 12 Directly filmed: 6 AIHub: 6 | ||
| Testing | No Obstruction | 450 | 450 | 900 | 3 | |
| Facial Obstruction | Mask | 150 | 150 | 600 | ||
| Sunglasses | 150 | 150 | ||||
| Output | # 1 × 1 Output | # 3 × 3 First | # 3 × 3 Output | # 5 × 5 First | # 5 × 5 Output | Pool Output | In_Features | Out_Features | |
|---|---|---|---|---|---|---|---|---|---|
| Conv Layer 1 | 56 × 56 × 32 | ||||||||
| Conv Layer 2 | 28 × 28 × 64 | ||||||||
| Inception Layer A | 28 × 28 × 64 | 16 | 32 | 128 | 32 | 128 | 64 | ||
| Inception Layer B | 28 × 28 × 128 | 32 | 32 | 128 | 32 | 128 | 64 | ||
| Auxiliary classifier | 64 | 2 | |||||||
| Main classifier | 128 | 2 |
Disclaimer/Publisher’s Note: The statements, opinions and data contained in all publications are solely those of the individual author(s) and contributor(s) and not of MDPI and/or the editor(s). MDPI and/or the editor(s) disclaim responsibility for any injury to people or property resulting from any ideas, methods, instructions or products referred to in the content. |
© 2024 by the authors. Licensee MDPI, Basel, Switzerland. This article is an open access article distributed under the terms and conditions of the Creative Commons Attribution (CC BY) license (https://creativecommons.org/licenses/by/4.0/).
Share and Cite
Lee, J.; Woo, S.; Moon, C. 3D-CNN Method for Drowsy Driving Detection Based on Driving Pattern Recognition. Electronics 2024, 13, 3388. https://doi.org/10.3390/electronics13173388
Lee J, Woo S, Moon C. 3D-CNN Method for Drowsy Driving Detection Based on Driving Pattern Recognition. Electronics. 2024; 13(17):3388. https://doi.org/10.3390/electronics13173388
Chicago/Turabian StyleLee, Jimin, Soomin Woo, and Changjoo Moon. 2024. "3D-CNN Method for Drowsy Driving Detection Based on Driving Pattern Recognition" Electronics 13, no. 17: 3388. https://doi.org/10.3390/electronics13173388
APA StyleLee, J., Woo, S., & Moon, C. (2024). 3D-CNN Method for Drowsy Driving Detection Based on Driving Pattern Recognition. Electronics, 13(17), 3388. https://doi.org/10.3390/electronics13173388

