Enhancing Diabetic Retinopathy Detection Using Pixel Color Amplification and EfficientNetV2: A Novel Approach for Early Disease Identification
Abstract
1. Introduction
1.1. Background and Problem Statement
1.2. Advances in AI for DR Detection
1.3. Related Workd
1.4. Our Previous Work
1.5. Current Study Contributions
- Comprehensive Preprocessing Workflow: Our workflow includes precise cropping of images using the Gradient Hough Transform, pixel color amplification, and data augmentation techniques to improve the robustness and generalizability of the model;
- EfficientNetV2 Optimization: We optimized the EfficientNetV2 model for DR detection using transfer learning and fine-tuning, achieving higher accuracy and faster convergence compared to traditional models. This optimization includes early stopping, adaptive learning rates, and label smoothing to prevent overfitting, dynamically adjust learning rates, and enhance model generalization and stability;
- Integrated Predictive System: We develop a web-based system that allows for real-time DR detection, providing a practical tool for ophthalmologists to use in clinical settings.
1.6. Structure of the Paper
- Section 2 discusses the methodology, including data sources, preprocessing techniques, and model architecture;
- Section 3 presents the experimental results and analysis;
- Section 4 details the implementation of the predictive system;
- Section 5 provides a discussion on the findings and future work;
- Section 6 concludes the paper with a summary of the contributions and potential applications.
2. Methods
2.1. Dataset
2.2. Comprehensive Preprocessing Workflow
- Cropping: Removing superfluous black borders around images to focus on the relevant retinal area;
- Pixel Color Amplification: Applying the Dark Channel Prior (DCP) method to enhance the visibility of retinal features;
- Data Augmentation: Utilizing techniques such as rotation, scaling, and flipping to increase the diversity of the training dataset.
2.2.1. Gradient Hough Transform for Cropping
2.2.2. Pixel Color Amplification
2.2.3. Data Augmentation
2.3. Proposed Diabetic Prediction System
- Fused-MBConv Layers: EfficientNetV2 replaces some depthwise separable convolutions with regular convolutions in the MBConv blocks. This adjustment, known as Fused-MBConv, improves GPU utilization by enhancing parallelism during computation, leading to faster training times and better performance;
- Progressive Learning: EfficientNetV2 introduces a progressive learning approach, which gradually increases image size and regularization during training. This strategy helps the model adapt to larger images and more complex patterns over time, enhancing both training efficiency and final model accuracy;
- Advanced Model Scaling: Like its predecessor, EfficientNetV2 uses compound scaling to adjust network width, depth, and resolution. However, EfficientNetV2 further refines this scaling technique, allowing for more precise control over these dimensions, which contributes to better performance with fewer computational resources;
- Optimized Training Pipeline: EfficientNetV2 benefits from an optimized training pipeline that includes advanced techniques such as mixed precision training, which utilizes both 16-bit and 32-bit floating-point operations. This not only speeds up training but also reduces memory usage, making it feasible to train larger models on available hardware;
- Neural Architecture Search (NAS): EfficientNetV2 continues to leverage NAS to find the optimal network architecture. This automated process explores various architectural configurations to identify the most efficient and effective design, tailored specifically for the given tasks.
2.3.1. EfficientNetV2 Optimization
Early Stopping
Adaptive Learning Rate
Label Smoothing
Transfer Learning and Fine-Tuning
2.4. Model Interpretability
2.5. Evaluation Metrics
3. Experimental Results and Analysis
3.1. Comparison Results of Image Preprocessing
3.1.1. Detailed Comparison
3.1.2. Analysis of Results
- Improved Accuracy and Reduced Loss: The model trained with pixel color augmentation achieved higher accuracy and lower loss across both validation and testing datasets compared to the model without this preprocessing step. This suggests that the pixel color augmentation technique enhances the model’s ability to generalize to new data, thereby reducing overfitting;
- Smoother Training Convergence: As shown in Figure 8b, the training process with pixel color augmentation exhibited fewer oscillations and a more stable convergence. This stability can be attributed to the enhanced image quality, which provides the model with clearer and more consistent features to learn from;
- Enhanced Performance Metrics: The additional metrics in Table 3, such as precision, QWK score, recall, and F1-score, further confirm the effectiveness of pixel color augmentation. These metrics show that the model with pixel color augmentation not only predicts more accurately but also captures a higher proportion of relevant positive cases, leading to a more balanced performance.
3.1.3. Reasons for Improvement
- Enhanced Image Quality: Pixel color augmentation improves the visibility of retinal features by mitigating issues of underexposure and overexposure. This allows the model to learn more relevant features, which are crucial for accurate DR detection;
- Robustness to Variability: By addressing illumination variations in retinal images, the pixel color augmentation technique ensures that the model is exposed to a more consistent dataset. This consistency helps the model to generalize better across different imaging conditions.
3.2. Model Comparison
3.2.1. Detailed Comparison
3.2.2. Analysis of Results
- Improved Accuracy and Reduced Loss: According to Table 4, EfficientNetV2S achieved a test accuracy and loss of 0.8443 and 0.1489, respectively, while EfficientNetB5 attained a test accuracy and loss of 0.8361 and 0.1676, respectively. This suggests that the EfficientNetV2S model, with its advanced optimization techniques, enhances the model’s ability to generalize to new data, thereby reducing overfitting;
- Training Efficiency: EfficientNetV2S exhibited approximately 40% faster overall training time compared to EfficientNetB5, as indicated by the training process shown in Figure 9a,b. This efficiency is crucial for regular model updates as the dataset grows.
3.2.3. Reasons for Improvement
- Transfer Learning and Fine-Tuning: These techniques allow the EfficientNetV2S model to leverage pretrained weights, providing a strong starting point and enabling faster convergence and higher accuracy;
- Advanced Optimization Techniques: Early stopping, adaptive learning rates, and label smoothing help in preventing overfitting, improving generalization, and stabilizing training. These techniques ensure that the model learns efficiently and effectively;
- Model Architecture: EfficientNetV2S’s compound scaling approach optimally balances network depth, width, and resolution, resulting in a more powerful and efficient model compared to others.
3.2.4. Comparison with Prior Research
3.2.5. Confusion Matrix and ROC Curves
3.3. Visualization of Model Results
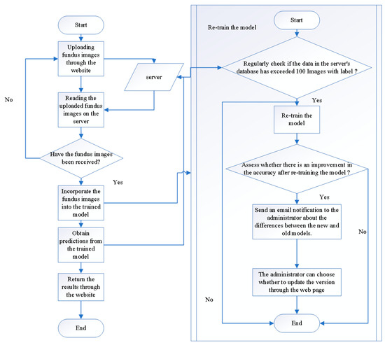
4. System Implementation for Diabetic Prediction System
Diabetic Prediction System Website
5. Discussion
5.1. Discussion on Findings
- Enhanced Image Quality: The use of Dark Channel Prior (DCP) for pixel color amplification effectively mitigated issues of underexposure and overexposure, leading to clearer and more consistent retinal images. This enhancement is crucial for accurate diagnosis, as it highlights subtle pathological features that are often missed in standard images;
- Improved Model Performance: The optimized EfficientNetV2 model outperformed other models such as EfficientNetB5, VGG16, NASNet, and ResNet50 in terms of accuracy and training efficiency. The combination of transfer learning, fine-tuning, and advanced techniques like early stopping, adaptive learning rates, and label smoothing contributed to this improvement;
- Robustness and Generalizability: Our comprehensive preprocessing workflow, including precise image cropping and extensive data augmentation, ensured that the model generalized well across different imaging conditions and patient populations. This robustness is essential for real-world clinical applications where image quality and patient demographics can vary widely.
5.2. Comparison with Previous Studies
5.3. Limitations and Challenges
- Imbalanced Dataset: The imbalanced distribution of DR severity levels in the training dataset may impact the model’s ability to accurately classify less-common stages of the disease. Future work should focus on collecting more balanced datasets to address this issue;
- Generalization to Different Populations: While our model generalized well within the dataset used, its performance on images from different populations or imaging devices remains to be validated;
- Model Interpretability: Although Grad-CAM provided insights into the model’s decision-making process, further work is needed to enhance the interpretability and explainability of the model to ensure its acceptance in clinical practice;
- Scalability and Real-Time Processing: The proposed method may face challenges in scalability and real-time processing, which are crucial for practical deployment in clinical settings [27];
- Incomplete Circular Structures in Images: Some images in the dataset do not have a full circular structure, which could potentially impact training efficiency and accuracy. Although our preprocessing techniques, such as cropping and data augmentation, help mitigate this variability, a more detailed analysis is needed to fully understand and address this issue.
5.4. Future Work
- Hyperparameter Optimization: Exploring automated techniques like grid search or evolutionary algorithms for hyperparameter tuning to further enhance model performance;
- Data Augmentation and Collection: Collaborating with medical institutions to gather additional data, particularly for underrepresented DR stages, and implementing advanced data augmentation techniques;
- Cloud Deployment: Developing cloud-based systems for broader data collection and real-time DR detection, which could facilitate continuous model improvement and provide valuable resources for researchers and practitioners [28];
- Integration with Clinical Workflows: Testing and integrating the predictive system within clinical workflows to assess its practical utility and gather feedback from ophthalmologists for further refinements [29];
- Incomplete Circular Structures in Images: Some images in the dataset do not have a full circular structure, which could potentially impact training efficiency and accuracy. Although our preprocessing techniques, such as cropping and data augmentation, help mitigate this variability, a more detailed analysis is needed to fully understand and address this issue.
6. Conclusions
6.1. Summary of Contributions
- Innovative Preprocessing Techniques: The use of Dark Channel Prior (DCP) for pixel color amplification significantly improved retinal image quality, addressing common issues of underexposure and overexposure;
- Optimized Deep Learning Model: The EfficientNetV2 model, enhanced through transfer learning, fine-tuning, and advanced optimization techniques, demonstrated superior accuracy and efficiency in DR detection;
- Robust Predictive System: The development of a comprehensive, web-based predictive system enables real-time DR detection, providing a practical tool for ophthalmologists.
6.2. Potential Applications
- Early Disease Detection: The high accuracy and efficiency of the model can aid in early detection of DR, preventing severe outcomes like blindness and improving patient outcomes;
- Clinical Decision Support: The web-based system provides ophthalmologists with a reliable tool for preliminary diagnosis, reducing their workload and enhancing diagnostic efficiency;
- Continuous Improvement: The automatic update feature ensures that the model evolves with new data, maintaining high accuracy and adapting to changing clinical needs.
Author Contributions
Funding
Data Availability Statement
Conflicts of Interest
References
- Teo, Z.L.; Tham, Y.C.; Yu, M.; Chee, M.L.; Rim, T.H.; Cheung, N.; Bikbov, M.M.; Wang, Y.X.; Tang, Y.; Lu, Y.; et al. Global prevalence of diabetic retinopathy and projection of burden through 2045: Systematic review and meta-analysis. Ophthalmology 2012, 128, 1580–1591. [Google Scholar] [CrossRef] [PubMed]
- Grzybowski, A.; Brona, P.; Lim, G.; Ruamviboonsuk, P.; Tan, G.S.W.; Abramoff, M.; Ting, D.S.W. Artificial intelligence for diabetic retinopathy screening: A review. Eye 2020, 34, 451–460. [Google Scholar] [CrossRef] [PubMed]
- Sheng, B.; Chen, X.; Li, T.; Ma, T.; Yang, Y.; Bi, L.; Zhang, X. An overview of artificial intelligence in diabetic retinopathy and other ocular diseases. Front. Public Health 2022, 10, 971943. [Google Scholar] [CrossRef] [PubMed]
- Bodapati, J.D.; Naralasetti, V.; Shareef, S.N.; Hakak, S.; Bilal, M.; Maddikunta, P.K.R.; Jo, O. Blended multi-modal deep convnet features for diabetic retinopathy severity prediction. Electronics 2020, 9, 914. [Google Scholar] [CrossRef]
- Kassani, S.H.; Kassani, P.H.; Khazaeinezhad, R.; Wesolowski, M.J.; Schneider, K.A.; Deters, R. Diabetic retinopathy classification using a modified xception architecture. In Proceedings of the 2019 IEEE International Symposium on Signal Processing and Information Technology (ISSPIT), Ajman, UAE, 10–12 December 2019; pp. 1–6. [Google Scholar]
- Lin, C.L.; Jiang, Z.X. Development of preprocessing methods and revised EfficientNet for diabetic retinopathy detection. Int. J. Imaging Syst. Technol. 2023, 33, 1450–1466. [Google Scholar] [CrossRef]
- Szegedy, C.; Liu, W.; Jia, Y.; Sermanet, P.; Reed, S.; Anguelov, D.; Erhan, D.; Vanhoucke, V.; Rabinovich, A. Going deeper with convolutions. In Proceedings of the IEEE Conference on Computer Vision and Pattern Recognition (CVPR), Boston, MA, USA, 7–12 June 2015; pp. 1–9. [Google Scholar]
- Howard, A.G.; Zhu, M.; Chen, B.; Kalenichenko, D.; Wang, W.; Weyand, T.; Andreetto, M.; Adam, H. Mobilenets: Efficient convolutional neural networks for mobile vision applications. arXiv 2017, arXiv:1704.04861. [Google Scholar]
- He, K.; Zhang, X.; Ren, S.; Sun, J. Deep residual learning for image recognition. In Proceedings of the IEEE Conference on Computer Vision and Pattern Recognition (CVPR), Las Vegas, NV, USA, 27–30 June 2016; pp. 770–778. [Google Scholar]
- Chollet, F. Xception: Deep learning with depthwise separable convolutions. In Proceedings of the IEEE Conference on Computer Vision and Pattern Recognition (CVPR), Honolulu, HI, USA, 21–26 July 2017; pp. 1251–1258. [Google Scholar]
- Kao, Y.-H.; Lin, C.-L. Detection of Diabetic Retinopathy via Pixel Color Amplification Using EfficientNetV2. In Proceedings of the 2023 9th International Conference on Applied System Innovation (ICASI), Chiba, Japan, 21–25 April 2023; pp. 148–150. [Google Scholar]
- Gaudio, A.; Smailagic, A.; Campilho, A. Enhancement of retinal fundus images via pixel color amplification. In Image Analysis and Recognition: 17th International Conference, ICIAR 2020, Póvoa de Varzim, Portugal, 24–26 June 2020, Proceedings, Part II; Springer: Cham, Switzerland, 2020; pp. 299–312. [Google Scholar]
- He, K.; Sun, J.; Tang, X. Single image haze removal using dark channel prior. IEEE Trans. Pattern Anal. Mach. Intell. 2010, 33, 2341–2353. [Google Scholar] [PubMed]
- Jiang, L. A fast and accurate circle detection algorithm based on random sampling. Future Gener. Comput. Syst. 2021, 123, 245–256. [Google Scholar] [CrossRef]
- Tan, M.; Le, Q. Efficientnet: Rethinking model scaling for convolutional neural networks. In Proceedings of the 36th International Conference on Machine Learning (ICML) 2019, Long Beach, 9–15 June 2019; pp. 6105–6114. [Google Scholar]
- Tan, M.; Le, Q. Efficientnetv2: Smaller models and faster training. In Proceedings of the International Conference on Machine Learning (ICML), Virtual, 18–24 July 2021; pp. 10096–10106. [Google Scholar]
- Lin, C.-L.; Wu, K.-C. Development of revised ResNet-50 for diabetic retinopathy detection. BMC Bioinform. 2023, 24, 157. [Google Scholar] [CrossRef] [PubMed]
- Vaswani, A.; Shazeer, N.; Parmar, N.; Uszkoreit, J.; Jones, L.; Gomez, A.; Kaiser, Ł.; Polosukhin, I. Attention is all you need. In Advances in Neural Information Processing Systems 30 (NIPS 2017); Curran Associates, Inc.: Red Hook, NY, USA, 2017; Volume 30. [Google Scholar]
- Chen, M.X.; Firat, O.; Bapna, A.; Johnson, M.; Macherey, W.; Foster, G.; Jones, L.; Parmar, N.; Schuster, M.; Chen, Z.; et al. The best of both worlds: Combining recent advances in neural machine translation. arXiv 2018, arXiv:1804.09849. [Google Scholar]
- Weiss, K.; Khoshgoftaar, T.M.; Wang, D. A survey of transfer learning. J. Big Data 2016, 3, 9. [Google Scholar] [CrossRef]
- Zhou, B.; Khosla, A.; Lapedriza, A.; Oliva, A.; Torralba, A. Learning deep features for discriminative localization. In Proceedings of the IEEE Conference on Computer Vision and Pattern Recognition (CVPR), Las Vegas, NV, USA, 27–30 June 2016; pp. 2921–2929. [Google Scholar]
- Selvaraju, R.R.; Cogswell, M.; Das, A.; Vedantam, R.; Parikh, D.; Batra, D. Grad-cam: Visual explanations from deep networks via gradient-based localization. In Proceedings of the IEEE International Conference on Computer Vision (ICCV), Venice, Italy, 22–29 October 2017; pp. 618–626. [Google Scholar]
- Vujović, Ž. Classification model evaluation metrics. Int. J. Adv. Comput. Sci. Appl. 2021, 12, 599–606. [Google Scholar] [CrossRef]
- Vincent, W.S. Django for APIs: Build Web APIs with Python and Django; WelcomeToCode: 2022. Available online: https://www.amazon.com/Django-APIs-Build-web-Python/dp/1093633948 (accessed on 21 May 2024).
- Dewson, R. Sql server management studio. In Beginning SQL Server 2008 for Developers: From Novice to Professional; Apress: New York, NY, USA, 2008; pp. 25–50. [Google Scholar]
- Porwal, P.; Pachade, S.; Kamble, R.; Kokare, M.; Deshmukh, G.; Sahasrabuddhe, V.; Meriaudeau, F. Indian diabetic retinopathy image dataset (IDRiD): A database for diabetic retinopathy screening research. Data 2018, 3, 25. [Google Scholar] [CrossRef]
- Faber, K.; Corizzo, R.; Sniezynski, B.; Japkowicz, N. Lifelong Continual Learning for Anomaly Detection: New Challenges, Perspectives, and Insights. IEEE Access 2024, 12, 41364–41380. [Google Scholar] [CrossRef]
- Ding, A.; Qin, Y.; Wang, B.; Cheng, X.; Jia, L. An elastic expandable fault diagnosis method of three-phase motors using continual learning for class-added sample accumulations. IEEE Trans. Ind. Electron. 2023, 71, 7896–7905. [Google Scholar] [CrossRef]
- Shao, L.; Zhu, F.; Li, X. Transfer learning for visual categorization: A survey. IEEE Trans. Neural Netw. Learn. Syst. 2014, 26, 1019–1034. [Google Scholar] [CrossRef] [PubMed]


















| Description | Output Shape of First Phases | Output Shape of Second Phases |
|---|---|---|
| Image_height | 256 | 256,256 |
| Image_width | 256 | 256 |
| Image_channels | 3 | 3 |
| 0.001 | 0.00002 (initiation value) adjusted by Equation (4) | |
| Layers | 512 | 512 |
| Epoch | 5 | 50 with configuring early stopping |
| Batch_size | 16 | 16 |
| Activation | [elu,softmax] | [elu,softmax] |
| Dropout | 0.5 | 0.5 |
| Label | [0, 1, 2, 3, 4] | Label smoothing by Equation (5) |
| Accuracy/Loss | Performance without Pixel Color Augmentation | Performance with Pixel Color Augmentation | |
|---|---|---|---|
| Training dataset | Accuracy | 0.9027 | 0.8774 |
| Loss | 0.1100 | 0.1323 | |
| Validation dataset | Accuracy | 0.8011 | 0.8274 |
| Loss | 0.1819 | 0.1633 | |
| Testing dataset | Accuracy | 0.8279 | 0.8443 |
| Loss | 0.1688 | 0.1489 |
| Testing Dataset | Performance without Pixel Color Augmentation | Performance with Pixel Color Augmentation |
|---|---|---|
| QWK | 0.8804 | 0.8913 |
| Precision | 0.7211 | 0.7641 |
| Recall | 0.6572 | 0.6711 |
| F1-score | 0.6738 | 0.6997 |
| Accuracy/Loss | EfficientNetB5 | EfficientNetV2S | |
|---|---|---|---|
| Training dataset | Accuracy | 0.8539 | 0.8774 |
| Loss | 0.1451 | 0.1323 | |
| Validation dataset | Accuracy | 0.8229 | 0.8274 |
| Loss | 0.1713 | 0.1633 | |
| Testing dataset | Accuracy | 0.8361 | 0.8443 |
| Loss | 0.1676 | 0.1489 | |
| Time per epoch | 77 s | 43 s |
| Year | Model | Accuracy | |
|---|---|---|---|
| The proposed method in this study | 2024 | EfficientNetV2 | 99.4% |
| J. D. Bodapati et al. [4] | 2020 | VGG16-fc1 | 97.27% |
| VGG16-fc2 | 97.32% | ||
| NASNet | 97.14% | ||
| Xception | 97.41% | ||
| Inception ResNetV2 | 97.34% |
| Year | Model | Accuracy | |
|---|---|---|---|
| The proposed method in this study | 2024 | EfficientNetV2 | 84.42% |
| Our team’s previous research [6] | 2022 | EfficientNet | 79.20% |
| S. H. Kassani et al. [5] | 2019 | Xception | 79.59% |
| InceptionV3 | 78.72% | ||
| MobileNet | 79.01% | ||
| ResNet50 | 74.64% | ||
| Modified Xception | 83.09% | ||
| J. D. Bodapati et al. [4] | 2020 | Blended features + DNN | 80.96% |
Disclaimer/Publisher’s Note: The statements, opinions and data contained in all publications are solely those of the individual author(s) and contributor(s) and not of MDPI and/or the editor(s). MDPI and/or the editor(s) disclaim responsibility for any injury to people or property resulting from any ideas, methods, instructions or products referred to in the content. |
© 2024 by the authors. Licensee MDPI, Basel, Switzerland. This article is an open access article distributed under the terms and conditions of the Creative Commons Attribution (CC BY) license (https://creativecommons.org/licenses/by/4.0/).
Share and Cite
Kao, Y.-H.; Lin, C.-L. Enhancing Diabetic Retinopathy Detection Using Pixel Color Amplification and EfficientNetV2: A Novel Approach for Early Disease Identification. Electronics 2024, 13, 2070. https://doi.org/10.3390/electronics13112070
Kao Y-H, Lin C-L. Enhancing Diabetic Retinopathy Detection Using Pixel Color Amplification and EfficientNetV2: A Novel Approach for Early Disease Identification. Electronics. 2024; 13(11):2070. https://doi.org/10.3390/electronics13112070
Chicago/Turabian StyleKao, Yi-Hsuan, and Chun-Ling Lin. 2024. "Enhancing Diabetic Retinopathy Detection Using Pixel Color Amplification and EfficientNetV2: A Novel Approach for Early Disease Identification" Electronics 13, no. 11: 2070. https://doi.org/10.3390/electronics13112070
APA StyleKao, Y.-H., & Lin, C.-L. (2024). Enhancing Diabetic Retinopathy Detection Using Pixel Color Amplification and EfficientNetV2: A Novel Approach for Early Disease Identification. Electronics, 13(11), 2070. https://doi.org/10.3390/electronics13112070

