A Novel and Low-Cost Cloud-Enabled IoT Integration for Sustainable Remote Intravenous Therapy Management
Abstract
1. Introduction
2. Literature Review
2.1. Intravenous Therapy
2.2. Comparison of Infusion Device Products
3. Embedded Solutions in Cloud for IoT Medical Devices
4. Firmware and Algorithm Designs
- Immediate processing capabilities integrated with the firmware framework of the infusion device facilitate the execution of concurrent tasks without any interruption while meeting the strict time demands.
- A well-designed network communication protocol with the cloud server makes it possible to receive data in a timely manner and to maintain steady remote monitoring and management of the medication delivery processes.
- One of the critical features that make the stepper motor a suitable choice for an infusion device is its precise control mechanisms that allow the device to regulate infusion rates with high accuracy and consistency, which in turn improves medication delivery precision.
- In-time monitoring and translation of sensor data into understandable information enable the system to timely alert about any variations from the desired medication parameters and secure patient safety and treatment success.
- The ability of multi-threaded programs to be integrated seamlessly within the firmware architecture facilitates the management of tasks efficiently and resource utilization optimization, which results in improved system performance and reliability under different operating environments.
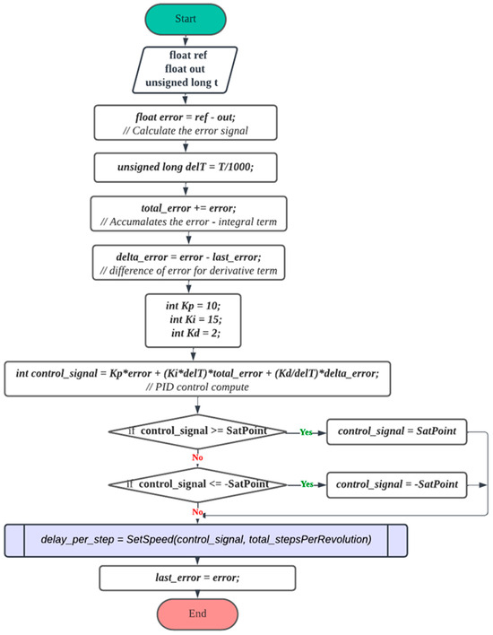
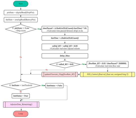
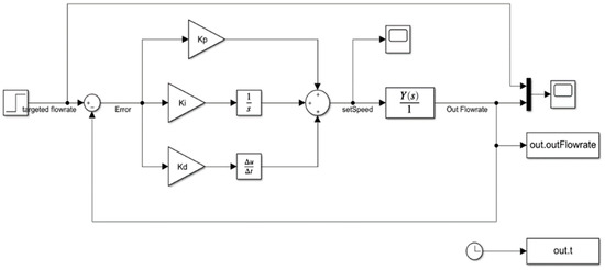
- The PID controller incorporated into the microcontroller architecture serves the purpose of delivering accurate doses of drugs by adjusting the infusion rate accordingly, thus reducing the difference between the desired and actual flow rate.
4.1. Real-Time Operating System
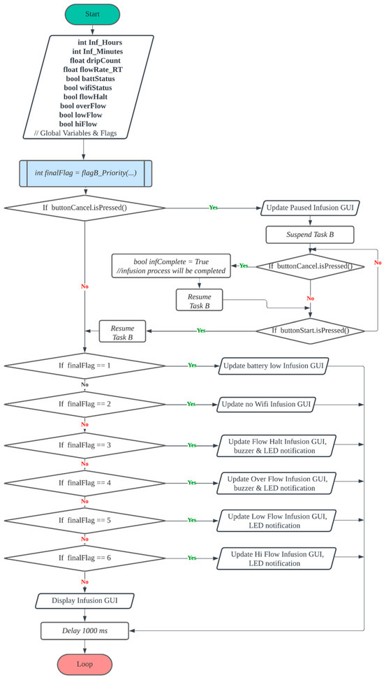
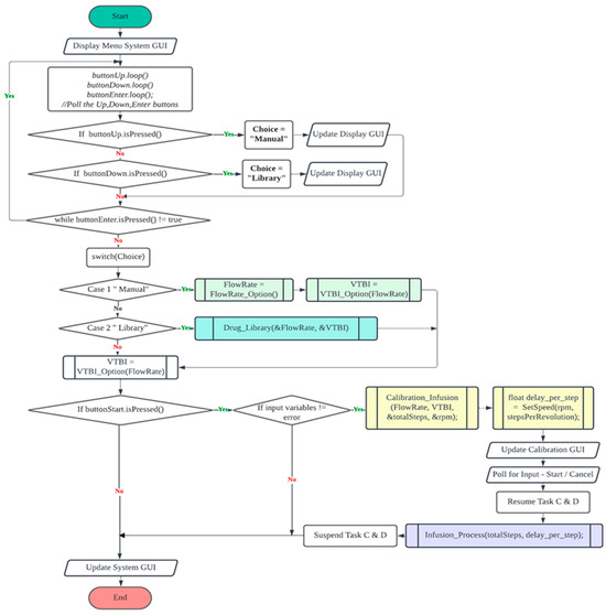
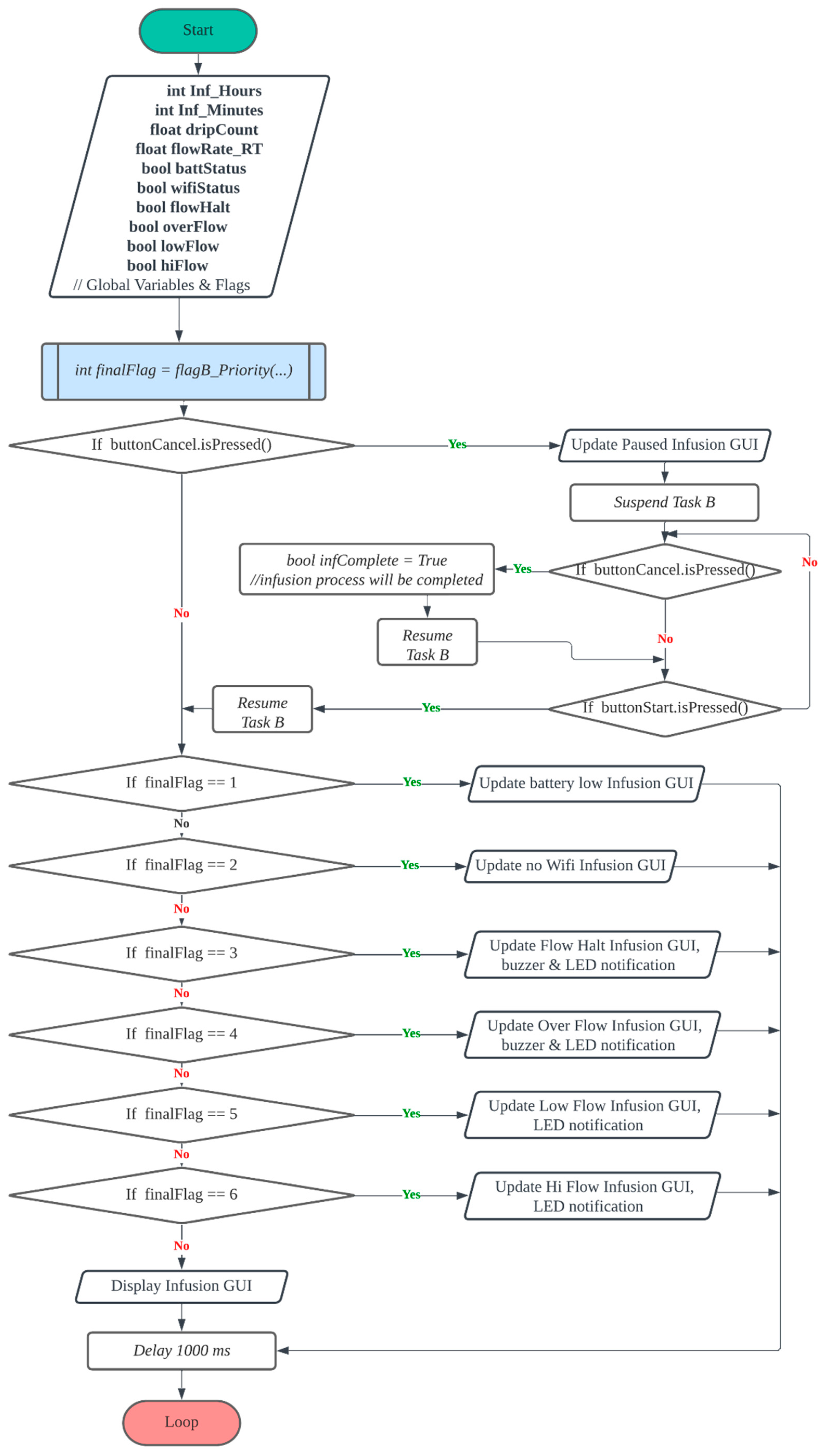
4.2. Task B Algorithm Design Flowchart
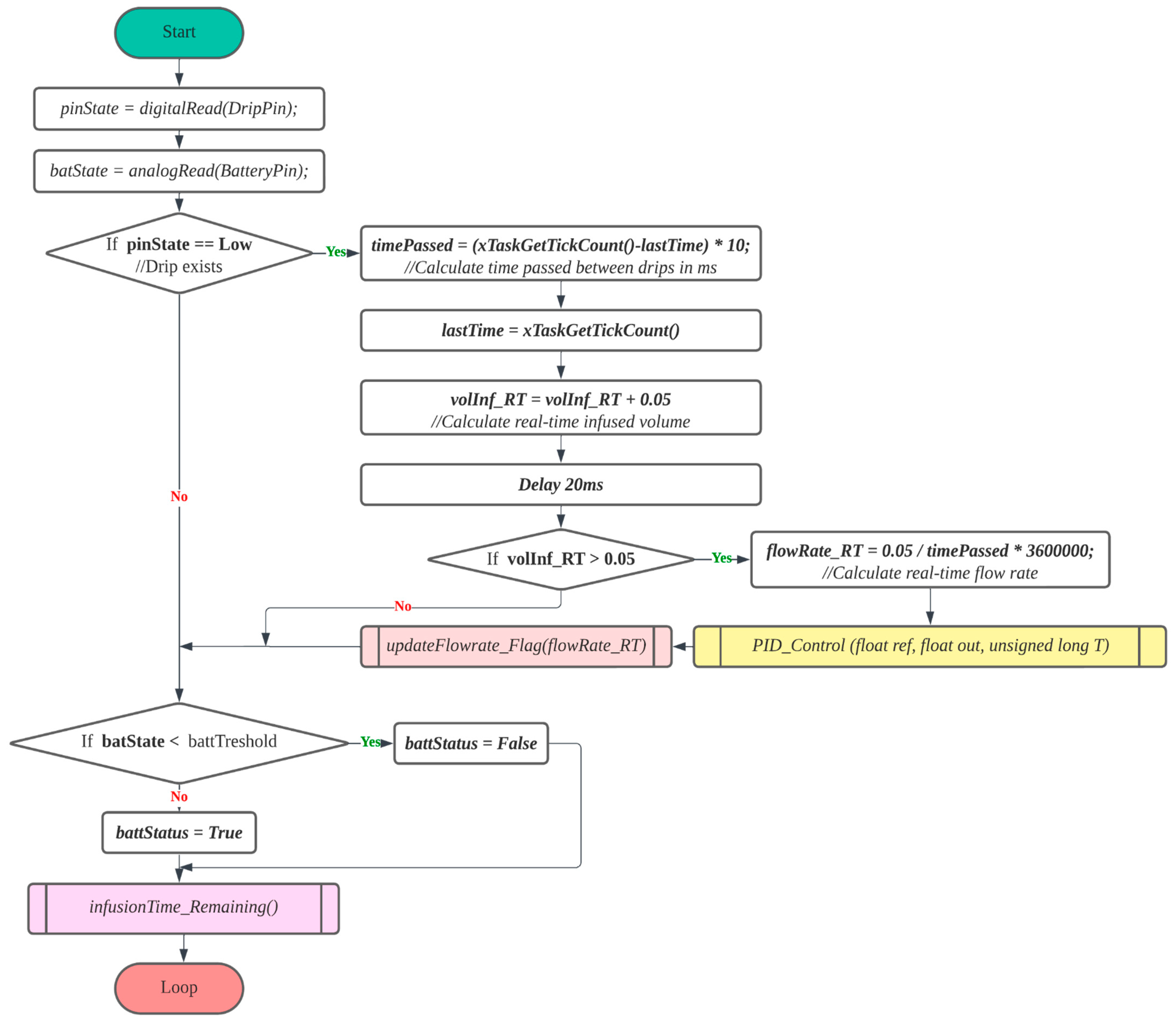
4.3. Task C Algorithm Design Flowchart
4.4. Task D Algorithm Design Flowchart
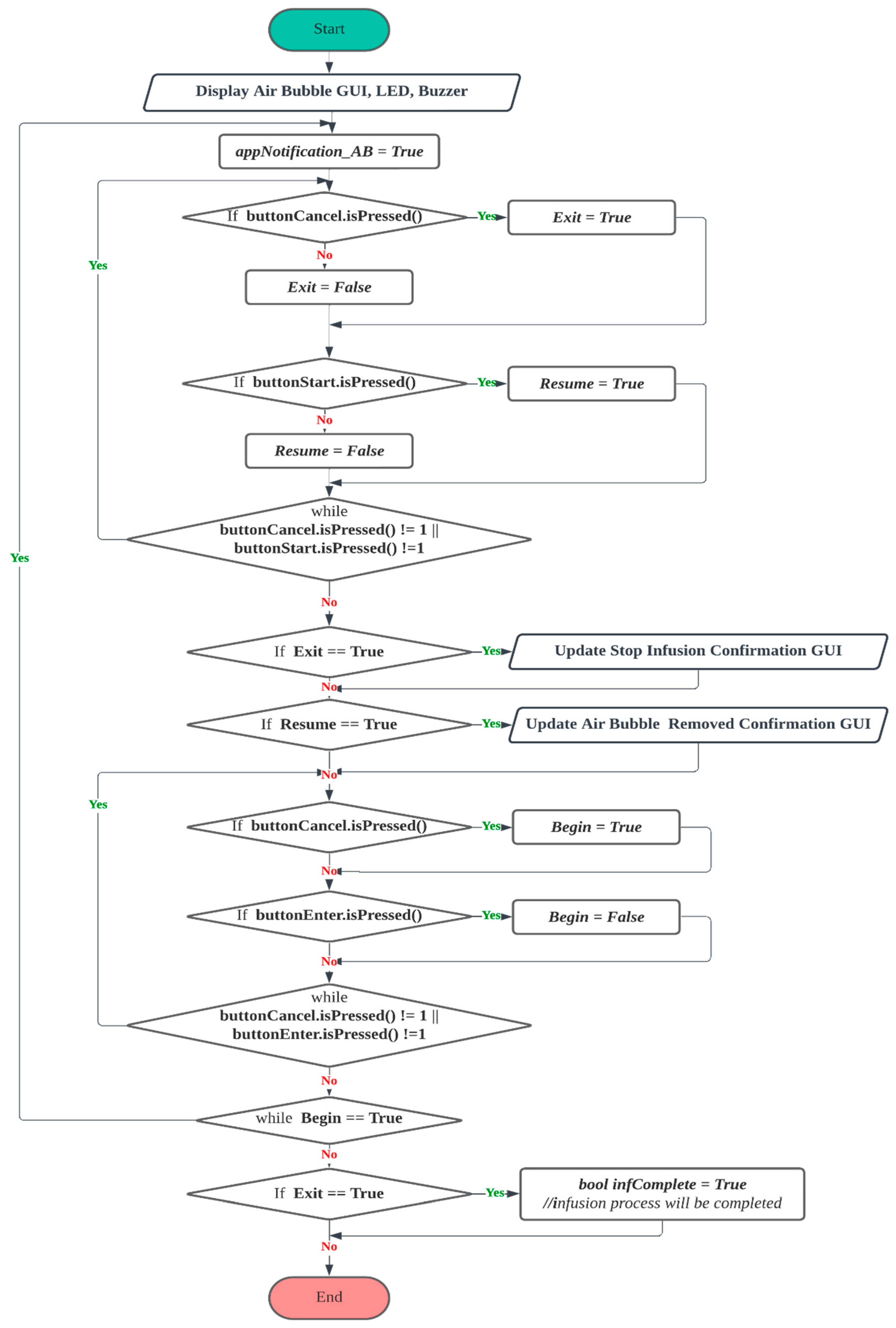
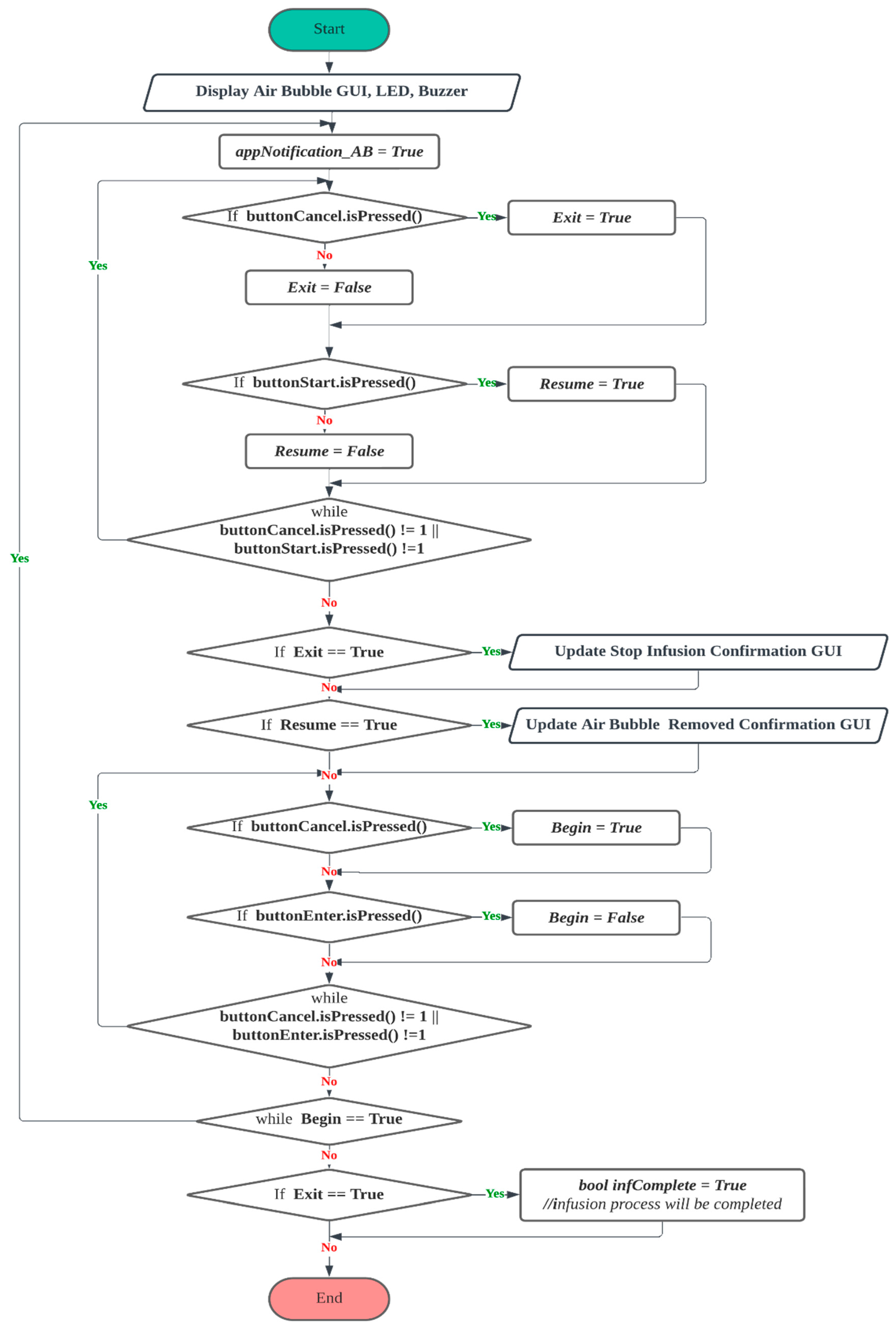
4.5. Interrupt (Critical Scenario)
4.6. PID Controller Design
5. Overall Design
5.1. IoT Platform for Infusion Pump
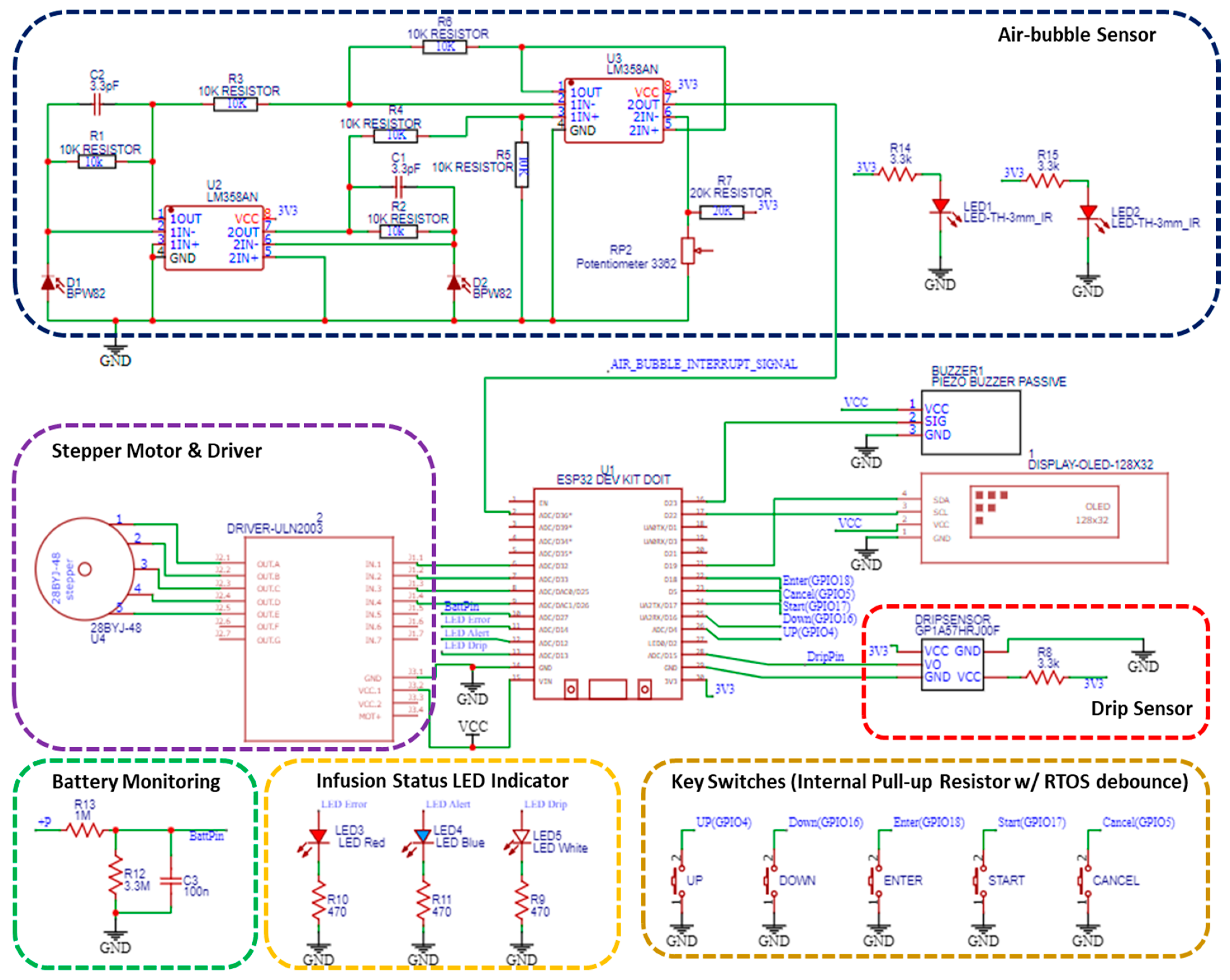
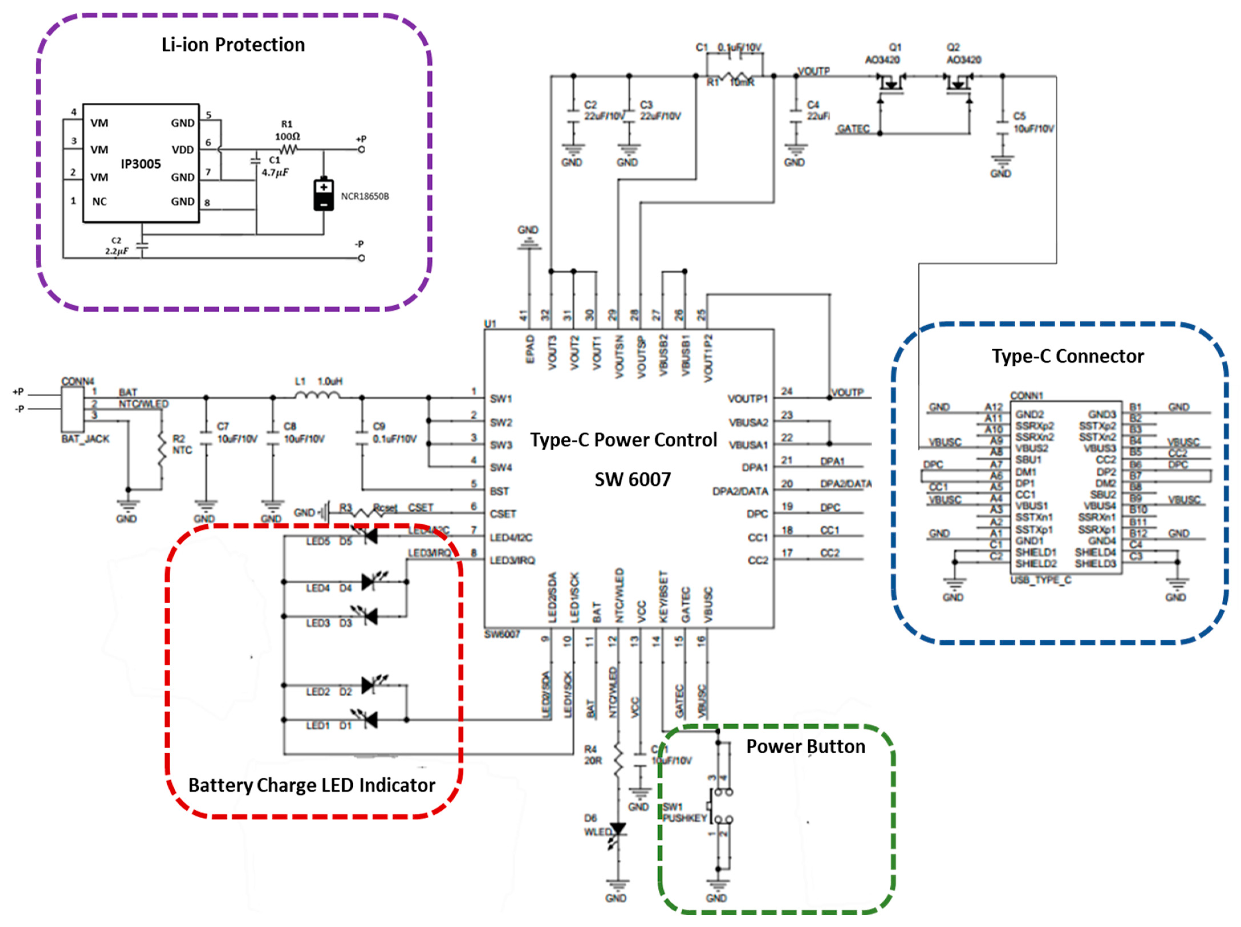
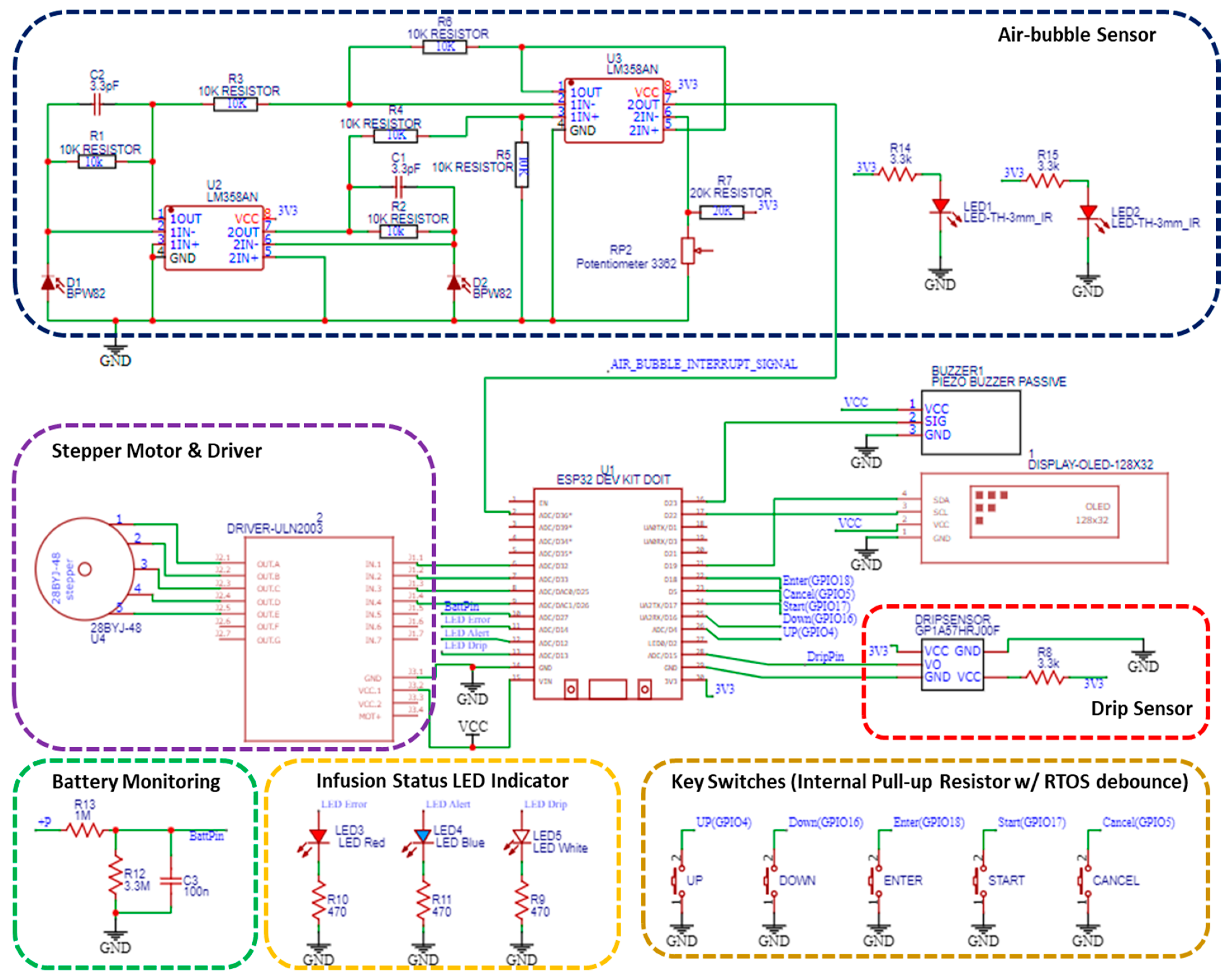
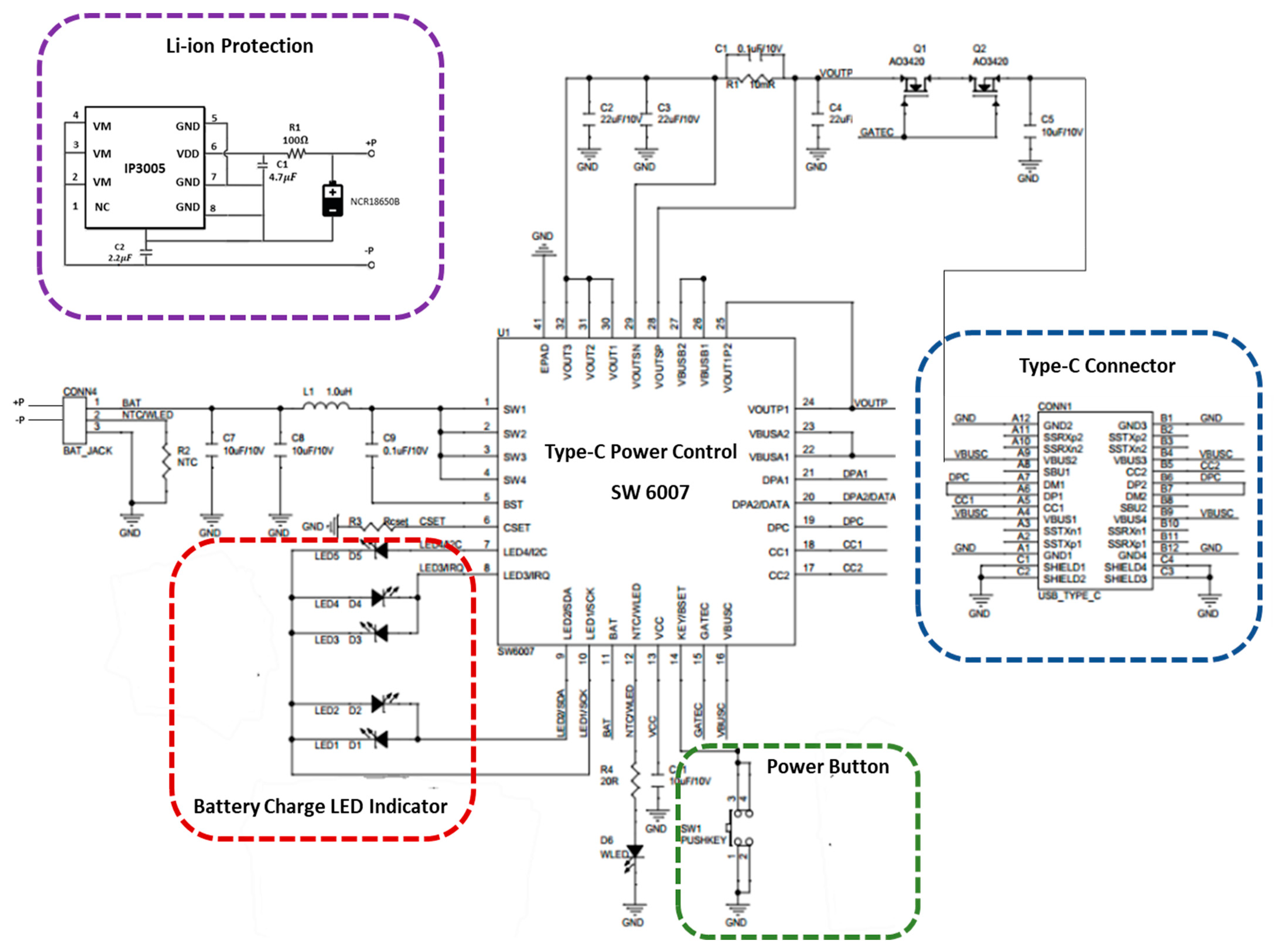
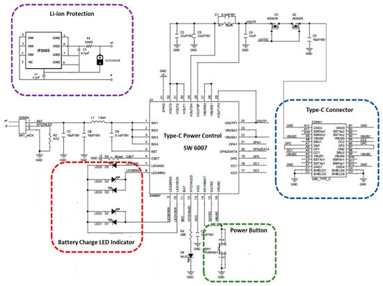
5.2. Overall Circuit Design
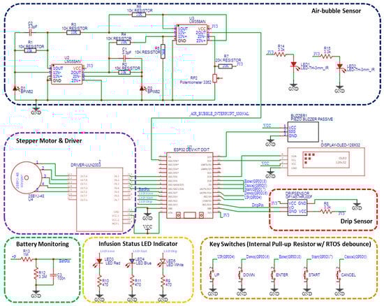
5.3. Overall Hardware Design
6. Measurement Results and Discussion
6.1. Measurements
- Electronic weighing scale: Leveraging the fact that water has a density of 1 kg/L, this tool enables the precise measurement of small liquid volumes.
- Measuring cylinder: Positioned atop the electronic weighing scale, the cylinder collects the infused fluid, allowing for volume quantification.
- Stopwatch: Employed to measure the actual duration of the infusion process, ensuring the device’s adherence to prescribed time frames.
- Time ‘y’ represents the duration when the device displays the menu screen, a phase characterized by relatively static power consumption as the user navigates the device’s interface.
- Time ‘y-z’ denotes the period of user interaction for selecting and calibrating input parameters. This phase might exhibit slight variations in power usage due to the engagement of additional interface elements and processing.
- Time ‘x-z’ captures the critical phase of drug infusion, where the device actively administers medication. This period is likely to show a more pronounced power consumption profile, reflecting the operational demands of the infusion process, including motor activity and sensor monitoring.

6.2. Results and Discussion
6.3. Advantages over Existing Infusion Device
- Portability: Weighing approximately 335 g and boasting a compact design, the infusion device stands out for its portability. This feature significantly enhances its usability across different environments, from clinics to home settings, offering flexibility and convenience that surpasses many existing products.
- Exceptional battery life: The device’s battery life is notable, lasting about 19 h on a full charge. This endurance, coupled with its small form factor, makes the device exceptionally well suited for extended use in various settings, ensuring continuous, reliable operation without frequent recharging.
- Advanced Sensing Capabilities: Integration of air bubble and drip sensors represents a critical technological enhancement. The air bubble sensor mitigates the risk of air embolism by preventing air from entering a patient’s vein, while the drip sensor monitors the real-time infusion rate, facilitating accurate volume-to-be-infused (VTBI) calculations and flow rate adjustments. This sensor feedback is crucial for the device’s controller to compensate for any discrepancies, ensuring precise infusion delivery.
- IoT Connectivity: The device’s connection to an IoT platform elevates its functionality, enabling remote control and monitoring through a web dashboard or mobile application. This feature not only enhances user interaction but also supports the storage of real-time infusion data in a cloud database for subsequent analysis and review, promoting data-driven patient care.
- Cost Efficiency: The production cost of the prototype infusion device is competitively low, totaling approximately SGD 46.60 (excluding the cost of 3D printing filament and services).
6.4. Regulatory Requirements
7. Limitations
- Lack of Occlusion Pressure Sensors: Essential for detecting blockages in the IV tubing, the absence of occlusion pressure sensors limits the device’s ability to ensure smooth liquid flow and detect occlusions.
- No Bolus Functionality: The device’s current stepper motor (28byj-48) limits the maximum infusion rate to 150 mL/h, which is insufficient for bolus injections. A more powerful motor, like the NEMA 17, could overcome this limitation.
- Sensor Vulnerability to Spoofing Attacks: The air bubble and drip sensors are susceptible to spoofing, where external signals can manipulate sensor readings, potentially leading to dosage errors or air embolism risks. Enclosing the sensors could mitigate this vulnerability.
- Drip Chamber Splash Issue: Splashes in the drip chamber may obstruct sensor readings, causing the device to mistakenly halt the infusion. Adding additional sensor pairs could help distinguish between actual overflow and splash interference.
- Limited Drip Sensor Angle: The device’s drip sensor requires the drip chamber to be nearly vertical. A tilt beyond 30 degrees compromises the sensor’s ability to detect drips, affecting the accuracy of infusion monitoring.
- Absence of an Automated Free Flow Clamp: Currently, the prototype relies on a manual clamp to prevent overflow, identified by the drip sensor. Incorporating an automated solenoid pinch valve could offer a more reliable solution to halt flow automatically.
8. Conclusions
Author Contributions
Funding
Data Availability Statement
Acknowledgments
Conflicts of Interest
References
- Alamer, F.; Alanazi, A.T. The Impact of Smart Pump Technology in the Healthcare System: A Scope Review. Cureus 2023, 15, e36007. [Google Scholar] [CrossRef]
- Dougherty, L.; Lamb, J. Fluid and Electrolyte Balance. In Intravenous Therapy in Nursing Practice; Blackwell Publishing: Hoboken, NJ, USA, 2009; pp. 49–86. [Google Scholar]
- Doyle, G.R.; McCutcheon, J.A. 8.2 Intravenous Fluid Therapy. Clinical Procedures for Safer Patient Care. 2015. Available online: https://opentextbc.ca/clinicalskills/chapter/intravenous-therapy-peripheral-and-central-venous-catheters/ (accessed on 1 January 2023).
- Lu, H.; Ayers, E.; Patel, P.; Mattoo, T.K. Body water percentage from childhood to old age. Kidney Res. Clin. Pract. 2023, 42, 340–348. [Google Scholar] [CrossRef] [PubMed]
- Epstein, E.M. Crystalloid Fluids. StatPearls NHS. 2023. Available online: https://www.ncbi.nlm.nih.gov/books/NBK537326/#article-20160.s10 (accessed on 1 January 2023).
- Miller, T.E.; Myles, P.S. Perioperative fluid therapy for major surgery. Anesthesiology 2019, 130, 825–832. [Google Scholar] [CrossRef] [PubMed]
- Voldby, A.W.; Brandstrup, B. Fluid therapy in the perioperative setting—A clinical review. J. Intensive Care 2016, 4, 27. [Google Scholar] [CrossRef] [PubMed]
- Varadhan, K.K.; Lobo, D.N. A meta-analysis of randomized controlled trials of intravenous fluid therapy in major elective open abdominal surgery: Getting the balance right. Proc. Nutr. Soc. 2010, 69, 488–498. [Google Scholar] [CrossRef] [PubMed]
- UCON Health. IV Medication Guidlines. 2023. Available online: https://health.uconn.edu/policies/wp-content/uploads/sites/28/2023/08/IV-Medication-Guidelines.pdf (accessed on 1 January 2023).
- Uoflhealthnetwork. SJH/SJE Critical Care Intravenous Medication Chart. 2017. Available online: https://www.uoflhealthnetwork.org/documents/IVDripNEW.pdf (accessed on 1 January 2023).
- South Tees Hospital, NHS. Critical Care Prescribing Infusion Guidelines. 2022. Available online: https://chicago.medicine.uic.edu/wp-content/uploads/sites/6/2017/09/criticalcaredrugs.pdf (accessed on 1 January 2023).
- Adult Continuous Infusion Standards. 2024. Available online: https://www.ashp.org/-/media/assets/pharmacy-practice/s4s/docs/Adult-Infusion-Standards.pdf (accessed on 1 January 2023).
- Adult IV Push/Infusion Guidelines for Select Medications. Specialove. 25 April 2019. Available online: https://specialove.org/wp-content/uploads/2019/08/IVPushInfusionGuidelines.pdf (accessed on 22 February 2022).
- Dimech, A.; Le Page, A.; Gruber, P.; Wigmore, T. Making drug delivery in the ICU safer: The implementation of advanced computerized intravenous infusion pumps. Crit Care 2012, 16 (Suppl. 1), P501. [Google Scholar] [CrossRef]
- Larsen, G.Y.; Parker, H.B.; Cash, J.; O’Connell, M.; Grant, M.C. Standard Drug Concentrations and Smart-Pump Technology Reduce Continuous-Medication-Infusion Errors in Pediatric Patients. Pediatrics 2005, 116, e21–e25. [Google Scholar] [CrossRef] [PubMed]
- Wetterneck, T.B.; Skibinski, K.A.; Roberts, T.L.; Kleppin, S.M.; Schroeder, M.E.; Enloe, M.; Rough, S.S.; Hundt, A.S.; Carayon, P. Using failure mode and effects analysis to plan the implementation of smart i.v. pump technology. Am. J. Health-Syst. Pharm. 2006, 63, 1528–1538. [Google Scholar] [CrossRef] [PubMed]
- Manrique-Rodríguez, S.; Sánchez-Galindo, A.C.; López-Herce, J.; Calleja-Hernández, M.Á.; Martínez-Martínez, F.; Iglesias-Peinado, I.; Carrillo-Álvarez, A.; Sanjurjo-Sáez, M.; Fernández-Llamazares, C.M. Implementing smart pump technology in a pediatric intensive care unit: A cost-effective approach. Int. J. Med. Inform. 2014, 83, 99–105. [Google Scholar] [CrossRef] [PubMed]
- Fagroud, F.Z.; Toumi, H.; Ben Lahmar, E.H.; Talhaoui, M.A.; Achtaich, K.; Filali, S.E. Impact of IOT devices in E-Health: A review on IOT in the context of COVID-19 and its variants. Procedia Comput. Sci. 2021, 191, 343–348. [Google Scholar] [CrossRef] [PubMed]
- Kadhim, K.T.; Alsahlany, A.M.; Wadi, S.M.; Kadhum, H.T. An overview of the patient’s health status monitoring system based on the Internet of Things (IOT). Wirel. Pers. Commun. 2020, 114, 2235–2262. [Google Scholar] [CrossRef]
- Dankan Gowda, V.; Shashikala, S.V.; Manu, Y.M.; Kaur, M.; Jha, S.K. Introduction to Cloud Computing and Healthcare 5.0: Transforming the Future of Healthcare. In Federated Learning and AI for Healthcare 5.0; IGI Global: Hershey, PA, USA, 2023. [Google Scholar] [CrossRef]
- Sardana, P.; Kalra, M.; Sardana, A. Design, fabrication, and testing of an internet connected intravenous drip monitoring device. J. Sens. Actuator Netw. 2018, 8, 2. [Google Scholar] [CrossRef]
- Sivakumar, S.; Ramya, V. IOT based wristband for intravenous infusion level monitoring in healthcare. Mater. Today Proc. 2021, 23, 45. [Google Scholar] [CrossRef]
- Preethi, S.; Praveenkumar, P.; Thenmozh, K.; Rengarajan, A.; Devi, R.S.; Seshadri, H.; Akshaya, A. IoT based Healthcare Monitoring and Intravenous Flow Control. In Proceedings of the 2020 International Conference on Computer Communication and Informatics, Coimbatore, India, 22–24 January 2020. [Google Scholar]
- Al-Sheikh, M.A.; Ameen, I.A. Design of Mobile Healthcare Monitoring System using IOT technology and cloud computing. IOP Conf. Ser. Mater. Sci. Eng. 2020, 881, 012113. [Google Scholar] [CrossRef]
- IV Drip Stand. Available online: https://www.rainbowcare.com.sg/iv-drip-stand (accessed on 23 October 2021).
- UNIGLOVES. I.V. Infusion Set. Available online: https://nwughealthcare.com/portfolio/i-v-infusion-set/ (accessed on 23 October 2021).
- Shift Labs. Infusion Rate Monitor. Available online: https://www.shiftlabs.com/ (accessed on 23 October 2021).
- B. Braun Sharing Expertise. Easypump® II ST/LT. Available online: https://www.bbraun.com/en/products/b/easypump-ii-st-lt.html (accessed on 1 January 2022).
- BD. Alaris GH Plus Syringe Pump with Guardrails. Available online: https://www.bd.com/en-za/our-products/infusion/infusion-devices/alaris-plus-platform-with-guardrails-safety-software/alaris-gh-plus-syringe-pump-with-guardrails (accessed on 23 October 2021).
- Fresenius Kabi Hong Kong. Agilia sp Mc. Available online: https://www.fresenius-kabi.com/hk/products/agilia-sp-mc (accessed on 24 October 2021).
- BD. Alaris GP Plus Volumetric Pump with Guardrails. Available online: https://www.bd.com/en-za/our-products/infusion/infusion-devices/alaris-plus-platform-with-guardrails-safety-software/alaris-gp-plus-volumetric-pump-with-guardrails (accessed on 24 October 2021).
- Fresenius Kabi Hong Kong. Agilia VP MC. Available online: https://www.fresenius-kabi.com/hk/products/agilia-vp-mc (accessed on 20 April 2024).
- Curlin 6000 Ambulatory Infusion Pump. Moog Medical. 30 September 2021. Available online: https://www.moogmedical.com/infusion/curlin6000/ (accessed on 24 October 2021).
- Curlin Painsmart Ambulatory Infusion Pump. Moog Medical. 30 September 2021. Available online: https://www.moogmedical.com/infusion/curlinpainsmart/ (accessed on 24 October 2021).
- Joo, M.-I.; Kang, D.-Y.; Kang, M.-S.; Kim, H.-C. A Patient Management System Using an Edge Computing-Based IoT Pulse Oximeter. Appl. Sci. 2024, 14, 414. [Google Scholar] [CrossRef]
- Herrero, P.; Wilson, R.C.; Armiger, R.; Roberts, J.A.; Holmes, A.; Georgiou, P.; Rawson, T.M. Closed-loop control of continuous piperacillin delivery: An in silico study. Front. Bioeng. Biotechnol. 2022, 10, 1015389. [Google Scholar] [CrossRef]
- Oros, D.; Penčić, M.; Šulc, J.; Čavić, M.; Stankovski, S.; Ostojić, G.; Ivanov, O. Smart Intravenous Infusion Dosing System. Appl. Sci. 2021, 11, 513. [Google Scholar] [CrossRef]
- Regulatory Overview of Medical Devices. Health Security Authority Singapore. 28 July 2023. Available online: https://www.hsa.gov.sg/medical-devices/regulatory-overview (accessed on 1 January 2023).
























| Drug Name | Std Concentration | Std Dilution | Dosing Rate |
|---|---|---|---|
| Abciximab | 36 μg/mL | 9 mg/250 mL | 0.125 μg/kg/min × 12 h |
| Amiodarone | 1.8 mg/mL | 450 mg/250 mL | 1 mg/min × 6 h |
| Bumetanide | 0.04 mg/mL | 10 mg/250 mL | 0.25–0.5 mg/h |
| Cisatracurium | 0.8 mg/mL | 200 mg/250 mL | 0.15–0.2 mg/kg/h |
| Dexmedetomidine (Precedex) | 4 μg/mL | 200 μg/50 mL | 0.2–1.4 μg/kg/h |
| Diltiazem (Cardizem) | 1 mg/mL | 100 mg/100 mL | 5–15 mg/h |
| Dobutamine (Dobutrex) | 2 mg/mL | 500 mg/250 mL | 2.5–20 μg/kg/min |
| Dopamine | 1.6 mg/mL | 400 mg/250 mL | 2–20 μg/kg/min |
| Fentanyl | 10 μg/mL | 1000 μg/100 mL | 25–150 μg/h |
| Heparin | 100 units/mL | 2500 units/250 mL | 13 units/kg/h |
| Insulin (Regular) | 1 unit/mL | 100 units/100 mL | Based on blood glucose level, follow protocol |
| Isoproterenol | 16 μg/mL | 4 mg/250 mL | 0.5–20 μg/min |
| Lidocaine | 4 mg/mL | 1000 mg/250 mL | 1–4 mg/min |
| Magnesium | 20 mg/mL | 1000 mg/50 mL | 1000 mg/h |
| Morphine | 1 mg/mL | 50 mg/50 mL | 1–10 mg/h |
| Potassium Chloride | 0.1 mEq/mL | 10 mEq/100 mL | ≤10 mEq/h |
| Propofol (Diprivan) | 10 mg/mL | 1000 mg/100 mL | 5–75 μg/kg/min |
| Vasopressin | 0.4 unit/mL | 20 units/50 mL | 0.04 units/min |
| Products | Features | |||||
|---|---|---|---|---|---|---|
| Flow Rate and Volume Monitoring | Alarm Warning | Air-In Line Detection | WLAN | Pressure Anomaly Detection | Automatic Infusion | |
| [25,26] | No | No | No | No | No | No |
| [27] | Yes | Yes | No | No | No | No |
| [28] | No | No | No | No | No | Yes |
| [29] | Yes | Yes | No | No | Yes | Yes |
| [30] | Yes | Yes | No | Yes | Yes | Yes |
| [31] | Yes | Yes | Yes | No | Yes | Yes |
| [32] | Yes | Yes | No | Yes | Yes | Yes |
| [33] | Yes | Yes | Yes | No | Yes | Yes |
| [34] | Yes | Yes | Yes | No | Yes | Yes |
| Products | Key Specifications | |||||
|---|---|---|---|---|---|---|
| Flow Rate (mL/h) | VTBI (mL) | Accuracy | Battery Life | Pump Mechanism | Therapies | |
| Alaris GH Plus Guardrails Syringe Pump [29] | 0.1–1200 | 0.1–1000 | ±2% ≥1 mL | 6 h @5 mL/h | Syringe | Continuous TPN Intermittent Variable |
| Agilia SP MC WiFi [30] | 0.1–1200 | 0.1–999 | ±2% | 13 h @5 mL/h (w/o WiFi) 9 h @5 mL/h (w WiFi) | Syringe | Continuous TPN Intermittent Variable |
| Alaris GP Plus Volumetric Pump with Guardrails [31] | 0.1–1200 | 0.1–9999 | ±2% | 6 h @25 mL/h | Four Finger Displacement Peristaltic | Continuous TPN Intermittent Variable |
| Agilia VP MC WiFi [32] | 0.1–1500 | 0.1–9999 | ±5% | 8 h @25 mL/h (w/o WiFi) 5 h @25 mL/h (w WiFi) | Linear Peristaltic | Continuous TPN Intermittent Variable |
| Moog CURLIN 6000 [33] | 0.1–400 | 1–9999 | ±5% | 30 h @ 125 mL/h | Curvilinear Peristaltic | Continuous PCA TPN Intermittent Variable |
| Moog CURLIN PainSmart IOD [34] | 0.1–50 | 1–9999 | ±5% | 30 h @ 125 mL/h | Curvilinear Peristaltic | PCA |
| Proposed System | Cloud Software | Application-Layer Protocols | Cryptographic Protocol |
|---|---|---|---|
| “Internet Connected Intravenous Drip Monitoring Device” [21] | Axelta Osmosis | HTTP | - |
| “IoT based wristband for Intravenous infusion level monitoring” [22] | Shiftr.io | Desktop App: HTTP Cloud: HTTPS/MQTT | Desktop App: - Cloud: TLS (unknown version) |
| “IoT based Healthcare Monitoring and Intravenous Flow Control” [23] | Firebase | REST | TLS (latest version, 1.3v) |
| “Mobile Healthcare Monitoring System” [24] | Blynk | HTTPS | TLS (latest version, 1.3v) |
| Tasks | Sequence | Instruction |
|---|---|---|
| Setup | S1 | Create Task A, B, C, D |
| S2 | Suspend Task C, D | |
| Task B | B1 | Displaying Menu GUI to the OLED |
| B2 | Polling for input parameters | |
| B3 | Verifying input parameters | |
| B4 | Calibrate stepper motor according to the input parameters | |
| B5 | Resume Task C, D | |
| B6 | Start infusion process (driving stepper motor) | |
| B7 | Suspend Task C, D | |
| Task C | C1 | Update OLED display with real-time data (infusion GUI/error GUIs/alert GUIs) |
| C2 | Delay Task C for 1000 ms | |
| Task D | D1 | Poll reading of drip sensor pin state |
| D2-1 | If drip state is high, calculate the time interval between the previous drip and current drip | |
| D2-2 | Turn on Drip LED pin | |
| D2-3 | Increment drip count | |
| D2-4 | Calculate real-time flow rate -> PID Control | |
| D2-5 | Delay Task D for 25 ms | |
| D3 | Turn off Drip LED pin | |
| D4 | Calculate remaining infusion time | |
| ISR | I1 | Update OLED display with the air bubble error GUI |
| I2 | Poll for ‘Start’ and ‘Cancel’ button response |
| Components | Current Consumption | ||
|---|---|---|---|
| ESP 32 | Menu screen Wi-Fi: Tx and Rx enable (polling) Dual-core processing With drip sensor receiver | ||
| Selecting values and calibration Wi-Fi: Tx enable Dual-core processing With drip sensor receiver | |||
| Infusion Wi-Fi: Tx (2nd Core) and Rx enable Dual-core processing With drip sensor receiver | |||
| Air Bubble Sensor | |||
| Drip Sensor (Emitter) | |||
| 28byj-48 stepper motor and ULN2003 | Infusion | ||
| Idle | |||
| Request Methods | Requests Time Intervals | Data Integrity |
|---|---|---|
| GET | 500 ms | Successful |
| 100 ms | Successful | |
| 50 ms | Accurate but with data missing | |
| POST | 500 ms | Successful |
| 100 ms | Successful | |
| 50 ms | Accurate but with data missing |
| Obstructing Object | Distance from Router (m) | Average Wi-Fi Signal Strength Over 10 Readings (dBm) |
|---|---|---|
| No obstruction | 1.5 | −37 |
| 5.0 | −42 | |
| Stainless steel material covers the antenna | 1.5 | −46 |
| 5.0 | −57 | |
| Device in an enclosed room | 2.5 | −43 |
| 6.0 | −73 |
| Target Speed | Target Volume | Actual Volume | Infused Error | Estimated Volume through Device | System Error | Estimated Error |
|---|---|---|---|---|---|---|
| 10 mL/h | 1 mL | 1 mL | - | 0.95 mL | 5% | 5% |
| 10 mL | 10.4 mL | 4% | 10.55 mL | 5.5% | 1.44% | |
| 50 mL | 48.3 mL | 3.4% | 49.10 mL | 1.8% | 1.65% | |
| 60 mL/h | 1 mL | 1.1 mL | 10% | 1.05 mL | 5% | 4.55% |
| 10 mL | 10.6 mL | 6% | 10.4 mL | 4% | 1.89% | |
| 50 mL | 52 mL | 4% | 53.25 mL | 6.5 | 2.4% | |
| 100 mL/h | 1 mL | 0.8 mL | 20% | 0.8 mL | 20% | - |
| 10 mL | 9.8 mL | 2% | 9.9 mL | 1% | 1.02% | |
| 50 mL | 46.5 mL | 8.8% | 47.35 mL | 5.3% | 1.83% | |
| Average infusion volume error | 6.47% | Average estimated error | 2.2% | |||
| Target Speed | Target Volume | Target Duration | Actual Duration | Timing Error |
|---|---|---|---|---|
| 10 mL/h | 1 mL | 6 min | 5 min 58 s | 0.56% |
| 10 mL | 60 min | 59 min 57 s | 0.08% | |
| 50 mL | 300 min | 299 min 49 s | 0.06% | |
| 60 mL/h | 1 mL | 1 min | 1 min 1 s | 1.67% |
| 10 mL | 10 min | 10 min 1 s | 0.16% | |
| 50 mL | 50 min | 50 min 4 s | 0.13% | |
| 100 mL/h | 1 mL | 36 s | 36 s | - |
| 10 mL | 6 min | 5 min 59 s | 0.28% | |
| 50 mL | 30 min | 29 min 55 s | 0.28% |
Disclaimer/Publisher’s Note: The statements, opinions and data contained in all publications are solely those of the individual author(s) and contributor(s) and not of MDPI and/or the editor(s). MDPI and/or the editor(s) disclaim responsibility for any injury to people or property resulting from any ideas, methods, instructions or products referred to in the content. |
© 2024 by the authors. Licensee MDPI, Basel, Switzerland. This article is an open access article distributed under the terms and conditions of the Creative Commons Attribution (CC BY) license (https://creativecommons.org/licenses/by/4.0/).
Share and Cite
Kok, C.L.; Ho, C.K.; Lee, T.K.; Loo, Z.Y.; Koh, Y.Y.; Chai, J.P. A Novel and Low-Cost Cloud-Enabled IoT Integration for Sustainable Remote Intravenous Therapy Management. Electronics 2024, 13, 1801. https://doi.org/10.3390/electronics13101801
Kok CL, Ho CK, Lee TK, Loo ZY, Koh YY, Chai JP. A Novel and Low-Cost Cloud-Enabled IoT Integration for Sustainable Remote Intravenous Therapy Management. Electronics. 2024; 13(10):1801. https://doi.org/10.3390/electronics13101801
Chicago/Turabian StyleKok, Chiang Liang, Chee Kit Ho, Teck Kheng Lee, Zheng Yuan Loo, Yit Yan Koh, and Jian Ping Chai. 2024. "A Novel and Low-Cost Cloud-Enabled IoT Integration for Sustainable Remote Intravenous Therapy Management" Electronics 13, no. 10: 1801. https://doi.org/10.3390/electronics13101801
APA StyleKok, C. L., Ho, C. K., Lee, T. K., Loo, Z. Y., Koh, Y. Y., & Chai, J. P. (2024). A Novel and Low-Cost Cloud-Enabled IoT Integration for Sustainable Remote Intravenous Therapy Management. Electronics, 13(10), 1801. https://doi.org/10.3390/electronics13101801

