RETRACTED: Development of a Platform for Learning Cybersecurity Using Capturing the Flag Competitions
Abstract
1. Introduction
2. Materials and Methods
- FbCTF is a platform created by the developers of Facebook, to host a Jeopardy or King of the Hill-type Capture the Flag competition. The FBCTF platform is designed considering flexibility and adaptability with different types of facilities, depending on the needs of the end user.
- CTFd is a platform that is considered one of the oldest and largest CTF in the world called CSAW. This is designed to facilitate the use of both administrators and users. In addition, it has several functions that allow you to carry out a competition successfully. Among its advantages are that it is open source and easy to install and modify [10].
- HackTheBox allows the generation of a large-scale online cybersecurity training model that allows individuals, companies, universities, and all kinds of organizations to improve their hacking skills. It has a learning platform called HTB academy for CTF and a platform to practice using challenges in controlled environments with vulnerabilities [11].
- PicoCTF is a free educational platform where young people learn basic concepts of computer security. PicoCTF offers an original and creative way to solve CTF challenges, both for training and competing. This platform was developed by experts in computer security and software from Carnegie Mellon University. The main categories it has are steganography, web, cryptography, reversing, etc.
- TryHackMe is a platform that teaches cyber security using short labs replicated from the real world. It has content for both beginners and experienced computer scientists. In addition, it has built-in guides and challenges to satisfy different learning styles.
2.1. Literature Review
2.2. Criteria
2.2.1. Functionality
2.2.2. Teaching Facilitators
2.2.3. Challenge Administration
2.2.4. Categories
2.3. Functional Requirements
2.4. Method
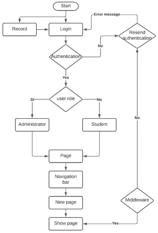
2.4.1. Platform Development
2.4.2. Main Sections of the CTF Platform
3. Results
4. Discussion
5. Conclusions
Author Contributions
Funding
Conflicts of Interest
References
- Voortman, L.M.; Franken, E.M.; van Vliet, L.J.; Rieger, B. Fast, spatially varying CTF correction in TEM. Ultramicroscopy 2012, 118, 26–34. [Google Scholar] [CrossRef] [PubMed]
- Wei, M.; Zhou, W.; Xu, F.; Wang, Y. Nanofluidic Behaviors of Water and Ions in Covalent Triazine Framework (CTF) Multilayers. Small 2019, 16, e1903879. [Google Scholar] [CrossRef] [PubMed]
- Tahir, M.B.; Nabi, G.; Sagir, M.; Rafique, M.; Alrobei, H.; Nawaz, T.; Inayat, A.; Hussain, S.; Naz, G.; Iqbal, K. Role of CTF in Bi2WO6/ZnO photocatalysts for effective degradation and hydrogen energy evolution. Int. J. Hydrogen Energy 2021, 46, 30606–30614. [Google Scholar] [CrossRef]
- Galaz-Montoya, J.G.; Hecksel, C.W.; Baldwin, P.R.; Wang, E.; Weaver, S.C.; Schmid, M.F.; Ludtke, S.J.; Chiu, W. Alignment algorithms and per-particle CTF correction for single particle cryo-electron tomography. J. Struct. Biol. 2016, 194, 383–394. [Google Scholar] [CrossRef]
- Villegas-Ch, W.; Palacios-Pacheco, X. Proposal for a Secure Architecture for the Internet of Things on a Smart Campus. In Proceedings of the Advances in Intelligent Systems and Computing, Hangzhou, China, 29–31 May 2021; Volume 1277. [Google Scholar]
- Marabini, R.; Carragher, B.; Chen, S.; Chen, J.; Cheng, A.; Downing, K.H.; Frank, J.; Grassucci, R.A.; Heymann, J.B.; Jiang, W.; et al. CTF Challenge: Result summary. J. Struct. Biol. 2015, 190, 348–359. [Google Scholar] [CrossRef]
- Werther, J.; Zhivich, M.; Leek, T.; Zeldovich, N. Experiences in Cyber Security Education: The MIT Lincoln Laboratory Capture-the-Flag Exercise. In Proceedings of the 4th Workshop on Cyber Security Experimentation and Test, CSET 2011, San Francisco, CA, USA, 8 August 2011. [Google Scholar]
- Ibad, M.N. Pengembangan Aplikasi Computer Based Test dengan Protokol Two Central Facilities. JISKA (Jurnal Inform. Sunan Kalijaga) 2020, 4, 12–17. [Google Scholar] [CrossRef]
- Antonioli, D.; Ghaeini, H.R.; Adepu, S.; Ochoa, M.; Tippenhauer, N.O. Gamifying Education and Research on Ics Security: Design, Implementation and Results of S3. arXiv 2017, arXiv:1702.03067. [Google Scholar]
- Wang, T.; Kailasam, K.; Xiao, P.; Chen, G.; Chen, L.; Wang, L.; Li, J.; Zhu, J. Adsorption removal of organic dyes on covalent triazine framework (CTF). Microporous Mesoporous Mater. 2013, 187, 63–70. [Google Scholar] [CrossRef]
- Tamanna, T.A.; Belal, S.A.; Shibly, M.A.H.; Khan, A.N. Characterization of a new natural fiber extracted from Corypha taliera fruit. Sci. Rep. 2021, 11, 1–13. [Google Scholar] [CrossRef]
- Zhang, K. Gctf: Real-time CTF determination and correction. J. Struct. Biol. 2016, 193, 1–12. [Google Scholar] [CrossRef]
- Voortman, L.M.; Stallinga, S.; Schoenmakers, R.H.; van Vliet, L.J.; Rieger, B. A fast algorithm for computing and correcting the CTF for tilted, thick specimens in TEM. Ultramicroscopy 2011, 111, 1029–1036. [Google Scholar] [CrossRef]
- Trickel, E.; Disperati, F.; Gustafson, E.; Kalantari, F.; Mabey, M.; Tiwari, N.; Safaei, Y.; Doupé, A.; Vigna, G. Shell We Play A Game? CTF-as-a-Service for Security Education. In Proceedings of the ASE 2017-2017 USENIX Workshop on Advances in Security Education, Co-Located with USENIX Security 2017, Vancouver, BC, Canada, 15 August 2017. [Google Scholar]
- Fayyaz, F.; Yar, M.; Gulzar, A.; Ayub, K. First Principles Calculations of the Adsorption of Fluorouracil and Nitrosourea on CTF-0; Organic Frameworks as Drug Delivery Systems for Cancer Treatment. J. Mol. Liq. 2022, 356. [Google Scholar] [CrossRef]
- Hanafi, A.H.A.; Rokman, H.; Ibrahim, A.D.; Ibrahim, Z.-A.; Zawawi, N.A.; Rahim, F.A. A CTF-Based Approach in Cyber Security Education for Secondary School Students. Electron. J. Comput. Sci. Inf. Technol. 2021, 7, 777–778. [Google Scholar] [CrossRef]
- Mansurov, A. A CTF-Based Approach in Information Security Education: An Extracurricular Activity in Teaching Students at Altai State University, Russia. Mod. Appl. Sci. 2016, 10, 159. [Google Scholar] [CrossRef]
- Matias, P.; Barbosa, P.; Cardoso, T.N.; Campos, D.M.; Aranha, D.F. NIZKCTF: A Noninteractive Zero-Knowledge Capture-the-Flag Platform. IEEE Secur. Priv. 2018, 16, 42–51. [Google Scholar] [CrossRef]
- Costa, G.; Lualdi, M.; Ribaudo, M.; Valenza, A. A NERD DOGMA: Introducing CTF to Non-Expert Audience. In Proceedings of the SIGITE 2020-Proceedings of the 21st Annual Conference on Information Technology Education, Virtual, 7–8 October 2020. [Google Scholar]
- Cviljušac, V.; Brkić, A.L.; Sviličić, B.; Čačić, M. Computer-generated hologram manipulation and fast production with a focus on security application. Appl. Opt. 2021, 61, B43. [Google Scholar] [CrossRef]
- Yan, Q.; Lai, W.; Wang, Z. Online Experiments Based on the CTF Model for Information Security MOOC Courses. In Proceedings of the ICCSE 2021-IEEE 16th International Conference on Computer Science and Education, Lancaster, UK, 17–21 August 2021. [Google Scholar]
- Wahyono, I.D.; Saryono, D.; Asfani, K.; Ashar, M.; Sunarti, S. Smart Online Courses Using Computational Intelligence. Int. J. Interact. Mob. Technol. (iJIM) 2020, 14, 29. [Google Scholar] [CrossRef]
- Szedlak, D.; M’Manga, A. Eliciting Requirements for a Student-Focussed Capture the Flag. In Proceedings of the Proceedings of 2020 7th IEEE International Conference on Behavioural and Social Computing, BESC 2020, Bournemouth, UK, 5–7 November 2020. [Google Scholar]
- Tian, Y.; Chang, J.C.; Fan, E.Y.; Flajolet, M.; Greengard, P. Adaptor complex AP2/PICALM, through interaction with LC3, targets Alzheimer’s APP-CTF for terminal degradation via autophagy. Proc. Natl. Acad. Sci. USA 2013, 110, 17071–17076. [Google Scholar] [CrossRef]
- Hargreaves, P.R.; Peets, S.; Chamen, W.C.T.; White, D.R.; Misiewicz, P.A.; Godwin, R.J. Improving grass silage production with controlled traffic farming (CTF): Agronomics, system design and economics. Precis. Agric. 2019, 20, 260–277. [Google Scholar] [CrossRef]
- Dey, S.; Bügel, S.; Sorribas, S.; Nuhnen, A.; Bhunia, A.; Coronas, J.; Janiak, C. Synthesis and Characterization of Covalent Triazine Framework CTF-1@Polysulfone Mixed Matrix Membranes and Their Gas Separation Studies. Front. Chem. 2019, 7, 693. [Google Scholar] [CrossRef]
- Hussein, M.A.; Antille, D.L.; Kodur, S.; Chen, G.; Tullberg, J.N. Controlled traffic farming effects on productivity of grain sorghum, rainfall and fertiliser nitrogen use efficiency. J. Agric. Food Res. 2021, 3, 100111. [Google Scholar] [CrossRef]
- Rashmeei, M.; Shekarabi, S.P.H.; Mehrgan, M.S.; Paknejad, H. Assessment of dietary chaste tree (Vitex agnus-castus) fruit extract on growth performance, hemato-biochemical parameters, and mRNA levels of growth and appetite-related genes in goldfish (Carassius auratus). Aquac. Fish. 2021, 7, 296–303. [Google Scholar] [CrossRef]
- Laulagnier, K.; Javalet, C.; Hemming, F.J.; Chivet, M.; Lachenal, G.; Blot, B.; Chatellard, C.; Sadoul, R. Amyloid precursor protein products concentrate in a subset of exosomes specifically endocytosed by neurons. Cell. Mol. Life Sci. 2017, 75, 757–773. [Google Scholar] [CrossRef] [PubMed]
- Kelly, D.J.; Kelly, A.E.; Aviles, B.N.; Godfrey, A.T.; Salko, R.K.; Collins, B.S. MC21/CTF and VERA multiphysics solutions to VERA core physics benchmark progression problems 6 and 7. Nucl. Eng. Technol. 2017, 49, 1326–1338. [Google Scholar] [CrossRef]
- Bombiński, S.; Kossakowska, J.; Jemielniak, K. Detection of accelerated tool wear in turning. Mech. Syst. Signal Process. 2021, 162, 108021. [Google Scholar] [CrossRef]
- Yu, J.; Lee, H.; Kim, H.; Zhang, P.; Lee, D. Simulations of BEAVRS benchmark cycle 2 depletion with MCS/CTF coupling system. Nucl. Eng. Technol. 2019, 52, 661–673. [Google Scholar] [CrossRef]
- Rohou, A.; Grigorieff, N. CTFFIND4: Fast and accurate defocus estimation from electron micrographs. J. Struct. Biol. 2015, 192, 216–221. [Google Scholar] [CrossRef]
- Davies, S.; Rohde, U.; Litskevich, D.; Merk, B.; Bryce, P.; Levers, A.; Detkina, A.; Atkinson, S.; Ravindra, V. CTF and FLOCAL Thermal Hydraulics Validations and Verifications within a Multiscale and Multiphysics Software Development. Energies 2021, 14, 1220. [Google Scholar] [CrossRef]
- Zanetti, G.; Riches, J.D.; Fuller, S.D.; Briggs, J.A. Contrast transfer function correction applied to cryo-electron tomography and sub-tomogram averaging. J. Struct. Biol. 2009, 168, 305–312. [Google Scholar] [CrossRef]
- Kong, D.; Han, X.; Xie, J.; Ruan, Q.; Windle, C.D.; Gadipelli, S.; Shen, K.; Bai, Z.; Guo, Z.; Tang, J. Tunable Covalent Triazine-Based Frameworks (CTF-0) for Visible-Light-Driven Hydrogen and Oxygen Generation from Water Splitting. ACS Catal. 2019, 9, 7697–7707. [Google Scholar] [CrossRef]
- Fernández, J.; Li, S.; Crowther, R. CTF determination and correction in electron cryotomography. Ultramicroscopy 2006, 106, 587–596. [Google Scholar] [CrossRef]
- Kielur, D.S.; Powden, C.J. Changes of Ankle Dorsiflexion Using Compression Tissue Flossing: A Systematic Review and Meta-Analysis. J. Sport Rehabil. 2021, 30, 306–314. [Google Scholar] [CrossRef]
- Nikitin, K.; Clifford, I.; Dokhane, A.; Ferroukhi, H. Methodology for CPR estimations of BWR cycle specific transient reload analyses using CTF sub-channel code. Nucl. Eng. Des. 2022, 389, 111649. [Google Scholar] [CrossRef]
- Naheem, M.A. Analysis of Bahrain’s anti-money laundering (AML) and combatting of terrorist financing (CTF) practices. J. Money Laund. Control. 2020, 24, 834–847. [Google Scholar] [CrossRef]
- Kunz, M.; Frangakis, A.S. Three-dimensional CTF correction improves the resolution of electron tomograms. J. Struct. Biol. 2017, 197, 114–122. [Google Scholar] [CrossRef]
- Karagiannis, S.; Magkos, E. Adapting CTF challenges into virtual cybersecurity learning environments. Inf. Comput. Secur. 2020, 29, 105–132. [Google Scholar] [CrossRef]
- Fernandez, J.-J.; Li, S. TomoAlign: A novel approach to correcting sample motion and 3D CTF in CryoET. J. Struct. Biol. 2021, 213, 107778. [Google Scholar] [CrossRef]
- Kucek, S.; Leitner, M. An Empirical Survey of Functions and Configurations of Open-Source Capture the Flag (CTF) Environments. J. Netw. Comput. Appl. 2020, 151, 102470. [Google Scholar] [CrossRef]
- Lindgren, R.; Morphew, J.W.; Kang, J.; Planey, J.; Mestre, J.P. Learning and transfer effects of embodied simulations targeting crosscutting concepts in science. J. Educ. Psychol. 2021, 114, 462. [Google Scholar] [CrossRef]
- Araújo, J.L.; Morais, C.; Paiva, J.C. Student participation in a coastal water quality citizen science project and its contribution to the conceptual and procedural learning of chemistry. Chem. Educ. Res. Pr. 2021, 23, 100–112. [Google Scholar] [CrossRef]
- Gunathilaka, T.M.A.U.; Fernando, M.S.D.; Pasqual, H. Identification of the Learning Behavior of the Students for Education Personalization. In Proceedings of the International Conference on IoT in Social, Mobile, Analytics and Cloud, I-SMAC 2017, Palladam, India, 10–11 February 2017. [Google Scholar]
- Stek, P.E. Identifying spatial technology clusters from patenting concentrations using heat map kernel density estimation. Scientometrics 2020, 126, 911–930. [Google Scholar] [CrossRef]
- Lin, H.-M.; Wu, J.-Y.; Liang, J.-C.; Lee, Y.-H.; Huang, P.-C.; Kwok, O.-M.; Tsai, C.-C. A review of using multilevel modeling in e-learning research. Comput. Educ. 2023, 198, 104762. [Google Scholar] [CrossRef]
- Turoňová, B.; Schur, F.K.; Wan, W.; Briggs, J.A. Efficient 3D-CTF correction for cryo-electron tomography using NovaCTF improves subtomogram averaging resolution to 3.4 Å. J. Struct. Biol. 2017, 199, 187–195. [Google Scholar] [CrossRef] [PubMed]
- Bin Ibrahim, A.D.; Ashrofie Hanafi, A.H.; Rokman, H.; Ahmad Zawawi, M.N.; Ibrahim, Z.A.; Rahim, F.A. Comparative Analysis on Student’s Interest in Cyber Security among Secondary School Students Using CTF Platform. In Proceedings of the 2020 8th International Conference on Information Technology and Multimedia, ICIMU 2020, Selangor, Malaysia, 24–26 August 2020. [Google Scholar]
- Kolegov, K.; Chemushenko, Y. About The Ctf-Computer Security Competitions. Prikl. Disk. Mat. 2008, 1, 81–83. [Google Scholar] [CrossRef]
- Tang, Y.; Huang, H.; Xue, W.; Chang, Y.; Li, Y.; Guo, X.; Zhong, C. Rigidifying induced fluorescence enhancement in 2D porous covalent triazine framework nanosheets for the simultaneously luminous detection and adsorption removal of antibiotics. Chem. Eng. J. 2020, 384, 123382. [Google Scholar] [CrossRef]








| Functionality | FBCTF | CTFd | HTB | PicoCTF | TryHackMe |
|---|---|---|---|---|---|
| Visualization and Competition | Challenge Map and Leaderboard | Challenges, categories, scores | Challenges, categories, scores | Challenges, categories, scores | Challenges, categories, scores |
| Documentation | Gitpage | Gitpage | Platform | Private | Private |
| Language | English | English | English | English | English |
| User classification | No | No | Yes | No | Yes |
| Record | Depends on the organizer | Depends on the organizer | Free and subscription | Open | Free and subscription |
| Learning content | No | No | Yes | No | Yes |
| Facilitator | FBCTF | CTFd | HTB | PicoCTF | TryHackMe |
|---|---|---|---|---|---|
| Advertisements | Interactive ads | Popup window | Popup window | Popup window | No ads |
| Platform customization | Not allowed | Extra pages and changing themes | Not allowed | Not allowed | Not allowed |
| Statistics | Logs and score tables | Logs and tables of scores and graphs | Logs and score tables | Logs and score tables | Logs and tables of scores and graphs |
| Hidden or locked challenges | Do not exist | Sub-challenges, prerequisites, and hidden challenges | Do not exist | Do not exist | Do not exist |
| Characteristics | FBCTF | CTFd | HTB | PicoCTF | TryHackMe |
|---|---|---|---|---|---|
| Flag Management | Penalty, sensitive case, and clues | Penalty, sensitive case, clues, and multiple flags | Sensitive case and clues | Sensitive case and clues | Penalty and sensitive case |
| Reward for Flags | Points to the team | Points to individual or team | Points to the team | Points to individual or team | Individual points |
| Categories | Yes | Yes | Yes | Yes | Yes |
| Points | Statistical and dynamic | Statistical and dynamic | Statistical and dynamic | Statistical | Statistical and dynamic |
| Category | FBCTF | CTFd | HTB | PicoCTF | TryHackMe |
|---|---|---|---|---|---|
| Steganography | x | x | x | ||
| Cryptography | x | x | x | x | x |
| OSINT | x | x | |||
| pwn | x | x | x | x | x |
| Web exploitation | x | x | x | x | x |
| Trivia | x | ||||
| Fundamentals | x | x | x | x | |
| Reverse engineering | x | x | x | x | x |
| Programming | x | x | x | ||
| Mobile Security | x | x | x | ||
| Miscellaneous | x | x | x | ||
| Forensic Analysis | x | x | x | x | x |
| Participant Id | Initial | Easy | Half | High | Average Score |
|---|---|---|---|---|---|
| 1 | 3 | 3 | 2 | 4 | 3 |
| 2 | 1 | 2 | 5 | 5 | 3 |
| 3 | 1 | 3 | 2 | 4 | 3 |
| 4 | 3 | 3 | 2 | 3 | 3 |
| 5 | 2 | 4 | 2 | 5 | 3 |
| 6 | 1 | 5 | 3 | 5 | 3 |
| 7 | 3 | 2 | 5 | 2 | 4 |
| 8 | 4 | 4 | 5 | 5 | 4 |
| 9 | 3 | 3 | 3 | 5 | 4 |
| 10 | 4 | 2 | 5 | 5 | 3 |
| 11 | 1 | 5 | 1 | 1 | 3 |
| 12 | 4 | 5 | 5 | 4 | 4 |
| 13 | 1 | 4 | 4 | 5 | 3 |
| 14 | 1 | 4 | 1 | 3 | 3 |
| 15 | 5 | 2 | 5 | 5 | 4 |
| 16 | 1 | 4 | 3 | 5 | 3 |
| 17 | 1 | 4 | 4 | 4 | 3 |
| 18 | 3 | 2 | 3 | 5 | 4 |
| 19 | 2 | 5 | 3 | 5 | 4 |
| 20 | 2 | 4 | 5 | 5 | 3 |
| 21 | 2 | 5 | 1 | 3 | 3 |
| 22 | 2 | 3 | 4 | 4 | 4 |
| 23 | 3 | 5 | 4 | 5 | 4 |
| 24 | 5 | 4 | 1 | 1 | 3 |
| 25 | 1 | 3 | 5 | 5 | 4 |
| 26 | 1 | 5 | 4 | 4 | 3 |
| 27 | 1 | 2 | 5 | 5 | 3 |
| 28 | 4 | 2 | 4 | 4 | 4 |
| Average score | 2.3 | 3.5 | 3.4 | 4.1 | 3.4 |
Disclaimer/Publisher’s Note: The statements, opinions and data contained in all publications are solely those of the individual author(s) and contributor(s) and not of MDPI and/or the editor(s). MDPI and/or the editor(s) disclaim responsibility for any injury to people or property resulting from any ideas, methods, instructions or products referred to in the content. |
© 2023 by the authors. Licensee MDPI, Basel, Switzerland. This article is an open access article distributed under the terms and conditions of the Creative Commons Attribution (CC BY) license (https://creativecommons.org/licenses/by/4.0/).
Share and Cite
Ortiz-Garces, I.; Gutierrez, R.; Guerra, D.; Sanchez-Viteri, S.; Villegas-Ch., W. RETRACTED: Development of a Platform for Learning Cybersecurity Using Capturing the Flag Competitions. Electronics 2023, 12, 1753. https://doi.org/10.3390/electronics12071753
Ortiz-Garces I, Gutierrez R, Guerra D, Sanchez-Viteri S, Villegas-Ch. W. RETRACTED: Development of a Platform for Learning Cybersecurity Using Capturing the Flag Competitions. Electronics. 2023; 12(7):1753. https://doi.org/10.3390/electronics12071753
Chicago/Turabian StyleOrtiz-Garces, Iván, Rommel Gutierrez, David Guerra, Santiago Sanchez-Viteri, and William Villegas-Ch. 2023. "RETRACTED: Development of a Platform for Learning Cybersecurity Using Capturing the Flag Competitions" Electronics 12, no. 7: 1753. https://doi.org/10.3390/electronics12071753
APA StyleOrtiz-Garces, I., Gutierrez, R., Guerra, D., Sanchez-Viteri, S., & Villegas-Ch., W. (2023). RETRACTED: Development of a Platform for Learning Cybersecurity Using Capturing the Flag Competitions. Electronics, 12(7), 1753. https://doi.org/10.3390/electronics12071753

