Service Performance Evaluation of Operating Loess Railway Tunnel Based on Bayesian Network
Abstract
1. Introduction
2. Overview of Bayesian Networks
3. Selecting the Evaluation Index of Tunnel Serviceability
3.1. Determine Initial Risk Assessment Indicators
3.2. Screening of Risk Indicators Based on the Improved TOPSIS Method
- (1)
- Taking the risk probability, risk loss, and risk controllability as evaluation indicators, we constructed a decision matrix A according to the evaluation indicators:
- (2)
- Matrix normalization:
- (3)
- The ideal solution of the matrix. Solve for ideal values present in a normalized matrix:
- (4)
- Euclidean weighted distance sum of squares. The weights corresponding to each index attribute are w1, w2,… wn, respectively, and the weighted sum of squared distances between the positive ideal value and the negative ideal value of each decision is:
4. Building a Bayesian Network Model
4.1. Explain the Construction of the Structural Model
4.2. Correction of Causal Diagram Method
- (1)
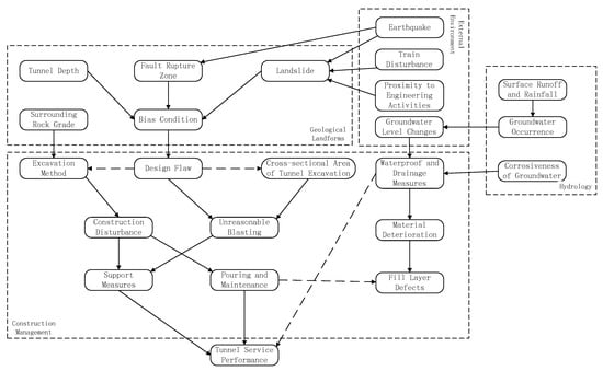
- Check whether the indicators are independent. For example, the design defects in the construction management influencing factors may include excavation method selection defects and tunnel excavation cross-sectional area design problems, so arrows need to be added. The newly added arrows in Figure 5 are represented by dashed lines.
- (2)
- Review the undiscovered direct or indirect relationship between the indicators. For example, the waterproof and drainage measures can affect the material condition and then cause the defect of the filling layer, which affects the service performance of the tunnel, but its direct influence on the service performance of the tunnel cannot be ignored, so it is necessary to add arrows between them to indicate this influence relationship.
- (3)
- Review the loop relationships in the network model. There is no loop relationship in Figure 5.
- (4)
- Review the causal inversion problem in the network model. There is no causal reversal in Figure 5.
5. Data Learning and Verification of Bayesian Network Model
5.1. Determination of Input and Output Types of Each Evaluation Index
5.2. Bayesian Network Model Training and Validation Results
6. Applications of Bayesian Network Models
6.1. Engineering Background
6.2. The Influence of Rainfall on the Service Performance of the Tunnel
7. Conclusions and Future
Author Contributions
Funding
Data Availability Statement
Acknowledgments
Conflicts of Interest
References
- Chen, Z.; Yue, H. Construction Technology of Water and Mud Inrush Treatment in Loess Tunnel. Railw. Eng. 2011, 5, 77–79. [Google Scholar]
- Zhang, X.; Bi, H.; Xia, W. Experimental Study on Surface Precipitation of Yima No.1 Water-rich Loess Tunnel Construction in Yinchuan–Xi’an High Speed Railway. Railw. Eng. 2018, 58, 91–94. [Google Scholar]
- Li, M.; Pan, C.; Zhang, X. Research on Fluid-Structure Interaction Mechanism by The Large Section Tunnel in Loess Strata with Rich Water of Lanzhou Subway. Highway 2018, 63, 323–327. [Google Scholar]
- Su, Q. Study on Safety Risk Assessment and Countermeasures for Portal Excavation of Collapsible Loess Tunnel; Lanzhou Jiaotong University: Lanzhou, China, 2020. [Google Scholar]
- Bai, W.; Li, R.; Zhao, X.; Liu, J.; Zou, Z. Based on Loess Arch Sliding Line Field Visualization Program Design and Parameter Sensitivity Analysis. J. Disaster Prev. Mitig. Eng. 2020, 40, 132–138. [Google Scholar]
- Wei, R. Study on The Formation Mechanism and Control Technology of Seepage Disease in The Lishi Loess Tunnels of Li-Jun Expressway; Xi’an University of Science and Technology: Xi’an, China, 2017. [Google Scholar]
- Guo, S. Study on Mechanism and Countermeasoure of Large Deformation of Deep Buried Old Loess Tunnel; Southwest Jiaotong University: Chengdu, China, 2017. [Google Scholar]
- Yan, Q. Research on Numerical Simulation Method for Large Deformation Evolution of Loess Tunnel and Its Supporting Mechanical Behavior; Shandong University: Jinan, China, 2018. [Google Scholar]
- Ling, Y.; Zhao, Y.; Miao, X. Analysis of Characteristics and Formation Mechanism of Ground Surface Cracks of Shallow Buried Loess Tunnel with Large Section. Railw. Stand. Des. 2020, 64, 115–120. [Google Scholar]
- Wang, J.; Wang, D. Study on Time-dependent Reliability of In-service Tunnel Structure under Multiple Failure Modes. Railw. Stand. Des. 2019, 63, 91–96. [Google Scholar]
- Guo, J.; Yang, Z.; Kang, F. Analysis of Deformation Stability Reliability of Tunnel Surrounding Rocks Based on Vector Projection Response Surface Method. Mod. Tunn. Technol. 2019, 56, 70–77. [Google Scholar]
- Yang, J.; Shen, K.; Shu, L.; Xue, Y.; Wang, J. Risk Mechanism and Assessment of Large Deformation in Soft Rock Tunnel. J. Railw. Eng. 2022, 39, 81–86. [Google Scholar]
- Tang, Y. Research on Risk Assessment and Management Methods for Projects of Railway Tunnels Passing under Expressways. Mod. Tunn. Technol. 2022, 59, 220–226. [Google Scholar]
- An, Y.; Li, J.; Zhao, D.; Zhang, Y.; Yang, G. Comprehensive extension assessment on tunnel structure health. J. Railw. Sci. Eng. 2020, 17, 422–428. [Google Scholar]
- Yin, R. Fuzzy Stochastic Reliability Analysis of Serviceability Limit State for Linings of Operating Highway Tunnels. China Civ. Eng. J. 2016, 49, 122–128. [Google Scholar]
- Zhang, J.; Wei, K.; Qin, S. A Bayesian Updating Based Probabilistic Model for The Dynamic Response of Deepwater Bridge Piers under Wave Loading. Eng. Mech. 2018, 35, 138–143+171. [Google Scholar]
- Guo, F.; Wang, H. Risk Assessment of Tunnel Construction by Using Fuzzy Comprehensive Evaluation Method Based on Bayesian Networks. J. Railw. Sci. Eng. 2016, 13, 401–406. [Google Scholar]
- Zhang, W.; Jiang, Y.; Yin, G.; Lean, Y. Handling Missing Values in Software Effort Data Based on Naive Bayes and EM Algorithm. Syst. Eng.-Theory Pract. 2017, 37, 2965–2974. [Google Scholar]
- Yu, K.; Wang, H.; Wu, X.; Yao, H. Learning Bayesial Networks Using A Parallel EM Roach. Res. Appl. 2008, 21, 670–676. [Google Scholar]
- Chen, J.; Zhou, F.; Yang, J.; Liu, B. Fuzzy Analytic Hierarchy Process for Risk Evaluation of Collapse During Construction of Mountain Tunnel. Rock Soil Mech. 2009, 30, 2365–2370. [Google Scholar]
- Tian, R.; Meng, H.; Chen, S.; Wang, C.; Sun, D.; Shi, L. Prediction of Intensity Classification of Rockburst Based on Deep Neural Network. J. China Coal Soc. 2020, 45, 191–201. [Google Scholar]
- Fang, D.; Zhang, Z.; Yin, Y. Research on Interpretative Structural Model for Operational Risk System of Tunnel. J. Wuhan Univ. Technol. 2010, 32, 164–168. [Google Scholar]
- Li, C. Risk Assessment and Warning Research of Water Inrush in Karst Tunnels Based on Data Learning; China University of Mining and Technology: Xuzhou, China, 2020. [Google Scholar]
- Yang, X. Subway Operation Risk Assessment Based on Fuzzy ISM Model and FMICMAC Model; Southwest Jiaotong University: Chengdu, China, 2019. [Google Scholar]
- Li, X.; Zhang, C.; Yuan, D. An in-tunnel jacking above tunnel protection methodology for excavating a tunnel under a tunnel in service. Tunn. Undergr. Space Technol. 2013, 34, 22–37. [Google Scholar] [CrossRef]
- Špačková, O.; Straub, D. Dynamic Bayesian network for probabilistic modeling of tunnel excavation processes. Comput.-Aided Civ. Infrastruct. Eng. 2013, 28, 1–21. [Google Scholar] [CrossRef]
- Sousa, R.L.; Einstein, H.H. Risk analysis during tunnel construction using Bayesian Networks: Porto Metro case study. Tunn. Undergr. Space Technol. 2012, 27, 86–100. [Google Scholar] [CrossRef]
- Zhang, L.; Wu, X.; Qin, Y.; Skibniewski, M.J.; Liu, W. Towards a fuzzy Bayesian network based approach for safety risk analysis of tunnel-induced pipeline damage. Risk Anal. 2016, 36, 278–301. [Google Scholar] [CrossRef] [PubMed]
- Balta, G.C.K.; Dikmen, I.; Birgonul, M.T. Bayesian network based decision support for predicting and mitigating delay risk in TBM tunnel projects. Autom. Constr. 2021, 129, 103819. [Google Scholar] [CrossRef]
- Zhao, Y.; He, H.; Li, P. Key techniques for the construction of high-speed railway large-section loess tunnels. Engineering 2018, 4, 254–259. [Google Scholar] [CrossRef]
- Xue, Y.; Zhang, X.; Li, S.; Qiu, D.; Su, M.; Li, L.; Li, Z.; Tao, Y. Analysis of factors influencing tunnel deformation in loess deposits by data mining: A deformation prediction model. Eng. Geol. 2018, 232, 94–103. [Google Scholar] [CrossRef]
- Xu, Z.; Cai, N.; Li, X.; Xian, M.; Dong, T. Risk assessment of loess tunnel collapse during construction based on an attribute recognition model. Bull. Eng. Geol. Environ. 2021, 80, 6205–6220. [Google Scholar] [CrossRef]
- Shao, S.J.; Deng, G.H. Strength Characteristic of Loess with Different Structure and Its Application to Analyzing Earth Pressure of Loess Tunnel. In Boundaries of Rock Mechanics; CRC Press: Boca Raton, FL, USA, 2008; pp. 541–546. [Google Scholar]









| Risk Factor | Risk Probability (P) | Risk Loss (C) | Risk Controllability (L) |
|---|---|---|---|
| D1 | 0.08 | 4.18 | 1.5 |
| D2 | 0.20 | 2.12 | 2.2 |
| D3 | 0.40 | 3.14 | 2.6 |
| D4 | 0.99 | 3.12 | 2.4 |
| D5 | 0.80 | 3.42 | 2.8 |
| D6 | 0.98 | 1.98 | 2.2 |
| Risk Factor | Risk Probability (P) | Risk LOSS (C) | Risk Controllability (L) |
|---|---|---|---|
| D1 | 1 | 0 | 0 |
| D2 | 0.87 | 0.94 | 0.54 |
| D3 | 0.65 | 0.47 | 0.89 |
| D4 | 0 | 0.48 | 0.69 |
| D5 | 0.21 | 0.35 | 1 |
| D6 | 0.01 | 1 | 0.54 |
| Serial Number | Risk Factor | Serial Number | Risk Factor |
|---|---|---|---|
| A1 | Fault fracture zone | C4 | Material deterioration |
| A2 | Surrounding rock grade | C5 | Waterproof and drainage measures |
| A3 | Tunnel depth | C6 | Excavation method |
| A4 | Bias condition | C7 | Cross-sectional area of tunnel excavation |
| A5 | Landslide | C8 | Blasting is unreasonable |
| B1 | Groundwater occurrence | C9 | Construction disturbance |
| B2 | Surface runoff and precipitation | C10 | Fill layer defects |
| B3 | Corrosiveness of groundwater | D1 | Earthquake |
| C1 | Design flaw | D2 | Groundwater level changes |
| C2 | Support measures | D3 | train disturbance |
| C3 | Pouring and maintenance | D4 | Proximity to engineering activities |
| Level | Index |
|---|---|
| first floor | T |
| second floor | C2, C3, C10 |
| third floor | C4, C8 |
| fourth floor | C9 |
| fifth floor | A1–A5, B1–B3, C1, C5–C7, D1–D4 |
| Level | Index |
|---|---|
| first floor | T |
| second floor | C2, C3, C10 |
| third floor | C4, C8, C9 |
| fourth floor | C1, C5, C6, C7 |
| fifth floor | A2, A4, D2, B3 |
| sixth floor | A1, A3, A5, B1 |
| seventh floor | D1, D3, D4, B2 |
| Actual Value | Predictive Value | Total | |
|---|---|---|---|
| Real | Fake | ||
| real | true positive (TP) | false negative (FN) | AP = TP + FN |
| fake | false positive (FP) | true negative (TN) | AN = FP + TN |
| total | PP = TP + FP | PN = FN + TN | |
| Actual Value | Predictive Value | Total | |||
|---|---|---|---|---|---|
| Strong | Medium | Weak | None | ||
| strong | 3 | 0 | 0 | 0 | 3 |
| medium | 0 | 4 | 1 | 0 | 5 |
| weak | 0 | 0 | 5 | 0 | 5 |
| none | 0 | 0 | 0 | 3 | 3 |
| total | 3 | 4 | 6 | 3 | 16 |
| No Rain | Rain | |
|---|---|---|
| fault fracture zone | II | II |
| surrounding rock grade | IV | IV |
| tunnel depth | III | III |
| bias condition | III | III |
| landslide | II | II |
| groundwater occurrence | * | * |
| surface runoff and rainfall | III | IIII |
| corrosiveness of groundwater | IV | IV |
| design flaw | III | III |
| support measures | III | III |
| pouring and maintenance | III | III |
| material deterioration | III | III |
| waterproof and drainage measures | II | II |
| excavation method | II | II |
| cross-sectional area of tunnel excavation | II | II |
| blasting is unreasonable | II | II |
| construction disturbance | I | I |
| fill layer defects | II | II |
| earthquake | III | III |
| groundwater level changes | * | * |
| train disturbance | I | I |
| proximity to engineering activities | II | II |
Disclaimer/Publisher’s Note: The statements, opinions and data contained in all publications are solely those of the individual author(s) and contributor(s) and not of MDPI and/or the editor(s). MDPI and/or the editor(s) disclaim responsibility for any injury to people or property resulting from any ideas, methods, instructions or products referred to in the content. |
© 2023 by the authors. Licensee MDPI, Basel, Switzerland. This article is an open access article distributed under the terms and conditions of the Creative Commons Attribution (CC BY) license (https://creativecommons.org/licenses/by/4.0/).
Share and Cite
Yang, Y.; Zhang, Q.; Xu, F.; Du, M.; Hou, L.; Hou, L. Service Performance Evaluation of Operating Loess Railway Tunnel Based on Bayesian Network. Electronics 2023, 12, 958. https://doi.org/10.3390/electronics12040958
Yang Y, Zhang Q, Xu F, Du M, Hou L, Hou L. Service Performance Evaluation of Operating Loess Railway Tunnel Based on Bayesian Network. Electronics. 2023; 12(4):958. https://doi.org/10.3390/electronics12040958
Chicago/Turabian StyleYang, Yandong, Qian Zhang, Fang Xu, Mingyuan Du, Linyan Hou, and Lili Hou. 2023. "Service Performance Evaluation of Operating Loess Railway Tunnel Based on Bayesian Network" Electronics 12, no. 4: 958. https://doi.org/10.3390/electronics12040958
APA StyleYang, Y., Zhang, Q., Xu, F., Du, M., Hou, L., & Hou, L. (2023). Service Performance Evaluation of Operating Loess Railway Tunnel Based on Bayesian Network. Electronics, 12(4), 958. https://doi.org/10.3390/electronics12040958
