Robot Bionic Eye Motion Posture Control System
Abstract
1. Introduction
1.1. The Research Backgrounds
1.2. Status of Bionic Eye Research
1.3. Research Status of Multi-Sensor Combination
1.4. Comparison of Data Fusion Algorithms
1.5. Main Content and Chapter Arrangement of This Paper
2. Materials and Methods
2.1. Principle of Bionic Eye Motion Attitude Detection and Selection of Experimental Materials
2.2. Overall Scheme Design
2.3. Principle of Detection Attitude Angle of Gyroscope
2.4. Principle of Detecting Attitude Angle by Accelerometer
3. Preliminaries
3.1. EKF Design Based on Quaternion
3.2. Calculate Initial Euler Angle
3.3. Initialize Noise
3.4. Pre-Inspection Process
3.5. Calculating Measurement Equation
3.6. Quaternion-Euler Angle Transforming
4. Hardware System Design
4.1. MCU Selection
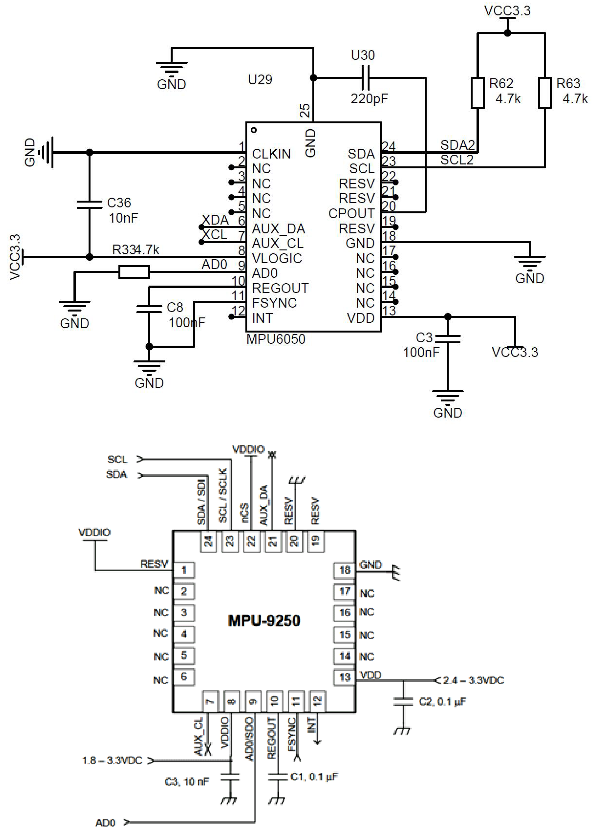
4.2. IMU Circuit Design
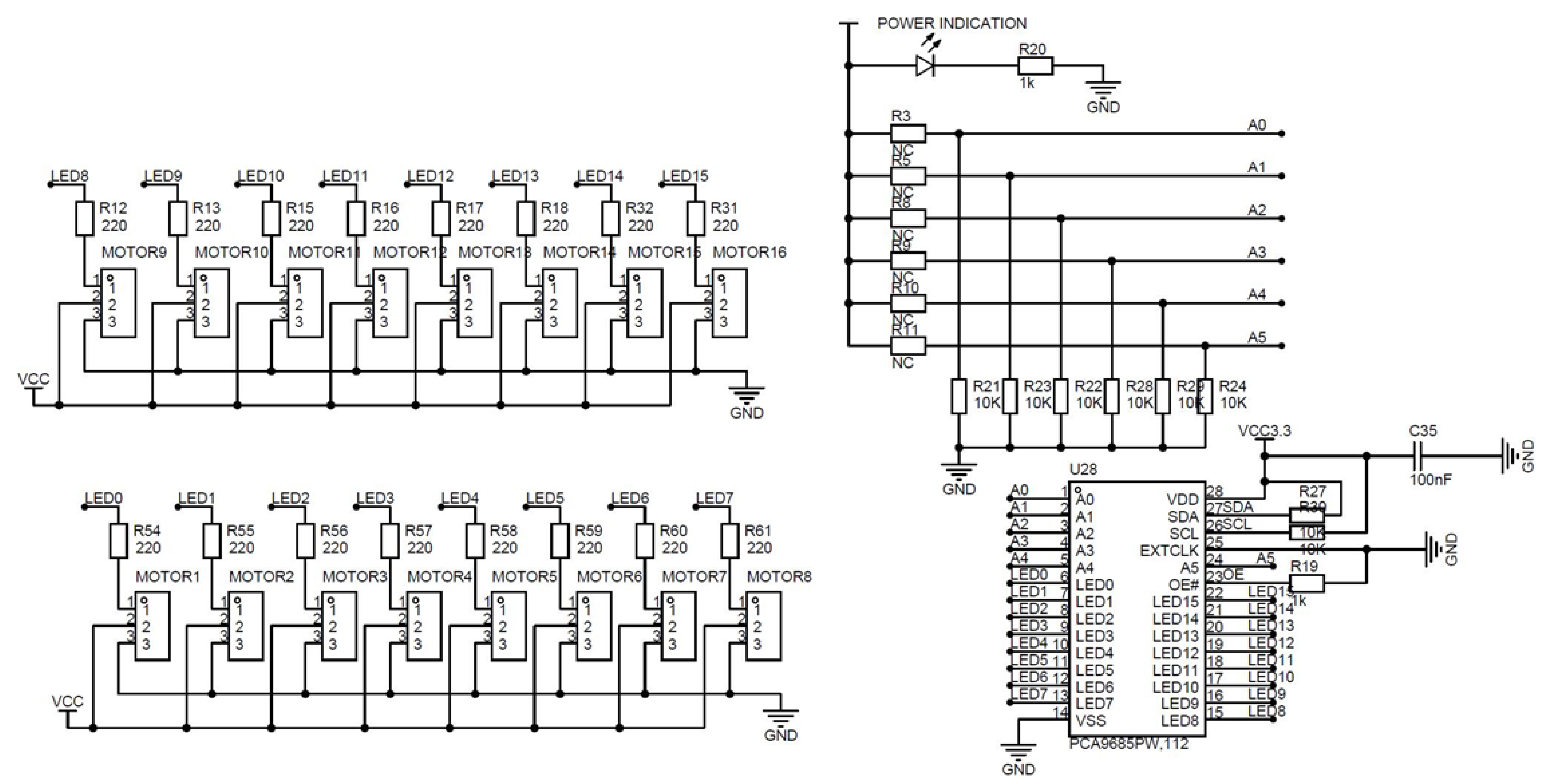
4.3. Drive Control System Circuit Design
5. Software System Design
5.1. Software Flow
5.2. PID Software Design
6. Materials and Methods
6.1. Power Consumption Evaluation
6.2. Experimental Environment
6.3. Detection of Attitude of Bionic Eye at under External Interference
7. Conclusions
- (1)
- Reviewing the history of bionic eye research and attitude control techniques, the problems are found, and the overall scheme of bionic eye posture detection is designed. In terms of specific hardware system, MCU is adopted as the main control module of the bionic eye posture detection system. The IMU mainly obtains the posture data of the bionic eye. The two interact through IIC.
- (2)
- The process of EKF algorithm is studied. The observation data and estimated data are fused by EKF algorithm. Then, the error is limited to a certain range. In this study, using ENU coordinate system and EKF based on quaternion, the attitude angle was estimated by collecting gyroscope through two-layer Kalman filter. Next, the measurement model of accelerometer and magnetic force were used for secondary correction, in which the acceleration was mainly involved in the calibration of pitch angle, and roll angle, and the magnetometer was mainly involved in the calibration of yaw angle.
- (3)
- The software and hardware of the bionic eye system are designed based on the specific function of the attitude detection system. After screening the mainstream miniaturized embedded MCU in the market, the final choice is not only ultra-low power consumption. Additionally, STM32L053C8T6 with abundant interfaces serves as the main control, and is paired with IMU to obtain the bionic eye movement and posture data quickly and accurately, thus realizing the precise control of the PCA9685 drive system and motor.
- (4)
- Three different IMU sensors were used to conduct experiments in the experimental stage to verify the reliability of the bionic eye designed in this paper. The CF, GD, and EKF were compared to test the anti-interference ability and accuracy of three different methods. Experimental results showed that the dynamic mean errors of CF, GD, and EKF are 0.62°, 0.61°, and 0.43°, respectively, and the static mean errors are 0.1017°, 0.1001°, and 0.0462°, respectively. Through opening or closing the posture correction system of the bionic eye and comparing the left and right cameras to the checkerboard screen, the experiment found that the distortion of the picture after opening became significantly smaller, which proved the quality of the posture correction system for the picture shooting. Target tracking or calibration calculation plays a key role, and the image with attitude data is more convenient for post-processing, image correction and calculation, and other functions.
Author Contributions
Funding
Data Availability Statement
Conflicts of Interest
Abbreviations
| IMU | Inertial measurement unit |
| MCU | Microcontroller unit |
| MEMS | Micro-Electro-Mechanical Systems |
| USART | Universal Synchronous/Asynchronous Receiver/Transmitter |
| PWM | Pulse Width Modulation |
| PID | Proportion, Integral, Differential coefficient algorithm |
| DOF | Degree of freedom |
| KF | Kalman Filter |
| EKF | Extended Kalman Filter |
| GD | Gradient descent |
| CF | Complementary Filters |
| ADC | Analog-to-digitalconverter |
| IIC | Inter-Integrated Circuit |
| PID | Proportional Integral Derivative |
| ENU | local Cartesian coordinates coordinate system |
| I2C | Inter-Integrated Circuit |
| TTL | Transistor-Transistor Logic |
| SPI | Service Provider Interface |
| I2S | Inter-IC Sound |
References
- Wang, C.; Li, Z.; Kang, Y.; Li, Y.; Xos, M.P.; Pardo, X.M. Applying SLAM Algorithm Based on Nonlinear Optimized Monocular Vision and IMU in the Positioning Method of Power Inspection Robot in Complex Environment. Math. Probl. Eng. 2022, 2022, 3378163. [Google Scholar] [CrossRef]
- Liang, C.; Yu, C.; Qin, Y.; Wang, Y.; Shi, Y. DualRing: Enabling Subtle and Expressive Hand Interaction with Dual IMU Rings. Proc. ACM Interact. Mob. Wearable Ubiquitous Technol. 2021, 5, 1–27. [Google Scholar] [CrossRef]
- Semwal, V.B.; Gaud, N.; Lalwani, P.; Bijalwan, V.; Alok, A.K. Pattern identification of different human joints for different human walking styles using inertial measurement unit (IMU) sensor. Artif. Intell. Rev. 2022, 55, 1149–1169. [Google Scholar] [CrossRef]
- Sharkey, P.M.; Murray, D.W.; Mclauchlan, P.F.; Brooker, J.P. Hardware development of the Yorick series of active vision systems. Microprocess. Microsyst. 1998, 21, 363–375. [Google Scholar] [CrossRef]
- Wakamatsu, H.; Zhang, X. Optical Axis Control System as Unification of Reflex and Pursuit Eye Movements. Trans. Electron. Inf. Syst. 1997, 111–117, 1688–1695. [Google Scholar]
- Liu, Y.; Zhu, D.; Peng, J.; Wang, X.; Wang, L.; Chen, L.; Li, J.; Zhang, X. Real-Time Robust Stereo Visual SLAM System Based on Bionic Eyes. IEEE Trans. Med. Robot. Bionics 2020, 2, 391–398. [Google Scholar] [CrossRef]
- Liu, Y.; Zhu, D.; Peng, J.; Wang, X.; Wang, L.; Chen, L.; Li, J.; Zhang, X. Robust Active Visual SLAM System Based on Bionic Eyes. In Proceedings of the 2019 IEEE International Conference on Cyborg and Bionic Systems (CBS), Munich, Germany, 18–20 September 2019; pp. 340–345. [Google Scholar]
- Li, B.; Zhang, X.; Sato, M. Pitch angle estimation using a Vehicle-Mounted monocular camera for range measurement. In Proceedings of the 2014 12th International Conference on Signal Processing (ICSP), Hangzhou, China, 19–23 October 2014; pp. 1161–1168. [Google Scholar]
- Zhang, X. Novel Human Fixational Eye Movements Detection using Sclera Images of the Eyeball. Jpn. J. Appl. Physiol. 2012, 42, 143–152. [Google Scholar]
- Song, Y.; Zhang, X. An Integrated System for Basic Eye Movements. J. Inst. Image Inf. Telev. Eng. 2012, 66, J453–J460. [Google Scholar] [CrossRef]
- Zhang, X. Wide Area Tracking System Using Three Zoom Cameras. Ph.D. Thesis, Tokyo Institute of Technology, Tokyo, Japan, 2011. [Google Scholar]
- Song, Y.; Zhang, X. Translational Vestibulo-Ocular Reflex Model for Robotic Binocular Motor Control System. J. Robot. Soc. Jpn. 2009, 27, 1123–1131. [Google Scholar] [CrossRef]
- Zhang, X. A Binocular Camera System for Wide Area Surveillance. J. Inst. Image Inf. Telev. Eng. 2009, 63, 1828–1837. [Google Scholar]
- Zhang, X. A Mathematical Model of a Neuron with Synapses based on Physiology. Nat. Preced. 2008. [Google Scholar] [CrossRef]
- Zhang, X. Cooperative Movements of Binocular Motor System. In Proceedings of the 2008 IEEE International Conference on Automation Science and Engineering, Arlington, VA, USA, 23–26 August 2008. [Google Scholar]
- Zhang, X. A Novel Methodology for High Accuracy Fixational Eye Movements Detection. In Proceedings of the 2012 4th International Conference on Bioinformatics and Biomedical Technology, Singapore, 26–28 February 2012. [Google Scholar]
- Zhang, X. An Object Tracking System Based on Human Neural Pathways of Binocular Motor System. In Proceedings of the 2006 9th International Conference on Control, Automation, Robotics and Vision, Singapore, 5–8 December 2006. [Google Scholar]
- Li, H.; Luo, J.; Chen, J.; Liu, Z.; Xie, S. Development of Robot Bionic Eye with Spherical Parallel Manipulator Based on Oculomotor Control Model. Prz. Elektrotechniczny 2012, 88, 1–7. [Google Scholar]
- Lee, Y.; Lan, C.; Chu, C.; Lai, C.; Chen, Y. A Pan-Tilt Orienting Mechanism With Parallel Axes of Flexural Actuation. IEEE/ASME Trans. Mechatron. 2013, 18, 1100–1112. [Google Scholar] [CrossRef]
- Li, H.; Xu, Y.; Tian, H.; Lu, B.; Gao, F. Driving and Controlling System of Four Degrees of Freedom Stepping Motors Used in Biomimetic Eye. Micromotors 2014, 47, 5–34. [Google Scholar]
- Li, H. Research on Stepper Motor Driving Control System for Bionic Eyeball. Master’s Thesis, Shandong University, Jinan, China, 2015. [Google Scholar]
- He, H.; Xu, Y.; Lu, B. 2-Dimensional Equivalent Model Analysis Method of a Novel Spherical 2-DOF Hybrid Stepping Motor. Micromotors 2018, 51, 12–16. [Google Scholar] [CrossRef]
- Mellit, A. Inertial Technology for the Future. IEEE Trans. Aerosp. Electron. Syst. 1984, 20, 414–444. [Google Scholar]
- Lv, C.; Zhang, X.; Tan, J.; Chao, Z. Hardware acceleration technology for UAV attitude computation based on Cortex-M4F kernel. China Meas. Test. Technol. 2005, 44, 106–111. [Google Scholar]
- Liu, C.; Yang, S.; Duan, T.; Huang, J.; Wang, Z. Motion Control of an One-meter Class Autonomous Sailboat. In Proceedings of the 2018 IEEE 8th International Conference on Underwater System Technology: Theory and Applications (USYS), Wuhan, China, 1–3 December 2018; pp. 1–6. [Google Scholar]
- Zhao, X.; Du, P.; Li, H.; Yang, H. Attitude Estimation System based on MEMS accelerometer and gyroscope. Railw. Comput. Appl. 2012, 21, 4–15. [Google Scholar]
- Li, W. Research on Attitude Detection and Control of Coal mine Rescue Robot. Xi’an University of Science and Technology. Master’s Thesis, Xi’an, China, 2011. [Google Scholar]
- Web. VN-100. Available online: https://www.vectornav.com/products/vn-100 (accessed on 9 August 2022).
- Web. MOTUS. Available online: https://www.advancednavigation.com/product/motus (accessed on 9 August 2022).
- Kalman, R.E. A New Approach to Linear Filtering and Prediction Problems. ASME J. Basic Eng. 1960, 1960, 81–82. [Google Scholar] [CrossRef]
- Fu, Q.; Quan, Q.; Cai, K. Robust Pose Estimation for Multirotor UAVs Using Off-Board Monocular Vision. IEEE Trans. Ind. Electron. 2017, 64, 7942–7951. [Google Scholar] [CrossRef]
- Ban, C.; Ren, G.; Wang, B.; Chen, X.J. Research on adaptive EKF Measurement Algorithm of robot attitude based on IMU. J. Sci. Instrum. 2020, 41, 33–39. (In Chinese) [Google Scholar]
- Guo, J.; Jin, H.; Shen, X. Optimization control of quadrotor UAV based on neural network PID algorithm. Electron. Technol. 2021, 34, 51–55. (In Chinese) [Google Scholar]
- Shi, Y.; Ma, H.; Chen, B. Extended Kalman filtering algorithm for quadrotor UAV based on quaternion. Control Eng. 2021, 28, 2131–2135. (In Chinese) [Google Scholar]
- Long, Z.; Xiang, P.; Sui, G. Attitude calculation of spherical robot based on Extended Kalman filter. Softw. Eng. 2022, 25, 47–50. (In Chinese) [Google Scholar]
- Li, Z. Research on Sensorless Control System of Induction Motor Based on Adaptive EKF. Master’s Thesis, China University of Mining and Technology, Xuzhou, China, 2022. [Google Scholar]
- Li, J. Research on Accuracy and Frequency Response Characteristics of Attitude Detection System Based on MEMS Sensor. Hangzhou Dianzi University. Master’s Thesis, Hangzhou, China, 2022. [Google Scholar]
- Li, S.; Cheng, J.; Li, H. Head-eye Coordination System Based on Bionic Principle. Comput. Eng. 2016, 42, 273–278. [Google Scholar]
- Duan, S. Dynamic Data Acquisition System of Picking Manipulator Based on Three-axis Gyroscope. J. Agric. Mech. Res. 2022, 44, 37–41. [Google Scholar]
- Fu, Z.; Zhu, H.; Sun, J.; Liu, W. Study on Filtering Algorithm Based on Inertial Sensors MPU6050. Piezoelectr. Acoustoopt. 2015, 37, 821–825, 829. [Google Scholar]
- Zhang, C.; Li, T.; Wang, Y. Design of Quad-Rotor Aircraft Flight Control System Based on MPU6050 and Adaptive Complementary Filter. Chin. J. Sens. Actuators 2016, 29, 1011–1015. [Google Scholar]
- Qin, H.; Zhang, S.; Huang, H.; Cao, J. Design of concrete laser leveling machine horizontal control system based on STM32. Mod. Electron. Tech. 2020, 43, 150–153. [Google Scholar]
- Zheng, A.; Lin, W.; Fu, Y. IIC Driving Algorithm Based on State Machine and Its Application. Sci. Technol. Inf. 2020, 18, 1–3, 6. [Google Scholar]
- Guillermo García-Villamil, L.R.A.R. Influence of IMU’s Measurement Noise on the Accuracy of Stride-Length Estimation for Gait Analysis. In Proceedings of the IPIN 2021 WiP Proceedings, Lloret de Mar, Spain, 29 November–2 December 2021. [Google Scholar]
- Li, J.; Qiang, J. Research and Implementation of Attitude Solving Algorithm Based on STM32 and MPU6050. J. Jiamusi Univ. (Nat. Sci. Ed.) 2017, 35, 295–298, 316. [Google Scholar]
- Zhao, S. Research on Pipeline Robot Based on Quadcopter. Master’s Thesis, Soochow University, Suzhou, China, 2013. (In Chinese). [Google Scholar]
- Yoo, T.S.; Hong, S.K.; Yoon, H.M.; Park, S. Gain-scheduled complementary filter design for a MEMS based attitude and heading reference system. Sensors 2011, 11, 3816–3830. [Google Scholar] [CrossRef]
- Okatan, A.; Hajiyev, C.; Hajiyeva, U. Kalman Filter Innovation Sequence Based Fault Detection in LEO Satellite Attitude Determination and Control System. In Proceedings of the 2007 3rd International Conference on Recent Advances in Space Technologies, Istanbul, Turkey, 14–16 June 2007; pp. 411–416. [Google Scholar]
- Sabatelli, S.; Galgani, M.; Fanucci, L.; Rocchi, A. A Double-Stage Kalman Filter for Orientation Tracking With an Integrated Processor in 9-D IMU. IEEE Trans. Instrum. Meas. 2013, 62, 590–598. [Google Scholar] [CrossRef]
- Stm. STM32L053C8T6. Available online: https://www.st.com/en/microcontrollers-microprocessors/stm32l053c8.html (accessed on 8 August 2022).
- Invensense. MPU6050. Available online: https://invensense.tdk.com/products/motion-tracking/6-axis/mpu-6050/ (accessed on 9 August 2022).
- Invensense. MPU9250. Available online: https://invensense.tdk.com/products/motion-tracking/9-axis/mpu-9250/ (accessed on 9 August 2022).
- Wt. WT9011G4K. Available online: https://wit-motion.yuque.com/wumwnr/docs/cokn95 (accessed on 9 August 2022).
- Nxp. PCA9685. Available online: https://www.nxp.com.cn/docs/en/data-sheet/PCA9685.pdf (accessed on 16 August 2022).
- Liu, M.; Cai, Y. Attitude solving method of portable mobile robot based on complementary filter. In Proceedings of the CCSSTA22nd 2021, Chongqing, China, 10–14 October 2021; p. 5. (In Chinese). [Google Scholar]
- Gao, Y.; Li, D.; Guo, P. Attitude calculation of aircraft based on gradient descent algorithm. Electron. Des. Eng. 2021, 29, 7–10. (In Chinese) [Google Scholar]


















| Data Fusion Algorithm | Fusion Accuracy | Amount of Calculation | Rate of Convergence |
|---|---|---|---|
| GD | General | Small | Slow |
| CF | Low | Small | Slow |
| EKF | High | Big | Fast |
| Controller | Sensor | Experimental Temperature |
|---|---|---|
| STM32L053C8T6 | MPU9250 | Room Temperature 20 °C |
| Parameter Names | Sampling Period | A | B | Q | R | X0 | P0 |
|---|---|---|---|---|---|---|---|
| Parameter value | 0.005 s |
| CF [55] | GD [56] | EKF | Expected Coordinates | ||||||||
|---|---|---|---|---|---|---|---|---|---|---|---|
| x | y | z | x | y | z | x | y | z | x | y | z |
| −25.52 | 11.12 | 203.29 | −24.57 | 11.42 | 202.31 | −24.56 | 11.44 | 202.59 | −20 | 9.28 | 200 |
| −33.94 | 10.76 | 210.28 | −24.60 | 11.25 | 208.46 | −24.56 | 10.74 | 201.51 | −20 | 10.12 | 200 |
| −7.50 | 9.64 | 201.14 | −24.56 | 11.85 | 200.37 | −28.64 | 13.06 | 200.33 | −20 | 11.53 | 200 |
| −27.96 | 10.48 | 211.70 | −24.55 | 13.09 | 209.12 | −22.18 | 14.04 | 204.43 | −20 | 13.22 | 200 |
| −20.28 | 14.36 | 208.76 | −24.55 | 14.09 | 206.07 | −23.82 | 15.02 | 205.83 | −20 | 14.62 | 200 |
| −27.72 | 20.12 | 201.19 | −24.55 | 14.51 | 200.73 | −23.04 | 13.62 | 200.27 | −20 | 15.75 | 200 |
| −25.21 | 31.60 | 201.96 | −24.42 | 16.74 | 201.25 | −23.99 | 16.60 | 202.22 | −20 | 17.16 | 200 |
| −13.16 | 45.80 | 200.94 | −24.06 | 18.30 | 200.33 | −21.66 | 18.72 | 201.38 | −20 | 18.84 | 200 |
| Error of Attitude Angle | CF | GD | EKF |
|---|---|---|---|
| Angle error | 0.62° | 0.61° | 0.43° |
| CF | GD | EKF | Ideal Angle |
|---|---|---|---|
| Yaw | Yaw | Yaw | Yaw |
| 69.77 | 69.73 | 69.73 | 70.00 |
| 69.91 | 69.92 | 70.71 | 70.00 |
| 70.10 | 70.14 | 70.80 | 70.00 |
| 71.55 | 69.91 | 70.89 | 70.00 |
| 70.34 | 70.48 | 70.76 | 70.00 |
| 71.25 | 70.23 | 70.76 | 70.00 |
| 71.96 | 70.90 | 70.65 | 70.00 |
| 72.13 | 71.11 | 70.21 | 70.00 |
| Error of Attitude Angle | CF | GD | EKF |
|---|---|---|---|
| Angle error | 0.1017° | 0.1001° | 0.0462° |
Disclaimer/Publisher’s Note: The statements, opinions and data contained in all publications are solely those of the individual author(s) and contributor(s) and not of MDPI and/or the editor(s). MDPI and/or the editor(s) disclaim responsibility for any injury to people or property resulting from any ideas, methods, instructions or products referred to in the content. |
© 2023 by the authors. Licensee MDPI, Basel, Switzerland. This article is an open access article distributed under the terms and conditions of the Creative Commons Attribution (CC BY) license (https://creativecommons.org/licenses/by/4.0/).
Share and Cite
Zhang, H.; Lee, S. Robot Bionic Eye Motion Posture Control System. Electronics 2023, 12, 698. https://doi.org/10.3390/electronics12030698
Zhang H, Lee S. Robot Bionic Eye Motion Posture Control System. Electronics. 2023; 12(3):698. https://doi.org/10.3390/electronics12030698
Chicago/Turabian StyleZhang, Hongxin, and Suan Lee. 2023. "Robot Bionic Eye Motion Posture Control System" Electronics 12, no. 3: 698. https://doi.org/10.3390/electronics12030698
APA StyleZhang, H., & Lee, S. (2023). Robot Bionic Eye Motion Posture Control System. Electronics, 12(3), 698. https://doi.org/10.3390/electronics12030698

