Thorough Study of Multi-Switching-Frequency-Based Spread-Spectrum Technique for Suppression of Conducted Emissions from Wireless Battery Chargers
Abstract
1. Introduction
2. The Multi-Switching-Frequency Technique
2.1. Parameters of the Multi-Switching-Frequency Technique
2.2. Classical Versus Modified Multi-Switching-Frequency Technique
3. Experimental Setup
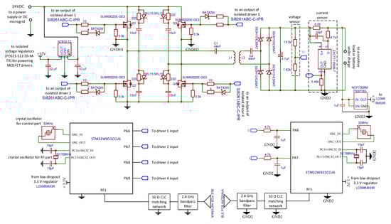
3.1. Description of the Experimental Prototype
3.2. Design of the Experimental Prototype
4. Results and Discussion
5. Conclusions
Author Contributions
Funding
Data Availability Statement
Acknowledgments
Conflicts of Interest
References
- Liao, J.H.; Lin, Y. A Novel Bidirectional Wireless Power Transfer System for Mobile Power Application. Appl. Sci. 2019, 9, 3769. [Google Scholar] [CrossRef]
- Hou, J.; Cao, Y.; Zeng, H.; Hei, T.; Liu, G.X.; Tian, H.M. High efficiency wireless charging system design for mobile robots. IOP Conf. Ser. Earth Environ. Sci. 2018, 188, 012032. [Google Scholar] [CrossRef]
- Mulders, J.; Delabie, D.; Lecluyse, C.; Buyle, C.; Callebaut, G.; Perre, L.; Strycker, L. Wireless Power Transfer: Systems, Circuits, Standards, and Use Cases. Sensors 2022, 22, 5573. [Google Scholar] [CrossRef] [PubMed]
- Li, Y.; Duan, Q.; Zou, Y. High Robustness Control for Robotic Wireless Power Transfer Systems with Multiple Uncertain Parameters Using a Virtual Buck Converter. Energies 2017, 10, 517. [Google Scholar] [CrossRef]
- Stepins, D.; Zakis, J.; Audze, J.; Husev, O.; Pakhaliuk, B. Comparative Analysis of Different Spread-Spectrum Techniques for Reduction of Conducted Emissions Generated by Magnetic Resonant Wireless Power Transfer Systems. In Proceedings of the IEEE 2nd Ukraine Conference on Electrical and Computer Engineering (UKRCON), Lviv, Ukraine, 2–6 July 2019; pp. 448–454. [Google Scholar]
- Simonazzi, M.; Sandrolini, L. Conducted Emission Analysis of a Near-Field Wireless Power Transfer System. In Proceedings of the IEEE 15th International Conference on Compatibility, Power Electronics and Power Engineering (CPE-POWERENG), Florence, Italy, 14–16 July 2021; pp. 1–6. [Google Scholar]
- Zimmer, S.; Helwig, M.; Winkler, A.; Modler, N. Modeling Electrical Conductivity of Metal Meshes for Predicting Shielding Effectiveness in Magnetic Fields of Wireless Power Transfer Systems. Electronics 2022, 11, 2156. [Google Scholar] [CrossRef]
- Ferber, M.; Mrad, R.; Morel, F.; Pillonnet, G.; Vollaire, C. Power Efficiency and EMI Attenuation Optimization in Filter Design. IEEE Trans. Elect. Comp. 2018, 60, 1811–1818. [Google Scholar] [CrossRef]
- Chung, S.; Kang, B. Considerations for Gain Selection of Feedforward Active EMI Filters. Symmetry 2022, 14, 1826. [Google Scholar] [CrossRef]
- Zhang, Y.F.; Yang, L.; Lee, C.Q. EMI reduction in power supplies by Bi-Frequency modulation. In Proceedings of the 1994 Applied Power Electronics Conference and Exposition (APEC), Orlando, FL, USA, 13–17 February 1994; pp. 601–607. [Google Scholar]
- Stepins, D.; Kathari, N.; Zakis, J.; Husev, O.; Pakhaliuk, B.; Shevchenko, V. Effect of Hybrid Modulation on Performance of Wireless Battery Charger Operating in CC/CV Mode. In Proceedings of the 47th Annual Conference of the IEEE Industrial Electronics Society, Toronto, ON, Canada, 13–16 October 2021; pp. 1–6. [Google Scholar]
- Stepins, D.; Akunuri, L.; Subbarao, A.; Zakis, J. Reduction of Electromagnetic Emissions Generated by Inductive Resonant WPT Systems Using Multi-Switching-Frequency-Based Method. In Proceedings of the IEEE 61st International Scientific Conference on Power and Electrical Engineering of Riga Technical University (RTUCON), Riga, Latvia, 5–7 November 2020; pp. 1–8. [Google Scholar]
- Inoue, K.; Kusaka, K.; Itoh, J. Reduction in Radiation Noise Level for Inductive Power Transfer Systems using Spread Spectrum Techniques. IEEE Trans. Power Electr. 2018, 33, 3076–3085. [Google Scholar] [CrossRef]
- Suzuki, M. Conducted Emission in an 85 kHz, 50 kW WPT System with Opposite-Phase Transfer and Spread Spectrum. In Proceedings of the 2019 IEEE PELS Workshop on Emerging Technologies: Wireless Power Transfer (WoW), London, UK, 18–21 June 2019; pp. 1–4. [Google Scholar]
- Stepins, D.; Shah, D.D.; Sokolovs, A.; Zakis, J. An Improved Spread-Spectrum Technique for Reduction of Electromagnetic Emissions of Wireless Power Transfer Systems. Electronics 2022, 11, 2733. [Google Scholar] [CrossRef]
- Kim, M.; Park, H.P.; Jung, J.H. Wireless Power Transfer System with Reduced EMI Emission Employing Spread Spectrum Technique. In Proceedings of the 2020 IEEE PELS Workshop on Emerging Technologies: Wireless Power Transfer (WoW), Seoul, Republic of Korea, 15–19 November 2020; pp. 370–373. [Google Scholar] [CrossRef]
- Dai, X.; Li, X.; Li, Y.; Hu, A.P. Maximum Efficiency Tracking for Wireless Power Transfer Systems with Dynamic Coupling Coefficient Estimation. IEEE Trans. Power Electr. 2018, 33, 5005–5015. [Google Scholar] [CrossRef]
- Mai, R.; Chen, Y.; Li, Y.; Zhang, Y.; Cao, G.; He, Z. Inductive Power Transfer for Massive Electric Bicycles Charging Based on Hybrid Topology Switching with a Single Inverter. IEEE Trans. Power Electr. 2017, 32, 5897–5906. [Google Scholar] [CrossRef]
- Microcontroller STM32WB55xx Datasheet. Available online: https://www.st.com/resource/en/datasheet/stm32wb55cc.pdf (accessed on 12 January 2023).
- Low Power High-Side Current Monitors ZXCT1107/1109/1110 Datasheet. Available online: https://www.diodes.com/assets/Datasheets/ZXCT1107_10.pdf (accessed on 12 January 2023).












| Parameter | Numerical Value | Unit of Measurement |
|---|---|---|
| Rated output current in COC mode | 2 | A |
| Rated output voltage in COV mode | 25.2 | V |
| The minimum charging current | 0.2 | A |
| Cut-off discharge voltage | 22.2 | V |
| DC input voltage | 24 | V |
| Range of allowed switching frequencies | 100 … 200 | kHz |
| L1 and L2 (at the rated distance one from another) | 27 | μH |
| Ferrite pad size | 10 × 10 | cm |
| Rated distance between the coils | 2.8 | cm |
| Primary and secondary compensation capacitance nominal values | 44 | nF |
| The coupling coefficient (when the coils aligned perfectly) | 0.33 | - |
| Maximum lateral misalignment of the coils | 1 | cm |
| Type of Multi-Freq. Tech. | f1, f2, f3 (kHz) | N1, N2, N3 | η (%) | Max Level of Emissions (dBμV) | A (dB) | Ipeak (A) | Irms (A) | fm (kHz) |
|---|---|---|---|---|---|---|---|---|
| without multi-freq. tech. | 153 | - | 78.81 | 97.7 | - | 3.75 | 2.64 | - |
| Classical | 138, 153, 168 | 5, 5, 5 | 78.98 | 90.4 | 7.26 | 4.30 | 2.70 | 10.13 |
| Modified multi-freq. tech. | 6, 4, 5 | 79.17 | 91.0 | 6.74 | 4.74 | 2.74 | 10.06 | |
| 4, 7, 4 | 79.40 | 90.2 | 7.53 | 4.50 | 2.68 | 10.15 | ||
| Classical | 168, 153, 138 | 5, 5, 5 | 78.94 | 89.8 | 7.86 | 4.30 | 2.71 | 10.13 |
| Modified multi-freq. tech. | 6, 4, 5 | 78.81 | 90.3 | 7.41 | 4.28 | 2.68 | 10.19 | |
| 4, 4, 7 | 79.06 | 91.0 | 6.67 | 5.12 | 2.74 | 9.93 | ||
| Optimum | 5, 4, 6 | 78.92 | 89.4 | 8.25 | 4.66 | 2.72 | 10.06 |
| Type of Multi-Freq. Tech. | f1, f2, f3 (kHz) | N1, N2, N3 | η (%) | Max Level of Emissions (dBμV) | A (dB) | Ipeak (A) | Irms (A) | fm (kHz) |
|---|---|---|---|---|---|---|---|---|
| without multi-freq. tech. | 153 | - | 83.00 | 94.4 | - | 3.81 | 2.68 | - |
| Classical | 138, 153, 168 | 5, 5, 5 | 82.65 | 90.8 | 3.60 | 4.55 | 2.84 | 10.13 |
| Modified multi-freq. | 6, 4, 5 | 82.78 | 90.3 | 4.07 | 4.56 | 2.84 | 10.06 | |
| 4, 7, 4 | 82.70 | 89.8 | 4.62 | 4.61 | 2.83 | 10.15 | ||
| Classical | 168, 153, 138 | 5, 5, 5 | 82.43 | 90.2 | 4.20 | 4.64 | 2.84 | 10.13 |
| Optimum | 6, 4, 5 | 82.78 | 88.1 | 6.23 | 4.71 | 2.80 | 10.19 | |
| Modified multi-freq. | 4, 4, 7 | 81.94 | 90.8 | 3.53 | 4.81 | 2.81 | 9.93 | |
| 5, 4, 6 | 81.81 | 90.0 | 4.37 | 4.80 | 2.85 | 10.06 |
| Type of Multi-Freq. Tech. | f1, f2, f3 (kHz) | N1, N2, N3 | η (%) | Max Level of Emissions (dBμV) | A (dB) | Ipeak (A) | Irms (A) | fm (kHz) |
|---|---|---|---|---|---|---|---|---|
| without multi-freq. tech. | 153 | - | 77.03 | 99.0 | - | 4.46 | 3.11 | - |
| Classical | 138, 153, 168 | 5, 5, 5 | 76.96 | 92.2 | 6.82 | 6.08 | 3.20 | 10.13 |
| Modified multi-freq. tech. | 6, 4, 4 | 77.20 | 93.6 | 5.42 | 6.24 | 3.22 | 10.7 | |
| 6, 4, 5 | 76.87 | 92.6 | 6.45 | 6.2 | 3.21 | 10.06 | ||
| Optimum multi-freq. tech. | 4, 7, 4 | 77.70 | 91.1 | 7.94 | 5.79 | 3.16 | 10.15 | |
| Classical | 168, 153, 138 | 5, 5, 5 | 76.90 | 98.5 | 6.54 | 5.48 | 3.17 | 10.13 |
| Modified multi-freq. tech. | 6, 4, 5 | 77.03 | 92.8 | 6.20 | 5.63 | 3.13 | 10.19 | |
| 4, 4, 7 | 77.40 | 91.5 | 7.54 | 5.57 | 3.17 | 9.93 |
| Type of Multi-Freq. Tech. | f1, f2, f3 (kHz) | N1, N2, N3 | η (%) | Max Level of Emissions (dBμV) | A (dB) | Ipeak (A) | Irms (A) | fm (kHz) |
|---|---|---|---|---|---|---|---|---|
| without multi-freq. tech. | 153 | - | 81.28 | 98.4 | - | 4.46 | 3.15 | - |
| Classical | 138, 153, 168 | 5, 5, 5 | 81.09 | 93.1 | 5.37 | 5.16 | 3.29 | 10.13 |
| Modified multi-freq. | 6, 4, 4 | 81.06 | 93.0 | 5.39 | 5.57 | 3.33 | 10.7 | |
| 4, 7, 4 | 80.96 | 92.0 | 6.38 | 5.18 | 3.27 | 10.15 | ||
| Classical | 168, 153, 138 | 5, 5, 5 | 80.87 | 91.5 | 6.88 | 5.45 | 3.33 | 10.13 |
| Optimum | 6, 4, 5 | 80.89 | 90.8 | 7.58 | 5.35 | 3.27 | 10.19 | |
| Modified multi-freq. | 4, 4, 7 | 80.92 | 91.9 | 6.52 | 5.57 | 3.29 | 9.93 |
| Case | Load Resistance (Ω) | η (%) | A (dB) |
|---|---|---|---|
| Without filter and spread spectrum | 12.6 | 83.00 | - |
| With filter but without spread spectrum | 82.71 | 6.77 | |
| Without filter but with optimum multi-freq. tech. | 82.78 | 6.23 | |
| Without filter and spread spectrum | 18 | 78.81 | - |
| With filter but without spread spectrum | 78.23 | 7.09 | |
| Without filter but with optimum multi-freq. tech. | 78.92 | 8.25 |
Disclaimer/Publisher’s Note: The statements, opinions and data contained in all publications are solely those of the individual author(s) and contributor(s) and not of MDPI and/or the editor(s). MDPI and/or the editor(s) disclaim responsibility for any injury to people or property resulting from any ideas, methods, instructions or products referred to in the content. |
© 2023 by the authors. Licensee MDPI, Basel, Switzerland. This article is an open access article distributed under the terms and conditions of the Creative Commons Attribution (CC BY) license (https://creativecommons.org/licenses/by/4.0/).
Share and Cite
Stepins, D.; Sokolovs, A.; Zakis, J. Thorough Study of Multi-Switching-Frequency-Based Spread-Spectrum Technique for Suppression of Conducted Emissions from Wireless Battery Chargers. Electronics 2023, 12, 687. https://doi.org/10.3390/electronics12030687
Stepins D, Sokolovs A, Zakis J. Thorough Study of Multi-Switching-Frequency-Based Spread-Spectrum Technique for Suppression of Conducted Emissions from Wireless Battery Chargers. Electronics. 2023; 12(3):687. https://doi.org/10.3390/electronics12030687
Chicago/Turabian StyleStepins, Deniss, Aleksandrs Sokolovs, and Janis Zakis. 2023. "Thorough Study of Multi-Switching-Frequency-Based Spread-Spectrum Technique for Suppression of Conducted Emissions from Wireless Battery Chargers" Electronics 12, no. 3: 687. https://doi.org/10.3390/electronics12030687
APA StyleStepins, D., Sokolovs, A., & Zakis, J. (2023). Thorough Study of Multi-Switching-Frequency-Based Spread-Spectrum Technique for Suppression of Conducted Emissions from Wireless Battery Chargers. Electronics, 12(3), 687. https://doi.org/10.3390/electronics12030687

