Next Article in Journal
Technical Study of Deep Learning in Cloud Computing for Accurate Workload Prediction
Previous Article in Journal
Towards Posture and Gait Evaluation through Wearable-Based Biofeedback Technologies
Previous Article in Special Issue
Survey on Multi-Path Routing Protocols of Underwater Wireless Sensor Networks: Advancement and Applications
 
 
Font Type:
Arial Georgia Verdana
Font Size:
Aa Aa Aa
Line Spacing:
Column Width:
Background:
Article

A Hybrid Edge-Cloud System for Networking Service Components Optimization Using the Internet of Things

1
Department of Computer Science and Engineering, Sister Nivedita University, Kolkata 700156, India
2
Post-Doctoral Researcher, Sambalpur University, Sambalpur 768019, India
3
School of Computer Science, SCS Taylor’s University, Subang Jaya 47500, Malaysia
4
Department of Computer Science, College of Computer Science and Information Technology, University of Anbar, Baghdad 55431, Iraq
5
Department of Computer Applications, Saveetha College of Liberal Arts and Sciences, SIMATS Deemed University, Chennai 602105, India
6
Department of Information Technology, Faculty of Computing and Information Technology in Rabigh, King Abdulaziz University, Rabigh 21911, Saudi Arabia
7
Department of Cybersecurity, College of Computer Science and Engineering, University of Jeddah, Jeddah 23218, Saudi Arabia
*
Author to whom correspondence should be addressed.
Electronics 2023, 12(3), 649; https://doi.org/10.3390/electronics12030649
Submission received: 19 November 2022 / Revised: 26 December 2022 / Accepted: 28 December 2022 / Published: 28 January 2023

Abstract

The need for data is growing steadily due to big data technologies and the Internet’s quick expansion, and the volume of data being generated is creating a significant need for data analysis. The Internet of Things (IoT) model has appeared as a crucial element for edge platforms. An IoT system has serious performance issues due to the enormous volume of data that many connected devices produce. Potential methods to increase resource consumption and responsive services’ adaptability in an IoT system include edge-cloud computation and networking function virtualization (NFV) techniques. In the edge environment, there is a service combination of many IoT applications. The significant transmission latency impacts the functionality of the entire network in the IoT communication procedure because of the data communication among various service components. As a result, this research proposes a new optimization technique for IoT service element installation in edge-cloud-hybrid systems, namely the IoT-based Service Components Optimization Model (IoT-SCOM), with the decrease of transmission latency as the optimization aim. Additionally, this research creates the IoT-SCOM model and optimizes it to choose the best deployment option with the least assured delay. The experimental findings demonstrate that the IoT-SCOM approach has greater accuracy and effectiveness for the difficulty of data-intensive service element installation in the edge-cloud environment compared to the existing methods and the stochastic optimization technique.

1. Introduction

A vital component of digitalization that can improve various aspects of everyday life, including health insurance, connected homes, and connected cars, is the Internet of Things (IoT), which is the connectivity of a collection of things (including living beings, and detectors) over the Internet. For instance, a smart transit system that utilizes data gathered from various sensors and filtered through different service features installed in the fog can address several issues, including traffic jams, the prognostication of traffic accidents, and the lack of parking amenities. To deliver responsive services, the massive amount of information created by the predicted 43.2 billion linked devices by 2025 means communicating, storing, and analyzing it in a particular amount of time [1]. Therefore, developing an IoT ecosystem with efficient resource utilization and flexibility of response services is highly desirable.
Edge hosting and network function virtualization (NFV) techniques are promising strategies for increasing utilization efficiency and extremely configurable capabilities in an IoT device by relocating computer services to the routing layer adjacent to embedded devices [2,3,4]. Due to the great degree of flexibility in the placement and positioning of a specific business function making up an online service, the deployment of NFV might provide an online service with significant dynamic flexibility. This study aims to develop optimization models and methods for an IoT device in edge-cloud technology to enable the efficient use of IoT technology.
The installation of IoT-data-intensive network elements in the Edge-Cloud Architecture is thoroughly examined in this article. Compared to public execution times, the time it involves for data to be sent between network elements using traditional service pairings is very short [5].
As a result, few previous studies considered network element deployment. Instead, they concentrated on how to split data-intensive services in relation to latencies, connectivity, service processing time, and so on. However, due to the advent of the big data era, there is typically a significant amount of data transfer among service parts [6,7,8,9]. If each product component is launched separately, the combined latency of the overall service will be incomprehensible. A decentralized platform known as mobile edge computation is located near the edge networks of the item or information source. This platform combines network, processing, storage, and application capabilities.
In the context of industry digitization, it supplies innovative edge services to meet the significant requirements of agile connectivity, data minimization, program knowledge, safety, and personal privacy. Mobile edge computing (MEC) extends mobile systems and cloud computers with an abstraction edge tier [10].

Gap Analysis

The number of areas, such as medicine, education, business, and economics—where IoT technology is used to enhance the human experience has increased dramatically in recent years. Using existing cloud service carriers and fog gateways for the IoT digital sensors and mobile apps, the energy-aware cloud-edge computing paradigm has emerged as a hybrid computing solution. The latency and energy consumed by unreliable and time-consuming lengthy data transmissions hinder the network’s expansion under a conventional centralized approach as more devices attach to it and more and more data is transmitted. To overcome all the issues based on energy consumption and efficiency to get better results, a new optimization algorithm called IoT-SCOM is proposed.
The main aim of the IoT-SCOM model is based on the transmission latency with the smallest possible, guaranteed delay. The experiments results show that the IoT-SCOM strategy has best the state-of-the-art methodologies and the stochastic optimization technique when it comes to resolving the complexity of installing data-intensive service elements in an edge-cloud context.
At the periphery of the cellular connection, it can offer a cloud computing network and software service ecosystem. At the exact moment, MEC can offer a broadband service environment with extremely reduced latency, and a wide frequency band to software designers and content owners to speed up the quick update of different services, and software in the system, allowing users to undergo a high-quality internet experience.
The following are the main components:
  • This research proposes a deployment framework for novel data-intensive network elements in an edge-cloud hybrid environment.
  • To improve the method’s performance, it suggests a new optimization algorithm called IoT-SCOM for real-world applications.
  • It tries to find out what problems still need to be solved before data-intensive functional requirements can be installed in an edge scenario.
To achieve better results, an ant colony optimization-based hybrid system is created. Multi-agent service components improve performance even more. The remainder of the article is organized as follows: Section 2 discusses the history of service components and hybrid systems. The proposed IoT-based Service Components Optimization Model (IoT-SCOM) was designed to improve system performance in hybrid edge and IoT environments. Section 4 shows the results of an analysis of the software impacts and outcomes of the IoT-SCOM system. Section 5 depicts the conclusion and results of the IoT-SCOM system.

2. Background Work

Multiple sensors provide enormous amounts of data, which requires additional processing in distant server software for various sophisticated activities. IoT services are performed on the internet, and IoT management can benefit from almost unlimited resources from the fog to make up for its modest storage and constrained processing capacity. Much research has been completedon managing resources for this cloud service. For instance, Nguyen et al. suggest a Cloud-IoT system architecture design for green infrastructure [11]. He et al. demonstrate an IoT-based cloud infrastructure for vehicle data analysis and intelligent parking [12]. A survey of studies on the fusion of cloud technology with IoT is provided by Botta et al. [13].
Although these ideas resulted in a faster production schedule and decreased fuel consumption, they fell short of achieving the lowest energy usage and response times. Zhao et al. have proposed an approximation approach for the optimal placement of IoT networks, which deals with the choice of where to deploy various IoT services in the edge public cloud based on their model demands [14]. The service location problem is investigated by Maia et al. using an optimization technique [15]. Finding the ideal answer takes time because the model is nonlinear. These papers suggest various methods for discussing resources and organizational challenges in an edge cloud-based IoT system.

Edge Cloud System with IoT

Although edge cloud technology enables responsive activities in IoT devices due to its proximity, it cannot provide the genuine service layer that NFV can provide due to its ability to chain functionalities. There has been several research conducted on the topic of cloud computing implementation. Such as interfaces, pricing structures, virtual machine deployment, and value-added capabilities, the modern cloud industry is moderately fragmented. It is comprised of numerous cloud platforms. In this situation, users frequently install virtualized resources across multiple clouds.
The majority of present cloud providers do not provide the sophisticated process improvement functionality required for computer-controlled decision-making, such as how to select the best cloud for a company’s deployment, how to distribute various service elements between those clouds in the most efficient manner, or when to begin moving service from one fog to another to meet specific optimal control requirements. Qi et al. [16] presented a cloud-based agent design that is appropriate for cloud environments. This architecture could be used to install cloud machines across multiple clouds using various scheduling schemes.
Lin et al. studied cloud processes’ distinctive features in a paper [17]. The defective network components, such as bandwidth across data centers, cause the high latency of transmitting data. When placing the application, they consider the correlation among the application’s information, which minimizes the need for data to transit across data centers. They suggested a clustered information placement technique that automatically allocated information to a center depending on how the data were correlated. Since the computational power of mobile smartphones is constrained, more and more smartphone apps have become computation-intensive.
The study proposes an expanded IoT big data-oriented approach to forecast MapReduce performance in various edge clouds based on previous task execution data and local weight linear reconstruction (LWLR) approaches [18]. By removing more representative aspects to represent the work and leveraging the cluster size as a crucial parameter, the system considerably expands the LWLR model. The studies demonstrate that the system can accurately anticipate the entire completion time of MapReduce programs in the Hadoop 2 context as the backup system, with an overall average inaccuracy of less than 10%.
Mahmud et al. highlighted the issue of collaboratively deploying numerous cloud-based services in their article [19]. While their study is comparable in that it focuses on the optimal deployment of multiple support programs, the architecture of a service combination is more complex, and numerous connected solutions are not system components. The most crucial thing is that it does not implement cloud-based services. However, it incorporates the edge system into the implementation of a variety of service elements on the assumption that it will use specific cloud services. Numerous logical requirements and data interconnections exist among network elements, and every piece can be arranged into various structures inside the provider combination. Consequently, the issue of deploying IoT service components that are data-intensive is more complex.
These days, the multi-access edge computing (MEC) method is the most effective solution for dealing with this issue. By deploying appropriate Artificial Intelligence of Things (AIoT) services on neighboring edge servers, latency can be minimized by setting up a MEC-based AIoT system design at the network’s periphery. Balanced results were obtained using the MEC-based AIoT [20], and the elements that could have affected the outcomes were thoroughly investigated.
Farshad Firouzi et al. [21] helped the readers understand the edge-fog-cloud computing methodology by describing its essential features and highlighting the connections and contrasts between edge-fog-cloud and other computing concepts. Finally, a high-level overview is provided for the most pressing issues in edge, fog, and cloud computing that must be resolved if the Internet of Things is to live up to its full promise.
IoT and cloud-based applications can benefit greatly from task offloading [22]. It may occur between two Internet-of-Things nodes, sensors, edge devices, or fog nodes. Various criteria, such as an application’s processing needs, load balancing, energy management, latency management, and so forth, can be used to choose which tasks to offload. Recent offloading strategies have been developed for various fields, and we provide a taxonomy of these systems for use in settings including fog computing, cloud computing, and the IoT.
Mohammad Aazam et al. [23] use observable network quality at the edge-cloud interface, then explore the effects of Loosely Coupled (LC) And Orchestrator-Enabled Architectures (OE). It also presents three specialized offloading solutions to accommodate the wide range of needs for latency-sensitive IoT systems.
Energy limits, adaptability, dependability, diversity, privacy, routing, security, quality of service (QoS), and congestion are only some of the issues that must be overcome to make the most efficient use of an IoT network [24]. Congestion can be avoided in the IoT with effective Load Balancing (LB), which uses many paths to carry the same data. As such, this survey describes the many architectures for the Internet of Things and the corresponding networking models (e.g., edge, fog, and cloud) that are used.This research presents novel outcomes of optimal control tools and algorithms for managing resources in an IoT scheme, taking into account the best resource distribution at the edge and cloud layers as well as the connected supply chain for the best cost and operational power under numerous productivity and energy restrictions.

3. Proposed IoT-Based Service Components Optimization Model (IoT-SCOM)

Numerous optimization techniques have been proposed to tackles the optimization issue. To fix the service installation issue in a contextual setting, the IoT-SCOM method integrates the widely used simulating annealing (SA) method and ant colony optimization (ACO) method.

3.1. System Overview

Various types of computational power, such as local databases, micro fog, remote cloud cover, or adjacent MEC computers, can be efficiently integrated and used depending on varied processing capabilities, energy prices, and delay. Even if a computer resource (such as mobile cloud computing (MCC)) could meet the job-offloading requirement, the mobile customer can use the work-dumping services of other computational resources, such as edge servers. This considerably improves usability. MCC and MEC are complementary technologies; while MCC has a wealth of computational services and tools, MEC has the qualities of minimal delays, high stability, and flexibility to various network conditions, providing significant support for delay-sensitive operations.
The systematic view of the IoT-SCOM is illustrated in Figure 1. The system has MCC and MEC servers that are used and controlled via the base station. The different IoT devices and their tasks are classified, and service components are arranged to optimize the results. When meeting the requirement of delay limits, this research proposes to take advantage of MCC’s and MEC’s benefits and offload jobs to sites with diverse data and transmission capacities. It integrates various computational powers to create a cooperative IoT-edge-cloud computing ecosystem. The public blockchain deploys and manages a three-tier hierarchy that includes a specific IoT layer, a MEC server layer, and an MCC server layer. The subsequent are the key characteristics of every layer.
  • IoT Layer
This layer is made up of a blockchain-enabled ecosystem of IoT systems. To enter the network and access MEC and MCC computers via wireless devices, each device has a blockchain identity. To perform mining tasks on the municipal IoT platform (decision: 0), offload people to a nearby MEC server (decision: 1), or offload people to a distant MCC domain controller (decision: 2), the IoT user must make dynamic assignment unloading choices based on Quality of Service (QoS) requirements and technical network capacity (task surface area, available edge assets, transmitting bandwidth assets, and so on) when deciding where else to execute extraction tasks (i.e., the min offloading expenses).
  • MEC server layer
This surface can offer low-latency computing capabilities at the edge of networks by incorporating portable MEC computers for real-time job processing. To prevent work overload, MEC servers must transfer difficult computing jobs through wired connections to the MCC servers. To assure the safety of offloading operations, MEC clients moreover function as chain entities, creating a reliable connection with the specific IoT and the MCC client levels.
  • MCC server layer
This layer contains several virtual servers with strong processing and storage capacities for handling challenging computing jobs for nearby IoT devices. Via the public blockchain, all internet terminals are securely connected to Data centers and Internet of Things devices and run in a decentralized, safe manner. The cloud-based storage on the network can be used to store data that connected systems have offloaded securely.
As a result, it is impossible to directly secure the optimal decision pair in a timely fashion. First, the IoT computing architecture can only carry out simple functions because of resource limitations, such as battery capacity. Applications that cannot tolerate delay should make quick choices with limited resources. The amount of time it took to complete the local Internet of Things processing of the computational task T x is represented in Equation (1).
P t ( T x , D ) = B T x 1 + f D ( 1 T x )
where T x and f D stands for the IoT device’s processing frequency and B T x represents the computational task’s burden. Similarly, the quantity of energy used by the IoT system to complete job E t is expressed using Equation (2).
E t ( T x , D ) = P T 1 + P t ( T x , D )
where P T denotes the IoT device’s energy for implementation. The transmission time is denoted as T x , and the IoT device is denoted D. MCC servers have more powerful computational capacities compared to IoT systems and MEC clients. When computing job T x is transferred to the MCC servers for completion, the time taken is given using Equation (3).
P t ( T x , C ) = B T x 1 + f c ( 1 T x ) + P t ( N )
where P t ( N ) stands for the delay and f c stands for the MCC server’s processing frequency. B T x represents the computational task’s burden and the task is denoted as T x . Tasks T x and T y ’s interaction duration can be computed by Equation (4). The T x and T y ’s task interaction duration and the fitness level evaluation are obtained by the rate of task determined by P t ( T x , T y , C ) .
P t ( T x , T y , C ) = B T ( T x , T y ) 1 + P t ( N )
where P t ( N ) denotes WAN bandwidth and B T ( T x , T y ) denotes data exchanged among tasks T x   and   T y . The capacity connecting the IoT system and the MCC servers, which really is fairly low and occasionally even unreliable, and the amount of information to be communicated both have a considerable impact on the connection time. Additionally, the amount of energy used by the IoT system when job T x is transferred to the MCC servers for completion as shown by Equation (5).
E t ( T x , C ) = P 0 1 + P t ( T x , C )
where P 0 is the energy produced when the Internet of Things gadget is in inactive mode, meaning that the work is being carried out elsewhere. The transmitted power of the task in the cloud layer is denoted P t ( T x , C ) . Bluetooth and WiFi are the only differences between the various wireless transmission protocols MEC computers on the edge can use to connect to nearby IoT devices. MEC computers can offer a low-latency computation service by combining a Local Area Network (LAN) with connected systems.
Whenever task T x is offloaded to the edge servers for processing, the implementation time is given in Equation (6).
P t ( T x , E ) = B T x 1 + f e ( 1 T x ) + P t ( E )
where P t ( E ) ) reflects LAN delay and f e indicates the MEC server’s processing frequency. The computational task burden is denoted in B T x .
The pictorial representation of the function P t ( T x , E ) is expressed in Figure 2. The computation burden B T x , the task is expressed as T x , and the edge frequency is denoted as f e . It determines the transmission rate among tasks T x   a n d   T y by and the transmission rate is expressed in Equation (7).
P t ( T x , T y , E ) = B T ( T x , T y ) 1 + P t ( E )
P t ( E ) denotes the LAN’s speed. The transmission burden of the different tasks is denoted B T ( T x , T y ) . In addition, the energy used by the IoT device when task T x is transferred to the edge servers for completion, and the cloud computation time is expressed in Equation (8).
E t ( T x , C ) = P 0 1 + P t ( T x , E )
The initial power is denoted as P 0 , and the edge IoT device’s task T x ’s power is denoted as P t ( T x , E ) .
Figure 2. The pictorial representation of the function P t ( T x , E ) .
Figure 2. The pictorial representation of the function P t ( T x , E ) .
Electronics 12 00649 g002

3.2. IoT-SCOM Model

The activity of ants seeking a route among their nest and a food supply is the basis for Ant Colony Optimization is a method for optimizing ant colonies. Ants emit pheromones while walking to indicate their path and decide where to go based on the pheromones. The ideal scenario would be for all ants to take the direct route. The ant colony optimization method can take a long time at times, but it can also find reasonable solutions. Metallurgical annealing inspired the stochastic optimization algorithm. In the presence of numerous local optimizations, it aids in the discovery of global optimum solutions.
The ant colony optimization method takes too long since it always considers every solution produced during each iteration. The effectiveness is much increased if it only accepts the best approach, which is to disregard ants on long journeys and let ants on short journeys leave their pheromone. But as a consequence, the outcome is readily stuck in local optimization.
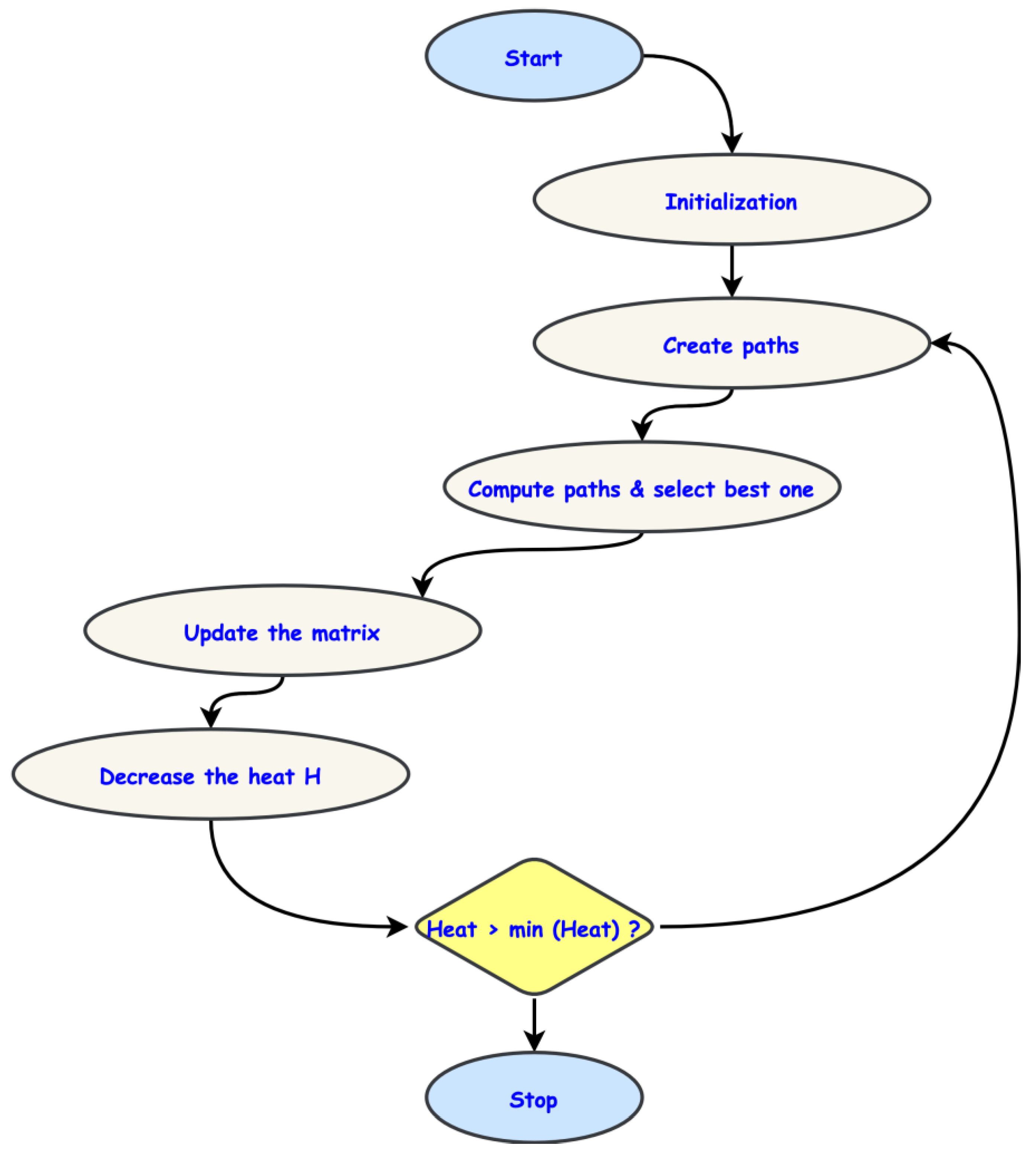
The workflow of the optimization algorithm is expressed in Figure 3. The optimization procedure starts with initialization; the best path is found using the ants. The local and global best are found, and the best results are found using the updated matrix. The heat value is compared with the limit, and the final optimized result is displayed. In IoT-SCOM, it extends the stochastic optimization process’s beneficial characteristics to the ant colony optimization method. Any good solution is always accepted. Instead, the algorithm determines with what probability this answer should be approved. Doing this can increase the algorithm’s effectiveness and prevent local optima. The workflow is explained as follows:
(1)
The initialization is completed at the beginning, initializing a matrix to hold the pheromones. Decide on the highest temperature H m a x and the lowest temperature H m i n . Set the current heat to H = H m a x . The program then begins iterating until it finds the best answer.
(2)
New routes from the ant colony to the food supply are created per the pheromones matrix.
(3)
Assess the paths by the rules, then select the best one.
(4)
Add new tactics to the pheromones matrix.
(5)
Reduce the heat H. The method terminates if H falls below the required temperature H m i n . Alternatively, return to step (2).
Algorithm 1:The optimization algorithm for finding the best route
1:Start
2: I n i t i a l i z a t i o n :   H = H m a x ; H = H m i n , c x , D y ,   M x , y
3:M = m,n;
4:For c x = 1 ; c x 1 ;   c x + + ;
5: M x , y = 1
6: H = H m a x
7:End
8:If ( D y < 0 )
9:Return M
10:Else
11: S c = 1
12: H = H m i n
13.End
14.End
The algorithm is started, and the initialization is completedfor current heat H with the maximum and minimum temperature, H m a x ,   H m i n . The matrix element M holds the rows’ values and column m,n. The deployment of the service components c x is executed. The element M x , y is set to 1 for maximum temperature. If the data center D y is implemented, the value M is returned, otherwise. The service element S c is executed for minimum temperature. The best route is identified through the entire process of the algorithm.
The routes from the ant colony to the food source correlate with the distribution methods, and the duration of the paths corresponds to the delay of the full service when applying IoT-SCOM to the implementation issue. Therefore, the higher delay method causes the emission of fewer pheromones.

3.2.1. Initialization

Ant colony optimizationis the foundation of the IoT-SCOM technique. The algorithm’s foundations are pheromone traces. Thematrix M is initialized at the start of IoT-SCOM to reflect the pheromones. The number of network elements (m) and data centers (n) are represented in the pheromones matrix M, which has m rows and n columns. The scent concentration in the route corresponding to the deployment of the service components c x in the data center D y is indicated by the element M x , y . The initial value of each entry in the pheromone matrices M is set to 0. The matrices M is modified as the algorithm proceeds. The effectiveness of every element’s matching approaches positively correlates with each entity’s value. A row’s highest value should ultimately belong to a component corresponding to the ideal system.

3.2.2. Generation

All ant pathways are created randomly during the first round. Each ant uses one of two strategies in later versions to determine the best course of action. First, a probabilistic approach can aid in the convergence of the best answer, which is determined by hormones as well as the appeal of the food. Secondly, a path is picked randomly, which can aid in avoiding local maxima. A route in this study refers to a precisely defined D p , and let p stand for the complete set of approaches produced in a cycle. The algorithm determines the number of deployment methods for service elements S c using a probabilistic approach in accordance with matrix M. The service element S c is then deployed by N ( S c ) approaches by the probabilistic approach and the remaining install it randomly. The probabilistic approach of the service component is denoted in Equation (9).
N ( S c ) = max [ M s , y M s , 0 + M s , 1 + M s , 2 + + M s , N ,   Q ]
The updated matrix of the service component is denoted as M s , y , and the quality of the matrix is denoted as Q . The program is not ever converged if not enough methods use the probabilistic approach. Therefore, the constant r stands for the probabilistic plan’s weakest pace. There is a high-performance matching approach to deploying service element S c when an item in row S c of the weight, the matrix is significantly bigger than others. As a result, N ( S c ) is more prominent in such a scenario, and more approaches are selected for the probabilistic approach. The chance of network elements x being installed in the data center D y according to the stochastic technique is expressed in Equation (10).
P x , y = M x , y ( 1 + L f ( x , y ) ) y = 0 N 1 M x , y L f ( x , y ) + L f ( x , y )
The matrix representation of the service component is denoted as M x , y , the logical deploying function is expressed as L f ( x , y ) . Food appeal is correlated with data center location fitness. The logic of deploying services element x in data center D y is assessed using L f ( x , y ) and it is expressed in Equation (11).
L f ( x , y ) = D y ( S c D x + D 0 ) D y + 1
D x stands for the amount of data required to run service element x. D 0 represents the volume of data kept in the data center D y . S c stands for the data center’s storage space. The local endurance can stand in for an information center’s disk resilience. As a result, a data center can expand more easily if its local fitness is higher. Depending on the dynamic likelihood, a data center can be selected to extend a similar service. Additionally, the entire deployment method can be resolved.

3.2.3. Evaluation

In order to select the best strategies as a consequence of the methodology, the assessment of approaches can be utilized to refresh the pheromone matrix. F ( D p ) represents the efficacy of the D p strategic approach and expressed in Equation (12). The mean response of the system is obtained from Equation (12).
F ( D p ) = k ( 1 L 1 ( D p ) + 1 L 2 ( D p ) + + 1 L N ( D p ) )
A variable coefficient is called k. The time-cost of the application with the techniques employed is indicated by the notation L x ( D p ) . Only the delay in transmitting data is considered in the study which is denoted D p .

3.2.4. Update

A successful approach always has its associated components in the matrix M modified. The probability P determines whether the relevant parts are modified for the approach with poor performance. Let φ the collection of tactics developed in this iteration. The deviation function ( D p ) is expressed in Equation (13).
( D p ) = φ ( D p ) 1 + β ( φ )
The delay in strategy D p is represented by φ ( D p ) . The average delay φ of the methods is first determined and represented by the symbol β ( φ ) . The matrix M would be changed if ( D p ) < 0 , which denotes that method D p ’s efficiency is better than the average. If not, it suggests that strategy efficiency is below average, in which case the probability is estimated using Equation (14).
P = e ( ( D p ) H + 273 )
The temperature right now is H. The deviation function is denoted as ( D p ) . After that, r ( P ) , a random variable, is produced in (0,1). The matrice is changed if r ( P ) < P . This method with reduced latency is likely to succeed, and their ways to link components have been changed. The techniques with poor performance are likely to be chosen in the early stages when the weather is warm. It modifies the matrix afterward to prevent being readily caught in local optimization. Later repetitions, when the heat is low and the probability P is low, will aid in the convergence of the best course of action and increase the algorithm’s effectiveness.The entries in the pheromones matrix M would be modified as follows if a distribution method D p = { 0 , 1 , 2 , , S c } and S c D p is approved using Equation (15).
P x , D y = 1 P x , D y + F ( D p ) 1 + S c
where is a constant representing the percentage of pheromones still present after each cycle of volatilization. The delayed performance is denoted P x , D y , and the function of the delay service component is denoted as F ( D p ) . The service component is expressed as S c .
The evaporation can lessen the imbalance between strategies developed in earlier iterations and those produced in later phases by causing the values of components in matrix M to decrease before the update. IoT-SCOM is more efficient than the ant colony optimization technique since it skips specific subpar solutions during iterations.

3.3. Multi-Agent Optimization

In most situations, it is challenging to find an optimization method for the service component issue in an acceptable amount of time due to its great complexity. Using exploration deconstruction and actual population disturbance, the suggested multi-agent optimization approach can lessen the complexity of the problem.
The multi-agent system, which consists of autonomous agents working together to achieve shared goals concurrently, is frequently employed in parallel and distributed systems. Additionally, it offers a vital capacity to solve nonlinear equations using metaheuristic techniques, enabling one person to individually resolve a sub-optimization issue and pursue the optimum solution by colliding with others. This research uses features to create a multi-agent method for the service component issue based on ant colony optimization, including a discrete agency with a specific function. The design improves IoT-SCOM regarding the total quantity of agents, their operation, and the maintenance of a suitable trade-off between explorative and exploitative mechanisms.
The multi-agent optimization model is represented in Figure 4. The different agents, such as the synchronization agent, execution agent, and monitorization agent, are used to compute and find the optimum results. The four agents that make up a conceptual IoT-SCOM are one synchronization agent (SA), two executing agents (EAs), and one monitorization agency (MA), each of which has been designed to perform a specific task.
  • Synchronization agents
This agent, which has many functions, comprises all the agencies in the network that it is acquainted with. It is in charge of splitting the population in half and distributing the halves to the EAs. Additionally, when the limit point is reached, it signals the MA to obtain the best EA answer. Ultimately, it is responsible for selecting the best overall solution from the several EAs.
  • Execution agents
This agent carries out the optimization algorithm’s optimization procedure. Each of the two separate EAs has a unique initialization strategy. While the second agent (EA2) initializes the population selfishly, the first agent (EA1) initializes the subpopulation randomly. The program is applied when the subpopulation has been initialized, and at the same time, each agent sends the MA their optimal answer to date. Both EA agencies build a solution during each iteration, maintain the best one thus far (designated guest), and transfer the MA agency to the SA agents if the limit point is achieved.
  • Monitorization agents
This agent comprises EAs in the network with which it is acquainted. It adjusts the population’s distribution based on how well EAs are performing. The population is divided into two sections in the SA and then dispatched to the EAs. To promote the utilization of the excellent EA agent, MA favors a good EA that discovers a superior solution by dividing the population into two uneven portions. The SA agent receives the EAs’ answers to evaluate and present as the game’s final solution to the task performed, which is determined by this limit constraint.
The IoT-SCOM system is designed with multiple agents to optimize the results using ant colony optimization, and the results are optimized using service components. The optimization results are analyzed using the simulation tool in the next section.

4. Experimental Analysis

The research undertakes a two-part study to assess the effectiveness of IoT-SCOM. The study’s first phase mainly concerns parameters. It increases the algorithm’s convergence rate by taking into account a variety of different information and choosing the best model parameters. To evaluate the performance of the IoT-SCOM method and the resolution of the technique in the same situation, the second portion of the study primarily implements the IoT-SCOM engine, evolutionary algorithms, and simulated annealing method. It configured ten servers for planning, with one server being a distributed system and the others being edge sites. The distribution strategy developed by every cycle is set to 50 groupings, so each method runs 50 times separately to get more precise statistical data.
The IoT-SCOM’s mean response period and energy consumption analysis are evaluated and shown in Figure 5a,b respectively. The mean response and energy consumption are computed for the existing IoT, edge, cloud, Wireless Sensor Networks (WSN), and fog systems. The mean response of the system is obtained from Equation (12). The amount of energy utilized E t ( T x , D ) by the IoT system to perform the task or job is obtained from Equation (2). The transmission time with the MCC server and MEC clients computes the job or task in a scheduled time.
The results are compared to the existing IoT-SCOM.The service component S c is used to compute the transmission power of the IoT devices, cloud layer, and edge layer namely P t ( T x , D ) ,   P t ( T x , C )   a n d   P t ( T x , E ) . The response time is computed from the request arising time to the service component processing time.
The fitness level evaluation of the IoT-SCOM is computed using the different service components, and the outcomes are shown in Figure 6. The simulation outcomes of the IoT-SCOM are evaluated by varying the fitness trend from 0.5, 0.8, and 1.0. As the fitness trend increases, the respective fitness level F ( D p ) . The epoch size varies from 100 to 300, with an incremental level of 20. The task burden B T x is indirectly related to fitness level, and as the task burden increases, the individual fitness level is decreased. The transmitted power of different layers P t ( T x , D ) ,   P t ( T x , C )   a n d   P t ( T x , E ) are affected by the fitness level. The energy consumption and the mean response period of the proposed IoT-SCOM outperform the current system with the help of a hybrid system with cloud, edge, and IoT layers, as shown in Table 1 and Table 2.
The energy consumption analysis of the IoT-SCOM system is illustrated in Figure 7. The energy consumption is analyzed in relation to the different average demands of service components. The outcomes of the IoT-SCOM are analyzed and compared with the existing IoT and edge computing layers. The IoT-SCOM outperforms the current system with the help of a hybrid system with cloud, edge, and IoT layers. The total consumed power is the combination of IoT device power E t ( T x , D ) , edge layer power E t ( T x , E ) and cloud layer power E t ( T x , C ) . The power consumption increases as the average demand increase from lower to higher levels.
The entire system’s response period and mean energy consumption, including IoT devices, edge layer devices, and cloud layer devices, are represented in Figure 8a,b respectively. The simulation outcomes of the IoT-SCOM system are evaluated in different environments, and the results are compared with those of existing systems, IoT, edge systems, cloud systems, WSN, and fog systems. The proposed IoT-SCOM system outperforms the current methods with a hybrid system with IoT devices and cloud and fog layers. The multi-agent optimization system produces higher outcomes with less computation time.
The performance of the ant colony optimization algorithm is compared with the existing MEC-AIoT [21], and LWLR [18] is shown in Table 3.
The proposed IoT-SCOM system is analyzed and evaluated in this section. The software outcomes show the effectiveness of the IoT-SCOM system with a hybrid optimization system with IoT devices, a cloud layer, and an edge layer. Multi-agent-based ant colony optimization generates the best solution.

5. Conclusions and Future Works

This research uses a new IoT-SCOM method to find the ideal deployment situation for an IoT-data-intensive core service. The data transfer latency is minimized as an optimization target. It considers data transfer in the Edge Ecosystem, formally characterizes the installation issue for service components, and contrasts the existing method with genetic computation and the programmed annealing technique. The IoT-SCOM method proposed in this research is shown to have higher efficiency and increased scalability in dealing with the IoT network element deployment after analyzing the convergence impact and installation outcomes of these three methods with a multi-agent system with an ant colony optimization algorithm.
Although this study considers high bandwidth time among network elements as the optimal control goal, there are still limits in the actual incident, such as network capacity, the queue pause when transmitting data, etc To make the new method more useful and to solve the microservice distribution problem more practically, it attempts to incorporate more factors into the model.
The findings also imply that an IoT network operator must only implement service functionalities with strict delay requirements to reduce costs. In the upcoming work, the stringent latency requirements of IoT networks, compatibility for data transmission using cloud computing, and available physical administration optimization are considered. The future implementation of the proposed work includes delay, data transmission rate, latency requirement for each layer, and IoT networks. The main concentration includes the amount of data to be transmitted and the delay calculated for each transmission.

Author Contributions

S.P. and D.A. have conceived and designed the concept analysis of IoT-based Service Components Optimization Model (IoT-SCOM). N.Z.J. and A.S.A. Abdulbaqi developed the theory and performed the computations with IoT-SCOM engine, evolutionary algorithms, and simulated annealing method. S.P. has verified the analytical methods to find better accuracy and effectiveness for the difficulty of data-intensive service element installation in the edge-cloud environment. A.A.A. and F.S.A. have collected the data and analysis tools. S.P. has performed the analysis and wrote the draft paper. D.A. and N.Z.J. have reviewed the results and analysis part. They have rechecked how it will make higher efficiency and increased scalability in dealing with the IoT network element deployment. All authors finally discussed the results and approved the final version of the manuscript.

Funding

This research received no external funding.

Data Availability Statement

Not applicable.

Conflicts of Interest

The authors declare no conflict of interest.

Abbreviations

Internet of Things (IoT), Networking Function Virtualization (NFV), IoT-based Service Components Optimization Model (IoT-SCOM), Mobile Edge Computing (MEC), Local Weight Linear Reconstruction (LWLR), Artificial Intelligence of Things (AIoT), Loosely Coupled (LC) And Orchestrator-Enabled Architectures (OE), quality of service (QoS), Load Balancing (LB), Ant Colony Optimization (ACO), Simulating Annealing (SA), Mobile Cloud Computing (MCC), Local Area Network (LAN), Synchronization Agent (SA), Executing Agents (EAs), and Monitorisation Agency (MA).

References

  1. Koot, M.; Wijnhoven, F. Usage impact on data center electricity needs: A system dynamic forecasting model. Appl. Energy 2021, 291, 116798. [Google Scholar] [CrossRef]
  2. Lan, L.; Shi, R.; Wang, B.; Zhang, L. An IoT unified access platform for heterogeneity sensing devices based on edge computing. IEEE Access 2019, 7, 44199–44211. [Google Scholar] [CrossRef]
  3. Mouradian, C.; Jahromi, N.T.; Glitho, R.H. NFV and SDN-based distributed IoT gateway for large-scale disaster management. IEEE Internet Things J. 2018, 5, 4119–4131. [Google Scholar] [CrossRef]
  4. Chu, H.N.; Pham, T.M. Joint optimization of gateway placement and multi-hop routing for the internet of things. In Proceedings of the 6th NAFOSTED Conference on Information and Computer Science (NICS), Hanoi, Vietnam, 12–13 December 2019; pp. 88–93. [Google Scholar]
  5. Wu, H.; Deng, S.; Li, W.; Yin, J.; Yang, Q.; Wu, Z.; Zomaya, A.Y. Revenue-driven service provisioning for resource sharing in mobile cloud computing. In Proceedings of the International Conference on Service-Oriented Computing; Springer: Cham, Switerland, 2017; pp. 625–640. [Google Scholar]
  6. Hosseinian-Far, A.; Ramachandran, M.; Slack, C.L. Emerging trends in cloud computing, big data, fog computing, IoT and smart living. In Technology for Smart Futures; Springer: Cham, Switerland, 2018; pp. 29–40. [Google Scholar]
  7. Yassine, A.; Singh, S.; Hossain, M.S.; Muhammad, G. IoT big data analytics for smart homes with fog and cloud computing. Future Gener. Comput. Syst. 2019, 91, 563–573. [Google Scholar] [CrossRef]
  8. Kobusińska, A.; Leung, C.; Hsu, C.H.; Raghavendra, S.; Chang, V. Emerging trends, issues and challenges in the Internet of Things, Big Data Cloud Comput. Future Gener. Comput. Syst. 2018, 87, 416–419. [Google Scholar] [CrossRef]
  9. Smys, S.; Raj, J.S. Internet of things and big data analytics for health care with cloud computing. J. Inf. Technol. 2019, 1, 9–18. [Google Scholar]
  10. Xu, X.; Zhang, X.; Gao, H.; Xue, Y.; Qi, L.; Dou, W. BeCome: Blockchain-enabled computation offloading for IoT in mobile edge computing. IEEE Trans. Ind. Inform. 2019, 16, 4187–4195. [Google Scholar] [CrossRef]
  11. Nguyen, T.G.; Phan, T.V.; Nguyen, B.T.; So-In, C.; Baig, Z.A.; Sanguanpong, S. Search: A collaborative and intelligent nids architecture for sdn-based cloud IoT networks. IEEE Access 2019, 7, 107678–107694. [Google Scholar] [CrossRef]
  12. He, W.; Yan, G.; Da Xu, L. Developing vehicular data cloud services in the IoT environment. IEEE Trans. Ind. Inform. 2014, 10, 1587–1595. [Google Scholar] [CrossRef]
  13. Botta, A.; De Donato, W.; Persico, V.; Pescapé, A. Integration of cloud computing and internet of things: A survey. Future Gener. Comput. Syst. 2016, 56, 684–700. [Google Scholar] [CrossRef]
  14. Zhao, L.; Wang, J.; Liu, J.; Kato, N. Optimal edge resource allocation in IoT-based smart cities. IEEE Netw. 2019, 33, 30–35. [Google Scholar] [CrossRef]
  15. Maia, A.M.; Ghamri-Doudane, Y.; Vieira, D.; de Castro, M.F. Optimized placement of scalable iot services in edge computing. In Proceedings of the 2019 IFIP/IEEE Symposium on Integrated Network and Service Management (IM), Washington DC, USA, 8–12 April 2019; pp. 189–197. [Google Scholar]
  16. Qi, L.; Chen, Y.; Yuan, Y.; Fu, S.; Zhang, X.; Xu, X. A QoS-aware virtual machine scheduling method for energy conservation in cloud-based cyber-physical systems. World Wide Web 2020, 23, 1275–1297. [Google Scholar] [CrossRef]
  17. Lin, B.; Zhu, F.; Zhang, J.; Chen, J.; Chen, X.; Xiong, N.N.; Mauri, J.L. A time-driven data placement strategy for a scientific workflow combining edge computing and cloud computing. IEEE Trans. Ind. Inform. 2019, 15, 4254–4265. [Google Scholar] [CrossRef]
  18. Lu, Z.; Wang, N.; Wu, J.; Qiu, M. IoTDeM: An IoT Big Data-oriented MapReduce performance prediction extended model in multiple edge clouds. J. Parallel Distrib. Comput. 2018, 118, 316–327. [Google Scholar] [CrossRef]
  19. Mahmud, R.; Ramamohanarao, K.; Buyya, R. Latency-aware application module management for fog computing environments. ACM Trans. Internet Technol. (TOIT) 2018, 19, 1–21. [Google Scholar] [CrossRef]
  20. Xiang, Z.; Zheng, Y.; He, M.; Shi, L.; Wang, D.; Deng, S.; Zheng, Z. Energy-effective artificial internet-of-things application deployment in edge-cloud systems. Peer--Peer Netw. Appl. 2022, 15, 1029–1044. [Google Scholar] [CrossRef]
  21. Firouzi, F.; Farahani, B.; Marinšek, A. The convergence and interplay of edge, fog, and cloud in the AI-driven Internet of Things (IoT). Inf. Syst. 2022, 107, 101840. [Google Scholar] [CrossRef]
  22. Aazam, M.; Zeadally, S.; Harras, K.A. Offloading in fog computing for IoT: Review, enabling technologies, and research opportunities. Future Gener. Comput. Syst. 2018, 87, 278–289. [Google Scholar] [CrossRef]
  23. Almutairi, J.; Aldossary, M. Modeling and analyzing offloading strategies of IoT applications over edge computing and joint clouds. Symmetry 2021, 13, 402. [Google Scholar] [CrossRef]
  24. Kanellopoulos, D.; Sharma, V.K. Dynamic Load Balancing Techniques in the IoT: A Review. Symmetry 2022, 14, 2554. [Google Scholar] [CrossRef]
Figure 1. Systematic view of the IoT-SCOM.
Figure 1. Systematic view of the IoT-SCOM.
Electronics 12 00649 g001
Figure 3. Workflow of the optimization algorithm.
Figure 3. Workflow of the optimization algorithm.
Electronics 12 00649 g003
Figure 4. The multi-agent optimization model.
Figure 4. The multi-agent optimization model.
Electronics 12 00649 g004
Figure 5. (a) Response period analysis. (b) Energy consumption analysis.
Figure 5. (a) Response period analysis. (b) Energy consumption analysis.
Electronics 12 00649 g005
Figure 6. Fitness level evaluation.
Figure 6. Fitness level evaluation.
Electronics 12 00649 g006
Figure 7. Energy consumption analysis.
Figure 7. Energy consumption analysis.
Electronics 12 00649 g007
Figure 8. (a) Mean response period analysis, (b) Mean energy consumption analysis.
Figure 8. (a) Mean response period analysis, (b) Mean energy consumption analysis.
Electronics 12 00649 g008
Table 1. The energy consumption (J) of the proposed IoT-SCOM.
Table 1. The energy consumption (J) of the proposed IoT-SCOM.
EpochsCloud EdgeIoT LayersIoT-SCOM
10023.4419.29.8
12020157.5
14021.90166.2
16022.5175.6
18024.615.46.8
20027.814.37.9
22021.812.95.98
24020.611.96.77
26020.110.87.89
28022.6189.32
30023.7159.01
Table 2. The mean response period (sec) of the proposed IoT-SCOM.
Table 2. The mean response period (sec) of the proposed IoT-SCOM.
EpochsCloud EdgeIoT LayersIoT-SCOM
10011.321.91.2
12010.920.71.45
14013.523.41.67
16016.724.51.89
18017.826.71.90
20012.329.01.1
22018.923.91.45
24019.222.61.67
26020.820.671.76
28012.2241.89
30010.225.61.95
Table 3. The effectiveness of the ant colony optimization algorithm.
Table 3. The effectiveness of the ant colony optimization algorithm.
EpochsMEC-AIoTLWLRAnt Colony Optimization
10078.908097
12075.128796
14074.098695.4
16076.118290.2
18079.908193.6
20072.118390.12
220708492.11
240718598
260738898.12
28075.788994
3007483.696
Disclaimer/Publisher’s Note: The statements, opinions and data contained in all publications are solely those of the individual author(s) and contributor(s) and not of MDPI and/or the editor(s). MDPI and/or the editor(s) disclaim responsibility for any injury to people or property resulting from any ideas, methods, instructions or products referred to in the content.

Share and Cite

MDPI and ACS Style

Pal, S.; Jhanjhi, N.Z.; Abdulbaqi, A.S.; Akila, D.; Almazroi, A.A.; Alsubaei, F.S. A Hybrid Edge-Cloud System for Networking Service Components Optimization Using the Internet of Things. Electronics 2023, 12, 649. https://doi.org/10.3390/electronics12030649

AMA Style

Pal S, Jhanjhi NZ, Abdulbaqi AS, Akila D, Almazroi AA, Alsubaei FS. A Hybrid Edge-Cloud System for Networking Service Components Optimization Using the Internet of Things. Electronics. 2023; 12(3):649. https://doi.org/10.3390/electronics12030649

Chicago/Turabian Style

Pal, Souvik, N. Z. Jhanjhi, Azmi Shawkat Abdulbaqi, D. Akila, Abdulaleem Ali Almazroi, and Faisal S. Alsubaei. 2023. "A Hybrid Edge-Cloud System for Networking Service Components Optimization Using the Internet of Things" Electronics 12, no. 3: 649. https://doi.org/10.3390/electronics12030649

APA Style

Pal, S., Jhanjhi, N. Z., Abdulbaqi, A. S., Akila, D., Almazroi, A. A., & Alsubaei, F. S. (2023). A Hybrid Edge-Cloud System for Networking Service Components Optimization Using the Internet of Things. Electronics, 12(3), 649. https://doi.org/10.3390/electronics12030649

Note that from the first issue of 2016, this journal uses article numbers instead of page numbers. See further details here.

Article Metrics

Back to TopTop