Implementation of a Prediction Model in a Smart System for Enhancing Comfort in Dwellings
Abstract
:1. Introduction
- Classical time series models often provide greater interpretability compared to complex neural networks. In applications where understanding the relationships between variables is crucial, the transparency of a time series model can be advantageous. This is particularly relevant in our study, where the goal is to predict relative humidity to ensure comfortable and healthy conditions in a dwelling.
- The nature of the measured data from the developed smart system may not fully leverage the strengths of neural networks. If the dataset is relatively small or lacks the complexity that neural networks handle well, a simpler time series model can offer comparable results with a lower risk of overfitting.
- Classical time series models often require fewer computational resources and less training time compared to neural networks. In scenarios where computational efficiency is a priority, especially in real-time applications, a time series model can be more practical.
- Time series modeling has a well-established history in forecasting applications. The reliability and good results obtained with classical time series methods in various fields make them a suitable choice, especially when the goal is to achieve a balance between accuracy and simplicity.
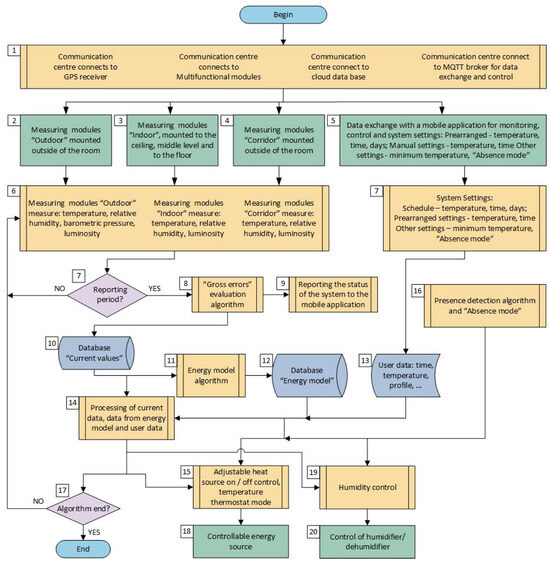
2. Algorithm for the Work and Structural Scheme of a Smart System Enhancing Comfort in Dwellings
2.1. Algorithm for the Work of the Smart System Enhancing Comfort in Dwellings
- Prearranged settings—indoor temperature, relative humidity, switch-on and switch-off times, and a weekly schedule.
- Manual configurations—indoor temperature, the target relative humidity, and the intended time to achieve them.
- Universal system configurations—IP address of MQTT broker, port of MQTT broker, and registered smartphones.
- Additional settings—the dwelling’s minimum temperature and relative humidity, along with an “Absence mode”.
- User data—the desired temperature and the time needed to achieve it, along with the time period for maintaining the temperature;
- Calculated temperature from the energy model, the overall energy heat exchange, and the measured temperature from the thermosensors;
- Presence of the user;
- “Absence mode”;
- System time.
- Relative humidity and temperature as measured by sensors;
- Presence of a user;
- “Absence mode”;
- System time.
2.2. Structural Scheme of a Smart System Enhancing Comfort in Dwellings
3. Time Series Analysis of Forecasting Relative Humidity in Dwellings
- Additive model: Yt = Tt + St + Ct + It
- Multiplicative model: Yt = Tt × St × Ct × It
- -
- Yt is the observed time series at time t;
- -
- Tt represents the trend component at time t;
- -
- St stands for the seasonality at time t;
- -
- Ct is the cyclic component at time t;
- -
- It denotes the stochastic or error component at time t.
3.1. Trend Removal
- p1 = −0.03425 (−0.0814, 0.0129)
- p2 = 47.22 (46.6, 47.84)
- R2: 0.2911
- p1 = 0.001599 (0.0005243, 0.002673)
- p2 = −0.02717 (−0.0645, 0.01017)
- p3 = −0.166 (−0.5321, 0.2001)
- p4 = 48.67 (47.71, 49.63)
- R2: 0.6961
3.2. Cyclicality
- a0 = −0.4569 (−0.6432, −0.2707)
- a1 = −0.2022 (−0.6958, 0.2914)
- b1 = 2.207 (1.949, 2.464)
- w = 0.3928 (0.375, 0.4106)
- a0 = −0.4643 (−0.6152, −0.3133)
- a1 = −0.4508 (−1.014, 0.1121)
- b1 = 2.346 (2.137, 2.554)
- a2 = 0.9776 (0.7776, 1.178)
- b2 = 0.04391 (−0.4696, 0.5574)
- w = 0.3998 (0.3792, 0.4204)
- a0 = −0.4415 (−0.5723, −0.3107)
- a1 = −0.5854 (−0.9797, −0.1912)
- b1 = 2.325 (2.142, 2.509)
- a2 = 1.083 (0.9013, 1.264)
- b2 = 0.07387 (−0.3489, 0.4966)
- a3 = −0.4559 (−0.7276, −0.1842)
- b3 = −0.3771 (−0.6341, −0.1201)
- w = 0.4056 (0.3904, 0.4208)
- a1 = 2.15 (1.934, 2.367)
- b1 = 0.3085 (0.2819, 0.3351)
- c1 = 0.9218 (0.5813, 1.262)
- a2 = 1.24 (1.009, 1.471)
- b2 = 0.6477 (0.6099, 0.6856)
- c2 = −3.119 (−3.58, −2.659)
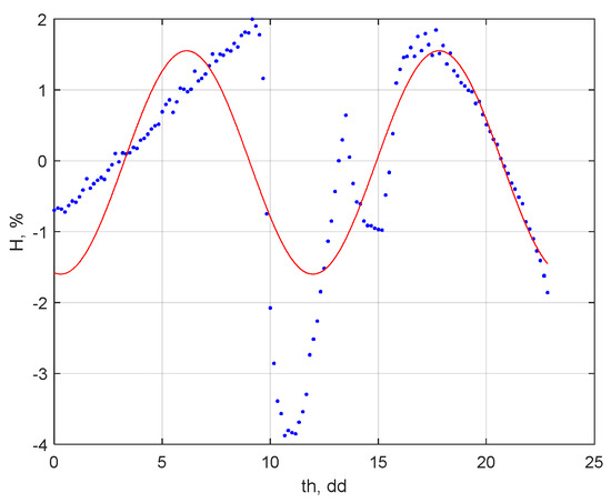
3.3. Model Validation
- a0 = −0.02288 (−0.1953, 0.1496)
- a1 = −1.555 (−1.803, −1.307)
- b1 = −0.2504 (−0.7364, 0.2355)
- w = 0.5382 (0.5147, 0.5617)
- a0 = −0.06668 (−0.2214, 0.08802)
- a1 = −1.62 (−1.836, −1.405)
- b1 = −0.063 (−0.4405, 0.3145)
- a2 = −0.3642 (−0.655, −0.0733)
- b2 = 0.5261 (0.2885, 0.7638)
- w = 0.5296 (0.514, 0.5451)
- a0 = −0.1678 (−0.2857, −0.04981)
- a1 = −1.72 (−1.881, −1.558)
- b1 = 0.2894 (0.05029, 0.5285)
- a2 = −0.2711 (−0.4703, −0.07186)
- b2 = 0.6734 (0.4996, 0.8472)
- a3 = 0.1681 (−0.08261, 0.4187)
- b3 = 0.7384 (0.5675, 0.9093)
- w = 0.5154 (0.5078, 0.523)
- R-square: 0.864
- a1 = 1.627 (1.429, 1.824)
- b1 = 0.5404 (0.5222, 0.5586)
- c1 = −1.741 (−1.988, −1.494)
- a2 = 0.6887 (0.4936, 0.8838)
- b2 = 1.548 (1.506, 1.59)
- c2 = 0.2426 (−0.3189, 0.8042)
3.4. Model Validation
- p00 = 49.6
- p10 = −0.2449
- p01 = −4.578
- p11 = 0.1423
- p02 = 1.213
- R2 = 0.9648
- p00 = 48.86
- p10 = 0.005527
- p01 = −4.162
- p02 = 1.213
- R2 = 0.8435
4. Conclusions
Author Contributions
Funding
Data Availability Statement
Acknowledgments
Conflicts of Interest
References
- Wolkoff, P. Indoor air humidity, air quality, and health–An overview. Int. J. Hyg Environ. Health 2018, 221, 376–390. [Google Scholar] [CrossRef] [PubMed]
- Deng, Y.; Feng, Z.; Fang, J.; Cao, S.J. Impact of ventilation rates on indoor thermal comfort and energy efficiency of ground-source heat pump system. Sustain. Cities Soc. 2018, 37, 154–163. [Google Scholar] [CrossRef]
- Bornehag, C.G.; Blomquis, G.; Gyntelberg, F.; Jarvholm, B.; Malmberg, P.; Nordvall, L.; Sundell, J. Dampness in buildings and health. Nordic interdisciplinary review of the scientific evidence on associations between exposure to “dampness” in buildings and health effects (NORDDAMP). Indoor Air 2001, 11, 72–86. [Google Scholar] [CrossRef] [PubMed]
- Aizlewood, C.E.; Coward, S.K.D.; Hamilton, L.; Raw, G.J.; Wilde, D.J. The impact of humidity on health and comfort in an office building. In Proceedings of the 9th International Conference on IAQ & Climate, Santa Cruz, CA, USA, 30 June–5 July 2002; Volume 4. [Google Scholar]
- Candas, V. Confort thermique. Technique de L’ingénieur, Traité de Génie Energétique 2000. Available online: https://www.techniques-ingenieur.fr/base-documentaire/archives-th12/archives-ressources-energetiques-et-stockage-tiabeb/archive-1/confort-thermique-be9085/qu-est-ce-que-le-confort-thermique-be9085niv10001.html (accessed on 22 October 2023).
- Oh, S.; Song, S. Detailed Analysis of Thermal Comfort and Indoor Air Quality Using Real-Time Multiple Environmental Monitoring Data for a Childcare Center. Energies 2021, 14, 643. [Google Scholar] [CrossRef]
- Toftum, J.; Fanger, P.O. Air humidity requirements for human comfort. ASHRAE Trans. 1999, 105, 641. [Google Scholar]
- Todorov, V.; Dimov, I. Unveiling the Power of Stochastic Methods: Advancements in Air Pollution Sensitivity Analysis of the Digital Twin. Atmosphere 2023, 14, 1078. [Google Scholar] [CrossRef]
- Hashiguchi, N.; Hirakawa, M.; Tocihara, Y.; Kaji, Y.; Karaki, C. Effects of humidifiers on thermal conditions and subjective responses of patients and staff in a hospital during winter. Appl. Ergon. 2007, 39, 158–165. [Google Scholar] [CrossRef]
- Baughman, A.; Arens, E.A. Indoor humidity and human health: Part 1—Literature review of health effects of humidity-influenced indoor pollutants. Indoor Environ. Qual. (IEQ) 1996, 102, 193–211. [Google Scholar]
- Sunwoo, Y.; Chou, C.; Takeshita, J.; Murakami, M.; Tochihara, Y. Physiological and subjective responses to low relative humidity in young and elderly men. J. Physiol. Anthropol. 2006, 25, 229–238. [Google Scholar] [CrossRef]
- Frontczak, M.; Wargocki, P. Literature survey on how different factors influence human comfort in indoor environments. Build. Environ. 2011, 46, 922e37. [Google Scholar] [CrossRef]
- Zalejska-Jonsson, A.; Wilhelmsson, M. Impact of perceived indoor environment quality on overall satisfaction in Swedish dwellings. Build. Environ. 2013, 63, 134e44. [Google Scholar] [CrossRef]
- El-Leathey, L.-A.; Anghelita, P.; Constantin, A.-I.; Circiumaru, G.; Chihaia, R.-A. System for Indoor Comfort and Health Monitoring Tested in Office Building Environment. Appl. Sci. 2023, 13, 11360. [Google Scholar] [CrossRef]
- Zaharieva, S.; Stoev, I. Ensuring Comfortable Conditions in a Residential Premises Based on Predictable Models and Internet of Things; Ruse University Press: Ruse, Bulgaria, 2022; ISBN 978-954-712-885-9. [Google Scholar]
- Liu, Y.; Zhou, G. Key technologies and applications of internet of things. In Proceedings of the 2012 Fifth International Conference on Intelligent Computation Technology and Automation, Zhangjiajie, China, 12–14 January 2012; pp. 197–200. [Google Scholar]
- He, X. A Survey on Time Series Forecasting. In 3D Imaging—Multidimensional Signal Processing and Deep Learning. Smart Innovation, Systems and Technologies; Patnaik, S., Kountchev, R., Tai, Y., Kountcheva, R., Eds.; Springer: Singapore, 2023; Volume 348. [Google Scholar] [CrossRef]
- Almeida, A.; Brás, S.; Sargento, S. Time series big data: A survey on data stream frameworks, analysis and algorithms. J. Big Data 2023, 10, 83. [Google Scholar] [CrossRef] [PubMed]
- Hahn, Y.; Langer, T.; Meyes, R.; Meisen, T. Time Series Dataset Survey for Forecasting with Deep Learning. Forecasting 2023, 5, 315–335. [Google Scholar] [CrossRef]
- Manowska, A.; Wycisk, A.; Nowrot, A.; Pielot, J. The Use of the MQTT Protocol in Measurement, Monitoring and Control Systems as Part of the Implementation of Energy Management Systems. Electronics 2023, 12, 17. [Google Scholar] [CrossRef]
- Kodali, R.; Mahesh, K. A low cost implementation of MQTT using ESP8266. In Proceedings of the 2016 2nd International Conference on Contemporary Computing and Informatics (IC3I), Noida, India, 14–17 December 2016; pp. 404–408. [Google Scholar] [CrossRef]
- Soni, D.; Makwana, A. A survey on MQTT: A protocol of internet of things (IoT). In Proceedings of the International Conference on Telecommunication, Power Analysis and Computing Techniques (Ictpact—2017), Chennai, India, 6–8 April 2017; Bharath Institute of Higher Education and Research: Chennai, India, 2017; pp. 173–177. [Google Scholar]
- Stoev, I.; Zaharieva, S.; Borodzhieva, A.; Staevska, G. An Approach for Securing MQTT Protocol in ESP8266 WiFi Module. In Proceedings of the 2020 XI National Conference with International Participation (ELECTRONICA), Sofia, Bulgaria, 23–24 July 2020; pp. 1–4. [CrossRef]
- Yan, H.; Hejun, Y.; Yuan, G.; Han, Z.; Yuan, X. Development of the high real-time GPS time transfer receiver. In Proceedings of the 29th Conference on Precision Electromagnetic Measurements (CPEM 2014), Rio de Janeiro, Brazil, 24–29 August 2014; pp. 150–151. [Google Scholar] [CrossRef]
- Stoev, I.; Zaharieva, S.; Mutkov, V.; Petrova, T. An Approach for Modelling Energy Flows in Residential Premises. In Proceedings of the 2021 12th National Conference with International Participation (ELECTRONICA), Sofia, Bulgaria, 27–28 May 2021; pp. 1–4. [Google Scholar] [CrossRef]
- Powers, E.; Hahn, J. GPS and Galileo UTC time distribution. In Proceedings of the 18th European Frequency and Time Forum (EFTF 2004), Guildford, UK, 5–7 April 2004. [Google Scholar] [CrossRef]
- Rajput, A.K.; Tewani, R.; Dubey, A. The helping protocol “DHCP”. In Proceedings of the 2016 3rd International Conference on Computing for Sustainable Global Development (INDIACom), New Delhi, India, 16–18 March 2016; pp. 634–637. [Google Scholar]
- Stoev, I.I.; Zaharieva, S.L.; Borodzhieva, A.N. An Approach for Assessment of the Synchronization Between Digital Temperature Sensors. In Proceedings of the 2019 27th Telecommunications Forum (TELFOR), Belgrade, Serbia, 26–27 November 2019; pp. 1–4. [Google Scholar] [CrossRef]
- Stoev, I.I.; Zaharieva, S.L.; Mutkov, V.A. Evaluation of Gross Errors in Measured Temperature with an Electronic System for Management of Residential Energy Systems. In Proceedings of the 2019 27th Telecommunications Forum (TELFOR), Belgrade, Serbia, 26–27 November 2019; pp. 1–4. [Google Scholar] [CrossRef]
- Zaharieva, S.; Stoev, I.; Borodzhieva, A.; Petrova, T. Assessment of Gross Errors and Uniformity of Readings of Sensors for Relative Humidity Measurement in Indoor Premises. In Proceedings of the 2023 22nd International Symposium Infoteh-Jahorina (Infoteh), Jahorina, Istočno Sarajevo, Bosnia and Herzegovina, 15–17 March 2023; pp. 1–5. [Google Scholar] [CrossRef]
- Sindhuja, P.; Balamurugan, S. Smart Power Monitoring and Control System through Internet of Things using Cloud Data Storage. Indian J. Sci. Technol. 2023, 8, 1–8. [Google Scholar] [CrossRef]
- Ekwevugbe, T.; Brown, N.; Pakka, V.; Fan, D. Real-time Building Occupancy Sensing Neural-Network Based Sensor Network. In Proceedings of the 2013 7th IEEE International Conference on Digital Ecosystems and Technologies (DEST), Menlo Park, CA, USA, 24–26 July 2013; pp. 114–119. [Google Scholar] [CrossRef]
- Erickson, V.; Lin, Y.; Kamthe, A.; Brahme, R.; Surana, A.; Cerpa, A.; Sohn, M.; Narayanan, S. Energy efficient building environment control strategies using real-time occupancy measurements. In Proceedings of the First ACM Workshop on Embedded Sensing Systems for Energy-Efficiency in Buildings, New York, NY, United States, 3 November 2009. [Google Scholar]
- IRC3000. IRC3000 Series People Counting Camera; InfraRed Integrated Systems Limited: Northampton, UK, 2010. [Google Scholar]
- Lu, J.; Sookoor, T.; Srinivasan, V.; Gao, G.; Holben, B.; Stankovic, J.; Field, E.; Whitehouse, K. The Smart Thermostat Using Occupancy Sensors to Save Energy in Homes. In Proceedings of the 8th ACM Conference on Embedded Networked Sensor Systems, Zürich, Switzerland, 3–5 November 2010; pp. 211–224. [Google Scholar] [CrossRef]
- Nguyen, T.; Aiello, M. Beyond Indoor Presence Monitoring with Simple Sensors. In Proceedings of the International Conference on Pervasive and Embedded Computing and Communication Systems, Rome, Italy, 24–26 February 2012. [Google Scholar]
- Garg, V.; Bansal, N. Smart Occupancy sensors to reduce energy consumption. Energy Build. 2000, 32, 81–87. [Google Scholar] [CrossRef]
- Hitiyise, E.; Ntagwirumugara, E.; Habarurema, W.; Ingabire, W.; Gasore, G. Building occupancy detection through sensor belief networks. Int. J. Appl. Eng. Res. 2016, 11, 10414–10419. [Google Scholar]
- Kashif, A.; Le, X.; Dugdale, J.; Ploix, S. Agent Based Framework to Simulate Inhabitants’Behaviour in Domestic Settings for Energy Management. In Proceedings of the 3rd International Conference on Agents and Artificial Intelligence, Rome, Italy, 28–30 January 2011; Volume 2. [Google Scholar]
- Kanaga Sura Raja, S.; Viswanathan, C.; Sivakumar, D.; Vivekanndan, M. Secured Smart Home Energy Monitoring System (Sshems) Using Raspberry Pi. J. Theor. Appl. Inf. Technol. 2014, 66, 305–314. [Google Scholar]
- Rao, P.; Uma, S. Raspberry Pi Home Automation with Wireless Sensors Using Smart Phone. Int. J. Comput. Sci. Mob. Comput. 2015, 5, 797–803. [Google Scholar]
- Alfathdyanto, K.; Febrianti, M.S.; Prihatmanto, A.S.; Machbub, C. Creating Database for Traditional Dance Categorization using CSV File Format. In Proceedings of the 2018 IEEE 8th International Conference on System Engineering and Technology (ICSET), Bandung, Indonesia, 15–16 October 2018; pp. 167–171. [Google Scholar] [CrossRef]
- Stoev, I. ESP8266 Based Multifunctional Module for Measuring Microclimatic Data; University of Ruse “Angel Kanchev”: Ruse, Bulgaria, 2019; p. v.58, b.3.1. ISBN 1311-3321. [Google Scholar]
- Nakashima, T.; Oshima, S.; Nakashima, A. Implementation of the performance evaluation system for the NTP server. In Proceedings of the 2003 IEEE Pacific Rim Conference on Communications Computers and Signal Processing (PACRIM 2003) (Cat. No.03CH37490), Victoria, BC, Canada, 28–30 August 2003; Volume 2, pp. 828–831. [Google Scholar] [CrossRef]
- Shoab, M.; Jain, K.; Anulhaq, M.; Shashi, M. Development and implementation of NMEA interpreter for real time GPS data logging. In Proceedings of the 2013 3rd IEEE International Advance Computing Conference (IACC), Ghaziabad, India, 22–23 February 2013; pp. 143–146. [Google Scholar] [CrossRef]
- Burdzhiev, S.D.; Georgiev, G. National system for complex monitoring. In Proceedings of the Collection of Materials from the Third National Conference with International Participation “Metallurgy, Hydro- and Aerodynamics, National Security, Sofia, Bulgaria, 2013; pp. 458–462, ISBN 1313-8308. [Google Scholar]
- Rožanec, J.; Trajkova, E.; Kenda, K.; Fortuna, B.; Mladenić, D. Explaining Bad Forecasts in Global Time Series Models. Appl. Sci. 2021, 11, 9243. [Google Scholar] [CrossRef]
- Gocheva, S.G. Lectures on Econometrics, European Virtual Laboratory of Mathematics. Available online: https://www.fmi-plovdiv.org/evlm/DBbg/bmatmenu/ (accessed on 22 November 2023).
- Adhikari, R.; Agrawal, R.K. An Introductory Study on Time Series Modeling and Forecasting; Cornell University: Ithaca, NY, USA, 2013; p. 68. [Google Scholar]
- Hyndman, R.J.; Athanasopoulos, G. Forecasting: Principles & Practice, 3rd ed.; Otexts: Melbourne, Australia, 2021. [Google Scholar]
- Communication from the Commission to the European Parliament, the Council, the European Economic and Social Committee and the Committee of the Regions A Europe that Protects: Clean Air for All; COM(2018) 330 final; European Commission: Brussels, Belgium. 2018. Available online: https://eur-lex.europa.eu/legal-content/EN/TXT/PDF/?uri=CELEX:52018DC0330 (accessed on 15 November 2023).
- Yankov, E. Hristov and Tzvetelin Gueorguiev. In A critical overview of the normative, regulatory and international standard requirements for healthy and safe public facilities. In Proceedings of the 2022 8th International Conference on Energy Efficiency and Agricultural Engineering (EE&AE), Ruse, Bulgaria, 30 June–2 July 2022; pp. 1–4. [Google Scholar]
- Ministry of Labour and Social Policy; Ministry of Health. REGULATION No. RD-07-3 of 18 July 2014 on the Minimum Requirements for the Microclimate at Workplaces. State Gazette 2014, 63, 52. [Google Scholar]



























Disclaimer/Publisher’s Note: The statements, opinions and data contained in all publications are solely those of the individual author(s) and contributor(s) and not of MDPI and/or the editor(s). MDPI and/or the editor(s) disclaim responsibility for any injury to people or property resulting from any ideas, methods, instructions or products referred to in the content. |
© 2023 by the authors. Licensee MDPI, Basel, Switzerland. This article is an open access article distributed under the terms and conditions of the Creative Commons Attribution (CC BY) license (https://creativecommons.org/licenses/by/4.0/).
Share and Cite
Zaharieva, S.; Georgiev, I.; Georgiev, S.; Stoev, I.; Borodzhieva, A. Implementation of a Prediction Model in a Smart System for Enhancing Comfort in Dwellings. Electronics 2023, 12, 4899. https://doi.org/10.3390/electronics12244899
Zaharieva S, Georgiev I, Georgiev S, Stoev I, Borodzhieva A. Implementation of a Prediction Model in a Smart System for Enhancing Comfort in Dwellings. Electronics. 2023; 12(24):4899. https://doi.org/10.3390/electronics12244899
Chicago/Turabian StyleZaharieva, Snezhinka, Ivan Georgiev, Slavi Georgiev, Iordan Stoev, and Adriana Borodzhieva. 2023. "Implementation of a Prediction Model in a Smart System for Enhancing Comfort in Dwellings" Electronics 12, no. 24: 4899. https://doi.org/10.3390/electronics12244899
APA StyleZaharieva, S., Georgiev, I., Georgiev, S., Stoev, I., & Borodzhieva, A. (2023). Implementation of a Prediction Model in a Smart System for Enhancing Comfort in Dwellings. Electronics, 12(24), 4899. https://doi.org/10.3390/electronics12244899

