Next Article in Journal
Photonic Multiple Microwave Frequency Measurement System with Single-Branch Detection Based on Polarization Interference
Next Article in Special Issue
Students’ Perception of Metaverses for Online Learning in Higher Education: Hype or Hope?
Previous Article in Journal
A New Varactor-Tuned 5.8 GHz Dielectric Resonator Band-Stop Filter for ITS and C-V2X Coexistence with Vehicular DSRC
 
 
Font Type:
Arial Georgia Verdana
Font Size:
Aa Aa Aa
Line Spacing:
Column Width:
Background:
Article

Online Education Management: A Multivariate Analysis of Students’ Perspectives and Challenges during Online Classes

by
Silvia Puiu
1,*,
Samuel O. Idowu
2,
Georgeta-Madalina Meghisan-Toma
3,4,
Roxana Maria Bădîrcea
1,
Nicoleta Mihaela Doran
1 and
Alina Georgiana Manta
1
1
Faculty of Economics and Business Administration, University of Craiova, 200585 Craiova, Romania
2
Guildhall School of Business and Law, London Metropolitan University, London N7 8DB, UK
3
Faculty of Business Administration in Foreign Languages, Bucharest University of Economic Studies, 010731 Bucharest, Romania
4
National Institute of Economic Research “Costin C. Kiritescu”, Romanian Academy, 050711 Bucharest, Romania
*
Author to whom correspondence should be addressed.
Electronics 2023, 12(2), 454; https://doi.org/10.3390/electronics12020454
Submission received: 21 December 2022 / Revised: 13 January 2023 / Accepted: 13 January 2023 / Published: 15 January 2023

Abstract

The aim of the present study is to find solutions for better management of online education, starting from students’ perspectives regarding the challenges they encountered in the last two years when online courses were imposed during the COVID-19 pandemic. The research methodology we used was partial least squares structural equation modelling based on data collected by applying a survey among students in Romanian universities. The novelty of our study consists in the proposed model, which has five variables: communication problems specific to online education, professors’ skill in conducting online classes, the quality of online education, the stress felt by students during online education, and the technical requirements of online education. The results revealed that despite challenges during online classes students benefited from a high-quality education because they had the support of their professors, all the educational resources that they needed, a device to connect from, and a very good internet connection. These findings are helpful for managers in the higher education system to create better educational strategies meant to satisfy the educational needs of students in the digital age.

1. Introduction

The topic of online education has gained much attention especially in the last two years (2020–2022) because educational institutions have had to move their courses online due to the COVID-19 pandemic. Professors, students, and managers in these institutions were not asked whether they want to do it; they were required in order to prevent the spread of the virus within the community. Online education offered the opportunity of flexibility in a time when professors and students could not meet face to face [1]. Black et al. [2] considered “online education as an opportunity equalizer”, offering access even to those in less-developed regions, of course, with the condition of having the necessary technical infrastructure (internet connection, devices for connecting online). Other recent studies have presented both challenges and opportunities provided by online education [3,4]. Watermeyer et al. [4] mention a “digital disruption” in UK universities determined by moving traditional education abruptly to an online format. As Adedoyin and Soykan [3] state, challenges should be “transformed to opportunities” for increased quality and efficiency.
As Nikdel Teymori and Fardin [5] put it, “education can be divided into before and after the COVID-19 outbreak”, emphasizing the important role of online education during a very challenging time. Our research was not intended to reflect the challenges of the pandemic, which definitely affected education, professors and students, and was instead focused on online education more generally. Online education in Romania during the COVID-19 pandemic was possible because the country declared a state of emergency. Thus, between March 2020 and March 2022, online education was implemented in all higher education institutions. Nonetheless, after the sudden end of the state of emergency in March 2022, many universities faced a lack of legislation that did not allow them to continue with online classes. This was difficult, especially because students were not provided with sufficient time before these changes were announced. With the start of the new academic year in October 2022, the country introduced the possibility of a hybrid form, though with a prevalence of traditional formats, especially for seminars and labs. There are no statistics regarding the number of universities that used the hybrid form, though many important universities implemented this form, especially during the winter months.
Even as many countries report fewer and fewer COVID-19 cases, the energy crisis may put pressure on many organisations, educational institutions included, to reduce expenses due to heating and electrical bills. In this context, online education might be one solution for educational managers to consider, as can be seen in other countries such as Poland [6].
There are many studies emphasizing the numerous benefits of online education, which include comfort and accessibility [7], reaching a higher number of students [8], and flexibility [9]. However, there are disadvantages or challenges as well, which should be tackled by managers in order to ensure that they provide high quality education to everyone. Firmansyah et al. [10] mention as disadvantages poor internet connections, the lack of direct interaction, excessive assignments given by professors to their students, and important restrictions for certain subjects that are more practical and not as theoretical, for example, the need to be in a lab to conduct experiments.
The present research focuses on the higher education system in Romania and students’ perspectives regarding the challenges and advantages offered by an online class format. The benefits and disadvantages of online education [7,8,9,10] are influenced by many factors. For instance, if the internet connection is good, online education may be seen as an advantage, while if the broadband coverage is a problem, then online education is seen as a disadvantage, or at least a challenge to work on.
According to World Population Review [11], the speed of internet connections in Romania is one of the fastest in the world, which constitutes an important foundation for online education. As previously mentioned, the evolution of online education after the state of emergency ended in March 2022 meant that Romanian universities could not continue online classes because of a gap in legislation, which was corrected only for the start of the academic year in October 2022.
Potra et al. [12] conducted research on students in the first year of their studies, and among the problems revealed were: “information overload, limited interaction, teacher-related hindrances and presence and concentration hurdles”. Another report [13] reveals the conclusions of students from the most import important universities in Romania: digital competencies were not a problem, technical difficulties were not significant, access to the internet was not limited, computer performance was good enough, digital resources were available in high proportion, and time was not a problem. Lack of motivation was a problem for half of the students. The same study mentions the perception of professors that students with good academic results performed well during online classes, while for students with low academic results their problems with learning increased, as did the gap between students.
Our main objectives are reflected by the variables we analysed: the communication problems that might arise in an online class, the stress felt by students due to the lack of direct connection with their colleagues and professors, the role played by teachers in offering quality online lectures, the technical requirements inherent in being able to connect to online classes, and the quality of online education as a dependent variable. It is important to highlight that Romania, the country we focused on, occupies the fourth position in the ranking of countries with the fastest broadband speed, after Monaco, Singapore, and Hong Kong [11].

2. Literature Review

As mentioned in the introduction, we wanted to analyse the student perspective regarding the challenges brought about by online education in order for the results to be used by educational managers. There are many studies focusing on student perspectives [10,12,14,15,16,17]; however, the novelty of our research consists in creating a model with variables that are considered the most challenging (communication problems, technical requirements, stress, professors’ skills) for the quality of online education based on students’ reported experience of online education [13]. Thus, starting from the opinions and needs of the students, higher education managers can develop strategies that best fit the reality.

2.1. Communication Problems Specific to Online Education

Many studies [18,19,20] have pointed out the communication problems encountered during online classes. Because there is no face-to-face contact between professors and students, this aspect is frequently mentioned as the main disadvantage. This problem should be analysed in the context of culture. Each country has its own culture, and the way people interact with each other and the need for interaction is emphasized more in certain countries than in others. Coman et al. [20] mentioned that the lack of communication between professors and students in Romania was least important during online classes. The most important problems were technical issues and lack of technical skills [20]. These results are normal for the time of the study (second semester, the beginning of online classes in Romania), taking into account that neither professors, nor students were prepared to move to a completely online format. In this context, students saw technical problems as having higher importance than interaction with their professors. For research focusing on online classes during the COVID-19 pandemic, it is important to understand that certain problems (stress, psychological issues) might be in part generated by the specifics of a crisis situation such as the pandemic, a time marked by uncertainty, fear, and decreased socialization. These issues have been addressed in studies about students’ perspectives [4,8,9,12,13].
As with any other problem, the solution is not to give up online classes, because, as has been shown, there are important benefits for this type of leaning; rather, it is to take measures to raise the quality of online education by better preparing students and professors. Thus, Sharma and Vyas [21] point to the importance of training for teachers in order to help them decipher non-verbal signs exhibited by students during online classes. For this to happen, it is important to have internal regulations requiring the students to turn on their cameras. Other studies [19] have shown that students in Bahrain do not consider visual contact during online classes to be important for teaching and learning.

2.2. Professors’ Skills in Conducting Online Classes

Professors’ skills teaching in an online format can refer to many aspects, from their capacity to use verbal and non-verbal communication to the way they provide the course content to their students (e.g., offering online resources, adapting their lectures and supplementary materials to an online format, creating attractive and interactive courses). This is not only about the digital skills, it is about the way the message changes. Even if there are studies according to which students do not perceive the visual contact in the educational process as important [19], it cannot be denied that non-verbal communication can offer important cues for professors, helping them to adjust their teaching style in accordance with what happens in the class, whether virtual or not.
According to Bambaeeroo and Shokrpour [22] (p. 51), “the more the teachers used verbal and non-verbal communication, the more efficacious their education and the students’ academic progress were”. Similarly, Dragomir et al. [23] conclude that both verbal and non-verbal communication are important, and provide solutions to compensate for the situation in which professors and students had traditional classes with face masks on during the COVID-19 pandemic.
As for the digital skills of professors and their readiness to conduct online classes, if this is a problem, it should be followed by important strategies at a national level to better prepare teachers at all educational levels to teach online, because the reality is that we live in a digital age and education should keep up with changes. Mirķe et al. [24] showed that the strategies taken by the Latvian government in the field of education are focused on preparing teachers to offer online classes by developing their digital skills.

2.3. The Quality of Online Education

This variable is influenced by many factors, among which communication is vital, because it is the way education is provided regardless of whether it is in a traditional or an online format. Young and Norgard [25] (p. 107) analysed the factors with the most impact on the quality of online education, and found that these were “interaction among students, quality and timely interaction between student and professor, consistent course design across courses, technical support availability, and flexibility”.
As we have seen [9], flexibility is a characteristic of online classes that brings important benefits for students in the teaching–learning process. Sun and Chen [26] appreciate that online education quality depends on course design, the success in creating the feeling among participants that they are part of a community, and technological progress. Palvia et al. [27] (p. 233) mention the role of “country-level factors” such as regulations and laws in the educational area, policies focused on developing digital skills in the entire system, and internet coverage among various regions in the country.

2.4. The Stress Felt by Students during Online Education

The stress factor has been extensively studied in the literature, especially in works related to online learning during the pandemic. In our opinion, it is important to take into account that part of the stress felt by the students was determined by the pandemic and the uncertainty that came with it in many areas of life. Certainly, the stress generated by the pandemic and the isolation felt by many people influenced many students in terms of the way they were able to cope with the requirements of online education and all the changes that came after. Nonetheless, online education is not specific only to times of crisis, and is a modern tool that is widely used nowadays.
Chandra [28] emphasized the stress felt by students along with the fact that online learning can be used to learn coping strategies and develop emotional intelligence, especially in conditions where face-to-face contact is not possible. Bruggerman et al. [29] highlighted both the positive implications (the flexibility and the opportunities provided) and negative stressors (feeling overwhelmed and pressured to accomplish more tasks, having technical problems, and not being able to extract the essential information from the courses provided online) encountered by students during online classes. The relationship between stress during online learning and the quality of education was highlighted by Altaf et al. [30], who concluded that for medical students the online experience was less stressful than face-to-face learning, which might be explained by the inherent stress specific to this profession.
Mheidly et al. [31] mostly highlighted the mental problems determined by spending more time online, mentioning stress, anxiety, and even burnout. Benila Pearl and Arunfred [32] conducted research before the pandemic, comparing the concentration capacity of students in online vs. traditional formats. The authors noticed that students familiar with online classes were able to focus more due to the technological opportunities that were used by professors to maintain their focus.
According to O’Brien et al. [33], the use of the internet is important for the development of a good education. However, they state that university managers should take into account “the balance between education… and distraction”. Other works mention the risk of online distractions (students using their smartphones to connect on social media or playing mobile games), even for traditional classrooms [33,34]. Thus, the stress determined by multitasking (listening to a lecture, online or not, while engaging in an unrelated activity) and the lack of concentration due to digital technologies can be attributed to the age we live in, and not only to online education.

2.5. The Technical Requirements for Online Education

The minimum technical requirements for a student to be able to attend online classes are mostly related to internet coverage and speed and the device used for connection, preferably one with a larger screen and software packages meant to help students in the learning process and their assignments. Meeting these requirements depends on the area students are living in (urban or rural), and the economic status of their family (families may not be able to afford to buy a computer, a laptop, or a performant smartphone for their children).
Muthuprasad et al. [35] showed that internet connection problems in terms of coverage, speed, and limited data were the three most important problems faced by students in India during online classes. Not having a device was only in the sixth position. Sifat [36] conducted research on students in Bangladesh, highlighting technical problems (poor internet speeds, high associated costs) and the stress caused by online classes. Cullinan et al. [37] addressed the problem of disparities between students with access to the internet and students from regions with less coverage, as well as the way these problems affect the quality of education if universities do not provide support for this latter group of students.

3. Research Methodology and Hypothesis Development

Figure 1 illustrates the flowchart of the methodological process we used for the present research.
As our research methodology, we used partial least squares structural equation modelling (PLS-SEM) and SmartPLS software, version 4 [38]. The most important research question we wanted to answer refers to the measures that higher education managers might take in order to ensure a high-quality education for students. With this question at the core of our research, we conducted our analysis starting from the following nine hypotheses:
Hypothesis 1 (H1).
There is a direct and negative influence from the communication problems specific to online education to the quality of online education.
Hypothesis 2 (H2).
There is a direct and positive influence from communication problems specific to online education to the stress felt by students during online education.
Hypothesis 3 (H3).
There is a direct and negative influence from professors’ skills in conducting online classes to the communication problems specific to online education.
Hypothesis 4 (H4).
There is a direct and positive influence from professors’ skills in conducting online classes to the quality of online education.
Hypothesis 5 (H5).
There is a direct and negative influence from professors’ skills in conducting online classes to the stress felt by students during online education.
Hypothesis 6 (H6).
There is a direct and negative influence from the stress felt by students during online education to the quality of online education.
Hypothesis 7 (H7).
There is a direct and negative influence from the technical requirements for online education to the communication problems specific to online education.
Hypothesis 8 (H8).
There is a direct and positive influence from the technical requirements for online education to the quality of online education.
Hypothesis 9 (H9).
There is a direct and negative influence from the technical requirements for online education to the stress felt by students during online education.
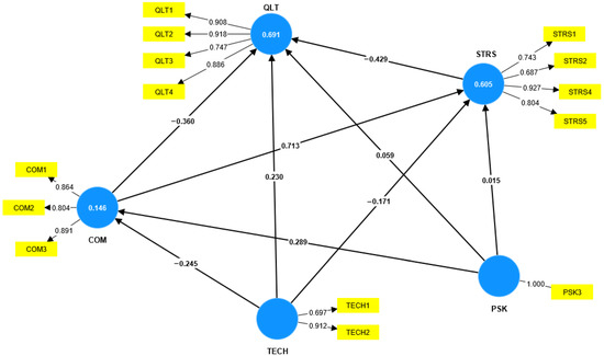
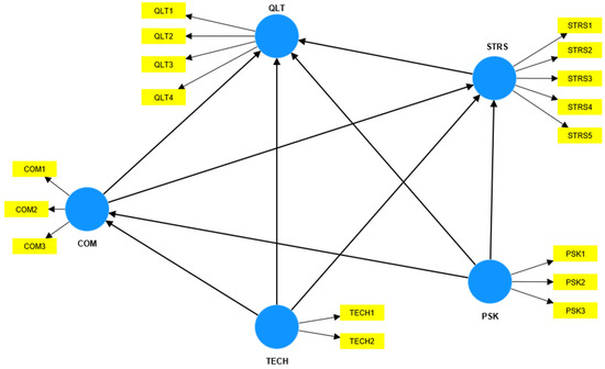
Figure 2 illustrates the model we proposed for the present research (H1: COM -> QLT; H2: COM -> STRS; H3: PSK -> COM; H4: PSK -> QLT; H5: PSK -> STRS; H6: STRS -> QLT; H7: TECH -> COM; H8: TECH -> QLT; H9: TECH -> STRS), and Table 1 details the model’s constructs, items, and codes. The model includes five constructs, each with its own items: communication problems specific to online education (three items); professors’ skills in conducting online classes (three items); the quality of online education (four items); the stress felt by students during online education (five items); and the technical requirements for online education (two items).
For applying PLS-SEM, we used a questionnaire which was sent out during September and October 2022 to students in Romanian universities. After eliminating incomplete surveys, we had 200 valid questionnaires remaining, a number which is in accordance with the minimum sample required by this method [39]. We used 5-point Likert scales (from 1, corresponding to total disagreement, to 5, corresponding to total agreement) for the questions addressing the variables in the model. The survey was created using Google Forms and shared online on Facebook groups dedicated to students in the main university centres in Romania. No personal data were collected; it was hoped that the anonymity would make students feel safer in expressing their opinions regarding online education. Most respondents were students between 18 and 25 years old (77.5%), and preferred to connect to online classes using a laptop (70%).

4. Results

For the results shown in Table 2, we determined the outer loadings and variance inflation factors (VIF) in order to check whether the convergent validity of the model and the items we proposed was ensured. We eliminated the items with an outer loading below 0.6, as this level indicates an acceptable convergent validity [40,41]. The VIF for each of the model’s items was lower than 5, showing a low collinearity of the items, as is desired [42].
Thus, we eliminated the items PSK1, PSK2, and STRS3 from the initial proposed model, changing it to the one illustrated in Figure 3. The strongest influence was registered from COM to STRS (0.713), followed by the negative relations (the minus sign) from STRS to QLT (−0.429) and from COM to QLT (−0.360); 69.1% of the QLT variance was determined by the influence of STRS, COM, TECH, and PSK, in this order, while 60.5% of the STRS variance was determined by COM, TECH, and PSK.
In Table 3, we include the descriptive statistics for each of the model’s items after removing the ones with outer loadings below 0.6. TECH 1 and TECH 2 have the highest means (4.095 and 4.485, respectively), showing the importance of meeting the minimal technical requirements in online education. The lowest means (less than 3, corresponding to disagreement) were registered by STRS1, STRS2, STRS4, and STRS5, which show the low level of stress felt by the students during online classes.
The constructs’ reliability and validity are presented in Table 4. Cronbach’s Alpha measures the consistency and the reliability, and the average variance extracted (AVE) measures the variance of the constructs in the model. The values for Cronbach’s Alpha are higher than 0.8 for COM, QLT, PSK, and STRS, indicating very good reliability, and the value for TECH is higher than 0.5, corresponding to acceptable reliability [43]. The values for AVE are higher than 0.6, and for Composite Reliability they are higher than 0.7, indicating good reliability and the validity of the variables. In addition, we determined the value for the standardized root mean square residual (SRMR), which was 0.077, showing that the proposed model has a good fit [44].
The Fornell–Larcker criterion in Table 5 shows the model’s discriminant validity; the square roots of the AVE values (shown in the main diagonal) for the five constructs of the model are higher than the other values due to the relationship of each construct with the others.
To check the discriminant validity of the model, we calculated heterotrait–monotrait ratio (HTMT) with the confidence intervals bias corrected, as suggested by Ringle [45]. The confidence intervals in Table 6 show good discriminant validity between the constructs, even if the correlation between STRS and COM has a borderline value for HTMT (0.909). As Ringle [45] and Henseler et al. [46] state, if the confidence intervals for HTMT do not include a value of 1, discriminant validity is met.
The bootstrapping test was applied to analyse the significance of the proposed model, with the results shown in Table 7. For a 5% significance level, there are two relations between the variables in the model for which the t-statistics are below 1.96 and the p-value is above 0.05 (the relation from PSK to QLT and from PSK to STRS). These relations are characterised by corrected confidence interval biases that include a value of zero, invalidating hypotheses H4 and H5.
In order to determine whether the model in our research has predictive relevance, we calculated Q2 predict, with the results shown in Table 8. Because the Q2 predict values for the dependent constructs (COM, QLT, and STRS) are higher than 0, we can state that the proposed model has high predictive relevance. Q2 predict is determined by applying PLSpredict in SmartPLS.

5. Discussion

Of the nine hypotheses we formulated at the beginning of our research, two were not validated (H4 and H5). In this section, we discuss each of the findings in comparison with other studies which reached similar or opposite results.
H1: There is a direct and negative influence from the communication problems specific to online education to the quality of online education. This hypothesis was validated, showing that communication problems affect the quality of online education if they exist. We notice from Table 3 that the three items considered as communication problems (the connection with the professor, non-verbal communication, and the depth of debates) registered low means, with students mostly disagreeing with the fact that there are important communication problems. This result is in accordance with other studies that emphasize the importance of communication for the success of online learning [47,48,49]. Ahmed [49] considered that students sometimes disregard these problems because of the advantages and accessibility offered by online classes. A similar conclusion was noticed for students in Bahrain [19], who did not consider visual contact important, even though it is essential for good non-verbal communication.
H2: There is a direct and positive influence from communication problems specific to online education to the stress felt by students during online education. This hypothesis was validated, and is the relation with the strongest impact (0.713). If there are communication problems, they increase the level of stress felt by the students. This is in accordance with other studies [28]; however, there are authors who emphasize the fact that stress can be reduced with proper techniques and when there is a balance [28,32,33]. Our study revealed that Romanian students registered a low level of stress (i.e., the mean in Table 3 for the items related to stress registered values corresponding to disagreement) for all stressors (general, time needed for learning, concentration, and distractions).
H3: There is a direct and negative influence from professors’ skills in conducting online classes to the communication problems specific to online education. This hypothesis is validated, highlighting the important role played by professors in tackling communication problems encountered during online classes. It is a professional and moral responsibility of professors to diminish as much as possible any communication barriers that might appear during online courses. This is in accordance with other studies [22,23,24] that show the importance of developing the digital and communication skills of professors and helping them to be better prepared to teach online.
H4: There is a direct and positive influence from professors’ skills in conducting online classes to the quality of online education. This hypothesis was not validated; at least, Romanian students did not consider that the quality of online education was influenced by their professors’ skills. To explain this result, it is useful to place it in the context of the other factors appreciated by students that affected quality to a higher extent, namely, stress (−0.429), followed by communication problems (−0.360), technical requirements (0.230), and only in the last position their professors’ skills (0.059). Other authors [24] mention the role of professors in creating interactive courses and in helping students feel that they are part of a community, thereby increasing the quality of education. Coman et al. [20] conducted a study of Romanian students and noticed that the lack of communication with their teachers was the least important. Ahmed [46] noticed that sometimes students disregard problems if they find the advantages to be more important. These factors can partially explain the results in our research.
H5: There is a direct and negative influence from professors’ skills in conducting online classes to the stress felt by students during online education. This hypothesis was not validated, and a connection showing that professors can help students to diminish their stress level was not proven. Other authors [32] have shown that professors with the right skills can help students to focus better during classes and to be more relaxed, and provide examples such as brainstorming, games, and quizzes that can be used to this end.
H6: There is a direct and negative influence from the stress felt by students during online education to the quality of online education. This hypothesis was validated, stress being the factor with the strongest influence on online education quality (−0.429). Benila Pearl and Arunfred [32] found that stress can have a stimulating effect, noticing that students following online classes can concentrate better. Romanian students mentioned low levels of their stressors (general stress, concentration problems, distractions, being overwhelmed by assignments and tasks).
H7: There is a direct and negative influence from the technical requirements for online education to the communication problems specific to online education. This hypothesis was validated, showing that students who have a device and a good internet speed for connecting to online classes have fewer communication problems. The mean registered by both items related to technology (TECH1 and TECH2) was above 4, corresponding to the agreement of most students that they have everything they need for online learning. As previously mentioned, Romania has very good internet speeds, occupying the fourth position in the world [11], which explains the role played by meeting the minimum technical requirements in reducing communication problems during online classes.
H8: There is a direct and positive influence from the technical requirements for online education to the quality of online education. This hypothesis was validated, showing the role played by technology and the need for minimal requirements in order to benefit from online education. Sun and Chen [26] considered that technological developments positively influence the quality of online education. The high speed of the internet in Romania [11], a developing country which is among the countries with the fastest broadband connection speeds, creates important opportunities for Romanian students and offers a good foundation for offering high quality online classes.
H9: There is a direct and negative influence from the technical requirements for online education to the stress felt by students during online education. This hypothesis was validated, with the results being in accordance with other studies [29,36]. Bruggerman et al. [29] mentioned that technical problems can raise the level of stress felt by students, and Sifat [36] highlighted both technical problems and mental problems (stress, anxiety) generated by online classes during the COVID-19 pandemic.
Figure 3 shows the coefficients of determination measured by R squared in SmartPLS. The high R2 for QLT (0.691) shows the important influence of STRS, COM. TECH, and PSK, with the highest impact from STRS and COM (expressed by H1 and H6). This is relevant because decision-makers such as managers in the higher education system could use these results to raise the quality level of online education in higher education institutions. The second most important coefficient of determination is STRS (0.605), which is mostly influenced by COM. Because communication problems increase the level of stress felt by students, managers should develop training programs for professors in order to reduce the communication gap between students and their professors.

6. Conclusions

The present study analyses online education management, starting from students’ perspective regarding the challenges they encountered during this type of education. The results show that the quality of education is influenced mostly by stress and communication problems, and less by the minimum technical requirements and professors’ skills. These findings can be explained by the excellent position occupied by Romania at the top of the countries with the highest fixed broadband speeds, this being the reason why Romanian students are not preoccupied by lack of connection or low internet speeds. Regarding professors’ skills in communicating and disseminating information in a way adapted for online classes, students did not consider these aspects to affect the quality of their online education in a significant way.

6.1. Theoretical and Practical Implications

The results of our research are useful for higher education managers and strategists in public administration for developing strategies and policies meant to raise the quality of online learning, enhance its benefits, and diminish any risks and challenges that might appear. In practice, our findings are helpful to professors who are dealing with their own stress and sometimes burnout [50] when teaching online. They should understand the role played by verbal and non-verbal communication in helping students have a successful learning experience.
Thus, in accordance with the results of our research, higher education managers should tailor their strategies to better fit the needs of both students and professors. As our findings show, communication problems and stress are the factors that most influence the quality of education. In conclusion, we recommend strategies focusing on improving communication between students and professors and finding solutions to reduce the stress that comes with online education. For better communication, managers should invest in training programs for professors to better prepare them for providing interesting content to their students.

6.2. Limitations and Future Research Directions

The limitations of our research refer to the fact that we conducted the quantitative analysis online, not face-to-face, which might have affected the dimension of the sample. This was due to geographical restrictions and reduced financial resources. Furthermore, we developed a model with only five variables; in future research studies, we intend to add other constructs which might change the results, such as the influence of social groups, family support [51], personality traits, or physical and mental health. Another research direction we wish to follow in the future is to analyse all the countries with the highest broadband speeds and examine their similarities and differences, as well as the impact of culture [52], gross domestic product [53], and public expenditures; similar methods were used by Florea et al. [54] and Vatavu et al. [55] to study the impact of investment in the educational sector [56] on the quality of online education.

Author Contributions

Conceptualization, S.P., R.M.B. and S.O.I.; methodology, S.P. and G.-M.M.-T.; validation, S.P., G.-M.M.-T. and N.M.D.; formal analysis, S.P. and A.G.M.; investigation, S.O.I. and R.M.B.; writing—original draft preparation, A.G.M. and N.M.D.; writing—review and editing, S.P. and S.O.I.; visualization, S.P.; supervision, S.P. and R.M.B.; project administration, S.P., A.G.M. and G.-M.M.-T. All authors have read and agreed to the published version of the manuscript.

Funding

This research received no external funding.

Data Availability Statement

Not applicable.

Conflicts of Interest

The authors declare no conflict of interest.

References

  1. Stone, C.; Freeman, E.; Dyment, J.E.; Muir, T.; Milthorpe, N. Equal or equitable?: The role of flexibility within online education. Aust. Int. J. Rural. Educ. 2019, 29, 26–40. [Google Scholar] [CrossRef]
  2. Black, D.; Bissessar, C.; Boolaky, M. Online Education as an Opportunity Equalizer: The Changing Canvas of Online Education. Interchange 2019, 50, 423–443. [Google Scholar] [CrossRef]
  3. Adedoyin, O.B.; Soykan, E. COVID-19 pandemic and online learning: The challenges and opportunities. Interact. Learn. Environ. 2020, 1–13. [Google Scholar] [CrossRef]
  4. Watermeyer, R.; Crick, T.; Knight, C.; Goodall, J. COVID-19 and digital disruption in UK universities: Afflictions and affordances of emergency online migration. High. Educ. 2021, 81, 623–641. [Google Scholar] [CrossRef]
  5. Teymori, A.N.; Fardin, M.A. COVID-19 and educational challenges: A review of the benefits of online education. Ann. Mil. Health Sci. Res. 2020, 18(3), e105778. [Google Scholar] [CrossRef]
  6. University World News. Available online: https://www.universityworldnews.com/post.php?story=20221010103915479 (accessed on 7 November 2022).
  7. Mukhtar, K.; Javed, K.; Arooj, M.; Sethi, A. Advantages, Limitations and Recommendations for online learning during COVID-19 pandemic era. Pak. J. Med. Sci. 2020, 36, 27–31. [Google Scholar] [CrossRef]
  8. Dumford, A.D.; Miller, A.L. Online learning in higher education: Exploring advantages and disadvantages for engagement. J. Comput. High Educ. 2018, 30, 452–465. [Google Scholar] [CrossRef]
  9. O’Donoghue, J.; Singh, G.; Green, C. A comparison of the advantages and disadvantages of IT based education and the implication upon students. Digit. Educ. Rev. 2004, 9, 63–76. [Google Scholar]
  10. Firmansyah, R.; Putri, D.M.; Wicaksono, M.G.S.; Putri, S.F.; Widianto, A.A. The University students’ perspectives on the advantages and disadvantages of online learning due to COVID-19. In Proceedings of the 2nd Annual Management, Business and Economic Conference (AMBEC 2020), Virtual, 5 September 2020; pp. 120–124. [Google Scholar] [CrossRef]
  11. World Population Review. Available online: https://worldpopulationreview.com/country-rankings/internet-speeds-by-country (accessed on 7 November 2022).
  12. Potra, S.; Pugna, A.; Pop, M.-D.; Negrea, R.; Dungan, L. Facing COVID-19 Challenges: 1st-Year Students’ Experience with the Romanian Hybrid Higher Educational System. Int. J. Environ. Res. Public Health 2021, 18, 3058. [Google Scholar] [CrossRef]
  13. ANOSR. Invatamantul Online Prin Ochii Studentilor. Available online: https://anosr.ro/wp-content/uploads/2021/04/2020-Invatamantul-online-prin-ochii-studentilor.-Recomandarile-ANOSR.-Raport-octombrie.pdf (accessed on 10 January 2023).
  14. Sujarwo, S.; Sukmawati, S.; Akhiruddin, A.; Ridwan, R.; Siradjuddin, S.S.S. An analysis of university students’ perspective on online learning in the midst of COVID-19 pandemic. J. Pendidik. Dan Pengajaran 2020, 53, 125–137. [Google Scholar] [CrossRef]
  15. Coldwell, J.; Wells, J. Students’ perspective of online learning. In Quality Education @ a Distance; IFIP—The International Federation for Information Processing; Davies, G., Stacey, E., Eds.; Springer: Boston, MA, USA, 2003; Volume 131, pp. 101–108. [Google Scholar] [CrossRef]
  16. Van Wart, M.; Ni, A.; Medina, P.; Canelon, J.; Kordrostami, M.; Zhang, J.; Liu, Y. Integrating students’ perspectives about online learning: A hierarchy of factors. Int. J. Educ. Technol. High. Educ. 2020, 17, 1–22. [Google Scholar] [CrossRef] [PubMed]
  17. Sit, J.W.; Chung, J.W.; Chow, M.C.; Wong, T.K. Experiences of online learning: Students’ perspective. Nurse Educ. Today 2005, 25, 140–147. [Google Scholar] [CrossRef] [PubMed]
  18. Shrivastava, G.; Ovais, D.; Arora, N. Measuring the walls of communication barriers of students in higher education during online classes. J. Content Community Commun. 2021, 13, 263–272. [Google Scholar]
  19. Al Mahadin, L.; Hallak, L. The Lack of Visual Interaction in Online Classes and its Effect on the Learning Experience of Students during the COVID-19 Pandemic: A Survey of a Bahraini Private University Students. In Proceedings of the AUBH E-Learning Conference 2021: Innovative Learning & Teaching—Lessons from COVID-19, Manama, Bahrain, 24–26 May 2021. [Google Scholar] [CrossRef]
  20. Coman, C.; Țîru, L.G.; Meseșan-Schmitz, L.; Stanciu, C.; Bularca, M.C. Online Teaching and Learning in Higher Education during the Coronavirus Pandemic: Students’ Perspective. Sustainability 2020, 12, 10367. [Google Scholar] [CrossRef]
  21. Sharma, S.; Vyas, P. Enhancing non-verbal communication in online classes: A conceptual framework. J. Educ. Teach. 2022, 48, 135–137. [Google Scholar] [CrossRef]
  22. Bambaeeroo, F.; Shokrpour, N. The impact of the teachers’ non-verbal communication on success in teaching. J. Adv. Med. Educ. Prof. 2017, 5, 51–59. [Google Scholar]
  23. Dragomir, G.-M.; Fărcașiu, M.A.; Șimon, S. Students’ Perceptions of Verbal and Non-Verbal Communication Behaviors during and after the COVID-19 Pandemic. Appl. Sci. 2021, 11, 8282. [Google Scholar] [CrossRef]
  24. Mirķe, E.; Cakula, S.; Tzivian, L. Measuring teachers-as-learners’ digital skills and readiness to study online for successful e-learning experience. J. Teach. Educ. Sustain. 2019, 21, 5–16. [Google Scholar] [CrossRef]
  25. Young, A.; Norgard, C. Assessing the quality of online courses from the students’ perspective. Internet High. Educ. 2006, 9, 107–115. [Google Scholar] [CrossRef]
  26. Sun, A.; Chen, X. Online education and its effective practice: A research review. J. Inf. Technol. Educ. 2016, 15, 157–190. [Google Scholar] [CrossRef]
  27. Palvia, S.; Aeron, P.; Gupta, P.; Mahapatra, D.; Parida, R.; Rosner, R.; Sindhi, S. Online education: Worldwide status, challenges, trends, and implications. J. Glob. Inf. Technol. Manag. 2018, 21, 233–241. [Google Scholar] [CrossRef]
  28. Chandra, Y. Online education during COVID-19: Perception of academic stress and emotional intelligence coping strategies among college students. Asian Educ. Dev. Stud. 2021, 10, 229–238. [Google Scholar] [CrossRef]
  29. Bruggeman, B.; Garone, A.; Struyven, K.; Pynoo, B.; Tondeur, J. Exploring university teachers’ online education during COVID-19: Tensions between enthusiasm and stress. Comput. Educ. Open 2022, 3, 100095. [Google Scholar] [CrossRef]
  30. Altaf, R.; Kling, M.; Hough, A.; Baig, J.; Ball, A.; Goldstein, J.; Brunworth, J.; Chau, C.; Dybas, M.; Jacobs, R.J.; et al. The Association between Distance Learning, Stress Level, and Perceived Quality of Education in Medical Students after Transitioning to a Fully Online Platform. Cureus 2022, 14, e24071. [Google Scholar] [CrossRef]
  31. Mheidly, N.; Fares, M.Y.; Fares, J. Coping with stress and burnout associated with telecommunication and online learning. Front. Public Health 2020, 8, 574969. [Google Scholar] [CrossRef] [PubMed]
  32. Benila Pearl, J.; Arunfred, N. A Comparative Study on the Concentration Skill between E-Learning Methods and Traditional Learning Methods among Higher Education Students. Asia Pac. J. Multidiscip. Res. 2019, 7, 67–73. [Google Scholar]
  33. O’Brien, O.; Sumich, A.; Kanjo, E.; Kuss, D. WiFi at University: A Better Balance between Education Activity and Distraction Activity Needed. Comput. Educ. Open 2022, 3, 100071. [Google Scholar] [CrossRef]
  34. Goundar, S. The distraction of technology in the classroom. J. Educ. Hum. Dev. 2014, 3, 211–229. [Google Scholar]
  35. Muthuprasad, T.; Aiswarya, S.; Aditya, K.S.; Jha, G.K. Students’ perception and preference for online education in India during COVID-19 pandemic. Soc. Sci. Humanit. Open 2021, 3, 100101. [Google Scholar] [CrossRef]
  36. Sifat, R.I. COVID-19 pandemic: Mental stress, depression, anxiety among the university students in Bangladesh. Int. J. Soc. Psychiatry 2021, 67, 609–610. [Google Scholar] [CrossRef]
  37. Cullinan, J.; Flannery, D.; Harold, J.; Lyons, S.; Palcic, D. The disconnected: COVID-19 and disparities in access to quality broadband for higher education students. Int. J. Educ. Technol. High. Educ. 2021, 18, 1–21. [Google Scholar] [CrossRef] [PubMed]
  38. Ringle, C.M.; Wende, S.; Becker, J.M. SmartPLS 4. Boenningstedt: SmartPLS GmbH. 2015. Available online: http://www.smartpls.com (accessed on 6 November 2022).
  39. Kock, N.; Hadaya, P. Minimum sample size estimation in PLS-SEM: The inverse square root and gamma-exponential methods. Inf. Syst. J. 2018, 28, 227–261. [Google Scholar] [CrossRef]
  40. Yana, A.G.A.; Rusdhi, H.A.; Wibowo, M.A. Analysis of factors affecting design changes in construction project with Partial Least Square (PLS). Procedia Eng. 2015, 125, 40–45. [Google Scholar] [CrossRef]
  41. Hulland, J. Use of partial least squares (PLS) in strategic management research: A review of four recent studies. Strateg. Manag. J. 1999, 20, 195–204. [Google Scholar] [CrossRef]
  42. Hair, J.F., Jr.; Hult, G.T.M.; Ringle, C.M.; Sarstedt, M. A Primer on Partial Least Squares Structural Equation Modeling (PLS-SEM), 3rd ed.; Sage: Thousand Oaks, CA, USA, 2021. [Google Scholar]
  43. Hinton, P.; McMurray, I.; Brownlow, C. SPSS Explained, 2nd ed.; Routledge: London, UK, 2014. [Google Scholar] [CrossRef]
  44. Hu, L.T.; Bentler, P.M. Fit indices in covariance structure modeling: Sensitivity to underparameterized model misspecification. Psychol. Methods 1998, 3, 424–453. [Google Scholar] [CrossRef]
  45. Ringle, M. HTMT Discriminant Validity. Forum SmartPLS. Available online: https://forum.smartpls.com/viewtopic.php?t=3616 (accessed on 9 January 2023).
  46. Henseler, J.; Ringle, C.M.; Sarstedt, M. A new criterion for assessing discriminant validity in variance-based structural equation modeling. J. Acad. Mark. Sci. 2015, 43, 115–135. [Google Scholar] [CrossRef]
  47. Betts, K. Lost in translation: Importance of effective communication in online education. Online J. Distance Learn. Adm. 2009, 12, 1–14. [Google Scholar]
  48. Bhatti, M.T.; Teevno, R.A. Nonverbal Communication (NVC) and teacher presence in collaborative online learning. J. Contemp. Issues Bus. Gov. 2021, 27, 308–316. [Google Scholar]
  49. Ahmed, R. Effects of Online Education on Encoding and Decoding Process of Students and Teachers. In Proceedings of the International Association for Development of the Information Society, International Conference on e-Learning, Madrid, Spain, 17–19 July 2018. [Google Scholar]
  50. Mosleh, S.M.; Kasasbeha, M.A.; Aljawarneh, Y.M.; Alrimawi, I.; Saifan, A.R. The impact of online teaching on stress and burnout of academics during the transition to remote teaching from home. BMC Med. Educ. 2022, 22, 475. [Google Scholar] [CrossRef]
  51. Hart, C. Factors associated with student persistence in an online program of study: A review of the literature. J. Interact. Online Learn. 2012, 11, 19–42. [Google Scholar]
  52. Wang, C.-M.; Reeves, T.C. The Meaning of Culture in Online Education: Implications for Teaching, Learning and Design. In Globalized E-Learning Cultural Challenges; Edmundson, A., Ed.; IGI Global: Hershey, PA, USA, 2007; pp. 1–17. [Google Scholar] [CrossRef]
  53. Pastor, J.M.; Peraita, C.; Serrano, L.; Soler, Á. Higher education institutions, economic growth and GDP per capita in European Union countries. Eur. Plan. Stud. 2018, 26, 1616–1637. [Google Scholar] [CrossRef]
  54. Florea, N.M.; Bădîrcea, R.M.; Meghisan-Toma, G.-M.; Puiu, S.; Manta, A.G.; Berceanu, D. Linking Public Finances’ Performance to Renewable-Energy Consumption in Emerging Economies of the European Union. Sustainability 2021, 13, 6344. [Google Scholar] [CrossRef]
  55. Vatavu, S.; Lobont, O.-R.; Stefea, P.; Brindescu-Olariu, D. How Taxes Relate to Potential Welfare Gain and Appreciable Economic Growth. Sustainability 2019, 11, 4094. [Google Scholar] [CrossRef]
  56. Morawczynski, O.; Ngwenyama, O. Unraveling the impact of investments in ICT, education and health on development: An analysis of archival data of five West African countries using regression splines. Electron. J. Inf. Syst. Dev. Ctries. 2007, 29, 1–15. [Google Scholar] [CrossRef]
Figure 1. The methodological process. Source: own work.
Figure 1. The methodological process. Source: own work.
Electronics 12 00454 g001
Figure 2. The proposed research model. Source: Designed by authors with SmartPLS version 4.
Figure 2. The proposed research model. Source: Designed by authors with SmartPLS version 4.
Electronics 12 00454 g002
Figure 3. PLS-SEM algorithm applied to the changed model. Source: Own work using SmartPLS, version 4.
Figure 3. PLS-SEM algorithm applied to the changed model. Source: Own work using SmartPLS, version 4.
Electronics 12 00454 g003
Table 1. The constructs, items, and codes used in the research model.
Table 1. The constructs, items, and codes used in the research model.
ConstructsItemsCodesSource
Communication problems specific to online education (COM)Communication between professors and students is affected during online classes compared to face-to-face classes.COM1Shrivastava et al. [18]; Al Mahadin and Hallak [19]; Coman et al. [20]; Sharma and Vyas [21]
Debates during online classes are less profound than in face-to-face classes.COM2
Non-verbal communication is affected during online classes compared to face-to-face classes.COM3
The professors’ skills to conduct online classes (PSK)Professors provide all needed educational resources for online classes to their students.PSK1Al Mahadin and Hallak [19]; Bambaeeroo and Shokrpour [22]; Dragomir et al. [23]; Mirķe et al. [24]
Professors have the skills to create interactive online courses.PSK2
Professors use non-verbal communication to better understand their students’ needs.PSK3
The quality of online education (QLT)Online education motivates me to study more compared with face-to-face education.QLT1Young and Norgard [25]; Sun and Chen [26]; Palvia et al. [27]
For me, online education is more efficient than face-to-face classes.QLT2
The interest for online classes is higher compared to face-to-face classes, more students being present.QLT3
The quality of online education is the same as that of the face-to-face education.QLT4
The stress felt by the students during online education (STRS)For me, online education is in general more stressful than face-to-face education.STRS1Chandra [28]; Bruggeman et al. [29]; Mheidly et al. [31]; Benila Pearl and Arunfred [32]; O’Brien et al. [33]; Goundar [34]
I have to spend more time to study individually to have the same efficiency in online education compared to face-to-face education.STRS2
Cyber security preoccupies me during online classes.STRS3
My capacity to concentrate is lower during online classes compared with face-to-face education.STRS4
I am frequently distracted by other things during online classes.STRS5
The technical requirements for online education (TECH)I have a stable internet connection.TECH1Muthuprasad et al. [35]; Sifat [36]
I have all I need for online classes in terms of devices and software.TECH2
Table 2. The outer loadings and VIF values for the items in the model.
Table 2. The outer loadings and VIF values for the items in the model.
ItemsOuter LoadingsVIF
COM10.8661.898
COM20.8031.649
COM30.8911.944
PSK1−0.5761.026
PSK20.4081.044
PSK30.6851.019
QLT10.9083.576
QLT20.9183.780
QLT30.7471.635
QLT40.8872.608
STRS10.7451.626
STRS20.6891.417
STRS30.2091.037
STRS40.9253.079
STRS50.8002.131
TECH10.6941.133
TECH20.9141.133
Source: Authors’ own work using SmartPLS version 4.
Table 3. The descriptive statistics of the items kept in the model.
Table 3. The descriptive statistics of the items kept in the model.
ItemsMeanStandard DeviationOuter Loading
COM13.5451.4690.864
COM22.7201.5170.804
COM33.0651.4390.891
PSK33.0051.3841.000
QLT13.1901.5310.908
QLT23.2901.4990.918
QLT33.9301.4230.747
QLT43.4551.4210.886
STRS12.0151.3210.743
STRS22.6651.4810.687
STRS42.6001.5750.927
STRS52.3701.4330.804
TECH14.0951.3360.697
TECH24.4851.0910.912
Source: Own work using SmartPLS version 4.
Table 4. The reliability and validity of the model constructs.
Table 4. The reliability and validity of the model constructs.
ConstructsCronbach’s Alpharho_AComposite ReliabilityAVE
COM0.8150.8370.8900.729
QLT0.8890.9050.9240.753
PSK1111
STRS0.8030.8530.8720.632
TECH0.5100.6140.7920.659
Source: Own work using SmartPLS version 4.
Table 5. The Fornell–Larcker criterion.
Table 5. The Fornell–Larcker criterion.
ConstructsCOMPSKQLTSTRSTECH
COM0.854
PSK0.2931.000
QLT−0.726−0.1470.868
STRS0.7600.227−0.7690.795
TECH−0.250−0.0170.469−0.3490.812
Source: Own work using SmartPLS version 4.
Table 6. HTMT with corrected confidence interval bias.
Table 6. HTMT with corrected confidence interval bias.
Original SampleSample MeanBias2.5%97.5%
PSK <-> COM0.3160.316−0.0010.1530.469
QLT <-> COM0.8370.8370.0010.7370.909
QLT <-> PSK0.1490.1650.0160.0420.284
STRS <-> COM0.9090.9100.0020.8320.974
STRS <-> PSK0.2540.2610.0070.1160.403
STRS <-> QLT0.8790.8800.0010.7920.949
TECH <-> COM0.3610.3720.0110.1700.565
TECH <-> PSK0.0320.1090.0780.0010.050
TECH <-> QLT0.6750.6800.0060.5100.829
TECH <-> STRS0.4950.5070.0120.2880.684
Table 7. Bootstrapping test and validation of hypotheses.
Table 7. Bootstrapping test and validation of hypotheses.
T Statisticsp-ValuesConfidence Interval Bias CorrectedHypotheses Validation
COM -> QLT4.9620.000(−0.498, −0.210)H1 validated
COM -> STRS17.9370.000(0.623, 0.783)H2 validated
PSK -> COM4.0050.000(0.147, 0.428)H3 validated
PSK -> QLT1.3650.172(−0.024, 0.143)H4 invalidated
PSK -> STRS0.2800.779(−0.092, 0.113)H5 invalidated
STRS -> QLT5.9490.000(−0.566, −0.282)H6 validated
TECH -> COM3.9160.000(−0.357, −0.108)H7 validated
TECH -> QLT3.7880.000(0.118, 0.356)H8 validated
TECH -> STRS3.5280.000(−0.265, −0.078)H9 validated
Source: Own analysis using SmartPLS version 4.
Table 8. Cross-validated redundancy.
Table 8. Cross-validated redundancy.
ConstructsQ2 Predict
COM0.121
PSK-
QLT0.217
STRS0.144
TECH-
Source: Own work using SmartPLS version 4.
Disclaimer/Publisher’s Note: The statements, opinions and data contained in all publications are solely those of the individual author(s) and contributor(s) and not of MDPI and/or the editor(s). MDPI and/or the editor(s) disclaim responsibility for any injury to people or property resulting from any ideas, methods, instructions or products referred to in the content.

Share and Cite

MDPI and ACS Style

Puiu, S.; Idowu, S.O.; Meghisan-Toma, G.-M.; Bădîrcea, R.M.; Doran, N.M.; Manta, A.G. Online Education Management: A Multivariate Analysis of Students’ Perspectives and Challenges during Online Classes. Electronics 2023, 12, 454. https://doi.org/10.3390/electronics12020454

AMA Style

Puiu S, Idowu SO, Meghisan-Toma G-M, Bădîrcea RM, Doran NM, Manta AG. Online Education Management: A Multivariate Analysis of Students’ Perspectives and Challenges during Online Classes. Electronics. 2023; 12(2):454. https://doi.org/10.3390/electronics12020454

Chicago/Turabian Style

Puiu, Silvia, Samuel O. Idowu, Georgeta-Madalina Meghisan-Toma, Roxana Maria Bădîrcea, Nicoleta Mihaela Doran, and Alina Georgiana Manta. 2023. "Online Education Management: A Multivariate Analysis of Students’ Perspectives and Challenges during Online Classes" Electronics 12, no. 2: 454. https://doi.org/10.3390/electronics12020454

APA Style

Puiu, S., Idowu, S. O., Meghisan-Toma, G.-M., Bădîrcea, R. M., Doran, N. M., & Manta, A. G. (2023). Online Education Management: A Multivariate Analysis of Students’ Perspectives and Challenges during Online Classes. Electronics, 12(2), 454. https://doi.org/10.3390/electronics12020454

Note that from the first issue of 2016, this journal uses article numbers instead of page numbers. See further details here.

Article Metrics

Back to TopTop