Signal Modulation Recognition Algorithm Based on Improved Spatiotemporal Multi-Channel Network
Abstract
1. Introduction
2. Dataset Introduction
3. Improved Spatiotemporal Multi-Channel Network (IQGMCL)
3.1. Relevant Features of IQ Signals
3.2. LSTM and Bi-LSTM
3.2.1. LSTM
3.2.2. Bi-LSTM
3.3. Multiplicative Gaussian Noise
3.4. IQGMCL Framework
4. Experiment and Analysis
4.1. Ablation Experiments
4.2. Comparative Experiments of Different Networks
4.3. Experimental Conclusion
5. Conclusions
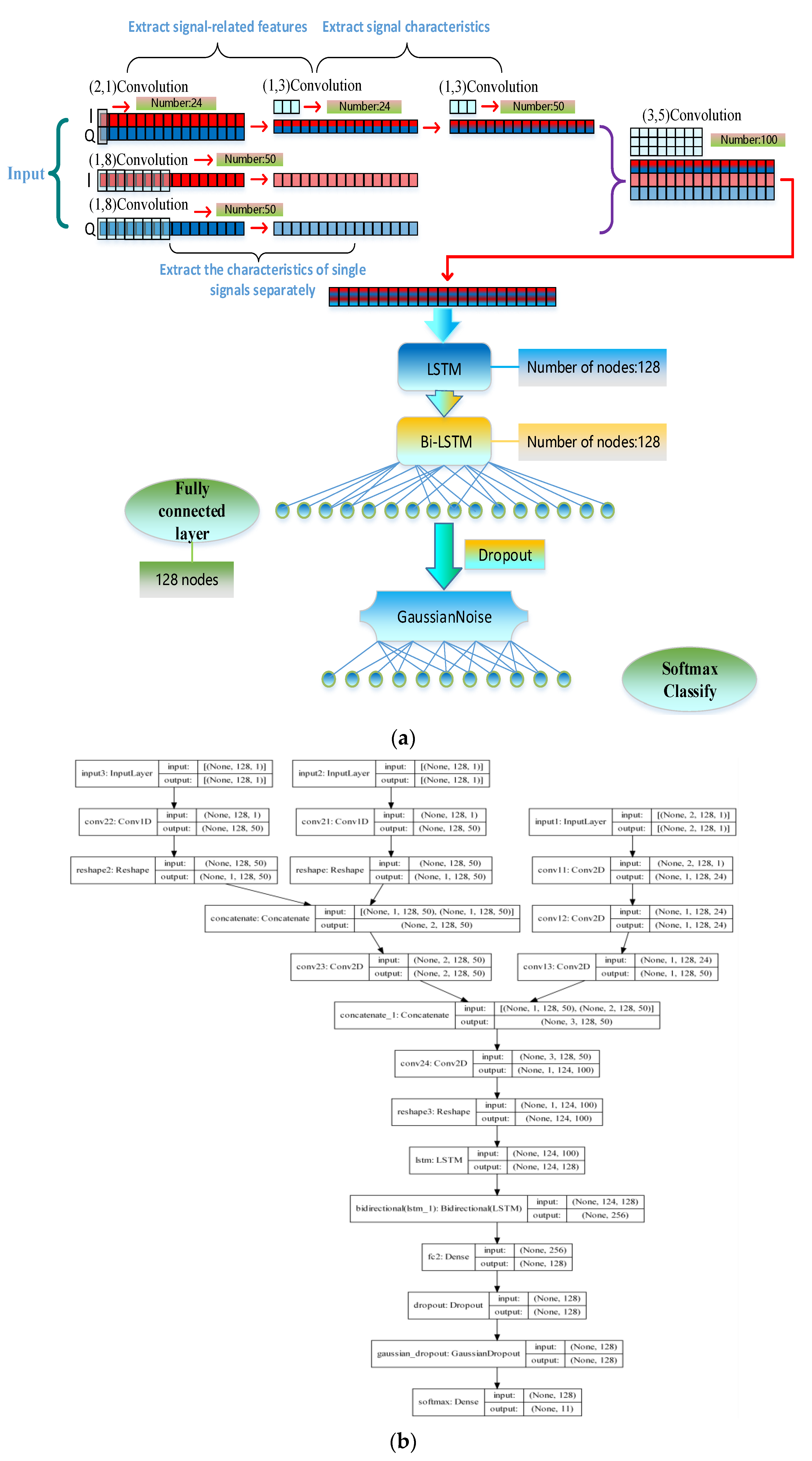
- Adding the relevant features of the IQ signal to the original MCLDNN network data input. After introducing the related features of IQ signals, drawing on the idea of a small convolution kernel in the VGG network, a small convolution kernel (1,3) is used to extract time series features further. These increase the number of model training features and improve the training accuracy and verification accuracy of the model.
- Due to the increase in training features, when the features are extracted by the convolutional layer and the data need to be further processed, it is necessary to quantitatively redesign the network structure on the basis of the MCLDNN network. Specifically, introducing Bi-LSTM to replace LSTM. On the basis of one-way flow from the past to the future of the LSTM network, increasing data flow from the future to the past. Bi-LSTM can better explore the timing characteristics of data and improve the robustness of the model. Then, on the basis of the MCLDNN network, removing a full-connection layer. It can not only prevent overfitting but also reduce the model training parameters and also speed up the convergence of the model.
- Multiplicative Gaussian noise is introduced before the classification after the full connection layer. It corrodes the features randomly, effectively alleviates the problem of training overfitting, improves the robustness of the model, and improves the generalization ability of the network. In this experiment, three open-source datasets are used for comparative experiments, which verifies the universal adaptability of the model and is convincing.
- It can be concluded from the experimental results that, no matter whether it is in the RML2016.10a or RML2016.10b dataset, it is not easy to improve the recognition accuracy of signals with high SNR. One important reason is the low recognition accuracy of WBFM signals, according to Figure 11. About half of WBFM signals are misclassified as AM-DSB signals. It can also be understood through signal simulation images that the IQ time-domain waveforms of these two signals are very similar, according to Figure 1. Therefore, the next step is how to distinguish these two signals more effectively to improve the overall accuracy of the model.
- Many existing algorithms generally have poor recognition performance at low SNRs. Improving the network recognition performance at low SNR is also a problem to be solved. In the next step, we consider adding an attention mechanism to build an improved network model to improve the signal recognition accuracy at low SNRs [27,38,39].
Author Contributions
Funding
Data Availability Statement
Conflicts of Interest
References
- Guo, K.; Dong, C.; An, K. NOMA-Based Cognitive Satellite Terrestrial Relay Network: Secrecy Performance Under Channel Estimation Errors and Hardware Impairments. IEEE Internet Things J. 2022, 9, 17334–17347. [Google Scholar] [CrossRef]
- Guo, K.; Li, X.; Alazab, M.; Jhaveri, R.H.; An, K. Integrated Satellite Multiple Two-way Relay Networks: Secrecy Performance under Multiple Eves and Vehicles with Non-ideal Hardware. IEEE Trans. Intell. Veh. 2022, 1–12. [Google Scholar] [CrossRef]
- Wu, R.-S.; Luo, J.; Wu, B. Seismic envelope inversion and modulation signal model. Geophysics 2014, 79, WA13–WA24. [Google Scholar] [CrossRef]
- Murakami, M.; Kobayashi, H.; Bin Mohyar, S.N.; Kobayashi, O.; Miki, T.; Kojima, J. I-Q signal generation techniques for communication IC testing and ATE systems. In Proceedings of the 2016 IEEE International Test Conference (ITC), Fort Worth, TX, USA, 15–17 November 2016; pp. 1–10. [Google Scholar] [CrossRef]
- Xiao, W.; Luo, Z.; Hu, Q. A Review of Research on Signal Modulation Recognition Based on Deep Learning. Electronics 2022, 11, 2764. [Google Scholar] [CrossRef]
- Sadkhan, S.B. A proposed digital modulated signal identification based on pattern recognition. In Proceedings of the 2010 7th International Multi- Conference on Systems, Signals and Devices, Amman, Jordan, 27–30 June 2010; pp. 1–6. [Google Scholar] [CrossRef]
- Dulek, B. Online hybrid likelihood based modulation classifification using multiple sensors. IEEE Trans. Wireless Commun. 2017, 16, 4984–5000. [Google Scholar] [CrossRef]
- Chang, D.; Shih, P. Cumulants-based modulation classifification technique in multipath fading channels. IET Commun. 2015, 9, 828–835. [Google Scholar] [CrossRef]
- Huang, S.; Yao, Y.; Wei, Z.; Feng, Z.; Zhang, P. Automatic modulation classifification of overlapped sources using multiple cumulants. IEEE Trans. Veh. Technol. 2017, 66, 6089–6101. [Google Scholar] [CrossRef]
- O’Shea, T.J.; Corgan, J.; Clancy, T.C. Convolutional radio modulation recognition networks. In Proceedings of the International Conference on Engineering Applications of Neural Networks, Aberdeen, UK, 2–5 September 2016; Springer: Cham, Switzerland, 2016; pp. 213–226. [Google Scholar]
- West, N.E.; O’Shea, T.J. Deep architectures for modulation recognition. In Proceedings of the 2017 IEEE International Symposium on Dynamic Spectrum Access Networks (DySPAN), Baltimore, MD, USA, 6–9 March 2017; pp. 1–6. [Google Scholar]
- Liu, X.; Yang, D.; El Gamal, A. Deep neural network architectures for modulation classification. In Proceedings of the 2017 51st Asilomar Conference on Signals, Systems, and Computers, Pacific Grove, CA, USA, 29 October–1 November 2017; pp. 915–919. [Google Scholar]
- Tekbiyik, K.; Ekti, A.R.; Görçin, A.; Kurt, G.K.; Keçeci, C. Robust and fast automatic modulation classification with CNN under multipath fading channels. In Proceedings of the 2020 IEEE 91st Vehicular Technology Conference (VTC2020-Spring), Antwerp, Belgium, 25–28 May 2020; pp. 1–6. [Google Scholar]
- Hermawan, A.P.; Ginanjar, R.R.; Kim, D.S.; Lee, J.M. CNN-based automatic modulation classification for beyond 5G communications. IEEE Commun. Lett. 2020, 24, 1038–1041. [Google Scholar] [CrossRef]
- Njoku, J.N.; Morocho-Cayamcela, M.E.; Lim, W. CGDNet: Efficient hybrid deep learning model for robust automatic modulation recognition. IEEE Netw. Lett. 2021, 3, 47–51. [Google Scholar] [CrossRef]
- Zhang, F.; Luo, C.; Xu, J.; Luo, Y. An Efficient Deep Learning Model for Automatic Modulation Recognition Based on Parameter Estimation and Transformation. IEEE Commun. Lett. 2021, 25, 3287–3290. [Google Scholar] [CrossRef]
- Zhang, B.; Chen, G.; Jiang, C. Research on Modulation Recognition Method in Low SNR Based on LSTM. J. Physics Conf. Ser. 2022, 2189, 012003. [Google Scholar] [CrossRef]
- Xu, J.; Luo, C.; Parr, G.; Luo, Y. A Spatiotemporal Multi-Channel Learning Framework for Automatic Modulation Recognition. IEEE Wirel. Commun. Lett. 2020, 9, 1629–1632. [Google Scholar] [CrossRef]
- Hauser, S.C.; Headley, W.C.; Michaels, A.J. Signal detection effects on deep neural networks utilizing raw IQ for modulation classification. In Proceedings of the MILCOM 2017—2017 IEEE Military Communications Conference (MILCOM), Baltimore, MD, USA, 23–25 October 2017; pp. 121–127. [Google Scholar] [CrossRef]
- Dai, H.; Chembo, Y.K. Classification of IQ-Modulated Signals Based on Reservoir Computing with Narrowband Optoelectronic Oscillators. IEEE J. Quantum Electron. 2021, 57, 1–8. [Google Scholar] [CrossRef]
- Chen, Y.; Shao, T.; Wen, A.; Yao, J. Microwave vector signal transmission over an optical fiber based on IQ modulation and coherent detection. Opt. Lett. 2014, 39, 1509–1512. [Google Scholar] [CrossRef] [PubMed]
- O’Shea, T.J.; West, N. Radio machine learning dataset generation with gnu radio. In Proceedings of the GNU Radio Conference, Boulder, CO, USA, 12–16 September 2016; Volume 1. [Google Scholar]
- Kong, W.; Yang, Q.; Jiao, X.; Niu, Y.; Ji, G. A Transformer-based CTDNN Structure for Automatic Modulation Recognition. In Proceedings of the 2021 7th International Conference on Computer and Communications (ICCC), Chengdu, China, 10–13 December 2021; pp. 159–163. [Google Scholar] [CrossRef]
- Ke, D.; Huang, Z.; Wang, X.; Sun, L. Application of Adversarial Examples in Communication Modulation Classification. In Proceedings of the 2019 International Conference on Data Mining Workshops (ICDMW), Beijing, China, 8–11 November 2019; pp. 877–882. [Google Scholar] [CrossRef]
- Cui, T.S. Deep Learning Method for Space-Based Electromagnetic Signal Recognition. National Space Science Center. Doctoral Dissertation, Chinese Academy of Sciences, Beijing, China, 2021. [Google Scholar]
- Zhang, J.; Ge, R.; Zhang, L. Transverse free vibration analysis of a tapered Timoshenko beam on visco-Pasternak foundations using the interpolating matrix method. Earthq. Eng. Eng. Vib. 2019, 18, 567–578. [Google Scholar]
- Zou, B.; Zeng, X.; Wang, F. Research on Modulation Signal Recognition Based on CLDNN Network. Electronics 2022, 11, 1379. [Google Scholar] [CrossRef]
- Jang, B.; Kim, M.; Harerimana, G.; Kang, S.U.; Kim, J.W. Bi-LSTM Model to Increase Accuracy in Text Classification: Combining Word2vec CNN and Attention Mechanism. Appl. Sci. 2020, 10, 5841. [Google Scholar] [CrossRef]
- Siami-Namini, S.; Tavakoli, N.; Namin, A.S. The Performance of LSTM and BiLSTM in Forecasting Time Series. In Proceedings of the 2019 IEEE International Conference on Big Data (Big Data), Los Angeles, CA, USA, 9–12 December 2019; pp. 3285–3292. [Google Scholar] [CrossRef]
- Zhou, Q.; Wu, H. NLP at IEST 2018: BiLSTM-attention and LSTM-attention via soft voting in emotion classification. In Proceedings of the 9th Workshop on Computational Approaches to Subjectivity, Sentiment and Social Media Analysis, Brussels, Belgium, 31 October 2018; pp. 189–194. [Google Scholar]
- Lu, W.; Li, J.; Wang, J. A CNN-BiLSTM-AM method for stock price prediction. Neural Comput. Appl. 2021, 33, 4741–4753. [Google Scholar] [CrossRef]
- Foschini, G.; Gitlin, R.; Weinstein, S. Optimization of Two-Dimensional Signal Constellations in the Presence of Gaussian Noise. IEEE Trans. Commun. 1974, 22, 28–38. [Google Scholar] [CrossRef]
- Karthik, R.; Menaka, R.; Kathiresan, G.; Anirudh, M.; Nagharjun, M. Gaussian Dropout Based Stacked Ensemble CNN for Classification of Breast Tumor in Ultrasound Images. Irbm 2021, 43, 715–733. [Google Scholar] [CrossRef]
- Hron, J.; Matthews, A.G.; Ghahramani, Z. Variational Gaussian dropout is not Bayesian. arXiv 2017, arXiv:1711.02989. [Google Scholar]
- Liu, Z.; Cheng, L.; Liu, A. Multiview and multimodal pervasive indoor localization. In Proceedings of the 25th ACM International Conference on Multimedia, Mountain View, CA, USA, 23–27 October 2017; pp. 109–117. [Google Scholar]
- Hong, D.; Zhang, Z.; Xu, X. Automatic modulation classification using recurrent neural networks. In Proceedings of the 2017 3rd IEEE International Conference on Computer and Communications (ICCC), Chengdu, China, 13–16 December 2017; pp. 695–700. [Google Scholar] [CrossRef]
- Rajendran, S.; Meert, W.; Giustiniano, D.; Lenders, V.; Pollin, S. Deep learning models for wireless signal classification with distributed low-cost spectrum sensors. IEEE Trans. Cogn. Commun. Netw. 2018, 4, 433–445. [Google Scholar] [CrossRef]
- Shi, F.; Hu, Z.; Yue, C.; Shen, Z. Combining neural networks for modulation recognition. Digit. Signal Process. 2022, 120, 103264. [Google Scholar] [CrossRef]
- Tian, F.; Wang, L.; Xia, M. Signals Recognition by CNN Based on Attention Mechanism. Electronics 2022, 11, 2100. [Google Scholar] [CrossRef]














| Dataset Name | Modulation Schemes | Sample Dimension | Dataset Size | SNR Range (dB) |
|---|---|---|---|---|
| RML 2016.10a | 11 classes (8PSK, BPSK, CPFSK, GFSK, PAM, AM-DSB, AM-SSB, 16QAM, 64QAM, QPSK, WBFM) | 2 × 128 | 220,000 | −20:2:18 |
| RML 2016.10b | 10 classes (8PSK, BPSK, CPFSK, GFSK, PAM, AM-DSB, 16QAM, 64QAM, QPSK, WBFM) | 2 × 128 | 1,200,000 | −20:2:18 |
| RML 2016.04c | 11 classes (8PSK, BPSK, CPFSK, GFSK, PAM, AM-DSB, AM-SSB, 16QAM, 64QAM, QPSK, WBFM) | 2 × 128 | 162,060 | −20:2:18 |
| Models | Network Structure |
|---|---|
| IQGMCL-1 | Convolution + LSTM + LSTM + FC + FC |
| IQGMCL-2 | Convolution + LSTM + LSTM + FC |
| IQGMCL-3 | Convolution + LSTM + LSTM |
| IQGMCL-4 | Convolution + LSTM + FC |
| IQGMCL-5 | Convolution + LSTM + Bi-LSTM + FC |
| IQGMCL | Convolution + LSTM + Bi-LSTM + FC + Gaussian noise |
| Datasets | RML2016.10a | RML2016.10b | RML2016.04c | ||
|---|---|---|---|---|---|
| Macc/Aacc | |||||
| Models | |||||
| IQGMCL | 0.9352/0.923 | 0.9374/0.933 | 0.9942/0.975 | ||
| MCLDNN | 0.9221/0.911 | 0.9363/0.930 | 0.9845/0.965 | ||
| LSTM2 | 0.9204/0.908 | 0.9361/0.925 | 0.9502/0.905 | ||
| PETCGDNN | 0.9163/0.902 | 0.9322/0.926 | 0.9787/0.944 | ||
| GRU2 | 0.9136/0.902 | 0.9335/0.923 | 0.9320/0.881 | ||
| CLDNN | 0.8472/0.835 | 0.9205/0.914 | 0.9322/0.918 | ||
| ICAMCNET | 0.8377/0.821 | 0.9286/0.917 | 0.9803/0.955 | ||
| CNN1 | 0.8186/0.803 | 0.8476/0.842 | 0.9417/0.925 | ||
| CNN2 | 0.8345/0.822 | 0.8690/0.858 | 0.9793/0.941 | ||
| ResNet | 0.8177/0.803 | 0.9081/0.896 | 0.9878/0.959 | ||
| DenseNet | 0.7891/0.769 | 0.9071/0.896 | 0.9803/0.939 | ||
| CGDNet | 0.8172/0.795 | 0.8971/0.889 | 0.9529/0.918 | ||
Disclaimer/Publisher’s Note: The statements, opinions and data contained in all publications are solely those of the individual author(s) and contributor(s) and not of MDPI and/or the editor(s). MDPI and/or the editor(s) disclaim responsibility for any injury to people or property resulting from any ideas, methods, instructions or products referred to in the content. |
© 2023 by the authors. Licensee MDPI, Basel, Switzerland. This article is an open access article distributed under the terms and conditions of the Creative Commons Attribution (CC BY) license (https://creativecommons.org/licenses/by/4.0/).
Share and Cite
Hou, S.; Fan, Y.; Han, B.; Li, Y.; Fang, S. Signal Modulation Recognition Algorithm Based on Improved Spatiotemporal Multi-Channel Network. Electronics 2023, 12, 422. https://doi.org/10.3390/electronics12020422
Hou S, Fan Y, Han B, Li Y, Fang S. Signal Modulation Recognition Algorithm Based on Improved Spatiotemporal Multi-Channel Network. Electronics. 2023; 12(2):422. https://doi.org/10.3390/electronics12020422
Chicago/Turabian StyleHou, Shunhu, Youchen Fan, Bing Han, Yuhai Li, and Shengliang Fang. 2023. "Signal Modulation Recognition Algorithm Based on Improved Spatiotemporal Multi-Channel Network" Electronics 12, no. 2: 422. https://doi.org/10.3390/electronics12020422
APA StyleHou, S., Fan, Y., Han, B., Li, Y., & Fang, S. (2023). Signal Modulation Recognition Algorithm Based on Improved Spatiotemporal Multi-Channel Network. Electronics, 12(2), 422. https://doi.org/10.3390/electronics12020422

