An Empirical Mode Decomposition-Based Method to Identify Topologically Associated Domains from Chromatin Interactions
Abstract
:1. Introduction
2. Methods
2.1. Empirical Mode Decomposition Topologically Associated Domain
2.2. Data Preprocessing
2.3. Using Information Entropy to Measure IMF Matrix Values
2.4. Major Steps
2.5. Algorithm
| Algorithm 1: EMTAD |
| Input: The initial Hi-C matrix is referred to as matrix U. Output: The enhanced and optimized Hi-C matrix V. Procedure:
|
2.6. Experimental Implementation Details
3. Experimental Results
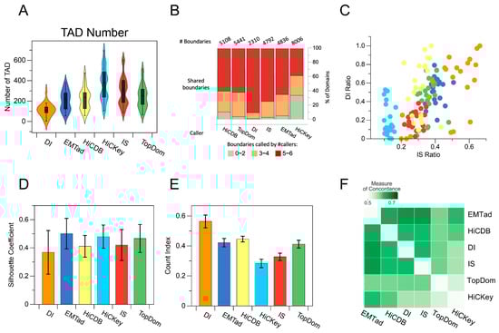
3.1. Comprehensive Analysis and Comparisons of Similarity in TADs
3.2. Comparing Positions of TADs Identified Using Data at Different Resolutions
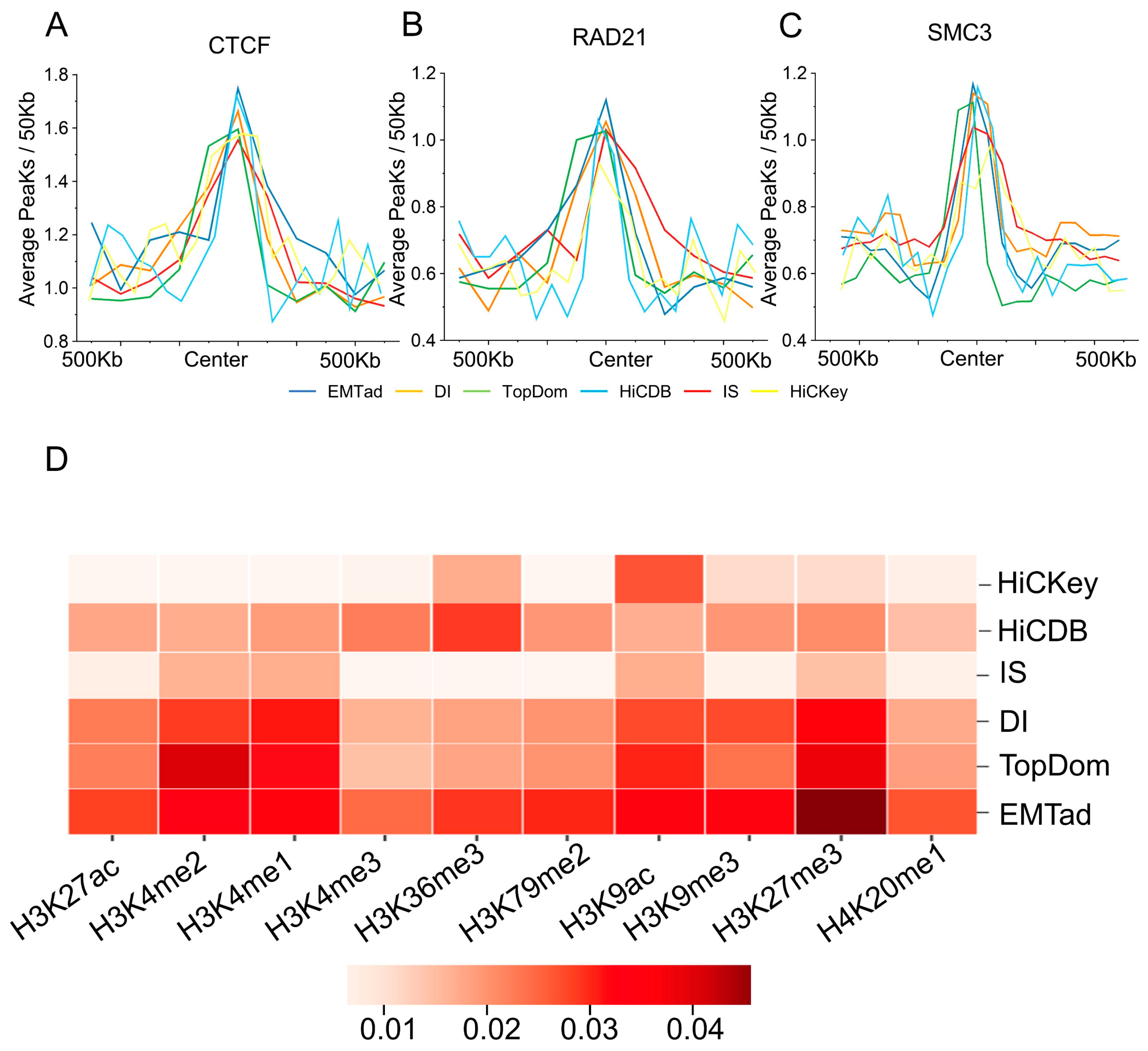
3.3. Enrichment Analysis of Transcription Factors and Histone Modifications
4. Conclusions
Author Contributions
Funding
Data Availability Statement
Conflicts of Interest
References
- Cremer, T.; Cremer, M. Chromosome Territories. Cold Spring Harb. Perspect. Biol. 2010, 2, a003889. [Google Scholar] [CrossRef]
- Lieberman-Aiden, E.; Van Berkum, N.L.; Williams, L.; Imakaev, M.; Ragoczy, T.; Telling, A.; Amit, I.; Lajoie, B.R.; Sabo, P.J.; Dorschner, M.O.; et al. Comprehensive mapping of long-range interactions reveals folding principles of the human genome. Science 2009, 326, 289–293. [Google Scholar] [CrossRef]
- Dixon, J.R.; Selvaraj, S.; Yue, F.; Kim, A.; Li, Y.; Shen, Y.; Hu, M.; Liu, J.S.; Ren, B. Topological domains in mammalian genomes identified by analysis of chromatin interactions. Nature 2012, 485, 376–380. [Google Scholar] [CrossRef]
- Rao, S.S.; Huntley, M.H.; Durand, N.C.; Stamenova, E.K.; Bochkov, I.D.; Robinson, J.T.; Sanborn, A.L.; Machol, I.; Omer, A.D.; Lander, E.S.; et al. A 3D map of the human genome at kilobase resolution reveals principles of chromatin looping. Cell 2014, 159, 1665–1680. [Google Scholar] [CrossRef]
- Nora, E.P.; Lajoie, B.R.; Schulz, E.G.; Giorgetti, L.; Okamoto, I.; Servant, N.; Piolot, T.; Van Berkum, N.L.; Meisig, J.; Sedat, J.; et al. Spatial partitioning of the regulatory landscape of the X-inactivation centre. Nature 2012, 485, 381–385. [Google Scholar] [CrossRef]
- Dekker, J.; Heard, E. Structural and functional diversity of topologically associating domains. FEBS Lett. 2015, 589, 2877–2884. [Google Scholar] [CrossRef]
- Dong, Q.L.; Wang, J.B.; Li, X.C.; Gong, L. Progresses in the plant 3D chromatin architecture. Hereditas 2020, 42, 73–86. [Google Scholar]
- Acemel, R.D.; Gómez-Skarmeta, J.L. Reprogramming Nuclear Architecture: Just a TAD. Cell Stem Cell 2019, 24, 679–681. [Google Scholar] [CrossRef]
- Crane, E.; Bian, Q.; McCord, R.P.; Lajoie, B.R.; Wheeler, B.S.; Ralston, E.J.; Uzawa, S.; Dekker, J.; Meyer, B.J. Condensin-driven remodelling of X chromosome topology during dosage compensation. Nature 2015, 523, 240–244. [Google Scholar] [CrossRef]
- Shin, H.; Shi, Y.; Dai, C.; Tjong, H.; Gong, K.; Alber, F.; Zhou, X.J. TopDom: An efficient and deterministic method for identifying topological domains in genomes. Nucleic Acids Res. 2016, 44, e70. [Google Scholar] [CrossRef]
- Weinreb, C.; Raphael, B.J. Identification of hierarchical chromatin domains. Bioinformatics 2016, 32, 1601–1609. [Google Scholar] [CrossRef]
- Zhan, Y.; Mariani, L.; Barozzi, I.; Schulz, E.G.; Blüthgen, N.; Stadler, M.; Tiana, G.; Giorgetti, L. Reciprocal insulation analysis of Hi-C data shows that TADs represent a functionally but not structurally privileged scale in the hierarchical folding of chromosomes. Genome Res. 2017, 27, 479–490. [Google Scholar] [CrossRef]
- Wang, X.T.; Cui, W.; Peng, C. HiTAD: Detecting the structural and functional hierarchies of topologically associating domains from chromatin interactions. Nucleic Acids Res. 2017, 45, e163. [Google Scholar] [CrossRef]
- Zhang, Y.W.; Wang, M.B.; Li, S.C. SuperTAD: Robust detection of hierarchical topologically associated domains with optimized structural information. Genome Biol. 2021, 22, 1–20. [Google Scholar] [CrossRef]
- Lyu, H.; Li, L.; Wu, Z.; Wang, T.; Zheng, J.; Wang, H. TADBD: A sensitive and fast method for detection of typologically associated domain boundaries. BioTechniques 2020, 69, 18–25. [Google Scholar] [CrossRef]
- Yan, K.K.; Lou, S.; Gerstein, M. MrTADFinder: A network modularity based approach to identify topologically associating domains in multiple resolutions. PLoS Comput. Biol. 2017, 13, e1005647. [Google Scholar] [CrossRef]
- Gong, H.; Yang, Y.; Zhang, X.; Li, M.; Zhang, S.; Chen, Y. CASPIAN: A method to identify chromatin topological associated domains based on spatial density cluster. Comput. Struct. Biotechnol. J. 2022, 20, 4816–4824. [Google Scholar] [CrossRef]
- Xing, H.; Wu, Y.; Zhang, M.Q.; Chen, Y. Deciphering hierarchical organization of topologically associated domains through change-point testing. BMC Bioinform. 2021, 22, 183. [Google Scholar] [CrossRef]
- Chen, F.; Li, G.; Zhang, M.Q.; Chen, Y. HiCDB: A sensitive and robust method for detecting contact domain boundaries. Nucleic Acids Res. 2018, 46, 11239–11250. [Google Scholar] [CrossRef]
- Forcato, M.; Nicoletti, C.; Pal, K.; Livi, C.M.; Ferrari, F.; Bicciato, S. Comparison of computational methods for Hi-C data analysis. Nat. Methods 2017, 14, 679–685. [Google Scholar] [CrossRef]
- Dali, R.; Blanchette, M. A critical assessment of topologically associating domain prediction tools. Nucleic Acids Res. 2017, 45, 2994–3005. [Google Scholar] [CrossRef] [PubMed]
- Zufferey, M.; Tavernari, D.; Oricchio, E.; Ciriello, G. Comparison of computational methods for the identification of topologically associating domains. Genome Biol. 2018, 19, 217. [Google Scholar] [CrossRef] [PubMed]
- Huang, N.E.; Shen, Z.; Long, S.R.; Wu, M.C.; Shih, H.H.; Zheng, Q.; Yen, N.C.; Tung, C.C.; Liu, H.H. The empirical mode decomposition and the Hilbert spectrum for nonlinear and non-stationary time series analysis. Proc. R. Soc. Lond. Ser. A Math. Phys. Eng. Sci. 1998, 454, 903–995. [Google Scholar] [CrossRef]
- Chunming, H.; Huadong, G.; Changlin, W.; Dian, F. A novel method to reduce speckle in SAR images. Int. J. Remote Sens. 2002, 23, 5095–5101. [Google Scholar] [CrossRef]
- Liu, Z.; Peng, S. Directional EMD and its application to texture segmentation. Sci. China Ser. F 2005, 48, 354–365. [Google Scholar]
- Hariharan, H.; Koschan, A.; Abidi, B.; Gribok, A.; Abidi, M. Fusion of visible and infrared images using empirical mode decomposition to improve face recognition. In Proceedings of the 2006 International Conference on Image Processing, Atlanta, GA, USA, 8–11 October 2006; pp. 2049–2052. [Google Scholar]
- Van Bortle, K.; Nichols, M.H.; Li, L.; Ong, C.-T.; Takenaka, N.; Qin, Z.S.; Corces, V.G. Insulator function and topological domain border strength scale with architectural protein occupancy. Genome Biol. 2014, 15, R82. [Google Scholar] [CrossRef]
- Alekseyenko, A.A.; Walsh, E.M.; Wang, X.; Grayson, A.R.; Hsi, P.T.; Kharchenko, P.V.; Kuroda, M.I.; French, C.A. The oncogenic BRD4-NUT chromatin regulator drives aberrant transcription within large topological domains. Genes Dev. 2015, 29, 1507–1523. [Google Scholar] [CrossRef]
- Imakaev, M.; Fudenberg, G.; McCord, R.P.; Naumova, N.; Goloborodko, A.; Lajoie, B.R.; Dekker, J.; Mirny, L. Iterative correction of Hi-C data reveals hallmarks of chromosome organization. Nat. Methods 2012, 9, 999–1003. [Google Scholar] [CrossRef]
- Zachary, J.M. An Information Theoretic Approach to Content Based Image Retrieval; Louisiana State University and Agricultural & Mechanical College: Baton Rouge, LA, USA, 2000. [Google Scholar]
- Rousseeuw, P.J. Silhouettes: A graphical aid to the interpretation and validation of cluster analysis. J. Comput. Appl. Math. 1987, 20, 53–65. [Google Scholar] [CrossRef]
- Lee, D.I.; Roy, S. GRiNCH: Simultaneous smoothing and detection of topological units of genome organization from sparse chromatin contact count matrices with matrix factorization. Genome Biol. 2021, 22, 164. [Google Scholar] [CrossRef]






Disclaimer/Publisher’s Note: The statements, opinions and data contained in all publications are solely those of the individual author(s) and contributor(s) and not of MDPI and/or the editor(s). MDPI and/or the editor(s) disclaim responsibility for any injury to people or property resulting from any ideas, methods, instructions or products referred to in the content. |
© 2023 by the authors. Licensee MDPI, Basel, Switzerland. This article is an open access article distributed under the terms and conditions of the Creative Commons Attribution (CC BY) license (https://creativecommons.org/licenses/by/4.0/).
Share and Cite
Zhao, X.; Duan, R.; Yao, S. An Empirical Mode Decomposition-Based Method to Identify Topologically Associated Domains from Chromatin Interactions. Electronics 2023, 12, 4154. https://doi.org/10.3390/electronics12194154
Zhao X, Duan R, Yao S. An Empirical Mode Decomposition-Based Method to Identify Topologically Associated Domains from Chromatin Interactions. Electronics. 2023; 12(19):4154. https://doi.org/10.3390/electronics12194154
Chicago/Turabian StyleZhao, Xuemin, Ran Duan, and Shaowen Yao. 2023. "An Empirical Mode Decomposition-Based Method to Identify Topologically Associated Domains from Chromatin Interactions" Electronics 12, no. 19: 4154. https://doi.org/10.3390/electronics12194154
APA StyleZhao, X., Duan, R., & Yao, S. (2023). An Empirical Mode Decomposition-Based Method to Identify Topologically Associated Domains from Chromatin Interactions. Electronics, 12(19), 4154. https://doi.org/10.3390/electronics12194154

