Grapevine Downy Mildew Warning System Based on NB-IoT and Energy Harvesting Technology
Abstract
1. Introduction
- Infrequent data transmissions;
- Low data rates;
- Specific dataflow;
- Extended coverage (due to the 20 dB boost of maximum losses);
- Battery and system lifetime extension by low-power device design;
- Reduced signaling compared to ‘conventional’ cellular technologies;
- High scalability.
1.1. Related Work
1.2. Contributions
- A new algorithm for the warning system and a model for the early prediction of downy mildew of grapevines (primary and secondary infections) in the vineyard use-case were developed and presented. In addition to temperature and relative humidity, it uses additional sensor data (hourly based data, wind speed, and day/night period) to make the model more accurate than traditional methods.
- A complete design and overview of the implementation of the NB-IoT and energy harvesting-based early warning system (called Winet) with a wireless sensor node for monitoring several environmental parameters are presented, including both hardware and software (cloud-based front-end, back-end, and mobile application). To the best of our knowledge, there has not been any published scientific research to date using the NB-IoT technology in downy mildew EWS implementation.
- The proposed model is compared with the alarms provided by the commercial FieldClimate system [29] that uses iMetos1 and iMetos3.3 data collection system, for the three particular vineyard locations of Vršački Vinogradi, Serbia, Rimski Šančevi, Serbia, and Trient, Switzerland, during the 2020 season. The results show a full correlation with iMetos® alarms in the case of severe infection warnings for all given locations. The correlation ranges between 0.4 and 1 for moderate and light infection alarms.
- In addition, the proposed model is compared with the latest mechanistic model [20]). The correlation ranges between 0.55 and 0.71 for the secondary alarms.
2. System Overview
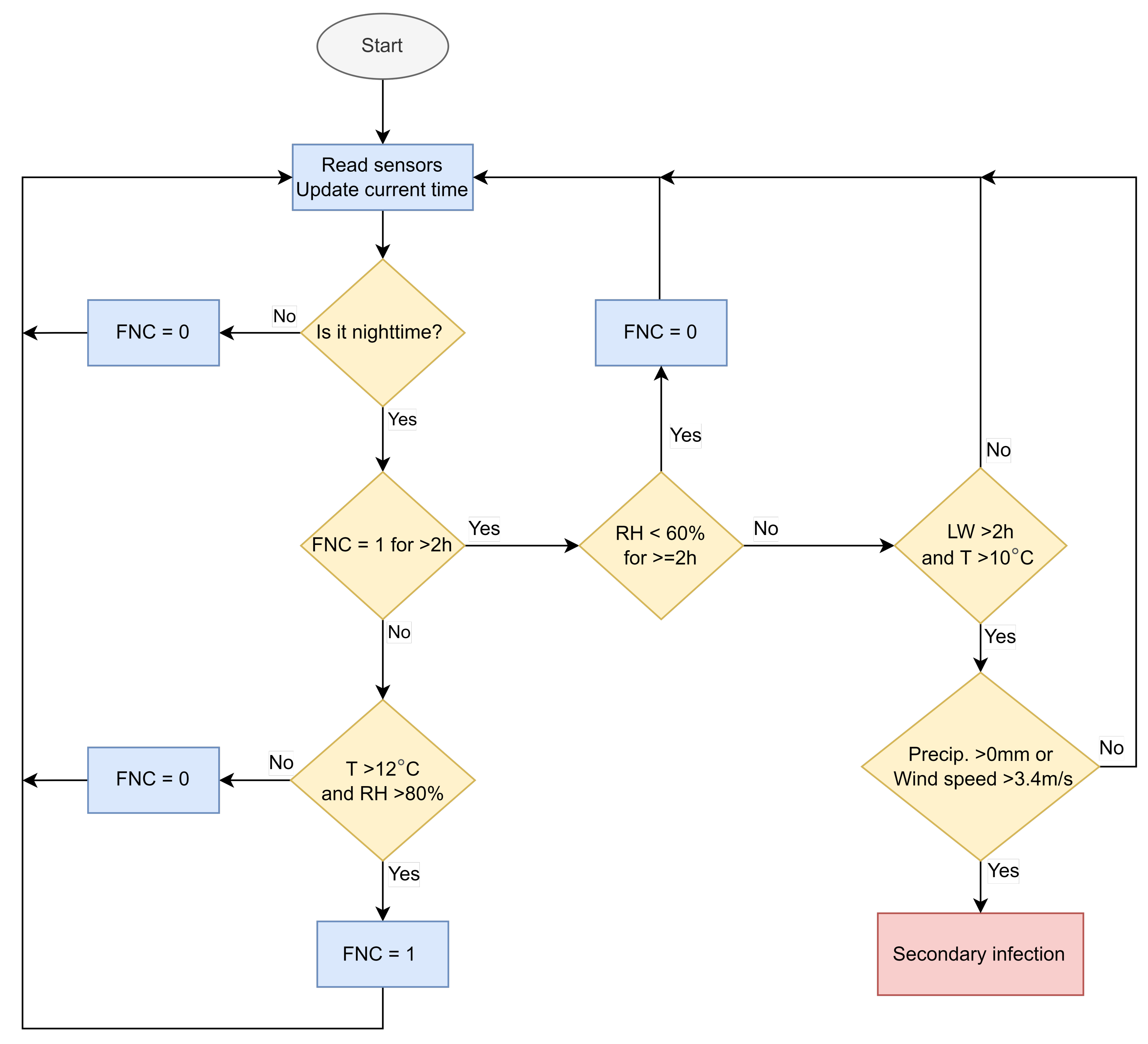
2.1. Warning System Algorithm and Model Overview
2.2. The Sensor Node
2.3. Energy Harvesting
2.4. Server Back-End
2.4.1. Web Application
2.4.2. Android Mobile Application
3. Results
4. Discussion
5. Conclusions
Author Contributions
Funding
Institutional Review Board Statement
Informed Consent Statement
Data Availability Statement
Acknowledgments
Conflicts of Interest
Abbreviations
| WSN | Wireless Sensor Network |
| M2M | Machine to Machine |
| NB-IoT | Narrow-Band Internet of Things |
| LTE | Long-Term Evolution |
| IP | Internet Protocol |
| EWS | Early Warning System |
| SMS | Short Message Service |
| GPRS | General Packet Radio Service |
| UDP | User Datagram Protocol |
| HTTP | Hyper Text Transfer Protocol |
| API | Application Programming Interface |
References
- Pearson, R.C.; Goheen, A.C. Compendium of Grape Diseases; APS Press: St. Paul, MN, USA, 1988; ISBN 0-89054-088-8. [Google Scholar]
- Gessler, C.; Pertot, I.; Perazzolli, M. Plasmopara viticola a review of knowledge on downy mildew of grapevine and effective disease management. Phytopathol. Mediterr. 2011, 50, 3–44. [Google Scholar]
- Baldacci, E. Epifitie di Plasmopara viticola (1941–46) nell’Oltrepó Pavese ed adozione del calendario di incubazione come strumento di lotta. Atti Ist. Bot. Lab. Crittogam. 1947, 8, 45–85. [Google Scholar]
- Kennelly, M.M.; Gadoury, D.M.; Wilcox, W.F.; Magarey, P.A.; Seem, R.C. Primary Infection, Lesion Productivity, and Survival of Sporangia in the Grapevine Downy Mildew Pathogen Plasmopara viticola. Phytopathology 2007, 97, 512–522. [Google Scholar] [CrossRef]
- Stojmenović, I. Machine-to-machine communications with in network data aggregation, processing, and actuation for large scale cyber physical systems. IEEE Internet Things J. 2014, 1, 122–128. [Google Scholar] [CrossRef]
- LoRa Alliance. Technical Overview of LoRa and LoRaWAN. Available online: https://lora-alliance.org/resource_hub/what-is-lorawan/ (accessed on 15 November 2021).
- Xu, J.; Yao, J.; Wang, L.; Ming, Z.; Wu, K.; Chen, L. Narrowband Internet of Things: Evolutions, Technologies, and Open Issues. IEEE Internet Things J. 2018, 5, 1449–1462. [Google Scholar] [CrossRef]
- Wang, Y.P.E.; Lin, X.; Adhikary, A.; Grovlen, A.; Sui, Y.; Blankenship, Y.; Bergman, J.; Razaghi, H.S. A Primer on 3GPP Narrowband Internet of Things. IEEE Commun. Mag. 2017, 55, 117–123. [Google Scholar] [CrossRef]
- 3GPP Technical Report 45.820 V13.1.0. Cellular System Support for Ultra-Low Complexity and Low Throughput Internet of Things (CIoT); 3GPP: Nice, France, 2015. [Google Scholar]
- Wang, H.; Fapojuwo, A.O. A Survey of Enabling Technologies of Low Power and Long Range Machine-to-Machine Communications. IEEE Commun. Surv. Tutor. 2017, 19, 2621–2639. [Google Scholar] [CrossRef]
- Feltrin, L.; Tsoukaneri, G.; Condoluci, M.; Buratti, C.; Mahmoodi, T.; Dohler, M.; Verdone, R. Narrowband IoT: A Survey on Downlink and Uplink Perspectives. IEEE Wirel. Commun. 2019, 26, 78–86. [Google Scholar] [CrossRef]
- Lukić, M.; Mihajlović, Ž.; Mezei, I. Data flow in low-power wide-area iot applications. In Proceedings of the 2018 26th Telecommunications Forum (TELFOR), Belgrade, Serbia, 20–21 November 2018; pp. 1–4. [Google Scholar] [CrossRef]
- iMetos® 3.3. A Complete Environmental Monitoring System. Available online: http://metos.at/imetos33/ (accessed on 16 December 2021).
- Müller, K. Die biologischen Grundlagen für die Peronosporabekämpfung nach der Inkubationskalender-Methode. Z. Pflanzenkrankh. (Pflanzenpathol.) Pflanzenschutz 1936, 46, 104–108. [Google Scholar]
- Ostojić, Z.; Šarić, T.; Čuturilo, S. Priručnik Izveštajne i Prognozne Službe Zaštite Poljoprivrednih Kultura; Association of Yugoslav Societies for Plant Protection: Belgrade, Yugoslavia, 1983. [Google Scholar]
- Goidanich, G. Manuale di Patologia Vegetale; Edizioni Agricole: Bologna, Italy, 1964; Volume 2. [Google Scholar]
- Rossi, V.; Giosuè, S.; Girometta, B.; Bugiani, R. Influence of climatic conditions on primary infections caused by Plasmopara viticola in Emilia-Romagna. In Proceedings of the Atti, Giornate Fitopatologiche, Baselga di Piné, Trento, Italy, 7–11 April 2002; Volume 2, pp. 263–270. [Google Scholar]
- Rossi, V.; Caffi, T.; Giosuè, S.; Bugiani, R. A mechanistic model simulating primary infections of downy mildew in grapevine. Ecol. Model. 2008, 212, 480–491. [Google Scholar] [CrossRef]
- Bove, F.; Savary, S.; Willocquet, L.; Rossi, V. Simulation of potential epidemics of downy mildew of grapevine in different scenarios of disease conduciveness. Eur. J. Plant Pathol. 2020, 158, 599–614. [Google Scholar] [CrossRef]
- Brischetto, C.; Bove, F.; Fedele, G.; Rossi, V. A Weather-Driven Model for Predicting Infections of Grapevines by Sporangia of Plasmopara viticola. Front. Plant Sci. 2021, 12, 317. [Google Scholar] [CrossRef] [PubMed]
- Rosa, M.; Genesio, R.; Gozzini, B.; Maracchi, G.; Orlandini, S. PLASMO: A computer program for grapevine downy mildew development forecasting. Comput. Electron. Agric. 1993, 9, 205–215. [Google Scholar] [CrossRef]
- Mihailović, D.T.; Koči, I.; Lalić, B.; Arsenić, I.; Radlović, D.; Balaž, J. The main features of BAHUS—Biometeorological system for messages on the occurrence of diseases in fruits and vines. Environ. Model. Softw. 2001, 16, 691–696. [Google Scholar] [CrossRef]
- Caffi, T.; Rossi, V.; Bugiani, R. Evaluation of a Warning System for Controlling Primary Infections of Grapevine Downy Mildew. Plant Dis. 2010, 94, 709–716. [Google Scholar] [CrossRef]
- Karimi, N.; Arabhosseini, A.; Karimi, M.; Kianmehr, M.H. Web-based monitoring system using Wireless Sensor Networks for traditional vineyards and grape drying buildings. Comput. Electron. Agric. 2018, 144, 269–283. [Google Scholar] [CrossRef]
- Trilles Oliver, S.; González-Pérez, A.; Huerta Guijarro, J. Adapting Models to Warn Fungal Diseases in Vineyards Using In-Field Internet of Things (IoT) Nodes. Sustainability 2019, 11, 416. [Google Scholar] [CrossRef]
- Pérez-Expósito, J.P.; Fernández-Caramés, T.M.; Fraga-Lamas, P.; Castedo, L. VineSens: An Eco-Smart Decision-Support Viticulture System. Sensors 2017, 17, 465. [Google Scholar] [CrossRef]
- Dubuis, P.H.; Bleyer, G.; Krause, R.; Viret, O.; Fabre, A.-L.; Werder, M.; Naef, A.; Breuer, M.; Gindro, K. VitiMeteo and Agrometeo: Two platforms for plant protection management based on an international collaboration. BIO Web Conf. 2019, 15, 01036. [Google Scholar] [CrossRef][Green Version]
- Chen, M.; Brun, F.; Raynal, M.; Makowski, D. Forecasting severe grape downy mildew attacks using machine learning. PLoS ONE 2020, 15, e0230254. [Google Scholar] [CrossRef]
- Pessl Instruments, FieldClimate: Agro-Meteorological Data Management System. Available online: https://metos.at/fieldclimate/ (accessed on 16 December 2021).
- Maddalena, G.; Russo, G.; Toffolatti, S.L. The Study of the Germination Dynamics of Plasmopara viticola Oospores Highlights the Presence of Phenotypic Synchrony with the Host. Front. Microbiol. 2021, 12, 698586. [Google Scholar] [CrossRef] [PubMed]
- Caffi, T.; Legler, S.E.; González-Domínguez, E.; Rossi, V. Effect of temperature and wetness duration on infection by Plasmopara viticola and on post-inoculation efficacy of copper. Eur. J. Plant Pathol. 2016, 144, 737–750. [Google Scholar] [CrossRef]
- SODAQ SARA AFF (Arduino Form Factor). Available online: https://support.sodaq.com/Boards/Sara_AFF/ (accessed on 16 December 2021).
- Average Solar Radiation by Geographical Location. Available online: https://www.pveducation.org/pvcdrom/properties-of-sunlight/average-solar-radiation/ (accessed on 16 December 2021).
- Shatsky, A. Treatment of Downy Mildew of the Vine on the Basis of Incubation Periods; Bull. Plant Prot.: Leningrad, Soviet Union, 1935; Volume 6, pp. 75–85. [Google Scholar]
- Merjanian, A.; Lipetzkaya, M.A. Effect of constant and fluctuating temperatures on the length of the incubation period of downy mildew of the Vine. Sov. Bot. 1936, 3, 68–77. [Google Scholar]
- Fernández-González, M.; Piña-Rey, A.; González-Fernández, E.; Aira, M.J.; Rodríguez-Rajo, F.J. First assessment of Goidanich Index and aerobiological data for Plasmopara viticola infection risk management in north-west Spain. J. Agric. Sci. 2019, 157, 129–139. [Google Scholar] [CrossRef]
- Walker, S.; Haasbroek, P. Use of mathematical model with hourly weather data for early warning of downy mildew in vineyards. In Proceedings of the Farming Systems Design 2007—International Symposium on Methodologies for Integrated Analysis of Farm Production Systems, Catania, Italy, 10–12 September 2007; pp. 104–105. [Google Scholar]


















| Sensor Type | Operational Range | Unit |
|---|---|---|
| Air temperature | −40 to 85 | °C |
| Air pressure | −300 to 1100 | hPa |
| Relative air humidity | 0 to 100 | % |
| Ambient light | 1 to 65,535 | lx |
| Soil temperature | −55 to 125 | °C |
| Soil moisture | 0 to 100 | % |
| Sampling Period | n (nb. of Daily Cycles) | (mWh) | Battery Lifetime (Days) |
|---|---|---|---|
| 24 h | 1 | ||
| 12 h | 2 | ||
| 8 h | 3 | ||
| 6 h | 4 | ||
| 4 h | 6 | ||
| 3 h | 8 | ||
| 2 h | 12 | ||
| 1 h | 24 | ||
| 30 min | 48 | ||
| 20 min | 72 | ||
| 15 min | 96 | ||
| 10 min | 144 | ||
| 5 min | 288 | ||
| 2 min | 720 | ||
| 1 min | 1440 |
| RS | VV | T | ||||
|---|---|---|---|---|---|---|
| P | S | P | S | P | S | |
| W/iMl | 4/8 | 4/8 | 10/11 | 14/23 | 13/13 | 12/18 |
| W/iMm | 2/5 | 3/4 | 9/10 | 13/14 | 9/9 | 4/4 |
| W/iMs | 2/2 | 2/2 | 8/8 | 12/12 | 4/4 | 3/3 |
| W+ | 4 | 3 | 2 | 0 | 5 | 4 |
| Cl | 0.5 | 0.5 | 0.91 | 0.61 | 1 | 0.67 |
| Cm | 0.4 | 0.75 | 0.9 | 0.93 | 1 | 1 |
| Cs | 1 | 1 | 1 | 1 | 1 | 1 |
| W/M2 | - | 5/7 | - | 15/21 | - | 15/27 |
| W+ | - | 2 | - | 1 | - | 0 |
| CM2 | - | 0.71 | - | 0.71 | - | 0.55 |
| Model | P/S | h/avg Data | Air Temperature | Humidity | Rainfall | LW | Light (Day/Night) | Wind Speed | E/A |
|---|---|---|---|---|---|---|---|---|---|
| Miller [14] | P | avg | ✓ | - | - | - | - | - | E |
| Shatsky [34] | P | avg | ✓ | - | - | - | - | - | E |
| Mersanin-Lipitskaya [35] | P | avg | ✓ | - | - | - | - | - | E |
| Goidanich [16] | P | avg | ✓ | - | - | - | - | E | |
| Mechanistic 1 [18] | P | h/avg | ✓ | ✓ | - | - | - | - | E |
| Mechanistic 2 [20] | S | h/avg | ✓ | ✓ | ✓ | ✓ | ✓ | - | E+A |
| iMetos® [13] | P+S | h+avg | ✓ | ✓ | ✓ | ✓ | ✓ | ? | E+A |
| Our model | P+S | h+avg | ✓ | ✓ | ✓ | ✓ | ✓ | ✓ | E+A |
Publisher’s Note: MDPI stays neutral with regard to jurisdictional claims in published maps and institutional affiliations. |
© 2022 by the authors. Licensee MDPI, Basel, Switzerland. This article is an open access article distributed under the terms and conditions of the Creative Commons Attribution (CC BY) license (https://creativecommons.org/licenses/by/4.0/).
Share and Cite
Mezei, I.; Lukić, M.; Berbakov, L.; Pavković, B.; Radovanović, B. Grapevine Downy Mildew Warning System Based on NB-IoT and Energy Harvesting Technology. Electronics 2022, 11, 356. https://doi.org/10.3390/electronics11030356
Mezei I, Lukić M, Berbakov L, Pavković B, Radovanović B. Grapevine Downy Mildew Warning System Based on NB-IoT and Energy Harvesting Technology. Electronics. 2022; 11(3):356. https://doi.org/10.3390/electronics11030356
Chicago/Turabian StyleMezei, Ivan, Milan Lukić, Lazar Berbakov, Bogdan Pavković, and Boris Radovanović. 2022. "Grapevine Downy Mildew Warning System Based on NB-IoT and Energy Harvesting Technology" Electronics 11, no. 3: 356. https://doi.org/10.3390/electronics11030356
APA StyleMezei, I., Lukić, M., Berbakov, L., Pavković, B., & Radovanović, B. (2022). Grapevine Downy Mildew Warning System Based on NB-IoT and Energy Harvesting Technology. Electronics, 11(3), 356. https://doi.org/10.3390/electronics11030356

