Synthetic Energy Data Generation Using Time Variant Generative Adversarial Network
Abstract
:1. Introduction
- Can we generate synthetic energy data at household level while adhering to security and privacy policies?
- How can a time variant GAN will be suitable to capture temporal dynamics of Time?
- How can we decide the effectiveness of time series GAN variant that outperforms other benchmark algorithms?
2. Literature Review
2.1. GAN with Time Series Data
2.2. GAN Applications in Energy Systems
3. Research Design & Methodology
3.1. GAN Conceptual Framework
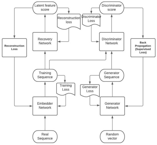
3.2. Proposed Model: Time Variant GAN
- Generator—Generates the data sequence
- Discriminator—Classifies the data sequence as real or fake
- Embedding Network—provides reversible mapping between features and latent representation
- Recovery—provides mapping between feature and latent space
- Unsupervised Loss—loss function with respect to generator and discriminator network (min-max)
- Supervised Loss—How well generator calculate next time data in latent space
- Reconstruction Loss—Compares reconstructed data with original, refers to auto encoders
Time GAN Training Phases
- Train Autoencoders (embedder and recovery) with given sequential data for optimum reconstruction
- Train supervisor using real sequence data to capture behavior of historical data
- Train all 4 networks simultaneously while minimizing Loss functions
- Step 1: Embedder <- Real data sequence vector as an input
- Step 2: Supervised Loss <- Loss calculated from Embedder network
- Step 3: Recovery <- Data sequence vector from Embedder in latent space
- Step 4: Reconstruction Loss <- Loss calculated from Recovery network
- Step 5: Embedder <- Supervised Loss from step 2 & Reconstruction Loss from step 4; to update layer weights
- Step 6: Embedder <- Next data sequence vector
- Step 7: Repeat Step 1 to Step 6 for several iterations
- Step 8: Generator <- Random noise vector as an input(fake data)
- Step 9: Generator Loss <- Loss calculated on generated sequence
- Step 10: Generator <- Generator Loss, to update layer weights
- Step 11: Discriminator <- Output from Generator network and original data sequence
- Step 12: Discriminator Loss <- Loss calculated based on discriminator training on original data
- Step 13: Discriminator <- Discriminator Loss; to update layer weights
- Step 14: Supervised Loss <- Loss calculated at discriminator based on how well it categorized fake data from real data
- Step 15: Generator <- Supervised Loss, to update layer weights again
- Step 16: Repeat step 8 to Step 15 for several iterations
- Step 17: Repeat all the steps for several Iterations
4. Artefact Development Approach
4.1. Dataset Information
4.2. System and Tool Requirements
4.3. Neural Network Parameters and Prerequisites
5. Experiments and Evaluation
5.1. Experimental Setup
5.2. Model Evaluation
5.2.1. Quantitative Evaluation
5.2.2. Visualization and Graphs
5.2.3. Other Evaluation Methods
- How well generated samples are distributed across the real data?
- Are generated samples are indistinguishable from the real data?
- How effectively Generated samples can be used for predictive purposes, likewise real data?
6. Results & Discussion
6.1. Interpretation of Results
6.2. Performance Comparison
6.3. Statistical Comparison
6.4. Visualization
7. Conclusions & Future Work
Future Work
Author Contributions
Funding
Institutional Review Board Statement
Informed Consent Statement
Data Availability Statement
Conflicts of Interest
References
- Anwar, A.; Mahmood, A.N.; Tari, Z. Identification of vulnerable node clusters against false data injection attack in an AMI based Smart Grid. Inf. Syst. 2015, 53, 201–212. [Google Scholar] [CrossRef]
- Sestrem Ochôa, I.; Augusto Silva, L.; de Mello, G.; Garcia, N.M.; de Paz Santana, J.F.; Quietinho Leithardt, V.R. A Cost Analysis of Implementing a Blockchain Architecture in a Smart Grid Scenario Using Sidechains. Sensors 2020, 20, 843. [Google Scholar] [CrossRef] [PubMed] [Green Version]
- Suzin, J.C.; Zeferino, C.A.; Leithardt, V.R.Q. Digital Statelessness—New Trends in Disruptive Technologies, Tech Ethics and Artificial Intelligence; Springer International Publishing: Berlin/Heidelberg, Germany, 2021. [Google Scholar] [CrossRef]
- Reda, H.T.; Anwar, A.; Mahmood, A.N.; Tari, Z. A Taxonomy of Cyber Defence Strategies Against False Data Attacks in Smart Grid. arXiv 2021, arXiv:2103.16085. [Google Scholar]
- Husnoo, M.A.; Anwar, A.; Hosseinzadeh, N.; Islam, S.N.; Mahmood, A.N.; Doss, R. False Data Injection Threats in Active Distribution Systems: A Comprehensive Survey. arXiv 2021, arXiv:2111.14251. [Google Scholar]
- Husnoo, M.A.; Anwar, A.; Chakrabortty, R.K.; Doss, R.; Ryan, M.J. Differential Privacy for IoT-Enabled Critical Infrastructure: A Comprehensive Survey. IEEE Access 2021, 9, 153276–153304. [Google Scholar] [CrossRef]
- Baasch, G.; Rousseau, G.; Evins, R. A Conditional Generative adversarial Network for energy use in multiple buildings using scarce data. Energy AI 2021, 5, 100087. [Google Scholar] [CrossRef]
- Fekri, M.N.; Ghosh, A.M.; Grolinger, K. Generating Energy Data for Machine Learning with Recurrent Generative Adversarial Networks. Energies 2020, 13, 130. [Google Scholar] [CrossRef] [Green Version]
- Goodfellow, I.J.; Pouget-Abadie, J.; Mirza, M.; Xu, B.; Warde-Farley, D.; Ozair, S.; Courville, A.; Bengio, Y. Generative Adversarial Nets; Cornell University: New York, NY, USA, 2014. [Google Scholar]
- Viel, F.; Augusto Silva, L.; Leithardt, V.R.Q.; De Paz Santana, J.F.; Celeste Ghizoni Teive, R.; Albenes Zeferino, C. An Efficient Interface for the Integration of IoT Devices with Smart Grids. Sensors 2020, 20, 2849. [Google Scholar] [CrossRef]
- Li, Y.; Wang, Q.; Zhang, J.; Hu, L.; Ouyang, W. The Theoretical Research of Generative Adversarial Networks: An Overview. Neurocomputing 2021, 435, 26–41. [Google Scholar] [CrossRef]
- Padhani, A.; Mirza, B.; Khan, D.B.; Syed, T.Q. Deep Generative Models to Counter Class Imbalance: A Model-Metric Mapping with Proportion Calibration Methodology. IEEE Access 2021, 9, 55879–55897. [Google Scholar] [CrossRef]
- Shao, G.; Gao, M.; Liu, T.; Li, L. DuCaGAN: Unified Dual Capsule Generative Adversarial Network for Unsupervised Image-to-Image Translation. IEEE Access 2020, 8, 154691–154707. [Google Scholar] [CrossRef]
- Cai, Y.; Yu, X.Z.; Li, F.; Xu, P.; Li, Y.; Li, L. Dualattn-GAN: Text to Image Synthesis With Dual Attentional Generative Adversarial Network. IEEE Access 2019, 7, 183706–183716. [Google Scholar] [CrossRef]
- Wang, D.; Dong, L.; Wang, R.; Yan, D.; Wang, J. Targeted Speech Adversarial Example Generation with Generative Adversarial Network. IEEE Access 2021, 8, 124503–124513. [Google Scholar] [CrossRef]
- Liu, J.; Tian, Y.; Zhang, R.; Sun, Y.; Wang, C. A Two-Stage Generative Adversarial Networks with Semantic Content Constraints for Adversarial Example Generation. IEEE Access 2020, 8, 205766–205777. [Google Scholar] [CrossRef]
- Oluwasanmi, A.; Muhammad Umar Aftab, A.A.S.; Jackson, J.; Kumeda, B.; Qin, Z. Attentively Conditioned Generative Adversarial Network for Semantic Segmentation. IEEE Access 2020, 8, 31733–31741. [Google Scholar] [CrossRef]
- Yang, Y.; Dan, X.; Qiu, X.; Gao, Z. FGGAN: Feature-Guiding Generative Adversarial Networks for text generation. IEEE Access 2020, 8, 105217–105225. [Google Scholar] [CrossRef]
- Wu, E.; Roy, H.; Welsch, E. Dual Autoencoders Generative Adversarial Network for Imbalanced Classification Problem. IEEE Access 2020, 8, 91265–91275. [Google Scholar] [CrossRef]
- Liu, Z.; Yin, X. LSTM-CGAN: Towards Generating Low-Rate DDoS Adversarial Samples for Blockchain-Based Wireless Network Detection Models. IEEE Access 2021, 9, 22616–22625. [Google Scholar] [CrossRef]
- Liu, J.; Zhang, Y.Z.; Lei, Y.; Li, J.; Zhang, M.; Yang, X. Recent Advances of Image Steganography with Generative Adversarial Networks. IEEE Access 2020, 8, 60575–60597. [Google Scholar] [CrossRef]
- Jiang, W.; Hong, Y.; Zhou, B.; He, X.; Cheng, C. A GAN-Based Anomaly Detection Approach for Imbalanced Industrial Time Series. IEEE Access 2019, 7, 143608–143619. [Google Scholar] [CrossRef]
- Sun, Y.; Yu, W.; Chen, Y.; Kadam, A. Time Series Anomaly Detection Based on GAN. In Proceedings of the 2019 Sixth International Conference on Social Networks Analysis, Management and Security (SNAMS), Granada, Spain, 22–25 October 2019. [Google Scholar] [CrossRef]
- Zhu, G.; Zhao, H.; Liu, H.; Sun, H. A Novel LSTM-GAN Algorithm for Time Series Anomaly Detection. In Proceedings of the 2019 Prognostics and System Health Management Conference (PHM-Qingdao), Qingdao, China, 25–27 October 2019. [Google Scholar] [CrossRef]
- Luer, F.; Mautz, D.; Bohm, C. Anomaly Detection in Time Series using Generative Adversarial Networks. In Proceedings of the 2019 International Conference on Data Mining Workshops (ICDMW), Beijing, China, 8–11 November 2019. [Google Scholar] [CrossRef]
- Choi, Y.; Lim, H.; Choi, H.; Kim, I.J. GAN-Based Anomaly Detection and Localization of Multivariate Time Series Data for Power Plant. In Proceedings of the 2020 IEEE International Conference on Big Data and Smart Computing (BigComp), Busan, Korea, 19–22 February 2020. [Google Scholar] [CrossRef]
- Smith, K.; Smith, A.O. Conditional Gan for Timeseries Generation. arXiv 2020, arXiv:2006.16477. [Google Scholar]
- Hyland, S.L.; Esteban, C.; Rätsch, G. Real-Valued (Medical) Time Series Generation with Recurrent Conditional Gans. arXiv 2017, arXiv:1706.02633. [Google Scholar]
- Derek, S. MTSS-GAN: Multivariate Time Series Simulation Generative Adversarial Networks; SSRN: Rochester, NY, USA, 2020. [Google Scholar]
- Husein, A.; Arsyal, M.; Sinaga, S.; Syahputa, H. Generative Adversarial Networks Time Series Models to Forecast Medicine Daily Sales in Hospital. Sinkron 2019, 3, 112–118. [Google Scholar] [CrossRef]
- Yoon, J.; Jarrett, D.; van der Schaar, M. Time-Series Generative Adversarial Networks; Curran Associates, Inc.: New York, NY, USA, 2019. [Google Scholar]
- Schmidhuber, J. Generative adversarial networks are special cases of artificial curiosity (1990) and also closely related to predictability minimization (1991). Neural Netw. 2020, 127, 58–66. [Google Scholar] [CrossRef]
- Schmidhuber, J. Learning factorial codes by predictability minimization. Neural Comput. 1992, 4, 863–879. [Google Scholar] [CrossRef]










| Abbr | Full form | Definition |
|---|---|---|
| GAN | Generative Adversarial Networks | GAN are Machine Learning model consist of two Neural Networks which competes each other to increase accuracy of their prediction |
| PCA | Principal Component Analysis | PCA is dimensionality-reduction method used to reduce the dimensionality of large datasets |
| TSNE | t-distributed stochastic neighbor embedding | It is a statistical method for visualizing high dimensional data by giving each datapoint a location in a two or three-dimensional map |
| PMU | Phasor measurement Units | A phasor measurement unit (PMU) is a device used to estimate the magnitude and phase angle of an electrical phasor quantity such as voltage or current |
| OT | Operation Technology | It is hardware and software that detects or causes a change, through the direct monitoring and/or control of industrial equipment, assets, processes and events. |
| FDI | False Data Injection Attacks | FDI compromises sensor readings by introducing errors into calculations of state variables and values. |
| DOS | Denial-of-service attack | It is an attack meant to shut down network, making it inaccessible to its intended users |
| AUC | Area Under Curve | AUC is the measure of the ability of a classifier to distinguish between classes and is used as a summary of the ROC curve |
| ROC | Receiver Operating Characteristic | ROC is a graph showing the performance of a classification model at all classification thresholds. |
| AEMO | Aggregated Price and Demand data | AEMO is a website that contains monthly energy consumption data for various states of Australia |
| TSTR | Train on Synthetic Test on Real | A method in which model is trained on Synthetic data and accuracy is tested on the real data |
| Summarized Literatures | |||||||
|---|---|---|---|---|---|---|---|
| Article Title | Venue | Y.O.P | Authors | Application Area | Algorithm Used | Datasets | Metrics |
| Deep generative models to counter class imbalance: a model-metric mapping with proportion calibration methodology [12] | IEEE | 2021 | BEHROZ MIRZA, DANSIH HAROON, BEHRAJ KHAN, ALI PADHANI, TAHIR Q. SYED | class imbalance-Machine Learning | GAN, VAM, RBM | Creditcard-fraud detection dataset Give-mesome-credit dataset Protein-homo dataset Skin-no-skin dataset Anti-moneylaundering- cases | Precision, Recall, F1-score, AUC, G-Mean, Balanced Accuracy |
| DuCaGAN: Unified Dual Capsule Generative Adversarial Network for Unsupervised Image-to-Image Translation [13] | IEEE | 2020 | GUIFANG SHAO, MENG HUANG, FENGQIANG GAO, TUNDONG LIU, LIDUAN LI | computer vision and image processing | dual capsule generative adversarial network | Cityscapes, Sketch2photo, Day2night, Oil2Chinese, Summer2Winter, Ukiyoe2photo, Vangogh2photo, Surface defect data, DAGM 2007 | semantic segmentation evaluation, FCN-score, four evaluation criteria, pixel accuracy, mean accuracy, frequency weighted Intersection-Over-Union, mean class Intersection-Over-Union(ClassIOU) |
| Dualattn-GAN: Text to Image Synthesis with Dual Attentional Generative Adversarial Network [14] | IEEE | 2019 | YALI CAI, XIAORU WANG, ZHIHONG YU, FU LI, PEIRONG XU, YUELI LI, LIXIAN LI | Text to Image processing | Dual Attentional Generative Adversarial Network (DualAttn-GAN) | CUB, Oxford-102 | Inception Score (IS), Fréchet Inception Distance (FID), Human Rank (HR) |
| Targeted Speech Adversarial Example Generation with Generative Adversarial Network [15] | IEEE | 2020 | DONGHUA WANG, LI DONG, RANGDING WANG, DIQUN YAN, JIE WANG | Speech processing and generation | Traditional generative adversarial network (GAN) | SpeechCmd, GTZAN | SNR (db), PESQ |
| A Two-Stage Generative Adversarial Networks with Semantic Content Constraints for Adversarial Example Generation [16] | IEEE | 2020 | JIANYI LIU, YU TIAN, RU ZHANG, YOUQIANG SUN, CHAN WANG | Image processing and generation | Two-stage generative adversarial networks (TSGAN) | MNIST, CIFAR-10 | Fréchet Inception Distance (FID), Structural Similarity (SSIM) |
| Attentively Conditioned Generative Adversarial Network for Semantic Segmentation [17] | IEEE | 2020 | ARIYO OLUWASANMI, MUHAMMAD UMAR AFTAB, AKEEM SHOKANBI, JEHOIADA JACKSON, BULBULA KUMEDA, ZHIQUANG QIN | semantic segmentation | Attentively Conditioned Generative Adversarial Network (ACGAN) | PASCAL VOC 2012, CamVid | popular mean Intersection over Union (mIoU) technique |
| FGGAN: Feature-Guiding Generative Adversarial Networks for Text Generation [18] | IEEE | 2020 | YANG YANG, XIAODONG DAN, XUESONG QIU, ZHIPENG GAO | Text Generation | Feature-Guiding | ||
| Generative Adversarial Networks (FGGAN) | COCO dataset, Chinese poetry dataset | bilingual evaluation understudy (BLEU) score | |||||
| Dual Autoencoders Generative Adversarial Network for Imbalanced Classification Problem [19] | IEEE | 2020 | Ensen Wu, Hongyan Cui, Roy E. Welsch | Fraud Detection | Dual Autoencoders Generative Adversarial Network | credit card transaction dataset | recall, precision, F1-score, Area Under the Curve (AUC), Area Under Precision-Recall Curve (AUPRC) |
| LSTM-CGAN: Towards Generating Low-Rate DDoS Adversarial Samples for Blockchain-Based Wireless Network Detection Models [20] | IEEE | 2021 | ZENGGUANG LIU, XIAOCHUN YIN | blockchain-based protection technologies for DDOS attacks | LSTM-CGAN | slow-header, slow-body, hulk and rudy of iscx-slowdos-2016, Friday dataset | Error rate, Precision, recall |
| Recent Advances of Image Steganography with Generative Adversarial Networks [21] | IEEE | 2020 | JIA LIU, YAN KE, ZHUO ZHANG, YU LEI, JUN LI, MINQING ZHANG, XIAOYUAN YANG | Image Steganography | GAN | CIFAR-100, CelebA, BOSS, Div2k, COCO, MNIST, food, LFW, Horse2zebra, Woman2man, 1000 aerial photographs X and 1000 maps Y | peak signal-to-noise ratio (PSNR), Structural similarity index (SSIM), Error rate |
| A GAN-Based Anomaly Detection Approach for Imbalanced Industrial Time Series [22] | IEEE | 2019 | WENQIAN JIANG, YANG HONG, BEITONG ZHOU, XIN HE, CHENG CHENG | Anomaly detection for time series | GAN | Rolling bearing data from Case Western Reserve University (CWRU), rolling bearing dataset from Huazhong University of Science and Technology | area under curve (AUC) of the receiver operating, characteristic (ROC), confusion matrix |
| Time Series Anomaly Detection Based on GAN [23] | IEEE | 2019 | Yong Sun, Wenbo Yu, Yuting Chen, Aishwarya Kadam | Anomaly detection for automobile industry | GAN | Isuzu vehicle data | prediction score-difference between predict and real time measured data |
| A Novel LSTM-GAN Algorithm for Time Series Anomaly Detection [24] | IEEE | 2019 | Guangxuan Zhu, Hongbo Zhao, Haoqiang Liu, Hua Sun | Anomaly detection in medical and healthcare | LSTM-GAN | ECG dataset, nyc_taxi dataset | Precision, Recall, F1score, Accuracy, ROC |
| Anomaly Detection in Time Series using Generative Adversarial Networks [25] | IEEE | 2020 | Fiete Luer, Dominik Mautz, Christian Bohm | Anomaly detection in medical and healthcare | Recurrent GAN (RGAN) | MIT-BIH dataset | Precision, Recall, F1score |
| GAN-based Anomaly Detection and Localization of Multivariate Time Series Data for Power Plant [26] | IEEE | 2020 | Yeji Choi, Hyunki Lim, Heeseung Choi, Ig-Jae Kim | Time series imaging and anomaly detection for industrial power plant | GAN | Real world smart power plant dataset | anomaly score function |
| Conditional GAN for Timeseries Generation [27] | Cornell University-arXiv | 2020 | Kaleb Smith, Anthony O. Smith h | Timeseries Generation | Time series GAN (TSGAN) | 70 datasets used; some are-Beetle fly, Bird Chicken, Coffee, Computers, ECG fide days Ethanol level, Hand outliers | Quantitative evaluation-Fréchet Inception Score (FID) Qualitative evaluation- classification is used as the evaluation criteria |
| Real-valued (Medical) Time Series Generation with Recurrent Conditional GANS [28] | Cornell University-arXiv | 2017 | Stephanie L. Hyland, Cristóbal Esteban, Gunnar Rätsch | Timeseries Generation | Recurrent Conditional GANS (RCGAN) | Philips eICU database | sample likelihood and maximum mean discrepancy Novel evaluation method- TSTR—Train on Synthetic test on Real |
| MTSS-GAN: Multivariate Time Series Simulation Generative Adversarial Networks [29] | SSRN | 2020 | Derek Snow | Timeseries Generation | MTSS-GAN | Finance dataset | Variance score, Max error, Mean absolute error, Mean squared error, Mean squared log error, Median absolute error, R2 score |
| Generative Adversarial Networks Time Series Models to Forecast Medicine Daily Sales in Hospital [30] | Research-Gate | 2019 | Amir Mahmud Husein, Muhammad Arsyal, Sutrisno Sinaga, Hendra Syahputa | Timeseries Forecasting | GAN | stock cardrecord data-drug data, sales data, purchase data | Mean Absolute Error (MAE), Root Mean Square Error (RMSE), Mean Absolute Percentage Error (MAPE) |
| Time-series Generative Adversarial Networks [31] | NeurIPS | 2019 | Jinsung Yoon, Daniel Jarrett, Mihaela van der Schaar | Timeseries Generation | TimeGAN | Sines, Stocks, Energy, Events | Visualization—with PCA and TSNE, Discriminative score, Predictive score |
| Digital Statelessness New Trends in Disruptive Technologies Tech Ethics and Artificial Intelligence [3] | Springer International Publishing | 2021 | Suzin, Jaine Cristina, Zeferino, Cesar Albenes, Leithardt, Valderi Reis Quietinho | digital citizenship Human Rights social advancement | - | - | - |
| An Efficient Interface for the Integration of IoT Devices with Smart Grids [10] | mdpi | 2020 | Viel, Felipe, Augusto Silva, Luis, Leithardt, Valderi Reis Quietinho De Paz Santana, Juan Francisco Celeste Ghizoni Teive, Raimundo Albenes Zeferino, Cesar | Internet of Things (IoT), Smart Grids (SGs) | COIIoT CoAP OSGP | ESP32 Series Datasheet | Feasibility, Scalability, Reliability Payload and Latency mapping |
| A Cost Analysis of Implementing a Blockchain Architecture in a Smart Grid Scenario Using Sidechains [2] | mdpi | 2020 | Sestrem Ochôa, Iago, Augusto Silva, Luis, de Mello, Gabriel, Garcia, Nuno M, de Paz Santana, Juan Francisco, Quietinho Leithardt, Valderi Reis | security and privacy in Smart Grids (SGs) using Blockchains | DPOS-consensus algorithm | SM-Energy consumption data | Transaction Processing Time, Token Cost, Smart Contract Cost, Privacy Violation Test |
| Generative adversarial networks are special cases of artificial curiosity (1990) and also closely related to predictability minimization (1991) [32] | Elsevier | 2020 | Schmidhuber, Jürgen | Predictability Minimization, GAN | GAN, unsupervised Reinforcement Learning (RL) | Experimental 1-dimensional data | Convergence for both GANs and PM through two-time scale stochastic approximation |
| Learning Factorial Codes by Predictability Minimization [33] | Elsevier | 1992 | Schmidhuber, Jürgen | Predictability Minimization unsupervised learning | Novel Predictability Minimization Algorithms | Experimental dataset | binary factorial code, Learning rate, local and global maxima values |
| Field No. | Attribute | Description |
|---|---|---|
| 1 | TOTALDEMAND_VIC | Energy power consumption in Victoria |
| 2 | TOTALDEMAND_NSW | Energy power consumption in New South Wales |
| 3 | TOTALDEMAND_QLD | Energy power consumption in Queensland |
| 4 | TOTALDEMAND_SA | Energy power consumption in South Australia |
| 5 | TOTALDEMAND_TAS | Energy power consumption in Tasmania |
| System/Technological Requirement | Version |
|---|---|
| Tensorflow | 1.15.0 |
| pandas | 0.25.1 |
| numpy | 1.17.2 |
| Scikit-learn | 0.21.3 |
| tqdm | 4.36.1 |
| matplotlib | 3.1.1 |
| argparse | 1.1 |
| Parameters | Values |
|---|---|
| Module | GRU |
| Number of Hidden Dimensions | 24 |
| Number of layers | 3 |
| Number of Iterations | 10,000 |
| Scenarios | Optimizer | Learning Rate | Batch Normalization | Momentum | Decay Rate | Batch Size |
|---|---|---|---|---|---|---|
| 1 | Adam | 0.001 | Yes | Default | 0.0 | 128 |
| 2 | Adam | 0.0001 | Yes | Default | 0.0 | 128 |
| 3 | Adam | Default | Yes | Default | 0.0 | 128 |
| 4 | RMSProp | 0.001 | Yes | 0.0 | 0.9 | 64 |
| 5 | RMSProp | 0.0001 | Yes | 0.01 | 0.9 | 64 |
| 6 | Gradient Descent Optimizer | 0.01 | Yes | 0.0 | 0.0 | 64 |
| Proposed Model | RMSProp | 0.001 | Yes | 0.01 | 0.9 | 64 |
| Metric | Sc.1 | Sc.2 | Sc.3 | Sc.4 | Sc.5 | Sc.6 | Proposed Model |
|---|---|---|---|---|---|---|---|
| Discriminative Score | 0.1132 | 0.4757 | 0.1420 | 0.06833 | 0.4234 | 0.4281 | 0.06830 |
| Predictive Score | 0.0774 | 0.1509 | 0.0779 | 0.0756 | 0.1077 | 0.0962 | 0.0744 |
| Accuracy | 0.6132 | 0.9757 | 0.6420 | 0.5674 | 0.9234 | 0.9281 | 0.5679 |
| Precision | 0.6120 | 0.9698 | 0.7156 | 0.5736 | 0.9558 | 0.9698 | 0.5742 |
| Recall | 0.6241 | 0.9838 | 0.50 | 0.5871 | 0.8853 | 0.8805 | 0.5879 |
| F1-Score | 0.6169 | 0.9764 | 0.5784 | 0.5630 | 0.9172 | 0.9190 | 0.5710 |
| Cohens Kappa | 0.2264 | 0.9513 | 0.2841 | 0.1349 | 0.8467 | 0.8562 | 0.1419 |
| ROC AUC | 0.6132 | 0.9757 | 0.6420 | 0.5674 | 0.9234 | 0.9281 | 0.5679 |
| Stats. | Proposed Model | Scenario 1 | Scenario 2 | Scenario 3 | ||||
|---|---|---|---|---|---|---|---|---|
| Original Data | Gen. Data | Original Data | Gen. Data | Original Data | Gen. Data | Original Data | Gen. Data | |
| Mean | 0.362978 | 0.359314 | 0.359118 | 0.355124 | 0.35583 | 0.355342 | 0.361946 | 0.353440 |
| SD | 0.111542 | 0.108068 | 0.109126 | 0.109730 | 0.113077 | 0.054967 | 0.109730 | 0.122870 |
| Min. Value | 0.134070 | 0.182969 | 0.101644 | 0.165619 | 0.111529 | 0.254187 | 0.125420 | 0.168357 |
| 1st Qrt. | 0.276838 | 0.271355 | 0.279866 | 0.266496 | 0.274366 | 0.309881 | 0.280233 | 0.248086 |
| 2nd Qrt. | 0.346545 | 0.345724 | 0.340903 | 0.337643 | 0.341806 | 0.348337 | 0.346453 | 0.331955 |
| 3rd Qrt. | 0.430993 | 0.431906 | 0.420648 | 0.432830 | 0.431954 | 0.401626 | 0.425976 | 0.447839 |
| Max. Value | 0.813172 | 0.661300 | 0.809106 | 0.616924 | 0.813463 | 0.466671 | 0.813463 | 0.691709 |
| Stats. | Proposed Model | Scenario 4 | Scenario 5 | Scenario 6 | ||||
|---|---|---|---|---|---|---|---|---|
| Original Data | Gen. Data | Original Data | Gen. Data | Original Data | Gen. Data | Original Data | Gen. Data | |
| Mean | 0.362978 | 0.359314 | 0.362978 | 0.359314 | 0.367889 | 0.381462 | 0.361748 | 0.350681 |
| Stand | 0.111542 | 0.108068 | 0.111452 | 0.108062 | 0.114434 | 0.091080 | 0.110466 | 0.134773 |
| Min. Value | 0.134070 | 0.182969 | 0.134070 | 0.182929 | 0.111529 | 0.209530 | 0.132197 | 0.219637 |
| 1st Qrt. | 0.276838 | 0.271355 | 0.276838 | 0.271350 | 0.281981 | 0.300693 | 0.272285 | 0.261568 |
| 2nd Qrt. | 0.346545 | 0.345724 | 0.346545 | 0.345718 | 0.352150 | 0.381558 | 0.341469 | 0.283405 |
| 3rd Qrt. | 0.430993 | 0.431906 | 0.430993 | 0.431909 | 0.439839 | 0.463155 | 0.431344 | 0.436932 |
| Max. Value | 0.813172 | 0.661300 | 0.813172 | 0.661318 | 0.787540 | 0.548171 | 0.764711 | 0.610375 |
Publisher’s Note: MDPI stays neutral with regard to jurisdictional claims in published maps and institutional affiliations. |
© 2022 by the authors. Licensee MDPI, Basel, Switzerland. This article is an open access article distributed under the terms and conditions of the Creative Commons Attribution (CC BY) license (https://creativecommons.org/licenses/by/4.0/).
Share and Cite
Asre, S.; Anwar, A. Synthetic Energy Data Generation Using Time Variant Generative Adversarial Network. Electronics 2022, 11, 355. https://doi.org/10.3390/electronics11030355
Asre S, Anwar A. Synthetic Energy Data Generation Using Time Variant Generative Adversarial Network. Electronics. 2022; 11(3):355. https://doi.org/10.3390/electronics11030355
Chicago/Turabian StyleAsre, Shashank, and Adnan Anwar. 2022. "Synthetic Energy Data Generation Using Time Variant Generative Adversarial Network" Electronics 11, no. 3: 355. https://doi.org/10.3390/electronics11030355
APA StyleAsre, S., & Anwar, A. (2022). Synthetic Energy Data Generation Using Time Variant Generative Adversarial Network. Electronics, 11(3), 355. https://doi.org/10.3390/electronics11030355
