Abstract
The exponential trend of digital technologies, doubled by the mobility restrictions imposed during the COVID-19 pandemic, caused a paradigm shift in traditional economic models. Digital transformation has become increasingly common in all types of organizations and affects all activities. Organizations have adopted digital technologies to increase efficiency and effectiveness in management, marketing, and accounting. This paper aims to assess the impact of digital transformation on project management, marketing, and decision-making processes in users’ perceptions. The study begins with theoretical research on the digitalization of management and accounting information systems and conducts an empirical investigation based on a questionnaire. First, the paper assesses users’ perceptions of implementing digital technologies. The answers of 442 professionals from project management, marketing, and decision making were processed using structural equation modeling. The results show that users’ acceptance of digitalization is higher in decision making due to the significant contribution of artificial intelligence in repetitive decision making. Project management and marketing also benefit from digitalization, yet non-repetitive activities remain mainly the responsibility of the human factor.
1. Introduction
Digital transformation of organizational activities through Industry 4.0 determines an increase in efficiency and effectiveness of the employees due to increased work satisfaction [1,2]. Disruptive technologies can contribute to remodeling organizational functions and work models applied within organizations [3,4,5,6]. Increasing the information systems’ digitalization through new technologies is a viable solution for increasing work satisfaction, efficiency, and effectiveness [7].
In recent years, the progress of emerging technologies such as artificial intelligence (AI), big data (BD), blockchain (BC), and cloud computing (CC) has been the basis of the industrial revolution. The new technologies’ implementation has significantly influenced project management, marketing, decision making, and accounting [8,9]. Digital transformation of accounting and management information systems has generated almost complete automation of elementary operations. The implementation of emerging technologies has transformed and continues to transform the entire process of project management (PM), marketing (Mk), the decision-making process (DMP), and accounting, leading to a substantial change in financial, accounting, and managerial information systems.
These emerging technologies contribute to greater transparency and increase the security of the organization’s operations. The new technologies can be used in all stages of the management and marketing processes, contributing to optimal decisions. Data can be collected using BD and CC, shared through BC, and processed by AI-based technologies. BC increases information quality and transparency and ensures increased validity and reliability [9].
This study aims to evaluate the users’ perception and behavior of adopting digital technologies in PM, Mk, and DMP. The innovation of the paper consists of the simultaneous and comparative approach of the three domains (MP, Mk, and DMP). The impact assessment of the four technologies implemented in management, marketing, and accounting (AI, BD, BC, and CC) in the users’ perception addressed the gap found in the literature. Moreover, measuring the satisfaction obtained after implementing new technologies represents a gap that the paper addresses.
The paper is structured into six sections: the introduction is followed by a literature review, a section on the research methodology, two sections present the research results and discussions, and finally, the conclusions show the practical and theoretical implications.
2. Literature Review
Virtual environments and disruptive technologies significantly impact management, marketing, and accounting activities. Digitization of information systems brings significant benefits because it eliminates routine, repetitive activities, leaving time for activities with high-added value, such as problem-solving, analysis, and consulting [10,11]. As a result, professionals in PM, Mk, and DMP can focus on strategic and operational activities being left for AI solutions.
CC-based technology uses fast Internet connections to provide data, adopt optimal management decisions, run projects smoothly, and enhance interactive marketing [12,13,14,15].
The essential objective of a management and accounting information system is data collection, processing, and interpretation, as well as management and disclosure of information to internal users in the process of approaching decision making and project management and external users in the case of marketing [16]. Information systems strengthened and improved with digital technologies enhanced the decision-making, project management, and marketing processes [15]. CC-based technology favors more accessible data collection and processing for management and marketing. In addition to transparency, CC technology provides better data security, improving synchronization and reducing the risks associated with unsynchronized data. CC technology drives the digital transformation of management, marketing, and accounting. CC combined with BD provides easy, fast, and transparent access to large amounts of information [3,4,5,17,18] used by AI technology for decision making. The three technologies and BC also bring many opportunities and benefits, causing a paradigmatic and structural change in an organization’s information systems.
Through machine learning and deep learning, AI allows the process of large amounts of data swiftly, which is extremely useful in decision making, project management, marketing, and accounting. [7,9]. For example, a digitalized management and accounting information system can swiftly and efficiently process the data needed to adopt the best decisions. In addition, AI allows the detection of irregularities and the removal of errors in the initial stages and contributes to improving project management, marketing, and accounting processes, significantly reducing the risk of fraud in financial accounting [3,9,15].
AI can also estimate project management time or costs and interpret customer behaviors in marketing. Prediction involves generating information about future processes based on past data. AI can use comparative methods, parametric models, or analytical models to estimate time and costs in project management. In addition, AI can use structural equation modeling, neural network analysis, or fuzzy analytic hierarchy process to determine behavioral intentions. AI use generates benefits regarding the accuracy of predictions, optimal allocation of resources, detection of desynchronizations, and critical patterns, causing better decisions and increasing efficiency [19,20,21,22,23,24].
BC is a distributed and shared ledger of blocks linked by cryptographic keys. BC advantages come from the speed of sharing, transparency of information, and validity of shared information. In the network, information must be validated by all network members, with no pre-eminence of a central server that could manipulate the information. Blockchain verifies a record’s validity and ensures data reliability [25]. Due to its safety, security, and decentralization features, BC is useful in logistics, project management, customer database management, financial accounting, financial services, and insurance [26,27,28,29,30,31,32].
CC and BC allow sharing of a large amount of data (BD). BD constitutes the raw material for AI technologies, contributing to enhanced management and accounting information systems, generating higher quality information in a shorter time, and savings costs. Organizations can use these technologies separately, but the synergistic effects generated by their integrated use are robust, leading to the significant improvement of management and accounting information systems [9].
The accelerated use of digital technologies contributed to redefining organizational structures and reinventing business models [33]. Digital transformation represents interweaving physical and digital processes within decentralized systems to improve organizational information systems. Using analytical tools based on CC, BD, and AI will automate the decision-making, project management, and marketing processes [33,34,35,36,37].
The constant adaptation of information systems to technological changes leads to redesigning jobs in PM, Mk, and DMP. The role of professionals translates from data collection and interpretation activities to complex decision-making activities, problem-solving, and strategic communication with internal and external stakeholders [38,39]. Starting with these theoretical assumptions, the paper defined the research question and the first hypothesis:
Hypothesis 1 (H1).
In the users’ perceptions, the four disruptive technologies (AI, BD, BC, and CC) are useful in PM, Mk, and DMP.
External pressures influenced the implementation of digital technologies [40]. Hinings et al. [41] point out that an organizational vision of digital transformation is needed because many organizations act reactively to external pressures without having a clear plan, thus compromising the digital transformation results [42].
Various researchers investigated the implementation of CC in information systems used by MP, Mk, and DMP. For example, Ionescu et al. [43] highlighted the cost savings generated by migrating accounting and auditing systems to CC-based solutions. Christauskas and Miseviciene [16] revealed the critical role of CC in improving decision quality due to the information speed, accessibility, and transparency in the cloud. In addition, logistics activities can be improved by information systems based on CC, and the non-synchronization risks are eliminated due to transparency and interoperability [44].
AI allows professionals to focus on more critical activities, such as decision making and problem solving [45]. AI-based IT solutions perform elementary and repetitive tasks. Reducing operational costs, increasing efficiency by reducing operating time, and increasing the information quality make IT solutions efficient [9,46,47,48].
BC can profoundly influence information systems [49]. Since the information is saved in data blocks linked together by cryptography, this information is transparent and permanently verifiable [50]. Therefore, BC will determine the development of new information systems, ensuring transparency and integrity of data, automatic processing and interpretation of information, and fast and efficient decision making [9,51,52]. However, the implementation of digital technologies (AI, BD, BC, and CC) in management, marketing, and decision-making processes may incur resistance from professionals. Therefore, our paper aims to investigate the acceptance of digital technologies by professionals in the three organizational areas (MP, Mk, and DMP), considering technology users’ satisfaction and its influence on future behavioral intention and use.
3. Materials and Methods
The effects of management and accounting information systems transformation are assessed through a survey conducted among professionals in PM, Mk, and DMP. The stages of researching users’ perceptions regarding the impact of digitalization in PM, Mk, and DMP are presented in Figure 1.
Figure 1.
Research process. Source: own construction.
The Technology Acceptance Model (TAM) is a frequently used model for assessing users’ intentions to accept the implementation of new technologies and the actual use of technologies in their activities [53]. Davis’s TAM model [54] is based on the rational action theory [55] and the planned behavior theory [56]. TAM has perceived ease of use and perceived usefulness as the main determinants of the behavioral intention to use new technology [54]. Following a meta-analysis of the literature, King and He [57] demonstrated that perceived usefulness is the most important predictor of behavioral intention. Various studies applied the TAM model in several fields [58,59]. Considering the specifics of the use (for professional purposes) of the four technologies implemented in management, marketing, and accounting (AI, BD, BC, and CC), we consider that the perceived usefulness has a determining role in technology acceptance, as shown 57]. However, the literature on assessing behavioral intentions to use new technologies in accounting and management information systems using a variant of the TAM model is limited [58,59,60,61]. Few studies address the issue of accountants’ perception and behavior regarding new technology acceptance.
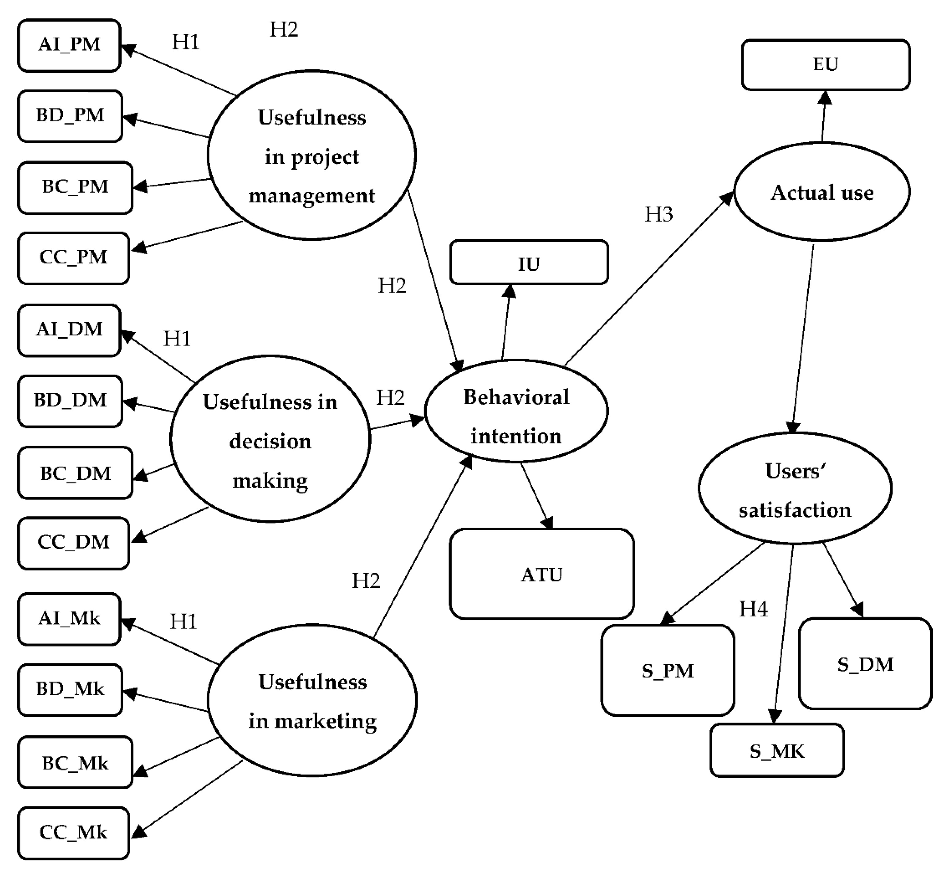
Our research process used a modified TAM model, adapted to PM, Mk, and DMP, and the four technologies frequently implemented in management, marketing, and accounting (AI, BD, BC, and CC) which have as essential determinants the perceived usefulness of technology for specific areas. We defined this model as the perceptual model of the technology’s usefulness (PMTU). Perceived usefulness for each area influences the behavioral intention to use a technology (AI, BD, BC, and CC). Based on this assumption, the paper proposes the following hypothesis:
Hypothesis 2 (H2).
In the users’ perception, usefulness significantly influences behavioral intent to use digital technologies in PM, Mk, and DMP.
Unlike the TAM model, the PMTU model does not integrate the easy-to-use latent variable, considering that the digital technologies’ users are the organizations’ employees, previously included in training programs to facilitate the use of these technologies.
Behavioral intention to use technology as a latent variable has two antecedents, similar to the TAM model [53]: intention to use and attitude towards use (IU and ATU). However, as other researchers [58] proposed, the PMTU model is supplemented with two latent variables: actual use and users’ satisfaction. Actual use has one antecedent—the extent of use (EU). User satisfaction has three antecedents illustrated by using new digital technologies (AI, BD, BC, and CC) in the three areas (PM, Mk, and DMP). To assess the relationships between the two latent variables (actual use and users’ satisfaction following use), two hypotheses must be tested for confirmation:
Hypothesis 3 (H3).
Behavioral intent to use exerts a significant positive influence on the actual use of digital technologies in PM, Mk, and DMP in users’ perception.
Hypothesis 4 (H4).
The most satisfied users of the implementation of digital technologies are DMP professionals.
Figure 2 illustrates the theoretical PMTU model.
Figure 2.
Theoretical PMTU model. Source: own construction based on [3,5,18,19,20,21,22,23,24,25,26,27,28,29,30,31,32,33,34,35,36,37,38,39,40,53,54,55,56,57,58].
Based on the PMTU theoretical model, we built a questionnaire containing the model’s exogenous (observable) variables as items, which will be used to confirm the hypotheses in the structural equation modeling (SEM). The basic PLS algorithm is as follows [62]:
where:
η, ξ—endogenous and exogenous latent variables;
B—matrix of regression coefficients relating the latent endogenous variables to each other;
Γ—matrix of regression coefficients relating the endogenous variables to exogenous variables;
ζ—disturbance.
The latent variables are linked to observable variables as follows:
where:
Λy, Λx—matrices of factor loadings;
ε, δ—vectors of uniqueness.
The survey was conducted between May and July 2022 among 442 professionals in PM, Mk, and DMP. A total of 460 questionnaires were sent by email to professionals in PM, Mk, and DMP, ensuring anonymity and data confidentiality to combat common biases. The questionnaire includes general questions regarding perceptions of the new technologies used and does not include data that requires an institutional review board and informed consent statement. Table 1 shows the questionnaire structure and the Likert-type scales for evaluating the responses.
Table 1.
Questionnaire structure.
Within the SEM model applied to the PMTU theoretical model, intention to use, attitude towards use, actual use, and users’ satisfaction are latent (endogenous) variables. Table 2 shows descriptive statistics for the questionnaire.
Table 2.
Descriptive statistics.
4. Results
The theoretical model was tested using structural equation modeling in the partial least squares variant. The software for structural equation modeling, SmartPLS v3.0, allows for establishing the relationships among the latent variables. Latent variables have exogenous variables (questionnaire items) as antecedents. For example, usefulness in PM, Mk, and DM are latent variables having as antecedents the utility perceived by users for each of the four technologies (AI, BD, BC, and CC). Other latent variables are behavioral intention (with the intent to use and attitude towards use as antecedents), actual use (with the extent of use as the antecedent), and users’ satisfaction (with the satisfaction of using new digital technologies in PM, Mk, and DM). The first criterion of the model reliability is the loading for each antecedent, which must be greater than 0.7 [63,64]. As seen in Figure 3, all the antecedents of the latent variables have a loading above 0.7.
Figure 3.
Applied model. Source: own construction using SmartPLS v3.0.
According to Hair et al. [63] and Garson [64], the internal validity and reliability of the model are excellent, with Cronbach’s Alpha (CA) and Composite Reliability (CR) above 0.8 and Average Variance Extracted (AVE) above 0.6 (Table 3). Moreover, the fit model is excellent, with SRMR being 0.078 and NFI 0.910.
Table 3.
Validity and reliability.
Analyzing outer loadings for the latent variables which describe usefulness in PM, Mk, and DM, we can state that Hypothesis H1 is confirmed as valid (Table 4). The four disruptive technologies (AI, BD, BC, and CC) significantly contribute to defining the three latent variables (usefulness in project management, marketing, and decision making).
Table 4.
Outer loadings for usefulness in PM, Mk, and DM.
Running a basic bootstrapping procedure with bias-corrected, two-tailed, and 0.05 significance level, SmartPLS 3.0 calculated the path coefficients in the PMTU model (Table 5). The path coefficient expresses the size of a relationship between two latent constructs [65]. Values of the path coefficients above 0.3 highlight causal solid relationships. Values above 1.6 for T statistics and below 0.005 for p values show an increased relevance of the path coefficients [64].
Table 5.
Path coefficients.
Analyzing the causal relationships in Table 5, we found Hypothesis H2 valid. Usefulness significantly influences behavioral intent to use digital technologies in PM, Mk, and DMP in users’ perception. Investigating Hypothesis H3, we found that behavioral intent to use exerts a significant positive influence on the use of digital technologies in PM, Mk, and DMP in users’ perception. Hence, Hypothesis H3 is also valid.
Analyzing the outer loadings of antecedents of the latent variable user satisfaction with digital technologies in the three domains (PM, Mk, and DMP), as well as users’ perception of the usefulness of digital technologies in the three domains, we found Hypothesis H4 valid (Table 6). The most satisfied users of the implementation of digital technologies are DMP professionals. Outer loading for satisfaction in DMP is 0.927 (S_DM), while usefulness in decision making significantly influences behavioral intention (path coefficient 0.355).
Table 6.
Outer loadings for users’ satisfaction in PM, Mk, and DM and path coefficients for usefulness in PM, Mk, and DM.
The proposed theoretical model PMTU, tested using structural equation modeling, demonstrates high predictive performance for the PLS path model (Q² indicators have values above 0.35). Table 7 presents the indicators that describe the model’s predictive performance for the latent output variables: actual use, behavioral intention, and users’ satisfaction.
Table 7.
Predictive performance for the PLS path model.
The model’s predictive performance provides the opportunity to use the model on other samples in future research [63] in the three domains (PM, Mk, and DMP) or other areas of organizational activity.
5. Discussion
Many activities in the MP, Mk, and DMP will become hybrid, having a human and a digital component. As a result, specialists in these areas will have an extensive mix of skills, which, in addition to the specific skills, will also include digital skills [36,40].
The paper proposes an original model (PMTU) derived from the Technology Acceptance Model (TAM), allowing the assessment of perceived usefulness and user satisfaction of digital technologies. Unlike the TAM model, we only consider the digital technologies’ usefulness, which directly influences behavioral intention and indirectly influences actual use. The model also includes user satisfaction as an outcome variable influencing future usage.
Following the research (Hypotheses H1 and H4), we have shown that the digital technologies used in the three areas (PM, Mk, and DMP) are perceived as having significant usefulness and generating user satisfaction. The four disruptive technologies (AI, BD, BC, and CC) are relevant in their usefulness for all areas. They are considered useful in the digital technologies users’ perception in PM, Mk, and DMP. The highest satisfaction regarding digital technologies is registered among DMP professionals. AI-based technologies facilitate work by eliminating repetitive decisions. Due to digital technology implementation and the possibility of managing a large amount of data, DMP is substantially changing, and users are satisfied with implementing digital technologies.
Automation of routine activities will have a significant impact on the future of management, marketing, and accounting professions. This means that digital transformation will lay the foundation for more analytical, creative professions with a higher added value [66]. However, even before the digital transformation, accounting provided information for several areas: managerial decision making, project management, human resource management, marketing, financial management, accounting, taxation, and internal control [40,67,68]. Thus, the digital skills of management and marketing professionals will have to be combined with skills such as analysis, synthesis, problem solving, digital, and communication.
Research (Hypotheses H2 and H3) demonstrated that the perceived usefulness of digital technologies used within the three areas (PM, Mk, and DMP) influences users’ behavioral intention, influencing the actual use of technologies afterward. The usefulness of technologies overcomes the fear that these technologies will destroy jobs. Implementing digital technologies requires, in addition to clear and structured planning, a change in employees’ mentalities regarding performing tasks and innovation [69]. Most project management, marketing, and decision-making activities can be translated into a digital environment characterized by transparency, accessibility, safety, and security. Professionals in these fields show a high behavioral intention to use the new technologies that ultimately translate into actual use.
5.1. Empirical and Managerial Implications and Contributions
Predictive analysis based on AI, BD, and BC is an essential tool for time and cost estimates and interactive management of customer databases. Therefore, digital technologies can be optimally used in marketing analysis and decision making. Managers must encourage digital technology implementation in these areas, showing that employees’ efficiency and effectiveness can increase significantly.
Information systems digitalization increases the efficiency of internal (managerial) and external (marketing) communication with clients. First, through this improved communication, the accessibility and transparency of information increase substantially. Second, digital transformation causes an increase in the speed of information transmission (through BC and CC) and processing (through AI and BD), eliminating the gap between decision making and implementation. Third, the adaptability of decision-making systems is substantially improved due to the collection and processing of a large amount of data, which enables better predictions and future behavior models. Fourth, the possibility of customizing digital solutions can facilitate usefulness, as they can be adapted to any organization area.
5.2. Theoretical Implications and Contributions
Digital transformation significantly impacts all activities and professions in accounting, management, and marketing. Due to digital transformation, we highlight the evolution of the professional in the PM, Mk, and DMP areas from a simple executant, to a role with entrepreneurial characteristics. In this position, analytical skills, problem solving, and communication with internal and external stakeholders are decisive.
The paper’s originality consists of the simultaneous approach of the three areas (PM, Mk, and DMP) and the assessment of the four technologies’ impact (AI, BD BC, and CC) on the PM, Mk, and DMP professionals. We proposed a model (PMTU) derived from TAM for this approach. The model enables the assessment of perceived usefulness and user satisfaction of digital technologies and can be used in the future in other fields.
5.3. Limitations and Further Research
The paper aimed to analyze the digital transformation impact on the PM, Mk, and DMP areas, proposing an original model (PMTU) derived from TAM. The study’s limitations may emerge from the limited geographical representativeness (Romanian professionals from the PM, Mk, and DMP). Therefore, we adopted a transversal research strategy based on a questionnaire survey conducted among professionals. This limitation can be overcome through a chronological approach by further research and considering other areas of the organization. Therefore, studying human–machine interaction is needed to provide a clear perspective, based on user perceptions, to those dealing with the digitalization of information systems.
6. Conclusions
Digital transformation is crucial for an organization to have a competitive advantage. Adopting digital technologies in MP, MK, and DMP allows organizations to respond more agilely to any opportunity or challenge. Companies have used AI, BC, BD, and CC technologies to organize and analyze the financial and accounting information required in PM, Mk, and DMP. While AI can be used primarily for adopting repetitive decisions without the supervision of the human factor, the CC provides general and easy access. BC ensures the security of information and improves the transparency of the management and accounting information system. The model proposed (perceptual model of the technology’s usefulness) derived from the Technology Acceptance Model aims to evaluate the perceived usefulness, behavioral intention, actual use, and users’ satisfaction with digital technologies in MP, MK, and DMP.
Innovation in digital technology has contributed to management and accounting information systems development, improving organizational performance. In addition, simplifying tasks has generated opportunities for organizations in management and marketing by increasing customer trust and enhancing reputation and image. However, digital transformation must ensure the interoperability and integration of IT solutions to enhance these benefits [70].
Author Contributions
Conceptualization, A.A.V. and C.G.B.; methodology, A.A.V. and C.G.B.; software, A.A.V. and C.G.B.; validation, A.A.V., C.G.B., M.G.M. and D.S.; formal analysis, A.A.V., C.G.B., M.G.M. and D.S.; investigation, A.A.V., C.G.B., M.G.M. and D.S.; resources, A.A.V.; data curation, A.A.V. and C.G.B.; writing—original draft preparation, A.A.V. and C.G.B.; writing—review and editing, A.A.V., C.G.B., M.G.M. and D.S.; visualization, C.G.B.; supervision, A.A.V.; project administration, A.A.V. All authors have read and agreed to the published version of the manuscript.
Funding
This research received no external funding.
Data Availability Statement
Not applicable.
Conflicts of Interest
The authors declare no conflict of interest.
Abbreviations
| Acronyms | |
| AI | Artificial intelligence |
| BD | Big data |
| BC | Blockchain |
| CC | Cloud computing |
| PM | Project management |
| Mk | Marketing |
| DMP | Decision-making process |
| TAM | Technology Acceptance Model |
| PMTU | Perceptual model of the technology’s usefulness |
| AI_PM | The usefulness of artificial intelligence in project management |
| BD_PM | The usefulness of big data in project management |
| BC_PM | The usefulness of blockchain in project management |
| CC_PM | The usefulness of cloud computing in project management |
| AI_DM | The usefulness of artificial intelligence in decision making |
| BD_DM | The usefulness of big data in decision making |
| BC_DM | The usefulness of blockchain in decision making |
| CC_DM | The usefulness of cloud computing in decision making |
| AI_Mk | The usefulness of artificial intelligence in marketing |
| BD_Mk | The usefulness of big data in marketing |
| BC_Mk | The usefulness of blockchain in marketing |
| CC_Mk | The usefulness of cloud computing in marketing |
References
- Haenlein, M.; Kaplan, A. A brief history of artificial intelligence: On the past, present, and future of artificial intelligence. Calif. Manag. Rev. 2019, 61, 5–14. [Google Scholar] [CrossRef]
- Koh, L.; Orzes, G.; Jia, F. The fourth industrial revolution (Industry 4.0): Technologies disruption on operations and supply chain management. Int. J. Oper. Prod. Manag. 2019, 39, 817–828. [Google Scholar] [CrossRef]
- Matzler, K.; von den Eichen, S.F.; Anschober, M.; Kohler, T. The crusade of digital disruption. J. Bus. Strategy 2018, 39, 13–20. [Google Scholar] [CrossRef]
- Loebbecke, C.; Picot, A. Reflections on societal and business model transformation arising from digitization and big data analytics: A research agenda. J. Strateg. Inf. Syst. 2015, 24, 149–157. [Google Scholar] [CrossRef]
- Rachinger, M.; Rauter, R.; Müller, C.; Vorraber, W.; Schirgi, E. Digitalization and its influence on business model innovation. J. Manuf. Technol. Manag. 2019, 30, 1143–1160. [Google Scholar] [CrossRef]
- Lichtenthaler, U.C. Digitainability: The Combined Effects of the Megatrends Digitalization and Sustainability. J. Innov. Manag. 2021, 9, 64–80. [Google Scholar] [CrossRef]
- Marszatek, P.; Ratajczak-Mrozek, M. Introduction: Digitalization as a Driver of the Contemporary Economy. In Digitalization and Firm Performance; Ratajczak-Mrozek, M., Marszatek, P., Eds.; Palgrave Macmillan: Cham, Switzerland, 2022. [Google Scholar] [CrossRef]
- Rikhardsson, P.; Yigitbasioglu, O. Business intelligence & analytics in management accounting research: Status and future focus. Int. J. Account. Inf. Syst. 2018, 29, 37–58. [Google Scholar]
- Yoon, S. A Study on the Transformation of Accounting Based on New Technologies: Evidence from Korea. Sustainability 2020, 12, 8669. [Google Scholar] [CrossRef]
- Rao, M.T.; Jyotsna, T.G.; Sivani, M.A. Impact of Cloud Accounting: Accounting Professional’s perspective. IOSR J. Bus. Manag. 2017, 7, 53–59. Available online: https://www.iosrjournals.org/iosr-jbm/papers/Conf.17037-2017/Volume-7/11.%2053-59.pdf (accessed on 15 May 2022).
- David, D.; Cernuşca, L. The Perception of Professional Accountants Regarding the Future of the Accounting Profession in the Digital Era. CECCAR Bus. Rev. 2020, 7, 3–10. [Google Scholar] [CrossRef]
- Kinkela, K.; College, I. Practical and Ethical Considerations on the Use of Cloud Computing in Accounting. J. Financ. Account. 2013, 11, 1–8. Available online: https://www.aabri.com/manuscripts/131534.pdf (accessed on 20 June 2022).
- Zhang, C. Challenges and Strategies of Promoting Cloud Accounting. Manag. Eng. 2014, 17, 79–82. Available online: https://cdn.manaraa.com/books/Challenges%20and%20Strategies%20of%20Promoting%20Cloud%20Accounting.pdf (accessed on 18 May 2022).
- Huang, N. Discussion on the Application of Cloud Accounting in Enterprise Accounting Informatization. In Proceedings of the International Conference on Economics, Social Science, Arts, Education, and Management Engineering, Huhhot, China, 30–31 July 2016; pp. 136–139. [Google Scholar] [CrossRef]
- Ionescu, B.S.; Prichici, C.; Tudoran, L. Cloud Accounting—A Technology That May Change the Accounting Profession in Romania. Audit. Financ. J. 2018, 12, 3–15. Available online: https://www.cafr.ro/uploads/AF%202%202014-e16d.pdf (accessed on 5 May 2022).
- Christauskas, C.; Misevicience, R. Cloud computing based accounting for small to medium-sized business. Inz. Ekon. Eng. Econ. 2012, 23, 14–21. [Google Scholar] [CrossRef]
- Bhimani, A.; Willcocks, L. Digitisation, Big Data and the transformation of accounting information. Account. Bus. Res. 2014, 44, 469–490. [Google Scholar] [CrossRef]
- Stoica, O.C.; Ionescu-Feleagă, L. Digitalization in Accounting: A Structured Literature Review. In Proceedings of the 4th International Conference on Economics and Social Sciences: Resilience and Economic Intelligence through Digitalization and Big Data Analytics, Sciendo, Bucharest, Romania, 10–11 June 2021; pp. 453–464. [Google Scholar] [CrossRef]
- Kokina, J.; Kozlowski, S. The Next Frontier in Data Analytics. J. Account. 2016, 222, 58. Available online: https://ssrn.com/abstract=3334728 (accessed on 23 May 2022).
- Deloitte. AI-Augmented Government: Using Cognitive Technologies to Redesign Public Sector Work. 2017. Available online: https://www2.deloitte.com/content/dam/insights/us/articles/3832_AI-augmented-government/DUP_AI-augmented-government.pdf (accessed on 18 June 2022).
- Parot, A.; Michell, K.; Kristjanpoller, W.D. Using Artificial Neural Networks to forecast Exchange Rate, including VAR-VECM residual analysis and prediction linear combination. Intell. Syst. Account. Financ. Manag. 2019, 26, 3–15. [Google Scholar] [CrossRef]
- Paschen, U.; Pitt, C.; Kietzmann, J. Artificial intelligence: Building blocks and an innovation typology. Bus. Horiz. 2020, 63, 147–155. [Google Scholar] [CrossRef]
- KPMG. Rise of the Humans: The Integration of Digital and Human Labor. Available online: https://assets.kpmg/content/dam/kpmg/us/pdf/2017/09/us-rise-of-the-humans.pdf (accessed on 15 June 2022).
- PwC. Sizing the Prize. What’s the Real Value of AI for Your Business, and How Can You Capitalize? Available online: https://www.pwc.com/gx/en/issues/data-and-analytics/publications/artificial-intelligence-study.html (accessed on 15 June 2022).
- Lee, H.; Yoon, N.; Park, S.; Lee, C.; Hwang, S. A study on the accounting information system based on blockchain. Korean Account. J. 2019, 28, 273–300. [Google Scholar] [CrossRef]
- Andersen, N. Blockchain Technology: A Game-Changer in Accounting. 2016. Available online: https://www2.deloitte.com/content/dam/Deloitte/de/Documents/Innovation/Blockchain_A%20game-changer%20in%20accounting.pdf (accessed on 2 June 2022).
- Brandon, D. The Blockchain: The Future of Business Information Systems. Int. J. Acad. Bus. World 2016, 10, 33–40. Available online: https://jwpress.com/Journals/IJABW/BackIssues/IJABW-Fall-2016.pdf#page=28 (accessed on 19 May 2022).
- Kakavand, H.; Kost De Sevres, N.; Chilton, B. The Blockchain Revolution: An Analysis of Regulation and Technology Related to Distributed Ledger Technologies. 2017. Available online: https://papers.ssrn.com/sol3/papers.cfm?abstract_id=2849251 (accessed on 7 June 2022).
- Dai, J.; Wang, Y.; Vasarhelyi, M.A. Blockchain: An emerging solution for fraud prevention. CPA J. 2017, 87, 12–14. [Google Scholar]
- Bible, W.; Raphael, J.; Riviello, M.; Taylor, P.; Valiente, I.O. Blockchain Technology and Its Potential Impact on the Audit and Assurance Profession. 2017. Available online: https://us.aicpa.org/content/dam/aicpa/interestareas/frc/assuranceadvisoryservices/downloadabledocuments/blockchain-technology-and-its-potential-impact-on-the-audit-and-assurance-profession.pdf (accessed on 25 April 2022).
- ICAEW. Blockchain and the Future of Accountancy. Available online: https://www.icaew.com/technical/technology/blockchain/blockchain-articles/blockchain-and-the-accounting-perspective (accessed on 22 June 2022).
- Mistry, I.; Tanwar, S.; Tyagi, S.; Kumar, N. Blockchain for 5G-enabled IoT for industrial automation: A systematic review, solutions, and challenges. Mech. Syst. Signal Process 2020, 135, 106382. [Google Scholar] [CrossRef]
- Gonçalves, M.J.A.; da Silva, A.C.F.; Ferreira, C.G. The Future of Accounting: How Will Digital Transformation Impact the Sector? Informatics 2022, 9, 19. [Google Scholar] [CrossRef]
- Quattrone, P. Management accounting goes digital: Will the move make it wiser? Manag. Account. Res. 2016, 31, 118–122. [Google Scholar] [CrossRef]
- Richins, G.; Stapleton, A.; Stratopoulos, T.; Wong, C. Big Data Analytics: Opportunity or Threat for the Accounting Profession? J. Inf. Syst. 2017, 31, 63–79. [Google Scholar] [CrossRef]
- Moll, J.; Yigitbasioglu, O. The role of internet-related technologies in shaping the work of accountants: New directions for accounting research. Br. Account. Rev. 2019, 51, 100833. [Google Scholar] [CrossRef]
- Damerji, H.; Salimi, A. Mediating effect of use perceptions on technology readiness and adoption of artificial intelligence in accounting. Account. Educ. 2021, 30, 107–130. [Google Scholar] [CrossRef]
- Liu, J.; Zhu, Y.; Serapio, M.G.; Cavusgil, S.T. The new generation of millennial entrepreneurs: A review and call for research. Int. Bus. Rev. 2019, 28, 101581. [Google Scholar] [CrossRef]
- Knudsen, D.R. Elusive boundaries, power relations, and knowledge production: A systematic review of the literature on digitalization in accounting. Int. J. Account. Inf. Syst. 2020, 36, 100441. [Google Scholar] [CrossRef]
- Chaplin, S. Accounting Education and the Prerequisite Skills of Accounting Graduates: Are Accounting Firms’ Moving the Boundaries? Aust. Account. Rev. 2016, 27, 61–70. [Google Scholar] [CrossRef]
- Yu, J.; Pan, F. Influence of External Pressures on the Digital Transformation of Institutions. 2020. Available online: https://www.diva-portal.org/smash/get/diva2:1451289/FULLTEXT01.pdf (accessed on 8 June 2022).
- Hinings, B.; Gegenhuber, T.; Greenwood, R. Digital innovation and transformation: An institutional perspective. Inf. Organ. 2018, 28, 52–61. [Google Scholar] [CrossRef]
- Fischer, M.; Imgrund, F.; Janiesch, C.; Winkelmann, A. Strategy archetypes for digital transformation: Defining meta objectives using business process management. Inf. Manag. 2020, 57, 103262. [Google Scholar] [CrossRef]
- Ionescu, B.; Ionescu, I.; Bendovschi, A.; Tudoran, L. Traditional accounting vs. cloud accounting. In Proceedings of the 8th International Conference Accounting and Management Informational Systems, Bucharest, Romania, 12–13 June 2013; pp. 106–125. [Google Scholar]
- Phillips, B.A. How Cloud Computing Will Change Accounting Forever. 2012. Available online: https://docplayer.net/2537016-How-the-cloud-will-change-accounting-forever.html (accessed on 16 June 2022).
- FSB (Financial Stability Board). Artificial Intelligence and Machine Learning in Financial Services: Market Developments and Financial Stability Implications. 2017. Available online: http://www.fsb.org/wp-content/uploads/P011117.pdf (accessed on 2 July 2022).
- Ahn, S.; Jung, H.R. A study on the role of public officials in local governmental accounting. Korean Gov. Account. Rev. 2018, 16, 67–91. [Google Scholar]
- Bauguess, S. The role of big data, machine learning, and AI in assessing risks: A regulatory perspective. In Champagne Keynote Speech; Securities and Exchange Commission: New York, NY, USA, 2017. Available online: https://www.sec.gov/news/speech/bauguess-big-data-ai (accessed on 21 June 2022).
- Cho, J.S.; Ahn, S.; Jung, W. The impact of artificial intelligence on the audit market. Korean Account. J. 2018, 27, 289–330. [Google Scholar] [CrossRef]
- Raval, S. What Is a Decentralized Application? Harnessing Bitcoin’s Blockchain Technology; O’Reilly Media Inc.: Sebastopol, CA, USA, 2016. [Google Scholar]
- Iansiti, M.; Lakhani, K.R. The truth about blockchain. Harv. Bus. Rev. 2017, 95, 118–127. Available online: https://hbr.org/2017/01/the-truth-about-blockchain (accessed on 17 June 2022).
- PwC. What’s Next for Blockchain in 2016? Available online: https://assets.ctfassets.net/sdlntm3tthp6/resource-asset-r123/0d58a4b4c8e527754fac77888919eb28/259e7234-dd22-4a4d-af00-97a1f5fe183a.pdf (accessed on 20 June 2022).
- Ngubelanga, A.; Duffett, R. Modeling Mobile Commerce ‘Applications’ Antecedents of Customer Satisfaction among Millennials: An Extended TAM Perspective. Sustainability 2021, 13, 5973. [Google Scholar] [CrossRef]
- Davis, F.D. Perceived usefulness, perceived ease of use, and user acceptance of information technology. MIS Q. 1989, 13, 319–340. [Google Scholar] [CrossRef]
- Ajzen, I.; Fishbein, M. A Bayesian analysis of attribution processes. Psychol. Bull. 1975, 82, 261–277. [Google Scholar] [CrossRef]
- Ajzen, I. The theory of planned behavior. Organ. Behav. Hum. Decis. Process. 1991, 50, 179–211. [Google Scholar] [CrossRef]
- King, W.R.; He, J. A meta-analysis of the technology acceptance model. Inf. Manag. 2006, 43, 740–755. [Google Scholar] [CrossRef]
- Souza, L.A.; Da Silva, M.J.P.B.M.; Ferreira, T.A.M.V. The Acceptance of Information Technology by the Accounting Area. Sist. Gest. 2017, 12, 516–524. Available online: https://www.revistasg.uff.br/sg/article/download/1239/780/ (accessed on 15 June 2022).
- Abduljalil, K.M.; Zainuddin, Y. Integrating technology acceptance model and motivational model towards intention to adopt accounting information system. Int. J. Manag. Account. Econ. 2015, 2, 346–359. [Google Scholar]
- Le, O.; Cao, Q.M. Examining the technology acceptance model using cloud-based accounting software of Vietnamese enterprises. Manag. Sci. Lett. 2020, 10, 2781–2788. [Google Scholar] [CrossRef]
- AlNasrallah, W.; Saleem, F. Determinants of the Digitalization of Accounting in an Emerging Market: The Roles of Organizational Support and Job Relevance. Sustainability 2022, 14, 6483. [Google Scholar] [CrossRef]
- Kaplan, D. Structural Equation Modeling. In International Encyclopedia of the Social and Behavioral Sciences; Neil, J., Smelser, P., Baltes, B., Eds.; Pergamon: Oxford, UK, 2001; pp. 15215–15222. [Google Scholar]
- Hair, J.F.; Hult, G.T.M.; Ringle, C.M.; Sarstedt, M.A. Primer on Partial Least Squares Structural Equation Modeling (PLS-SEM), 2nd ed.; Sage: Thousand Oaks, CA, USA, 2017. [Google Scholar]
- Garson, D. Partial Least Squares (PLS-SEM). Available online: https://www.smartpls.com/resources/ebook_on_pls-sem.pdf (accessed on 24 October 2022).
- Benitez, J.; Henseler, J.; Castillo, A.; Schuberth, F. How to perform and report an impactful analysis using partial least squares: Guidelines for confirmatory and explanatory IS research. Inf. Manag. 2020, 57, 103168. [Google Scholar] [CrossRef]
- Bromwicha, M.; Scapens, R.W. Management Accounting Research: 25 years on. Manag. Account. Res. 2016, 31, 1–9. [Google Scholar] [CrossRef]
- Howieson, B. Accounting practice in the new millennium: Is accounting education ready to meet the challenge? Br. Account. Rev. 2003, 35, 69–103. [Google Scholar] [CrossRef]
- Coman, D.M.; Ionescu, C.A.; Duicâ, A.; Coman, M.D.; Uzlau, M.C.; Stanescu, S.G.; State, V. Digitization of Accounting: The Premise of the Paradigm Shift of Role of the Professional Accountant. Appl. Sci. 2022, 12, 3359. [Google Scholar] [CrossRef]
- van Veldhoven, Z.; Vanthienen, J. Designing a Comprehensive Understanding of Digital Transformation and Its Impact. Available online: https://aisel.aisnet.org/cgi/viewcontent.cgi?article=1038&context=bled2019 (accessed on 9 June 2022).
- Lehne, M.; Sass, J.; Essenwanger, A.; Schepers, J.; Thun, S. Why digital medicine depends on interoperability. NPJ Digit. Med. 2019, 2, 1–5. [Google Scholar] [CrossRef]
Publisher’s Note: MDPI stays neutral with regard to jurisdictional claims in published maps and institutional affiliations. |
© 2022 by the authors. Licensee MDPI, Basel, Switzerland. This article is an open access article distributed under the terms and conditions of the Creative Commons Attribution (CC BY) license (https://creativecommons.org/licenses/by/4.0/).


