Real-Time ISR-YOLOv4 Based Small Object Detection for Safe Shop Floor in Smart Factories
Abstract
:1. Introduction
- To solve the small detection problem, we proposed, based on YOLOv4, the object detection accuracy performance by increasing the resolution of low-resolution photos through the ISR module and the high performance in our model.
- To improve feature extraction, we proposed the CSP1-N network as the backbone feature extraction network to improve feature extraction.
- To make detailed feature fusion processes during training we propose the CSP2-N network in the neck.
- To train non-linear features, we propose the Hard Swish activation to improve the model.
2. Related Works
2.1. YOLO
2.2. Traditional Safety Helmet Detection
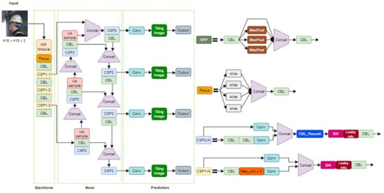
3. Realtime ISR-YOLOv4 Based Small Object Detection
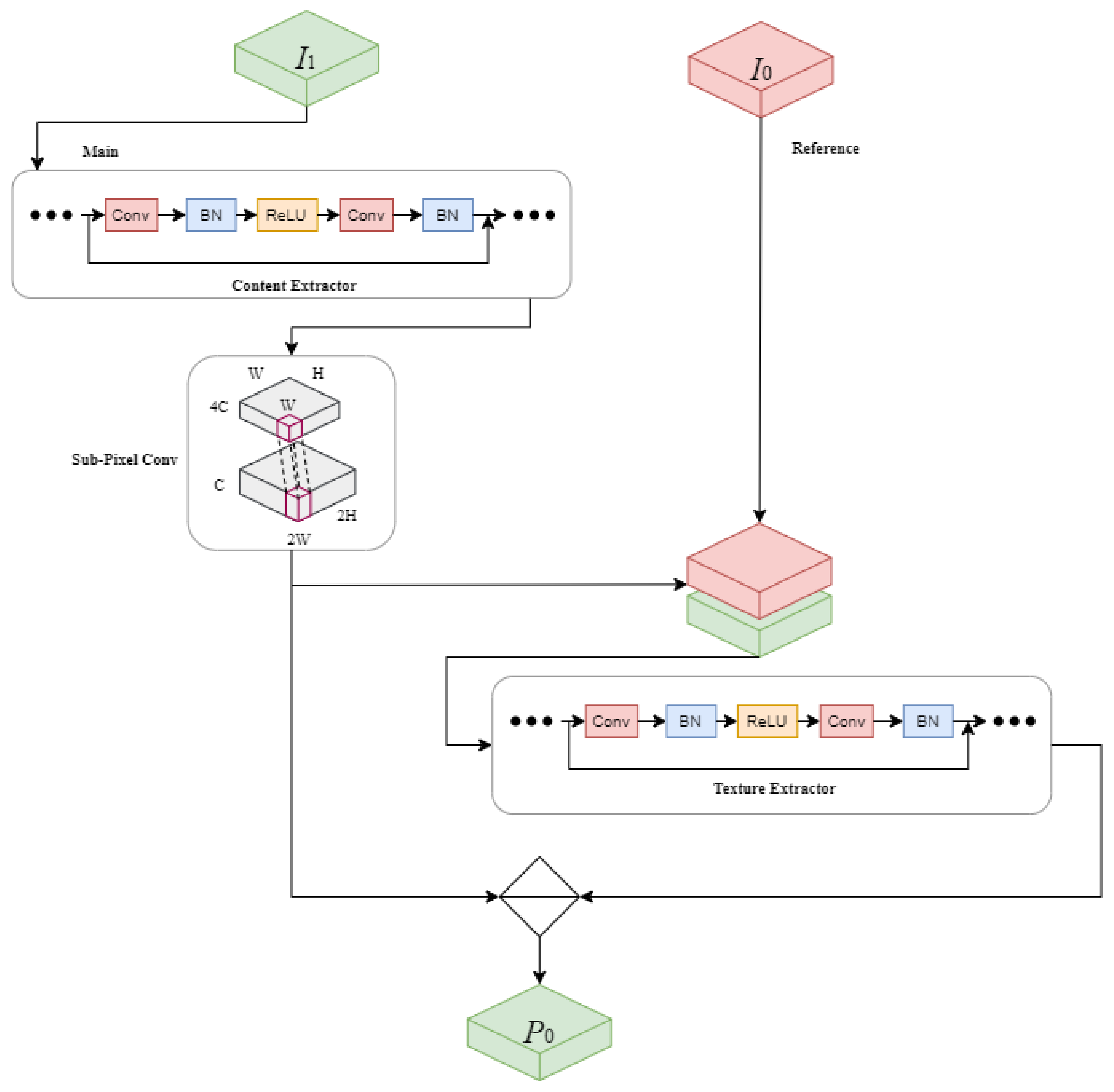
3.1. Image Super Resolution (ISR)
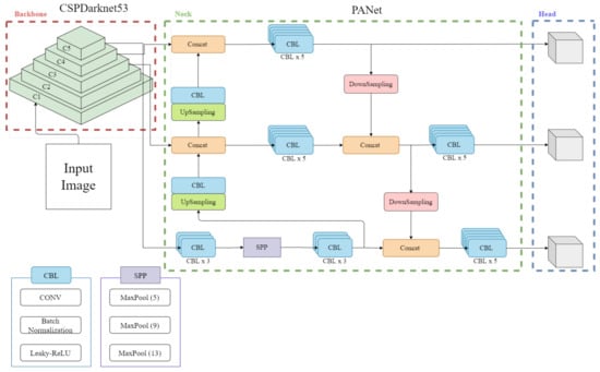
3.2. Backbone Network
3.3. Neck Network
3.4. Tiling Images
3.5. ISR-YOLOv4 Network Structure
4. Experiment and Results
4.1. Experiment Environment
4.2. Performance Metric
4.3. Results
4.3.1. Hyperparameters of the Model
4.3.2. Model Size and Training Time
4.3.3. Inference Time
4.3.4. Mean Average Precision
5. Conclusions
Author Contributions
Funding
Acknowledgments
Conflicts of Interest
References
- Di Benedetto, M.; Carrara, F.; Meloni, E.; Amato, G.; Falchi, F.; Gennaro, C. Learning accurate personal protective equipment detection from virtual worlds. Multimed. Tools Appl. 2021, 80, 23241–23253. [Google Scholar] [CrossRef]
- Li, Y.; Wei, H.; Han, Z.; Huang, J.; Wang, W. Deep learning-based safety helmet detection in engineering management based on convolutional neural networks. Adv. Civ. Eng. 2020, 2020, 3. [Google Scholar] [CrossRef]
- Cabahug, R.R. A survey on the implementation of safety standards of on-going construction projects in Cagayan de Oro City, Philippines. Mindanao J. Sci. Technol. 2014, 2014, 12. [Google Scholar]
- Wang, B.; Li, W.J.; Tang, H. Improved YOLOv3 algorithm and its application in helmet detection. Comput. Eng. Appl. 2020, 56, 33–40. [Google Scholar]
- Han, K.; Yang, Q.; Huang, Z. A two-stage fall recognition algorithm based on human posture features. Sensors 2020, 20, 6966. [Google Scholar] [CrossRef] [PubMed]
- Han, K.; Peng, J.; Yang, Q.; Tian, W. An end-to-end dehazing Siamese region proposal network for high robustness object tracking. IEEE Access 2021, 9, 91983–91994. [Google Scholar] [CrossRef]
- Weigang, L.L.; da Silva, N.C. A study of parallel neural networks. In Proceedings of the IJCNN’99 International Joint Conference on Neural Networks, Proceedings (Cat. No. 99CH36339), Washington, DC, USA, 10–16 July 1999; Volume 2, pp. 1113–1116. [Google Scholar]
- Miller, E.G.; Matsakis, N.E.; Viola, P.A. Learning from one example through shared densities on transforms. In Proceedings of the IEEE Conference on Computer Vision and Pattern Recognition. CVPR 2000 (Cat. No. PR00662), Hilton Head, SC, USA, 15 June 2000; Volume 1, pp. 464–471. [Google Scholar]
- Li, M.; Zhang, Z.; Lei, L.; Wang, X.; Guo, X. Agricultural greenhouses detection in high-resolution satellite images based on convolutional neural networks: Comparison of faster R-CNN, YOLOv3 and SSD. Sensors 2020, 20, 4938. [Google Scholar] [CrossRef]
- Girshick, R.; Donahue, J.; Darrell, T.; Malik, J. Rich feature hierarchies for accurate object detection and semantic segmentation. In Proceedings of the IEEE Conference on Computer Vision and Pattern Recognition, Columbus, OH, USA, 23–28 June 2014. [Google Scholar]
- Girshick, R. Fast r-cnn. In Proceedings of the IEEE International Conference on Computer Vision, Santiago, Chile, 7–13 December 2015. [Google Scholar]
- Ren, S.; He, K.; Girshick, R.; Sun, J. Faster r-cnn: Towards real-time object detection with region proposal networks. Adv. Neural Inf. Process. Syst. 2015, 2015, 28. [Google Scholar] [CrossRef] [Green Version]
- Liu, W.; Anguelov, D.; Erhan, D.; Szegedy, C.; Reed, S.; Fu, C.; Berg, A.C. Ssd: Single Shot Multibox Detector; European Conference on Computer Vision; Springer: Cham, Switzerland, 2016. [Google Scholar]
- Redmon, J.; Divvala, S.; Girshick, R.; Farhadi, A. You only look once: Unified, real-time object detection. In Proceedings of the IEEE Conference on Computer Vision and Pattern Recognition, Las Vegas, NV, USA, 27–30 June 2016. [Google Scholar]
- Redmon, J.; Farhadi, A. YOLO9000: Better, faster, stronger. In Proceedings of the IEEE Conference on Computer Vision and Pattern Recognition, Honolulu, HI, USA, 21–26 July 2017. [Google Scholar]
- Zhou, Y.; Xue, H.; Jiang, X.; Sun, H.; Yanyan, X. Low-resolution safety helmet image recognition combining local binary pattern with statistical features. Comput. Syst. Appl. 2015, 24, 211–215. [Google Scholar]
- Mneymneh, B.E.; Abbas, M.; Khoury, H. Automated hardhat detection for construction safety applications. Procedia Eng. 2017, 196, 895–902. [Google Scholar] [CrossRef]
- Park, C.; Lee, D.; Khan, N. An analysis on safety risk judgment patterns towards computer vision based construction safety management. In Creative Construction e-Conference 2020; Budapest University of Technology and Economics: Budapest, Hungary, 2020. [Google Scholar]
- Fang, Q.; Li, H.; Luo, X.; Ding, L.; Luo, H.; Rose, T.M.; An, W. Detecting non-hardhat-use by a deep learning method from far-field surveillance videos. Autom. Constr. 2018, 85, 1–9. [Google Scholar] [CrossRef]
- Gu, Y.; Xu, S.; Wang, Y.; Shi, L. An advanced deep learning approach for safety helmet wearing detection. In Proceedings of the 2019 International Conference on Internet of Things (iThings) and IEEE Green Computing and Communications (GreenCom) and IEEE Cyber, Physical and Social Computing (CPSCom) and IEEE Smart Data (SmartData), Atlanta, GA, USA, 14–17 July 2019. [Google Scholar]
- Shi, H.; Chen, X.; Yang, Y. Safety helmet wearing detection method of improved YOLOv3. Comput. Eng. Appl. 2019, 55, 213–220. [Google Scholar]
- Wu, F.; Jin, G.; Gao, M.; He, Z.; Yang, Y. Helmet detection based on improved YOLOv3 deep model. In Proceedings of the 2019 IEEE 16th International Conference on Networking, Sensing and Control (ICNSC), Banff, AB, Canada, 9–11 May 2019. [Google Scholar]
- Huang, G.; Liu, Z.; Van Der Maaten, L.; Weinberger, K.Q. Densely connected convolutional networks. In Proceedings of the IEEE Conference on Computer Vision and Pattern Recognition, Honolulu, HI, USA, 21–26 July 2017. [Google Scholar]
- Shen, J.; Xiong, X.; Li, Y.; He, W.; Li, P.; Zheng, X. Detecting safety helmet wearing on construction sites with bounding-box regression and deep transfer learning. Comput. Civ. Infrastruct. Eng. 2021, 36, 180–196. [Google Scholar] [CrossRef]
- Li, J.; Wang, Y.; Wang, C.; Tai, Y.; Qian, J.; Yang, J.; Wang, C.; Li, J.; Huang, F. DSFD: Dual shot face detector. In Proceedings of the IEEE/CVF Conference on Computer Vision and Pattern Recognition, Long Beach, CA, USA, 16–17 June 2019. [Google Scholar]
- Howard, A.G.; Zhu, M.; Chen, B.; Kalenichenko, D.; Wang, W.; Wey, T.; Andreetto, M.; Adam, H. Mobilenets: Efficient convolutional neural networks for mobile vision applications. arXiv 2017, arXiv:1704.04861. [Google Scholar]
- Soviany, P.; Ionescu, R.T. Optimizing the trade-off between single-stage and two-stage deep object detectors using image difficulty prediction. In Proceedings of the 2018 20th International Symposium on Symbolic and Numeric Algorithms for Scientific Computing (SYNASC), Timisoara, Romania, 20–23 September 2018. [Google Scholar]
- Bochkovskiy, A.; Wang, C.Y.; Liao, H.Y.M. Yolov4: Optimal speed and accuracy of object detection. arXiv 2020, arXiv:2004.10934. [Google Scholar]
- Redmon, J.; Farhadi, A. Yolov3: An incremental improvement. arXiv 2018, arXiv:1804.02767. [Google Scholar]
- Wen, C.Y.; Chiu, S.H.; Liaw, J.J.; Lu, C.P. The safety helmet detection for ATM’s surveillance system via the modified Hough transform. In Proceedings of the IEEE 37th Annual 2003 International Carnahan Conference onSecurity Technology, Taipei, Taiwan, 14–16 October 2003. [Google Scholar]
- Rubaiyat, A.H.; Toma, T.T.; Kalantari-Kh, M.; Rahman, S.A.; Chen, L.; Ye, Y.; Pan, C.S. Automatic detection of helmet uses for construction safety. In Proceedings of the 2016 IEEE/WIC/ACM International Conference on Web Intelligence Workshops (WIW), Omaha, NE, USA, 13–16 October 2016. [Google Scholar]
- Hu, T.; Wang, X. Analysis and design of helmet recognition system based on wavelet transform and neural network. Softw. Guide 2006, 23, 37–39. [Google Scholar]
- Liu, X.-H.; Xi-Ning, Y.E. Skin color detection and hu moments in helmet recognition research. Huadong Ligong Da Xue Xue Bao (Nat. Sci. Version) 2014, 3, 365–370. [Google Scholar]
- Li, K.; Zhao, X.; Bian, J.; Tan, M. Automatic safety helmet wearing detection. arXiv 2018, arXiv:1802.00264. [Google Scholar]
- Yu, J.; Zhang, W. Face mask wearing detection algorithm based on improved YOLOv4. Sensors 2021, 21, 3263. [Google Scholar] [CrossRef]
- Barnich, O.; Van Droogenbroeck, M. ViBe: A universal background subtraction algorithm for video sequences. IEEE Trans. Image Process. 2010, 20, 1709–1724. [Google Scholar] [CrossRef] [Green Version]
- Wang, Z.Z.; Xie, K.; Zhang, X.Y.; Chen, H.Q.; Wen, C.; He, J.B. Small-Object Detection Based on YOLO and Dense Block via Image Super-Resolution. IEEE Access 2021, 9, 56416–56429. [Google Scholar] [CrossRef]
- Avenash, R.; Viswanath, P. Semantic Segmentation of Satellite Images using a Modified CNN with Hard-Swish Activation Function. In Proceedings of the VISIGRAPP (4: VISAPP), Prague, Czech Republic, 25–27 February 2019. [Google Scholar]
- Ramachandran, P.; Zoph, B.; Le, Q.V. Searching for activation functions. arXiv 2017, arXiv:1710.05941. [Google Scholar]
- Howard, A.; Sandler, M.; Chu, G.; Chen, L.C.; Chen, B.; Tan, M.; Wang, W.; Zhu, Y.; Pang, R.; Vasudevan, V.; et al. Searching for mobilenetv3. In Proceedings of the IEEE/CVF International Conference on Computer Vision, Seoul, Korea, 27–28 October 2019. [Google Scholar]
- Purkait, P.; Zhao, C.; Zach, C. SPP-Net: Deep absolute pose regression with synthetic views. arXiv 2017, arXiv:1712.03452. [Google Scholar]
















| H/W and S/W | Specification |
|---|---|
| System | Window 11 |
| CPU | Intel Core i9 11900K |
| Memory | 52 GB |
| GPU | Nvidia Tesla V100 16 GB |
| OS Type | 64-bit |
| CUDA | version 11.0 |
| Pytorch | version 1.5.1 |
| Category | Train Set | Test Set | Validation Set |
|---|---|---|---|
| helmet | 7185 | 1532 | 512 |
| head | 7025 | 1512 | 645 |
| Hyperparameters | Value |
|---|---|
| width | 416 |
| height | 416 |
| channels | 3 |
| momentum | 0.949 |
| decay | 0.0005 |
| angle | 0 |
| saturation | 1.5 |
| exposure | 1.5 |
| hue | 0.1 |
| learning rate | 0.00261 |
| max batches | 500,500 |
| Models | Parameters | Model Size | Training Time |
|---|---|---|---|
| SSD | 25.4 MB | 92 MB | 3.452 h |
| YOLOv3 | 59.9 MB | 198 MB | 7.951 h |
| YOLOv4 | 62.5 MB | 201 MB | 9.267 h |
| YOLOv-v5 | 65.3 MB | 213 MB | 10.152 h |
| YOLOv-v6 | 47.3 MB | 132 MB | 3.012 h |
| Proposed Work | 46.8 MB | 120 MB | 2.945 h |
| Models | Inference Time |
|---|---|
| SSD | 96.0 s |
| YOLOv3 | 156.8 s |
| YOLOv4 | 158.5 s |
| YOLOv5 | 160.2 s |
| YOLOv6 | 147.8 s |
| Proposed | 148.9 s |
| Model | Helmet AP | Head AP | mAP |
|---|---|---|---|
| SSD | 0.819 | 0.811 | 0.815 |
| YOLOv3 | 0.824 | 0.828 | 0.826 |
| YOLOv4 | 0.858 | 0.853 | 0.855 |
| YOLOv5 | 0.891 | 0.898 | 0.894 |
| YOLOv6 | 0.928 | 0.932 | 0.930 |
| Proposed | 0.932 | 0.935 | 0.933 |
Publisher’s Note: MDPI stays neutral with regard to jurisdictional claims in published maps and institutional affiliations. |
© 2022 by the authors. Licensee MDPI, Basel, Switzerland. This article is an open access article distributed under the terms and conditions of the Creative Commons Attribution (CC BY) license (https://creativecommons.org/licenses/by/4.0/).
Share and Cite
Ku, B.; Kim, K.; Jeong, J. Real-Time ISR-YOLOv4 Based Small Object Detection for Safe Shop Floor in Smart Factories. Electronics 2022, 11, 2348. https://doi.org/10.3390/electronics11152348
Ku B, Kim K, Jeong J. Real-Time ISR-YOLOv4 Based Small Object Detection for Safe Shop Floor in Smart Factories. Electronics. 2022; 11(15):2348. https://doi.org/10.3390/electronics11152348
Chicago/Turabian StyleKu, Byungjin, Kangsan Kim, and Jongpil Jeong. 2022. "Real-Time ISR-YOLOv4 Based Small Object Detection for Safe Shop Floor in Smart Factories" Electronics 11, no. 15: 2348. https://doi.org/10.3390/electronics11152348
APA StyleKu, B., Kim, K., & Jeong, J. (2022). Real-Time ISR-YOLOv4 Based Small Object Detection for Safe Shop Floor in Smart Factories. Electronics, 11(15), 2348. https://doi.org/10.3390/electronics11152348

