A Visual Cryptography-Based Watermarking Approach for the Detection and Localization of Image Forgery
Abstract
:1. Introduction
- This is a novel approach to detect and localize forgeries in the digital images-based on visual cryptography-based watermarking schemes and feature extraction algorithms.
- This approach has the ability to detect and localize forgeries of different sizes and shapes in the digital images even at the pixel level.
- The proposed approach can be used for image copyright in addition to its main purpose of detecting and localizing forgeries in images. To the best of our knowledge, this is the first time a VC-based watermarking scheme has been used for the purpose of image forgery detection and localization.
- The proposed approach overcomes the limitations of the watermark size, resistance to attacks, pixel expansion, distorted cover image quality and the sending of side information that exist in the previous approaches.
2. Materials and Methods
2.1. Visual Cryptography
2.2. Walsh Hadmard Transform (WHT)
2.3. Local Binary Patterns (LBP)
2.4. Discrete Wavelet Transform (DWT)
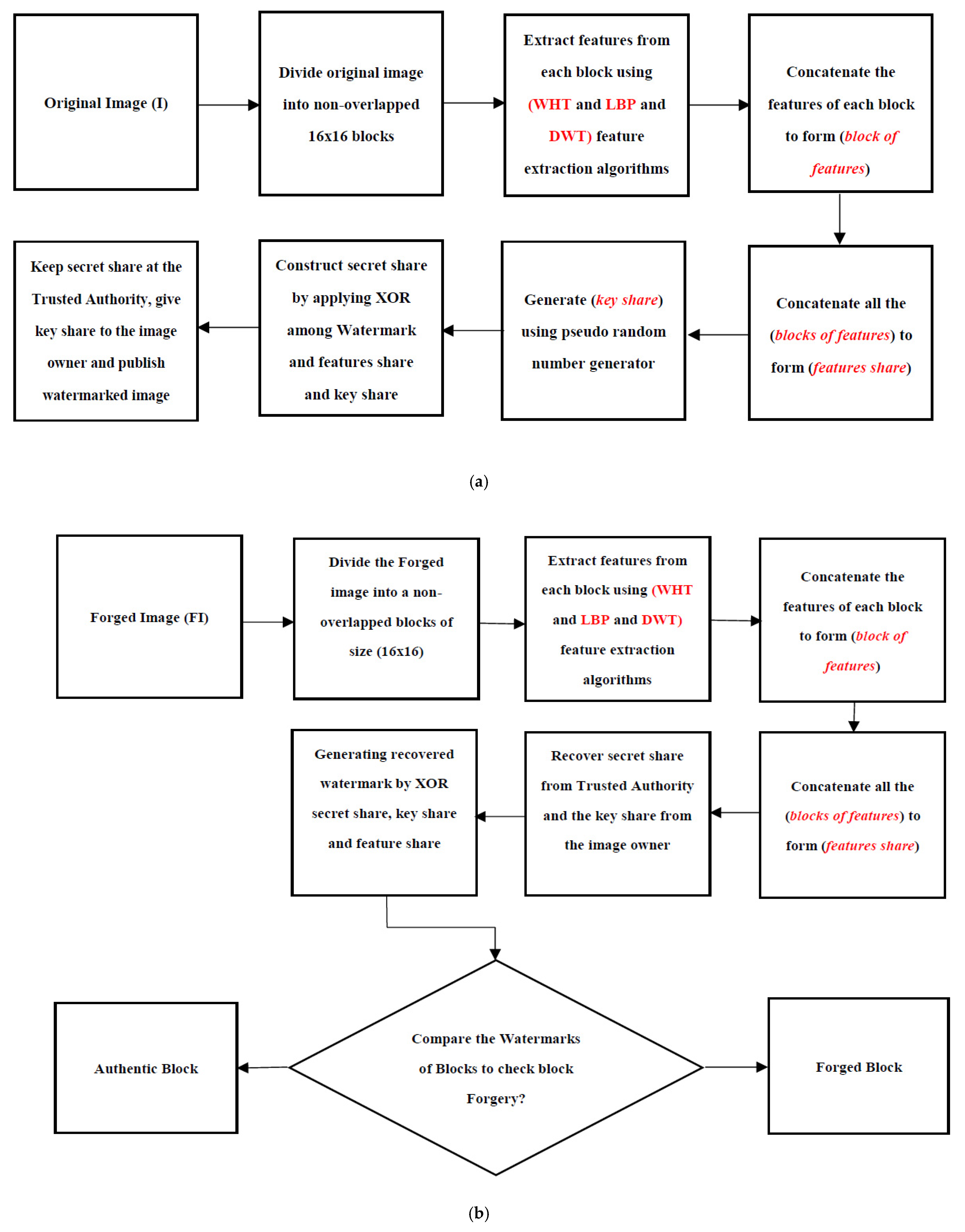
2.5. Proposed Method
2.5.1. Shares Construction Phase
| Algorithm 1: Shares Construction Phase | |
| Input: Original Colour Image (I) of size (256 × 256) and Watermark (W) of size (256 × 256) | |
| Output: , | |
| Initialization: No. of Blocks = 16; Block Size = 16 × 16 pixels | |
| 1: | Divide image (I) into (16 × 16 = 256) blocks |
| 2: | For i = 1 into No. of Blocks |
| 3: | For j = 1 into No. of Blocks |
| 4: | vector |
| 5: | vector |
| 6: | vector |
| 7: | ] |
| 8: | (i, j) of size (16 × 16) |
| 9: | end |
| 10: | Add features block at location (i, j) into the feature share of size (256 × 256) (i, j) |
| 11: | end |
| 12: | Generate key share of size (256 × 256) using pseduo random number generator |
| 13: | Compute secret share |
| 14: | Keep secret share secretly with the trusted authority (TA) for future use |
| 15: | Key share (i.e., key image) is given secretly to the image owner |
| 16: | Publish watermarked image (I) and the waterark (W) |
2.5.2. Image Forgery Verification Phase
3. Experimental Results and Analysis
3.1. Benchmarking Image Datasets
| Algorithm 2: Image Forgery Verification Phase | |
| Input: , all of size (256 × 256). | |
| Output: Forged Regions Matrix FRM of size (16 × 16) | |
| Initialization: No. of Blocks = 16; Block Size = 16 × 16 pixels | |
| 1: | Divide Image FI into (16 × 16 = 256) blocks |
| 2: | For i = 1 into No. of Blocks |
| 3: | For j = 1 into No. of Blocks |
| 4: | vector |
| 5: | vector |
| 6: | vector |
| 7: | ] |
| 8: | (i, j) of size (16 × 16) |
| 9: | end |
| 10: | Add features block at location (i, j) into the secret share of size (256 × 256) (i, j) |
| 11: | end |
| 12: | Obtain key share of size (256 × 256) from Image Owner |
| 13: | Recover From the trusted authority (TA) to compute watermark |
| 14: | Compute Extracted Watermark |
| 15: | Divide Watermark and into (16 × 16 = 256) blocks |
| 16: | Verify if there exist forgery in each block of the image as follows: |
| 17: | For i = 1 into No. of Blocks |
| 18: | For j = 1 into No. of Blocks |
| 19: | (i, j) |
| 20: | IF ( == 0) Then |
| 21: | equal to (i, j) and the block (i, j) is Authentic Set block (i, j) = 0 in FRM matrix |
| 22: | Else |
| 23: | unequal to (i, j) and the block (i, j) is forged Set block (i, j) = 1 in FRM matrix |
| 24: | end |
| 25: | end |
| 26: | end |
| 27: | Remove Outlier Blocks |
| 28: | If all blocks of the image (FI) equal zero Then |
| 29: | Image (FI) is Authentic and there is no forgery in the image |
| 30: | Else |
| 31: | Image (FI) is forged image and the forged blocks in matrix FRM |
| 32: | End |
| 33: | End |
3.2. Performance Metrics
3.2.1. Peak-to-Signal-Noise-Ratio Measure (PSNR)
3.2.2. Structural Similarity Index (SSIM)
3.2.3. Classification Measures
3.3. Results
3.3.1. First Group of Experiments (Images with Forgery only)
3.3.2. Second Group of Experiments (Images with Combined Attacks)
3.3.3. Third Group of Experiments (Comparative Analysis)
4. Discussion
5. Conclusions, Limitations and Future Work
Author Contributions
Funding
Data Availability Statement
Acknowledgments
Conflicts of Interest
References
- Fridrich, A.J.; Soukal, B.D.; Lukáš, A.J. Detection of copy-move forgery in digital images. In Proceedings of the Digital Forensic Research Workshop, Cleveland, OH, USA, 6–8 August 2003; pp. 1–10. [Google Scholar]
- Hany, F. Image forgery detection. IEEE Signal Process Mag. 2009, 26, 16–25. [Google Scholar]
- Asghar, K.; Habib, Z.; Hussain, M. Copy-move and splicing image forgery detection and localization techniques: A review. Aust. J. Forensic Sci. 2017, 49, 281–307. [Google Scholar] [CrossRef]
- Yousif, S.F.; Abboud, A.J.; Radhi, H.Y. Robust image encryption with scanning technology, the El-Gamal algorithm and chaos theory. IEEE Access 2020, 8, 155184–155209. [Google Scholar] [CrossRef]
- Ulutas, G.; Ustubioglu, A.; Ustubioglu, B.; Nabiyev, V.V.; Ulutas, M. Medical image tamper detection based on passive image authentication. J. Digit. Imaging 2017, 30, 695–709. [Google Scholar] [CrossRef] [PubMed]
- Li, J.; Li, X.; Yang, B.; Sun, X. Segmentation-based image copy-move forgery detection scheme. IEEE Trans. Inf. Forensics Secur. 2014, 10, 507–518. [Google Scholar]
- Gul, E.; Ozturk, S. A novel hash function based fragile watermarking method for image integrity. Multimed. Tools. Appl. 2019, 78, 17701–17718. [Google Scholar] [CrossRef]
- Gull, S.; Loan, N.A.; Parah, S.A.; Sheikh, J.A.; Bhat, G.M. An efficient watermarking technique for tamper detection and localization of medical images. J. Ambient Intell. Humaniz. Comput. 2020, 11, 1799–1808. [Google Scholar] [CrossRef]
- Hussan, M.; Parah, S.A.; Gull, S.; Qureshi, G.J. Tamper Detection and Self-Recovery of Medical Imagery for Smart Health. Arab. J. Sci. Eng. 2021, 46, 3465–3481. [Google Scholar] [CrossRef]
- Bhalerao, S.; Ansari, I.A.; Kumar, A. A secure image watermarking for tamper detection and localization. J. Ambient Intell. Humaniz. Comput. 2021, 12, 1057–1068. [Google Scholar] [CrossRef]
- Ansari, I.A.; Pant, M.; Ahn, C.W. SVD based fragile watermarking scheme for tamper localization and self-recovery. Int. J. Mach. Learn. Cybern. 2016, 7, 1225–1239. [Google Scholar] [CrossRef]
- Alahmadi, A.; Hussain, M.; Aboalsamh, H.; Muhammad, G.; Bebis, G.; Mathkour, H. Passive detection of image forgery using DCT and local binary pattern. Signal Image Video Process. 2017, 11, 81–88. [Google Scholar] [CrossRef]
- Gardella, M.; Musé, P.; Morel, J.M.; Colom, M. Forgery Detection in Digital Images by Multi-Scale Noise Estimation. J. Imaging. 2021, 7, 119. [Google Scholar] [CrossRef]
- Mahdian, B.; Saic, S. Using noise inconsistencies for blind image forensics. Image Vis. Comput. 2009, 27, 1497–1503. [Google Scholar] [CrossRef]
- Mahdian, B.; Saic, S. Detection of copy–move forgery using a method based on blur moment invariants. Forensic Sci. Int. 2007, 171, 180–189. [Google Scholar] [CrossRef] [PubMed]
- Rao, Y.; Ni, J.; Zhao, H. Deep learning local descriptor for image splicing detection and localization. IEEE Access 2020, 8, 25611–25625. [Google Scholar] [CrossRef]
- Parashar, P.; Singh, R.K. A survey: Digital image watermarking techniques. Int. J. Signal Processing Image Processing Pattern Recognit. 2014, 7, 111–124. [Google Scholar] [CrossRef]
- Kumar, C.; Singh, A.K.; Kumar, P. A recent survey on image watermarking techniques and its application in e-governance. Multimed. Tools. Appl. 2018, 77, 3597–3622. [Google Scholar] [CrossRef]
- Abboud, A.J.; Jassim, S.A. Biometric templates selection and update using quality measures. In Mobile Multimedia/Image Processing, Security, and Applications 2012; SPIE: New York, NY, USA, 2012; Volume 8406, p. 840609. [Google Scholar]
- Abboud, A.J.; Jassim, S.A. Image quality guided approach for adaptive modelling of biometric intra-class variations. In Mobile Multimedia/Image Processing, Security, and Applications 2010; SPIE: New York, NY, USA, 2010; Volume 7708, p. 77080L. [Google Scholar]
- Le, T.H.N.; Nguyen, K.H.; Le, H.B. Literature survey on image watermarking tools, watermark attacks and benchmarking tools. In Proceedings of the 2010 Second International Conferences on Advances in Multimedia, Athens, Greece, 13–19 June 2010; pp. 67–73. [Google Scholar]
- Abboud, A.J.; Jassim, S.A. Incremental fusion of partial biometric information. In Mobile Multimedia/Image Processing, Security, and Applications 2012; SPIE: New York, NY, USA, 2012; Volume 8406, p. 84060K. [Google Scholar]
- Chang, C.C.; Chuang, J.C. An image intellectual property protection scheme for gray-level images using visual secret sharing strategy. Pattern Recognit. Lett. 2002, 23, 931–941. [Google Scholar] [CrossRef]
- Hsu, C.S.; Hou, Y.C. Copyright protection scheme for digital images using visual cryptography and sampling methods. Opt. Eng. 2005, 44, 077003. [Google Scholar]
- Wang, C.C.; Tai, S.C.; Yu, C.S. Repeating image watermarking technique by the visual cryptography. IEICE Trans. Fundam. Electron. Commun. Comput. Sci. 2000, 83, 1589–1598. [Google Scholar]
- Wang, M.S.; Chen, W.C. A hybrid DWT-SVD copyright protection scheme based on k-means clustering and visual cryptography. Comput. Stand. Interfaces 2009, 31, 757–762. [Google Scholar] [CrossRef]
- Hou, Y.C.; Chen, P.M. An asymmetric watermarking scheme based on visual cryptography. In Proceedings of the 2000 5th International Conference on Signal Processing Proceedings, 16th World Computer Congress 2000, Beijing, China, 21–25 August 2000; Volume 2, pp. 992–995. [Google Scholar]
- Hsieh, S.L.; Hsu, L.Y.; Tsai, I.J. A copyright protection scheme for color images using secret sharing and wavelet transform. In Proc. World Acad. Sci. Eng. Technol. 2005, 10, 17–23. [Google Scholar]
- Chen, T.H.; Chang, C.C.; Wu, C.S.; Lou, D.C. On the security of a copyright protection scheme based on visual cryptography. Comput. Stand. Interfaces 2009, 31, 1–5. [Google Scholar] [CrossRef]
- Lou, D.C.; Tso, H.K.; Liu, J.L. A copyright protection scheme for digital images using visual cryptography technique. Comput. Stand. Interfaces 2007, 29, 125–131. [Google Scholar] [CrossRef]
- Fatahbeygi, A.; Tab, F.A. A highly robust and secure image watermarking based on classification and visual cryptography. J. Inf. Secur. Appl. 2019, 45, 71–78. [Google Scholar] [CrossRef]
- Rani, A.; Jain, A.; Kumar, M. Identification of copy-move and splicing based forgeries using advanced SURF and revised template matching. Multimed. Tools Appl. 2021, 80, 23877–23898. [Google Scholar] [CrossRef]
- Kumar, M.; Aggarwal, J.; Rani, A.; Stephan, T.; Shankar, A.; Mirjalili, S. Secure video communication using firefly optimization and visual cryptography. Artif. Intell. Rev. 2021, 54, 1–21. [Google Scholar] [CrossRef]
- Naor, M.; Shamir, A. Visual cryptography. In Proceedings of the Workshop on the Theory and Application of Cryptographic Techniques, Perugia, Italy, 9–12 May 1994; Springer: Berlin/Heidelberg, Germany, 1994; pp. 1–12. [Google Scholar]
- Hou, Y.C. Visual cryptography for color images. Pattern Recognit. 2003, 36, 1619–1629. [Google Scholar] [CrossRef]
- Abboud, A.J. Protecting documents using visual cryptography. Int. J. Eng. Res. Gen. Sci. 2015, 3, 464–470. [Google Scholar]
- Pesteie, M.; Abolmaesumi, P.; Ashab, H.A.D.; Lessoway, V.A.; Massey, S.; Gunka, V.; Rohling, R.N. Real-time ultrasound image classification for spine anesthesia using local directional Hadamard features. Int. J. Comput. Assist. Radiol. Surg. 2015, 10, 901–912. [Google Scholar] [CrossRef]
- Ojala, T.; Pietikainen, M.; Harwood, D. Performance evaluation of texture measures with classification based on Kullback discrimination of distributions. In Proceedings of the 12th International Conference on Pattern Recognition, Jerusalem, Israel, 9–13 October 1994; Volume 1, pp. 582–585. [Google Scholar]
- Ojala, T.; Pietikäinen, M.; Harwood, D. A comparative study of texture measures with classification based on featured distributions. Pattern Recognit. 1996, 29, 51–59. [Google Scholar] [CrossRef]
- Sairamya, N.J.; Susmitha, L.; George, S.T.; Subathra, M.S.P. Hybrid Approach for Classification of Electroencephalographic Signals Using Time–Frequency Images With Wavelets and Texture Features. In Intelligent Data Analysis for Biomedical Applications; Academic Press: Cambridge, MA, USA, 2019; pp. 253–273. [Google Scholar]
- Mallat, S. A Wavelet Tour of Signal Processing; Elsevier: Amsterdam, The Netherlands, 1999. [Google Scholar]
- Wang, Z.; Bovik, A.C.; Sheikh, H.R.; Simoncelli, E.P. Image quality assessment: From error visibility to structural similarity. IEEE Trans. Image Processing 2004, 13, 600–612. [Google Scholar] [CrossRef] [PubMed] [Green Version]
- Liu, F.; Wu, C.K. Robust visual cryptography-based watermarking scheme for multiple cover images and multiple owners. IET Inf. Secur. 2011, 5, 121–128. [Google Scholar] [CrossRef]
- Amiri, T.; Moghaddam, M.E. A new visual cryptography based watermarking scheme using DWT and SIFT for multiple cover images. Multimed. Tools. Appl. 2016, 75, 8527–8543. [Google Scholar] [CrossRef]
- Kukreja, S.; Kasana, G.; Kasana, S.S. Extended visual cryptography-based copyright protection scheme for multiple images and owners using LBP–SURF descriptors. Vis. Comput. 2021, 37, 1481–1498. [Google Scholar] [CrossRef]
- Kumar, M.; Hensman, A. Robust digital video watermarking using reversible data hiding and visual cryptography. In Proceedings of the 24th IET Irish Signals and Systems Conference (ISSC 2013), Letterkenny, Ireland, 20–21 June 2013; pp. 1–6. [Google Scholar]
- Kumar, M.; Sriastava, S.; Hensman, A. A Hybrid Novel Approach of Video Watermarking. Int. J. Signal Processing Image Processing Pattern Recognit. 2016, 9, 395–406. [Google Scholar] [CrossRef]
- Roy, S.; Pal, A.K. A robust blind hybrid image watermarkingscheme in rdwt-dct domain using arnold scrambling. Multimed. Appl. 2017, 76, 3577–3616. [Google Scholar] [CrossRef]
- Murali, P.; Sankaradass, V. An efficient ROI based copyright protection scheme for digital images with SVD and orthogonal polynomials transformation. Optik 2018, 170, 242–264. [Google Scholar] [CrossRef]
- Ernawan, F.; Kabir, M.N. A block-based RDWT-SVD image watermarking method using human visual system characteristics. Vis. Comput. 2020, 36, 19–37. [Google Scholar] [CrossRef]
- Hurrah, N.N.; Parah, S.A.; Loan, N.A.; Sheikh, J.A.; Elhoseny, M.; Muhammad, K. Dual watermarking framework for privacy protection and content authentication of multimedia. Future Gener. Comput. Syst. 2019, 94, 654–673. [Google Scholar] [CrossRef]
- Thanki, R.; Kothari, A.; Trivedi, D. Hybrid and blind watermarking scheme in DCuT–RDWT domain. J. Inf. Secur. Appl. 2019, 46, 231–249. [Google Scholar] [CrossRef]








| Measure/ Category | Forgery Classification Measures | Image Quality Measures | ||||||
|---|---|---|---|---|---|---|---|---|
| Precision | Recall | F1 Score | NC | TAF | BER | PSNR | SSIM | |
| Animal | 0.98 | 0.96 | 0.97 | 0.95 | 0.95 | 0.05 | 13.51 | 0.68 |
| Architecture | 0.96 | 0.97 | 0.96 | 0.97 | 0.97 | 0.03 | 14.77 | 0.72 |
| Plant | 0.98 | 0.97 | 0.97 | 0.96 | 0.96 | 0.04 | 13.83 | 0.68 |
| Texture | 0.99 | 0.96 | 0.98 | 0.96 | 0.96 | 0.04 | 13.60 | 0.68 |
| Nature | 0.98 | 0.99 | 0.99 | 0.96 | 0.96 | 0.04 | 14.00 | 0.69 |
| Character | 0.94 | 0.99 | 0.96 | 0.97 | 0.97 | 0.03 | 15.10 | 0.72 |
| Scene | 0.98 | 0.93 | 0.95 | 0.97 | 0.97 | 0.03 | 14.84 | 0.71 |
| AVERAGE | 0.97 | 0.97 | 0.97 | 0.96 | 0.96 | 0.04 | 14.24 | 0.70 |
| Compression Quality/Measure | Forgery Classification Measures | Image Quality Measures | ||||||
|---|---|---|---|---|---|---|---|---|
| Precision | Recall | F1 Score | NC | TAF | BER | PSNR | SSIM | |
| 20 | 0.95 | 0.95 | 0.95 | 0.93 | 0.93 | 0.07 | 11.62 | 0.61 |
| 40 | 0.96 | 0.95 | 0.95 | 0.94 | 0.94 | 0.06 | 12.10 | 0.63 |
| 60 | 0.96 | 0.96 | 0.96 | 0.94 | 0.94 | 0.06 | 12.54 | 0.65 |
| 80 | 0.98 | 0.98 | 0.98 | 0.95 | 0.95 | 0.05 | 12.75 | 0.65 |
| 100 | 0.98 | 0.99 | 0.98 | 0.95 | 0.95 | 0.05 | 13.37 | 0.68 |
| AVERAGE | 0.97 | 0.97 | 0.97 | 0.94 | 0.94 | 0.06 | 12.48 | 0.64 |
| Noise Level/ Measure | Forgery Classification Measures | Image Quality Measures | ||||||
|---|---|---|---|---|---|---|---|---|
| Precision | Recall | F1 Score | NC | TAF | BER | PSNR | SSIM | |
| 0.01 | 0.98 | 0.97 | 0.98 | 0.95 | 0.95 | 0.05 | 12.84 | 0.65 |
| 0.02 | 0.97 | 0.94 | 0.96 | 0.94 | 0.94 | 0.06 | 12.43 | 0.63 |
| 0.03 | 0.95 | 0.94 | 0.94 | 0.94 | 0.94 | 0.06 | 12.03 | 0.61 |
| 0.04 | 0.94 | 0.94 | 0.94 | 0.93 | 0.93 | 0.07 | 11.74 | 0.60 |
| 0.05 | 0.94 | 0.94 | 0.94 | 0.93 | 0.93 | 0.07 | 11.45 | 0.58 |
| AVERAGE | 0.96 | 0.95 | 0.95 | 0.94 | 0.94 | 0.06 | 12.10 | 0.61 |
| Scaling Factor/ Measure | Forgery Classification Measures | Image Quality Measures | ||||||
|---|---|---|---|---|---|---|---|---|
| Precision | Recall | F1 Score | NC | TAF | BER | PSNR | SSIM | |
| 1.005 | 0.98 | 0.98 | 0.98 | 0.94 | 0.94 | 0.06 | 12.03 | 0.61 |
| 1.010 | 0.95 | 0.98 | 0.96 | 0.92 | 0.92 | 0.08 | 11.30 | 0.58 |
| 1.015 | 0.92 | 0.95 | 0.94 | 0.92 | 0.92 | 0.08 | 10.87 | 0.56 |
| 1.020 | 0.91 | 0.92 | 0.91 | 0.91 | 0.91 | 0.09 | 10.57 | 0.55 |
| 1.025 | 0.91 | 0.92 | 0.91 | 0.91 | 0.91 | 0.09 | 10.33 | 0.55 |
| AVERAGE | 0.93 | 0.95 | 0.94 | 0.92 | 0.92 | 0.08 | 11.02 | 0.57 |
| Rotation Angle/ Measure | Forgery Classification Measures | Image Quality Measures | ||||||
|---|---|---|---|---|---|---|---|---|
| Precision | Recall | F1 Score | NC | TAF | BER | PSNR | SSIM | |
| 1.0 | 0.98 | 0.98 | 0.98 | 0.93 | 0.93 | 0.07 | 11.57 | 0.59 |
| 1.5 | 0.95 | 0.97 | 0.96 | 0.92 | 0.92 | 0.08 | 11.09 | 0.57 |
| 2.0 | 0.93 | 0.97 | 0.95 | 0.91 | 0.91 | 0.09 | 10.71 | 0.55 |
| 2.5 | 0.93 | 0.93 | 0.93 | 0.91 | 0.91 | 0.09 | 10.42 | 0.54 |
| 3.0 | 0.93 | 0.92 | 0.92 | 0.90 | 0.90 | 0.10 | 10.16 | 0.53 |
| AVERAGE | 0.94 | 0.95 | 0.95 | 0.92 | 0.92 | 0.08 | 10.79 | 0.56 |
| Method | Image or video | Meaningful Shares | Recovery | Sides Information | Copyright Protection | Forgery Detection and Localization | Extraction | Robustness |
|---|---|---|---|---|---|---|---|---|
| Liu 2011 | Image | No | Yes | No | Yes | No | Superimposition | JPEG Compression sharpening blurring cropping distortion noising |
| Amiri 2015 | Image | No | No | Yes | Yes | No | XOR Superimposition | JPEG Compression sharpening blurring resizing rotation cropping noising distortion |
| Kukreja 2020 | Image | Yes | No | No | Yes | No | XOR Superimposition | JPEG Compression sharpening blurring resizing rotation cropping noising distortion |
| Kumar 2013 | Video | Yes | No | No | Yes | No | XOR Superimposition | Unsharp Salt&pepper Median Rotate Crop |
| Kumar 2016 | Video | Yes | No | No | Yes | No | XOR Superimposition | Unsharp Gaussian Salt&pepper Median Rotate Crop |
| Proposed 2021 | Image | Yes | Yes | No | Yes | Yes | XOR Superimposition | JPEG Compression sharpening blurring resizing rotation cropping noising distortion |
| Roy et al. [48] | Mural et al. [49] | Ernawanet al. [50] | Hurrah et al. [51] | Thanki et al. [52] | Kukreja et al. [45] | Proposed | |
|---|---|---|---|---|---|---|---|
| JPEG Compression | |||||||
| Lena | - | 0.8500 | - | - | - | 0.9876 | 0.9900 |
| Lake | - | 0.8700 | - | - | - | 0.9829 | 0.9892 |
| Mandrill | - | 0.8200 | - | - | - | 0.9877 | 0.9943 |
| Peppers | 0.8916 | - | 0.5876 | - | 0.9837 | 0.9889 | 0.9910 |
| Rotation | |||||||
| Lena | - | 0.7900 | - | - | - | 0.9728 | 0.9190 |
| Lake | 0.7800 | - | - | - | - | 0.9629 | 0.8848 |
| Mandrill | 0.7900 | - | - | - | - | 0.9753 | 0.9256 |
| Peppers | 0.8617 | 0.5864 | - | - | - | 0.9876 | 0.8974 |
| Median Filtering | |||||||
| Lena | - | 0.9500 | - | - | - | 0.9523 | 0.9515 |
| Lake | - | 0.8700 | - | - | - | 0.8889 | 0.9370 |
| Mandrill | - | 0.8900 | - | - | - | 0.8941 | 0.9269 |
| Peppers | 0.8055 | - | - | - | - | 0.8196 | 0.9544 |
| Sharping | |||||||
| Lena | - | 0.8700 | - | 0.9750 | - | 0.9629 | 0.9686 |
| Lake | - | 0.9200 | - | - | - | 0.9723 | 0.9534 |
| Mandrill | - | 0.8300 | - | - | - | 0.9507 | 0.9654 |
| Peppers | 0.9645 | - | - | - | - | 0.9352 | 0.9653 |
| Gaussian Noise | |||||||
| Lena | - | 0.8900 | - | - | - | 0.9629 | 0.9386 |
| Lake | - | 0.8300 | - | - | - | 0.9753 | 0.9301 |
| Mandrill | - | 0.9000 | - | - | - | 0.9722 | 0.9446 |
| Peppers | 0.6412 | - | - | - | - | 0.9506 | 0.9333 |
| Salt & Peppers Noise | |||||||
| Lena | - | 0.8900 | - | 0.9600 | - | 0.9753 | 0.9958 |
| Lake | - | 0.9100 | - | - | - | 0.9858 | 0.9940 |
| Mandrill | - | 0.8100 | - | - | - | 0.9877 | 0.9955 |
| Peppers | 0.5852 | - | - | - | - | 0.9784 | 0.9959 |
| Speckle Noise | |||||||
| Lena | - | - | - | 0.9700 | - | 0.9890 | 0.9571 |
| Lake | - | - | - | - | - | - | 0.9536 |
| Mandrill | - | - | - | - | - | - | 0.9611 |
| Peppers | - | - | - | - | - | - | 0.9548 |
| Poisson Noise | |||||||
| Lena | - | - | - | 0.9600 | - | 0.9612 | 0.9410 |
| Lake | - | - | - | - | - | - | 0.9374 |
| Mandrill | - | - | - | - | - | - | 0.9471 |
| Peppers | - | - | - | - | - | - | 0.9409 |
Publisher’s Note: MDPI stays neutral with regard to jurisdictional claims in published maps and institutional affiliations. |
© 2022 by the authors. Licensee MDPI, Basel, Switzerland. This article is an open access article distributed under the terms and conditions of the Creative Commons Attribution (CC BY) license (https://creativecommons.org/licenses/by/4.0/).
Share and Cite
Salim, M.Z.; Abboud, A.J.; Yildirim, R. A Visual Cryptography-Based Watermarking Approach for the Detection and Localization of Image Forgery. Electronics 2022, 11, 136. https://doi.org/10.3390/electronics11010136
Salim MZ, Abboud AJ, Yildirim R. A Visual Cryptography-Based Watermarking Approach for the Detection and Localization of Image Forgery. Electronics. 2022; 11(1):136. https://doi.org/10.3390/electronics11010136
Chicago/Turabian StyleSalim, Moataz Z., Ali J. Abboud, and Remzi Yildirim. 2022. "A Visual Cryptography-Based Watermarking Approach for the Detection and Localization of Image Forgery" Electronics 11, no. 1: 136. https://doi.org/10.3390/electronics11010136
APA StyleSalim, M. Z., Abboud, A. J., & Yildirim, R. (2022). A Visual Cryptography-Based Watermarking Approach for the Detection and Localization of Image Forgery. Electronics, 11(1), 136. https://doi.org/10.3390/electronics11010136

