Scattering from Spheres: A New Look into an Old Problem
Abstract
1. Introduction
2. Mie Scattering
3. Proposed Method
3.1. Problem Formulation
3.2. Characteristic Impedance
3.3. Field Expression: Traveling Form
3.4. Field Expression: Stationary Form
3.5. Field Coefficients Evaluation
3.6. Power Evaluation
4. Comparison with Mie Scattering
5. Numerical Results
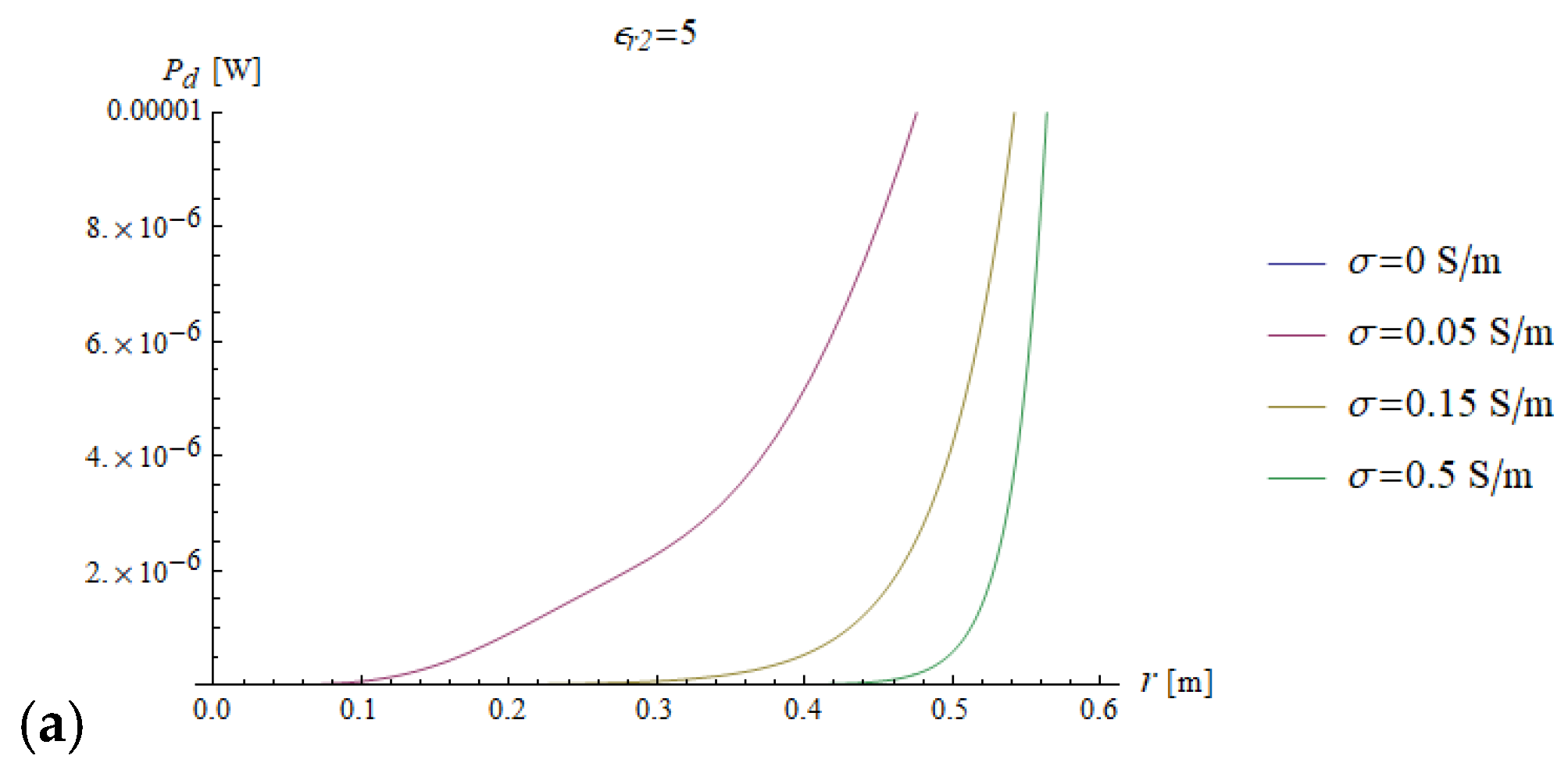
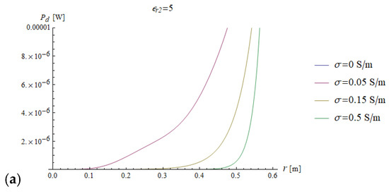
5.1. Results for the Fundamental Mode (n = 1)
- By employing the concept of impedance, we derived Equation (44) by means of simple and easily interpretable physical arguments.
- Equation (44) can be easily extended to the case of a stratified sphere, which represents a considerable simplification compared to the classical approach that requires a complete reformulation of the scattering problem for each layer.
5.2. Full Modal Analysis
6. Discussion and Conclusions
Author Contributions
Funding
Conflicts of Interest
Appendix A
References
- Mie, G. Contributions to the Optics of Turbid Media: Particularly of Colloidal Metal Solutions. Ann. Phys. 1908, 3, 377–445. [Google Scholar] [CrossRef]
- Stratton, J.A. Electromagnetic Theory; McGraw-Hill: New York, NY, USA, 1941. [Google Scholar]
- Bohren, C.F. Absorption and Scattering of Light by Small Particles; WILEY-VCH: Weinheim, Germany, 1983; ISBN 9783527406647. [Google Scholar]
- Frezza, F.; Mangini, F.; Tedeschi, N. Introduction to electromagnetic scattering: Tutorial. J. Opt. Soc. Am. A 2018, 35, 163. [Google Scholar] [CrossRef]
- Tsang, L.; Kong, J.A.; Ding, K.H. Scattering of Electromagnetic Waves, Vol. 1: Theory and Applications; Wiley Interscience: Hoboken, NJ, USA, 2000. [Google Scholar]
- Wirdatmadja, S.; Johari, P.; Desai, A.; Bae, Y.; Stachowiak, E.; Stachowiak, M.; Jornet, J.M.; Balasubramaniam, S. Analysis of Light Propagation on Physiological Properties of Neurons for Nanoscale Optogenetics. IEEE Trans. Neural. Syst. Rehabil. Eng. 2019, 27, 108–117. [Google Scholar] [CrossRef]
- Sudiarta, I.W.; Chýlek, P. Mie scattering by a spherical particle in an absorbing medium. Appl. Opt. 2002, 41, 3545. [Google Scholar] [CrossRef]
- Mikulski, J.J.; Murphy, E.L. The Computation of Electromagnetic Scattering from Concentric Spherical Structures. IEEE Trans. Antennas Propag. 1963, 11, 169–177. [Google Scholar] [CrossRef]
- Norouzian, F.; Marchetti, E.; Gashinova, M.; Hoare, E.; Constantinou, C.; Gardner, P.; Cherniakov, M. Rain Attenuation at Millimetre Wave and Low-THz Frequencies. IEEE Trans. Antennas Propag. 2019, 68, 421–431. [Google Scholar] [CrossRef]
- Younesiraad, H.; Bemani, M.; Nikmehr, S. Scattering suppression and cloak for electrically large objects using cylindrical metasurface based on monolayer and multilayer mantle cloak approach. IET Microw. Antennas Propag. 2019, 13, 278–285. [Google Scholar] [CrossRef]
- Prophete, C.; Sik, H.; Kling, E.; Carminati, R.; De Rosny, J. Terahertz and Visible Probing of Particles Suspended in Air. IEEE Trans. Terahertz Sci. Technol. 2019, 9, 120–125. [Google Scholar] [CrossRef]
- Naqvi, Z.; Green, M.; Smith, K.; Wang, C.; Del’Haye, P.; Her, T.H. Uniform thin films on optical fibers by plasma-enhanced chemical vapor deposition: Fabrication, mie scattering characterization, and application to microresonators. J. Light. Technol. 2018, 36, 5580–5586. [Google Scholar] [CrossRef]
- Figueiredo, R.J.; Backman, V.; Liu, Y.; Paladugula, J. Architecture and performance of a grid-enabled lookup-based biomedical optimization application: Light scattering spectroscopy. IEEE Trans. Inf. Technol. Biomed. 2007, 11, 170–178. [Google Scholar] [CrossRef] [PubMed]
- Smith, D.D.; Fuller, K.A. Photonic bandgaps in Mie scattering by concentrically stratified spheres. J. Opt. Soc. Am. B 2002, 19, 2449. [Google Scholar] [CrossRef]
- Chen, H.; Wu, B.I.; Zhang, B.; Kong, J.A. Electromagnetic wave interactions with a metamaterial cloak. Phys. Rev. Lett. 2007, 99. [Google Scholar] [CrossRef] [PubMed]
- Debye, P. Der Lichtdruck auf Kugeln von Beliebigem Material. Ann. Phys. 1909, 335, 57. [Google Scholar] [CrossRef]
- Hovenac, E.A.; Lock, J.A. Assessing the contributions of surface waves and complex rays to far-field Mie scattering by use of the Debye series. J. Opt. Soc. Am. A 1992, 9, 781. [Google Scholar] [CrossRef]
- Li, R.; Han, X. Debye Series Analysis of Forward Scattering by a Multi-layered Sphere. PIERS Online 2007, 3, 209–212. [Google Scholar] [CrossRef]
- Li, R.; Han, X.; Jiang, H.; Ren, K.F. Debye series for light scattering by a multilayered sphere. Appl. Opt. 2006, 45, 1260–1270. [Google Scholar] [CrossRef]
- Harrington, R.F. Time-Harmonic Electromagnetic Fields; McGraw-Hill: New York, NY, USA, 1961. [Google Scholar]
- Chew, W.C. Waves and Fields in Inhomogeneous Media; IEEE: Piscataway, NJ, USA, 1995. [Google Scholar]
- Pfrommer, A.; Henning, A. On the Contribution of Curl-Free Current Patterns to the Ultimate Intrinsic Signal-to-Noise Ratio at Ultra-High Field Strength. NMR Biomed. 2017, 30, 1–16. [Google Scholar] [CrossRef]
- Lee, H.H.; Sodickson, D.K.; Lattanzi, R. An analytic expression for the ultimate intrinsic SNR in a uniform sphere. Magn. Reson. Med. 2018, 80, 2256–2266. [Google Scholar] [CrossRef]
- Vaidya, M.V.; Sodickson, D.K.; Collins, C.M.; Lattanzi, R. Disentangling the effects of high permittivity materials on signal optimization and sample noise reduction via ideal current patterns. Magn. Reson. Med. 2019, 81, 2746–2758. [Google Scholar] [CrossRef]
- Schelkunoff, S.A. Transmission Theory of Spherical Waves. Electr. Eng. 1938, 57, 744–750. [Google Scholar] [CrossRef]
- Wait, J.R. Electromagnetic scattering from a radially inhomogeneous sphere. Appl. Sci. Res. 1962, 10, 441–450. [Google Scholar] [CrossRef]
- Panaretos, A.H.; Werner, D.H. Transmission line approach to quantifying the resonance and transparency properties of electrically small layered plasmonic nanoparticles. J. Opt. Soc. Am. B 2014, 31, 1573–1580. [Google Scholar] [CrossRef]
- Wriedt, T. Mie Theory: A Review. In The Mie Theory; Springer: Berlin/Heidelberg, Germany, 2012; pp. 53–71. ISBN 9783642282515. [Google Scholar]
- Latmiral, G.; Franceschetti, G.; Vinciguerra, R. Analysis and Synthesis of Nonuniform Transmission Lines or Stratified Layers. J. Res. Natl. Bur. Stand. D Radio Propag. 1963, 67D, 331. [Google Scholar] [CrossRef]
- Webb, A.G. Dielectric Materials in Magnetic Resonance. Concepts Magn. Reson. Part A 2011, 38A, 148–184. [Google Scholar] [CrossRef]
- Monti, A.; Alù, A.; Toscano, A.; Bilotti, F. Surface Impedance Modeling of All-Dielectric Metasurfaces. Trans. Antennas Prop. 2019. [Google Scholar] [CrossRef]
- Soric, J.C.; Fleury, R.; Monti, A.; Toscano, A.; Bilotti, F.; Alù, A. Controlling scattering and absorption with metamaterial covers. IEEE Trans. Antennas Propag. 2014, 62, 4220–4229. [Google Scholar] [CrossRef]
- Kruk, S.; Kivshar, Y. Functional Meta-Optics and Nanophotonics Govern by Mie Resonances. ACS Photonics 2017, 4, 2638–2649. [Google Scholar] [CrossRef]
















| Spherical Bessel Function | Impedance Expression | Impedance Symbol | Compact Expression |
|---|---|---|---|
| Electromagnetic Field | Reflection Coefficient | Impedance | |
|---|---|---|---|
| Traveling form | |||
| Stationary form |
Publisher’s Note: MDPI stays neutral with regard to jurisdictional claims in published maps and institutional affiliations. |
© 2021 by the authors. Licensee MDPI, Basel, Switzerland. This article is an open access article distributed under the terms and conditions of the Creative Commons Attribution (CC BY) license (http://creativecommons.org/licenses/by/4.0/).
Share and Cite
Ruello, G.; Lattanzi, R. Scattering from Spheres: A New Look into an Old Problem. Electronics 2021, 10, 216. https://doi.org/10.3390/electronics10020216
Ruello G, Lattanzi R. Scattering from Spheres: A New Look into an Old Problem. Electronics. 2021; 10(2):216. https://doi.org/10.3390/electronics10020216
Chicago/Turabian StyleRuello, Giuseppe, and Riccardo Lattanzi. 2021. "Scattering from Spheres: A New Look into an Old Problem" Electronics 10, no. 2: 216. https://doi.org/10.3390/electronics10020216
APA StyleRuello, G., & Lattanzi, R. (2021). Scattering from Spheres: A New Look into an Old Problem. Electronics, 10(2), 216. https://doi.org/10.3390/electronics10020216

