Multi-Party Privacy-Preserving Logistic Regression with Poor Quality Data Filtering for IoT Contributors
Abstract
1. Introduction
- We propose a novel metric in a distributed setting used to determine the quality of the data contributed by the IoT participants;
- We combine with HE to design a multi-party privacy-preserving logistic regression model that filters out poor quality data during the model training;
- We perform analysis and conduct experiments with real-world datasets to demonstrate the effectiveness of our designed framework.
2. Related Work
3. Preliminaries
3.1. Logistic Regression
3.2. Stochastic Gradient Descent (SGD)
3.3. Distributed Stochastic Gradient Descent
3.4. Homomorphic Encryption (HE)
3.5. Similarity Measurement
3.6. Security Model
4. Our Multi-Party Privacy-Preserving Logistic Regression with Poor Quality Data Filtering
4.1. Gradient Similarity ()
4.2. System Overview
- All the system entities are available during the model learning;
- The data exchanged between the entities reach their respective destinations;
- There is a mechanism for the participants and the initiator to securely obtain the shared private key;
- There exists a participant with quality data that serves as the initiator.
4.3. Model Learning
4.3.1. Initiator
- First, it initiates computation which is conducted as follows: The initiator generates , where . It then encrypts as and uploads it to the central server.
- Second, the initiator encrypts as and also uploads it to the central server.
| Algorithm 1: Initiator’s pseudo-code |
|
4.3.2. Central Server
- It collaborates with the initiator and the rest of the participants to compute the . It does so by first blinding received from the initiator according to Equation (7) as , where is randomly chosen. It then sends the blinded value to all the participants;
- It then receives a blinded gradient similarity from each participant, i.e., it receives from each participant i, where is the gradient similarity associated with the participant i. can easily be extracted by the central server through division of by r;
- It also receives from the initiator and from each of the other participants. It then updates using a modified version of Equation (5) as:where is the number of participants whose respective is greater than a threshold value T.
| Algorithm 2: Central Server’s pseudo-code |
|
4.3.3. Participant
- Each participant generates , where (i.e., ).
- Each participant receives from the server and computes a blinded gradient similarity according to a modified version of Equation (9) as:Each participant then decrypts to and uploads the result to the central server.
- At the same time, each participant encrypts as and uploads it to the central server.
| Algorithm 3: Participant’s pseudo-code |
|
5. Analysis
5.1. Privacy
5.2. Effectiveness
5.3. Limitations
6. Experiments
6.1. Experimental Setup
6.2. Experiment I (Experiment with MNIST and notMNIST Datasets)
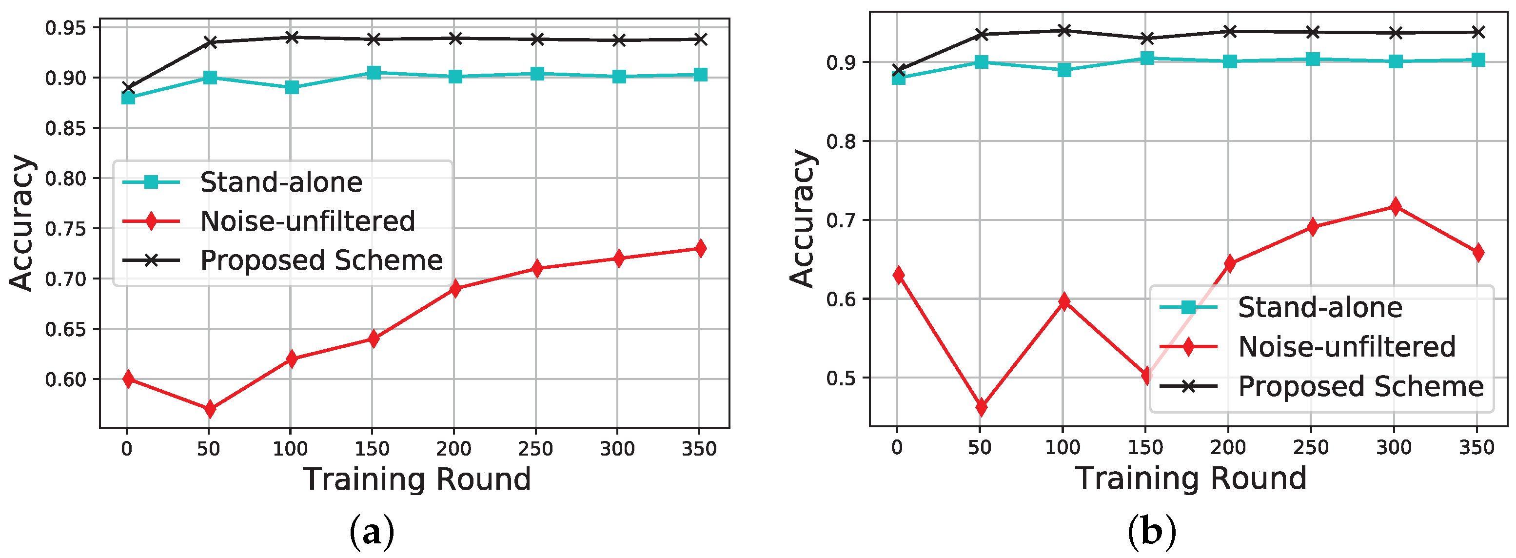
6.3. Experiment I Results
6.4. Experiment II (Experiment with the CIFAR-10 and notMNIST Datasets)
6.5. Experiment II Results
6.6. Gradient Similarity Computation Overhead
7. Conclusions
Author Contributions
Funding
Conflicts of Interest
References
- Savazzi, S.; Nicoli, M.; Rampa, V. Federated learning with cooperating devices: A consensus approach for massive IoT networks. IEEE Internet Things J. 2020, 7, 4641–4654. [Google Scholar] [CrossRef]
- Kim, A.; Song, Y.; Kim, M.; Lee, K.; Cheon, J.H. Logistic regression model training based on the approximate homomorphic encryption. BMC Med. Genom. 2018, 11, 83. [Google Scholar] [CrossRef]
- Mohassel, P.; Zhang, Y. Secureml: A system for scalable privacy-preserving machine learning. In Proceedings of the 2017 IEEE Symposium on Security and Privacy (SP), San Jose, CA, USA, 22–26 May 2017; pp. 19–38. [Google Scholar]
- El Emam, K.; Samet, S.; Arbuckle, L.; Tamblyn, R.; Earle, C.; Kantarcioglu, M. A secure distributed logistic regression protocol for the detection of rare adverse drug events. J. Am. Med. Inform. Assoc. 2012, 20, 453–461. [Google Scholar] [CrossRef]
- Nardi, Y.; Fienberg, S.E.; Hall, R.J. Achieving both valid and secure logistic regression analysis on aggregated data from different private sources. J. Priv. Confid. 2012, 4. [Google Scholar] [CrossRef]
- Aono, Y.; Hayashi, T.; Phong, L.T.; Wang, L. Privacy-preserving logistic regression with distributed data sources via homomorphic encryption. IEICE Trans. Inf. Syst. 2016, 99, 2079–2089. [Google Scholar] [CrossRef]
- Wu, S.; Teruya, T.; Kawamoto, J.; Sakuma, J.; Kikuchi, H. Privacy-preservation for stochastic gradient descent application to secure logistic regression. In Proceedings of the 27th Annual Conference of the Japanese Society for Artificial Intelligence, Toyama, Japan, 4–7 June 2013; Volume 27, pp. 1–4. [Google Scholar]
- Xie, W.; Wang, Y.; Boker, S.M.; Brown, D.E. Privlogit: Efficient privacy-preserving logistic regression by tailoring numerical optimizers. arXiv 2016, arXiv:1611.01170. [Google Scholar]
- Zhao, L.; Wang, Q.; Zou, Q.; Zhang, Y.; Chen, Y. Privacy-preserving collaborative deep learning with unreliable participants. IEEE Trans. Inf. Forensics Secur. 2019, 15, 1486–1500. [Google Scholar] [CrossRef]
- Edemacu, K.; Jang, B.; Kim, J.W. Reliability Check via Weight Similarity in Privacy-Preserving Multi-Party Machine Learning. arXiv 2021, arXiv:2101.05504. [Google Scholar]
- Phuong, T.T.; Phong, L.T. Privacy-preserving deep learning via weight transmission. IEEE Trans. Inf. Forensics Secur. 2019, 14, 3003–3015. [Google Scholar] [CrossRef]
- Shi, H.; Jiang, C.; Dai, W.; Jiang, X.; Tang, Y.; Ohno-Machado, L.; Wang, S. Secure multi-pArty computation grid LOgistic REgression (SMAC-GLORE). BMC Med. Inform. Decis. Mak. 2016, 16, 89. [Google Scholar] [CrossRef][Green Version]
- Didarloo, A.; Nabilou, B.; Khalkhali, H.R. Psychosocial predictors of breast self-examination behavior among female students: An application of the health belief model using logistic regression. BMC Public Health 2017, 17, 861. [Google Scholar] [CrossRef]
- Liu, L. Research on logistic regression algorithm of breast cancer diagnose data by machine learning. In Proceedings of the 2018 International Conference on Robots & Intelligent System (ICRIS), Changsha, China, 26–27 May 2018; pp. 157–160. [Google Scholar]
- Sultana, J.; Jilani, A.K. Predicting breast cancer using logistic regression and multi-class classifiers. Int. J. Eng. Technol. 2018, 7, 22–26. [Google Scholar] [CrossRef]
- Thottakkara, P.; Ozrazgat-Baslanti, T.; Hupf, B.B.; Rashidi, P.; Pardalos, P.; Momcilovic, P.; Bihorac, A. Application of machine learning techniques to high-dimensional clinical data to forecast postoperative complications. PLoS ONE 2016, 11, e0155705. [Google Scholar] [CrossRef]
- Kovacova, M.; Kliestik, T. Logit and Probit application for the prediction of bankruptcy in Slovak companies. Equilibrium. Q. J. Econ. Econ. Policy 2017, 12, 775–791. [Google Scholar] [CrossRef]
- Caesarendra, W.; Widodo, A.; Yang, B.S. Application of relevance vector machine and logistic regression for machine degradation assessment. Mech. Syst. Signal Process. 2010, 24, 1161–1171. [Google Scholar] [CrossRef]
- Mair, A.; El-Kadi, A.I. Logistic regression modeling to assess groundwater vulnerability to contamination in Hawaii, USA. J. Contam. Hydrol. 2013, 153, 1–23. [Google Scholar] [CrossRef] [PubMed]
- Mousavi, S.M.; Horton, S.P.; Langston, C.A.; Samei, B. Seismic features and automatic discrimination of deep and shallow induced-microearthquakes using neural network and logistic regression. Geophys. J. Int. 2016, 207, 29–46. [Google Scholar] [CrossRef]
- Palvanov, A.; Im Cho, Y. Comparisons of deep learning algorithms for MNIST in real-time environment. Int. J. Fuzzy Log. Intell. Syst. 2018, 18, 126–134. [Google Scholar] [CrossRef]
- Pandey, P.S. Machine Learning and IoT for prediction and detection of stress. In Proceedings of the 2017 17th International Conference on Computational Science and Its Applications (ICCSA), Trieste, Italy, 3–6 July 2017; pp. 1–5. [Google Scholar] [CrossRef]
- Devi, S.; Neetha, T. Machine Learning based traffic congestion prediction in a IoT based Smart City. Int. Res. J. Eng. Technol. 2017, 4, 3442–3445. [Google Scholar]
- Muthuramalingam, S.; Bharathi, A.; Gayathri, N.; Sathiyaraj, R.; Balamurugan, B. IoT based intelligent transportation system (IoT-ITS) for global perspective: A case study. In Internet of Things and Big Data Analytics for Smart Generation; Springer: Berlin/Heidelberg, Germany, 2019; pp. 279–300. [Google Scholar]
- Bos, J.W.; Lauter, K.; Naehrig, M. Private predictive analysis on encrypted medical data. J. Biomed. Inform. 2014, 50, 234–243. [Google Scholar] [CrossRef]
- Slavkovic, A.B.; Nardi, Y.; Tibbits, M.M. “Secure” Logistic Regression of Horizontally and Vertically Partitioned Distributed Databases. In Proceedings of the Seventh IEEE International Conference on Data Mining Workshops (ICDMW 2007), Omaha, NE, USA, 28–31 October 2007; pp. 723–728. [Google Scholar]
- Han, K.; Hong, S.; Cheon, J.H.; Park, D. Logistic regression on homomorphic encrypted data at scale. In Proceedings of the AAAI Conference on Artificial Intelligence, Honolulu, HI, USA, 27 January–1 February 2019; Volume 33, pp. 9466–9471. [Google Scholar]
- De Cock, M.; Dowsley, R.; Nascimento, A.C.; Reich, D.; Todoki, A. Privacy-preserving classification of personal text messages with secure multi-party computation: An application to hate-speech detection. arXiv 2019, arXiv:1906.02325. [Google Scholar]
- Zhang, J.; Zhang, Z.; Xiao, X.; Yang, Y.; Winslett, M. Functional Mechanism: Regression Analysis under Differential Privacy. Proc. VLDB Endow. 2012, 5, 1364–1375. [Google Scholar] [CrossRef]
- Cheon, J.H.; Kim, D.; Kim, Y.; Song, Y. Ensemble method for privacy-preserving logistic regression based on homomorphic encryption. IEEE Access 2018, 6, 46938–46948. [Google Scholar] [CrossRef]
- Cheon, J.H.; Kim, A.; Kim, M.; Song, Y. Homomorphic encryption for arithmetic of approximate numbers. In Proceedings of the International Conference on the Theory and Application of Cryptology and Information Security, Hong Kong, China, 3–7 December 2017; pp. 409–437. [Google Scholar]
- Fan, Y.; Bai, J.; Lei, X.; Zhang, Y.; Zhang, B.; Li, K.C.; Tan, G. Privacy preserving based logistic regression on big data. J. Netw. Comput. Appl. 2020, 171, 102769. [Google Scholar] [CrossRef]
- Gentry, C. Fully homomorphic encryption using ideal lattices. In Proceedings of the Forty-First Annual ACM Symposium on Theory of Computing, Bethesda, MD, USA, 31 May–2 June 2009; pp. 169–178. [Google Scholar]
- De Cock, M.; Dowsley, R.; Nascimento, A.C.; Railsback, D.; Shen, J.; Todoki, A. High performance logistic regression for privacy-preserving genome analysis. BMC Med. Genom. 2021, 14, 1–18. [Google Scholar] [CrossRef]
- Du, W.; Li, A.; Li, Q. Privacy-preserving multiparty learning for logistic regression. In Proceedings of the International Conference on Security and Privacy in Communication Systems, Singapore, 8–10 August 2018; pp. 549–568. [Google Scholar]
- Dwork, C. Differential privacy: A survey of results. In Proceedings of the International Conference on Theory and Applications of Models of Computation, Changsha, China, 18–20 October 2008; pp. 1–19. [Google Scholar]
- Bonte, C.; Vercauteren, F. Privacy-preserving logistic regression training. BMC Med. Genom. 2018, 11, 13–21. [Google Scholar] [CrossRef]
- Fan, J.; Vercauteren, F. Somewhat practical fully homomorphic encryption. IACR Cryptol. ePrint Arch. 2012, 2012, 144. [Google Scholar]
- Cheng, X.; Lu, W.; Huang, X.; Hu, S.; Chen, K. HAFLO: GPU-Based Acceleration for Federated Logistic Regression. arXiv 2021, arXiv:2107.13797. [Google Scholar]
- Ghavamipour, A.R.; Turkmen, F.; Jian, X. Privacy-preserving Logistic Regression with Secret Sharing. arXiv 2021, arXiv:2105.06869. [Google Scholar]
- kmdanielduan. Logistic-Regression-on-MNIST-with-NumPy-from-Scratch. 2019. Available online: https://github.com/kmdanielduan/Logistic-Regression-on-MNIST-with-NumPy-from-Scratch (accessed on 3 August 2020).
- Gong, M.; Feng, J.; Xie, Y. Privacy-enhanced multi-party deep learning. Neural Netw. 2020, 121, 484–496. [Google Scholar] [CrossRef]
- Paillier, P. Public-key cryptosystems based on composite degree residuosity classes. In Proceedings of the International Conference on the Theory and Applications of Cryptographic Techniques, Prague, Czech Republic, 2–6 May 1999; pp. 223–238. [Google Scholar]
- Gomez-Barrero, M.; Maiorana, E.; Galbally, J.; Campisi, P.; Fierrez, J. Multi-biometric template protection based on homomorphic encryption. Pattern Recognit. 2017, 67, 149–163. [Google Scholar] [CrossRef]
- Nautsch, A.; Isadskiy, S.; Kolberg, J.; Gomez-Barrero, M.; Busch, C. Homomorphic encryption for speaker recognition: Protection of biometric templates and vendor model parameters. arXiv 2018, arXiv:1803.03559. [Google Scholar]
- Deep Learning Tutorials. Available online: http://deeplearning.net/tutorial/ (accessed on 3 August 2020).
- CSIRO’s Data61. Python Paillier Library. 2013. Available online: https://github.com/data61/python-paillier (accessed on 23 May 2020).
- LeCun, Y.; Cortes, C.; Burges, C. MNIST Handwritten Digit Database. 2010. Available online: http://yann.lecun.com/exdb/mnist (accessed on 3 August 2020).
- Bulatov, Y. Notmnist Dataset. 2011. Available online: http://yaroslavvb.blogspot.it/2011/09/notmnist-dataset.html (accessed on 6 August 2020).
- Krizhevsky, A.; Nair, V.; Hinton, G. The Cifar-10 Dataset. 2014. Available online: http://www.cs.toronto.edu/kriz/cifar.html (accessed on 7 August 2020).





| Schemes | Datasets | |
|---|---|---|
| MNIST | CIFAR-10 | |
| Our Scheme (Privacy Preserving) | 94.9 | 79.7 |
| [21] (No Privacy Preservation) | 92.1 | N/A |
| Stand-alone | 90.1 | 71.8 |
| Noise-unfiltered | 73.4 | 45.9 |
| [27] (Data Encrypted) | 96.4 | N/A |
| Dataset | Entities | ||
|---|---|---|---|
| Initiator(s) | Central Server(s) | Participant(s) | |
| MNIST | 3.01 | 0.11 | 2.13 |
| CIFAR-10 | 3.07 | 0.14 | 2.16 |
Publisher’s Note: MDPI stays neutral with regard to jurisdictional claims in published maps and institutional affiliations. |
© 2021 by the authors. Licensee MDPI, Basel, Switzerland. This article is an open access article distributed under the terms and conditions of the Creative Commons Attribution (CC BY) license (https://creativecommons.org/licenses/by/4.0/).
Share and Cite
Edemacu, K.; Kim, J.W. Multi-Party Privacy-Preserving Logistic Regression with Poor Quality Data Filtering for IoT Contributors. Electronics 2021, 10, 2049. https://doi.org/10.3390/electronics10172049
Edemacu K, Kim JW. Multi-Party Privacy-Preserving Logistic Regression with Poor Quality Data Filtering for IoT Contributors. Electronics. 2021; 10(17):2049. https://doi.org/10.3390/electronics10172049
Chicago/Turabian StyleEdemacu, Kennedy, and Jong Wook Kim. 2021. "Multi-Party Privacy-Preserving Logistic Regression with Poor Quality Data Filtering for IoT Contributors" Electronics 10, no. 17: 2049. https://doi.org/10.3390/electronics10172049
APA StyleEdemacu, K., & Kim, J. W. (2021). Multi-Party Privacy-Preserving Logistic Regression with Poor Quality Data Filtering for IoT Contributors. Electronics, 10(17), 2049. https://doi.org/10.3390/electronics10172049

