Abstract
The effective management of urban waste represents a growing challenge in the face of demographic evolution and increased consumption. This study explores the impacts of municipal strategic decisions on household waste management behaviours and sustainability performance outcomes through agent-based modelling. Using data from Gatineau and Beaconsfield in Quebec, Canada, the model is calibrated and validated to represent diverse urban contexts. Our analysis demonstrates that reducing collection frequency leads to notable increases in participation rates, reaching 78.2 ± 5.1% for collections every two weeks and 96.5 ± 8.3% for collections every five weeks. While this reduction improves bin filling levels, it concurrently decreases the recovery of recyclable materials by 2.8% and 19.5%, significantly undermining the environmental benefits of the recycling program. These findings highlight a complex interplay between collection frequency, citizen participation behaviour, waste stream characteristics, and overall environmental performance. While reducing collection frequency initially appears beneficial, it leads to operational challenges and increased CO2 emissions due to reduced material recovery. The research emphasises the need for tailored holistic waste management strategies that optimise performance outcomes while minimising environmental impacts. By understanding these dynamics, municipalities can develop more effective waste management policies that promote sustainability.
1. Introduction
Population growth and increased consumption amplify waste collection and processing challenges. It is imperative to rethink approaches to preserve ecological balance. Municipalities aim to create sustainable urban environments by promoting eco-friendly practices and investing in modern waste management infrastructure. A household engagement strategy seeks to shift individual behaviours towards sustainability, focusing on source reduction, source separation, and collection participation. This strategy requires citizens to separate waste and optimally use various collection methods, facilitating efficient material recycling.
Effective implementation of source separation is a challenge. Factors influencing such initiative success include design, collection infrastructure, and municipal incentives affecting household behaviour. To assess the overall impact of these strategic decisions, it is crucial to scrutinise policy performance using meaningful metrics and rigorous evaluations.
In this context, this study aims to thoroughly explore how municipalities can strategically adapt waste management systems to leverage source separation and increase participation in waste collection, recognising them as fundamental attributes that contribute to enhancing sustainability and environmental performance. The analysis aims to uncover best practices by examining how municipal strategic decisions impact citizen behaviour, utilising key performance indicators (KPIs) such as sorting quality—assessed through recyclable material recovery and contamination rates—and durability metrics that evaluate greenhouse gas emissions (CO2 equivalent), labour costs, and energy expenditures.
1.1. The Impacts of Municipalities’ Strategic Decisions
The more appealing material recycling is, the more likely citizens are to recycle [1]. Implementing an accessible collection infrastructure with well-distributed drop-off points and efficient sorting systems simplifies the process for residents, reinforcing their inclination to participate.
Several studies have observed a link between collection frequency and recycling participation. Two Canadian studies [2,3] indicate that recycling participation rates are higher with weekly collection compared to bi-weekly collection, primarily because citizens tend to accumulate larger amounts of recyclable materials at home. The ease of recycling should make it more compelling than disposing of materials. Reducing the collection frequency of mixed waste compared to recyclables has allowed many municipalities to achieve waste diversion goals [4]. This is particularly true for organic waste, as more frequent collection helps manage nuisances effectively [5].
Questionnaires on citizens’ pro-environmental attitudes [6,7,8] indicate that insufficient space in collection bins hinders effective sorting of materials. The lack of space in recycling bins is listed as the second main reason (25.9%) discouraging recycling by Keramitsoglou and Tsagarakis [6]. In the event of a full recycling container, Schilling [9] reports that most individuals hold onto their material for additional collection, while others add it to mixed waste collection. Furthermore, Binder [10] identifies that overflowing bins initially led to littering and subsequently impacted waste sorting accuracy.
The presence of interactions among various elements of the waste management system makes it challenging to assess the environmental impacts of such decisions. By analysing the relationships between waste characteristics and GIS-based truck route planning, Vu et al. [11,12] observed that truck travel distances depend on collection frequency, truck capacity, compartment volume ratio, and waste density. The results suggest that increasing waste density and decreasing the collection frequency significantly reduce travel distances, with respective decreases of 18.2% and 41.9%. However, the modification of the number of truck passages can significantly impact CO2 emissions. Bala et al. [13] demonstrated through a life cycle analysis (LCA) that a 25% and 100% increase in collection frequency leads to an environmental performance deterioration of approximately 41% and 120%, respectively.
The weight of materials, the number of stops, and the efficiency of the truck fleet impact fuel consumption per 100 km. Frequent stop-and-start cycles can increase fuel consumption as the vehicle expends more energy accelerating from a standstill [14]. By implementing measures to encourage citizens to participate in the collection only when necessary and thus reducing the number of stops, the city of Beaconsfield reduced its trucks’ fuel consumption per 100 km by 10.2% [15]. This demonstrates that citizen participation in collection and a decrease in the number of bins placed curbside contribute to reducing greenhouse gas emissions from waste collection. Waste density and collection frequency can reduce truck travel distances. However, the overall environmental impact must be assessed given the various interactions within the waste management system.
1.2. Sustainability and Environmental Performance Modelling
Numerous studies have focused on the environmental, social, and economic performance of various stages in municipal solid waste (MSW) management. These models, encompassing all stages of an integrated waste management system, include collection [13,16], transportation [17,18], materials handling [19,20], recovery [21,22], and disposal [23]. According to Campitelli and Schebek [24], 40% of the studies reviewed utilised life cycle-based approaches, alone or in combination with other assessment methods. This underscores the predominance of the environmental aspect in analysing the performance of different stages in municipal solid waste management.
Among the approaches used, the Environmental Protection Agency (EPA) has developed an optimised life cycle analysis (LCA) model called the waste reduction model (WARM) to assist waste planners in modelling scenarios and calculating their impacts [25]. Widely used globally [26,27,28,29,30], this model provides crucial information for policymakers and solid waste managers. This variety of approaches reflects the complexity of the field. It underscores the need to simultaneously consider the multiple facets of performance to achieve sustainable and balanced municipal solid waste management solutions.
1.3. Waste Materials Management System Modelling
When addressing the modelling of decision-makers impacts on waste collection, the emphasis frequently revolves around waste mass forecasting models [31,32], GIS-based optimisation models for collection routes [11,33], and the identification of post-collection treatment solutions [34,35,36]. Very few studies directly delve into material sorting and citizen behaviour. However, numerous studies [2,4,37,38] complain that neglecting the effect of citizen behaviour limits the use of models and the interpretation of the studied phenomena. This demonstrates the importance of considering waste management modelling as an adaptive system. Such a system should incorporate social, economic, and environmental aspects, as well as address the needs of the stakeholders involved.
To address these complexities, various modelling approaches, such as system dynamics (SD) and agent-based modelling (ABM), are used. System dynamics is a method for understanding the nonlinear behaviour of complex systems over time by utilising stocks, flows, internal feedback loops, and time delays [39].
Pinha and Sagawa [40] use system dynamics to simulate waste generation and collection participation. The model primarily considers the economic repercussions of municipal decisions and certain social impacts.
Others, like the model of Karavezyris et al. [41], represent behavioural changes as flows determined by auxiliary variables of improvement and deterioration of behaviour. Thus, the model allows for predicting solid waste generation and its impact on the system in response to municipal regulations by tracking the evolution of the population’s environmental behaviours over time. Environmental behaviour is viewed as a qualitative variable.
Looking at the construction materials management system, Ding et al. [42] argue that this type of model cannot provide a deep explanation of the system’s micro-behaviours, as it ignores the relationship between macroeconomic and microeconomic behaviour. Furthermore, if the system is decomposed into simpler entities, these models are often criticised for being based on a semi-quantitative method. The quality of the simulation is then influenced by the assumptions made. Additionally, since differential equations describe the system, changes in topology at the component level are not made trivially [43]. In reality, the system dynamics method presents a high level of abstraction and is primarily used to solve strategic-level problems.
Conversely, agent-based modelling is a bottom-up approach that simultaneously simulates the operations and interactions of multiple entities called agents to recreate and predict the emergence of complex phenomena. Agents are entities that have rules and states, and they act accordingly at each step of the simulation [44].
Agent models are particularly suitable when active elements such as humans, animals, or vehicles exhibit individual behaviours based on time or some event sequence [45]. This type of model can lead to a more natural and transparent description of the target system by allowing for the presence of heterogeneous entities. Agent models can explicitly incorporate most social processes involving spatial or network attributes, as the environment in which agents operate is central to the modelling.
Several agent-based models are used in waste management to identify facilities or operations that limit supply chains to maintain market competitiveness [46,47,48,49]. The inclusion of incentive policies is also an essential phenomenon in these limiting operation models. For example, Shi et al. [47] examined how adding an extra collection route limits effective waste management by identifying infrastructures that cannot meet the new demand.
The theory of planned behaviour (TPB) serves as a robust framework for modelling citizen decision-making processes, making it a common choice in waste sorting models [41,50,51]. This theory is often combined with agent-based modelling to effectively represent human entities as they make decisions and display individual behaviours related to waste generation and sorting actions. For instance, using an agent-based model and the TPB, Labelle et al. [51,52] demonstrate that the location of drop-off points chosen by decision-makers directly impacts citizens’ glass bottle return behaviour, thereby influencing the efficiency of reverse logistics networks.
Simultaneously, Walzberg et al. [53] adeptly integrate agent-based modelling, TPB, material flow analysis, system dynamics, and LCA to assess the effect of interventions (awareness and modification of the deposit system) on polyethylene terephthalate bottle waste collection rates. Focusing on the scale of U.S. states, the study examines the reduction in virgin plastic production and the avoided greenhouse gas emissions.
However, these two promising studies focus only on specific materials, and the definition of the contamination rate does not consider the risk that improperly discarded items may contaminate the rest of the bin. Additionally, while both models operate at different scales, they highlight the need to tailor such models for local communities.
The theory of planned behaviour has also been paired with agent-based models by Ma et al. [54] and Tong et al. [55]. These studies explored effective ways to encourage citizens to sort materials by simulating household participation. Tong et al.’s work also confirms the effectiveness of various factors influencing recycling activities, such as opportunities and knowledge about recycling, time spent on recycling, distance to recycling facilities, and in-person interactions between residents and collection teams.
Setting the parameters for these models mainly relies on community survey results and assumptions about scenarios and policies. This means the models are heavily influenced by the local context, making the results hard to generalize. Ma et al. [54] suggest that for a more accurate model, the data sources need to be improved. They also emphasise the need to find a way to adapt these models.
Waste management is a critical issue facing municipalities worldwide, especially as urban populations grow and environmental concerns escalate. This study addresses the pressing need for more effective waste management systems by developing an agent-based simulation tool that captures the impacts of the relationships between municipal decisions and individual household behaviours. Unlike previous works that primarily focused on broad patterns of waste generation [56] and the integration of behaviour segments in waste sorting [57], this study examines the social and environmental impacts of citizen behaviour in response to changes in their environment.
While the existing literature highlights the importance of citizen engagement in waste sorting, studies have yet to thoroughly investigate the impact of specific municipal actions. Actions such as the types of collection containers and the frequency of pickups play a crucial role in shaping individual waste generation. They also influence sorting behaviours and participation in collection programs for different waste types. This study fills a critical gap by simulating these interactions, equipping municipalities with data-driven insights to enhance their waste management strategies.
Moreover, the simulation tool is designed to be modular and flexible, facilitating easy updates and modifications based on evolving data and municipal policies. This adaptability ensures the model’s ongoing relevance and capacity to meet future research needs, positioning it as a valuable resource for academics and practitioners.
2. Materials and Methods
This work aims to produce an agent-based simulation tool to track the impacts of municipalities’ strategic decisions on individual household behaviours, particularly on the performance of the waste management system. To achieve this, the generation of waste materials by citizens, their sorting actions based on available collection methods, and their decision to participate in collections must be simulated. Additionally, various municipal management decisions must be included as inputs to the model: the types of collection containers provided to citizens, the types of available collections, and the frequencies of each collection.
2.1. Model Overview
The agent-based model (ABM) aims to represent household source sorting behaviours, considering their environmental attitudes and demographic profiles. It is designed to be adaptable to different geographic areas with diverse socio-economic and demographic distributions.
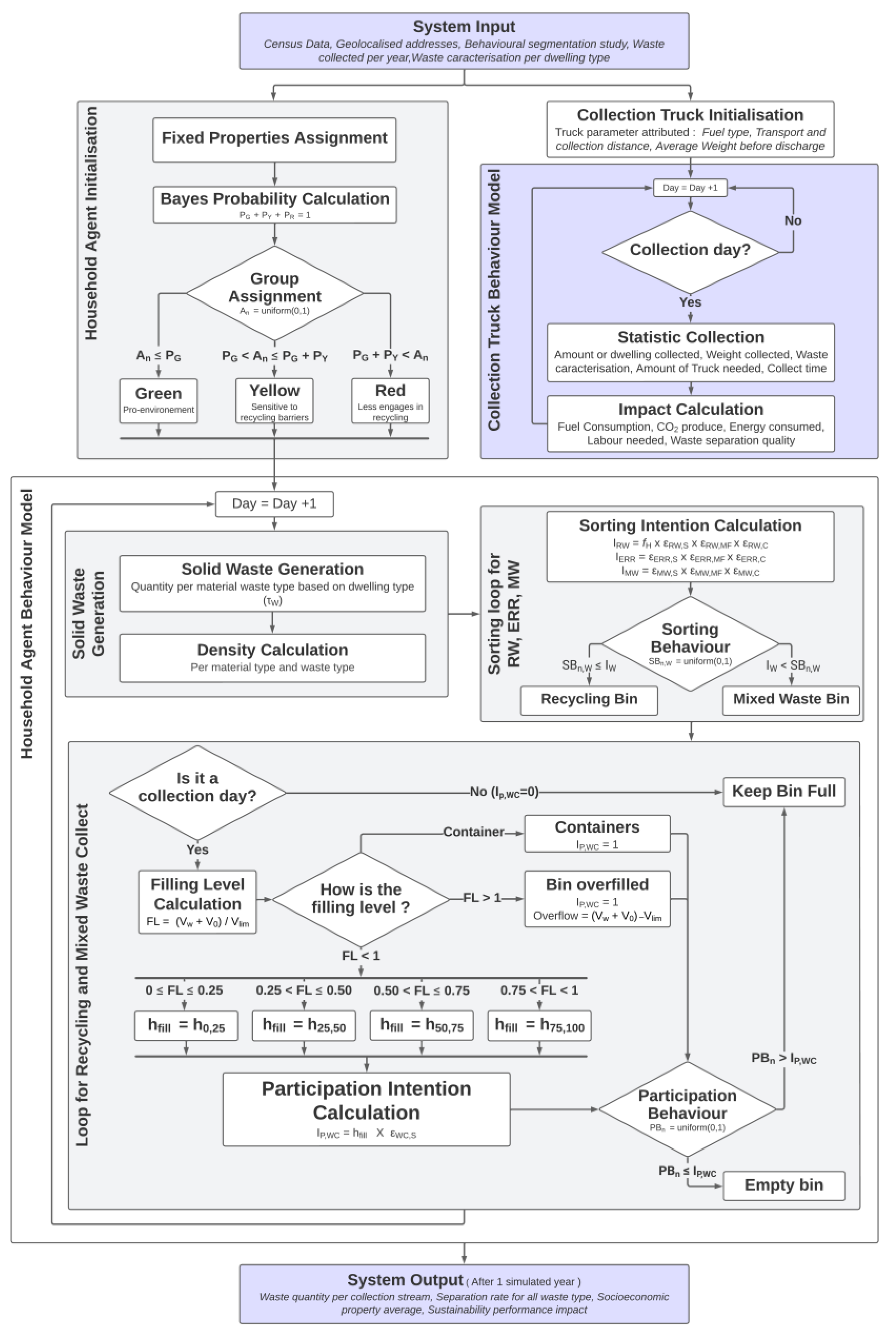
The general conceptual framework of the model is presented in Figure 1, with the simulation implemented using AnyLogic (version 8.8.2, AnyLogic Company, Chicago, IL, USA) and Python (version 3.10.9, Python Software Foundation, Wilmington, NC, USA). As shown in Table 1, the data used for model construction and calibration comes from raw databases and data produced by field studies and surveys. To ensure consistency in the modelling, the collected data represent the same years prior to the COVID-19 pandemic.
Figure 1.
Agents’ behavioural models.
The raw databases contain detailed, geolocalised information collected directly from systems or through tracking. These detailed databases allow for fine-tuned simulations, giving the model a strong foundation based on real-world conditions. Additionally, the model incorporates findings from environmental attitudes segmentation studies [58] and socio-economic and demographic distributions [59], which provide insights into how different population segments interact with waste management systems. Waste quantities produced by the population [60,61] are also integrated into the model, allowing for an accurate representation of material generation across various demographics. Furthermore, material characterisations [62,63] are utilised to inform the model about the composition of waste, which is essential for understanding its environmental impacts.
Table 1.
Comprehensive list of data input for model construction and calibration.
Table 1.
Comprehensive list of data input for model construction and calibration.
| Raw Databases | Field Studies and Surveys |
|---|---|
| Geolocated addresses (Data covering all households in the study area) [64] | Detailed characterisation of materials produced by collection method and housing type [62,63] |
| Accounting of citizen collection container types (Data covering all households in the study area) [60] | Report on tagged bins implementation in Beaconsfield [15,61,65] |
| GPS tracking of collection trucks (Data covering all trucks in the study area for one year) [66] | Report on behaviours and attitudes of Quebec citizens [58] |
| Timestamped records of truck weights and discharge types (Data covering all trucks in the study area for one year) [60,67] | Canadian census [59] |
| WARM databases [25] | |
| Results from previous work [56,57] |
Each agent represents a household and is initialised based on the socio-economic knowledge of its residential area. It is then probabilistically assigned to an environmental segment representing its proximity or distance to pro-environmental attitudes. When the simulation begins, the agent generates waste materials based on its housing type.
At initialisation, agents are assigned fixed properties:
- Socio-economic attributes (E): salary, dwelling size, gender and age of the waste management responsible party, education level, housing conditions;
- Type of residence: single-family (SF), multi-family (MF);
- Type of receptacles: bins (B), containers (C);
- Environmental attitudes segment (S): pro-environment (green [G]), sensitive to recycling barriers (yellow [Y]), and less engaged in recycling (red [R]);
- Reported habit of recycling (H): systematically, a lot, occasionally/rarely;
- Waste volume limit (): Maximum available volume allocated to each individual dwelling for waste disposal.
The decision-making process for waste disposal and collection participation relies on a probabilistic model rather than a predetermined threshold. The agent’s intention to place materials in the appropriate bin and participate in the collection is calculated spontaneously and individually for each type of material and collection day. When a collection day occurs, the agent responsible for taking out the bin checks its filling level.
Whether the agent performs the action is determined by a probabilistic mechanism, where the probability of action depends on the measured intention. This approach ensures a dynamic and adaptive system in which the action likelihood is influenced by the agent’s intention rather than being predetermined or guessed.
Waste (w) materials (m) tracked by the model are as follows:
- Recyclable waste (RW): Plastic, metal, fibres, glass;
- Error waste (ERR): Non-recyclable plastic, non-recyclable metal, non-recyclable fibres, non-recyclable glass;
- Mixed waste (MW): Organic waste, others.
Properties subject to change during decision-making include the following:
- Waste generation rate (): Quantity of generated waste of type “W”;
- Waste material density (): Density of material (m) including void space;
- Waste volume: In the bin/container (), generated during a specific day (), already present in the bin/container at the start of the day ();
- Filling level (FL): Filling level of the investigated bin/container;
- Behaviour intention: Waste sorting intention () or participating in the waste collection process ();
- Frequency of recycling habit (): Randomly allocated value from frequency distribution.
The trucks used for the different collections compile several statistics as a function of the number of households encountered along their route and the weights of collected waste materials. Those statistics include participation rate, collection time (), collected weight (Wt), and generated impacts (). The tracked impacts are the CO2 emissions, labour needs, and energy consumption generated by the material collection (), transportation (), and disposal methods ).
The validation and training phases are conducted on separate populations to enhance the model’s robustness, as detailed in Table 2. The validation phase utilised data from the city of Gatineau, which encompassed 126,476 agents representing all dwellings in the territory and reflecting a typical year of waste collection. In contrast, the training phase utilised data from Beaconsfield, which included 6828 agents representing all households within the city as a single training set. This dataset from Beaconsfield provided specific data not available for Gatineau, enhancing the model’s comprehensiveness. Moreover, being more homogeneous, the Beaconsfield population also offers a simpler and more uniform dataset for model training.
Table 2.
Description of the simulated populations.
2.2. Mathematical Framework
In our previous work [57], we observed that the influence of environmental attitude directly affects a household’s willingness to adopt source separation practices. Households prioritising environmental preservation are more inclined to take concrete measures such as waste separation at the source. The current study advances this understanding by incorporating a broader range of materials, allowing for a more accurate description of sorted waste densities. This additional data provide a clearer understanding of the variations in material properties and how they influence the effectiveness of waste separation efforts.
Furthermore, this study introduces the concept of bin size limitations, which significantly impact a household’s ability to participate in sorting. The size of the available collection bins imposes practical constraints on how much waste can be sorted at home, directly affecting the extent to which households can follow through with their sorting intentions. As a result, bin size works in tandem with collection frequency to shape participation behaviours. To fully understand the influence of collection frequency on citizens, participation in waste collection must be integrated into the model. This participation is closely tied to the volume of waste available at the household and previous actions or the actions of other agents sharing the same bin. Consequently, at this stage, agents gain a clearer understanding of their environment and the timing of the collection trucks’ visits, further refining their waste sorting decisions.
The relationship between households’ socio-demographic properties and their environmental attitudes can be established by combining their socio-demographic characteristics with an existing study on environmental behaviour [58]. The results defined three attitude segments (S): pro-environment (green [G]), sensitive to recycling barriers (yellow [Y]), and less engaged in recycling (red [R]).
An agent’s affiliation to an attitude segment is fixed. However, their actions and recycling intentions vary. On each simulation day and for each type of material, an agent generates waste and decides the collection route. Two collection routes (WC) are modelled: mixed material to the landfill (MC) and recyclable material to the sorting centre (RC).
Equations (1)–(3), derived from our previous work [57], determine the intention to deposit the material in the appropriate collection route. In the proposed ABM, agents’ sorting intention () is programmed for each dwelling type (single family dwelling with bin collection (SF,B), multi-family dwelling with bin collection (MF,B), multi-family dwelling with container collection (MF,C)) and each recycling waste habit profile (G, Y, R). This is performed as a probability of participating in recyclable waste separation and mixed waste separation. Based on this, Table 3 provides a comprehensive list of symbols associated with sorting intention calculation and their descriptions.
Table 3.
Comprehensive list of symbols associated with sorting intention calculation and their description.
Additional information on the intention to separate recyclable materials is available in the literature, which is why the equation differs slightly. Not all dwellings in the territory are in apartment complexes with waste containers. For these situations, and .
2.3. Municipal Solid Waste Generation
The methodology outlined in [56] served as the foundation for identifying the mass distributions of materials generated across all collection routes studied. The process relies on geolocated truck routing, weights, and geolocated addresses. This study uses these distributions to assign each agent a random waste generation value based on their housing type. The resulting mass of materials is then segregated into ten material categories using characterizations specific to the agent’s housing type.
The raw material density () for each material “m” can be found in the literature. However, due to the item’s shape and function, its void fraction () and contamination make bulk density () assessment more difficult when the materials end up in a collection bin. Tanguay-Rioux et al. [68] suggest using Equations (4) and (5) to calculate a usable bulk density. However, because of the material mix chosen in the different analyses, the values obtained in [68] differ from those in [69,70,71].
A fixed waste mix linked to bulk density can complicate the assessment of bin filling rates and lead to calculation errors during model calibration. For this reason, the results presented in these studies [68,69,70,71] were combined to establish a normal distribution () for each .
More specifically, for each generation of materials by the citizen, a is selected from a distribution and a is calculated. This approach enables the representation of the material mix produced by each household, providing a more realistic variability for the model at each time step. Figure 2 and the Supplementary Materials (Tables S1 and S2, Figure S1) illustrates the set of possible values for citizens resulting from this calculation.
Figure 2.
Waste material simulated bulk density () based on material density distribution () in households (the black lines represent the standard deviation).
2.4. Modelling Household Participation in Waste Collection: Filling Level Calculation and Intention Assessment
On a collection day, the agent will evaluate the filling level of his waste material bin/container according to Equation (6). is a value specific to the municipality under study, as detailed in Table 4. For example, for a single-family dwelling, this value may be the volume of one bin or an infinite volume if the municipality imposes no restrictions. Multi-family dwellings may have access to one or more bins/containers, which must be shared between all households in the dwelling. represents the quantity of material in the bin at the start of the day.
Table 4.
Comprehensive list of symbols associated with participation intention calculation and their description.
On a collection day, households calculate their intention to participate () in the “WC” collection, knowing their receptacle filling level (Equations (7) and (8)). If the receptacle is a container, the intention is automatically equal to 1, as the container is always outside. Moreover, since materials are combined, a multi-family dwelling collected by bin only needs one associated household to decide to participate, so all households automatically participate. Intention is bounded during calibration to remain between 0 and 1. parameters can exceed 1 as they can modulate behaviour positively or negatively. However, they always remain positive.
A household can exceed the available volume limit () due to inadequate municipal services or because the citizen generates more waste than the average. Four actions are commonly reported [9,72,73] in the case of overflow: retaining the waste for additional collection, directly disposing of the waste in other pathways, littering, and compacting the bins. Certain working assumptions were formulated to represent overflowing bins and are presented in Table 5.
Table 5.
Impacts of dwelling behaviours working assumptions.
2.5. WARM Model Integration
Evaluation of the environmental, social, and energy performance of municipalities’ strategic decisions is a crucial aspect of the model. By incorporating the effects of transportation and collection into the WARM model (Equation (9)), the model captures participation impacts as well as the consequences of flow contamination and recyclable material recovery.
The end-of-life impacts (Equation (10)) refer to the effects of disposing of all materials “m” in landfills or their treatment in recycling facilities. The data per waste material () are directly extracted from the WARM model and multiplied by the material weight () obtained as the output of the ABM. The WARM database is used as an approximation of what happens to the materials after their collection and could be substituted with specific values provided by an LCA.
An MFA approach is used for the specific case of for recycling material contaminants. This parameter takes into account the sorting of those materials, their transport to the landfill from the sorting centre, and the WARM value for the disposal in landfills of the specific materials. Therefore, it helps to understand the impact of recycling waste contamination. This is true for CO2 emission (MtCO2eq), labour needs (h), and energy consumption (BTU). Table 6 provides a comprehensive list of symbols utilised during the calculation of impacts within our model.
Table 6.
Comprehensive list of symbols used during the impacts calculation and their description.
Collection times per dwelling were estimated using the methodology developed by Lagneau et al. [74] (Table 7). These data, combined with participating dwellings, allow collection time calculation and the needed collection labour (Equation (11)). With truck specifications (, ), collection labour facilitates environmental and energy impact calculation (Equations (12) and (13)). Similarly, Equations (14)–(16) have been developed to quantify impacts caused by the waste material transport phase.
Table 7.
Collection times per dwelling.
The model also calculates the amount of truck discharge necessary per simulated day, as well as the associated travel distance. Field data are used to establish a distribution of average waste mass during unloading. Not using a fixed maximum allows a better replication of field reality with worker’s breaks and other unforeseen events.
3. Model Calibration: Assessing Participation Dynamics in Two Urban Contexts
This section may be divided by subheadings. It should provide a concise and precise description of the experimental results, their interpretation, as well as the experimental conclusions that can be drawn.
The model was calibrated for both material generation [56] and source sorting based on housing types and environmental groups [57] using field data from the city of Gatineau [62]. This city was chosen due to its detailed and representative waste management data availability. It exhibits significant material distribution diversity, facilitating a robust model calibration.
However, limited data are available for participation in the collection based on bin filling rates. Therefore, data from another city in the same province, i.e., Beaconsfield, was used [15,61]. This data utilisation transfer involves precisely adapting parameters to account for potential variations in sorting practices and socio-economic and demographic characteristics of the population. The goal is to ensure the relevance and accuracy of the calibrated model while extending its applicability to other municipal contexts, despite possible differences in available data, without necessitating a time- and resource-intensive recalibration.
To ensure the transferability of previous calibrations, adjustments are made to the waste weight so that volumes and align with the available bin filling level data. Correction factors, derived from Equations (17) and (18), are created by comparing actual data from the new city with simulated data. This simulation uses a combination of city-specific parameters for the new city and constants from Gatineau-calibrated parameters, as detailed in Table 8. These correction factors enable the calibration of a model to a new city’s data without a complete recalibration. Consequently, the assignment of environmental attitudes and the participation process remain unchanged, but adjustments are made to collection frequency, bin size, geolocated parameters, and characterizations. Using correction factors is more efficient and less resource-intensive than recalibrating the entire model from scratch, leveraging existing calibrations for greater efficiency.
Table 8.
Framework to represent different cities in the ABM.
Equation (17) calculates the overall correction factor for the total waste weight, ensuring that the total waste weight in the model aligns with the corrected value and maintains consistency with actual field data. Equation (18) allows for fine-tuning the model to reflect material-specific waste separation differences after the total weight correction provided by Equations (17) and (18). It adjusts the simulated weight and the separation rate of each material to match the field data, ensuring material-specific accuracy. These adjustments are then applied to each sorting intention by Beaconsfield’s agents, as specified in Equations (19)–(22).
Correction factors were obtained: 0.727 for , 0.387 for , and 0.870 for and Notably, similar values were observed for and , indicating that populations from different cities but with similar cultures may make similar errors regarding non-recyclable materials. Table 9 highlights that applying the correction factors accurately predicted Beaconsfield’s tonnages with minimal errors and without requiring recalibration. The recovery of recyclable materials exhibits low error at 1.21%. However, the model overestimates actual contamination by 1%.
Table 9.
Simulated versus expected values after corrections for Beaconsfield territory.
After the validation of Beaconsfield representation’s accuracy, it becomes possible to calibrate the 10 parameters outlined in Equations (7) and (8), namely for each collection type and attitude group, and for each filling level. The calibration methodology developed by Fontaine et al. [57] was adapted as shown in Figure 3. This methodology streamlines the calibration process while ensuring that the calibration order does not impact the results. Since there are 2 collection routes, there are 2 calibration order loops with 2 sets of calibrations, each comprising 10 repetitions, validations, and final simulations.
Figure 3.
Stepwise calibration algorithm with an iterating calibration order for 10 model parameters.
3.1. Model Validation on Beaconsfield’s Data
Results presented in Table 10 reveal nuanced aspects in assessing waste management in Beaconsfield. Firstly, a slight underestimation of overall participation in the collection process in the region is observed. Additionally, the model adequately captures the population proportion having bins with FL < 50%. Challenges arise when examining the FL ranges between 50% to 75% and 75% to 100%. Despite this, the total errors associated with the sum of these two ranges are limited to −3.3%.
Table 10.
Post-calibration participation results for Beaconsfield and Gatineau territories based on calibrated parameters (* The calibration is not performed on the total sum).
The model’s calibration for participation and filling levels involves a relatively low degree of freedom. This means there are constraints on adjusting density variables associated with participation and filling levels. This implies that the model is restricted in the range of values these parameters can assume during calibration to achieve convergence. As a result, there may be fewer opportunities to fine-tune or adjust the density within its uncertainty value to better match real-world observations or data.
As a consequence, if the model underestimates the portion of the population with high filling levels, it will also underestimate participation in the collection. Therefore, the cumulative errors, as shown in Table 10, suggest a tendency to overestimate material density, potentially influenced by the choice of material blends used in determining densities.
The data collected in Beaconsfield [75] come from different seasons of the year, introducing a temporal fluctuation that can influence material characterisation and the observed densities. This seasonal variability should be considered and may explain some observed divergences.
3.2. Model Validation on Gatineau’s Data
Although filling levels are unavailable for Gatineau, certain details regarding participation in recycling waste collection are known. The simulated participation rate for recycling waste collection is 71.8 ± 6.3%, with a margin of error equal to −3.0% compared to the actual value.
Through adjustments in population, bin size, frequency, and characterisation, the simulation indicates a higher participation rate in collections for Gatineau than for Beaconsfield. Consequently, most bins are filled less than 50%.
Table 11 compares predicted values simulated by the ABM and estimated values from different sources for several important waste management parameters. The average estimation of recyclable waste (26.9 1000 Mt/year) closely aligns with the simulated value of 28.8 ± 0.4 1000 Mt/year. Similarly, the estimation for mixed waste shows comparable proximity, with a value of 59.1 1000 Mt/year against a simulated figure of 51.9 ± 0.7 1000 Mt/year. Moreover, when examining the values of recyclable and mixed material streams and their quality (recovery and contamination), we observe an overestimation of contamination by 14.7%. As a result, a portion of mixed materials ends up in the recyclable material stream. This could explain why the model underestimates the mixed material flow with a −12.2% error, while the recyclable material flow is overestimated, showing a 7.2% error.
Table 11.
Validation of waste management ABM—Simulated parameters versus benchmark data for Gatineau’s territory.
The relatively low standard deviation in the model indicates a high degree of stability, which is essential for ensuring its reliability and predictive capabilities. By representing an entire city, the agent-based model effectively averages the diverse behaviours of numerous agents, reducing the potential for extreme fluctuations in the results. While this stability is beneficial, it may obscure the inherent variability present at smaller scales, such as individual neighbourhoods or streets. In these localised contexts, interactions among agents can produce more pronounced fluctuations, emphasising the importance of careful consideration regarding the model’s scaling. Additionally, although the low standard deviations suggest stable estimations, they may not adequately capture the variability in mixed waste generation. This highlights the need for further investigation into local factors influencing waste generation variability, such as seasonal changes and population growth.
The simulated densities for recyclable materials in Gatineau are consistent with literature references, showing a value of 65.3 ± 2.8 kg/m3 compared to the literature’s 65 ± 22 kg/m3. The broader standard deviation of the literature value indicates significant variability, likely reflecting differences in material composition. In contrast, the simulated density for mixed waste, measured at 113.7 ± 4.6 kg/m3, diverges more notably from the literature value of 131 ± 47 kg/m3. This discrepancy suggests a potential underestimation of waste composition, possibly due to the dedicated collection of organic materials in the region. Furthermore, while individual agents may generate waste differently, many of the observed variations are seasonal, a factor not currently accounted for in the model.
Gatineau’s mixed material management generated around 91 700 MtCO2eq annually [57]. The methodology employed differs from the WARM method, and it is challenging to ascertain how collection and transportation were considered in both. Nevertheless, a reasonably accurate estimation can be obtained as performance values are primarily compared. The agent-based model predicted similar values as those benchmark estimations from Gatineau’s with only a 2.9% error.
These findings confirm the robustness of the methodological approach. They underscore the model’s ability to produce reliable predictions across varied geographical settings after adjustments and fine-tuning of the agent’s attributes to match specific local conditions. This resilience is significant because it demonstrates the model’s ability to consistently capture and forecast household behaviours related to waste management. It does so despite the diverse environmental and social factors present in different regions. This reliability lays a strong foundation for extrapolating the environmental behaviours of households based on their sociodemographic attributes.
Furthermore, by successfully predicting waste management behaviours in both Beaconsfield and Gatineau, our model showcases its capability to generalise insights for an entire city (Beaconsfield) or individual area (Gatineau). This suggests that the approach accounts for key sociodemographic characteristics that influence environmental behaviours, allowing for meaningful extrapolations to other communities with similar cultures but varying socio-economic profiles.
4. Exploring Intervention Effects on Waste Collection Efficiency: A Gatineau Case Study
The following case studies aim to analyse the effects of three distinct interventions on the waste collection system across all zones in Gatineau. The first series of experiments focuses on the impacts of modifying the frequency of recycling bin collection. The second explores the effects of a similar modification applied to mixed-material bins. All dwellings in the city are modelled and grouped into 41 geolocated zones and simulated ten times for uncertainty estimation.
The baseline parameters (Table 12), including bin size, collection truck type, , and simulation time, remain constant throughout the simulation experiments. This approach aims to highlight variations observed in participation, quality of collected waste streams, carbon dioxide (CO2) emissions, energy consumption, and required workforce. The collected data will be analysed by comparing their evolution (Equation (23)) to the baseline case (frequency of 1/1 for both collections).
Table 12.
Baseline parameters for waste collection simulation in Gatineau.
4.1. Case 1: Effects of Recyclable Waste Collection Frequency
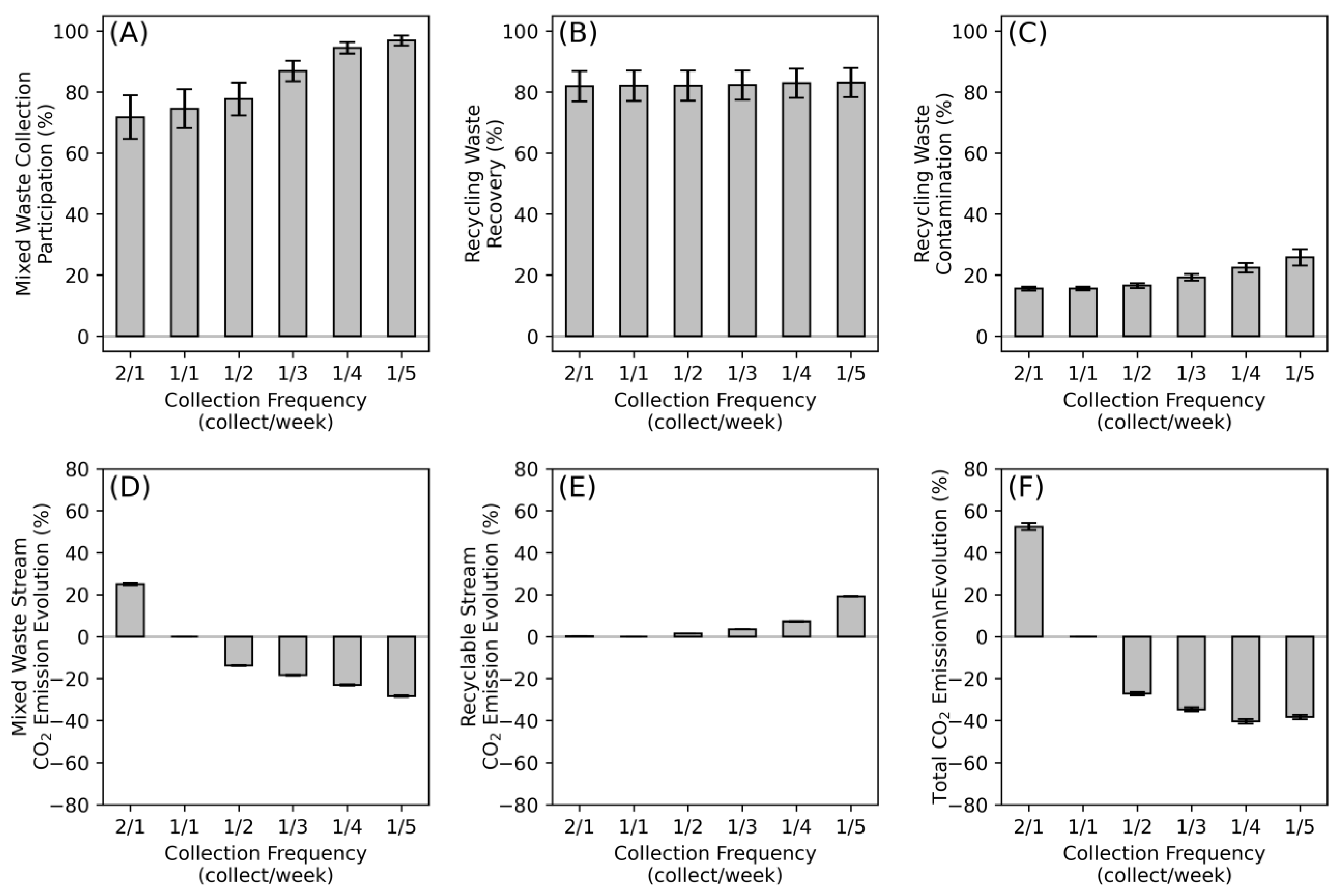
Figure 4 illustrates the predicted distribution of agents by recyclable bin filling level subcategory, based on their collection frequency. The reference case (1 collect per week) reveals that 55.5 ± 5.9% participate in the collection with a bin filled to less than 50%. This value increases by 45% (reaching 80.2 ± 4.1%) when collection trucks operate twice a week. This suggests that citizens continue to participate in waste collection, even though the majority may only require one collection per week. When the collection frequency is reduced, it becomes evident that the proportion of the population with bins filled to less than 50% is now a minority, showing a 62% decrease compared to the baseline scenario (reaching 21.3 ± 5.8%) for collections every two weeks. Additionally, there is a reduction of over 87% for collections every three, four, or five weeks.
Figure 4.
Predicted distribution of dwellings participating in recyclable waste collection by filling level subcategory and collection frequency.
By increasing the collection frequency to twice per week, a slight decrease in participation of 6.1% (from 71.8 ± 6.8% to 67.4 ± 8.1%) is observed (Figure 5A), resulting in a majority of bins being filled to less than 50%, as seen in Figure 4. However, this reduction in participation does not offset the increase in CO2 emissions generated by collecting and transporting materials (Figure 5D) that increased by 24.2%. This increase arises from the extended collection time required for the trucks and the greater number of stops and starts they must make to collect materials from a larger number of households. These additional stops prolong the collection process’s overall duration and contribute to increased fuel consumption and emissions due to frequent acceleration and deceleration. Without the intervention of an awareness campaign and additional measures, this option appears environmentally disadvantageous.
Figure 5.
Evolution and uncertainties of (A) participation, (B) recycling waste recovery, (C) contamination, (D) total CO2 emission, (E) total labour needs, and (F) total energy consumption based on recycling waste collection frequency modification.
Conversely, by reducing the collection frequency, most bins show a filling level exceeding 50%, with participation increasing to 78.2 ± 5.1% for a frequency of 1/2 and 96.5 ± 8.3% for a frequency of 1/5. However, a reduction in the recovery of recyclable materials is observed (Figure 5B), decreasing, respectively, by 2.8% and 19.5% versus a collection once per week. This decrease in the recovery rate is caused by a lack of space in citizens’ bins, which forces them to divert some recyclable materials.
The losses of recyclable materials at the sorting centre offset the environmental gains from recycling compared to landfilling. Figure 5D shows that collection frequencies 1/4 and 1/5 generate 2.7% and 9.5% more CO2 compared to a collection frequency of 1/1. Only reducing collection frequency to once every 2 and 3 weeks decreases CO2 emissions by 8.0% and 2.9%.
Figure 5C illustrates a slight increase in contamination (12%) within the recyclable material stream as collection frequency decreases. Although the mass of contaminants per person diminishes, the concentration of contaminants per unit of recyclable material increases. This effect is exacerbated by the overflow of certain waste bins across multiple collection routes.
Figure 5E demonstrates that doubling the frequency of recycling waste collection increases the labour demand for collection by 5.0%. In contrast, reducing the collection frequency to every five weeks can decrease labour costs by up to 25.0%. Of this 25.0% reduction, 82.7% is associated with the decrease in labour during the processing of materials, and 17.3% is linked to the reduction in collection time. This shows that the majority of labour savings actually result from poor waste separation by citizens. This trend is reflected in the graph illustrating the evolution of total energy consumption (Figure 5F). As more recycling waste is lost, there is a corresponding decrease in energy required at sorting centres and recycling plants.
4.2. Case 2: Effects of Mixed Waste Collection Frequency
Figure 6 depicts the evolution of participation in mixed waste collection, the recovery of recyclable materials, and the contamination of recyclable materials based on the frequency of mixed waste collection. Similar to case study 1, participation increases with a decrease in collection frequency, reaching 96.9 ± 1.7% for a collection every 5 weeks (Figure 6A). It is important to note that there will always be a segment of the population that may not participate due to factors such as forgetfulness, absence during collection days, or lack of awareness regarding the collection schedule.
Figure 6.
Evolution and uncertainties of (A) participation, (B) recycling waste recovery, (C) contamination, (D) CO2 emission for the mixed waste stream, (E) CO2 emission for the recyclable waste stream, and (F) total CO2 emission after mixed waste collection frequency modification.
The average change in recycling waste recovery is only 0.45% (Figure 6B). However, contamination levels have increased to 25.8 ± 2.8%, representing a 65.5% rise for a collection frequency of once every five weeks (Figure 6C). This increase in contamination indicates that residents are utilising the recyclable waste bin to dispose of overflow materials, which not only diminishes the quality of the recyclables collected but also complicates the sorting process at recycling facilities.
The analysis of CO2 emissions (Figure 6D) reveals environmental gains through a reduction in the number of trucks collecting the mixed waste stream. Specifically, a collection frequency of once every two weeks leads to a 13.8 ± 0.2% reduction in CO2 emissions compared to baseline. Furthermore, when the collection occurs every five weeks, the reduction in CO2 emissions is even more significant, reaching 28.4 ± 0.4%.
However, contamination at the sorting centre level diminishes these gains for the recycling waste stream (Figure 6E). There is an increase in CO2 emissions of 1.5 ± 0.1% for mixed waste collections conducted every two weeks compared to the baseline and an increase of 19.23 ± 0.2% for collections occurring every five weeks. This reduction in total gains is significant, as it indicates that while less frequent collections initially seem beneficial, other factors offset the benefits. Additionally, the model does not account for operational challenges caused by such contamination. Contamination diminishes the quality of recovered recycling waste, lowering its value and raising processing costs [77,78]. This suggests that the simulations underestimated actual emissions from the untargeted flow.
Overall, Figure 6F shows that the total CO2 emissions increase by 52.4 ± 1.6% for a collection twice per week. While the contamination increases the recyclable steam emission in Figure 6E, the total CO2 emissions of the system decrease with collection frequency. The decrease appears to be linear until reaching a peak of 40.5 ± 1.1% at a collection frequency of 1/4, after which the environmental gain begins to decline.
5. Discussion
Interactions between various parameters of the waste management system complexify municipal strategic decision-making. A waste generation and source sorting model has been developed to predict the impacts of municipal strategic decisions on the waste management system efficiency. The study’s findings emphasise the importance of adopting a holistic approach to urban waste management, evaluating household behavioural aspects, and considering the environmental implications of municipal strategic decisions.
Decision-support tools must account for population heterogeneity not only in terms of sociodemographic profiles but also in terms of individual behaviour [79,80]. Numerous studies, supported by empirical research and behavioural models, suggest that environmental attitudes significantly impact the quality of waste streams and should be considered in models [2,4,37,38,81]. Similarly, in the work of de Labelle et al. [51,52], Walzberg et al. [53], Ma et al. [54] and Tong et al. [82], the findings highlight the importance of incorporating citizen behaviour into waste management models by demonstrating its influence on the efficiency of these systems.
For instance, the model showed that incorrect sorting by citizens led to a significant increase in CO2 emissions due to the loss of recyclable materials. When residents fail to properly separate their waste, more materials end up in landfills or require additional sorting, which increases transportation and processing efforts. This added strain on waste management operations directly contributes to higher emissions. By accounting for these behavioural factors, municipalities can develop targeted interventions, such as educational campaigns, to reduce contamination and lower overall CO2 emissions. Moreover, these results are valuable not only for municipalities but also address issues raised by Labelle et al. [51,52] and Walzberg et al. [53], highlighting the issue of contamination caused by different types of materials improperly placed in recycling bins.
5.1. Constructing a Model Within a Local Context
Given the specificities of the waste management system and the population’s heterogeneity in terms of sociodemographic profiles and environmental attitudes, our agent-based model remains adaptable to various municipalities. The model can effectively represent two populations with similar cultures but access to different municipal services.
In fact, the complete tool is designed to adapt to different local contexts, provided that researchers have access to the right databases. Ma et al. [54] highlight the need for a rigorous approach to data collection and usage to ensure the relevance and reliability of waste sorting models. This is why the databases used are readily available in a Canadian context for all municipalities, addressing a significant need raised in the literature [52,53,54,82].
Moreover, the tool demonstrates its ability to generalise knowledge across different scales. Beaconsfield was fully represented in a single model, while Gatineau was modelled as a combination of individual regions. The minimal disparities between expected and simulated values for participation in recyclable waste collection highlight the accuracy of the model. These observed variations can be attributed to factors such as demographic differences, consumption habits, and local waste management policies, underscoring the model’s capacity to adapt to diverse regional characteristics.
For instance, Gatineau’s population participates in recycling waste collection at 74% [60], while Beaconsfield’s population participation stands at 63.8% [15]. At the time of data collection, the two cities had yet to conduct any specific campaigns to influence their population’s participation. The ABM replicates those values without additional modification to the collection environment. Therefore, the difference between the two cities can be associated with demographics, waste generation rates, city services, and citizens’ environmental profiles. This underscores the importance of accurately representing both the waste itself and the description of citizens with environmental attitudes.
Furthermore, the results obtained during model validation for the Gatineau context confirm the model transferability, indicating that the patterns identified in Beaconsfield can be extended to other urban contexts. This specificity of our approach addresses the issue raised by other researchers [53,83,84] regarding the challenge of transferring local waste management models from one municipality to another.
5.2. Modifying the Collection Frequency
Increased collection frequency to twice a week resulted in a slight decrease in participation. However, this decline in participation does not offset the increase in CO2 emissions generated by material collection. A majority of the bins were found to be filled to less than 25%. Without the intervention of an awareness campaign and additional measures, this option appears environmentally disadvantageous.
In contrast, reducing the collection frequency of recyclable material bins resulted in increased participation. However, it is accompanied by a decrease in recyclable waste recovery and an increase in contamination. The reduction in recovery aligns with studies characterising citizens’ pro-environmental attitudes. Insufficient space in collection bins hampers efficient sorting and discourages recycling [6,7,58]. These results suggest that negative repercussions on the quality of recovered materials may counterbalance the apparent advantage of increased participation.
These results also suggest that for these collection frequencies to decrease CO2 emissions, cities should adjust the available bin volumes for citizens. However, this is not always feasible due to limited space in many households.
Next, the impact of contamination on CO2 emissions from the recyclable material stream is also revealed, with significant implications for the development of collection strategies. Underestimating the number of participating bins and the poorly understood contamination mechanisms underscore the need for more precise management to prevent the reduction in collection frequency from nullifying environmental gains.
Finally, the consistency in material treatment, despite variations in collection frequency, highlights the latter’s predominant influence on energy consumption and labour. However, the impact of material contamination on sorting equipment and the effort required to make the stream viable should not be underestimated. For municipalities not powered by hydroelectricity, contamination could exacerbate CO2 emissions, underscoring the importance of waste management strategies tailored to the available energy.
The importance of collection frequency and waste volume management has been highlighted as factors influencing contamination and citizen behaviour. In this regard, the use of a simulation model made it possible to explore the interactions between different elements of the waste management system and to assess the potential consequences of various source-sorting modulation strategies, addressing the needs raised by Weng and Fujiwara [85].
5.3. Limitations
Despite the significant advancements the proposed model provides in understanding waste management dynamics, several limitations must be acknowledged for an appropriate contextual evaluation.
Firstly, the generalisation of results may be hindered by the specificity of local and temporal characteristics. The model relies on demographic and socio-economic data from censuses and historical collection data, potentially introducing biases due to temporal variations in these parameters. Household sorting behaviours may evolve in response to awareness campaigns, changes in public policies, or sociocultural developments. Similarly, seasonal changes in waste production still need to be fully integrated into the model, potentially influencing result accuracy, particularly concerning waste density.
Without additional information, several assumptions have been made about citizen management mechanisms for overflows. With their collection history, municipalities can estimate the required bin volumes for their citizens. These working assumptions will not heavily influence the volumes of bins and collection frequencies chosen to simulate a standard municipality. However, due to the assumptions made, the model will be limited in representing extremes.
Furthermore, the modelling of collection frequency and its environmental impact should be interpreted cautiously. CO2 emissions and environmental performance can be sensitive to various variables, such as the energy sources used in the collection and processing process, methane recovery by the sorting centre, and the actual market outlets for recyclable materials.
6. Conclusions
The study presented the development of a robust agent-based model to simulate the complex dynamics associated with waste management in an urban context. The resulting adaptive agent-based model takes into account interactions between several parameters of the waste management system, providing a realistic representation of the impacts of municipal strategic decisions on citizen behaviour and the municipality’s environmental performance.
The development of a flexible methodological framework has made it possible to accurately predict solid waste generation among citizens by considering various demographic, socioeconomic, and geographic factors. This approach not only enhances the reliability of predictive models but also provides valuable insights for planning local waste management policies. To further refine waste management strategies, it is essential for researchers to improve methodologies by integrating interdisciplinary approaches, such as behavioural economics, environmental psychology, and social sciences.
This research highlights the dilemma between collection frequency and waste stream quality, providing an insightful perspective for balancing citizen engagement and sustainability goals. These results contribute to optimising urban waste management policies, offering practical recommendations to encourage responsible citizen behaviour while maximising recyclable material recovery.
One promising strategy for improving the environmental performance of municipalities like Gatineau is to reduce the frequency of waste collection while ensuring that citizens have access to appropriately sized bins. This change would lead to fewer stops for collection trucks, resulting in lower CO2 emissions and reduced operational costs. Therefore, cities should consider implementing larger-capacity collection bins alongside less frequent pickups to optimise the environmental efficiency of their waste management operations.
The results obtained in the specific contexts of Gatineau and Beaconsfield have confirmed the model’s transferability to other urban environments, addressing a challenge often raised by other researchers. Furthermore, they encourage further exploration of model transferability to other urban waste management research areas, opening new perspectives for broader applications of these approaches. The work presented paves the way for new research avenues in the field of urban waste management.
The decision support tool can be improved by pursuing two key objectives. First, it is necessary to obtain a simulation model that is more representative of reality. For instance, expanding the model to include a broader range of recyclable materials would allow for better representation of source separation processes and waste management dynamics. However, this will require additional efforts to collect and integrate data on these materials. Furthermore, to achieve a more accurate representation, the tool could be enhanced by incorporating the temporal variability of waste management behaviours, taking into account seasonal fluctuations, technological advancements, and changes in public policies over time.
On the other hand, the development of the tool can be directed towards better meeting the needs of municipalities. Increased collaboration between researchers, municipalities, and practitioners could foster the development and implementation of innovative solutions for more effective and sustainable waste management. For example, additional features could be added to address a wider range of questions from municipalities, such as exploring different collection routes or introducing financial incentives to encourage source separation. Moreover, it would be beneficial to develop awareness and communication tools integrated into the decision support tool to help municipalities promote responsible waste management behaviours within their communities.
In summary, by pursuing these improvement objectives, the decision support tool could play a crucial role in the transition to more sustainable and effective waste management practices. However, this will require ongoing commitment from researchers, policymakers, and municipal stakeholders to overcome current challenges and fully leverage the potential of agent-based models in this field. By working together, innovative and tailored solutions can be created, contributing to a cleaner and more sustainable future for urban communities.
Supplementary Materials
The following supporting information can be downloaded at: https://www.mdpi.com/article/10.3390/resources13110151/s1, Table S1: Bulk density in kg/m3 information adapted and integrated from various sources; Table S2: Mean of Table 1 results for bulk and material density in kg/m3 (*Adapted for calibration convergence); Figure S1: Density distribution per material in kg/m3.
Author Contributions
Conceptualisation, L.F., R.L. and J.-M.F.; methodology, F L.F., R.L. and J.-M.F.; software, J.-M.F.; validation, L.F., R.L. and J.-M.F.; formal analysis, L.F.; investigation, L.F.; resources, R.L. and J.-M.F.; data curation, L.F.; writing—original draft preparation, L.F.; writing—review and editing, L.F., R.L. and J.-M.F.; visualisation, L.F.; supervision, L.F., R.L. and J.-M.F.; project administration, R.L.; funding acquisition, R.L. All authors have read and agreed to the published version of the manuscript.
Funding
This research was funded by the City of Montreal, City of Gatineau, City of Laval, and RECYC-QUÉBEC.
Institutional Review Board Statement
Not applicable.
Informed Consent Statement
Not applicable.
Data Availability Statement
The data supporting the findings of this study are available upon reasonable request from the authors.
Conflicts of Interest
The authors declare no conflict of interest.
References
- Jacobsen, L.F.; Pedersen, S.; Thøgersen, J. Drivers of and barriers to consumers’ plastic packaging waste avoidance and recycling—A systematic literature review. Waste Manag. 2022, 141, 63–78. [Google Scholar] [CrossRef] [PubMed]
- Ferrara, I.; Missios, P. Recycling and Waste Diversion Effectiveness: Evidence from Canada. Environ. Resour. Econ. 2005, 30, 221–238. [Google Scholar] [CrossRef]
- Noehammer, H.C.; Byer, P.H. Effect of Design Variables on Participation in Residential Curbside Recycling Programs. Waste Manag. Res. 1997, 15, 407–427. [Google Scholar] [CrossRef]
- Abbott, A.; Nandeibam, S.; O’Shea, L. Explaining the variation in household recycling rates across the UK. Ecol. Econ. 2011, 70, 2214–2223. [Google Scholar] [CrossRef]
- Leger. Accompagnement Dans L’identification des Obstacles Reliés à la Participation des Citoyens à Certains Programmes de Valorisation des Matières Résiduelles; Private Diagnostic Report; Leger: Gatineau, QC, Canada, 2013. [Google Scholar]
- Keramitsoglou, K.M.; Tsagarakis, K.P. Public participation in designing a recycling scheme towards maximum public acceptance. Resour. Conserv. Recycl. 2013, 70, 55–67. [Google Scholar] [CrossRef]
- Knussen, C.; Yule, F.; MacKenzie, J.; Wells, M. An analysis of intentions to recycle household waste: The roles of past behaviour, perceived habit, and perceived lack of facilities. J. Environ. Psychol. 2004, 24, 237–246. [Google Scholar] [CrossRef]
- Barr, S. Factors Influencing Environmental Attitudes and Behaviors: A U.K. Case Study of Household Waste Management. Environ. Behav. 2007, 39, 435–473. [Google Scholar] [CrossRef]
- Schilling, S.P.E. Curbside Recycling… Out with the Bins, in with the Carts; Solid Waste Agency of Northern Cook County: Glenview, IL, USA, 2001. [Google Scholar]
- Binder, K. The Effects of Replacing Dispersed Trash and Recycling Bins with Integrated Waste Receptacles on the Accuracy of Waste Sorting in an Academic Building. Master’s Thesis, Western Michigan University, Kalamazoo, MI, USA, December 2012. Available online: https://scholarworks.wmich.edu/masters_theses/86 (accessed on 12 December 2023).
- Vu, H.L.; Ng, K.T.W.; Fallah, B.; Richter, A.; Kabir, G. Interactions of residential waste composition and collection truck compartment design on GIS route optimization. Waste Manag. 2020, 102, 613–623. [Google Scholar] [CrossRef]
- Vu, H.L.; Bolingbroke, D.; Ng, K.T.W.; Fallah, B. Assessment of waste characteristics and their impact on GIS vehicle collection route optimization using ANN waste forecasts. Waste Manag. 2019, 88, 118–130. [Google Scholar] [CrossRef]
- Bala, A.; Raugei, M.; Teixeira, C.A.; Fernández, A.; Pan-Montojo, F.; Fullana-I-Palmer, P. Assessing the Environmental Performance of Municipal Solid Waste Collection: A New Predictive LCA Model. Sustainability 2021, 13, 5810. [Google Scholar] [CrossRef]
- El Ganaoui-Mourlan, O.; Miliani, E.H.; Da Silva, D.C.; Couillandeau, M.; Gonod, C.; Miller, G. Design of a Flexible Hybrid Powertrain Using a 48 V-Battery and a Supercapacitor for Ultra-Light Urban Vehicles; SAE International: Warrendale, PA, USA, 2020; SAE Technical Paper 2020-01–0445. [Google Scholar]
- FCM-Fédération Canadienne des Municipalités–Fond Municipal Vert (FMV). Projet Pilote de la Collecte Sélective dans un Contexte de Collecte Intelligente Avec Tarification Incitative-Ville de Beaconsfield. EnviroRcube, Rapport Final-Étude FMV 15071, April 2018. Available online: https://www.beaconsfield.ca/images/stories/environmental-fields/WasteReduc/CollecteIntelligenteMatieresRecyclables_FMV15071_RapportFinal.pdf (accessed on 19 June 2024).
- Laurieri, N.; Lucchese, A.; Marino, A.; Digiesi, S. A Door-to-Door Waste Collection System Case Study: A Survey on its Sustainability and Effectiveness. Sustainability 2020, 12, 5520. [Google Scholar] [CrossRef]
- Teerioja, N.; Moliis, K.; Kuvaja, E.; Ollikainen, M.; Punkkinen, H.; Merta, E. Pneumatic vs. door-to-door waste collection systems in existing urban areas: A comparison of economic performance. Waste Manag. 2012, 32, 1782–1791. [Google Scholar] [CrossRef] [PubMed]
- Punkkinen, H.; Merta, E.; Teerioja, N.; Moliis, K.; Kuvaja, E. Environmental sustainability comparison of a hypothetical pneumatic waste collection system and a door-to-door system. Waste Manag. 2012, 32, 1775–1781. [Google Scholar] [CrossRef] [PubMed]
- Dolci, G.; Rigamonti, L.; Grosso, M. Life cycle assessment of the food waste management with a focus on the collection bag. Waste Manag. Res. 2021, 39, 1317–1327. [Google Scholar] [CrossRef] [PubMed]
- Degli Esposti, A.; Magrini, C.; Bonoli, A. Door-to-door waste collection: A framework for the socio–Economic evaluation and ergonomics optimisation. Waste Manag. 2023, 156, 130–138. [Google Scholar] [CrossRef]
- Pujara, Y.; Pathak, P.; Sharma, A.; Govani, J. Review on Indian Municipal Solid Waste Management practices for reduction of environmental impacts to achieve sustainable development goals. J. Environ. Manag. 2019, 248, 109238. [Google Scholar] [CrossRef]
- Jeswani, H.; Krüger, C.; Russ, M.; Horlacher, M.; Antony, F.; Hann, S.; Azapagic, A. Life cycle environmental impacts of chemical recycling via pyrolysis of mixed plastic waste in comparison with mechanical recycling and energy recovery. Sci. Total. Environ. 2021, 769, 144483. [Google Scholar] [CrossRef]
- Li, W.; Achal, V. Environmental and health impacts due to e-waste disposal in China–A review. Sci. Total. Environ. 2020, 737, 139745. [Google Scholar] [CrossRef]
- Campitelli, A.; Schebek, L. How is the performance of waste management systems assessed globally? A systematic review. J. Clean. Prod. 2020, 272, 122986. [Google Scholar] [CrossRef]
- Environmental Protection Agency (EPA); Waste Reduction Model (WARM). May 2019. Available online: https://www.epa.gov/warm/versions-waste-reduction-model-warm#15 (accessed on 26 December 2023).
- Deus, R.M.; Mele, F.D.; Bezerra, B.S.; Battistelle, R.A.G. A municipal solid waste indicator for environmental impact: Assessment and identification of best management practices. J. Clean. Prod. 2020, 242, 118433. [Google Scholar] [CrossRef]
- Engelmann, P.d.M.; dos Santos, V.H.J.M.; da Rocha, P.R.; dos Santos, G.H.A.; Lourega, R.V.; de Lima, J.E.A.; Pires, M.J.R. Analysis of solid waste management scenarios using the WARM model: Case study. J. Clean. Prod. 2022, 345, 130687. [Google Scholar] [CrossRef]
- Asadollahi, A.; Tohidi, H.; Shoja, A. Sustainable waste management scenarios for food packaging materials using SimaPro and WARM. Int. J. Environ. Sci. Technol. 2022, 19, 9479–9494. [Google Scholar] [CrossRef]
- Joseph, L.P.; Prasad, R. Assessing the sustainable municipal solid waste (MSW) to electricity generation potentials in selected Pacific Small Island Developing States (PSIDS). J. Clean. Prod. 2020, 248, 119222. [Google Scholar] [CrossRef]
- Martins, M.A.d.B.; Crispim, A.; Ferreira, M.L.; dos Santos, I.F.; Melo, M.d.L.N.M.; Barros, R.M.; Filho, G.L.T. Evaluating the energy consumption and greenhouse gas emissions from managing municipal, construction, and demolition solid waste. Clean. Waste Syst. 2023, 4, 100070. [Google Scholar] [CrossRef]
- Abbasi, M.; El Hanandeh, A. Forecasting municipal solid waste generation using artificial intelligence modelling approaches. Waste Manag. 2016, 56, 13–22. [Google Scholar] [CrossRef] [PubMed]
- Antanasijević, D.; Pocajt, V.; Popović, I.; Redžić, N.; Ristić, M. The forecasting of municipal waste generation using artificial neural networks and sustainability indicators. Sustain. Sci. 2013, 8, 37–46. [Google Scholar] [CrossRef]
- Wu, H.; Tao, F.; Yang, B. Optimization of Vehicle Routing for Waste Collection and Transportation. Int. J. Environ. Res. Public Health 2020, 17, 4963. [Google Scholar] [CrossRef]
- Kummer, Y.; Youhanan, L.; Hirsch, P. Operational analysis and optimization of a water-based municipal solid waste management system with hybrid simulation modeling. Sustain. Cities Soc. 2023, 99, 104890. [Google Scholar] [CrossRef]
- Xie, C.; Deng, X.; Zhang, J.; Wang, Y.; Zheng, L.; Ding, X.; Li, X.; Wu, L. Multi-period design and optimization of classified municipal solid waste supply chain integrating seasonal fluctuations in waste generation. Sustain. Cities Soc. 2023, 93, 104522. [Google Scholar] [CrossRef]
- Liao, N.; Lü, F.; Zhang, H.; He, P. Life cycle assessment of waste management in rural areas in the transition period from mixed collection to source-separation. Waste Manag. 2023, 158, 57–65. [Google Scholar] [CrossRef]
- Ferrara, I.; Missios, P. A Cross-Country Study of Household Waste Prevention and Recycling: Assessing the Effectiveness of Policy Instruments. Land Econ. 2012, 88, 710–744. [Google Scholar] [CrossRef]
- Huang, J.-C.; Halstead, J.M.; Saunders, S.B. Managing Municipal Solid Waste with Unit-Based Pricing: Policy Effects and Responsiveness to Pricing. Land Econ. 2011, 87, 645–660. [Google Scholar] [CrossRef]
- Kollikkathara, N.; Feng, H.; Yu, D. A system dynamic modeling approach for evaluating municipal solid waste generation, landfill capacity and related cost management issues. Waste Manag. 2010, 30, 2194–2203. [Google Scholar] [CrossRef]
- Pinha, A.C.H.; Sagawa, J.K. A system dynamics modelling approach for municipal solid waste management and financial analysis. J. Clean. Prod. 2020, 269, 122350. [Google Scholar] [CrossRef]
- Karavezyris, V.; Timpe, K.-P.; Marzi, R. Application of system dynamics and fuzzy logic to forecasting of municipal solid waste. Math. Comput. Simul. 2002, 60, 149–158. [Google Scholar] [CrossRef]
- Ding, Z.; Gong, W.; Li, S.; Wu, Z. System Dynamics versus Agent-Based Modeling: A Review of Complexity Simulation in Construction Waste Management. Sustainability 2018, 10, 2484. [Google Scholar] [CrossRef]
- Ouyang, M. Review on modeling and simulation of interdependent critical infrastructure systems. Reliab. Eng. Syst. Saf. 2014, 121, 43–60. [Google Scholar] [CrossRef]
- Masad, D.; Kazil, J. MESA: An Agent-Based Modeling Framework. In Proceedings of the 14th Python in Science Conference, Austin, TX, USA, 6–12 July 2015; pp. 53–60. [Google Scholar]
- Borshchev, A.; Filippov, A. From system dynamics and discrete event to practical agent based modeling: Reasons, techniques, tools. In Proceedings of the 22nd International Conference of the System Dynamics Society, Oxford, UK, 25–29 July 2004. [Google Scholar]
- Gan, V.J.; Cheng, J.C. Formulation and analysis of dynamic supply chain of backfill in construction waste management using agent-based modeling. Adv. Eng. Inform. 2015, 29, 878–888. [Google Scholar] [CrossRef]
- Shi, X.; Thanos, A.E.; Celik, N. Multi-objective agent-based modeling of single-stream recycling programs. Resour. Conserv. Recycl. 2014, 92, 190–205. [Google Scholar] [CrossRef]
- He, Z.; Xiong, J.; Ng, T.S.; Fan, B.; Shoemaker, C.A. Managing competitive municipal solid waste treatment systems: An agent-based approach. Eur. J. Oper. Res. 2017, 263, 1063–1077. [Google Scholar] [CrossRef]
- Meng, X.; Wen, Z.; Qian, Y. Multi-agent based simulation for household solid waste recycling behavior. Resour. Conserv. Recycl. 2018, 128, 535–545. [Google Scholar] [CrossRef]
- Tucker, P.; Smith, D. Simulating Household Waste Management Behaviour. JASS 1999, 2, 3. Available online: http://jasss.soc.surrey.ac.uk/2/3/3.html (accessed on 26 December 2023).
- Labelle, A.; Frayret, J.-M. Agent-Based Model for End-of-Life Product Flow Analysis. Resources 2018, 7, 42. [Google Scholar] [CrossRef]
- Labelle, A.; Frayret, J.-M. First-mile reverse logistics: An agent-based modelling and simulation application for glass bottle recovery. J. Clean. Prod. 2023, 422, 138574. [Google Scholar] [CrossRef]
- Walzberg, J.; Sethuraman, S.; Ghosh, T.; Uekert, T.; Carpenter, A. Think before you throw! An analysis of behavioral interventions targeting PET bottle recycling in the United States. Energy Res. Soc. Sci. 2023, 100, 103116. [Google Scholar] [CrossRef]
- Ma, H.; Li, M.; Tong, X.; Dong, P. Community-Level Household Waste Disposal Behavior Simulation and Visualization under Multiple Incentive Policies—An Agent-Based Modelling Approach. Sustainability 2023, 15, 10427. [Google Scholar] [CrossRef]
- Tong, X.; Nikolic, I.; Dijkhuizen, B.; Hoven, M.v.D.; Minderhoud, M.; Wäckerlin, N.; Wang, T.; Tao, D. Behaviour change in post-consumer recycling: Applying agent-based modelling in social experiment. J. Clean. Prod. 2018, 187, 1006–1013. [Google Scholar] [CrossRef]
- Fontaine, L.; Legros, R.; Frayret, J.-M. Assessing the Effect of Environmental Attitudes on Waste Material Flow Quality through Agent-Based Modelling of Citizen Source Separation Behaviour. J. Environ. Manag. 2024. (manuscript submitted). [Google Scholar]
- Fontaine, L.; Legros, R.; Frayret, J.-M. Solid waste generation prediction model framework using socioeconomic and demographic factors with real-time MSW collection data. Waste Manag. Res. 2024. [Google Scholar] [CrossRef]
- SOM. Portrait des Comportements et Attitudes des Citoyens Québécois à L’égard des 3RV (Profile of 3RV Behaviours and Attitudes Among Quebecers). RECYC-QUEBEC. 2015. Available online: https://www.recyc-quebec.gouv.qc.ca/sites/default/files/documents/etude-portrait-comportements-citoyens.pdf (accessed on 5 October 2015).
- Statistics Canada Gouvernement du Canada. Census Profile, 2016 Census. 8 February 2017. Available online: https://www12.statcan.gc.ca/census-recensement/2016/dp-pd/prof/details/page.cfm (accessed on 24 April 2023).
- de Gatineau, V. Plan de Gestion des Matières Résiduelles (PGMR) 2023–2029. Gatineau, PROJET DE PGMR 2023–2029. 2023. Available online: https://www.recyc-quebec.gouv.qc.ca/sites/default/files/documents/villedegatineau-pgmr-2023-2029.pdf (accessed on 1 April 2023).
- Bourg, M.-C. Implantation de la Collecte Intelligente à la Ville de Beaconsfield-Rapport Final; RECYC-QUÉBEC et Eco Entreprises Québec: Beaconsfield, UK, 2017; RECYC-QUÉBEC-numéro de l’entente 2173. [Google Scholar]
- Proulx, B.; Paquet, J.; Choquette, R.; Marcoux, S.; Pelletier, L.-P. Caractérisation des Matières Résiduelles Résidentielles des Multilogements de la Ville de Gatineau-Été 2017 (Characterization of Residential Waste from Gatineau’s Multi-Unit Dwellings-Summer 2017); NI Corporation: Gatineau, QC, Canada, 2017; Characterization Report. [Google Scholar]
- RECYC-QUÉBEC. Caractérisation des Matières Résiduelles du Secteur Municipal 2015–2018 (Characterization of Residual Materials in the Municipal Sector 2015–2018). RECYC-QUÉBEC et Eco Entreprises Québec, Synthesis Report. 2021. Available online: https://www.recyc-quebec.gouv.qc.ca/sites/default/files/documents/caracterisation-secteur-municipal-2015-2018.pdf (accessed on 14 June 2023).
- Géoindex. Geoindex: Shared Platform of Geospatial Data and Aerial Photographs. January 2024. Available online: https://geoapp.bibl.ulaval.ca (accessed on 31 April 2024).
- Bourg, M.-C.; Nafekh, E. Essai Pilote de Réduction des Déchets de la Ville de Beaconsfield. EnviroRcube, Rapport Final-Étude FMV 12011. Février 2015. Available online: https://www.beaconsfield.ca/images/stories/environmental-fields/WasteReduc/pilote_reduction_dechets_rapport_final_2015vf.pdf (accessed on 24 April 2023).
- FOCUS Optimization. Waste Collection Trucks’ Position and Status from 2017 to 2020 for Gatineau’s Municipality. Retrived 2021. Available online: https://focusoptimization.com/en/industries/waste-and-recycling/ (accessed on 5 June 2020).
- Sigmasys. Tonnage des Entrées par Produit 2018/01/01 au 2018/12/31. Available online: https://sigmasys.net/en/sigmarecyc-waste-material/ (accessed on 5 June 2020).
- Tanguay-Rioux, F.; Héroux, M.; Legros, R. Physical properties of recyclable materials and implications for resource recovery. Waste Manag. 2021, 136, 195–203. [Google Scholar] [CrossRef]
- WRAP. Summary Report–Material Bulk Densities. WRAP and Resource Futures, Project Code: ROT039. 2009. Available online: https://wrap.org.uk/sites/default/files/2021-02/WRAP-bulk-density-summary-report-Jan2010.pdf (accessed on 21 January 2024).
- Lellman, G.; Farnan, T.; Monaco, B. Volume-to-Weight Conversions. Minnesota Pollution Control Agency, Document Number: w-sw2-08. September 2021. Available online: https://www.pca.state.mn.us/sites/default/files/w-sw2-08.pdf (accessed on 21 January 2024).
- USEPA. Volume-to-Weight Conversion Factors. Office of Resource Conservation and Recovery. April 2016. Available online: https://www.epa.gov/sites/default/files/2016-04/documents/volume_to_weight_conversion_factors_memorandum_04192016_508fnl.pdf (accessed on 21 January 2024).
- Asnani, P.U.; Zurbrugg, C. Improving Municipal Solid Waste Management in India: A Sourcebook for Policymakers and Practitioners; World Bank Publications: Chicago, IL, USA, 2007. [Google Scholar]
- Facchini, F.; Digiesi, S.; Vitti, M. Waste collection with smart bins and residual capacity forecasting: The case of an Apulia Town. In Proceedings of the 29th Mediterranean Conference on Control and Automation (MED), Puglia, Italy, 22–25 June 2021; pp. 712–717. [Google Scholar]
- Lagneau, J. Étude Multi-Échelles des Coûts de Gestion de la Matière Résiduelle Organique au Québec. Master’s Thesis; École Polytechnique de Montréal: Montreal, QC, Canada, 2018. Available online: https://publications.polymtl.ca/3673/ (accessed on 18 March 2019).
- Sailer, G.; Eichermüller, J.; Poetsch, J.; Paczkowski, S.; Pelz, S.; Oechsner, H.; Müller, J. Characterization of the separately collected organic fraction of municipal solid waste (OFMSW) from rural and urban districts for a one-year period in Germany. Waste Manag. 2021, 131, 471–482. [Google Scholar] [CrossRef] [PubMed]
- AECOM. Inventaires des Émissions de Gaz à Effet et de Serre–2015. Ville de Gatineau, Gatineau, Rapport Ʈ nal 60509721. January 2017. Available online: https://www.gatineau.ca/docs/publications_cartes_statistiques_donnees_ouvertes/publications/20211015_inventaires_emissions_gaz_effet_serre_2015.pdf (accessed on 22 January 2024).
- Runsewe, T.; Celik, N. Assessment of the Impact of the Single Stream Recycling on Paper Contamination in Recovery Facilities and Paper Mills; University of Miami: Coral Gables, FL, USA, 2021; DOE-MIAMI-0007897. [Google Scholar] [CrossRef]
- Eriksen, M.; Pivnenko, K.; Olsson, M.; Astrup, T. Contamination in plastic recycling: Influence of metals on the quality of reprocessed plastic. Waste Manag. 2018, 79, 595–606. [Google Scholar] [CrossRef] [PubMed]
- Sharma, D.K.; Bapat, S.; Brandes, W.F.; Rice, E.; Castaldi, M.J. Technical Feasibility of Zero Waste for Paper and Plastic Wastes. Waste Biomass Valor 2019, 10, 1355–1363. [Google Scholar] [CrossRef]
- Ceylan, Z. Estimation of municipal waste generation of Turkey using socio-economic indicators by Bayesian optimization tuned Gaussian process regression. Waste Manag. Res. 2020, 38, 840–850. [Google Scholar] [CrossRef] [PubMed]
- Ceschi, A.; Dorofeeva, K.; Sartori, R.; Dickert, S.; Scalco, A.; Bajo, J.; Hernández, J.Z.; Mathieu, P.; Campbell, A.; Fernández-Caballero, A.; et al. A Simulation of Householders’ Recycling Attitudes Based on the Theory of Planned Behavior. In Trends in Practical Applications of Agents, Multi-Agent Systems and Sustainability; Springer International Publishing: Cham, Switzerland, 2015; pp. 177–184. [Google Scholar] [CrossRef]
- Tong, X.; Yu, H.; Han, L.; Liu, T.; Dong, L.; Zisopoulos, F.; Steuer, B.; de Jong, M. Exploring business models for carbon emission reduction via post-consumer recycling infrastructures in Beijing: An agent-based modelling approach. Resour. Conserv. Recycl. 2023, 188, 106666. [Google Scholar] [CrossRef]
- Tucker, P. Understanding Household Waste Prevention Behaviour–Technical Report No.3–A Conceptual and Operational model of Household; University of Paisley Environmental Technology Group: Paisley, Scotland, 2007; Interim Research Report WR0112. Available online: http://randd.defra.gov.uk/Default.aspx?Menu=Menu&Module=More&Location=None&Completed=0&ProjectID=14681 (accessed on 23 March 2018).
- Xia, W.; Jiang, Y.; Chen, X.; Zhao, R. Application of machine learning algorithms in municipal solid waste management: A mini review. Waste Manag. Res. 2022, 40, 609–624. [Google Scholar] [CrossRef]
- Weng, Y.-C.; Fujiwara, T. Examining the effectiveness of municipal solid waste management systems: An integrated cost–benefit analysis perspective with a financial cost modeling in Taiwan. Waste Manag. 2011, 31, 1393–1406. [Google Scholar] [CrossRef]
Disclaimer/Publisher’s Note: The statements, opinions and data contained in all publications are solely those of the individual author(s) and contributor(s) and not of MDPI and/or the editor(s). MDPI and/or the editor(s) disclaim responsibility for any injury to people or property resulting from any ideas, methods, instructions or products referred to in the content. |
© 2024 by the authors. Licensee MDPI, Basel, Switzerland. This article is an open access article distributed under the terms and conditions of the Creative Commons Attribution (CC BY) license (https://creativecommons.org/licenses/by/4.0/).





