Abstract
This article focuses on the development of a conceptual framework guiding the adoption of biogas technology in selected rural areas of the Limpopo province. The theoretical framing of the study emanated from the critical evaluation of models and work that privileged the technical design and optimisation of a biogas system over the adoption of the technology at the household level. Based on the empirical evidence, and using logistic regression analysis, the study highlighted that determinants of biogas technology adoption in communities are complex, context-dependent and spatially varied. Hence, the policy of biogas adoption should be tailored based on the principle of fit-for-purpose, instead of using existing unimodal approaches for all settings. Based on the findings, the study developed a robust conceptual framework that harnesses the relationships between the influencing variables that can enhance the adoption of biogas technology.
Keywords:
biogas adoption; conceptual framework; logistic regression; models; South Africa; theories 1. Introduction
Globally, to augment the energy need of the growing population and industrial growth, there is a tremendous rise in the demand for renewable energy. Well documented is the diminishing fossil fuel reserves as well as the colossal greenhouse gas emissions associated with its use [1]. Among the several renewable energy options is biogas technology. Biogas is produced through an anaerobic fermentation process [2]. The technology can provide clean energy and bio-fertiliser while also aiding as a source for greenhouse gas reduction and waste management, mitigating environmental pollution [2].
In some developed countries and continents, from government support programmes and policies, biogas technology is playing a significant role as alternative energy provision, as the gas produced is been fed into the gas grid. For instance, Germany is arguably the foremost of all European countries in the advancement of large-scale biogas technology with 8005 out of 17,240 biogas plants built in the agricultural sector in Europe [3]. These plants add about 4000 MW of energy capacity, representing 5% of the country’s power capacity [3]. In Denmark, about 54,000 tons of livestock manure, straw and other organic residues are used in their largest biogas plant. This would reduce the annual footprint by 51,000 tons, by producing about 21 million cubic metres of methane that can be directly injected into the nation’s gas grid, which is equivalent to the energy consumption of 15,000 homes [4].
In Asia, the installations of biogas plants are mainly in family-sized digesters, which generate gas mainly used at the household level [5]. China is one of the pioneer developers of biogas technology with a focus mainly on household biogas digesters [6]. In 2015, from the 111,000 biogas plants in China, there was about 103,898 medium- to small-scale plants installed at the household level. This was achieved as a result of economic policies such as financial support and interest-free loans for both small, medium and large biogas plants [7]. In India, government policies and programmes have increased the adoption rate of biogas technology in the country. In 2018, about 300 MW capacity of biogas production has been installed countrywide [8]. Other Asia countries, such as Nepal, Vietnam, Sri Lanka, Thailand, Bangladesh and Pakistan, among others, have been promoting biogas technology since 2013; e.g., about 500,000 medium-scale biogas plants were constructed in Vietnam [9].
United State and Brazil are among the prominent developers of biogas technology in the Americas. According to the America Biogas Council, in 2016, there were over 2100 operational biogas systems in the country with over 11,000 prospective sites. The potential of biomethane from livestock alone in the country is estimated at 5,128,334.6 gallons per year, which is equal to 4883.29 million gallons of gasoline or 4360.41 million gallons of diesel [10]. In 2017, there were about 127 commercial biogas plants in Brazil that depended on municipal waste and livestock manure [10]. The biomethane potential from livestock alone is estimated at 1848.34 million gallons of gasoline [10]. In Africa, like in Asia, most of the installed biogas digesters are medium to small scale and mainly at the household level. Africa has not witnessed tremendous growth in advancing biogas technology due to unclear policies and programmes that could influence the level of adoption. Among the African countries leading with installed digesters as of 2015 are Kenya (18,560), Ethiopia (18,534), Burkina Faso (10,310), Uganda (7628) and Tanzania (6441) [11].
Biogas technology initiatives in many developing countries are still in their infancy stages and are faced with challenges, which have beclouded the adoption level of the technology [12]. In some of these countries, like South Africa, the government have invested a large amount of money for biogas initiatives and programmes. However, the technology is still faced with shortcomings and issues that have slowed the adoption level of the technology as there are about 400 installed biogas digesters in the country [13]. Increasingly, in South Africa, there is an interest in renewable energy. This has been necessitated mainly by the cumulative magnitude of energy demand in both urban and rural settlements. More so, South Africa has prevailing supportive policies on renewable energy investments [14,15]. Thus, the energy crisis in the country provides a conducive point of entry for the adoption of an integrated household-level biogas programme, among other renewable energy alternatives [16], and several favourable factors and conditions that support the promotion and adoption of biogas technology in the country [17]. These include the abundant availability of animal dung and biodegradable crop and waste materials [18]. From the literature, the Limpopo province is confronted with deforestation, forest degradation and disturbance of this ecosystem, which have reduced the forest’s capacity to be a carbon sink; this disturbance has an established direct and indirect link to firewood harvesting and consumption [19,20]. In the Limpopo province, most of the inhabitants reside in the former homelands and have problems with the supply of electricity from the national grid [21]. Most rural households in the province still rely on firewood as their primary energy source, mostly for domestic purposes and this poses adverse health and environmental risks. Cleaner sources of energy, such as electricity and liquefied petroleum gas (LPG), are available but expensive, while other renewable energy options that are eco-friendly have not been adequately exploited [22]. In disseminating the biogas technology programme of the waste-to-energy nexus, through the promotion of pro-poor energy alternatives, particularly in the rural parts of the country, the adopted method by the government is the “unimodal approach”. However, this approach has not produced the anticipated results, despite the enormous financial commitment. At the household level, using the Limpopo province as a case study, this article, therefore, aims at developing a conceptual framework of the critical factors influencing the adoption of biogas technology to ameliorate its adoption.
2. Theoretical Framing
In the literature, some studies focused on the potential of biogas technology. The potential of utilizing biomass yields obtained from a field trial was conducted in southern Indiana; the study models a 50-MW, direct-firing combustion biopower plant in that locale using regionally tailored data [23]. The potential of biogas technology from animal manure and agriculture residue and the corresponding carbon dioxide reduction was examined in Ardahan, Turkey [24]. In Brazil, the potential of energy production and avoiding emissions from the utilisation of biogas was evaluated by Ivan et al. [25]. In rural South Africa, the approach and application of biogas technology were examined by Winkler et al. [26] by presenting the development and application of the Integrated Renewable Energy Potential Assessment (IREPA), employing a three-pronged approach. The potential for augmenting the energy demand in the urban areas by producing energy from food waste for a domestic, home-scale biogas digester was explored by Alexander et al. [27]. The potential, environmental and socio-economic assessment of biogas production in Ethiopia was studied by Gabisa and Gheewala [28]. The key finding was the socio-economic benefits from the implementation of the technology while considering the well-known socio-economic indicators. The potential of converting waste into energy in order to improve energy security and transform the energy landscape in Africa was reviewed by Surroop et al. [29]. The review focused on the barriers and solutions that policymakers can consider in enhancing the slow adoption rate of technology. Other studies focused on analysing the barriers and challenges of the technology. In Ethiopia, a feasibility report from a national programme for domestic biogas adoption outlined the limiting barriers and challenges, indicating that technical issues, operational issues, economic issues, dissemination issues and policy issues were the stumbling block in the advancement of the technology [30]. In Pakistan, the willingness of rural communities to adopt a biogas system has been hindered by the demographic and socio-economic status of the households. The study indicated that age, educational level of the household head, household income, total landholding of the household and number of livestock owned were among the influencing factors [31]. The factors elucidating the adoption and impacts of biogas technology in India was examined by Mottaleb and Rahut [32]. The result from an econometric standpoint demonstrated that both physical capital, such as house ownership and landholding, and human capital, such as education, are barriers to the technology adoption [32]. The associated challenges with policy, technical services, funding, awareness, education and sustainability were among the factors hindering the implementation of biogas in developing countries [33]. Nevzorova and Kutcherov [34] listed the barriers to the wider implementation of biogas as a source of energy to include technical, economic, market, institutional, socio-cultural and environmental barriers [34]. The barriers to the slow adoption in Sri Lanka despite the promising potential of the biogas technology was examined by Bekchanova et al. [35]. Regardless of the technical potential and positive environmental externalities, the adoption of the technology is mainly occurring through administrative enforcement rather than market-based incentives. The study suggested the introduction of market-based instruments to increase the investment attractiveness of the technology. From a household’s perspective, studies have also been carried out to ascertain and analyse the factors influencing the technology adoption. In analysing the barriers to biogas energy from family-sized digesters in Uganda, the empirical results suggested that the probability of a household adopting the technology is dependent on the age of the household head, income, the number of cattle owned, household size and increasing cost of traditional fuel [36]. In Ethiopia, the factors influencing households’ decisions in biogas technology adoption include male-headed households who were more likely to adopt the technology than female-headed households; also, the educational level, herds of cattle, income level, access to credit, distance to the main fuelwood source and the number of planted trees [37]. An economic analysis of biogas adoption technology by rural farmers in Pakistan revealed that the adoption of the technology is hindered by effective strategies such as awareness through public service advertising, e.g., print and electronic media, and by the different models of biogas plants that best suit the condition of the rural households [38]. An analysis of food waste in rural households supporting local biogas production in Poland revealed that education, gender, age, household size and employment status are the relevant characteristics determining the volume of wasted food and the decision to support biogas generation using food waste [39]. Implications of biogas and electric cooking technologies in the residential sector of Nepal indicated that fuelwood and electricity availability is an influencing factor in the households adopting biogas technology as an alternative source of energy [40]. In reviewing the status, prospects and constraints of biogas technology in sub-Saharan Africa, economic, technical and non-technical challenges were the factors confronting the widespread adoption of the technology. To accelerate the adoption level, the review recommends the establishment of a national institutional framework, education and training, research and development as well as the provision of loans and subsidies as the shift factors [41]. In uncovering the dynamic complexity of the development of small-scale biogas technology through causal loops in Vietnam, the results revealed a complete casual loop diagram. It indicated that the motivation of farmers is a key variable influencing the final decision regarding purchasing or not purchasing a biogas plant and also to keep it functional or not. The important variables and relationships were clustered around financial, technical and satisfaction aspects of the technology [42].
In a study of technology acceptance and diffusion, several theories and models have been developed. Among these are the Technology Acceptance Model (TAM), the Unified Theory of Acceptance and Use of Technology (UTAUT), the Diffusion of Innovation Theory (DOI) and the Theory of Reasoned Action (TRA) [43]. In utilising some of these theories and models, in the study of technology adoption, the theories are either used in their original form or with an addition of certain constructs to the original forms. Nonetheless, in evaluating their applicability in the study of biogas adoption, some of these common theories and models were critically analysed in this article. This helped in overcoming the shortcomings and filling the gaps which exist, while also developing the conceptual framework. Significantly, the analysed framework involves some constructs that are vital and supported in the literature; hence, they were integrated into the framework. Conversely, certain constructs not supported in the literature means they are not noteworthy and were not considered. In addition, several factors that are significant and likely to impact the adoption of the technology were not addressed in some of the models analysed. Table 1 indicates the reasons why some of the commonly used models and theories are not applicable in the analysis of biogas technology adoption at the household level. However, through the addition of extra constructs, such as trust and risk, or a combination of some common theories and models, their original forms have been amended.
Table 1.
The unseemliness of some common models and theories for the adoption of biogas technology in the study.
3. Materials and Methods
3.1. Description of the Study Area
The Limpopo province is the northern-most province of South Africa, as illustrated in Figure 1. The province lies within the curves of the great Limpopo River and falls under the greater savannah biome, also commonly referred to as the bushveld, which is renowned for livestock farming. Natural forest consists of small representations of grassland to large forest complexes arising in isolated pockets of the surrounding mountains. The vegetation requires conservative protection of the flora varieties, as over one-third of the forest is over-exploited, leading to a decline in the forest resources.
Figure 1.
Map of South Africa showing the Limpopo province.
The Limpopo province is one of the poorest regions of South Africa, with an immense gap between the rich and poor people, especially in rural areas, which comprise much of the province. Although pronounced development in the economy and the standard of living has increased in recent times, it is still low compared to the national average [47]. Associated problems of socioeconomic factors persisting in the rural parts are characterised by a high unemployment rate, as the average household income level remains one of the lowliest [48]. To meet their energy demands, most rural households in the province depend on traditional biomass, such as firewood [49].
3.2. Data Collection and Sampling Methods
This study was based on a household survey purposefully conducted in the Limpopo province because of the government’s effort in promoting pro-poor energy alternatives in the province through organic waste-to-energy and other low-carbon technologies that are being promoted. The data were collected from November 2017 to May 2019 to accommodate the summer and winter seasons. Self-administered questionnaires were used to elicit primary data from the respondents (household heads). All ethical protocols were strictly adhered to (University of Venda, Research Ethics Committee: SES/16/GGIS/05/1511). The collected data include demographic and socio-economic information, resources availability, awareness and perception of biogas technology, biogas technology experience (for biogas users only) and promotion of biogas technology. The questionnaires were pre-tested before the main survey for reliability and validity with 20 randomly selected households with and without biogas digesters, representing 10% of the total sample. To improve clarity, adjustments and corrections were made, based on the responses. Five research assistants were engaged in the data collection with experience as field assistants. To ensure standard data collection methods and credibility, three research assistants with a degree from the University of Venda were engaged to execute and oversee the administration of the questionnaires, which was thoroughly monitored for data quality assurance. Two members of the research assistant team were local/native speakers that understood the customs of the communities under survey and with good knowledge of local traditions.
For convenience and simplicity, the questionnaires were administered in the English language and, where indispensable, the Sepedi, TshiVenda and XiTsonga languages, which are the respondents’ local dialects, were used. No bias was recorded in the survey from translating the English language into the local dialects of the respondents. The pretested and final date collection processes indicated an average of 34 min in capturing a household. The study sample encompassed households with biogas digesters and households without biogas digesters. Purposively sampled were 72 households with biogas digesters while 128 households without biogas digesters were randomly sampled. A proximate household without a digester was randomly sampled from a household with a digester to elicit their views about the technology. The sampled households were predominately rural, with communal land tenure and a village system with scattered groups of dwellings, which are typically located in former homelands. During the survey, in the absence of a household head present, the household was excluded. The number of sampled households with and without biogas digesters is presented in Table 2. The sampling method in the study area could not be entirely based on one sampling technique, as the total number of households with biogas digesters was fewer compared to households without digesters. Therefore, one sampling method could not be used to draw up the inference.
Table 2.
Sampled households with and without biogas digesters in the study area.
3.3. Data Analysis
To give credence to the variables articulated in the conceptual framework, logistic regression was employed in the analysis of the elicited data from the respondents (Appendix A). In applying the probit and logistic regression models, the variables can independently be continuous and/or categorical [50]. In an attempt to model a dichotomous dependent variable, two models were appropriately used. These were logistic regression and probit models [51]. In using both models, the choice depends largely on expediency and convention. For years, logistic regression has been used as a standard measurement. The maximum likelihood estimation is applied once the dependent variables are transformed into logit variables [52]. Presumably, households indirectly rank technology collection based on the characteristics they possess, and this could influence the adoption decision centred on the number of characteristics the technology signifies [52]. Data cleansing and statistical analysis were carried out using Statistical Pack for Social Sciences (SPSS) version 24 developed by International Business Machines (IBM, Armonk, NY, USA). The method of validating the goodness-of-fit of the regression model is the Hosmer and Lemeshow test (X2 test) and it is considered more robust, particularly if the samples are small. The presented results were in percentages, Wald and odds ratios and a statistical significance level of 0.05 were considered.
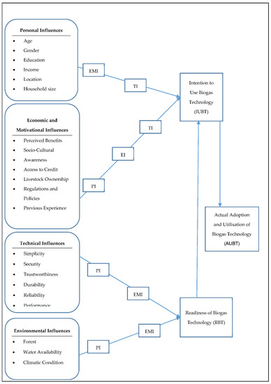
In developing the framework, as illustrated in Figure 2, there were three dependent variables, namely, Readiness of Biogas Technology (RBT), Intention to Use Biogas Technology (IUBT) and Actual Adoption of Biogas Technology (ABT). The framework also consists of four independent variables, which are, Personal Influences (PI), Economic and Motivational Influences (EMI), Technical Influences (TI) and Environmental Influences (EI). The fundamental factors that can critically impact the adoption of biogas technology in the province are represented by the independent variables. A direct and indirect relationship has been established in several studies [53,54,55]. In the BAF constructs, the relationships between the variables are represented in two ways. They are represented by arrows, indicating a direct relationship, and rectangles, representing indirect relationships. In the construct, a direct relationship means direct influence. For instance, PI and EMI have a direct impact on IUBT. EI and TI can also impact directly on RBT. In an indirect relationship, one or more variables in a specific construct have an indirect influence; in other words, one or more variables in the construct can impact the other constructs indirectly. For example, one or more EMI can indirectly impact the relationship between PI and IUBT. Furthermore, one or more of PI can indirectly affect the relationship between TI and RBT.
Figure 2.
The conceptual Biogas Adoption Framework (BAF).
4. Results and Discussion
4.1. Biogas Adoption Framework (BAF)
In evaluating the factors that influence biogas technology adoption, this study developed a comprehensive conceptual framework called the Biogas Adoption Framework (BAF). The development of the BAF was scrutinised with crucial analyses of the literature regarding technology acceptance models and theories, which were backed up by the tabulated statistical significance (Table A3 and Table A4). Inadequacies and flaws existing in the models and theories used in biogas adoption in the literature are addressed in the BAF. The goal of the BAF is to determine the factors that influence the intentions, beliefs and behaviour in adopting and using biogas technology. The framework is also supported based on the results of the parameters empirically generated from the field survey.
4.1.1. Personal Influences (PI)
The results analysis indicated that demographic factors can influence the adoption of biogas technology. It is empirically argued from the study that these factors can directly or indirectly influence the intention to adopt biogas technology in the province.
Age is an important influencing factor in the adoption of technology. Exploring the influence of age in the province provides a better understanding of the age cohort, in order to increase the adoption of biogas technology in the province. In several studies on technology adoption, particularly in developing countries, age is a significant factor that influences decision making. Age was a factor in elucidating the adoption of biogas technology in India [32]. In determining a family-size biogas adoption in Uganda, age was a critical factor considered [36]. The factor of age has also been considered in the implementation of new technology in developing countries [56]. Older people, for example, may have extra income that can influence them to adopt capital-intensive technology, compared to younger people. Although, there are some technologies where younger people have higher likelihoods of adopting than older people. This is because some of the risks associated with the technology are likely to be accepted by younger people. More so, young people are also considered to have a longer planning horizon; therefore, they are considered more innovative [56,57]. The study found older people are more likely to adopt the technology in the province. Thus, age is a factor with a positive correlation, with a statistical significance level of p < 0.01, in the adoption of biogas technology.
Gender, as shown by the field results, with an established statistical significance of p < 0.01, influences the adoption of the technology. Gender responsibilities are in the type of tasks executed among men and women in the energy supply management system. In many institutes, such as families, there are hierarchical relationships that take the form of male dominance and female domination, which assigns certain tasks to women, such as fuelwood collection, fetching water, food preparation, domestic sanitation and disposal. Studies have shown that gender is pivotal in the adoption of biogas technology at the household level [31,36,37,39]. Distinctively and traditionally, in many households in the province, women shouldered the responsibility of managing domestic energy requirements. Hence, it is envisaged that in this study women tend to adopt the technology, as it would reduce their workload. However, a study in Ethiopia indicated that male-headed households are more likely in adopting the technology [37]. Women, however, tend to have limited powers in household decision making, where males dominate ownership and decision making regarding productive resources, and this could directly influence household decisions regarding investment in technology such as biogas.
Education is an influencing factor with respect to biogas technology adoption in the province. The correlation indicated a resilient relationship between adopting the technology and level of education, as indicated in the statistical significance (p < 0.01). All a person needed to know to effectively use technology is termed technology literacy. Formal education positively influences decision making regarding biogas technology adoption [31,36,38,39,41]. The higher the educational level attained, the more the household head is considered more informed, knowledgeable and exposed to the technology [57]. It is argued in this study that higher attained educational levels compared to low educational levels will lead to the acceptance of a cleaner energy source, such as biogas technology.
Income is also a major component in the adoption of biogas technology. Included in the BAF as one of the Personal Influences (PI) is income because it directly influences the Intention to Use Biogas Technology (ITUB). The income earned can limit the potential adopter from pursuing the use of biogas technology. For example, even with indicated interest, but due to the cost of biogas digester installation, low-income earners may not be able to adopt the technology [38]. In comparison with other studies, income has been a significant factor associated with the adoption of technology, biogas technology inclusive [30,31,38]. In most rural areas of South Africa, such as in the Limpopo province, the income level is very low due to high unemployment rates. As a result, most of the residents depend on government grants, pensions and remittance from family members. Consequently, on the intention to use biogas technology in the study area, a higher income level is hypothesised as a direct influencing factor. Income as a variable was statistically significant at p < 0.01. Income also indicated a significant relationship (p < 0.05) when cross-tabulated with the cost of installing a biogas digester.
Location positively or negatively influences the adoption of biogas technology. In rural areas like Limpopo province where space is abundant, the chance of adopting the technology is greater when compared to a potential adopter in the urban centre, where space may be a challenge. Although, a study has indicated biogas as an untapped resource in urban areas [27]. Other studies have also indicated that more landholdings in rural areas, such as in the Limpopo province, can positively influence the adoption of biogas technology [31,32]. The rural areas with access to forests and where there are no acute shortages of fuelwood can also influence the adoption of biogas technology. Location can also influence access to essential services, such as technical assistance, loans, credits, subsidies and even dissemination of information that could enhance the adoption of biogas technology. The statistical significance the relationship (p < 0.01) indicates adequate space for the setting of a biogas digester in the sampled households.
Household size also influences the uptake of biogas technology in the province. The average household size in the province varies from 4 to 7 members. A large household size means abundant and sufficient labour that is needed for handling biogas technology [36,37]. Sometimes, it can also mean more pressure on the household’s lean resources, thereby creating available labour for fuelwood collection. This can therefore limit the need to move to an alternative energy source, such as biogas technology. With a statistical significance of p < 0.05 but exhibiting a negative association, household size in the study area is posited as an influential factor in the adoption of biogas technology, where households of a relatively large number can consider adopting the technology.
4.1.2. Economic and Motivational Influences (EMI)
The imperative constructs regarding the adoption of biogas technology in the Limpopo province are the Economic and Motivational Influence. These include substantial elements that influence the adoption of biogas technology.
Perceived benefits in this study refer to the degree to which biogas technology can provide functional and non-functional benefits to the household. The perceived benefits are associated with the trust in achieving the anticipated outcomes of using biogas technology. The idea, therefore, is to analyse the effect of the perceived advantages of using biogas technology. The perceived benefits can be measured in two ways: functional and non-functional benefits.
Functional benefits refer to any tangible benefits acquired by the household from using biogas technology. Where functional benefits regarding the technology are not established, it could lead to dis-adoption of the technology [58]. These functional benefits are obtained by completing the intended task at any time and day by using biogas technology. They include supplying energy in preparing meals, heating water and acting as a good waste management method. Additionally, considered as a functional benefit is using the digestate, which is a spinoff from biogas production as agricultural fertilisers. The digestate is a good substitute for synthetic fertilisers in farm ecosystems, especially for households that are involved in subsistence or commercial farming activities; also seen as a functional benefit is the fact that the technology serves as a means for reducing greenhouse gases and controlling odour emission from waste decomposition. The functional benefits of adopting a biogas technology were positively agreed upon by 86% of the sampled households, as most of the households are engaged in subsistence farming where the fertilizers can be applied to their crop.
Non-functional benefits connote all the intangible benefits gained by households from adopting biogas technology. This includes comfort, convenience and time-saving. Others include saving costs in buying electricity vouchers and reducing the workload of children and women from walking long distances to fetch fuelwood [12,32,35]. The non-functional benefits of adopting a biogas technology were agreed positively by 94% of the sampled households.
Socio-cultural phenomena are the implementation factors influencing the technology, particularly when the technology relates to societal lifestyle improvement [34]. In the Limpopo province, there are deep socio-cultural phenomena, even at the household level. Accordingly, the predisposition of 72% of the households regarding the technology is based on socio-cultural sentiments. Such sentiments, within some cultures, forbid women from accessing kraals to gather dung and also forbid them from cooking with it. Two significant factors are combined, namely; social and cultural aspects. In the two, there is a resilient relationship, as one aspect has the power to change the other. Social influences constitute pressure exerted on the intention to use a technology. In the literature, some studies have reported that social influences, which are symbolised by family members, friends and colleagues, have a resilient impact on technology adoption, such as biogas technology [59]. Cultural influence is defined as the behavioural patterns, values, beliefs and norms of a group of people in society for specific professions, and local or national culture [60]. Cultural influences were widely investigated, and this study argues that cultural norms have a fundamental correlation with biogas adoption. For example, some traditions and religions have strict rules regarding cleanliness, which to a larger extent are not connected to animal excrement alone but also human excreta [61]. Potentially, such positions can hinder the dissemination and adoption of biogas technology in the province, as animal dung and human excreta sometimes serve as a substrate. Thus, the positions and attitudes of several aspects of social and cultural influences in society need to be understood before a biogas programme is started. This will help in understanding how it can affect the adoption of the technology. Contemplated in this framework as well are some important aspects, namely, image, the influence of others and resistance, which can also impact the adoption of biogas technology.
Image in this study denotes the perceptions of households that societal superiority will afford them for adopting and using biogas technology. It is assumed in the literature that the adoption of technology, such as biogas, may reflect household familiarity with modern technologies, a high level of education and a degree of modernisation [32]. In the study, this phenomenon adds a degree of social value and prestige to the adopter, as stated by 72% of the households.
The influence of others is extensively accepted as the most powerful influence on human behaviour. Behaviour is influenced by how we feel for others and those we know, which makes social influence run deeply [37]. In the context of the Limpopo province, the influence of others in adopting the technology is more important, as accounted for by 66% of the sampled households, as the society is interrelated and coherent. The family members and friends’ interrelationships and even social association are so strong that they could affect a household decision to adopt and utilise biogas technology.
Resistance in this study relates to the societal behavioural norm, which can greatly affect technology adoption by resisting the changes technology can bring. This likely will lead to negative perception regarding implementing such technology [62]. Resistance to change is considered a negative factor to the successful implementation of any technology, including biogas technology. Due to uncompromising cultures, which are very influential, some households may resist using biogas technology, as indicated by 58% of the households.
Awareness of any technology in terms of the functions and services it can provide is a vital factor to the user. There is a strong contributing factor in the perceived awareness of the technology by the households in the province [31,33,38,63]. To promote biogas technology in developing countries, such as South Africa, and in former homelands such as the Limpopo province, there is a need for a conscious awareness programme for making the intended users familiar with the technology. Awareness as an adopting factor in the study indicated a statistically significant relationship (p < 0.01), specifying its importance in the adoption of biogas technology. There are various ways by which awareness can be improved. This can be through print and mass media, community/ traditional leaders and interactive advertising. Social media can also fundamentally play a vital role, by enhancing the adoption of biogas technology through increasing the level of awareness.
Access to loans, credit and subsidies is argued to be another imperative factor that can affect a household’s intention to adopt biogas technology in the Limpopo province. This is because there are few to no financial institutions where loans, credits and subsidies can be obtained by households mostly in the rural areas. Due to the households’ low-income level, it will be challenging for them to make lump payments that are required for the biogas digester construction. Therefore, as envisaged in other studies, an introduction of credit schemes as soft loans, credits and subsidies for the households can motivate their interest to adopt technology such as biogas [6,7,28,38,41]. This factor revealed a statistically significant Wald value of 1.398, as access to loans, credit and subsidies will enable poorer households with desired interest to adopt the technology.
Livestock ownership is a vital factor that can influence the adoption of biogas technology in the Limpopo province. Herds of cattle owned indicated a significant statistical relationship (p < 0.01) by a factor of 1.21. This is because animal dung is one of the substrates for the operation of biogas technology, particularly in rural areas. Households owning livestock are thus likely to adopt the technology as one of the basic materials for the functionality of the technology is already available [28,31,36]. Households with livestock using the technology stand at 85%, while households using the technology without livestock but buying or obtaining dung from neighbours stand at 15%. Therefore, households with livestock are more likely to adopt the technology.
Regulations and policies for using renewable energy, such as biogas, should be clearly stated to satisfactorily reach the levels at which it can increase the adoption level. Regulations and supportive government policies have been the bedrock in advancing the adoption of the technology in most developed countries [3,4,7]. From the sampled households, 88% are not aware of the existing regulations and policies associated with renewable energy. This study argues that clear regulations in the province should be emphasised in implementing such technology, in order to encourage households to adopt the technology. Regulations should include terms and conditions for using renewable energy and tax policies. For example, in terms of the national legislation of South Africa, owners of biogas operations that are not connected to the national electricity grid do not have to be licensed but are required to be registered with the National Energy Regulatory of South Africa (NERSA) [16]. Furthermore, there are regulations and policies in the province that support the promotion and generation of renewable energy. The implementation, however, has not been encouraging.
Previous experience is a significant factor that this conceptual framework (BAF) has included, based on the outcome of the field survey. It is the experiences that households have encountered in the past regarding the use of biogas technology [36]. Added to the framework is the influence of previous experiences, which can positively and strongly impact future interaction regarding the adoption of biogas technology. In the case of the Limpopo province, there are few previous experiences due to limited pilot programmes aimed at promoting and disseminating biogas technology, thereby limiting the adoption of the technology. Economic and Motivation Influences (EMI), which include the previous experience factor, have a direct influence on all the other factors in the framework. These influences will determine all other research factors on the first use of biogas technology and the continued use thereof.
4.1.3. Technical Influences (TI)
In any technological system, there are technical aspects that need to be addressed and taken into consideration, in order for the desired goals of using such technology are achieved. Households with biogas digesters lament the lack of technical assistance or support. This study focuses on the theoretical technical aspects associated with households’ adoption of biogas technology that encompasses the application of the technology.
Simplicity refers to factors that can simplify the adoption of biogas technology and make it easy to use [33]. It was acknowledged by 86% of the households that the easier the use of the technology, the greater the chance of adoption. This relationship is important, particularly in technology such as biogas. As households utilise it, their abilities and skills may differ significantly. The following influences were addressed in this conceptual framework (BAF):
Stove design is one factor this framework considered as significant because it has not been given enough attention. The flaws of most cooking stoves designed for biogas technology has abated the adoption of the technology [64,65]. As indicated by 82% of the households surveyed, most meals are prepared using the three-legged-prong pot. However, most of the biogas cooking stoves are not compatible with the three-legged-prong pot due to the flawed design, and as such has deterred households’ willingness to adopt the technology. Therefore, to accelerate the rate of adoption and satisfaction level in the province, the cooking stoves used by the households should be designed to accommodate their current cooking utensils, which are mostly three-legged pots.
A biogas description illustrates how the digester works, the description, application, processes of the technology and how it is used, need to be explained to the intended household. A better understanding is provided through such description. A biogas digester is made with sand, cement, iron rod, bricks and pipes. The system also consists of inlet and outlet tanks [5,66,67]. Providing such tips about the technology is important in helping the households in the province in adopting the technology.
Technical description forms the visible aspects that can affect households’ willingness and intention to adopt the technology. The technical aspects should provide the quality of the technology, from the materials used in constructing the digester to suitability for people with physical disabilities and special needs [5,66,67]. This description can influence the level of adoption in the study area, as lack of such inputs can lead to frustration and dissatisfaction from the intended user.
Technical availability is one principal factor influencing the adoption of biogas technology in the province. The failure of biogas digesters in the province is largely due to technical unavailability [29,32,33,34,42]. From the study, the result of technical availability shows a statistical relationship at p < 0.05 with an odds ratio of 0.433. Surveyed households with biogas digesters complained about technical availability. The complaints were in terms of assistance rendered when the technology is faulty. The households revealed that they only encountered personnel during the digester installation period. Afterwards, no follow-ups were made regarding how the digesters were functioning. This has limited other interested households in considering the technology. Thus, the statistical results indicate a positive correlation between technical availability and adopting the technology.
Security in this study implies the safety of using the technology without causing any bodily harm to the user, the household and the community at large. To intensify the level of adoption, the user has to be safe while using the technology [35]. Consequently, households need to be knowledgeable about any imminent safety threats which can arise from operating the technology, as such factors will influence a household’s perceptions of the technology.
Trustworthiness in this study plays an essential role in helping households overcome any perceived risk and uncertainty involved in the adoption of biogas technology. Trustworthiness is regarded as a vital factor in the acceptance of any technology [68]. The importance of trust is based on the fact it can be built on first impressions, but any shortcoming later can also affect it. In deploying a technology such as biogas mostly in an uncertain environment, such as in the Limpopo province, it is difficult to regain trust once lost.
Durability, reliability and performance are further factors considered in the developed framework in the adoption of biogas technology at the household level in the Limpopo province. Individually or jointly, these factors can influence the upsurge of biogas technology in the province. Any technology that cannot guarantee durability due to imprecise construction likely stands a low chance of adoption [33]. Often, biogas technology is flawed due to inaccurate construction because of substandard materials used. The technology should be reliable when used in preparing meals, either in small or large quantities. When needed, performance regarding the technology should be guaranteed in terms of cooking duration and should be continuous, rather than seasonal.
4.1.4. Environmental Influences (EI)
Environmental Influences (EI) are important constructs that were developed in the conceptual framework. They comprise of the following fundamental factors:
A forest is an overriding factor that influences the adoption of biogas technology in the Limpopo province. The results indicated an odd ratio of 0.68 and a negative association coefficient of −0.003. Despite the long walking distances into the forest and carrying a heavy headload of fuelwood, unrestricted access to the forest where households can easily harvest fuelwood for domestic purposes poses a threat to the uptake of the technology [34,35,37]. Due to this alternative source of energy, households are sometimes reluctant to try out the technology. Furthermore, uncontrolled fuelwood harvesting can lead to forest degradation and even worsen the soil conditions, by exposing it to erosion. It can also affect the forest potential of sinking carbon. The adoption of biogas technology can aid forest regeneration and soil protection, as tree roots help in stabilising the soil, thereby reducing the chances of surface runoff [61].
Water availability is a significant factor in the adoption of biogas technology. To feed the digester, equal amounts of water are mixed with the same proportion of substrate. The results analysis indicated that water is available within a walking distance (20–30 min from the household [30]. However, most households in the province, are still faced with irregular water supply. Thus, proximity and availability of water supply will influence the degree of adoption of the technology at the household level as an environmental externality [35].
Climatic conditions are a vital factor that influences the adoption of biogas technology. Although the province lies in the subtropical region, the unpredictable weather conditions associated with the intersection of the Tropic of Capricorn is of significant concern. Temperatures can sometimes go extremely hot or cold and this affects the production of gas in the digester. The suitable average ambient temperature for biogas production is from 15 °C, as anaerobic digestion decreases significantly below 8 °C [69]. Temperature variation, therefore, needs to be kept at a limited range, in order to ensure a steady gas production. Temperature fluctuation influences biogas production because it affects the Hydraulic Retention Time (HRT). As indicated by 54% of the respondents, seasonality influences the use of biogas technology as the temperature can range between 27 °C and 45 °C and can also be as low as 4 °C [70]. The function of the technology should be season-friendly.
5. Limitations and Implications for Future Study
This article offers a piloted outline on the factors that can enhance the development of biogas technology adoption in South Africa using a developed conceptual framework from the Limpopo province as a case study. The model is broad and simplified in a manner that provides a robust scientific conceptual framework for analysing the interaction of biogas technology. However, the results cannot be generalised for the whole country as only one province from the nine provinces was used. The results nonetheless point towards a more sensitive indicator of the factors that can influence the adoption of biogas technology in the country. To draw a more generalised inference, a study of this nature will require a larger sample size of thousand participants. More so, this is a descriptive study, which relied upon self-administered, semi-structured questionnaires to elicit data, which may induce recall-biased answers from the respondents, as some may exaggerate their responses.
In future work, due to the peculiar setting, significant issues of research should explore further the economic, environmental, technical and logistic feasibility of the use of the technology from a local context perspective. The associated problems of biogas technology are complex. Therefore, future research should approach it from a complex viewpoint in order to deal with the evidence-based problems to support such a policy. More research should concentrate on pilot studies and full-scale experiences at the levels where all the stakeholders will fully understand what it takes to efficiently and gainfully use the technology. Research at universities is often considered too theoretical. Thus, there is a need for a practical demonstration with respect to the technology. Research on further work should also identify users’ needs and local conditions in order to determine the type of biogas design that is best for the area. This can positively improve the effective use of the technology, as it is tailored to the users’ needs. There is a need to understand the socio-cultural dynamics of the people before implementing a project such as biogas because it may be regarded as a taboo in one culture but accepted in another culture. Finally, more research is required in the fermentation of alternative substrates that can withstand seasonal variation in temperature due to weather variability.
6. Conclusions
This study examines the determining factors leading to a comprehensive adoption of biogas technology in the Limpopo province, South Africa. The factors include personal influences, such as age, gender, education, income and household size, but also economic and motivational influences, which include perceived benefits, socio-cultural, awareness, access to credit, livestock ownership, previous experience and regulations and policies. On technical influences, the role of factors such as simplicity, security, trustworthiness, durability, reliability and performance were scrutinised as a formative factor in influencing biogas adoption. More so, environmental influences, such as forest, water availability and climatic condition, were also examined. The results, however, indicated that in the Limpopo province, there is a weak institutional structure in disseminating biogas technology due to the unimodal approach. Hence, there is a need, at the grassroots level, to look beyond the household socio-economic characteristics and build an enabling supportive programme, by developing an encompassing conceptual framework. From the study results, all identified factors in the conceptual framework are important in the adoption of biogas technology. However, some incentives that are considered most paramount in advancing the adoption of biogas technology in the province include awareness, technical and water availability, as well as subsidies, loans and credits. The focus of this article was on the development of a conceptual framework that will improve the adoption of biogas technology, using the Limpopo province as a case study. The parameters used for the development of this framework was informed from the field survey, which was elicited using primary and secondary data sources and was grounded by empirical evidence. Significantly, involved in the analysed framework are some imperative constructs, which are supported in the literature; hence, they were incorporated into the present framework. The developed conceptual framework simply identifies entities and included the highest-level relationships that exist between them. The most important objective is to convey the basic functional and fundamental principles, which the framework represents. Additionally, the framework was developed in such a way that it provides an easy understanding and interpretation for the user of the framework. When implemented, the rationale of the framework is to enhance the understanding of the representative and efficient conveyance of the system. By using the conceptual framework, incorrect requirements and the likelihood of incomplete, unclear and discrepancy are minimised. The study recommends the principle of fit-for-purpose in disseminating biogas technology, by taking into account the different variables that influence the technology, which is context-dependent and spatially varied, as outlined in the developed conceptual framework. As an exemplary approach in disseminating the digesters to households through a pro-poor strategy, the government and the relevant stakeholders should provide soft credit, loans or subsidies, as these options could increase the adoption of the technology. Alternatively, as part of cost-sharing, the government or stakeholders may perhaps demand potential adopters of the technology to provide building materials, such as gravel, stones and sand, for the construction of the digester as this may influence their commitments in using the technology. Households may also excavate a pit where the digester will be situated. Technical support should be provided and, where possible, routine visits and follow-ups should be made to households with biogas digesters, to check and rectify any problem(s) in the digester. Re-designing of cooking stoves to accommodate most of the cooking pots used in the households, for preparing local meals, will improve the level of adoption and utilisation of biogas technology. Thus, training and re-training on the operation and maintenance of the technology are needed. To overcome the socio-cultural limitations, there is a need for comprehensive and intensive educational campaigns to promote the benefits and awareness about the technology. Access restriction to fuelwood collection, particularly in government-reserved forests, should be fully implemented and adhered to.
Author Contributions
S.E.U.: conceptualization, methodology and writing—original draft preparation; N.S.N. and D.T.: writing—review and editing. All authors have read and agreed to the published version of the manuscript.
Funding
Financial support received from the South Africa National Research Foundation (NRF; Grant number UID 109633).
Data Availability Statement
The data presented in this study are available on request from the corresponding author.
Acknowledgments
The Research and Publication Committee of the University of Venda and the Cape Peninsula University of Technology are duly acknowledged.
Conflicts of Interest
The authors declare no conflict of interest.
Appendix A
Table A1.
Description of explanatory variables used in the study.
Table A1.
Description of explanatory variables used in the study.
| Variable | Description | Measurability |
|---|---|---|
| AGE | Age of head of household | Continuous |
| GENDR | Gender of household head (1 = male; 2 = Female) | Categorical/proxy |
| HHSZ | Number of people in the household | Continuous |
| INCOME | Monthly income of household head (ZAR) | Categorical |
| LOCATION | Rural or urban household | Categorical |
| LIVESTOCK | Number of livestock owned by households | Continuous |
| CROP | Household engagement in crop production | Continuous |
| BIOAWA | Biogas awareness by household (1 = yes; 0 = otherwise) | Categorical/proxy |
| TECHAVAB | Technical support availability (1 = yes; 0 = Otherwise | Categorical/proxy |
| FWSD | Fuelwood collection distance and source | Continuous |
| EDUL | Educational level of household head | Continuous |
| WATERSA | Water availability, source and distance (1 = Yes; 0 = Otherwise) | Categorical/proxy |
| SLC | Subsidies, loans and credits to household | Categorical/proxy |
Table A2.
Explanatory variables and priori signs used in the study.
Table A2.
Explanatory variables and priori signs used in the study.
| Variable | Expected Sign |
|---|---|
| Age of heads of household | ± |
| Gender of household heads | ± |
| Number of people in the household | ± |
| Monthly income of household head | + |
| Rural or urban household location | + |
| Number of cattle owned by households | + |
| Household engagement in crop production | + |
| Technical support availability | + |
| Fuelwood collection distance and source | + |
| Educational levels of household heads | + |
| Water availability, source and distance | + |
| Subsidies, loans and credits to households | + |
- Logistic regression equation
The logistic regression model calculation for this study is given as:
where
P (Y) = β0 + β1X1 + β2X2 + β3X3 + β4X4 + β5X5 + β6X6 + β7X7 + β8X8 + β9X9 + β10X10 + β11X11 + β12X12
In{P(X)/(1 − (P(X)} = B0 + B1X1 + B2 + X2 + B3 + X3 + ……B12X12 + e
- P = Probability of adopting biogas technology
- P = 1 Household adopts biogas technology
- P = 0 Household has not adopted biogas technology
- B0 = Constant
- X1 = Age of household head
- X2 = Educational level of household head
- X3 = Gender of household head (1 = male; 2 = Female)
- X4 = Household size
- X5 = Monthly income of household head
- X6 = Location
- X7 = Numbers of livestock owned by household
- X8 = Household engagement in crop production
- X9 = Biogas awareness by households (1 = yes; 0 = Otherwise)
- X10 = Technical support availability (1 = yes; 0 = Otherwise)
- X11 = Fuelwood collection distance and source
- X12 = Water availability, source and distance (1 = Yes; 0 = Otherwise)
- X13 = Subsidies, loans and credits to household
- Bi = Estimated vector parameter
- e = Error term
Table A3.
Descriptive statistics explaining chosen variables for biogas technology adoption used in the study.
Table A3.
Descriptive statistics explaining chosen variables for biogas technology adoption used in the study.
| Variable | With Digesters (N = 72) | Without Digesters (N = 128) | Total Sample (N = 200) |
|---|---|---|---|
| AGE | 52.89 | 47.09 | 50 ** |
| EDUL | 14.72 | 12.48 | 13.6 ** |
| GENDR | |||
| Male Female | 53 | 68.2 | 60.6 |
| 47 | 31.8 | 39.4 | |
| HHSZ | 6.39 | 8.43 | 7.41 ** |
| INCOME 1 | |||
| R0–500 | 8.6 | 7.4 | 8 |
| R501–1000 | 14.8 | 15.9 | 15.35 |
| R1001–1500 | 22 | 20.7 | 21.35 |
| R1501–3500 | 39.6 | 42 | 40.8 |
| R3501+ | 15 | 14 | 14.5 |
| LOCATION | 68 | 56 | 16.8 |
| LIVESTOCK | 4.82 | 4.02 | 4.42 ** |
| CROP | 143.8 | 87.2 | 115.5 ** |
| BIOAWA | |||
| Yes | 48 | 54 | 51 |
| No | 52 | 46 | 49 |
| TECHAVAB | |||
| Yes | 32 | 24 | 28 |
| No | 68 | 76 | 72 |
| FWSD | 18.63 | 20.98 | 19.8 *** |
| WATERASD | 6.44 | 7.25 | 6.84 *** |
| SLC | 0.84 | 0.76 | 0.8 * |
***, ** and * indicates statistical significance difference between users and non-users of biogas at p < 0.01, p < 0.05, and p < 0.1 (means difference was checked using t-test). 1 1 USD = ZAR 15.40 as at the time of the study.
Table A4.
Logistic regression model results from the study.
Table A4.
Logistic regression model results from the study.
| Variable | Coefficient | Standard Error | Wald | Odds Ratio |
|---|---|---|---|---|
| Constant | 3.051 ** | 1.548 | 6.825 | 21.35 |
| AGE | 0.179 | 0.161 | 12.169 | 1.891 |
| EDUL | 0.084 * | 0.47 | 3.079 | 1.920 |
| GENDR | 0.727 ** | 0.460 | 2.134 | 1.610 |
| HHZ | −0.017 ** | 0.025 | 0.450 | 0.980 |
| INCOME | 0.656 | 0.567 | 1.299 | 1.910 |
| LOCATION | 0.772 | 0.621 | 1.336 | 1.722 |
| LIVESTOCK | 0.178 ** | 0.089 | 40.99 | 1.210 |
| CROP | 0.012 ** | 0.001 | 20.573 | 1.003 |
| BIOAWA | 0.002 *** | 0.000 | 31.313 | 1.000 |
| TECHAVAB | −0.370 | 0.490 | 0.563 | 0.433 |
| FWSD | −0.003 *** | 0.000 | 22.342 | 0.682 |
| WATERASD | 0.005 *** | 0.003 | 20.475 | 1.005 |
| SLC | 0.557 | 0.352 | 1.398 | 1.875 |
***, ** and * significant at p < 0.01, p < 0.05, and p < 0.1 respectively.
- −2 log likelihood = 170.365.
- Hosmer and Lemeshow test ꭕ2 = 5.33
- Cox and Snell R2 = 0.523
- Nagelkerke R2 = 0.648
- % of accurate approximation for biogas users = 92.6 (67 households from 72).
- % of accurate approximation for non-biogas users = 90.5 (116 households from 120).
- % of overall accurate approximation = 91.6 (183 households from 200).
References
- Sorrell, S.; Speirs, J.; Bentley, R.; Brandt, A.; Miller, R. Global oil depletion: A review of the evidence. Energy Policy 2010, 38, 5290–5295. [Google Scholar]
- Dresselhause, M.S.; Thomas, I.L. Alternative energy technologies. Nature 2001, 414, 332–337. [Google Scholar] [CrossRef]
- Daniel-Gromke, J.; Rensberg, N.; Denysenko, V.; Stinner, W.; Schmalfuß, T.; Scheftelowitz, M.; Nelles, M.; Liebetrau, J. Current developments in production and utilization of biogas and biomethane in Germany. Chem. Ing. Tech. 2018, 90, 17–35. [Google Scholar]
- Biogas Production in Denmark. Insights and Experiences from the Danish Biogas Sector. Available online: https://biogasclean.com/wp-content/uploads/2021/02/biogas-in-denmark-june-2020.pdf (accessed on 1 April 2021).
- Cheng, S.; Li, Z.; Mang, H.-P.; Huba, E.-M.; Gao, R.; Wang, X. Development and application of prefabricated biogas digesters in developing countries. Renew. Sustain. Energy Rev. 2014, 34, 387–400. [Google Scholar] [CrossRef]
- Chen, L.; Zhao, L.; Ren, C.; Wang, F. The progress and prospects of rural biogas production in China. Energy Policy 2012, 51, 58–63. [Google Scholar]
- Chen, B.; Hayat, T.; Alsaedi, A. History of Biogas Production in China. In Biogas Systems in China; Springer: Berlin/Heidelberg, Germany, 2017; pp. 1–15. ISBN 978-3-662-55496-8. [Google Scholar]
- Shukla, P.R. Biomass Energy Strategies for Aligning Development and Climate Goals in India. Available online: https://www.rivm.nl/bibliotheek/rapporten/500101002.pdf (accessed on 3 April 2021).
- Sehgal, K. Current State and Future Prospects of Global Biogas Industry. In Biogas; Biofuel and Biorefinery Technologies; Springer: Cham, Switzerland, 2018; pp. 449–472. ISBN 978-3-319-77334-6. [Google Scholar]
- Pasqual, J.; Bollmann, H.; Scott, C.; Edwiges, T.; Baptista, T.; Pasqual, J.C.; Bollmann, H.A.; Scott, C.A.; Edwiges, T.; Baptista, T.C. Assessment of collective production of biomethane from livestock waste for urban transportation mobility in Brazil and the United States. Energies 2018, 11, 997. [Google Scholar] [CrossRef]
- ABBP. Africa Biogas Partnership Programme. Available online: https://www.africabiogas.org (accessed on 2 April 2021).
- Mwirigi, J.; Balana, B.; Mugisha, J.; Walekhwa, P.; Melamu, R.; Nakami, S.; Makenzi, P. Socio-economic hurdles to widespread adoption of small-scale biogas digesters in Sub-Saharan Africa: A review. Biomass Bioenergy 2014, 70, 17–25. [Google Scholar] [CrossRef]
- Roopnarain, A.; Adeleke, R. Current status, hurdles and future prospects of biogas digestion technology in Africa. Renew. Sust. Energ Rev. 2016, 67, 1162–1179. [Google Scholar] [CrossRef]
- De Jong, D.; Ghoorah, D.; Makina, A. South African renewable energy investment barriers: An investor perspective. J. Energy S. Afr. 2014, 25, 15–27. [Google Scholar]
- DoE (Department of Energy). State of Renewable Energy in South Africa; DoE: Pretoria, South Africa, 2015.
- DoE (Department of Energy). State of Renewable Energy in South Africa; DoE: Pretoria, South Africa, 2017.
- SABIA (Southern Africa Biogas Industry Association). Biogas in South Africa Conference: Biogas Conversation around Challenges and Opportunities, 30–31 October 2013. Sandton, South Africa. Available online: http://www.energy.gov.za/files/biogas/2013-National-Biogas-Conference-Report.pdf (accessed on 6 April 2021).
- SABIA (Southern Africa Biogas Industry Association). Biogas in South Africa German Conference: Navigating the Path to Biogas Implementation, 5–6 March 2015. Sandton, South Africa. Available online: http://www.energy.gov.za/files/biogas/2015-Biogas-Conference/2015-2nd-National-Biogas-Conference-Report.pdf (accessed on 6 April 2021).
- Masekoameng, K.E.; Simalenga, T.E.; Saidi, T.X. Household energy needs and utilization patterns in the Giyani rural communities of Limpopo Province, South Africa. J. Energy S. Afr. 2005, 16, 3. [Google Scholar]
- Uhunamure, S.E.; Nethengwe, N.S.; Musyoki, A. Driving forces for fuelwood use in households in the Thulamela Municipality, South Africa. J. Energy S. Afr. 2017, 28, 25–34. [Google Scholar] [CrossRef]
- LEDET (Limpopo Economic Department, Environment and Tourism). Limpopo Green Economy Plan Provincial Climate Change Response; LEDET: Polokwane, South Africa, 2013.
- StatsSA (Statistics South Africa). In-Depth Analysis of the General Household Survey Data; GHS Series; Energy, 2002–2012. Statistics South Africa. Pretoria, South Africa. 2013. Available online: http://www.statssa.gov.za/publications/Report-03-18-04/Report-03-18-042012.pdf (accessed on 12 April 2021).
- Jeong, D.; Tyner, W.E.; Meilan, R.; Brown, T.R.; Doering, O.C. Stochastic techno-economic analysis of electricity produced from poplar plantations in Indiana. Renew. Energy 2020, 149, 235–243. [Google Scholar] [CrossRef]
- Betül, O. Biogas energy opportunity of Ardahan city of Turkey. Energy 2017, 139, 1144–1152. [Google Scholar]
- Ivan, F.S.; Nathalia, D.B.V.; Luís, G.; Regina, M.; Geraldo, L.T. Assessment of potential biogas production from multiple organic wastes in Brazil: Impact on energy generation, use, and emissions abatement. Resour. Conser. Recycl. 2017, 131, 54–63. [Google Scholar]
- Winkler, B.; Lemke, S.; Ritter, J.; Lewandowski, I. Integrated assessment of renewable energy potential: Approach and application in rural South Africa. Environ. Innov. Soc. Transit. 2017, 24, 17–31. [Google Scholar] [CrossRef]
- Alexander, S.; Harris, P.; McCabe, B.K. Biogas in the suburbs: An untapped source of clean energy? J. Clean. Prod. 2019, 215, 1025–1035. [Google Scholar] [CrossRef]
- Gabisa, E.W.; Gheewala, H.S. Potential, environmental, and socio-economic assessment of biogas production in Ethiopia: The case of Amhara regional state. Biomass Bioenergy 2019, 122, 446–456. [Google Scholar] [CrossRef]
- Surroop, D.; Zumar, M.A.; Raghoo, P. Waste to energy through biogas to improve energy security and to transform Africa’s energy landscape. Curr. Opin. Green Sustain. Chem. 2019, 18, 79–83. [Google Scholar] [CrossRef]
- Eshete, G.; Sonder, K.; ter Heegde, F. Report on the Feasibility Study of a National Programme for Domestic Biogas in Ethiopia for SNV-Ethiopia; Ethiopia Rural Energy Development and Promotion Centre: Addis Ababa, Ethiopia, 2006; Available online: http://bibalex.org/baifa/Attachment/Documents/172350.pdf (accessed on 10 April 2021).
- Inayatullah, J.; Waqar, A. Willingness of rural communities to adopt biogas systems in Pakistan: Critical factors and policy implications. Renew. Sust. Energ Rev. 2016, 81, 3178–3185. [Google Scholar]
- Mottaleb, K.A.; Rahut, D.B. Biogas adoption and elucidating its impacts in India: Implications for policy. Biomass Bioenergy 2019, 123, 166–174. [Google Scholar] [CrossRef]
- Patinvoh, R.J.; Taherzadeh, M.J. Challenges of biogas implementation in developing countries. Curr. Opin. Environ. Sci. Health. 2019, 12, 30–37. [Google Scholar] [CrossRef]
- Nevzorova, T.; Kutcherov, V. Barriers to the wider implementation of biogas as a source of energy: A state-of-the-art review. Energy Strategy Rev. 2019, 26, 1004–1014. [Google Scholar] [CrossRef]
- Bekchanova, M.; Mondalb, A.H.; de Alwisc, A.; Mirzabaeva, A. Why adoption is slow despite promising potential of biogas technology for improving energy security and mitigating climate change in Sri Lanka? Renew. Sust. Energ Rev. 2019, 105, 378–390. [Google Scholar] [CrossRef]
- Walekhwa, P.N.; Mugisha, N.; Drake, L. Biogas energy from family-sized digesters in Uganda: Critical factors and policy implications. Energy Policy 2009, 37, 2754–2762. [Google Scholar] [CrossRef]
- Mengistu, M.G.; Simane, B.; Eshete, G.; Workneh, T.S. Factors affecting households’ decisions in biogas technology adoption, the case of Ofla and Mecha Districts, Northern Ethiopia. Renew. Energy 2016, 93, 215–227. [Google Scholar] [CrossRef]
- Abbas, T.; Ali, G.; Adil, S.A.; Bashir, M.K.; Kamran, M.A. Economic analysis of biogas adoption technology by rural farmers: The case of Faisalabad district in Pakistan. Renew. Energy 2017, 107, 431–439. [Google Scholar] [CrossRef]
- Florkowski, W.J.; Us, A.; Klepacka, A.M. Food waste in rural households support for local biogas production in Lubelskie Voivodeship (Poland). Resour. Conser. Recycl. 2018, 136, 46–52. [Google Scholar] [CrossRef]
- Pradhan, B.B.; Limmeechokchai, B.; Shrestha, R.M. Implications of biogas and electric cooking technologies in residential sector in Nepal: A long term perspective using AIM/Enduse model. Renew. Energy 2019, 143, 377–389. [Google Scholar] [CrossRef]
- Parawira, W. Biogas technology in sub-Saharan Africa: Status, prospects and constraints. Rev. Environ. Sci. Biotechnol. 2009, 8, 187–200. [Google Scholar] [CrossRef]
- Roubik, H.; Mazancova, J.; Rydval, J.; Kvasnicka, R. Uncovering the dynamic complexity of the development of small–scale biogas technology through causal loops. Renew. Energy 2020, 149, 235–243. [Google Scholar] [CrossRef]
- Taherdoost, H.A. Review of technology acceptance and adoption models and theories. Procedia Manuf. 2018, 22, 960–967. [Google Scholar] [CrossRef]
- Muk, A.; Chung, C. Applying the technology acceptance model in a two-country study of SMS advertising. J. Bus. Res. 2015, 68, 1–6. [Google Scholar] [CrossRef]
- Lin, F.; Fofanah, S.S.; Liang, D. Assessing citizen adoption of e-government initiatives in Gambia: A validation of the technology acceptance model in information systems success. Gov. Inf. Q. 2011, 28, 271–279. [Google Scholar] [CrossRef]
- Venkatesh, V. User acceptance of information technology: Towards a unified view. MIS Q. 2003, 27, 425–478. [Google Scholar] [CrossRef]
- Aaron, J.; Muellbauer, J. Estimates of household sector wealth for South Africa, 1970–2003. Rev. Income Wealth 2006, 52, 285–308. [Google Scholar] [CrossRef][Green Version]
- StatsSA (Statistics South Africa). Census: Concepts and Definitions; Report No. 03-02-26; Statistics South Africa: Pretoria, South Africa, 2011. Available online: http://www.statssa.gov.za/census/census_2001/concepts_definitions/concepts_definitions.pdf (accessed on 12 April 2021).
- Uhunamure, S.E.; Nethengwe, N.S.; Musyoki, A. Emissions and deforestation associated with household fuelwood use: A case of the Thulamela Local Municipality, South Africa. Afr. Insight 2016, 45, 108–127. [Google Scholar]
- Singh, K. Quantitative Social Research Methods; Sage Publications: Los Angeles, CA, USA, 2007. [Google Scholar]
- Spuchľáková, E.; Cúg, J. Lost given default and the credit risk. In Proceedings of the ICMEBIS 2014 International Conference on Management, Education, Business and Information Sciences, Shanghai, China, 16–17 January 2014; pp. 12–15. [Google Scholar]
- Garson, G.D. Logistic Regression: Statistics Notes from North Carolina State University. 2008. Available online: http://www.chass.ncsu.edu/garson/PA765/logistic.html (accessed on 12 July 2020).
- Criss, M.M.; Houltberg, B.J.; Cui, L.; Bosler, C.D.; Morris, A.M.; Silk, J.S. Direct and indirect links between peer factors and adolescent adjustment difficulties. J. Appl. Dev. Psychol. 2016, 43, 83–90. [Google Scholar] [CrossRef] [PubMed]
- Alghamdi, S.; Beloff, N. Towards a comprehensive model for e-government adoption and utilisation analysis: The case of Saudi Arabia. In Proceedings of the Federated Conference on Computer Science and Information Systems, Warsaw, Poland, 7–10 September 2014; pp. 1217–1225. [Google Scholar]
- Adrian, M.; Zeman, J.; Erdley, C.; Lisa, L.; Homan, K.; Sim, L. Social contextual links to emotion regulation in an adolescent psychiatric inpatient population: Do gender and symptomatology matter? J. Child. Psychol. Psychiatry 2009, 50, 1428–1436. [Google Scholar] [CrossRef]
- Baker, E.; Al-Gahtani, S.; Hubona, G. The effect of gender and age on new technology implementation in a developing country. Inf. Technol. People 2007, 20, 352–375. [Google Scholar] [CrossRef]
- Wawa, A.I. The Challenges of Promoting and Adopting Biogas Technology as Alternative Energy Source in Semi-Arid Areas of Tanzania: The Case of Kongwa and Bahi Districts of Dodoma Region. Ph.D. Thesis, Open University of Tanzania, Dar es Salaam, Tanzania, 2012. [Google Scholar]
- Lwiza, F.; Mugisha, J.; Walekhwa, P.N.; Smith, J.; Balana, B. Dis-adoption of household biogas technologies in Central Uganda. Energy Sust. Dev. 2017, 37, 124–132. [Google Scholar] [CrossRef]
- Weerakkody, V.; El-Haddadeh, R.; Al-Sobhi, F.; Shareef, M.M.; Dwivedi, Y.K. Examining the influence of intermediaries in facilitating e-government adoption: An empirical investigation. Int. J. Inf. Manag. 2013, 33, 716–725. [Google Scholar] [CrossRef]
- Leung, K.; Bhagat, R.S.; Buchan, N.R.; Erez, M.; Gibson, C.B. Culture and international business: Recent advances and their implications for future research. J. Int. Bus. Stud. 2005, 36, 357–378. [Google Scholar] [CrossRef]
- GTZ (German Technical Cooperation). Biogas Digest Volume I, 1999: Biogas Basics Project Information and Advisory Service for Appropriate Technology (ISAT); GTZ: Eschborn, Germany, 1999. [Google Scholar]
- Watson, R.T.; Ho, T.H.; Raman, H.S. Culture: A fourth dimension of group support systems. Commun. ACM 1994, 37, 10–55. [Google Scholar] [CrossRef]
- Uhunamure, S.E.; Nethengwe, N.S.; Tirnawo, D. Correlating the factors influencing household decisions on adoption and utilisation of biogas technology in South Africa. Renew. Sustain. Energy Rev. 2019, 107, 264–273. [Google Scholar] [CrossRef]
- Ejiroghene, K.O.; Oluwayomi, J. Design and construction of an improved stove. Arid Zone J. Eng. Technol. Environ. 2018, 14, 325–335. [Google Scholar]
- Hazra, S.; Lweis, J.; Das, I.; Singha, A.K. Adoption and Use of Improved Stoves and Biogas Plants in Rural India; SANDEE Working Paper No. 86-14; South Asian Network for Development and Environmental Economics: Kathmandu, Nepal, 2014. [Google Scholar]
- Mutungwazi, A.; Mukumba, P.; Makaka, G. Biogas digester types installed in South Africa: A review. Renew. Sust. Energ Rev. 2018, 81, 172–180. [Google Scholar] [CrossRef]
- Nega, D.T.; Yirgu, B.M.; Demissie, S.W. Improved biogas ‘Injera’ bakery stove design, assemble and its baking pan floor temperature distribution test. Energy Sustain. Dev. 2021, 61, 65–73. [Google Scholar] [CrossRef]
- Yasmin, N.; Grundmann, P. Pre- and post-adoption beliefs about the diffusion and continuation of biogas-based cooking fuel technology in Pakistan. Energies 2019, 12, 3184. [Google Scholar] [CrossRef]
- Wang, J. Decentralized biogas technology of anaerobic digestion and farm ecosystem: Opportunities and challenges. Front. Energy Res. 2014, 2, 1–12. [Google Scholar] [CrossRef]
- M’Marete, C.K. Climate and Water Resources in the Limpopo Province. In Agriculture a Corner Stone of the Economy of the Limpopo Province; Nesamvuni, E., Oni, S.A., Odhiambo, J.J., Nthakheni, N.D., Eds.; Limpopo Department of Agriculture: Polokwane, South Africa, 2003. [Google Scholar]
Publisher’s Note: MDPI stays neutral with regard to jurisdictional claims in published maps and institutional affiliations. |
© 2021 by the authors. Licensee MDPI, Basel, Switzerland. This article is an open access article distributed under the terms and conditions of the Creative Commons Attribution (CC BY) license (https://creativecommons.org/licenses/by/4.0/).

