Addressing the Sustainability Issue in Smart Cities: A Comprehensive Model for Evaluating the Impacts of Electric Vehicle Diffusion
Abstract
1. Introduction
2. Materials and Methods
2.1. Methodology
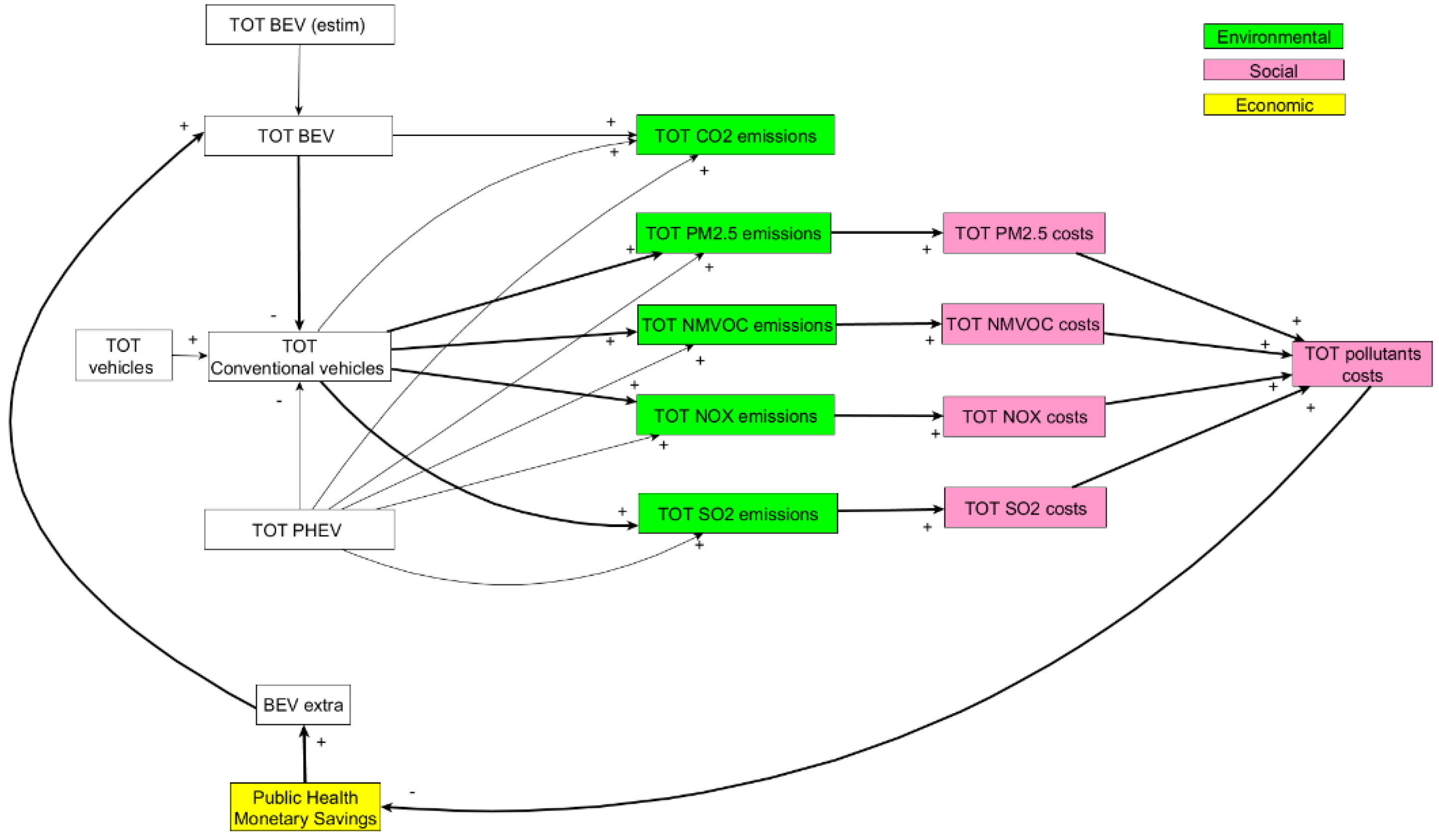
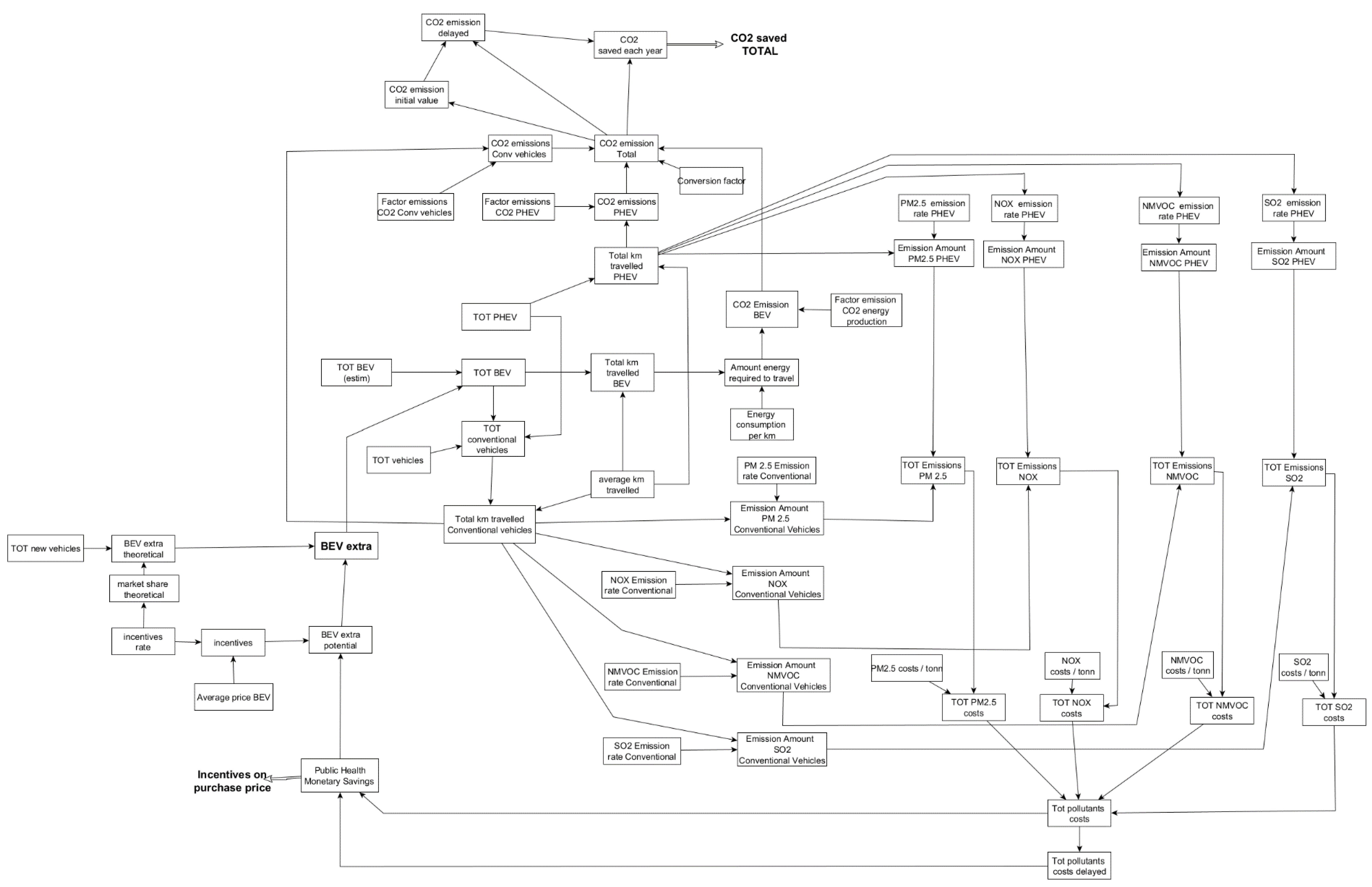
2.2. The Model
- the environmental sphere in terms of reduction of greenhouse gases (GHG) and pollutant emissions;
- the social dimension in terms of impacts on the health of people residing in the area (minor health costs). Authors assume that improved environmental and health conditions can be associated to a better quality of life, in accordance with the OECG Better Life Index [27]; and
- the economic sphere in terms of reduction of public health costs and distribution of these public cost savings as incentives for the purchase of new BEVs.
- The number of operating vehicles;
- The total amount of pollutants with negative effects on health (i.e., PM2.5, NMVOC, NOx, and SO2);
- The total public health costs associated to such pollutants; and
- The related savings for public health that can be turned into incentives for the purchase of new BEVs (i.e., ‘BEV extra’).
- ‘BEV extra potential’ is the ratio between ‘Public Health Monetary Savings’ and the incentive (‘incentives’ = ‘incentives rate’ × ’average price BEV’). It represents the potential number of BEVs that could benefit from the distribution of the public health monetary savings, according to the model.
- ‘BEV extra theoretical’ is the theoretical number of new BEVs that could be introduced in the market corresponding to a specific ‘incentives rate’. This value has been modelled on the basis of the ICCT white paper [36] and is obtained considering the relationship between the BEV market share and the incentives rate in some European countries. This represents the number of BEVs that customers are willing to buy, given a specific incentive.
- the trend of the total vehicle fleet operating (‘TOT vehicles’) follows the estimates by PWC [37], which forecasts that in Europe the car inventory will decrease by 25% by 2030. Moreover, the same report predicts that, despite this decrease in the total circulating fleet, new vehicle sales (‘TOT new vehicles’) will visibly increase (in Europe by 34%). The report forecasts a renewal of the vehicle fleet in the next 10 years characterized by an increasing presence of low emission vehicles, coupled with the diffusion of autonomous and shared autonomous vehicles (a similar vision is pointed out also by McKinsey and Company [38]);
- The number of electric vehicles operating over time (‘TOT EV’) depends on well-established trends defined in the literature [29] already reflecting some significant factors (e.g., the total cost of ownership, complementary assets, range anxiety) that, consequently, are not taken into consideration within the model;
- the average purchase price of PHEVs is not considered in the model because incentives introduced for the purchase, converted from monetary savings in public health, stimulate only the adoption of new BEVs that don’t contribute to pollutants with negative effects on health;
- healthcare savings (‘Public Health Monetary Savings’) are entirely converted into incentives for BEV purchase (‘BEV extra’) with the idea of fostering the adoption of green vehicles that don’t produce pollutants with negative effect on human health and, hence, don’t determine additional healthcare costs; and
- NOx, NMVOC, SO2, and PM2.5 are assumed to be the main pollutants causing detrimental effects on human health [31,35]. CO2 is one of the main components of GHGs and is considered for its environmental impact [11,30] but its effects on human health are not taken into account due to the paucity of relevant studies in this regard.
2.3. Scenarios
- EV Trend: The number of circulating electric cars (‘TOT EV (estim)’) is deduced from the pertinent literature [29]. In more detail, four trends were selected: they follow the study published by the Italian Sustainable Development Foundation [29], which identifies four possible trends for electric vehicle diffusion, ranging from a pessimistic trend (i.e., 10% of new car sales in 2030 are EVs) to an extreme optimistic diffusion (i.e., EV market share equal to 80% in 2030). Figure 3 briefly summarizes the trends considered by the SD model: their operationalization was performed by adapting Italian data used by the Italian Sustainable Development research to the Piedmont case [41].
- Market split of BEVs and PHEVs: Two levels of distribution of EV fleet have been hypothesized:
3. Results
4. Discussion
Author Contributions
Funding
Conflicts of Interest
Appendix A

| Variable | Formula | Unit | Source 1 |
|---|---|---|---|
| Amount Energy Required to travel | Energy Consumption per km × Total km travelled BEV | kWh | |
| Average km travelled | 12,487 | km | [45] |
| Average price BEV | From 34,320 (2018) to 22,880 € (2030) | € | Estimated from [39] |
| BEV extra | min (BEV extra potential, BEV extra theoretical) | vehicles | |
| BEV extra potential | Public Health Monetary Savings/incentives | vehicles | |
| BEV extra theoretical | market share theoretical × TOT NEW vehicles | vehicles | |
| CO2 Emission Conventional Vehicles | Factor Emission CO2 Conventional Vehicles × Total km travelled Conventional Vehicle | g | |
| CO2 Emission delayed | DELAY FIXED (CO2 Emission Total, 1 CO2 Emission Initial Value) | g | |
| CO2 Emission BEV | Amount Energy Required to travel × Factor Emission CO2 Energy Production | g | |
| CO2 Emission Initial Value | INITIAL (CO2 Emission Total) | g | |
| CO2 Emission PHEV | Total km travelled PHEV × Factor Emission CO2 PHEV | g | |
| CO2 Emission Total | (CO2 Emission Conventional Vehicles + CO2 Emission BEV + CO2 Emission PHEV) × Conversion Factor | t | |
| CO2 saved each year | CO2 Emission delayed-CO2 Emission Total | g | |
| CO2 Saved Total | INTEG (CO2 saved each year, 0) | t | |
| TOT Conventional Vehicles | TOT vehicles—TOT PHEV—TOT BEV | vehicles | |
| Conversion Factor | 1/(1 × 106) | ||
| Emission Amount NMVOC Conventional Vehicles | Total km travelled Conventional Vehicles × NMVOC Emission Rate Conventional | g | |
| Emission Amount NMVOC PHEV | Total km travelled PHEV × NMVOC Emission Rate PHEV | g | |
| Emission Amount NOX Conventional Vehicles | Total km travelled Conventional Vehicles × NOX Emission Rate Conventional | g | |
| Emission Amount NOX PHEV | Total km travelled PHEV × NOX Emission Rate PHEV | g | |
| Emission Amount PM2.5 Conventional Vehicles | Total km travelled Conventional Vehicles × PM2.5 Emission Rate Conventional | g | |
| Emission Amount PM2.5 PHEV | Total km travelled PHEV × PM2.5 Emission Rate PHEV | g | |
| Emission Amount SO2 Conventional Vehicles | Total km travelled Conventional Vehicles × SO2 Emission Rate Conventional | g | |
| Emission Amount SO2 PHEV | Total km travelled PHEV × SO2 Emission Rate PHEV | g | |
| Energy Consumption per km | 0.157 | kWh/km | Estimated from [28] |
| Factor Emission CO2 Conventional Vehicles | 113.7 | g/km | [46] |
| Factor Emission CO2 Energy Production | 397 | g/kWh | [47] |
| Factor Emission CO2 PHEV | 92 | g/km | [48] |
| gram tonn conversion factor | 10−6 | ||
| incentives | incentives rate × Average price BEV | € | |
| Incentives on Purchase Price | INTEG (+Public Health Monetary Savings, 0) | € | |
| incentives rate | See Table 3 | ||
| market share theoretical | IF THEN ELSE (incentives rate <0.4, 0.0225 × incentives rate, 0.3769 × incentives rate – 0.1418) | Elaboration from [36] | |
| NMVOC cost/ton | 1,600 | €/t | [35] |
| NMVOC Emission Rate Conventional | 0.24 | g/km | [49] |
| NMVOC Emission Rate PHEV | 0.11 | g/km | [49] |
| NOX cost/ton | 3,200 | €/t | [35] |
| NOX Emission Rate Conventional | 0.37 | g/km | [49] |
| NOX Emission Rate PHEV | 0.029 | g/km | [49] |
| PM2.5 Emission Rate Conventional | 0.024 | g/km | [49] |
| PM2.5 Emission Rate PHEV | 0.012 | g/km | [49] |
| PM2.5 cost/ton | 390,000 | €/t | [35] |
| pollutants costs initial value | INITIAL (TOT pollutants costs) | € | |
| Public Health Monetary Savings | TOT pollutants costs delayed – TOT pollutants costs | € | |
| SO2 cost/ton | 3,500 | €/t | [35] |
| SO2 Emission Rate Conventional | 0.00071 | g/km | [49] |
| SO2 Emission Rate PHEV | 0.00044 | g/km | [49] |
| TOT BEV | TOT BEV (estim) + BEV extra | vehicles | |
| TOT BEV (estim) | Input data (for eight scenarios) | vehicles | Estimated from [29] |
| Tot Emission NMVOC gram | Emission Amount NMVOC Conventional Vehicles + Emission Amount NMVOC PHEV | g | |
| TOT Emission NMVOC ton | Tot Emission NMVOC gram × gram tonn conversion factor | t | |
| Tot Emission NOX gram | Emission Amount NOX Conventional Vehicles + Emission Amount NOX PHEV | g | |
| TOT Emission NOX ton | Tot Emission NOX gram × gram tonn conversion factor | t | |
| Tot Emission PM2.5 gram | Emission Amount PM2.5 Conventional Vehicles + Emission Amount PM2.5 PHEV | g | |
| TOT Emission PM2 5 ton | Tot Emission PM2 5 gram × gram tonn conversion factor | t | |
| Tot Emission SO2 gram | Emission Amount SO2 Conventional Vehicles + Emission Amount SO2 PHEV | g | |
| TOT Emission SO2 ton | Tot Emission SO2 gram × gram tonn conversion factor | t | |
| TOT NEW vehicles | From 276,693 (2018) to 370,369 € (2030) | vehicles | Estimated from [37] |
| TOT NMVOC costs | TOT Emission NMVOC ton × “NMVOC cost/ton” | € | |
| TOT NOX costs | TOT Emission NOX ton × “NOX cost/ton” | € | |
| TOT PHEV | Input data (for eight scenarios) | vehicles | Estimated from [29] |
| TOT PM2.5 costs | TOT Emission PM2.5 ton × “PM2.5 cost/ton” | € | |
| TOT pollutants costs | TOT NMVOC costs + TOT NOX costs + TOT PM2.5 costs + TOT SO2 costs | € | |
| TOT pollutants costs delayed | DELAY FIXED (TOT pollutants costs,1,pollutants costs initial value) | € | |
| TOT SO2 costs | TOT Emission SO2 ton × “SO2 cost/ton” | € | |
| TOT vehicles | From 2,329,173 (2018) to 1,746,880 € (2030) | vehicles | Estimated from [37] |
| Total km travelled BEV | BEV Operating × Average km travelled | km | |
| Total km travelled Conventional Vehicles | Conventional Vehicles Operating × Average km travelled | km | |
| Total km travelled PHEV | PHEV Operating × Average km travelled | km |
References
- World Economic Forum. Available online: https://www.weforum.org/agenda/2016/01/what-are-the-10-biggest-global-challenges/ (accessed on 7 June 2019).
- Sustainable Development Agenda. Available online: https://sustainabledevelopment.un.org/post2015/transformingourworld (accessed on 7 June 2019).
- Elkington, J. Cannibals with Forks: The Triple Bottom Line of Twenty-First Century Business; Capostone: Oxford, UK, 1997. [Google Scholar]
- Sustainable Development Goals. Available online: https://www.un.org/sustainabledevelopment/sustainable-development-goals/ (accessed on 7 June 2019).
- Sustainable Mobility for All. Global Mobility Report. 2017. Available online: https://www.sum4all.org/publications/global-mobility-report-2017 (accessed on 7 June 2019).
- Albino, V.; Berardi, U.; Dangelico, R.M. Smart cities: Definitions, dimensions, performance, and initiatives. J. Urban Technol. 2015, 22, 3–21. [Google Scholar] [CrossRef]
- Chourabi, H.; Nam, T.; Walker, S.; Gil-Garcia, J.R.; Mellouli, S.; Nahon, K.; Pardo, T.A.; Scholl, H.J. Understanding smart cities: An integrative framework. In Proceedings of the 2012 45th Hawaii International Conference on System Science (HICSS), Maui, HI, USA, 4–7 January 2012. [Google Scholar]
- Caragliu, A.; Del Bo, C.; Nijkamp, P. Smart Cities in Europe. J. Urban Technol. 2011, 18, 65–82. [Google Scholar] [CrossRef]
- Allam, Z.; Newman, P. Redefining the smart city: Culture, metabolism & governance. Smart Cities 2018, 1, 4–25. [Google Scholar] [CrossRef]
- Colvile, R.N.; Hutchinson, E.J.; Mindell, J.S.; Warren, R.F. The transport sector as a source of air pollution. Atmos. Environ. 2011, 35, 1537–1565. [Google Scholar] [CrossRef]
- United Nations Environment Programme. Action on Air Quality. 2015. Available online: https://www.unenvironment.org/resources/assessment/actions-air-quality (accessed on 7 June 2019).
- McKinsey & Company. An Integrated Perspective of the Future of Mobility. 2016. Available online: https://www.mckinsey.com/business-functions/sustainability/our-insights/an-integrated-perspective-on-the-future-of-mobility (accessed on 7 June 2019).
- World Economic Forum. Available online: https://www.weforum.org/agenda/2018/09/electric-vehicles-are-half-the-market-in-norway/ (accessed on 7 June 2019).
- Legambiente. Mal’Aria di Città. 2019. Available online: https://www.legambiente.it/malaria-di-citta/ (accessed on 7 June 2019).
- Regione Piemonte. Piano Regionale per la Qualità dell’Aria. 2019. Available online: https://www.regione.piemonte.it/web/temi/ambiente-territorio/ambiente/aria/piano-regionale-qualita-dellaria-prqa (accessed on 7 June 2019).
- Sterman, J. Business Dynamics—System Thinking and Modeling for a Complex World; Irwin McGraw Hill: Boston, MA, USA, 2000. [Google Scholar]
- Klöppfer, W. Life Cycle Assessment: From the beginning to the current state. Environ. Sci. Pollut. Res. 1997, 4, 223–228. [Google Scholar] [CrossRef] [PubMed]
- Massagie, M.; Boureima, F.S.; Cossemans, T.; Macharis, C.; Mierlo, J.V. A Range-Based Vehicle Life Cycle Assessment Incorporating Variability in the Environmental Assessment of Different Vehicle Technologies and Fuels. Energies 2014, 7, 1467–1482. [Google Scholar] [CrossRef]
- Kosow, H.; Gaßner, R. Methods of Future and Scenario Analysis—Overview, Assessment, and Selection Criteria; German Development Institute (DIE) Studies: Bonn, Germany, 2008. [Google Scholar]
- Shepherd, S.P. A review of system dynamics models applied in transportation. Transp. B Transp. Dyn. 2014, 2, 83–105. [Google Scholar] [CrossRef]
- Cagliano, A.C.; Carlin, A.; Mangano, G.; Zenezini, G. System dynamics modelling for electric and hybrid commercial vehicles adoption. In Proceedings of the 6th International Conference on Theoretical and Applied Mechanics (TAM ’15), Salerno, Italy, 27–29 June 2015. [Google Scholar]
- Garcia, I.; Miguel, L. Is the electric vehicle an attractive option for customers? Energies 2012, 5, 71–91. [Google Scholar] [CrossRef]
- Gorbea, C.E.; Lindemann, U.; de Weck, O.L. System Dynamics Modeling of New Vehicle Architecture Adoption, Impacting Society through Engineering Design. In Proceedings of the 18th International Conference on Engineering Design (ICED 11), Lyngby/Copenhagen, Denmark, 15–18 August 2011. [Google Scholar]
- Yang, W.; Zhou, H.; Liu, J.; Dai, S.; Ma, Z.; Liu, Y. Market evolution modeling for electric vehicles based on system dynamics and multi-agents. In Proceedings of the International Symposium on Smart Electric Distribution Systems and Technologies (EDST), Vienna, Austria, 8–11 September 2015. [Google Scholar]
- Onat, N.C.; Kucukvar, M.; Tatari, O.; Egilmez, G. Integration of system dynamics approach toward deepening and broadening the life cycle sustainability assessment framework: A case for electric vehicles. Int. J. Life Cycle Assess. 2016, 21, 1009–1034. [Google Scholar] [CrossRef]
- Caroleo, B.; Pautasso, E.; Osella, M.; Palumbo, E.; Ferro, E. Assessing the impacts of electric vehicles uptake: A System Dynamics approach. In Proceedings of the 41st Annual Computer Software and Applications Conference (COMPSAC), Turin, Italy, 4–8 July 2017. [Google Scholar]
- OECD Better Life Index. Available online: http://www.oecdbetterlifeindex.org (accessed on 7 June 2019).
- EAFO. Available online: https://www.eafo.eu/vehicles-and-fleet/m1 (accessed on 7 June 2019).
- Fondazione per lo Sviluppo Sostenibile (Sustainable Development Foundation). La riduzione della CO2 nel settore trasporti. 2013. Available online: http://www.fondazionesvilupposostenibile.org/wp-content/uploads/dlm_uploads/fileManager/Documenti/CO2%20Trasporti/Rapporto_di_sintesi.pdf (accessed on 7 June 2019).
- EPA. Available online: https://www.epa.gov/ghgemissions/overview-greenhouse-gases (accessed on 7 June 2019).
- WHO. Available online: https://www.who.int/airpollution/ambient/health-impacts/en/ (accessed on 7 June 2019).
- Bellini, P.; Baccini, M.; Biggeri, A.; Terracini, B. The meta-analysis of the Italian studies on short-term effects of air pollution (MISA): Old and new issues on the interpretation of the statistical evidences. Environmetrics 2007, 18, 219–229. [Google Scholar] [CrossRef]
- Perez, L.; Grize, L.; Infanger, D.; Künzli, N.; Sommer, H.; Alt, G.; Schindler, C. Associations of daily levels of PM10 and NO2 with emergency hospital admissions and mortality in Switzerland: Trends and missed prevention potential over the last decade. Environ. Res. 2015, 140, 554–561. [Google Scholar] [CrossRef] [PubMed]
- Kim, K.H.; Shon, Z.H. Long-term changes in PM10 levels in urban air in relation with air quality control efforts. Atmos. Environ. 2011, 45, 3309–3317. [Google Scholar] [CrossRef]
- HEATCO Project. Proposal for Harmonized Guideline. Deliverable 5. 2006, Germany. Deliverable 5. Germany, 2006. Available online: https://trimis.ec.europa.eu/sites/default/files/project/documents/20130122_113653_88902_HEATCO_D5_summary.pdf (accessed on 7 June 2019).
- Mock, P.; Yang, Z. Driving Electrification—A Global Comparison of Fiscal Incentive Policy for Electric Vehicles; White Paper; ICCT: Washington, DC, USA, 2014. [Google Scholar]
- PWC. Five Trends Transforming the Automotive Industry. 2018. Available online: https://www.pwc.at/de/publikationen/branchen-und-wirtschaftsstudien/eascy-five-trends-transforming-the-automotive-industry_2018.pdf (accessed on 7 June 2019).
- McKinsey&Company. Automotive Revolution—Perspective towards 2030. 2016. Available online: https://www.mckinsey.com/~/media/mckinsey/industries/high%20tech/our%20insights/disruptive%20trends%20that%20will%20transform%20the%20auto%20industry/auto%202030%20report%20jan%202016.ashx (accessed on 7 June 2019).
- BloombergNEF. Available online: https://about.bnef.com/blog/electric-cars-reach-price-parity-2025/ (accessed on 7 June 2019).
- Deloitte. New Markets. New Entrants. New Challenges. Battery Electric Vehicles. 2019. Available online: https://www2.deloitte.com/content/dam/Deloitte/uk/Documents/manufacturing/deloitte-uk-battery-electric-vehicles.pdf (accessed on 7 June 2019).
- ACI, Annuario Statistico. 2018. Available online: http://www.aci.it/laci/studi-e-ricerche/dati-e-statistiche/annuario-statistico/annuario-statistico-2018.html (accessed on 7 June 2019).
- RAC Foundation. Powering Ahead: The Future of Low-Carbon Cars and Fuels. 2013. Available online: https://www.racfoundation.org/assets/rac_foundation/content/downloadables/powering_ahead-kay_et_al-apr2013.pdf (accessed on 7 June 2019).
- Cars Sales Statistics. Available online: https://www.best-selling-cars.com/electric/latest-europe-electric-and-plug-in-hybrid-car-sales-per-eu-and-efta-country/ (accessed on 7 June 2019).
- Ventana Systems, Inc—Vensim (Harvard, MA, USA). Available online: http://vensim.com/ (accessed on 7 June 2019).
- UNIPOLSAI. Available online: http://www.unipolsai.com/sites/corporate/files/press_related_documents/pre_unipolsai_2015_10_20_unipolsai_presentati-i-risultati-dell-osservatorio.pdf (accessed on 7 June 2019).
- EEA. Available online: https://www.eea.europa.eu/highlights/no-improvements-on-average-co2 (accessed on 7 June 2019).
- GSE. Valore del fattore emissivo relativo all’energia elettrica fornita ai veicoli stradali a trazione elettrica. 2018. Available online: https://www.gse.it/documenti_site/Documenti%20GSE/Servizi%20per%20te/EMISSIONI%20DI%20CO2%20NEI%20TRASPORTI/Valore%20FE%20GHG%20energia%20elettrica%20fornita%20ai%20veicoli%20stradali%20elettrici.pdf (accessed on 7 June 2019).
- Danielis, R. Le emissioni di CO2 delle auto elettriche e delle auto con motore a combustione interna. Un confronto per l’Italia tramite l’analisi del ciclo di vita; No 17_1, Working Papers; SIET Società Italiana di Economia dei Trasporti e della Logistica: Parma, Italy, 2017. [Google Scholar]
- SINAnet. Available online: http://www.sinanet.isprambiente.it/ (accessed on 7 June 2019).





| BEV | PHEV |
|---|---|
| Nissan Leaf | BMW 225xe Active Tourer |
| Renault Zoe | Mini Countryman PHEV |
| Smart For two ED | Mercedes GLC350e |
| Tesla Model S | BMW i3 Rex |
| Citroen C0 | Volkswagen Golf GTE |
| Scenario | EV Trend | ‘TOT EV (Estim)’ 1 | Market Split (%) | ||
|---|---|---|---|---|---|
| In 2018 | In 2030 | ‘TOT BEV (Estim)’ | TOT PHEV | ||
| S1 (reference) | Pessimistic | 446 | 49,112 (2.8% of tot vehicles) | 100 | 0 |
| S2 | 50 | 50 | |||
| S3 | Moderate | 446 | 145.077 (8.3% of tot vehicles) | 100 | 0 |
| S4 | 50 | 50 | |||
| S5 | Optimistic | 446 | 254.267 (14.6% of tot vehicles) | 100 | 0 |
| S6 | 50 | 50 | |||
| S7 | Extreme | 446 | 415,323 (23.8% of tot vehicles) | 100 | 0 |
| S8 | 50 | 50 | |||
| Scenario | Optimal ‘Incentives Rate’ |
|---|---|
| S1 | 26% |
| S2 | 25.9% |
| S3 | 27.9% |
| S4 | 27.3% |
| S5 | 29.9% |
| S6 | 28.9% |
| S7 | 32.7% |
| S8 | 31.4% |
| Scenario | 2018 | 2020 | 2025 | 2030 | |
|---|---|---|---|---|---|
| S1–S2 | Pessimistic | 0.02% | 0.15% | 1.00% | 3.06% |
| S3–S4 | Moderate | 0.02% | 0.35% | 2.71% | 8.57% |
| S5–S6 | Optimistic | 0.02% | 0.58% | 4.65% | 14.84% |
| S7–S8 | Extreme | 0.02% | 0.91% | 7.53% | 24.08% |
| Scenario | # BEV Extra | Public Health Monetary Savings Cumulative (M€) | CO2 Saved Cumulative (Mt) |
|---|---|---|---|
| S1 | 2159 | 73.6 | 0.858 |
| S2 | 2129 | 72.3 | 0.850 |
| S3 | 2318 | 84.77 | 0.918 |
| S4 | 2262 | 80.94 | 0.893 |
| S5 | 2487 | 97.47 | 0.985 |
| S6 | 2396 | 90.77 | 0.941 |
| S7 | 2712 | 116.2 | 1.084 |
| S8 | 2583 | 105.3 | 1.012 |
| Scenario | # BEV Extra | Public Health Monetary Savings Cumulative (M€) | CO2 Saved Cumulative (Mt) |
|---|---|---|---|
| S2 vs. S1 | −30 | −1.3 | −0.008 |
| S3 vs. S1 | 159 | 11.17 | 0.060 |
| S4 vs. S1 | 103 | 7.34 | 0.035 |
| S5 vs. S1 | 328 | 23.87 | 0.127 |
| S6 vs. S1 | 237 | 17.17 | 0.083 |
| S7 vs. S1 | 553 | 42.6 | 0.226 |
| S8 vs. S1 | 424 | 31.7 | 0.154 |
| Scenario | # BEV Extra | Public Health Monetary Savings Cumulative (M€) | CO2 Saved Cumulative (Mt) |
|---|---|---|---|
| Moderate (S3 vs. S4) | +35% | +34% | +42% |
| Optimistic (S5 vs. S6) | +28% | +28% | +35% |
| Extreme (S7 vs. S8) | +23% | +26% | +32% |
© 2019 by the authors. Licensee MDPI, Basel, Switzerland. This article is an open access article distributed under the terms and conditions of the Creative Commons Attribution (CC BY) license (http://creativecommons.org/licenses/by/4.0/).
Share and Cite
Pautasso, E.; Osella, M.; Caroleo, B. Addressing the Sustainability Issue in Smart Cities: A Comprehensive Model for Evaluating the Impacts of Electric Vehicle Diffusion. Systems 2019, 7, 29. https://doi.org/10.3390/systems7020029
Pautasso E, Osella M, Caroleo B. Addressing the Sustainability Issue in Smart Cities: A Comprehensive Model for Evaluating the Impacts of Electric Vehicle Diffusion. Systems. 2019; 7(2):29. https://doi.org/10.3390/systems7020029
Chicago/Turabian StylePautasso, Elisa, Michele Osella, and Brunella Caroleo. 2019. "Addressing the Sustainability Issue in Smart Cities: A Comprehensive Model for Evaluating the Impacts of Electric Vehicle Diffusion" Systems 7, no. 2: 29. https://doi.org/10.3390/systems7020029
APA StylePautasso, E., Osella, M., & Caroleo, B. (2019). Addressing the Sustainability Issue in Smart Cities: A Comprehensive Model for Evaluating the Impacts of Electric Vehicle Diffusion. Systems, 7(2), 29. https://doi.org/10.3390/systems7020029

