Next Article in Journal
Industry 4.0 Technologies as Drivers of Strategic and Business Model Innovation: A Conceptual Framework
Previous Article in Journal
Emotional Contagion Mechanism and Response Strategy Simulation of Corporate Crises from the Perspective of Online Collective Action
 
 
Font Type:
Arial Georgia Verdana
Font Size:
Aa Aa Aa
Line Spacing:
Column Width:
Background:
Article

A Model-Based Systems Engineering Framework for Reassessing Structural Capacity Integrating Health Monitoring Data

by
Sharmistha Chowdhury
1,*,
Stephan Husung
2,* and
Matthias Kraus
1
1
Faculty of Civil Engineering, Bauhaus-Universität Weimar, 99423 Weimar, Germany
2
Faculty of Mechanical Engineering, Technische Universität Ilmenau, 98693 Ilmenau, Germany
*
Authors to whom correspondence should be addressed.
Systems 2026, 14(1), 2; https://doi.org/10.3390/systems14010002
Submission received: 11 September 2025 / Revised: 28 November 2025 / Accepted: 15 December 2025 / Published: 19 December 2025

Abstract

The reassessment of structural capacity is critical to maintain the safety, serviceability, and sustainability of ageing civil engineering infrastructure. Structural Health Monitoring (SHM) allows in situ measurements to be incorporated into structural models, updating the performance and reliability estimation based on available information. Digital Twins can be used to capture the behaviour of the system in the real world as live data and make use of rich sensorial data flow from the structural system. However, the growing complexity of multi-domain models, as well as decision-making and stakeholder interactions, makes it necessary to implement a structured modelling framework. This paper proposes a Model-Based Systems Engineering (MBSE) framework that incorporates an MBSE layer to coordinate model dependencies, correlate important parameters, and enforce traceability between measurement data, probabilistic assessment, and decision-making. Illustrated with a prototype application to an idealised case study of a bridge, this paper describes how using MBSE as a scalable, adaptive, and comprehensive framework can help enable data-driven structural reassessment. The work illustrates that MBSE can be used in civil engineering processes across multi-disciplinary departments to benefit the system lifecycle over time and identifies areas of further research required before the approach can be adopted for large-scale, real-world infrastructure.

1. Introduction

Since the last century, Systems Engineering (SE) approaches have been developed based on Systems Theory for the systematic development of complex solutions [1]. SE comprises ways of thinking, and processes and methods for analysing problems and considering the demands of various stakeholders. It supports informed and traceable decision-making and the holistic development and evaluation of technical solutions, including the incorporation of known reference systems [2]. In addition to processes and methods, Model-Based Systems Engineering (MBSE) approaches have also been investigated for several years using targeted digital models to support specific tasks during development [3]. The digital models range from semi-formal models in the early development phases to formal models for detailed specifications and analyses [4,5]. The models should be built according to systemic concepts. Explanations on these systemic concepts can be found, for example, in [6,7]. A systematic approach and targeted modelling are particularly important for civil engineering systems, such as bridges and buildings, which must be regularly assessed and maintained over long periods of time in changing conditions.
A reassessment of structural capacity is necessary to ensure the safety and sustainability of the ageing infrastructure. Conventional structural reassessment methods include deterministic design checks, visual inspections, and Finite Element (FE) simulations [8]. These methods, while useful, often lack the ability to incorporate real-time condition data and account for evolving damage states. A large number of existing structures, such as bridges, buildings, and offshore platforms, were constructed following old codes and design practices, whose assumptions may have been invalidated due to ageing, traffic increase, environmental changes, etc. [9]. The capacity estimation of the current infrastructure is uncertain because of several influences, such as degradation, material variability, and model assumptions [10,11,12,13]. Reliability analysis has long served as a framework for decision-making in this context [14,15,16,17,18].
In line with the developments towards the ‘intelligent bridge’ [19,20,21,22,23], many engineering structures will, in future, be equipped with networked real-time monitoring systems more comprehensively than before. An engineering structure and sensor system form a unit as a so-called ‘intelligent structure’, which independently analyses the collected data and converts it into information about the existing system states. Digital Twins leverage this data to update numerical models and simulate structural behaviour under varying conditions [24]. The integrated use of Structural Health Monitoring (SHM) in structural models allows for an understanding of actual in-service behaviour and enables updates to model parameters, such as stiffness and capacity, based on observed conditions. In this context, the structural model refers to the numerical or analytical representation of the structure, whereas the design model refers to the code-based framework (e.g., Eurocode) that defines the verification format and target safety levels used to determine design points. By processing SHM data through a model-updating scheme, e.g., Bayesian inference, the reassessment can move from assumption-based safety to observation-informed reliability.
Bayesian inference has emerged as a key method for updating structural state estimation using SHM data [25]. By continuously incorporating sensor measurements, Bayesian updating enables the refinement of model parameters and reduces uncertainty in structural predictions. Several studies have demonstrated improved predictive accuracy in fatigue damage prognosis [26] and structural reliability updating [27]. Based on this foundation, a novel approach has been proposed to reassess structural capacity reserves by re-examining the partial safety factor related to model uncertainty, using SHM-integrated model updating schemes [28,29,30].
A major challenge in structural reassessment and the subsequent compliance with specifications from, for example, the Eurocode, is that the process requires several models (e.g., update model, structural model, and design model) with different instances of the parameters. Therefore, a formalised MBSE perspective can be beneficial for the effective integration of multidisciplinary models and decision-making processes in Digital Twin frameworks. Some approaches for the systematic development of Digital Twins using MBSE are known in different fields [31,32,33,34,35,36]. In this contribution, MBSE is intended to become an integral part of the Digital Twin and should support decision-making in structural reassessment. While prior research has demonstrated the benefits of SHM, Bayesian inference, and Digital Twin technologies, the incorporation of MBSE into structural reassessment can enable a more holistic and systematic investigation. Within the scope of this study, it is examined how MBSE approaches can support the planning and organisation of reassessing structural capacities through the integration of SHM data. The proposed MBSE-SHM integration provides a scalable, adaptive, and data-driven approach for structural reassessment, which can ultimately contribute to enhancing the reliability, maintainability, and sustainability of critical infrastructure.
The objective of this contribution is to examine the support for SHM and Bayesian updating through MBSE and to discuss initial concepts for integration. The concept is realised as a prototype and discussed using a concrete example from civil engineering. The summary explains the need for further research.

2. Fundamentals and State of the Art

2.1. Reassessment in the Context of Calibration of Design Values

Reliability is a basic performance requirement in the design assessment of any structural system. It indicates the capacity of a structure to perform its intended function under design conditions throughout its service life. Structural reliability is based on the interaction between the intrinsic resistance of the structure and material, and the effects of actions brought upon the structure. These interactions have traditionally been modelled stochastically and account for the uncertainties, both in resistance and in loading. A basic requirement of design is that the resistances of a system should purposely outweigh the effect of actions, to a limit such that the probability of failure remains below an accepted threshold [37]. This relationship has been traditionally explained through a limit state function:
g ( r , e ) = R E ,
where R is the structural resistance as a function of material or system parameters, and E is the effect of applied actions. Both R and E are considered random variables, generally represented with probability distributions and the statistical parameters μ R , σ R and μ E , σ E , respectively. Figure 1 visualises both the marginal and joint probability densities of R and E [28,29,38]. The joint probability distribution is defined as
f R , E ( r , e ) = f R ( r ) · f E ( e ) .
In this study, R and E are assumed to be statistically independent, which is a common assumption in structural reliability analysis, as load effects and resistances typically arise from distinct physical sources. The failure domain is identified as the region where g ( r , e ) < 0 , and the corresponding failure probability P f is calculated as the integral over this domain, which serves as a quantitative measure of structural safety. To facilitate probabilistic assessment, the system model is often transformed into standard normal space. Within this space, the shortest distance from the origin to the limit state surface g ( r , e ) = 0 defines the reliability index β . This index serves as the basis for structural reliability, the failure probability being related to it by
P f = Φ ( β ) or β = Φ 1 ( P f ) ,
where Φ ( · ) is the cumulative distribution function of the standard normal distribution. The reliability index is supported by the sensitivity factors α R and α E , which describe how the uncertainty on the resistance and the action affect the system reliability. The associated design point values are given by
r * = μ R α R · β · σ R , e * = μ E α E · β · σ E
This reliability formulation provides the fundamental framework for quantifying structural performance under uncertainty. While the detailed derivation and the role of sensitivity factors ( α R , α E ) are well established in the literature, only the key definitions are retained here to maintain focus on the integration of reliability assessment within the broader MBSE framework.

2.2. Structural Health Monitoring, Digital Twin, and Model Updating

Structural Health Monitoring (SHM) and Digital Twin technologies play a key role in reassessing ageing structures as they allow real-time data to be fed into a model. SHM involves the process of monitoring long-term structural change, as measured by changes in strain, displacement, velocity, or acceleration, using an array of suitably distributed sensors. These data assist in reasoning about the in-service performance of the structure and therefore form an essential basis for model updating. The concept of SHM is further extended with the introduction of a Digital Twin, which essentially depicts the physical structure in the virtual model as it becomes updated with the arrival of new data. The model represents the as-is of the system and is used to dynamically forecast, simulate, and act. For structural reassessment, the Digital Twin serves as a live counterpart of the structural assets that integrate data from monitoring systems and provide feedback to the revised performance or reliability models [39,40].
One of the central applications of the Digital Twin is model updating, a method whereby the computational replica of the structure is adjusted to actual behaviour. This is particularly important when parameters of stiffness, damage, or degradation are uncertain or time-dependent. Model updating frameworks generally consider the (unknown) parameters of interest, which are denoted hereafter as x , being uncertain and updatable from measured data d such as the strain field value at different sensors. Bayesian updating is one structured approach to combine knowledge of parameters with new sensor data (among many others). Based on Bayes’ theorem [25,41,42], the posterior probability distribution of parameter vector x given the observations d is expressed as p ( x d ) = p d x p ( x ) p d , where p ( x ) is the prior distribution representing the state of knowledge (or belief) before an analysis, p d x is the likelihood function, and p x d is the posterior distribution, representing the knowledge (belief) about the parameters after integrating data. The updated distribution, known as the posterior distribution, is a function representing the improved knowledge about the condition of the system. Here, the estimation error is regarded as a sum of model and measurement imprecision, usually assumed to follow a Gaussian distribution. Although the form of the mathematical solution may depend on the structural model and configuration of sensors, the posterior distribution represents the system information with a statistically consistent approach.
Crucially, the model updating is not restricted to the framework of Bayesian inference. Other approaches, such as Kalman filtering [43,44], system identification [45,46], and data assimilation methods [47], can also be employed depending on the model complexity, sensor resolution, and available computational resources. Whether implemented directly or indirectly, the objective of these techniques is to modify system parameters and model states such that the virtual representation of the structure more closely approximates its physical counterpart.

2.3. Application of Reassessing Structural Capacity Incorporating SHM

The general principles of reassessing structural integrity using SHM information were outlined in earlier work by Chowdhury and Kraus [28,29,30]. Following the proposed development, let us recall the structural system—a rail bridge—whose strain response is monitored at selected sensor locations. Uncertainties in the geometric and material properties are modelled in the form of random variables characterised by statistical distributions. Simulated samples of these parameters are used to calculate the variability of the bending stiffness E I as a relevant property. The resulting distribution of E I is estimated using model selection criteria such as AIC (Akaike Information Criterion) and BIC (Bayesian Information Criterion) to select the best-fitting probability distribution among several candidates and define the prior distribution p ( E I ) for Bayesian updating. The strain data obtained from the structural model was synthesised with noise and served as the measurement response of a structure in service. This data takes on the role of probability in the Bayesian formulation, which was used to estimate the updated stiffness values according to the observed responses. Details on Bayesian model updating in the context of this application can be found in [28,29,30].
The effectiveness of the updating process is influenced by the configuration of the measurement system. Both the number of sensors and their spatial distribution play a decisive role in how well the structural condition can be derived. A sparse arrangement of sensors can lead to incomplete or distorted estimates, while denser configurations generally improve accuracy; however, at a higher cost and with greater complexity. In addition, the level of inherent noise in the sensor signals significantly affects the reliability of the measured response. Higher noise levels can obscure the actual structural behaviour and lead to incorrect conclusions if not properly accounted for. To address this issue, measurement uncertainties are explicitly modelled, enabling sensitivity analyses for different sensor arrangements and noise intensities. This provides insights into how the monitoring configuration affects the accuracy of parameter updates and supports the determination of minimum sensor requirements for reliable assessment. Ultimately, understanding these influences helps guide the development of efficient and effective SHM systems tailored to the requirements of decision-making under uncertainty.
A conceptually simplified flowchart, shown in Figure 2, summarises the most important aspects of the process. In the first block of the Structural Model, the structure is modelled (numerical/analytical) with its nominal design characteristics, the resistance (R) is defined according to the design (e.g., yield strength of material), and the effects of the action (E) are estimated based on the probable action scenario. The structure is then instrumented with various sensor layouts in the Measuring System Model such that the measurements can be obtained under operating conditions. The measurement data is transferred to the Update Model, where a mathematical model updating (e.g., Bayesian inference) can be used to reassess the bending stiffness in order to estimate the actual or as-is behaviour of the structure. In the following Design Model block, the updated structural condition is evaluated using a semi-probabilistic framework with reassessed reliability index β , which supports refined decision-making regarding structural performance and safety. This integrated methodology provides a systematic approach to reducing epistemic uncertainty and improving confidence in structural assessment by combining model-based design with measurement-based updates.

2.4. Describing Systems Based on Characteristics and Properties

For the classification of the different parameters of the structures (e.g., for describing the geometry, materials, and resistance) used for reassessment and SHM (see Section 2.1 and Section 2.2), a structured approach for describing technical systems using systemic concepts should be used.
Weber has introduced the so-called CPM (Characteristics–Properties modelling) approach as the basis for the systematic description of technical systems [48] (see also Figure 3). The CPM approach is based on the preliminary work of various authors [49,50,51]. This approach describes technical systems in terms of characteristics ( C i ) that can be directly influenced during development and properties ( P j ). On the one hand, properties describe the stakeholders’ requirements (e.g., the necessary loading capacity of a bridge or its service life) as required properties and on the other hand, the properties that are actually realised on the basis of the characteristics and external influences as as-is properties. Every system has to fulfil numerous properties, some of which may be in conflict with each other (costs vs. service life, etc.). As a result, many compromises have to be made during development.
For the effective management of civil infrastructure systems, it is significant to evaluate existing structural capacity for operational and environmental uncertainties. This problem can be effectively conceptualised from a systemic design perspective using the CPM approach, where characteristics ( C i ) refer to the physical and design-defining parameters of the civil infrastructure, such as geometry, material, and boundary conditions that parametrise the structure and that can be updated against inspection or monitoring data. The properties ( P j ) signify structural behaviours—such as strain or displacement response. External conditions ( E C j ) (these are not shown in Figure 3) describe factors such as load collectives or environmental exposure.
The CPM approach is complemented by the PDD (Property-Driven Development) approach, which describes development as an iterative process of synthesis and analysis between the required as well as as-is properties and the characteristics [48].
The relationships in the CPM approach are mathematically formalised in the reassessment framework through the inclusion of measured performance outcomes and prior structural models. Measurement data d ( s s ) , collected from different sensor configurations ( s s = 1 , , N s ), are used to characterise uncertain structural properties, such as strain or displacement amplitudes. These properties are represented as amended attributes and are linked to characteristics through structural mechanics or empirical models. Based on uncertain model parameters, a prior distribution p ( θ ) can be established over quantities such as material degradation rates or stiffness reductions. This prior is updated by the likelihood p ( d ( s s ) θ ) , resulting in the posterior distribution p ( θ d ( s s ) ) through Bayes’ theorem. This iterative inference process reflects the PDD aspect, where differences in observed properties are exploited to iteratively refine inferences about internal structural characteristics. Within the Bayesian framework, sensor data from multiple configurations ( s s = 1 , , N s ) are explicitly incorporated by modelling the uncertainty in measurements d ( s s ) . The noise and error propagation from sensors is captured within the likelihood function p ( d ( s s ) θ ) . This noise can either be assumed to follow known distributions (e.g., Gaussian, uniform) or be derived from prior calibration data for the specific sensor types. In cases involving heterogeneous sensor types or configurations, the noise model is adapted to account for differences in measurement precision, accuracy, and resolution.
The proposed reassessment strongly depends on the number of sensors ( N s ) and their arrangement in the structural system. Although more sensors generally provide more data points, and all contribute to shaping the posterior distribution of structural properties, there remains a trade-off due to redundancy and correlations in the data. Sensors must be strategically located to yield the most informative data about the structure—specifically in areas most likely to experience significant stress. From the CPM/PDD perspective, sensors enable the determination of as-is properties ( P j ) and based on this, a refinement of characteristics ( C i ) associated with properties ( P j ), thereby enriching the knowledge base in a way that is meaningful for both analysis and synthesis operations.
Furthermore, determining whether the structural performance satisfies code-suggested reliability targets can be framed as an inference process. In this approach, the updated properties are evaluated through the posterior distribution of system parameters and compared against threshold values ( P R j ) to be met. If deviations are identified, revised characteristic values or appropriate measures (e.g., retrofitting) can be recommended. This cyclic synthesis–analysis loop, where uncertainty propagates from characteristics to properties bidirectionally, positions the CPM/PDD framework as a beneficial principle for structural reassessment under reliability constraints. The Bayesian updating framework, in conjunction with the CPM/PDD model, provides a robust mechanism for incorporating these uncertainties into the decision-making process, ensuring that the structural capacity is reassessed with the most accurate and reliable information available.

2.5. MBSE for Structural Reassessment

SE approaches support the development of complex systems by providing a structured framework of processes and methods, as well as encouraging systemic thinking that supports both holistic and specific perspectives [1,53]. MBSE is the targeted extension of SE through the use of task-specific models. Examples of tasks include determining requirements, decomposing system requirements and identifying relevant properties (see CPM approach in Section 2.4, etc.) [54,55]. Additionally, MBSE models can serve as the basis for further derived models that support activities throughout the development process [56,57]. The integration of MBSE and simulation models is particularly important here [58,59]. The modelling language ensures that the models specified are both understandable and applicable to all relevant stakeholders. The Systems Modelling Language (SysML, published by the Object Management Group (OMG), see also [60,61]) is used worldwide as a standard modelling language for modelling different systems. The SysML uses principles from Systems Theory and describes systems in terms of different elements and their relationships. Specific views are available for creating and utilising the elements and relations [62,63]. System Theory states that every system can consist of several sub-systems and that a system can be integrated into superordinate systems [6]. Figure 4 shows an example of a bridge that is integrated into a superordinate system (so-called system context). The context of this system comprises the environment of the bridge and includes other systems, such as other structures or natural elements (e.g., the ground), as well as users. The bridge itself consists of several sub-systems, such as the piers and the sensors required for monitoring.
MBSE models can be extended to enable their targeted use for specific tasks. SysML models are based on metamodels that can be extended using so-called stereotypes [63] (see also Figure 5). This enables the creation of task- and problem-specific or domain-specific language metamodels. In addition to the modelling language, various modelling frameworks exist for specific purposes. For example, MagicGrid [64] or SPES [65] can be used for the development of technical systems.
MBSE approaches, especially those based on SysML, provide a systematic, structured framework for modelling and analysis. The CPM approach includes supplementary classifications for describing technical systems, in particular with a clear distinction between characteristics and as-is as well as required properties. Together, CPM/PDD and MBSE can provide a foundation for systematically supporting structural reassessment. This contribution therefore examines the combination of CPM/PDD for describing characteristics and properties, as well as iterative analysis and synthesis processes with MBSE for modelling the associated elements and their relationships, and approaches to structural reassessment.
Alternative approaches to MSBE modelling, particularly with the integration of simulations, would be possible, for example, on the basis of the Object Process Methodology (OPM) specified in the ISO 19450 standard (see e.g., [66]). With a focus on modelling as the basis for communication between different stakeholders, this contribution follows the MBSE approach.

3. Motivation for Integrating MBSE in Structural Reassessment

The discussions in the previous sections have provided the theoretical and methodological background of reliability evaluation, model updating, and system characterisation for structural reassessment, as well as relevant aspects from the state of the art. Based upon this foundation, the current section provides the basis and rationale for incorporating these components into an MBSE framework.
The framework described in Section 2.3 provides a systematic way of updating the structural capacity of civil engineering structures, which involves analytical modelling, stochastic parameter sampling, and Bayesian inference based on measurement data. However, with the increasing complexity of structural systems, in both construction scale and modelling capability, and with the higher dependability on monitoring data for lifecycle decisions, managing the process individually may lead to challenges in handling transparency and traceability in the work process and integration of the process within the global system lifecycle aspect. This is especially relevant for civil engineering projects in which multiple stakeholders, such as design engineers, monitoring specialists, asset owners, and regulatory bodies, operate with different tools, terminologies, and information needs throughout several decades of service life. As the structural assessment matures toward multi-physics and multi-scale evaluations, including fatigue and creep, crack initiation and propagation, and traffic-induced variability and environmental ageing, the models used within such tools become increasingly complex. To cope with this complexity, using, e.g., spreadsheets, scripts, or simulation tools, throughout the lifetime of the structure, quickly becomes unfeasible.
A main objective of MBSE is to address such challenges by offering a unified framework that organises relevant modelling aspects—ranging from the decision of structural type to maintenance based on SHM—into an interconnected system model. This includes analytical models, sensor configurations, uncertainty characterisations, and decision logic. Probabilistic information can also be integrated into the system model repository in MBSE models (e.g., via mean values and standard deviations as parameters of model elements), enabling systematic planning of SHM-based system updates using conventional model calibration or advanced Bayesian inference. However, detailed models are more appropriate for analysing probability information, especially in conjunction with appropriate visualisation.
While MBSE is widely adopted in other engineering disciplines [67,68,69], combining MBSE with the structural reassessment of structures opens up new possibilities. Conventional health monitoring typically relies on historical data alone. SHM and the rise of Digital Twin technologies have recently come along to narrow this gap. MBSE can help in modelling the relevant characteristics, properties (e.g., degradation resistance, and resilience) and external conditions (e.g., excitation magnitude) as well as their relationships. Additionally, MBSE can support the planning of parameter updates using (federated) modelling to holistically combine as-is sensor data with structural models and design model, supporting dynamic updates of performance expectations based on material deterioration, environmental exposure, and operational stresses over time.
MBSE can support lifecycle traceability through the system model because revised properties as remaining capacity (e.g., bending stiffness, and allowable crack length) from track measurements propagates in an organised manner through associated models, such as predictions of load effect or design safety factors. Furthermore, MBSE can enable modular complexity management: various modelling problems, such as geometry, load models, Bayesian inference, and safety calibration, are modelled as separate but interacting sub-systems. This modularity allows engineers to adjust or extend one component, for example, sensor placement or uncertainty modelling, without compromising the overall model integrity. Through the system model representations and standardised modelling languages (e.g., SysML), MBSE can support effective communication across domains. This transits the whole assessment from local fragmented analysis to global system integration.
Furthermore, utilisation of the MBSE model can aid the transition to Digital Twins. Digital Twin becomes an ‘intelligent structure’ as a computer model, constantly updated with new observations and allowing for the prediction of structure behaviour, risk-informed decisions, and predictive maintenance planning [22]. For instance, upon integrating the new bending stiffness into the MBSE, this can be used to feed back to subsequent design recalibration, life extension strategies, or interventions. Moreover, MBSE can also facilitate cross-disciplinary cooperation by facilitating common understanding through formal charts, requirement structures, and interdependency models (which is another way of bridging the structural engineer, data analyst, asset owner, and regulatory gaps). The formalisation ensures that each party can access the information they need at the required level of detail, and increases coordination and eliminates uncertainty.
Thus, MBSE can play a role in augmenting and scaling the existing analytical and probabilistic tools as an underlying infrastructure that links model-based design, measurement-informed updating, and system-level decision-making in a lifecycle-oriented manner. MBSE can therefore be seen as a natural and essential follow-on in the evolution of structural reassessment in data-rich and model-centric engineering environments.

4. MBSE-Supported Reassessment

As described in the previous sections, MBSE should support in managing the increasing complexity of structural reassessment. On the one hand, a systematic approach should be used when planning structural assessment measures and when reassessing the relevant properties and characteristics of structures (see Section 4.1). The systematic approach is intended to guide the execution of the necessary steps for structural reassessment, including the interaction of the individual models and the documentation of decisions. On the other hand, MBSE is intended to provide support in the form of metamodel-based modelling to represent the relevant information on required and as-is properties, characteristics, measurements, etc., as well as their relationships in a comprehensible manner (see Section 4.2). Both aspects, systematic approach and modelling the relevant information, can be represented and linked in one MBSE system model. This enables a holistic and traceable description.
In MBSE models, not all data from the detailed models, such as the design model, structural model, model update (Bayesian), measurement models, etc., should be stored redundantly. This would overload the MBSE models and is not beneficial to the objective of having a single source of truth due to redundancy. In addition, the tools for the detailed models often provide suitable visualisations for the content in the models. MBSE, therefore, does not replace the existing detailed models; rather, it adds a system model at a supplementary system level for planning and organisation to the existing detailed models (see Figure 6). The detailed model parameters and measurement data are also exchanged directly between the different detailed models. As with the utilisation of MBSE for mechatronic system development, relevant—mostly more abstract—model parameters and data from the measurement are transferred to the system models for planning and organisation. This is illustrated in the schematic illustration in Figure 6 by the different interactions.

4.1. Systematic Approach Using MBSE

Several MBSE methods already exist today (see also [65,70,71]). These methods support the development of technical solutions based on the requirements (including required properties) and the analysis of the solutions with regard to the requirements. Since the objective and boundary conditions for structural reassessment differ from existing MBSE approaches, a different method is required. In structural reassessment as a basis for comparing as-is reliability properties with the reliability required by the design code, the structure already exists. This implies that assumed characteristics and properties are already available. The systematic approach must enable a comparison with the reliability specifications in the design code based on the available assumed as-is properties, including their uncertainties. If the necessary reliability cannot be ensured with the available assumed as-is properties, a reassessment must be planned. For this purpose, a monitoring system may be applied to the structure, providing productive measurement data for assessing the structural behaviour (see Section 2.3). Based on the reassessment, the relevant as-is properties for determining reliability may subsequently be recalculated and compared with the requirements in the design code.
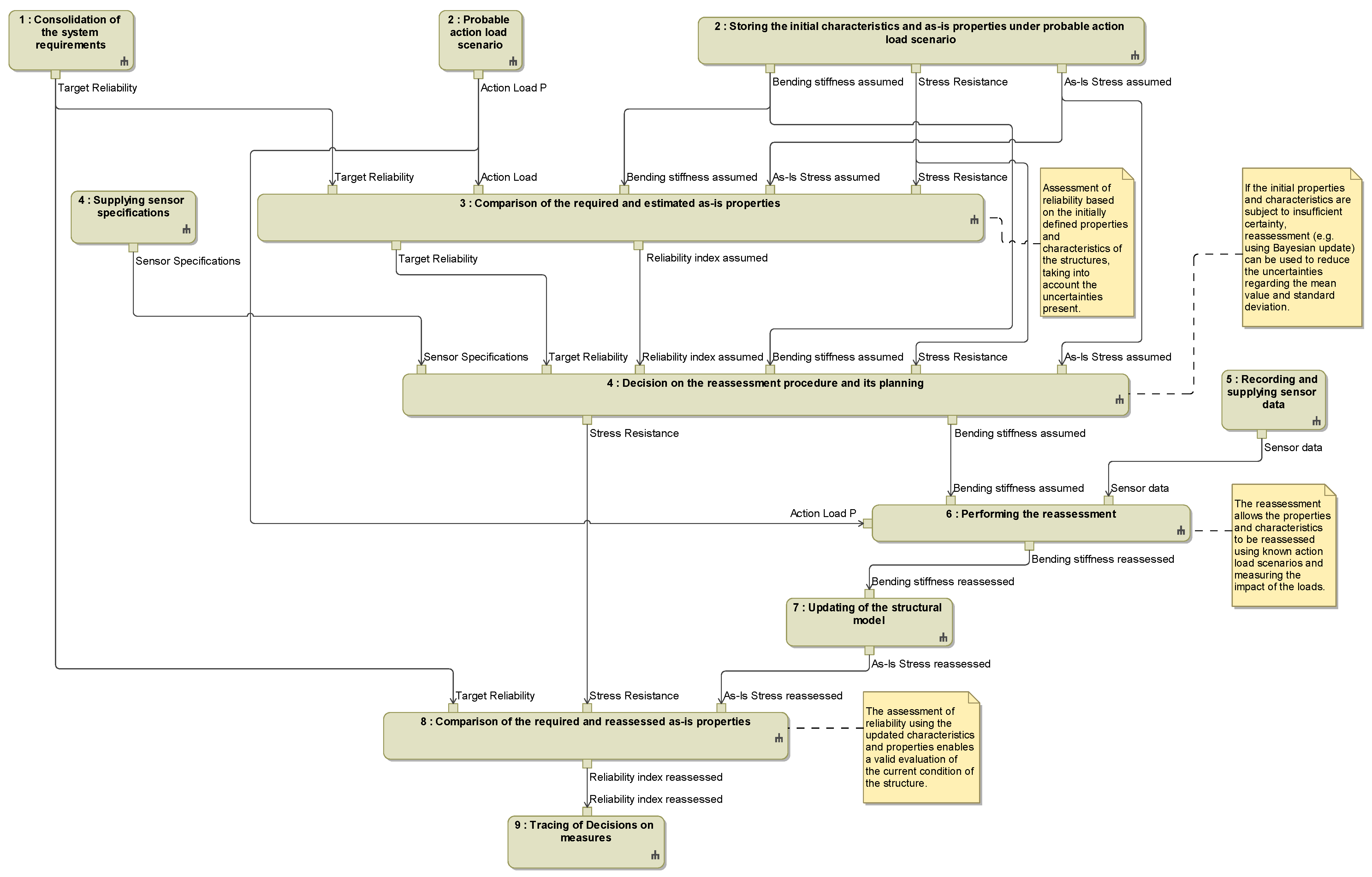
The following paragraph explains the individual steps of the MBSE-supported method proposed here. The steps of this method are shown in Figure 7 (schematic illustration) and Figure 12 (implementation in the MBSE model). The requirements for the structure form the starting point. The requirements could originate from different stakeholders (regulatory bodies, asset owners, etc.) and reference sources (e.g., design code) and must be consolidated (step 1). In step 2, to prepare for the reassessment and the necessary measurement, the load is assumed, which in a later step serves as the basis for setting up suitable sensor systems to monitor the structural behavior. In addition, the probabilistic characteristics and as-is properties (marked as “assumed” in Figure 8) can be derived from the initial structural models (also step 2). The comparison of the required and assumed as-is properties (step 3), including the available probability distribution, forms the basis for the decision on the overall reassessment procedure and its systematic planning (step 4). Some steps, such as step 4, involve several models (see Figure 7). The integration of detailed parameters in conjunction with the visualisation in the structural and design model, together with the higher-level description and visualisation of relationships in the MBSE model, could, for example, support decision-making.
During the planning of the reassessment, the procedure is defined—within the context of this paper, using Bayesian inference—along with the specification of the required measurements, sensor types, and their respective locations. The necessary specifications are required from the Measuring System Model for planning the reassessment. These are also marked as step 4 in Figure 7, as they contribute to this step. The sensor data is recorded (step 5), which is required for the reassessment. The results from the measurements are processed using the Bayesian update model to recalculate the statistical distribution of the characteristics and properties (step 6). The results are fed back into the structural and system models by supplementing the estimated properties and characteristics with the newly reassessed ones (step 7).
The comparison of the reassessed as-is properties with the required properties forms the basis for deriving measures (step 8). As described in [28,29,30], a sufficiently low failure probability must be achieved for a structure to be considered safe. In the semi-probabilistic approach of the Eurocode, this requirement is represented by a target reliability index, which typically corresponds to the annual or lifetime failure probabilities that are considered acceptable for a given consequence class [37]. If updated information about the properties and actual characteristics results in a reliability index that is significantly below this target value, the structure is classified as high risk. In this context, ‘high risk’ corresponds to situations where excessive uncertainties—for example, due to degradation mechanisms, reduced material strength, or increased variability of load effects—lead to a posterior reliability index that no longer meets the minimum safety margin implied by the design model. Excessive uncertainty may relate to unusually large standard deviations of key parameters (e.g., stiffness, and remaining cross-section capacity), broad a posteriori probability distributions, or a significant shift of the mean value of the updated resistance towards the limit state. This situation was clearly illustrated in the study of the riveted steel railway bridge in [30]. Due to corrosion-induced cross-section loss and accumulated fatigue damage, the updated resistance distribution showed both a reduced mean value and increased dispersion. In combination with the variability of the load effects, this resulted in a posterior reliability index that was below the target value specified in the Eurocode framework. In such cases, the high-risk result indicated by the reliability assessment serves as a trigger for reassessment, targeted inspection or intervention measures. MBSE models can be used to describe the various instances of properties and characteristics and their relationship with the results of the reassessment (see Section 4.2). Figure 7 shows a simplified step 9 for documenting and tracing the decisions.

4.2. Template for the System Model

The systematic approach in Section 4.1 is supported by a system model based on a metamodel. For this purpose, the system model is included at a supplementary system level to organise and federate the detailed models, as shown in Figure 6.
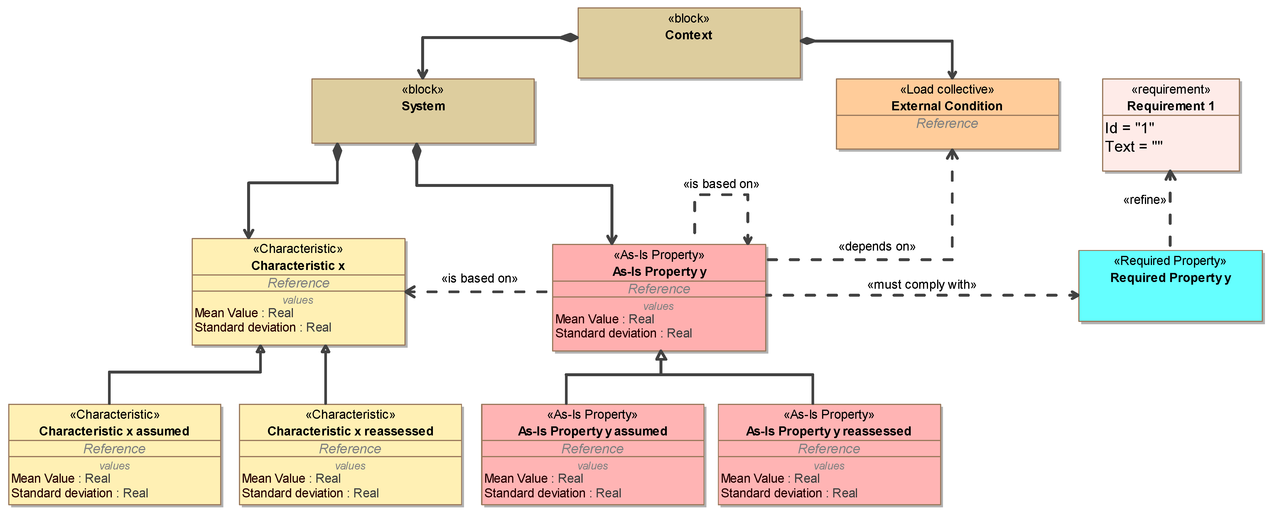
In order to enable unambiguous and traceable modelling, a metamodel for elements and relations was created using a SysML profile. The metamodel was initially implemented as a template (see Figure 8) so that specific models can be created based on the template. The template for the system model is explained in more detail below.
The system model must contain the relevant characteristics, as-is and required properties, including probability information and the relationships (traces) between these elements. Several concepts from the SysML are used to create the system model. SysML offers the option of creating specific model elements and relationships using stereotypes. Relevant parameters can be added to the stereotypes, as in the context of this paper for describing the probability information and the reference. For the system model supporting the reassessment process, this applies to model elements such as the as-is and required properties, the characteristics, and the elements of the reassessment. In addition, specific relationships are required for the systematic approach, such as “must comply with” or “is based on”.
In SysML models, views are used to present and modify elements and their relationships. These views are dynamic and adapt to changes in the model. In addition, further specific views can be created based on the elements and relationships (see, for example, the Relation Map in Figure 10). Please note that the Relation Map only shows elements and their relationships for selected types of relationships (see legend in Figure 10).
Another concept used in SysML is inheritance via generalisation relationships. This means that all inherited elements receive the properties of the source element. However, specific instances can also be created. This concept is used for instances of characteristics and as-is properties with assumed and reassessed values.
As described, the MBSE model should be introduced at a supplementary system level in order to orchestrate relevant parameters across the detailed models. In addition to the exchange of data between the detailed models, it must also be possible to exchange data between the MBSE model and the detailed models. Several approaches exist for this purpose. These include direct model couplings (e.g., via the Cameo Simulation Toolkit) or references between the models. For the investigations in this paper, references (see “Reference” in Figure 8) representing the parameter names have been used so far. Direct model couplings are planned for future activities.

5. Application of the MBSE Approach for Reassessing Structural Capacity Incorporating SHM

The method described in Section 4.1 and the template described in Section 4.2 were used for the structural reassessment of the bridge explained in Section 2.3. The modelling of the method and the model of the bridge derived from the template form two linked aspects in the MBSE model, which are intended to support both the planning and the guidance for the execution of the structural reassessment.
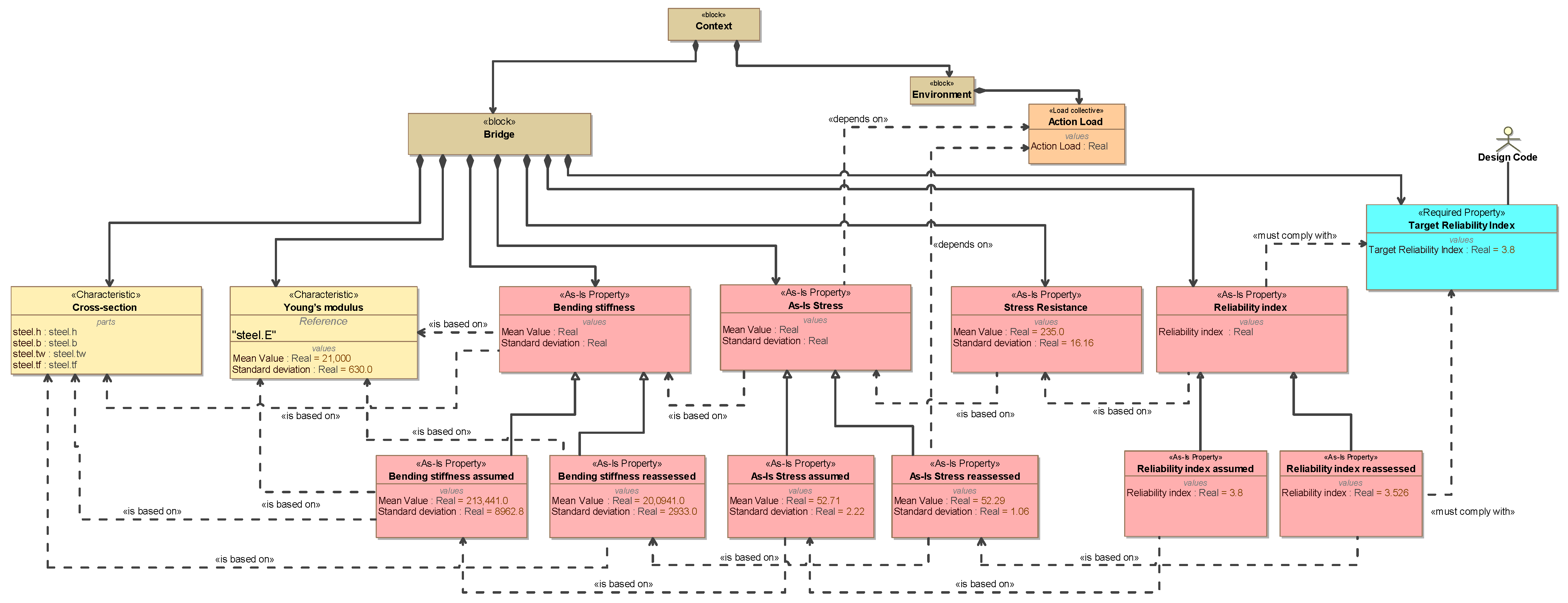
The MBSE model contains model elements for describing the different instances of the characteristics and properties (assumed and reassessed) of the bridge (see Figure 9). These include the mean values and standard deviations of the characteristics and properties. The type ‘real’ was used for the values of the properties and characteristics in Figure 9. For the purpose of simplification, no specific data types with units were assigned in the figure. To evaluate the bridge regarding structural performance and safety, the “Target Reliability Index” is required based on the design code [37]. This must be compared with the actual reliability described by the “Reliability Index” in order to evaluate the bridge. Since the assumed properties and characteristics are initially available, the “Reliability Index” is based on the “As-Is Stress Assumed”. This depends, among other things, on the “Bending stiffness assumed”, which in turn depends on the “Cross-section” and “Young’s modulus”. After reassessment, the respective “reassessed” properties can be used. The dependencies between the properties and characteristics are described in the MBSE model via relationships. Further views can be created based on the relationships to describe the dependencies between properties and characteristics, making them clearly understandable (see Figure 10). In addition to the specification of the bridge elements, the coupling of the sensors and the introduction of load into the bridge are also specified. To ensure traceability, the same model elements are used to model the bridge, including its properties and characteristics, and to describe the coupling of the sensors and the loads acting on the bridge, and are represented in the relevant diagrams (see for example Figure 9). Dividing the information across several diagrams reduces visual complexity and enables problem-specific views. The diagrams for the coupling of the sensors are therefore not included in this paper.
The detailed values for the properties and characteristics come from the various models (structural model, design model, etc.). Within the scope of this work, the relationship between the parameters in the MSBE and the detailed models was initially established via name references (the name of relevant parameters from the detailed models is included in the MBSE model as a reference). One reference is shown in Figure 9. For future work, a direct coupling (e.g., by directly calling a scripted structural model and design model from the SysML model) is also planned.
The MBSE model thus encompasses the relevant parameters and their relationships (presented in a deliberately simplified form in the paper) and can therefore support the decision on the necessary reassessment (see step 4 in Figure 7). It is important that the MBSE model is used to supplement the decision, especially since the relationships between the parameters are clearly visualised. Detailed models, especially the structural model and design models, are always necessary for decision-making. In the MBSE model, the decision can be documented in conjunction with the parameters used for the decision.
The reassessment requires measurements which would be obtained from the real action load. For the railway bridge examined in [28,29,30], this corresponds to several train passages with different masses, occurring at speeds of up to 120 km/h and at different frequencies. To ensure the traceability of the action load determination, use case diagrams and activity diagrams can be used in the MBSE model to describe the details of the scenarios (see Figure 11). For the present use case, the scenario is simple, as the trains travel over the bridge at a known frequency. However, the loading scenarios are significantly complex for other structures.
In addition, the MBSE model includes the method description with the relevant characteristics and properties of the bridge, specifications from the design code, and the measurement data (see Figure 12). Different models (structural model, design model, etc.) are required for the individual method steps. The model parameters are linked to the steps of the method so that it is easy to navigate between the different aspects. For the purpose of comprehensibility, the individual steps are provided with notes on the objective of each step. SysML provides corresponding nodes in the activity diagram for describing decisions (these are not included in the figures in the paper). In addition, the decision nodes can be further documented.

6. Conclusions

In the context of civil engineering, it is important to reassess the characteristics and properties of structures in order to evaluate the status of structures and derive appropriate measures to ensure their reliability. The use of real as-is data from structures through methods such as SHM provides an important basis for this. The consideration of uncertainties, the demand for traceability of decisions, the efficient utilisation of different simulation models and tools, and the necessary involvement of multiple stakeholders require systematic approaches and suitable, holistic modelling of structures. The paper proposes the coupling of Bayesian updating and SHM, based on the work of Chowdhury and Kraus [28,29,30], with MBSE approaches, taking into account the modelling guidelines of the CPM approach. MBSE modelling provides an additional modelling layer that serves to orchestrate the individual detailed models. Within the MBSE models, the relevant characteristics and properties, including their instances and relations, are represented in abstract form. This enables a holistic view and analysis of the structures and plans for reassessment. The representation, which is based on SHM data and used for model updating routines, can support decisions throughout the lifecycle, for example, in maintenance planning, safety reviews, or capacity reassessments. MBSE can support data-based and traceable decision-making throughout the entire system lifecycle by linking and coordinating the parameters in the existing models with the real structural data.
The MBSE model must be coupled with relevant detailed models such that the appropriate parameters can be mapped and updated. In this contribution, this was initially conducted in a simplified manner using name references. In future activities, direct coupling via interfaces is also planned.
The approach was examined in this contribution using an idealised bridge. In order to be able to make valid statements about the usefulness and transferability, further structures must be examined and studies with several users must be carried out in future work.
Future work should also examine how models already in use today—including MBSE models—can be further utilised for Bayesian updating and SHM during the initial development of the bridge. Other open questions concern the handling of large amounts of data based on measurements taken on larger structures, additional views in MBSE tailored to the needs of different stakeholders, version management, and the integration of other domains in civil engineering. In addition, the use of SysML v2 will be investigated.

Author Contributions

Methodology, S.C., M.K. and S.H.; writing—original draft, S.C. and S.H.; writing—review and editing, S.C., M.K. and S.H. All authors have read and agreed to the published version of the manuscript.

Funding

This research received no external funding.

Data Availability Statement

Data for reassessment were published in connection with the referenced papers [28,29,30].

Conflicts of Interest

The authors declare no conflicts of interest.

References

  1. Haberfellner, R.; de Weck, O.L.; Fricke, E. Systems Engineering: Fundamentals and Applications; Springer International Publishing: Cham, Switzerland, 2019. [Google Scholar] [CrossRef]
  2. Albers, A.; Rapp, S. Model of SGE: System Generation Engineering as Basis for Structured Planning and Management of Development. In Design Methodology for Future Products; Springer International Publishing: Cham, Switzerland, 2022; pp. 27–46. [Google Scholar] [CrossRef]
  3. Estefan, J.A. Survey of model-based systems engineering (MBSE) methodologies. Incose Mbse Focus Group 2007, 25, 1–12. [Google Scholar]
  4. Hick, H.; Bajzek, M.; Faustmann, C. Definition of a system model for model-based development. SN Appl. Sci. 2019, 1, 1074. [Google Scholar] [CrossRef]
  5. Höhne, G.; Weber, C.; Husung, S. Ilmenau’s contributions to Design Science. Des. Sci. 2024, 10, e2. [Google Scholar] [CrossRef]
  6. Ropohl, G. Allgemeine Technologie: Eine Systemtheorie der Technik; KIT Scientific Publishing: Karlsruhe, Germany, 2009. [Google Scholar]
  7. Hubka, V.; Eder, W.E. Theory of Technical Systems; Springer: Berlin/Heidelberg, Germany, 1988. [Google Scholar] [CrossRef]
  8. Frangopol, D.M.; Liu, M. Maintenance and management of civil infrastructure based on condition, safety, optimization, and life-cycle cost. Struct. Infrastruct. Eng. 2019, 3, 29–41. [Google Scholar] [CrossRef]
  9. Li, Q.; Wang, C. Updating the assessment of resistance and reliability of existing aging bridges with prior service loads. J. Struct. Eng. 2015, 141, 04015072. [Google Scholar] [CrossRef]
  10. Melchers, R.E. Probabilistic models for corrosion in structural reliability assessment—Part 2: Models based on mechanics. J. Offshore Mech. Arct. Eng. 2003, 125, 272–280. [Google Scholar] [CrossRef]
  11. Ellingwood, B.R. Risk-informed condition assessment of civil infrastructure: State of practice and research issues. Struct. Infrastruct. Eng. 2007, 1, 7–18. [Google Scholar] [CrossRef]
  12. Tarighat, A.; Jalalifar, F. Assessing the Performance of Corroding RC Bridge Decks: A Critical Review of Corrosion Propagation Models. Civ. Eng. Infrastruct. J. 2014, 47, 173–186. [Google Scholar] [CrossRef]
  13. Chowdhury, S.; Zabel, V. Stochastic selection of fatigue crack growth model for a damaged bridge gusset plate. Int. J. Fatigue 2023, 173, 107674. [Google Scholar] [CrossRef]
  14. Law, S.; Li, J. Updating the reliability of a concrete bridge structure based on condition assessment with uncertainties. Eng. Struct. 2010, 32, 286–296. [Google Scholar] [CrossRef]
  15. Frangopol, D.M. Life-cycle performance, management, and optimisation of structural systems under uncertainty: Accomplishments and challenges. Struct. Infrastruct. Eng. 2011, 7, 389–413. [Google Scholar] [CrossRef]
  16. Qin, J.; Faber, M.H. Risk Management of Large RC Structures within Spatial Information System. Comput.-Aided Civ. Infrastruct. Eng. 2012, 27, 385–405. [Google Scholar] [CrossRef]
  17. Li, Q.; Wang, C.; Ellingwood, B.R. Time-dependent reliability of aging structures in the presence of non-stationary loads and degradation. Struct. Saf. 2015, 52, 132–141. [Google Scholar] [CrossRef]
  18. Gong, C.; Frangopol, D.M. An efficient time-dependent reliability method. Struct. Saf. 2019, 81, 101864. [Google Scholar] [CrossRef]
  19. Projektcluster ‘Intelligente Brücke’, Bundesministerium für Verkehr und digitale Infrastruktur (BMVI), Bundesanstalt für Straßenwesen (BASt). 2016. Available online: http://www.intelligentebruecke.de (accessed on 7 December 2025).
  20. Neumann, T.; Haardt, P. Die Intelligente Brücke-Adaptive Konzepte zur ganzheitlichen Zustandsbewertung. In Proceedings of the Fachtagung Bauwerksdiagnose 2014: Praktische Anwendungen Zerstörungsfreier Prüfungen und Zukunftsaufgaben; DGZfP—Deutsche Gesellschaft für Zerstörungsfreie Prüfung e.V.: Berlin, Germany, 2014; Available online: https://www.ndt.net/article/bau-zfp2014/papers/vortrag%2015.pdf (accessed on 7 December 2025).
  21. Schnellenbach-Held, M.; Karczewski, B.; Kühn, O. Intelligente Brücke-Machbarkeitsstudie für ein System zur Informationsbereitstellung und Ganzheitlichen Bewertung in Echtzeit für Brückenbauwerke; Bundesanstalt für Straßenwesen (BASt): Bergisch Gladbach, Germany, 2014; ISBN 978-3-95606-090-8. Available online: https://bast.opus.hbz-nrw.de/frontdoor/index/index/docId/777 (accessed on 7 December 2025).
  22. Kraus, M.; Chowdhury, S.; Wudtke, I. Intelligent steel structures–Model updating concepts for innovative design strategies. ce/papers 2022, 5, 1–9. [Google Scholar] [CrossRef]
  23. Chowdhury, S.; Olney, P.; Deeb, M.; Zabel, V.; Smarsly, K. Quality assessment of dynamic response measurements using wireless sensor networks: Preliminary results. In Proceedings of the EWSHM-7Th European workshop on Structural Health Monitoring, Nantes, France, 8–11 July 2014. [Google Scholar]
  24. Liu, M.; Fang, S.; Dong, H.; Xu, C. Review of digital twin about concepts, technologies, and industrial applications. J. Manuf. Syst. 2021, 58, 346–361. [Google Scholar] [CrossRef]
  25. Beck, J.L.; Katafygiotis, L.S. Updating models and their uncertainties. I: Bayesian statistical framework. J. Eng. Mech. 1998, 124, 455–461. [Google Scholar] [CrossRef]
  26. Jiang, X.; Mahadevan, S. Bayesian probabilistic inference for nonparametric damage detection of structures. J. Eng. Mech. 2008, 134, 820–831. [Google Scholar] [CrossRef]
  27. Straub, D. Stochastic modeling of deterioration processes through dynamic Bayesian networks. J. Eng. Mech. 2009, 135, 1089–1099. [Google Scholar] [CrossRef]
  28. Chowdhury, S.; Kraus, M. Design-related reassessment of structures integrating Bayesian updating of model safety factors. Results Eng. 2022, 16, 100560. [Google Scholar] [CrossRef]
  29. Kraus, M.; Chowdhury, S. Sensorbasierte Identifikation der Struktursteifigkeit zur Bemessung von Stahltragwerken. Stahlbau 2023, 92, 68–81. [Google Scholar] [CrossRef]
  30. Chowdhury, S.; Arnold, R.; Kraus, M. Reassessment of Operating Engineering Steel Structures with the First Order Reliability Method and Bayesian Inference. ce/papers 2023, 6, 2683–2688. [Google Scholar] [CrossRef]
  31. Liu, J.; Liu, J.; Zhuang, C.; Liu, Z.; Miao, T. Construction method of shop-floor digital twin based on MBSE. J. Manuf. Syst. 2021, 60, 93–118. [Google Scholar] [CrossRef]
  32. Fett, M.; Wilking, F.; Goetz, S.; Wartzack, S.; Kirchner, E. Utilization of RFLP in V-Model methodology for the interdisciplinary development of Digital Twins. Forsch. Im Ingenieurwesen 2025, 89, 28. [Google Scholar] [CrossRef]
  33. Husung, S.; Koch, Y.; Welzbacher, P.; Kraus, B.; Roehnert, F.; Faheem, F.; Kirchner, E. Systemic Conception of the Data Acquisition of Digital Twin Solutions for Use Case-Oriented Development and Its Application to a Gearbox. Systems 2023, 11, 227. [Google Scholar] [CrossRef]
  34. Zhang, X.; Wu, B.; Zhang, X.; Duan, J.; Wan, C.; Hu, Y. An effective MBSE approach for constructing industrial robot digital twin system. Robot. Comput.-Integr. Manuf. 2023, 80, 102455. [Google Scholar] [CrossRef]
  35. Martinez, J.; Bouhali, I.; Palladino, L.; Idasiak, V.; Kratz, F.; Choley, J.Y.; Mhenni, F. Accelerating Digital Transformation through MBSE, Multi–physics Simulation and Digital Twin in Industry. INCOSE Int. Symp. 2024, 34, 691–715. [Google Scholar] [CrossRef]
  36. Zhang, Y.; Zhao, Y.; Li, Z.; He, W.; Liu, Y. Research on the Digital Twin System for Rotation Construction Monitoring of Cable-Stayed Bridge Based on MBSE. Buildings 2025, 15, 1492. [Google Scholar] [CrossRef]
  37. EN 1990:2002+A1:2005; Eurocode—Basis of Structural Design. European Committee for Standardization: Brussels, Belgium, 2005.
  38. EN1990; Eurocode—Basis of Structural Design. European Union: Brussels, Belgium, 2002.
  39. Madni, A.M.; Madni, C.C.; Lucero, S.D. Leveraging digital twin technology in model-based systems engineering. Systems 2019, 7, 7. [Google Scholar] [CrossRef]
  40. Osadcha, I.; Jurelionis, A.; Fokaides, P. Geometric parameter updating in digital twin of built assets: A systematic literature review. J. Build. Eng. 2023, 73, 106704. [Google Scholar] [CrossRef]
  41. Beck, J.L. Bayesian system identification based on probability logic. Struct. Control Health Monit. 2010, 17, 825–847. [Google Scholar] [CrossRef]
  42. Katafygiotis, L.S.; Beck, J.L. Updating models and their uncertainties. II: Model identifiability. J. Eng. Mech. 1998, 124, 463–467. [Google Scholar] [CrossRef]
  43. Khodarahmi, M.; Maihami, V. A review on Kalman filter models. Arch. Comput. Methods Eng. 2023, 30, 727–747. [Google Scholar]
  44. Chatzi, E.N.; Smyth, A.W. The unscented Kalman filter and particle filter methods for nonlinear structural system identification with non-collocated heterogeneous sensing. Struct. Control Health Monit. Off. J. Int. Assoc. Struct. Control Monit. Eur. Assoc. Control Struct. 2009, 16, 99–123. [Google Scholar] [CrossRef]
  45. Reynders, E. System identification methods for (operational) modal analysis: Review and comparison. Arch. Comput. Methods Eng. 2012, 19, 51–124. [Google Scholar] [CrossRef]
  46. Rainieri, C.; Fabbrocino, G. Operational Modal Analysis of Civil Engineering Structures; Springer: New York, NY, USA, 2014; Volume 142, p. 143. [Google Scholar]
  47. Peherstorfer, B.; Willcox, K.; Gunzburger, M. Survey of multifidelity methods in uncertainty propagation, inference, and optimization. SIAM Rev. 2018, 60, 550–591. [Google Scholar] [CrossRef]
  48. Weber, C. Looking at “DFX” and “Product Maturity” from the Perspective of a New Approach to Modelling Product and Product Development Processes. In The Future of Product Development; Krause, F.L., Ed.; Springer: Berlin, Germany, 2007; Volume 17, pp. 85–104. [Google Scholar] [CrossRef]
  49. Hubka, V.; Eder, W.E. Design Science: Introduction to the Needs, Scope and Organization of Engineering Design Knowledge, 2nd ed.; Springer: London, UK, 1996. [Google Scholar] [CrossRef]
  50. Suh, N.P. The Principles of Design; Oxford Series on Advanced Manufacturing; Oxford University Press: New York, NY, USA, 1990; Volume 6. [Google Scholar]
  51. Maier, J.R.A.; Fadel, G.M. Affordance based design: A relational theory for design. Res. Eng. Des. 2009, 20, 13–27. [Google Scholar] [CrossRef]
  52. Weber, C.; Husung, S. Solution patterns—Their role in innovation, practice and education. In Proceedings of the 14th International Design Conference (DESIGN 2016), Dubrovnik, Croatia, 16–19 May 2016; Volume Design Theory and Research Methods, pp. 99–108. [Google Scholar]
  53. Bonnema, G.; Broenink, J. Thinking Tracks for Multidisciplinary System Design. Systems 2016, 4, 36. [Google Scholar] [CrossRef]
  54. Husung, S.; Weber, C.; Mahboob, A.; Kleiner, S. Using Model-Based Systems Engineering for Need-Based and Consistent Support of the Design Process. In Proceedings of the International Conference on Engineering Design (ICED21), Gothenburg, Sweden, 16–20 August 2021; Volume 1, pp. 3369–3378. [Google Scholar] [CrossRef]
  55. Meyer, J.; Lipšinić, Z.; Li, Z.; Husung, S.; Inkermann, D.; Pavkovic, N. Design under Uncertainty—Model-Based Determination of Uncertainties in the Application of Reused Components. In Proceedings of the DS 140: Proceedings of the 36th Symposium Design for X (DFX2025), Bamberg, Germany, 11–12 September 2025; pp. 061–070. [Google Scholar] [CrossRef]
  56. Wilking, F.; Horber, D.; Goetz, S.; Wartzack, S. Utilization of system models in model-based systems engineering: Definition, classes and research directions based on a systematic literature review. Des. Sci. 2024, 10, e6. [Google Scholar] [CrossRef]
  57. Lipšinić, Z.; Pavković, N.; Husung, S. A Review on the Application of Model-Based Systems Engineering in the Development of Safe Circular Systems. IEEE Access 2025, 13, 100042–100063. [Google Scholar] [CrossRef]
  58. Reichwein, A.; Paredis, C.J.J.; Canedo, A.; Witschel, P.; Stelzig, P.E.; Votintseva, A.; Wasgint, R. Maintaining consistency between system architecture and dynamic system models with SysML4Modelica. In Proceedings of the 6th International Workshop on Multi-Paradigm Modeling, Innsbruck, Austria, 1 October 2012; pp. 43–48. [Google Scholar] [CrossRef]
  59. Zerwas, T.; Jacobs, G.; Kowalski, J.; Husung, S.; Gerhard, D.; Rumpe, B.; Zeman, K.; Vafaei, S.; König, F.; Höpfner, G. Model Signatures for the Integration of Simulation Models into System Models. Systems 2022, 10, 199. [Google Scholar] [CrossRef]
  60. OMG. Systems Modeling Language, Specifications Version 1.7. Available online: https://www.omg.org/spec/SysML/1.7 (accessed on 7 December 2025).
  61. OMG. System Modeling Language Version 2.0. Available online: https://www.omg.org/spec/SysML/2.0 (accessed on 7 December 2025).
  62. Weilkiens, T. Systems Engineering with SysML/UML: Modeling, Analysis, Design; Elsevier/Morgan Kaufmann: Amsterdam, The Netherlands, 2007. [Google Scholar]
  63. Friedenthal, S.; Moore, A.; Steiner, R. A Practical Guide to SysML: The Systems Modeling Language; Elsevier/Morgan Kaufmann: Boston, MA, USA, 2008. [Google Scholar]
  64. Morkevicius, A.; Aleksandraviciene, A.; Strolia, Z. System Verification and Validation Approach Using the MagicGrid Framework. INSIGHT 2023, 26, 51–59. [Google Scholar] [CrossRef]
  65. Böhm, W. Model-Based Engineering of Collaborative Embedded Systems: Extensions of the SPES Methodology; Springer: Berlin/Heidelberg, Germany, 2021. [Google Scholar] [CrossRef]
  66. Dori, D.; Renick, A.; Wengrowicz, N. When quantitative meets qualitative: Enhancing OPM conceptual systems modeling with MATLAB computational capabilities. Res. Eng. Des. 2016, 27, 141–164. [Google Scholar] [CrossRef]
  67. Geyer, P. Systems modelling for sustainable building design. Adv. Eng. Inform. 2012, 26, 656–668. [Google Scholar] [CrossRef]
  68. Hick, H.; Küpper, K.; Sorger, H. (Eds.) Systems Engineering for Automotive Powertrain Development, 1st ed.; 2021 ed.; Springer eBook Collection; Springer International Publishing: Cham, Switzerland, 2021. [Google Scholar] [CrossRef]
  69. Akundi, A.; Lopez, V. A Review on Application of Model Based Systems Engineering to Manufacturing and Production Engineering Systems. Procedia Comput. Sci. 2021, 185, 101–108. [Google Scholar] [CrossRef]
  70. Morkevicius, A.; Aleksandraviciene, A.; Mazeika, D.; Bisikirskiene, L.; Strolia, Z. MBSE Grid: A Simplified SysML-Based Approach for Modeling Complex Systems. INCOSE Int. Symp. 2017, 27, 136–150. [Google Scholar] [CrossRef]
  71. Weilkiens, T. SYSMOD—The Systems Modeling Toolbox: Pragmatic MBSE with SysML, 2nd ed.; version 4.1 ed.; MBSE4U booklet series; MBSE4U: Fredesdorf, Germany, 2016. [Google Scholar]
Figure 1. As proposed in [37], the two-dimensional probability density function shows the design point as the reliability index β with the shortest distance (indicated by blue line)—from the origin (the red point which can be seen through the cut section on the probability surface) to the limit state surface g ( r , e ) = 0 [28,29].
Figure 1. As proposed in [37], the two-dimensional probability density function shows the design point as the reliability index β with the shortest distance (indicated by blue line)—from the origin (the red point which can be seen through the cut section on the probability surface) to the limit state surface g ( r , e ) = 0 [28,29].
Systems 14 00002 g001
Figure 2. A conceptually simplified flow diagram synthesising the key aspects of the structural reassessment.
Figure 2. A conceptually simplified flow diagram synthesising the key aspects of the structural reassessment.
Systems 14 00002 g002
Figure 3. Relation between characteristics and properties [52].
Figure 3. Relation between characteristics and properties [52].
Systems 14 00002 g003
Figure 4. Superordinate and sub-systems for the bridge, modelled using the SysML.
Figure 4. Superordinate and sub-systems for the bridge, modelled using the SysML.
Systems 14 00002 g004
Figure 5. Excerpt from the so-called profile diagram for the creation of stereotypes.
Figure 5. Excerpt from the so-called profile diagram for the creation of stereotypes.
Systems 14 00002 g005
Figure 6. MBSE for planning and organisation of reassessment.
Figure 6. MBSE for planning and organisation of reassessment.
Systems 14 00002 g006
Figure 7. Systematic approach using MBSE (schematic illustration).
Figure 7. Systematic approach using MBSE (schematic illustration).
Systems 14 00002 g007
Figure 8. Excerpt from the template for supporting the reassessment process.
Figure 8. Excerpt from the template for supporting the reassessment process.
Systems 14 00002 g008
Figure 9. Excerpt from the SysML system model for reassessing the as-is properties of the bridge.
Figure 9. Excerpt from the SysML system model for reassessing the as-is properties of the bridge.
Systems 14 00002 g009
Figure 10. Relation Map (excerpt) to show relationships between elements.
Figure 10. Relation Map (excerpt) to show relationships between elements.
Systems 14 00002 g010
Figure 11. Description of the determination of the action load.
Figure 11. Description of the determination of the action load.
Systems 14 00002 g011
Figure 12. Systematic approach using MBSE (implementation in the MBSE model).
Figure 12. Systematic approach using MBSE (implementation in the MBSE model).
Systems 14 00002 g012
Disclaimer/Publisher’s Note: The statements, opinions and data contained in all publications are solely those of the individual author(s) and contributor(s) and not of MDPI and/or the editor(s). MDPI and/or the editor(s) disclaim responsibility for any injury to people or property resulting from any ideas, methods, instructions or products referred to in the content.

Share and Cite

MDPI and ACS Style

Chowdhury, S.; Husung, S.; Kraus, M. A Model-Based Systems Engineering Framework for Reassessing Structural Capacity Integrating Health Monitoring Data. Systems 2026, 14, 2. https://doi.org/10.3390/systems14010002

AMA Style

Chowdhury S, Husung S, Kraus M. A Model-Based Systems Engineering Framework for Reassessing Structural Capacity Integrating Health Monitoring Data. Systems. 2026; 14(1):2. https://doi.org/10.3390/systems14010002

Chicago/Turabian Style

Chowdhury, Sharmistha, Stephan Husung, and Matthias Kraus. 2026. "A Model-Based Systems Engineering Framework for Reassessing Structural Capacity Integrating Health Monitoring Data" Systems 14, no. 1: 2. https://doi.org/10.3390/systems14010002

APA Style

Chowdhury, S., Husung, S., & Kraus, M. (2026). A Model-Based Systems Engineering Framework for Reassessing Structural Capacity Integrating Health Monitoring Data. Systems, 14(1), 2. https://doi.org/10.3390/systems14010002

Note that from the first issue of 2016, this journal uses article numbers instead of page numbers. See further details here.

Article Metrics

Back to TopTop