Abstract
Container shipping networks are vulnerable to cascading failures due to seaport disruptions, underscoring the need for resilient multimodal transport systems. This study proposes a cascading failure model for the seaport–dry-port network in container transport, incorporating a multi-stage load redistribution strategy (CM-SDNCT-MLRS) to enhance network resilience. Extending the Motter–Lai framework, the model introduces multiple port state transitions and accounts for uncertainties in load redistribution, tailoring it to the cascading failure dynamics of SDNCT. Using empirical data from China’s coastal port system, the proposed MLRS dynamically reallocates loads through dry-port buffering, neighboring seaport sharing, and port skipping. This strategy effectively contains cascading failures, mitigates network efficiency losses, and protects major seaports while reducing mutual disruptions. Resilience analysis demonstrates that the network exhibits scale-free properties, with its resilience being highly sensitive to random port failures and critical port vulnerabilities. The experimental results highlight the pivotal role of dry ports, where operational numbers influence resilience more significantly than capacity. In addition, the study identifies the optimal port-skipping probability that mitigates cascading disruptions. These findings provide valuable insights for port management and logistics planning, contributing to the development of more resilient container transport networks.
1. Introduction
Container transport is the logistical artery of international shipping as about 55% of global trade is carried by container ships and transited through ports [1]. The complexity of contemporary freight logistics increasingly focuses on multimodal transport, and container transport is shifting towards an integrated system of seaborne shipping and ground transport [2]. Dry ports, also known as inland ports, are the hinterland extension of seaports. They collaborate to form a seaport–dry-port network in container transport (SDNCT), ensuring the seamless movement of cargoes while optimizing costs, reducing environmental impact, and supporting regional economic development [3,4]. In the network, acting as the hubs connecting seaborne transportation with inland logistics, seaports facilitate international trade by providing the infrastructure necessary for the loading and unloading of containerized cargo from ocean-going vessels. They offer various services, including warehousing, cargo consolidation, and customs clearance. Dry ports, on the other hand, act as intermodal pivots for the collection and distribution of containers, where goods can be transferred between road, rail, and sea transportation [5]. They extend the functions of seaports into inland regions, providing shippers with one-stop services such as customs clearance, inspection, and quarantine. Strategic dry-port design can reduce logistics costs, relieve seaport congestion, and provide easier access to the hinterland [6].
The efficiency of the container transport network is highly dependent on the operational performance of the seaports, where disruptions can lead to substantial congestion and operational bottlenecks. A stark example of this vulnerability was the explosion of the container ship YM Mobility at Ningbo Zhoushan Port in China on August 9, 2024. This incident, attributed to the mishandling of hazardous materials, led to the indefinite shutdown of one of the globe’s busiest ports, thereby causing extensive congestion at other ports like Shanghai, Xiamen, and Hong Kong, which were already struggling with prolonged container dwell times [7]. In addition to such singular events, systemic factors have compounded the port congestion issue. The global impact of the COVID-19 pandemic, characterized by widespread lockdowns, induced significant delays across international ports [8,9,10]. Geopolitical tensions, such as the ongoing war in Ukraine, further complicate maritime logistics [11,12]. In addition, fluctuating trade policies, including the imposition of tariffs and sanctions, introduce more unpredictability into the operational dynamics of seaports [13,14].
The phenomenon of cascading failures accompanying seaport disruptions amplifies the impact of individual port failures in the broader shipping network. A cascading failure occurs when an initial disruption at one node propagates through interconnected nodes, triggering a chain reaction of malfunctions throughout the system [15,16]. In maritime transport, this manifests as congestion originating from one or a few seaports spreading to multiple subsequent ports, undermining the efficiency of the entire network [17,18]. The risk of cascading failure is intensified by the fact that the economic stimulus measures following the finish of the pandemic lockdown have pushed up the demand for container freight, placing considerable pressure on the infrastructure of seaports. The severity of the cascading effect is evident in 2021, when seaport congestion extended the average berth waiting time for transshipment from 17.6 to 60 days, with an additional inventory cost to shippers of around USD 321 million [19]. Interconnected disruptions among seaports highlight the vulnerability of the container transport network. Therefore, conducting a dynamic analysis of the container transport network’s resilience is necessary to develop strategies to cope with seaport contingencies and prevent systemic risks.
A container transport network can be modeled as a complex system, with ports as nodes and their cooperative interactions represented by edges. Recent research has enhanced the understanding of the network resilience and vulnerability, typically employing the Motter–Lai framework to analyze topological characteristics and cascading failure dynamics [20]. Ref. [21] identified modest small-world and scale-free properties, indicating a distinctive network structure. Ref. [17] observed that container transport networks exhibit robust resilience under random attacks, yet their recovery capacity diminishes significantly when key ports face targeted disruptions. Port failures trigger the redistribution of vessel traffic to alternative ports and routes, potentially overloading other nodes and inducing cascading failures [18]. Enhancing network redundancy can mitigate risks by dispersing vulnerabilities [22]. Corresponding load redistribution strategies include behavior adjustments based on service routes [17], considerations of voyage frequency and port capacity [18], geographic and connectivity-based allocations [21], and Borda score rankings [22].
The aforementioned studies offer substantial references and empirical insights into the resilience of container transport networks. However, limited attention has been given to analyzing SDNCT resilience under cascade failure conditions. The SDNCT structure encompasses not only inter-seaport connections but also seaport–dry-port links, resulting in a more complex network configuration. While this increased complexity challenges network resilience analysis, it also presents additional opportunities for enhancing overall network resilience. The analysis of SDNCT resilience under cascading failure conditions is crucial for two main reasons. First, it enables dynamic observation of how failures in one or a few seaports can trigger congestion across subsequent seaports and dry ports, potentially disrupting the entire SDNCT operation. Second, resilience analysis facilitates the development of load redistribution mechanisms, helping mitigate the impact of cascading failures initiated by seaport disruptions. These insights can guide port management and logistics planning from the perspecive of optimizing cooperation and resource allocation between seaports and dry ports, ultimately improving network operational efficiency.
Based on the heterogeneous complex network characteristics of the SDNCT, this study proposes the CM-SDNCT-MLRS, a cascading failure model with a multi-stage load redistribution strategy to enhance resilience in the SDNCT. Models from the aforementioned studies assume binary port states (normal or overloaded), neglecting intermediate conditions like congestion, and employ single-stage load redistribution strategy, overlooking SDNCT’s seaport–dry-port synergies. To better align with real-world container transport scenarios, the CM-SDNCT-MLRS extends the theoretical framework of the Motter–Lai model by introducing three distinct states for seaports and an additional “idleness” state for dry ports. Furthermore, the CM-SDNCT-MLRS incorporates the uncertainty of port disruptions into the model. The multi-stage strategy enables dynamic, tiered load redistribution to mitigate disruptions at individual and multiple ports.
The contributions of this paper are summarized as follows. First, we propose a cascading failure model by mapping the SDNCT into interconnected subnetworks of seaports and dry ports and introducing a multi-state framework that incorporates both port-specific load statuses and state transition probabilities to capture the dynamic behaviors of the ports during the cascading process. Second, we propose a multi-stage load redistribution strategy for SDNCT that sequentially activates various network resources, including dry ports, neighboring seaports, and port-skipping by liner companies, thereby creating a hierarchical defense system against cascading failures in SDNCT. Third, we assess the model’s effectiveness through a comprehensive resilience analysis of China’s SDNCT using four key metrics and provide empirically driven policy recommendations for port planning and operations management to strengthen network resilience.
The remainder of the paper is organized as follows. Section 2 reviews the related literature. Section 3 presents the proposed SDNCT complex network description, cascading failure model, load redistribution strategy, and evaluation metrics. Section 4 constructs the SDNCT based on real data and analyzes its resilience to cascading failures through simulation. Section 5 discusses management insights on enhancing SDNCT resilience. Section 6 summarizes the study and suggests future research directions.
2. Literature Review
SDNCT resilience is vital for container transport, yet its performance under cascading failures is rarely studied, while cascading failure research in container shipping networks often ignores dry ports’ role in mitigating disruptions. To address this, we propose the CM-SDNCT-MLRS to enhance SDNCT resilience. Thus, we review the two key areas: seaport–dry-port network resilience and cascading failure in container shipping networks.
2.1. Resilience of Seaport–Dry-Port Network
Seaports, vital hubs in container transport, frequently experience congestion and are vulnerable to disruptions such as natural disasters (e.g., tropical cyclones, earthquakes, and floods) and human-induced events (e.g., strikes, wars, and terrorist attacks) [14,23,24,25]. Adaptive investments, such as constructing dykes or elevating pier heights, can mitigate climatic-related disruptions like flooding and storm surges at seaports, potentially reducing congestion and operational losses [26]. However, these measures are subject to significant uncertainty and only applied to respond to the risk of natural disasters [25]. Accordingly, intermodal satellite terminals, often called dry ports, in inland areas are introduced as an extension of seaports to alleviate the problem of insufficient space and increasing congestion [27]. These dry ports are integrated with seaports via land transport corridors, enabling shippers to conduct loading and unloading operations as if they were at the seaport facilities [5,27]. Collectively, seaports and dry ports constitute a seaport–dry-port network in container transport (SDNCT), where dry ports function as inland nodes and seaports as seaborne nodes, creating an integrated network to enhances logistical efficiency and meet shippers’ demands [28,29].
The resilience of SDNCT reflects the ability of the network to sustain transportation demand and maintain operational performance at a reasonable cost in the face of disruptions incurred from unconventional emergency events [24]. Given the inherent challenges faced by seaports, such as terminal capacity constraints, fairway draft limitations, and ship handling equipment inefficiencies, the potential of dry ports to enhance network resilience against demand fluctuations and operational disruptions becomes evident [30]. Dry ports provide intermodal flexibility, functional decentralization, and geographical redundancy to the container transport network. By offering alternative transportation routes and serving as backup nodes during disruptions, they help alleviate congestion at seaports to ensure operational continuity and improve adaptability to uncertainties [31]. Numerous studies have investigated this relationship in various contexts. For instance, the authors of [32] examined Vietnamese dry ports as seaport extensions, proposing a hub-and-spoke inland node network to enhance SDNCT resilience and address seaport capacity constraints, congestion, and environmental concerns. Ref. [4] developed a multi-objective mixed robust possibility flexible planning method for dry-port design, considering economic, environmental, and social dimensions to address challenges arising from growing maritime container traffic. Similarly, the authors of [31] presented a multi-objective model for designing a sustainable and resilient seaport–dry-port network, evaluating sustainability across the same three dimensions while considering resilience to disruptions. The model highlighted trade-offs between sustainability and resilience, showing that centralized designs with high-capacity dry ports reduce costs and emissions but lower resilience, whereas decentralized designs with multiple low-capacity dry ports improve resilience at higher costs. Based on the Bayesian belief network, the authors of [33] developed models to assess the resilience of ports in response to shocks such as the COVID-19 pandemic. They found that factors such as port connectivity, training, and service improvements significantly impact port resilience, with dry ports playing a crucial role in maintaining supply chain continuity and stability. Using complex network theory and the TOPSIS method, the authors of [34] established a multi-objective optimization model to explore developing a dry-port–seaport logistics network in Shandong Province under the “Belt and Road” initiative. Ref. [35] evaluated the resilience of 28 ports along the Maritime Silk Road using CRITIC-entropy and TOPSIS and identified key indicators like network degree and container throughput that affect port resilience across physical, social, and information spaces.
The above studies underscore that dry ports are more than the supplementary infrastructure of seaports; they are indispensable components of a resilient container transport network. However, they primarily focus on analyzing the static framework of SDNCT to evaluate its resilience, overlooking the cascading effects of disruptions and the dynamic resilience analysis. To this end, their models are mainly developed to reconfigure the structure of SDNCT. This includes optimizing key parameters such as the number of ports, load capacities, geographical locations, and interconnectivities among ports. Although these efforts demonstrate the potential of cooperation between seaports and dry ports in enhancing the operational capabilities of the container transport networks to manage unforeseeable disruptions, a dynamic approach considering cascading effects can further deepen the understanding of SDNCT resilience.
2.2. Cascading Failure of Container Shipping Network
Cascading failure is a common threat in complex network systems, where node failures occur due to external attacks or spontaneous malfunctions. Because of network connectivity, these failures can propagate throughout the system, triggering cascading chain reactions [15,16,20]. The conditions for a cascading failure imply that if a network’s load distribution is highly heterogeneous, meaning some nodes carry a disproportionately large share of the loads, the network is particularly vulnerable to attacks [20]. A large-scale cascade, leading to the collapse of the entire network or a significant part of it, could be triggered by disabling a single key node with a higher load. Some highly interconnected and unevenly loaded networks, such as power grids [36,37], communication networks [37], and transportation systems [38,39], are prone to cascading failures.
Cascading failure in a container shipping network refers to the phenomenon where a malfunction occurs in one or more ports, causing congestion to propagate and impacting the performance of other ports and even the overall efficiency of a shipping network [17,18]. Note that seaports may be disrupted due to unforeseen events, such as abnormal weather, hacker attacks, dockworker strikes, oil spills, and global pandemic [33,40,41]. Congestion is more likely to spread between container ports because of the unique nature of container transport, which follows fixed service routes and pre-determined shipping schedules [17]. In practice, when some ports are down, container carriers tend to omit the congested ports from the routes of container transport services calling at those ports [42]. Specifically, a transport route can either skip the faulty port directly or choose an alternative port. An adjustment of the calling ports of a route can lead to redistribution of container flows among the ports involved, which may disrupt the shipping network structure and lead to overloading of other ports, which in turn triggers a new round of port of call adjustments and leads to congestion spreading to more ports [18,43,44].
Dynamic vulnerability due to cascade failure increases significantly compared to the static vulnerability of container shipping networks [18]. The global shipping network is vulnerable to the disruptions of the most important ports, particularly in some Asian areas [43]. Ref. [17] applied an empirical global liner shipping network (GLSN) to demonstrate that the vulnerability of the GLSN under cascading failures is significantly higher than its static structure, particularly when service routes are inclined to choose alternative ports. It suggests that maintaining the normal operations of hub ports is crucial for preventing the spread of port congestion. To mitigate the network’s vulnerability, based on the global ship trajectory data, by using the Motter–Lai overload model, the authors of [18] proposed a strategy to redistribute and balance maritime traffic to other routes and ports by performing a three-stage balanced redistribution of traffic according to the specific roles of the failed ports. Ref. [21] introduced an enhanced cascade failure model established on route connectivity and port load data of the 21st-century maritime Silk Road to assess the vulnerability of the container shipping network to cascade failures. It is suggested to prioritize the use of capacity redundancy strategy in low-load ports to enhance the resilience of the shipping network. Similarly, the authors of [45] developed a cascading failure model for the China–U.S. container shipping network using complex network theory and the SIR model, showing that increasing port tolerance and limit coefficients reduces vulnerability and enhances resilience. It is recommended to enhance the capacity of ports and the limit capacity of facilities to improve the network’s resilience against risks. The authors of [46] proposed a cascading failure model and applied it to the China–Europe container shipping network. Their model introduced a load redistribution method based on port cooperation mechanisms, and they found that the cooperation enhances the network’s ability to respond to uncertainties by protecting key ports and reducing conflicts between ports. Based on simulations of two dynamic cascading failure models, the authors of [22] demonstrated that using port importance evaluation methods as the basis for load redistribution decisions is crucial for effectively improving system recovery capacity and preventing the likelihood of cascading failures.
While the existing literature conducts resilience analysis focusing on the internal dynamics of seaport network failures, these studies bypass the distinct roles that seaports and dry ports play within the broader container transport network’s topological structure. This neglects the essence of the integrated multimodal transport system’s logistics services. This paper embraces the SDNCT as a unified research subject, constructs a network cascade failure model to explore the resilience characteristics under various external disruptions, and discusses coping strategies to improve network efficiency.
3. Methodology
This section presents the modeling framework. First, we give a complex network description of SDNCT and describe the propagation process of cascading failures. Then, based on the general framework of the Motter–Lai model, we propose a cascade model for SDNCT incorporating a multi-stage load redistribution strategy (CM-SDNCT-MLRS) designed to mitigate the impact of dynamic cascading faults. In addition, we introduce four evaluation metrics for resilience analysis.
3.1. Complex Network Description and Cascading Failure Process of SDNCT
We consider an intermodal transport system, specifically an SDNCT, characterized by a network structure , where and represent the sets of seaport and dry-port nodes, respectively, is the set of container shipping lines between seaports, and is the set of seaport–dry port associated routes. In the SDNCT, seaport nodes typically have deep-water channels and container terminal facilities that accommodate large cargo ships’ docking and operation. Containers are transported from the origin seaport to the destination seaport by seaborne shipping lines. Dry ports support seamless linkages between the seaports and the hinterlands by providing intermodal services, including transporting seaborne cargoes to inland destinations by road or rail. In addition to freight forwarding, dry ports deliver warehousing, consolidation, and customs clearance services. These facilities help to relieve congestion at seaports by speeding up cargo movement and improving distribution efficiency. G can be decomposed into a seaport subnetwork and a seaport–dry-port bipartite subnetwork . We can project onto a one-mode graph to describe the relationships between seaports and project onto another one-mode graph according to the service role of a dry port to seaports, thereby illustrating the interconnectivities among dry ports [17,47].
When affected by external contingencies such as natural disasters or labor strikes, the seaports may experience disruptions. This can provoke sudden changes in port connectivity and adjustments to the network structure [48]. In practice, due to the cooperation between seaports and the role of dry ports in serving seaports, disruption events can lead to a dynamic cascading failure throughout the SDNCT, significantly impacting network connectivity and structure and even causing network collapse. When a seaport node fails, its load may be transferred to neighboring cooperative seaport or dry-port nodes, increasing their loads. If the cooperative nodes continue to fail because their real-time loads exceed capacities, they will transfer the overload to their cooperative nodes until either the excessive load is fully absorbed by other nodes within the network or the network collapses. Figure 1 illustrates the general propagation process of SDNCT cascading failures. There, Figure 1a is a schematic diagram of the SDNCT. Figure 1b shows that when a failure occurs at seaport node , its load is transferred to neighbouring seaports , , and , which are connected to via shipping lines. Additionally, the load is transferred to dry ports and , which serve as alternative routes for the cargo flow related to . Figure 1c depicts the network structure after the removal of . A cascading failure occurs if the load of exceeds its capacity after receiving the transferred load. In Figure 1d, the loads of and associated with increase, as do the loads of and that cooperate with . Figure 1e shows the network structure after removing the edges of . As fails, its load continues to be transferred to the adjacent and . If and are not overloaded, the cascade failure process halts, and the final SDNCT is shown in Figure 1f.
Figure 1.
SDNCT cascade failure process: (a) Initial SDCTN. (b) Load distribution of disrupted seaport. (c) Removal of disrupted seaport. (d) Cascading failure on seaport. (e) Cascading failure on dry port. (f) Final SDCTN.
3.2. Cascade Model for SDNCT with Multi-Stage Load Redistribution Strategy (CM-SDNCT-MLRS)
The Motter–Lai cascade model is a theoretical framework developed to explore the cascading dynamics in complex networks [20,49]. It has been widely utilized to assess the resilience of networks involving physical quantity flows, such as metro network [50], airport network [51], and supply chain network [52]. Building on the seminal framework of Motter and Lai, we propose a cascade model adapted for the port state transition in SDNCT and introduce a load redistribution strategy to mitigate the impact of cascading port failures dynamically.
3.2.1. Motter–Lai Cascade Model
The Motter–Lai model considers the effect of the interaction of node load, capacity, and network topology on network stability. When a node fails, its load is redistributed to adjacent nodes, potentially overloading them and triggering a cascading effect across the network. In this model, the initial load of a node i, denoted , is based on its global importance measured by betweenness centrality , where N is the total number of nodes in the network, is the number of shortest paths between nodes u and v, and is the number of those paths passing through node i. Node capacity , the maximum load that node i can carry, is assumed to be proportional to its initial load as , where is a tolerance factor. Upon the failure of a node j, its load is redistributed to neighboring nodes i based on the shortest paths available in the network. The transferred load, denoted , increases the load of node i to . If this updated load exceeds the capacity , node i fails, perpetuating the cascade. The Motter–Lai model evaluates the extent of cascading failures by measuring the size of the largest connected component and comparing the number of nodes in this component before and after the cascade to quantify disruption. Additionally, changes in the average shortest path length serve as a metric to assess the impact of failures on network efficiency.
3.2.2. SDNCT Cascade Model
In the SDNCT, cascading failures originate from the localized overload of an initial seaport disrupted by adverse weather, equipment shortages, or labor constraints, triggering recursive load redistribution to adjacent ports and propagating stress via an “overload-failure-redistribution” mechanism. This process drives dynamic transitions of nodal states from functional to dysfunctional phases when nodal loads exceed their respective load-bearing capacities. The Motter–Lai model simplifies node behavior into two discrete states: , where nodes process loads normally, and , where nodes cease functioning under excessive load. However, such binary defaults do not capture the intermediate dynamics of seaport operations. Seaports in the SDNCT often experience temporary bottlenecks, influenced by vessel traffic, channel conditions, and cargo handling efficiency. Delays in unloading cargo due to insufficient number of cranes or weather conditions may impair the port’s performance but do not lead to outright paralysis. To better represent these dynamics, we introduce a state, defined as a condition where seaports remain operational but process throughput at reduced efficiency. For dry ports, which extend seaport functionality into the hinterland, we further incorporate an state to reflect a low-throughput scenario where market demand falls below a critical threshold, potentially leading to temporary closure. Consequently, the model delineates four distinct states for ports: , , , and .
Consider the SDNCT, . Each port node is characterized by its container throughput load at time t, with an initial load defined as follows:
where is the betweenness centrality of node i, reflecting its connectivity and route significance, and is a tunable parameter [49]. The capacity , representing the maximum throughput node i can handle, is given by the following:
where is a tolerance factor accounting for infrastructure and environmental conditions.
To model congestion, we define an upper load bound for efficient operation:
where is an adjustable efficiency threshold [15,53]. For dry ports, a lower bound ensures economic viability:
with as a demand threshold. A congestion coefficient quantifies operational stress at time t:
The load status of node i at time t is defined based on as follows:
where is the idleness threshold for dry ports.
When a disruption occurs, such as a seaport fails, its load is redistributed to neighboring nodes, including dry ports via routes in E and seaports via shipping lines in L. The transfer load is for dry ports and for seaports, where and are allocation coefficients satisfying . The updated load at a neighbor node i (where i can be d or ) becomes the following:
The subsequent state transition of node i follows the following rules:
- (1)
- It remains in the state of operation if .
- (2)
- It transitions to the state if , with a probability of further degradation.
- (3)
- It shifts to the state if .
- (4)
- It enters the state if and .
The likelihood of transitioning from to or to increases exponentially with load proximity to critical thresholds:
The redistribution process propagates iteratively across the network. At each time step t, newly overloaded nodes transfer their excess load, potentially triggering additional congestion or failures in connected nodes. The cascade continues until no further nodes exceed their capacity or fall into idleness, or until the entire network collapses.
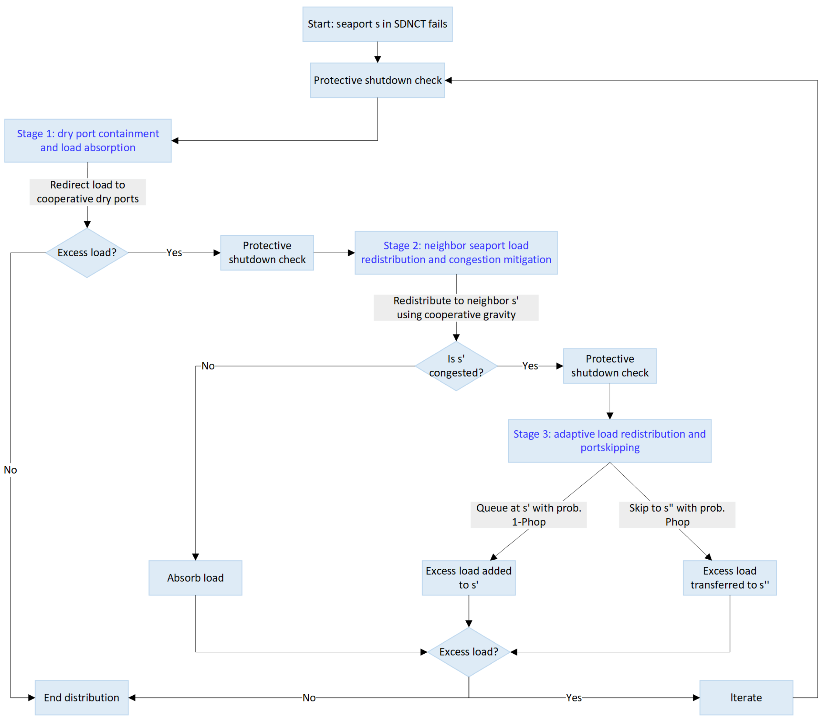
3.2.3. Multi-Stage Load Redistribution Strategy of SDNCT
In complex networks, targeted defense strategies can mitigate cascading failures by redistributing loads from failed nodes, containing propagation, and preventing systemic collapse [54]. Within the SDNCT, such strategies can exploit cooperative relationships and alternative shipping routes to bolster resilience against disruptions [17,46]. We propose a multi-stage load redistribution strategy tailored to the SDNCT, designed to restrain cascading failure diffusion by prioritizing load allocation based on four key factors: port importance, failure propagation magnitude, gravitational relationships between ports, and shipping line hopping probability. We first outline the computational framework for these factors, followed by the staged implementation of the strategy, integrating the differentiated roles of seaports and dry ports.
- (1)
- Factors influencing load redistribution
The SDNCT’s heterogeneity, as noted in Section 3.1, heightens its susceptibility to cascading failures, particularly when critical nodes fail [54]. To address this, we first quantify port importance using the network importance of port , defined as follows:
where is the capacity, is the degree centrality ( is the degree, N is the total number of ports), is the average shortest path ( is the shortest path length), and is the average degree of neighbors ( is the neighbor set). Equation (9) implies that a larger means greater load need to be redistributed upon failure, and a higher reflects extensive connections, amplifying the ripple effect of disruptions. In addition, a shorter positions the port as a conduit across the network, increasing cascading risks, and a higher suggests ties to critical hubs, potentially reducing its failure contribution. Thus, identifies ports whose failure could destabilize the SDNCT, necessitating careful load management to redirect load elsewhere.
Building on , we assess the magnitude of failure propagation to identify ports at risk of amplifying disruptions. This is captured by the following:
where estimates the overload probability of port i, which can be calculated by using Equation (8). For computational convenience, we can normalize using min–max normalization to scale the values within the range of [0, 1]. By combining a port’s importance with its proximity to failure, guides the strategy to avoid redistributing load to nodes likely to propagate failures further, a critical step in preventing the cascade from escalating across the network.
Next, we define gravitational relationships between ports to prioritize cooperative load sharing, expressed as the cooperative gravity between ports i and j (where ) at time t:
where and represent the “mass” of operational load and available capacity, moderated by distance and failure magnitude . This formulation reflects real-world port interactions. It facilitates load redirection towards ports with sufficient capacity and proximity while avoiding those prone to failure propagation.
Finally, we incorporate the hopping probability of shipping lines to enable dynamic route adjustments along the shipping lines L. This probability, denoted by for a seaport , represents the conditional likelihood of vessels skipping s given that it is congested or overloaded. It is defined as follows:
where measures congestion relative to the efficient operation threshold, indicates overload beyond capacity, and is a sensitivity parameter tuning responsiveness to congestion severity. This conditional probability reflects the adaptive behavior of shipping lines rerouting vessels to alternative ports only when s experiences congestion or overload.
- (2)
- Multi-stage load redistribution strategy
Based on the above factors, the strategy directs a systematic load redistribution from a failed seaport across the SDNCT to mitigate cascading failures. This approach operates iteratively through three stages: initial absorption by dry ports, subsequent allocation to neighboring seaports, and dynamic rerouting via port skipping, followed by a protective shutdown mechanism if network failure exceeds a critical threshold. The following details each stage and the protective mechanism:
Stage 1: Dry-port containment and load absorption. When a seaport fails, its load is first redirected to directly connected dry ports , where denotes dry ports linked to s via routes in E, serving as inland transshipment partners to contain the initial disruption. The allocation coefficient is as follows:
yielding and . Loads are absorbed up to each dry port’s capacity , with any excess retained within the dry-port subnetwork to prevent backflow to seaports. This containment prioritizes dry ports with strong gravitational ties, effectively buffering the network against the initial failure shock.
Stage 2: Neighbor seaport load redistribution and congestion mitigation. If the dry ports’ remaining capacity is insufficient to fully absorb , the excess load is redistributed to neighboring seaports , where denotes seaports connected to s via shipping lines in L. The allocation is as follows:
with and . By incorporating into , the strategy bypasses critical seaports (high ) prone to propagating failures, directing load to less pivotal nodes to mitigate congestion and reduce the risk of secondary disruptions, outperforming purely capacity-focused methods.
Stage 3: Adaptive load redistribution and port skipping. Following Stage 2, if a seaport is congested according to Equation (6) (i.e., or overloaded (), container ships face two operational choices: queuing to enter or skipping it to redirect load to a neighboring seaport via shipping lines in L, governed by the hopping probability . The excess load at , defined as if , drives the redistribution process as follows:
With probability , ships queue at , where the port continues loading and unloading operations at reduced efficiency. The updated load of is as follows:
reflecting the portion of excess load retained, capped by operational constraints.
With probability , ships skip , redirecting the excess load to a neighboring seaport . The transferred load to each is proportional to the gravitational relationship:
updating .
The adaptive mechanism of port skipping alleviates pressure on by balancing queuing delays with rerouting, thus curbing secondary cascading failures across the SDNCT.
As the strategy iterates through these stages, loads are continuously re-evaluated against state transitions to adapt to evolving network conditions. To prevent systemic collapse, the process includes a protective mechanism: if the proportion of failed nodes in exceeds a predefined threshold (), indicating a risk of network-wide failure, the remaining operational nodes halt load acceptance. This protective shutdown enforces a hard stop on redistribution, isolating unaffected segments of the network to prevent total failure.
Figure 2 provides an algorithmic flowchart that outlines the steps across the three stages, along with the protective shutdown checks, to illustrate the multi-stage load redistribution process.
Figure 2.
Flowchart of the multi-stage load redistribution strategy in CM-SDNCT-MLRS.
3.3. Resilience Assessment Metrics for SDNCT
We propose four key metrics to assess the resilience of the SDNCT in terms of port failure ratio, topological connectivity, and operational efficiency. Among these, three quantify overall network resilience under cascading failures, while the fourth evaluates the impact on individual ports, as detailed below:
- (1)
- Port failure ratio (PFR)
PFR measures the proportion of failed port nodes in the SDNCT due to cascading failures, reflecting the extent of disruption across the network. It is defined as follows:
where N is the initial number of ports in the SDNCT, and is the number of nodes in the overload state after the cascade stabilizes. A higher PFR indicates greater vulnerability to port disruptions, signaling extensive failure propagation.
- (2)
- Largest connected component scale (LCCS)
LCCS quantifies the size of the largest connected subgraph remaining in the SDNCT after cascading failures, assessing structural integrity:
where is the number of nodes in the largest connected component of G post-cascade, excluding failed nodes. A higher LCCS suggests stronger network connectivity, facilitating smoother logistics and information flow despite disruptions.
- (3)
- Network efficiency loss ratio (NELR)
NELR quantifies the relative reduction in logistics efficiency across the SDNCT due to cascading failures, reflecting the network’s operational resilience. It is defined as follows:
where and represent the network efficiency before and after the cascade, respectively. Network efficiency () measures the effectiveness of logistics performance between ports, calculated as the average inverse shortest path length across all port pairs:
with N being the total number of ports, and the shortest path length between ports i and j in G, set to infinity if no path exists [16,17]. Similarly, is computed post-cascade using the same formula over the remaining connected nodes. A larger indicates a substantial efficiency loss, suggesting that the disrupted ports are critical to logistics flow or that the network lacks sufficient redundancy, whereas a smaller reflects robust resilience through alternative pathways.
- (4)
- Port efficiency loss rate (PELR)
Beyond overall network resilience, we assess the specific impact on individual ports with the PELR metric. PELR evaluates the change in trans-shipment efficiency at a designated port j due to an initial failure at port i:
where and are the transshipment efficiencies of port j before and after the cascade triggered by i, respectively, calculated as follows:
with as the shortest path length from j to u, excluding the initially failed node i. A higher indicates that port j suffers significant connectivity and efficiency losses due to the failure of i, highlighting its dependence on the disrupted node.
4. Results of Resilience Analysis
This section examines the network dynamics of cascading effects initiated by seaport disruptions within the SDNCT. First, we present the topological characteristics of the constructed SDNCT based on empirical data. Then, we evaluate the impacts of cascading failures on the resilience of the entire network and individual ports under the multi-stage load redistribution strategy proposed in Section 3.2.3, leveraging the resilience metrics defined in Section 3.3.
4.1. Data Acquisition and Topological Properties of the SDNCT
We construct the SDNCT using data compiled from the National Coastal Port Layout Plan, online maps of China’s coastal shipping routes, inland waterways, and port distributions, supplemented by 2023 throughput statistics from the Ministry of Transport of China. The dataset comprises 145 seaport nodes and 347 shipping line entries, reflecting container transport connections between seaports. From this, we identified the top 10 seaports with the highest network importance values and retrieved data on their associated dry ports from sources such as the Ministry of Transport and chinainlandport.org, resulting in 50 dry-port nodes and corresponding seaport–dry-port routes. The geographic layout of this SDNCT is depicted in Figure 3a. A zoomed-in version representation of the top 10 seaports and their associated dry ports is shown in Figure 3b.
Figure 3.
Seaport–dry port network in container transport in China: (a) The constructed SDNCT. (b) Top 10 seaports with associated dry ports.
Table 1 summarizes the network topology information for the SDNCT, seaport subnetwork, and dry-port subnetwork. Degree centrality (DC) measures a port’s connectivity within the network. Eccentricity (EC) indicates its maximum shortest path to other ports, reflecting the port’s positional reach. Closeness centrality (CC) assesses the average distance to other ports, indicating a port’s influence and information dissemination capability. In addition, betweenness centrality (BC) quantifies the extent to which a port acts as an intermediary in the network. The constructed SDNCT exhibits a scale-free network structure characterized by a few hub ports with high degrees and centralities, while most ports have significantly lower values. Figure 4 illustrates the cumulative distribution functions (CDFs) for the above metrics in the SDNCT. In Figure 4a, 28.2% of ports have a degree above the average. Figure 4b shows that 4.83% of ports have an eccentricity greater than 10. Figure 4c reveals that approximately 44.13% of ports have a closeness centrality below the mean. Finally, in Figure 4d, about 31.03% of ports have a betweenness centrality of zero, while only 20.69% exceed the average betweenness centrality. Table 2 presents the topological centrality information of the 10 seaports with the highest values. These ports exhibit higher DC, CC, and BC and lower EC compared to the SDNCT and seaport subnetwork averages in Table 1, underscoring their critical roles. Table 2 also reports the normalized values for the ten seaports, which provide a clearer view of each seaport’s greatness in the network topology.
Table 1.
SDNCT topology information.
Figure 4.
Cumulative distribution functions (CDFs) for the SDNCT: (a) CDF of port degree centrality (DC). (b) CDF of eccentricity (EC). (c) CDF of closeness centrality(CC). (d) CDF of betweenness centrality (BC).
Table 2.
TOP 10 seaport centrality and NI values.
4.2. Resilience Analysis
This subsection evaluates the SDNCT’s resilience under cascading failures. We focus on studying the effectiveness of the CM-SDNCT-MLRS across various disruption scenarios. The analysis is structured into four parts. It includes assessing overall SDNCT performance, examining critical seaport failures, investigating dry-port contributions, and analyzing port-skipping probability effects. To ensure consistency and comparability, some parameters are standardized where appropriate. The efficiency threshold remains fixed across all tests, and the port capacity scalar and port-skipping probability are fixed in Section 4.2.1 and Section 4.2.2 to baseline network behavior. However, varies in Section 4.2.3 to study dry-port capacity effects, and ranges differently in Section 4.2.4 to assess rerouting impacts. In real-world settings, adjusts dynamically with port conditions, but, in our controlled experiments, it is approximated as a fixed value to simplify simulations while preserving rerouting tendencies for systematic resilience evaluation.
4.2.1. Effects of Random Port Failures
Firstly, we investigate the resilience of the SDNCT at the network level under cascading failures, mitigated by the multi-stage load redistribution strategy, as the number of initial seaport failures increases. To simulate random failures, we employ a bootstrap method: a single seaport is first randomly selected from the seaport subnetwork, with its initial load controlled by (see Equation (1)), varied from 0.1 to 1.2 in steps of 0.1, and cascading failure propagation is tested within the SDNCT. This process is then extended to 2, 3, …, up to 100 randomly selected seaports, repeating the experiment for each scenario. Five iterations are conducted, and the average resilience metric values are computed across different combinations of and the number of failed seaports. Figure 5, Figure 6 and Figure 7 compare the performance of the proposed CM-SDNCT-MLRS against the baseline Motter–Lai model described in Section 3.2.1, using the three network-wide resilience metrics defined in Section 3.3: PFR, LCCS, and NELR, under random port cascading failures.
Figure 5.
Port failure ratio (PFR) as a function of the initial number of randomly failed ports in the SDNCT under cascading failures, considering variations in with , , and : (a) Motter–Lai model. (b) CM-SDNCT-MLRS. (c) Comparison of PFR distribution between the two models.
Figure 6.
Largest connected component scale (LCCS) as a function of the initial number of randomly failed ports in the SDNCT under cascading failures, considering variations in with , , and : (a) Motter–Lai model. (b) CM-SDNCT-MLRS. (c) Comparison of LCCS distribution between the two models.
Figure 7.
Network efficiency loss ratio (NELR) as a function of the initial number of randomly failed ports in the SDNCT under cascading failures, considering variations in with , , and : (a) Motter–Lai model. (b) CM-SDNCT-MLRS. (c) Comparison of NELR distribution between the two models.
Figure 5a,b illustrate that as the number of initially failed seaports increases, PFR values rise for both models. However, the Motter–Lai model exhibits a rapid increase in PFR even with a small number of failures, reflecting widespread port failures without load redistribution. In contrast, the CM-SDNCT-MLRS shows a more gradual rise under identical conditions. For instance, at and with 20 initial failures, the Motter–Lai model’s PFR surges from 0 to nearly 0.8, while the CM-SDNCT-MLRS’s PFR reaches only about 0.2, demonstrating the strategy’s effectiveness in suppressing failure propagation. Figure 5c highlights distributional differences: the Motter–Lai model has a higher median PFR (0.8402) and a narrow interquartile range (IQR = 0.1430), indicating consistent vulnerability, whereas the CM-SDNCT-MLRS’s lower median (0.6340) and wider IQR (0.5477) suggest enhanced resilience with variability tied to failure scale.
In Figure 6a, the LCCS values of the Motter–Lai model decline sharply with increasing initial failures, signaling severe connectivity loss. Conversely, Figure 6b shows a significantly slower decline for the CM-SDNCT-MLRS under the same conditions, indicating that the multi-stage strategy preserves network connectivity by mitigating the reduction in the largest connected component’s size. The box plot in CM-SDNCT-MLRS Figure 6c reveals stark contrasts: the Motter–Lai model’s median LCCS is 0.0513 with a small IQR (0.1615), reflecting consistently low connectivity post-failure, while the CM-SDNCT-MLRS’s median (0.2410) and larger IQR (0.5795) suggest better preservation of connectivity with variability depending on failure extent.
Figure 7a shows a rapid rise in NELR for the Motter–Lai model as initial failures increase, indicating substantial efficiency loss. In contrast, Figure 7b demonstrates a moderated increase for the CM-SDNCT-MLRS, underscoring the strategy’s ability to alleviate efficiency degradation. The box plot in Figure 7c further confirms this: the Motter–Lai model’s higher median (0.9795) and mean (0.8516) with a narrow IQR (0.0400) reflect severe and uniform efficiency loss, while the CM-SDNCT-MLRS’s lower median (0.9268), mean (0.7605), and wider IQR (0.3909) indicate better efficiency retention with variability linked to failure scale.
From Figure 5, Figure 6 and Figure 7, we can also observe the impact of initial load sensitivity parameter on resilience metrics across varying initial numbers of failed nodes. At each initial number of failed nodes, as increases from 0.2 to 1.2, neither the Motter–Lai model nor CM-SDNCT-MLRS exhibits a clear monotonic trend in PFR, LCCS, or NELR. However, the Motter–Lai model shows a larger fluctuation range, while CM-SDNCT-MLRS significantly narrows this range, reflecting its stabilizing effect. For instance, at an initial number of failed nodes of 50, the Motter–Lai model’s PFR fluctuates between 0.3 and 0.8, LCCS between 0.2 and 0.7, and NELR between 0.3 and 0.85, whereas CM-SDNCT-MLRS reduces these ranges to 0.15–0.35, 0.6–0.85, and 0.15–0.35, respectively. Moreover, CM-SDNCT-MLRS consistently outperforms Motter–Lai across all metrics for the same initial failure scale, with lower PFR and NELR and higher LCCS. However, when the initial number of failed nodes approaches 100, both models’ metrics converge as the network nears complete collapse. Overall, CM-SDNCT-MLRS exhibits reduced sensitivity to , underscoring its robustness under various initial load conditions.
Table 3 summarizes the comparative resilience metrics across values. On average, the CM-SDNCT-MLRS reduces PFR by 19.55%, increases LCCS by 64.16%, and decreases NELR by 10.36% compared to the Motter–Lai model. It can be observed that these improvements are consistent across different values. This highlights the robustness of the load redistribution strategy in maintaining network integrity and operational functionality against random port failures, regardless of initial load conditions.
Table 3.
Resilience comparison between CM-SDNCT-MLRS and Motter–Lai model under random port failures.
4.2.2. Effects of Critical Seaport Failure
This subsection examines the resilience of the SDNCT under cascading failures triggered by the disruption of a single critical seaport, assessing impacts on both overall network performance and individual ports. Monthly container throughput data for 2023, sourced from Section 4.1, serve as the initial loads for all ports.
Figure 8 depicts the SDNCT’s overall performance following cascading failures initiated by the failure of each of the top 10 seaports ranked by network importance, comparing the CM-SDNCT-MLRS with the Motter–Lai model. In each subplot, the x-axis represents the normalized values of the failed seaports, indicating their relative importance, while the y-axis quantifies the impact using the resilience metrics. For PFR (Figure 8a), the Motter–Lai model shows significantly higher failure rates than the CM-SDNCT-MLRS across all tested ports, averaging a 59.78% reduction in PFR with the latter. With the highest value, Shanghai exhibits a 40.91% reduction, while Lianyungang achieves the maximum improvement at 87.50%, underscoring the CM-SDNCT-MLRS’s effectiveness in curbing failure propagation. Regarding LCCS (Figure 8b), the CM-SDNCT-MLRS consistently sustains larger connected component sizes than the Motter–Lai model, with an average improvement of 6.51%. Qingdao shows the most significant enhancement at 23.38%, followed by Shanghai at 7.14%, highlighting improved network integrity. For NELR (Figure 8c), the Motter–Lai model displays steep efficiency losses as the normalized values rise, whereas the CM-SDNCT-MLRS mitigates this, achieving an average reduction of 50.49%, underscoring its effectiveness in mitigating efficiency losses. Qingdao and Lianyungang demonstrate dramatic improvements in NELR, with reductions of 84.81% and 81.22%, respectively. These results demonstrate the CM-SDNCT-MLRS’s superior resilience across all metrics. In contrast to the Motter–Lai model, which has significant instability, CM-SDNCT-MLRS effectively stabilizes the network performance against critical seaport failures.
Figure 8.
Impacts of individual top 10 seaport failure on the overall SDNCT, with , and : (a) PFR comparison between the Motter–Lai model and CM-SDNCT-MLRS. (b) LCCS comparison between the two models. (c) NELR comparison between the two models.
Figure 9 presents heatmaps of the port efficiency loss rate (PELR) induced by the failure of the top 10 ports, with the x-axis showing the normalized of the failed seaport and the y-axis the normalized of affected ports, while heatmap elements denote PELR values. Comparing Figure 9a (Motter–Lai model) and Figure 9b (CM-SDNCT-MLRS), the latter consistently exhibits lighter color gradients, indicating lower PELR values and reduced cascading disruptions. The Motter–Lai model shows higher PELR values, particularly for high- ports, with intense gradients in the upper-right quadrant signaling severe efficiency losses among critical nodes. In contrast, the CM-SDNCT-MLRS mitigates these effects, averaging a 57.06% reduction in PELR across the top 10 failures. Qingdao and Lianyungang achieve the greatest reductions at 89.46% and 89.79%, respectively, while Hong Kong and Guangzhou show negligible improvement, likely due to efficient load absorption by neighboring ports, preventing widespread congestion.
Figure 9.
Heatmap of Port Efficiency Loss Rate (PELR) induced by individual top 10 seaport failures on other ports, with , and : (a) Motter–Lai model. (b) CM-SDNCT-MLRS.
Table 4 summarizes statistical results for PELR under both models. The Motter–Lai model has a higher mean PELR (0.0948) and standard deviation (SD = 0.0732), with a coefficient of variation (CV = 0.7715) indicating greater variability. The CM-SDNCT-MLRS reduces the mean PELR to 0.0407 (SD = 0.0271, CV = 0.6659), reflecting lower and more stable efficiency losses. Pearson correlation coefficients between NELR and are 0.3231 for the Motter–Lai model and 0.8080 for the CM-SDNCT-MLRS. The weak correlation in the Motter–Lai model suggests that efficiency loss is less tied to port importance, implying broad vulnerability. Conversely, the strong positive correlation in the CM-SDNCT-MLRS indicates that its mitigation effectiveness scales with port importance, prioritizing critical nodes to enhance network resilience against high- failures.
Table 4.
Statistical comparison of PELR under critical seaport failure.
4.2.3. Service Role of Dry Ports on Network Resilience
This subsection evaluates the role of dry ports in enhancing SDNCT resilience under cascading failures triggered by major seaport disruptions. Using 2023 monthly throughput data as initial loads, we simulate the impact of setting 1 to 30 dry ports to the idleness state when the top 10 seaports fail.
Figure 10 provides a comparative analysis of PFR, LCCS, and NELR for the SDNCT under varying numbers of idle dry ports and different values, which control the scaling of dry-port capacities. The results across three key performance indicators reveal the strong sensitivity of SDNCT performance to the number of idle dry ports. Across all three metrics, increasing the number of idle ports leads to pronounced performance degradation, while the effects of varying values are trivial and ambiguous. Figure 10a shows that PFR rises significantly as the number of idle dry ports increases. The initial increase occurs at approximately 5 idle dry ports, followed by a stabilization phase around 10–15 idle dry ports. Beyond this threshold, the curves show convergence, suggesting a plateau in port failure ratio. In Figure 10b, LCCS experiences a dramatic decline with increasing idle dry ports, particularly within the 5–7 idle range, signifying fragmentation of the network’s largest connected component. At around 15 idle ports, the LCCS drops to minimal levels, indicating significant network disintegration. In Figure 10c, NELR displays an apparent upward trend, mirroring the patterns observed in PELR and LCCS. It indicates that the overall efficiency of the SDNCT system deteriorates as more dry ports become unavailable. At around 15 idle ports, the curves stabilize above 0.98, reflecting near-complete network efficiency loss.
Figure 10.
SDNCT resilience under different values with various number of idle dry ports during top 10 seaports fail, with and : (a) PFR comparison. (b) LCCS comparison. (c) NELR comparison.
Table 5 reports correlations between resilience metrics and dry-port states. The number of idle dry ports strongly correlates with PFR (r = 0.8700), LCCS (r = −0.8027), and NELR (r = 0.8429), indicating that dry-port availability significantly influences network resilience. Conversely, correlations with port capacity are negligible (PFR: r = −0.0040, LCCS: r = 0.0075, and NELR: r = 0.0069), suggesting capacity scaling has little impact.
Table 5.
Correlations between SDNCT resilience and dry-port states.
Table 6 quantifies resilience differences between idle (1–30 dry ports) and fully operational dry-port states under varying values for the top 10 seaport failures. On average, enabling all dry ports reduces PFR by 38.14%, boosts LCCS by 104.42%, and lowers NELR by 4.53%. Higher values amplify PFR and NELR improvements, while LCCS gains remain robust across , underscoring dry ports’ role in connectivity preservation. For Shanghai’s failure (), switching dry ports from idle to operational yields an 83.99% PFR reduction, 12.34% LCCS increase, and 47.04% NELR decrease, highlighting their critical mitigation role for major hub seaports.
Table 6.
Resilience comparison: idle vs. operational dry ports under top 10 seaport failures.
4.2.4. Effects of Port-Hopping Probability
In the CM-SDNCT-MLRS, the port-skipping strategy is activated during Stage 3 to manage congestion or overload at seaports, governed by the hopping probability . This subsection examines its impact on SDNCT resilience under cascading failures triggered by the top 10 seaports, sufficient to induce observable congestion at other ports. Figure 11 presents PFR, LCCS, and NELR across varying values.
Figure 11.
SDNCT resilience as a function of the port-hopping probability () under cascading failures from top 10 seaports, with : (a) PFR. (b) LCCS. (c) NELR.
In Figure 11a, low values (0.2–0.4), which exacerbate congestion at operational ports, yield elevated PFRs, indicating vulnerability to cascading failures due to limited rerouting. At intermediate values (0.4–0.6), PFRs decrease substantially, reflecting effective load redistribution across ports, mitigating failure propagation. Beyond this range (e.g., ), PFR rises again, likely due to excessive route deviations disrupting shipping patterns and destabilizing the network. Figure 11b shows low values linked to reduced LCCSs, signaling fragmented connectivity post-failure. An optimal range (0.6–0.8) markedly increases LCCS, enhancing network resilience by sustaining larger connected components. Further increases yield negligible gains, suggesting a plateau. Figure 11c indicates higher NELRs at both low and high values, reflecting efficiency losses from congestion or over-rerouting. Within the optimal range 0.6–0.8, NELRs drop significantly, demonstrating strategic hopping’s ability to minimize losses by bypassing faulty ports.
Table 7 analyzes correlations between resilience metrics and port-hopping probability, employing three measures: Pearson’s r, Spearman’s rank correlation coefficient, and mutual information. PFR shows a moderate negative Pearson’s r = −0.6075 and stronger Spearman’s r = −0.6646, with high mutual information (2.0253), suggesting a non-linear, decreasing relationship where hopping reduces failure risk. LCCS exhibits weak positive correlations (Pearson’s r = 0.2461, Spearman’s r = 0.2263), with lower mutual information (1.8867), indicating limited direct impact on connectivity. NELR has a weak negative Pearson’s r = −0.3079 and Spearman’s r = −0.2431, but high mutual information (2.1639), implying a non-linear dependency where optimal hopping mitigates efficiency loss. Overall, these findings suggest that port hopping has an evident linear effect on reducing PFR, a non-linear impact on mitigating NELR, and a relatively limited non-linear direct effect on LCCS.
Table 7.
Correlation between SDNCT resilience and port-hopping probability.
Figure 12 shows cumulative distribution functions (CDFs) of port degree centrality (DC) post-cascade under varying port-hopping probabilities. All curves converge at DC > 0.10, indicating high-DC ports retain structural importance. Low values (0.1–0.3) yield steeper CDFs, reflecting a concentration of low-DC ports and vulnerability to failure propagation. Intermediate values (0.5–0.6) flatten the curves, suggesting a balanced DC distribution and enhanced resilience. Higher values (0.8–1.0) show diminishing returns, implying a trade-off between rerouting benefits and the overhead introduced by excessive hopping. Combining Figure 11 and Figure 12, an optimal maximizes resilience, balancing failure mitigation, connectivity, and efficiency, critical for resilient maritime container transport network design.
Figure 12.
Cumulative distribution function (CDF) SDNCT port degree centrality (DC) after cascading failures from top 10 seaports, with varying .
5. Management Insights
In light of the analyses presented in Section 4, we derive the following management insights for port management and logistics planning.
First, implementing the multi-stage load redistribution strategy to address the growing vulnerability and complexity of the SDNCT is essential to strengthen network resilience. This aligns with Xu et al.’s findings on resilience enhancement through adaptive strategies [18]. Our experimental analysis demonstrates that, in the absence of such a strategy, the SDNCT’s performance deteriorates rapidly under cascading failures. In contrast, the CM-SDNCT-MLRS can effectively mitigate cascading failures. By dynamically reallocating the load of failed ports based on the topological relationships between seaports and dry ports, the local structure of neighboring seaports, and hop probabilities, the strategy not only suppresses the direct failures of critical ports but also ensures the continued operation of the network, even when multiple ports fail simultaneously. The multi-stage load redistribution strategy for SDNCT provides decision-makers in container transport management with a centralized strategic tool to coordinate maritime logistics to withstand cascading failures.
Second, ensuring the stable operation of critical seaports in the SDNCT is crucial for preventing the spread of transportation disruptions. Due to its pivotal location and high throughput, the failure of a vital port like Shanghai could trigger widespread disruption. Our experimental results show that under the Motter–Lai model, certain ports, such as Tianjin and Guangzhou, can cause even more damages to the entire network and other ports than Shanghai. This finding enriches previous research on cascading failures in heterogeneous complex shipping networks [17]. The CM-SDNCT-MLRS integrates port importance, congestion threshold, and failure risk to prioritize the protection of key seaports, reducing network-wide impacts and individual port efficiency losses. This aligns with Cao et al.’s emphasis on port importance for failure prevention [22]. Drawing on the multi-stage load redistribution strategy, we propose the following targeted measures to safeguard critical seaports: (1) Leverage dry-port buffering to strengthen the multimodal container transport to absorb excess loads from critical seaports during disruptions. It requires real-time monitoring of seaport throughput and pre-established agreements with dry-port operators to ensure seamless load transfer. (2) Reinforce load-sharing mechanisms among neighboring seaports to stabilize critical nodes. It demands synchronized scheduling and resource allocation among regional ports to divert traffic. Digital technologies, such as IoT, big data analytics, AI, and blockchain, can facilitate the operations by monitoring regional port activities and traffic flows and enhancing transparent coordination [55].
Third, expanding dry-port numbers and service coverage to enhance SDNCT resilience is more effective than increasing dry-port capacities. As intermodal hubs connecting maritime and inland transport, dry ports play a significant role in dispersing maritime shipping pressure and preventing cascading failures among seaports. This is consistent with findings by [30,33]. Dry ports enhance the container transport system’s resilience by providing additional load buffering and routing flexibility. Our experiments show that as dry ports become idle, key performance indicators of the network degrade significantly, especially when a critical seaport like Shanghai is down. We also find that the buffering function of dry ports largely depends on their number in operation rather than capacities. However, we do not advocate achieving transportation redundancy through excessive expansion of dry ports as this would incur substantial investment and management costs. Instead, a more viable approach is to improve the service capabilities of existing dry ports to support more seaports while retaining their current capacities. Management strategies should focus on maintaining a well distributed and connected dry-port subnetwork within the SDNCT to enhance resilience.
Fourth, optimizing port-skipping probability is tactical in mitigating the impact of cascading failures, when major seaports experience congestion or overload. As a supplementary component of the CM-SDNCT-MLRS, it supports the transport system to redistribute vessel traffic to adjacent ports when ports get congested or overloaded, thereby improving network resilience. Our experimental analysis identifies an optimal , where resilience peaks, evidenced by significant PFR reductions and LCCS improvements, contrasting with the work of [17], which favors low-probability skipping and queuing. Beyond this threshold, excessive rerouting elevates NELR, signaling inefficiencies from disrupted shipping patterns. The finding provides a valuable basis for policy formulation. It can be used to establish adaptive rerouting protocols to faciliate efficient traffic flows during port congestion or overload, while avoiding costly infrastructure upgrades. It allows maritime logistics planning to adapt to the dynamic voyage preferences of shipping lines rather than depend on static port capacity expansion.
6. Conclusions
Modern container shipping is progressively evolving towards an integrated multimodal transportation system, characterized by cooperation between seaports and dry ports. This study presents a CM-SDNCT-MLRS to mitigate cascading failures caused by unexpected disruptions at seaports in order to enhance the resilience of the network. The CM-SDNCT-MLRS leverages the network’s heterogeneous topology to dynamically redistribute container loads across three stages: prioritizing allocation to associated dry ports via sea–land cooperation, transferring cargo to neighboring seaports based on gravitational relationships, and enabling port skipping to bypass congested or overloaded ports. Validated with China’s coastal port and shipping route data, the strategy, which captures the structural characteristics of the SDNCT and port state dynamics, effectively withstands failure propagation compared to the Motter–Lai model.
The resilience analysis yields the following findings. First, the SDNCT exhibits a scale-free property, following a power-law distribution, with a few seaports having exceptionally high centralities. Second, under random port failures, the network’s resilience is highly sensitive to the number of initially failed ports but is relatively insensitive to their initial throughputs. The multi-stage load redistribution strategy can effectively control the propagation of cascading failures within the SDNCT when multiple seaports are simultaneously disrupted. Third, the disruption of a single critical port can inflict severe cascading resilience losses on both the entire network and other individual ports. Notably, the port with the highest centrality does not necessarily cause the most destructive impact. The breakdown of Tianjin Port presents the highest cascading failure risk to the entire network, potentially resulting in a 42% loss in network efficiency. The multi-stage load redistribution strategy significantly reduces cascading failure impacts on the overall network and individual ports while ensuring that ports of higher importance exert greater influence but sustain lesser losses. Fourth, the dry ports’ service role significantly contributes to the SDNCT functionality. Network resilience demonstrates high sensitivity to the number of dry ports in operation but low sensitivity to their capacities. Shanghai Port, the largest seaport, achieves a 47.04% efficiency improvement when supported by dry ports. Fifth, although port-skipping occurs only during port congestion or overload, both excessively low and high hopping probabilities exacerbate the spread of cascading failures. The optimal hopping probability is about 0.6, which minimizes cascading effects during congestion.
These findings inform management strategies for port and logistics planning. First, implementing the CM-SDNCT-MLRS through real-time data-sharing systems proactively mitigates cascading risks. Second, safeguarding critical seaports involves reinforcing multimodal transport resilience through dry-port buffering and load sharing with neighboring seaports, supported by pre-established agreements and synchronized resource allocation. Third, expanding the service capabilities of existing dry ports to support more seaports, rather than pursuing excessive capacity expansion, maintains a well-distributed and connected dry-port subnetwork within the SDNCT. Fourth, optimizing port skipping at enables adaptive rerouting protocols during congestion, serving as a tactical alternative to static infrastructure expansion.
This study has several limitations that merit further exploration. First, constrained by data availability, our analysis focuses solely on China’s SDNCT and inbound container cascading dynamics, limiting its applicability to global logistics networks with intricate interdependencies; future research should assess global resilience by incorporating bidirectional flows and cross-regional interactions. Second, by focusing on container transport, we omit bulk cargo dynamics, potentially underestimating operational variations across port functionalities; future work could integrate diverse cargo types to enhance the model’s robustness. Third, our assumption of dry-port priority in load acceptance oversimplifies real-world complexities involving competitive resource allocation among ports; introducing service coefficients to model allocation trade-offs could improve load distribution flexibility in future studies.
Author Contributions
Conceptualization, methodology, software, visualization, validation, formal analysis, writing, and supervision: Z.L.; resources, data curation, and original draft preparation: W.Q. All authors have read and agreed to the published version of the manuscript.
Funding
This research received no external funding.
Data Availability Statement
Upon reasonable request, the dataset utilized in this work is available.
Conflicts of Interest
The authors declare no conflicts of interest.
References
- MOFCOM. Report: The Share of RCEP’s Maritime Trade Volume in the Global Total Is on the Rise. Available online: http://chinawto.mofcom.gov.cn/article/e/s/202309/20230903437437.shtml (accessed on 20 June 2024).
- Notteboom, T.; Pallis, A.; Rodrigue, J.-P. Port Economics Management and Policy; Routledge: London, UK, 2023. [Google Scholar] [CrossRef]
- Tsao, Y.C.; Linh, V.T. Seaport- dry port network design considering multimodal transport and carbon emissions. J. Clean. Prod. 2018, 199, 481–492. [Google Scholar] [CrossRef]
- Tsao, Y.C.; Thanh, V.V. A multi-objective mixed robust possibilistic flexible programming approach for sustainable seaport-dry port network design under an uncertain environment. Transp. Res. Part Logist. Transp. Rev. 2019, 124, 13–39. [Google Scholar] [CrossRef]
- Roso, V.; Woxenius, J.; Lumsden, K. The dry port concept: Connecting container seaports with the hinterland. J. Transp. Geogr. 2009, 17, 338–345. [Google Scholar] [CrossRef]
- Raad, N.G.; Rajendran, S. A hybrid scenario-based fuzzy stochastic model for closed-loop dry port network design with multiple robustness measures. Transp. Res. Part-Logist. Transp. Rev. 2024, 183, 103417. [Google Scholar] [CrossRef]
- Worldwide Logistics Group Port Closure in Ningbo: Impact on Global Supply Chains. Available online: https://worldwidelogisticsltd.com/2024/08/09/port-closure-in-ningbo-impact-on-global-supply-chains/ (accessed on 10 August 2024).
- Li, Z.; Li, H.; Zhang, Q.; Qi, X. Data-driven research on the impact of COVID-19 on the global container shipping network. Ocean. Coast. Manag. 2024, 248, 106969. [Google Scholar] [CrossRef]
- Wu, D.; Yu, C.; Zhao, Y.; Guo, J. Changes in vulnerability of global container shipping networks before and after the COVID-19 pandemic. J. Transp. Geogr. 2024, 114, 103783. [Google Scholar] [CrossRef]
- Liu, J.; Wang, X.; Chen, J. Port congestion under the COVID-19 pandemic: The simulation-based countermeasures. Comput. Ind. Eng. 2023, 183, 109474. [Google Scholar] [CrossRef]
- Erol, S. The early impact of the Russia-Ukraine war on seaborne trade and transportation in the Black Sea. Int. J. Shipp. Transp. Logist. 2024, 18, 305–323. [Google Scholar] [CrossRef]
- Karakas, S.; Kirmizi, M.; Gencer, H.; Cullinane, K. A resilience assessment model for dry bulk shipping supply chains: The case of the Ukraine grain corridor. Marit. Econ. Logist. 2023, 26, 391–413. [Google Scholar] [CrossRef]
- Yu, B.; Hao, M.; Jiang, Y.; Jin, L. A hierarchic framework for the propagating impacts of the China-US trade war on volume of chinese containerized exports. J. Ind. Manag. Optim. 2022, 18, 219–238. [Google Scholar] [CrossRef]
- UNCTAD. Review of Maritime Transport 2023. Available online: https://unctad.org/publication/review-maritime-transport-2023 (accessed on 20 June 2024).
- Liu, H.; Han, Y.; Zhu, A. Modeling supply chain viability and adaptation against underload cascading failure during the COVID-19 pandemic. Nonlinear Dyn. 2022, 110, 2931–2947. [Google Scholar] [CrossRef]
- Sun, J.; Tang, J.; Fu, W.; Chen, Z.; Niu, Y. Construction of a multi-echelon supply chain complex network evolution model and robustness analysis of cascading failure. Comput. Ind. Eng. 2020, 144, 106457. [Google Scholar] [CrossRef]
- Xu, X.; Zhu, Y.; Xu, M.; Deng, W.; Zuo, Y. Vulnerability analysis of the global liner shipping network: From static structure to cascading failure dynamics. Ocean. Coast. Manag. 2022, 229, 106325. [Google Scholar] [CrossRef]
- Xu, Y.; Peng, P.; Claramunt, C.; Lu, F.; Yan, R. Cascading failure modelling in global container shipping network using mass vessel trajectory data. Reliab. Eng. Syst. Saf. 2024, 249, 110231. [Google Scholar] [CrossRef]
- The Maritime Executive Port Congestion Cost Shippers Millions in Added Interest Expenses. Available online: https://maritime-executive.com/article/port-congestion-cost-shippers-millions-in-added-interest-expenses (accessed on 1 July 2023).
- Motter, A.; Lai, Y. Cascade-based attacks on complex networks. Phys. Rev. E 2002, 66, 065102. [Google Scholar] [CrossRef] [PubMed]
- Liupeng, J.; Guangsheng, W.; Xuejun, F.; Tong, Y.; Zhiyi, L. Study on cascading failure vulnerability of the 21st-century Maritime Silk Road container shipping network. J. Transp. Geogr. 2024, 117, 103891. [Google Scholar] [CrossRef]
- Cao, Y.; Xin, X.; Jarumaneeroj, P.; Li, H.; Feng, Y.; Wang, J.; Wang, X.; Pyne, R.; Yang, Z. Data-driven resilience analysis of the global container shipping network against two cascading failures. Transp. Res. Part Logist. Transp. Rev. 2025, 193, 103857. [Google Scholar] [CrossRef]
- Gong, Z.; Liu, N. Mitigative and adaptive investments for natural disasters and labor strikes in a seaport-dry port inland logistics network. Marit. Policy Manag. 2020, 47, 92–108. [Google Scholar] [CrossRef]
- Chen, H.; Cullinane, K.; Liu, N. Developing a model for measuring the resilience of a port-hinterland container transportation network. Transp. Res. Part-Logist. Transp. Rev. 2017, 97, 282–301. [Google Scholar] [CrossRef]
- Wu, X.; Wang, K.; Fu, X.; Jiang, C.; Zheng, S. How would co-opetition with dry ports affect seaports’ adaptation to disasters? Transp. Res. Part-Transp. Environ. 2024, 130, 104194. [Google Scholar] [CrossRef]
- Becker, A.H.; Acciaro, M.; Asariotis, R.; Cabrera, E.; Cretegny, L.; Crist, P.; Esteban, M.; Mather, A.; Messner, S.; Naruse, S.; et al. A note on climate change adaptation for seaports: A challenge for global ports, a challenge for global society. Clim. Change 2013, 120, 683–695. [Google Scholar] [CrossRef]
- Jarzemskis, A.; Vasiliauskas, A.V. Research on dry port concept as intermodal node. Transport 2007, 22, 207–213. [Google Scholar] [CrossRef]
- Talley, W.K.; Ng, M. Hinterland transport chains: Determinant effects on chain choice. Int. J. Prod. Econ. 2017, 185, 175–179. [Google Scholar] [CrossRef]
- Wang, B.; Chin, K.S.; Su, Q. Risk management and market structures in seaport-dry port systems. Marit. Econ. Logist. 2022, 24, 114–137. [Google Scholar] [CrossRef]
- Khaslavskaya, A.; Roso, V. Dry ports: Research outcomes, trends, and future implications. Marit. Econ. Logist. 2020, 22, 265–292. [Google Scholar] [CrossRef]
- Dalivand, A.A.; Torabi, S.A. Sustainable-resilient seaport-dry port network design considering inter-modal transportation. J. Clean. Prod. 2024, 452, 141944. [Google Scholar] [CrossRef]
- Nguyen, C.; Notteboom, T. Dry ports as extensions of maritime deep-sea ports: A case study of Vietnam. J. Int. Logist. Trade 2016, 14, 65–88. [Google Scholar] [CrossRef]
- Panahi, R.; Gargari, N.S.; Lau, Y.y.; Ng, A.K.Y. Developing a resilience assessment model for critical infrastructures: The case of port in tackling the impacts posed by the COVID-19 pandemic. Ocean. Coast. Manag. 2022, 226, 106240. [Google Scholar] [CrossRef]
- Xie, J.; Sun, Y.; Huo, X. Dry Port-Seaport Logistics Network Construction under the Belt and Road Initiative: A Case of Shandong Province in China. J. Syst. Sci. Syst. Eng. 2021, 30, 178–197. [Google Scholar] [CrossRef]
- Lin, W.; Liu, W. Resilience evaluation of ports along the Maritime Silk Road from the perspective of investment and construction. J. Adv. Transp. 2023, 2023, 8818667. [Google Scholar] [CrossRef]
- Wenli, F.; Zhigang, L.; Ping, H.; Shengwei, M. Cascading failure model in power grids using the complex network theory. IET Gener. Transm. Distrib. 2016, 10, 3940–3949. [Google Scholar] [CrossRef]
- Ghasemi, A.; de Meer, H. Robustness of Interdependent Power Grid and Communication Networks to Cascading Failures. IEEE Trans. Netw. Sci. Eng. 2023, 10, 1919–1930. [Google Scholar] [CrossRef]
- Guo, X.; Du, Q.; Li, Y.; Zhou, Y.; Wang, Y.; Huang, Y.; Martinez-Pastor, B. Cascading failure and recovery of metro-bus double-layer network considering recovery propagation. Transp. Res. Part-Transp. Environ. 2023, 122, 103861. [Google Scholar] [CrossRef]
- Jin, K.; Wang, W.; Li, X.; Hua, X.; Qin, S. Exploring the robustness of public transportation system on augmented network: A case from Nanjing China. Phys.-Stat. Mech. Its Appl. 2022, 608, 128252. [Google Scholar] [CrossRef]
- Chen, W.; Chen, J.; Geng, J.; Ye, J.; Yan, T.; Shi, J.; Xu, J. Monitoring and evaluation of ship operation congestion status at container ports based on AIS data. Ocean. Coast. Manag. 2023, 245, 106836. [Google Scholar] [CrossRef]
- Komazec, N.; Soskic, S.; Milic, A.; Strbac, K.; Valjarevic, A. Water transportation planning in connection with extreme weather conditions; case study—Port of Novi Sad, Serbia. Open Geosci. 2024, 16, 20220559. [Google Scholar] [CrossRef]
- Li, S.; Tang, L.; Liu, J.; Zhao, T.; Xiong, X. Vessel schedule recovery strategy in liner shipping considering expected disruption. Ocean. Coast. Manag. 2023, 237, 106514. [Google Scholar] [CrossRef]
- Lhomme, S. Vulnerability and resilience of ports and maritime networks to cascading failures and targeted attacks. In Maritime Networks. Spatial Structures and Time Dynamic; Routledge: London, UK, 2015; pp. 253–265. [Google Scholar]
- Dirzka, C.; Acciaro, M. Global shipping network dynamics during the COVID-19 pandemic’s initial phases. J. Transp. Geogr. 2022, 99, 103265. [Google Scholar] [CrossRef]
- Qu, C.; Zhou, J.; Sun, H.; Li, Y.; Xie, W. Vulnerability Evolution of a Container Shipping Network in an Uncertain Environment: The Case of China–United States Connections. J. Mar. Sci. Eng. 2024, 12, 1780. [Google Scholar] [CrossRef]
- Lu, B.; Sun, Y.; Wang, H.; Wang, J.J.; Liu, S.S.; Cheng, T. Dynamic resilience analysis of the liner shipping network: From structure to cooperative mechanism. Transp. Res. Part Logist. Transp. Rev. 2024, 191, 103755. [Google Scholar] [CrossRef]
- Lu, Z.G.; Chen, Q. Discovering potential partners via projection-based link prediction in the supply chain network. Int. J. Comput. Intell. Syst. 2020, 13, 1253–1264. [Google Scholar] [CrossRef]
- Rousset, L.; Ducruet, C. Disruptions in spatial networks: A comparative study of major shocks affecting ports and shipping patterns. Netw. Spat. Econ. 2020, 20, 423–447. [Google Scholar] [CrossRef]
- Lai, Y.C.; Motter, A.E.; Nishikawa, T. Attacks and cascades in complex networks. Lect. Notes Phys. 2004, 650, 299–310. [Google Scholar] [CrossRef]
- Ma, Z.; Liu, J.; Chien, S.I.J.; Hu, X.; Shao, Y. Identifying Critical Stations Affecting Vulnerability of a Metro Network Considering Passenger Flow and Cascading Failure: Case of Xi’an Metro in China. Asce-Asme J. Risk Uncertain. Eng. Syst. Part Civ. Eng. 2023, 9, 04023014. [Google Scholar] [CrossRef]
- Guo, J.; Yang, Z.; Zhong, Q.; Sun, X.; Wang, Y. A novel resilience analysis methodology for airport networks system from the perspective of different epidemic prevention and control policy responses. PLoS ONE 2023, 18, e0281950. [Google Scholar] [CrossRef]
- Yang, Q.; Scoglio, C.M.; Gruenbacher, D.M. Robustness of supply chain networks against underload cascading failures. Phys. Stat. Mech. Its Appl. 2021, 563, 125466. [Google Scholar] [CrossRef]
- Wang, Y.; Zhang, F. Modeling and analysis of under-load-based cascading failures in supply chain networks. Nonlinear Dyn. 2018, 92, 1403–1417. [Google Scholar] [CrossRef]
- Boccaletti, S.; Latora, V.; Moreno, Y.; Chavez, M.; Hwang, D.U. Complex networks: Structure and dynamics. Phys. Rep. 2006, 424, 175–308. [Google Scholar] [CrossRef]
- Xiao, G.; Pan, L.; Lai, F. Application, opportunities, and challenges of digital technologies in the decarbonizing shipping industry: A bibliometric analysis. Front. Mar. Sci. 2025, 12, 1523267. [Google Scholar] [CrossRef]
Disclaimer/Publisher’s Note: The statements, opinions and data contained in all publications are solely those of the individual author(s) and contributor(s) and not of MDPI and/or the editor(s). MDPI and/or the editor(s) disclaim responsibility for any injury to people or property resulting from any ideas, methods, instructions or products referred to in the content. |
© 2025 by the authors. Licensee MDPI, Basel, Switzerland. This article is an open access article distributed under the terms and conditions of the Creative Commons Attribution (CC BY) license (https://creativecommons.org/licenses/by/4.0/).











