Abstract
Big data analytics has the potential to greatly improve the operations of manufacturing industries, aid in decision making, and foster innovation. However, there exist several barriers that undermine the successful adoption of big data analytics in these industries. This paper presents a structural analysis of the barrier to big data analytics adoption in manufacturing industries. Through an extensive literature review and expert analysis, a compilation of the various barriers was made. The interpretive structure modeling (ISM) technique was then used to analyze the interplay between the barriers: this technique was used to build a hierarchy whose respective objective functions indicated how each barrier influenced the other. These findings help in the understanding of the hierarchical relationships between the various barriers and can thus help organizations in prioritizing strategies to mitigate these barriers. The results depict some barriers which do have a high-power influence over others and, as such, depict critical points that manufacturing industries need to address when adopting big data analytics. This paper also elaborates the relationships between the barriers, which will help the decision makers create strategies to mitigate them effectively. This study’s findings contribute to the existing body of knowledge on barriers to adopting big data analytics in manufacturing industries and provides an efficient approach for organizations to systematically address barriers.
1. Introduction
Manufacturing is a critical driver of economic growth and technological progression. Nonetheless, in the current volatile and competitive environment, manufacturers confront a wide range of challenges preventing them from succeeding [1,2]. These issues target multiple areas of their activities, including production inefficiencies, supply chain complications, and quality control challenges and cost outlays [3,4]. However, manufacturing firms have found an all-encompassing solution that will revolutionize their way of doing business—big data analytics (BDA). BDA is a powerful tool that permits manufacturers to not only gain access to but also utilize the considerable amount of data in any activity as well as in the supply chain [5,6]. Thus, manufacturing companies would have an opportunity to obtain competitive benefits in addressing multiple long-lasting problems. If implemented, such technology-driven models will reform current manufacturing, shrink the untapped abilities of tool usage, and increase the quality of the product and enterprise productivity [7,8,9]. This research article discusses several critical problems of the manufacturing industry and considers what BDA can do in practice. Through appropriate action and the efficient use of the analytics device, the manufacturers can indeed usher in a fresh age of efficiency, creativity, and productivity [10]. Manufacturing companies can establish a bright future for sustainable growth and wealth under the emerging competition of global markets [11]. Furthermore, this paper suggests numerous ideas for the utilization of BDA to focus on several potential benefits and possibilities. Addressing those barriers to obtain the advantages that BDA can provide will enable these systems to proceed with advancements that will ultimately increase performance and leadership. Therefore, this article tries to investigate the challenges of utilizing BDA in the manufacturing sector using the interpretive structural modeling (ISM) methodology. The research questions to be answered in this study are as follows:
RQ1. What are the key barriers to adopting BDA in the manufacturing sector?
RQ2. How can these barriers be analyzed for building a structural model of their interdependencies?
RQ3. How can organizations effectively mitigate the most critical barriers to BDA adoption, and what strategic interventions can facilitate a smoother transition toward implementation?
To address the research questions, this study commenced with the search for relevant research articles in the domain of interest. The research articles were obtained from the Scopus database and other suitable sources related to the field as indicated. The review of the collected articles ascertained the existence of certain identified barriers of BDA. This study employed ISM to develop a structural model for these challenges. Through this model, the most abundant and prominent barriers hindering the adoption of BDA in the manufacturing sector were highlighted. The findings of this study are intended to inform policymakers in effectively implementing Industry 4.0 technologies, such as BDA in the manufacturing sector.
The subsequent sections of this paper include the following: a review of the literature on BDA in manufacturing is presented in Section 2; the research methodology of this study is presented in Section 3; analysis and results are discussed in Section 4; a discussion on the results and implications of the study is presented in Section 5; and conclusions, limitations, and future research are finally discussed in Section 6.
2. Literature Review
To ensure a comprehensive review of existing research, a systematic literature review (SLR) methodology was adopted. The Scopus database was used to shortlist articles for identifying the barriers to the adoption of BDA in manufacturing firms. The search keywords used were “Big data analytics”, “BDA”, “Digital transformation”, “manufacturing”, “barriers”, and “Challenges”. The inclusion and exclusion criteria were set so only peer-reviewed journals published in the English language were considered.
A total of 97 articles were initially identified, of which 62 were deemed relevant after manual screening. The final selection of articles was analyzed to identify the key barriers to big data adoption in the manufacturing sector.
2.1. Review on BDA in Manufacturing
In the era of big data, BDA has been transformative for modern manufacturing systems, as observed by Belhadi et al. [12] who differentiate it by eliminating existing knowledge gaps of its potential and strategic implications and propose a novel model to decipher its potential in manufacturing operations. Dai et al. [13] further address challenges specific to deriving insights from massive manufacturing data in the era of the MioT, or the Manufacturing Internet of Things; explore enabling technologies; and create a roadmap for future research paths. Sahoo [14] presents a holistic review of big data’s impact on manufacturing that uncovers different research streams and encourages further research into business analytics in the context of manufacturing. Dubey et al. [15] explore the role of big data and its predictive analytics in increasing operational performance at workplaces through improved resource management and organizational culture. Wang et al. [16] propose a holistic view of BDA in intelligent manufacturing systems: they discuss methods, challenges, and opportunities to inform the development in this area. Lu and Xu [17] present a transformative paradigm of cloud-based manufacturing services, enabled by BDA for business flexibility in Industry 4.0 frameworks; they outline technical challenges and propose a generic approach to system architecture of cloud-based manufacturing equipment.
2.2. Review on Barriers to BDA in Manufacturing
Some studies have been conducted which have pooled the barriers to leveraging BDA for improving manufacturing operations. Moktadir et al. [18] reveal the barriers faced by manufacturing companies in Bangladesh, particularly regarding data and technology. Their work provides relevant implications for the industrial manager in utilizing BDA in the supply chain. The work of R. Raut et al. [19] extends this knowledge by spotting common barriers among the industries in India. Their techniques which utilize advanced methodologies to discuss cause–effect and prioritize barriers also provide more insightful implications to fill the lack of comprehensive publications explaining the barriers to manufacturing companies. Alternatively, Kumar et al. [20] focus on post-COVID-19 and categorize the barriers to organization, data management, and human resources, offering implications for making strategic investment decisions in BDA applications to achieve the sustainable development goals. In the study by Sharma et al. [21], the supply chain of India’s manufacturing is discussed, and the critical data-related barrier is measured through the Best Worst Method framework. Furthermore, Dehkhodaei et al. [22] spotlight the context in Iran through an integrated approach to identify and analyze the barriers. They report that knowledge of the senior manager is the primary determinant of the barrier to BDA adoption. Zhang and Lam [23] have a similar view on the sector’s organization but discuss the maritime industry by utilizing the fuzzy Dempster–Shafer model. Li et al. [24] complement the barriers within the factor by examining the barrier to implementing the BDA tool in smart factories. They categorize the barrier into individual, organization, and technology and provide the most insightful implications for the business manager to adopt the BDA tool.
Recent research has continued to explore the evolving barriers to BDA adoption in manufacturing. For instance, Khan et al. [25] identified emerging concerns in interoperability challenges and data integration issues, which have gained prominence due to the rapid digitalization of supply chains. Similarly, Zhao et al. [26] highlighted that advancements in AI-driven analytics have mitigated some prior cost constraints (B8) while introducing new concerns related to ethical AI usage and bias in automated decision making. Furthermore, Bag et al. [27] and Dehkhodaei et al. [22] discussed the dynamic nature of regulatory and compliance issues (B9), indicating that policy updates and evolving data protection laws now require continuous adaptation by manufacturing firms. These studies suggest that while fundamental barriers persist, technological advancements and policy changes have reshaped the nature of challenges associated with BDA adoption.
Recent industry reports confirm the challenges faced by manufacturers in adopting big data analytics. According to a 2021 McKinsey Global Survey, 70% of digital transformations in manufacturing fail to achieve their objectives, with legacy systems, data silos, and cybersecurity concerns being the top barriers [28]. In the Saudi Arabian context, a 2022 report by the Saudi Data and Artificial Intelligence Authority (SDAIA) highlights that while 90% of Saudi organizations recognize the importance of data-driven decision making, only 25% have fully implemented big data analytics solutions. The primary challenges include compliance with data localization laws, a shortage of skilled professionals, and high implementation costs [29].
The identified barriers related to BDA adoption in manufacturing are presented below in Table 1.
Table 1.
Details of identified barriers related to BDA adoption in manufacturing.
3. Research Methodology
This study’s research methodology is presented in Figure 1. This study employs a case study approach to analyze barriers to BDA adoption within Saudi Arabia’s manufacturing industry. By focusing on Saudi Arabia’s industrial transformation under Vision 2030, this research contextualizes findings within the nation’s unique regulatory, economic, and technological landscape.
Figure 1.
Research methodology.
To ensure methodological rigor, expert interviews and secondary data sources (research articles) were used to validate ISM findings. The updated research methodology flowchart (Figure 1) incorporates this case study’s framework.
Warfield first introduced the concept of ISM with the aim of analyzing relationships between factors, which reveal web-like complex interconnections between many elements within system models. ISM was selected due to its capability to structurally organize complex interrelationships among barriers. Alternative approaches, such as the Analytic Hierarchy Process (AHP) or Decision-Making Trial and Evaluation Laboratory (DEMATEL), primarily focus on prioritization or causal analysis but do not explicitly map out hierarchical dependencies as ISM does. Given the objective of this study, i.e., to establish a structured framework of interdependent barriers, ISM was deemed the most appropriate method.
Furthermore, ISM allows for expert-driven consensus, making it suitable for industries where historical data on barrier interactions are limited. Future research could integrate ISM with fuzzy AHP or DEMATEL to refine quantitative weightings of the barriers.
Several studies have used ISM to analyze the intricacy of these relationships like Yang and Lin [49] who use the ISM methodology to analyze the role of supply chain collaboration on green innovation performance. Sarabi et al. [50] analyze the barriers to uptake and nature-based solutions using ISM. Guan et al. [51] analyze the risks associated with green building projects using ISM. Palit et al. [52] use ISM to analyze the drivers of electric vehicle adoption for sustainable transportation. Shoar and Chileshe [53] use ISM to analyze the causes of design changes in construction projects.
The methodological approach, known as ISM, is used to gain understanding of the relationship between elements in a system. It allows for differentiation between elements on which others depend, assisting in the elucidation of the systems’ behavior dynamics. The procedure for the methodology of the ISM is as follows [54]. First, it identifies the critical elements or factors that affect the system and delimits the steps of analysis. In this case, the factors identified are gathered, and pairwise comparison is performed. Second, it seeks experts on the factor of study, and each expert makes a pairwise comparison of items. The expert compares two items at a given time and makes their judgment on how easy it is for one item to be influenced by the other. This can be done through scaling or ranking. The third step is to aggregate data. Here, all the pairwise comparison data made by the various experts are collected, and an agreement is reached. The statisticians create a reachability matrix. The matrix shows whether the influences between the elements are direct or indirect. In this case, the matrix is binary, and thus 1 indicates a direct influence while 0 designates that there is no influence between the items. The fourth step is to partition the elements into different levels based on their dependencies in the ISM. The elements in the higher levels have a greater influence and dependency on the lower-level elements. Finally, a digraph is made. The next step is to partition the level. Here, the partition finds patterns to partition the elements into various levels. A final digraph is drawn to represent a hierarchical relationship between elements.
4. Analysis and Results
This section shows the analysis of the barriers to adopting BDA in the manufacturing industry of Saudi Arabia. The data were collected from industry experts working in the manufacturing industry of Saudi Arabia. The ISM methodology was used to create the structural model.
For creating the structured model for identifying the barriers for BDA, data from the experts were collected to obtain a consensus view. The initial reachability matrix was established and is shown in Table 2. (The interpretation of Table 2 is that B1 influences B4 and B1 has no influence on B6, so B1 to B4 = 1 and B1 to B6 = 0.)
Table 2.
Initial reachability matrix.
After step 3 of the methodology, the next step is removing the inconsistency related to the transitivity of relationships to generate the final reachability matrix. MATLAB version R2024b software is used to perform transitivity analysis to make sure the model remains reliable, and the final reachability matrix is shown in Table 3 below. (The interpretation of Table 3 is that B1 has an indirect influence on B2, B1 influences B14, and B14 influences B2, so B1 indirectly influences B2 and therefore B1 to B2 = 1*.)
Table 3.
Final reachability matrix.
Reachability sets and antecedent sets are calculated using the final reachability matrix. The reachability set for a barrier includes all barriers it influences. The antecedent set for a barrier includes all barriers that influence it. The intersection set contains barriers common to both the reachability and antecedent sets. Barriers are assigned levels when their reachability set and intersection set match. These barriers are given a level in that iteration and removed from further analysis. The process repeats for the remaining barriers until all barriers are assigned levels. The level partition is shown in Table 4 below.
Table 4.
Level partition.
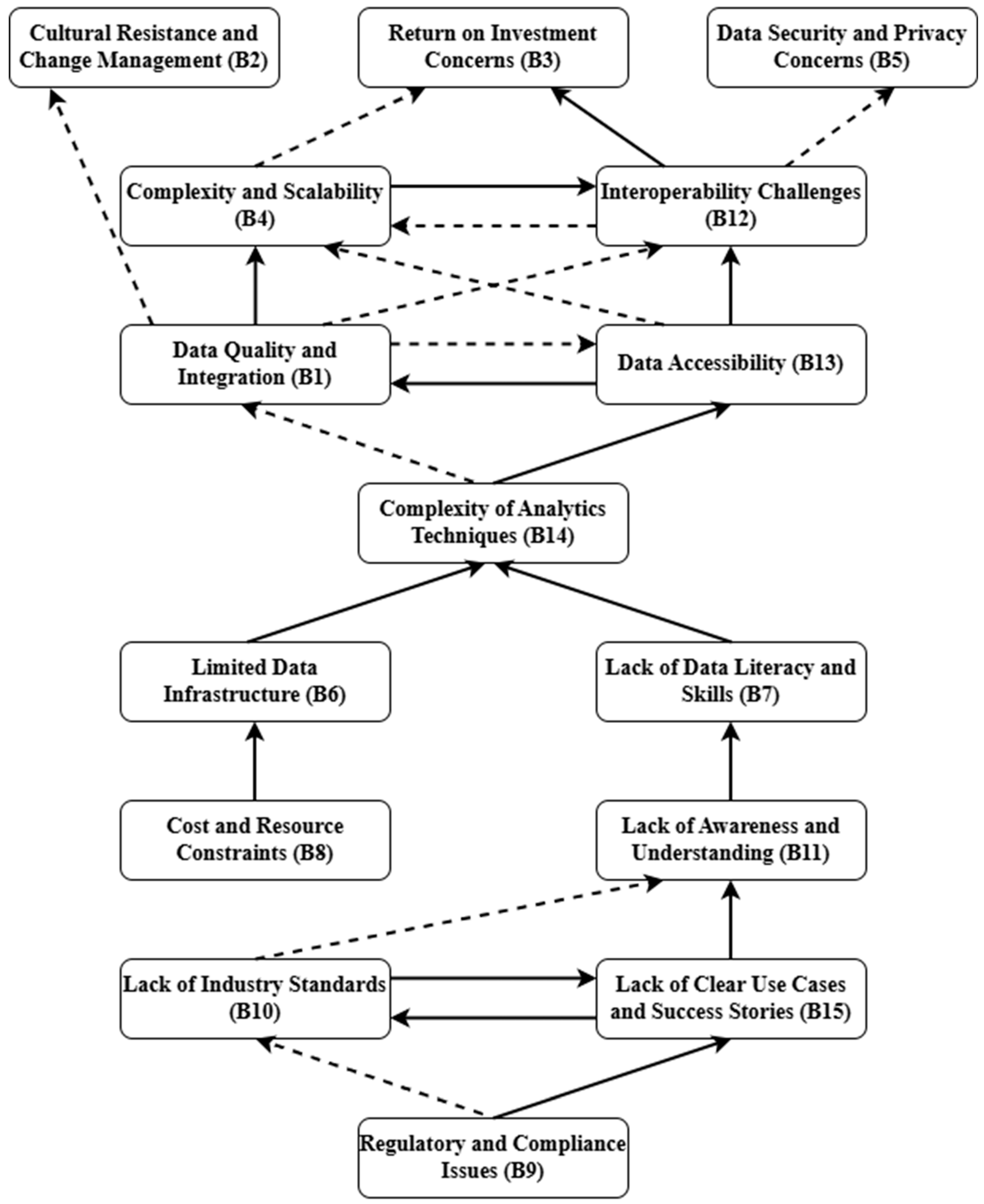
A digraph was developed based on the level partitions available from the above step to create the structural model. The model should be understandable by industry practitioners, and a modification to the nodes was even made to arrive at a sound conclusion. The ISM model developed is presented in Figure 2 below. Figure 2 illustrates the relationships among different barriers using ISM. The arrows represent directional influences, where Barrier X influences Barrier Y. The solid arrows indicate direct dependencies, while dashed arrows signify indirect influences identified through transitivity.
Figure 2.
ISM model.
This research aimed to model and analyze the barriers to BDA implementation in the manufacturing industry. The researchers performed a literature review and analyzed expert opinions in order to find 15 possible barriers. The methodology further examined the barriers through ISM to find their relationship. The model developed by the researchers showed that, in level 1, the barriers “cultural resistance and change management (B2)”, “return on investment concerns (B3)”, and “data security and privacy concerns (B5)” were present, followed by the “complexity and scalability (B4)” and “interoperability challenges (B12)” barriers in level 2. The barriers “data quality and integration (B1)” and “data accessibility (B13)” were present in level 3, followed by “complexity of analytics techniques (B14)” in level 4. The barriers “limited data infrastructure (B6)” and “lack of data literacy and skills (B7)” were present in level 5, followed by “cost and resource constraints (B8)” and “lack of awareness and understanding (B11)” in level 6. Further barriers “lack of industry standards (B10)” and “lack of clear use cases and success stories (B15)” were present in level 7 and, finally, the “regulatory and compliance issues (B9)” barrier was present in level 8.
The findings of this study reveal that “Regulatory and Compliance Issues (B9)” is the top barrier to the adoption of BDA in manufacturing, located at the bottom. In order to overcome this barrier, industrial practitioners are strongly recommended to invest in the improvement in personnel skills in adopting BDA in the manufacturing process [55]. In addition, based on the findings, industry practitioners and manufacturing managers should use these insights to create short-term and long-term approaches focusing on promoting the efficient adoption of BDA in the manufacturing industry.
To strengthen the findings of RQ3, this study further explores strategic solutions by integrating insights from recent research and expert recommendations. The barriers identified in this study can be classified into three categories: technological, organizational, and regulatory challenges. To address technological barriers such as data quality and integration (B1) and complexity of analytics techniques (B14), firms should invest in advanced data governance frameworks, the automation of data cleansing, and employee training in data analytics [26]. Organizational barriers such as cultural resistance (B2) and lack of data literacy (B7) can be mitigated through change management initiatives, cross-functional training, and incentives for data-driven decision making [27]. Moreover, regulatory and compliance issues (B9) can be navigated by adopting international best practices such as GDPR compliance frameworks and leveraging secure-cloud-based analytics solutions [36].
To validate the relevance of the proposed ISM model, the findings of this study have been cross-checked with recent research and expert opinions. While some barriers have evolved, the overall structural relationships between barriers remain largely valid. Future studies should employ dynamic modeling techniques, such as Bayesian networks or agent-based modeling, to capture evolving dependencies over time [56].
5. Discussion
The present study focuses on the identification and analysis of the barriers inhibiting the adoption of BDA in manufacturing industries. The study uses the ISM approach that allows for a better understanding of the hierarchical relationships present among the identified barriers. The analysis has yielded a complex picture of barriers faced by manufacturing firms with the adoption of BDA. The identified barriers can be generally grouped into technological, organizational, and strategic aspects. Technological barriers, such as limited data infrastructure (B6), data quality and integration (B1), data accessibility (B13), data security and privacy concerns (B5), and complexity of analytics techniques (B14), prevent firms from reaping the full benefits of BDA [21,22,26,30,46]. The findings underscore the necessity of capital-intensive investments in data infrastructure development, system integration, and data governance [57].
Organizational barriers play a major role in limiting the actual potential of big data application [58]. Examples include cultural resistance and change management (B2), lack of data literacy and skills (B7), and lack of industry standards (B10) [20,26,32]. The identified barriers call for a focus on change management, especially in terms of developing a data-driven organization culture and investing in skill development initiatives for employees [59]. In the ISM model perspective, overcoming data quality issues is a precondition for ensuring the accuracy and validity of the analytics. Data cleansing and validation are proposed as potential solutions for addressing the barriers identified.
Strategic barriers, such as cost and resource constraints (B8), regulatory and compliance issues (B9), and return on investment concerns (B3), can be linked to the necessity of strategic alignment and efficient resource allocation [27,34,41]. Particularly, manufacturing firms need to balance the costs and benefits of implementing BDA and articulate a clear business case up front to demonstrate ROI [56]. In addition, regulatory compliance aspects should also be included in the implementation plan. Saudi Arabia’s regulatory landscape significantly influences big data adoption in manufacturing. The country has introduced strict data sovereignty laws under the Saudi Personal Data Protection Law (PDPL), which mandates that all sensitive industrial data must be stored within Saudi borders. This requirement poses a challenge for multinational firms relying on global cloud analytics solutions [60].
Additionally, compliance with Vision 2030’s digital transformation objectives requires manufacturers to align with National Industrial Development and Logistics Program (NIDLP) guidelines, which emphasize secure and ethical AI-driven analytics. Companies failing to meet these standards face regulatory fines and limitations in government incentives [61].
By deepening the analysis for RQ3, this study highlights actionable strategies for overcoming barriers to BDA adoption. The results indicate that digital advancements introduce complexities in tracking financial transactions, ensuring compliance, and maintaining transparency. These findings are crucial as they provide insights into the evolving nature of corporate accountability in a technology-driven environment. The structured approach aligns technological advancements, organizational transformation, and regulatory compliance to enhance implementation feasibility. A key takeaway is the need for a multi-tiered strategy, where organizations prioritize foundational improvements (e.g., data infrastructure) before addressing advanced analytics challenges. Furthermore, leveraging AI-driven automation and industry-wide collaborations can significantly reduce resistance to change and improve adoption rates. For instance, Saudi Basic Industries Corporation (SABIC) encountered resistance to data-driven decision making among mid-level managers. To address this, SABIC implemented a company-wide data literacy program and provided incentives for departments adopting AI-driven insights into manufacturing processes [62].
Given the rapid advancements in AI, cloud computing, and cybersecurity, some barriers identified in our study may require reassessment. For instance, complexity and scalability (B4) have been partially addressed through scalable cloud-based analytics solutions, reducing implementation barriers for SMEs [20]. However, cost constraints (B8) remain a critical challenge, particularly for firms in developing economies where IT infrastructure investment is limited. Similarly, regulatory and compliance challenges (B9) have evolved due to stricter data protection laws such as GDPR updates and industry-specific cybersecurity mandates [11]. Future studies should continuously update the ISM model to reflect these ongoing shifts in industry dynamics.
Our findings contribute to the growing body of research on corporate accountability in the digital age. Prior studies, such as Maraveas et al. [57], observed similar trends in digital oversight mechanisms, reinforcing our results. However, our study presents a unique perspective by emphasizing how algorithmic decision making can create unforeseen governance challenges. For instance, while Villar and Khan [43] found that automation reduced financial fraud in banking institutions, our results suggest that increased reliance on artificial intelligence (AI) can inadvertently introduce biases that affect decision-making accuracy. This divergence could be attributed to differences in implementation contexts, where financial sectors have stricter oversight compared to decentralized governance models in multinational corporations.
Dinh and O’Leary [33] argue that digital transformation redefines traditional accountability frameworks, necessitating adaptive methodologies for accurate assessment. Similarly, Vigoda-Gadot and Mizrahi [37] highlight the importance of interdisciplinary approaches in evaluating digital governance strategies. These studies reinforce our conclusion that regulatory mechanisms must integrate both technological and ethical considerations to ensure accountability remains robust.
While this study primarily focuses on barriers, it is equally important to acknowledge key enablers of BDA adoption. The success of BDA implementation in manufacturing is driven by several critical enablers [26,27] such as Technological Readiness [20], Organizational Data Culture [36], Regulatory Support and Compliance [60], and Industry Collaboration and Knowledge Sharing [61]. Recognizing these enablers alongside barriers provides a more balanced understanding of the current state of BDA adoption in Saudi Arabia’s manufacturing industry.
6. Implications
6.1. Theoretical Implications
The analysis of the barriers to adopting BDA in manufacturing industries through the ISM approach has several important theoretical implications. It offers a theoretical contribution regarding understanding the challenges that manufacturing firms face while adopting BDA. This study contributes theoretically to three main aspects: the basic structuring of a framework, ISM-driving dependencies, and the discovery of how some of the drivers depend on the others. Firstly, the study covers the basic formation of the framework, developing and presenting ISM as a theoretical model of barriers. Secondly, the study offers an ISM-driving sequence between barriers, establishing how the framework in research causes and promotes cases and subcases. Lastly, the study provides a depiction of how the studied barriers are dependent on one another, promoting both theoretical advancements and practicality in the implementation of strategies to develop BDA in manufacturing.
6.2. Practical Implications
The ISM analysis of implementing BDA in manufacturing industries from barriers provides various tangible implications for manufacturers, managers, and policymakers. Firstly, it eases prioritizing the barriers by their driving power based on which manufacturers can concentrate resources on critical ones. Secondly, it helps in strategic planning by revealing the barriers and their mutual relationships, through which the firms can form the correct and accurate strategy with targeted interventions and efficient resource allocation. Thirdly, it aids in highlighting the specific barriers that need substantial investments, such as infrastructure improvements and skill enhancements. The last implication is about the risk of barriers, through which the managers and relevant personnel can allocate adequate resources to the riskier barriers. The policymakers can use these findings for smoothing policies, and the manufacturers can plan training programs for the associated skills. Lastly, the emphasis is on collaboration and partnerships with external stakeholders to remove the barriers of data integration and interoperability for the benefits of BDA.
7. Conclusions
The present paper applied the ISM approach to analyze the barriers to the implementation of BDA in manufacturing. The in-depth examination of interdependencies and hierarchical relationships helped create a full picture of the challenges faced by manufacturing companies when they need to adopt BDA. The results showed several high-level barriers that can be defined as the main challenges hindering BDA adoption in the manufacturing context. These barriers include technical ones, such as limited data infrastructure, data quality and integration, data accessibility, data security and privacy concerns, and the complexity of analytics techniques, as well as organizational ones, where cultural resistance and change management, lack of data literacy and skills, and lack of industry standards take their places. Apart from this, data concerns related to data security, privacy, and data compliance, as well as costs and the lack of an ROI, were recognized as the most critical for manufacturing.
The structured framework of ISM allowed us to draw and overview a clear picture of which barriers are driving and dependent elements. This way, the analysis is beneficial for prioritizing efforts, focusing on the root causes making the most significant contribution to the success of BDA implementation. The results of the current research may assist manufacturing companies in developing certain strategies to overcome the identified challenges. As a result, organizations may improve the data governance structures, invest in the required infrastructure, develop a data culture inside the company, and provide sufficient training and upskilling opportunities for the workforce. In addition, industrial collaborations and partnerships may help share best practices, standardize procedures, and solve problems together.
7.1. Limitations of This Study
Several limitations of the study are as follows: First, the analysis is fully based on expert opinions, and the accuracy and reliability of the results depend on the level of expertise and knowledge of the respondents. Thus, it is recommended to involve a more diverse group of experts representing not only real-time monitoring fields but also other domains within the manufacturing industry. Furthermore, the findings may vary depending on the context for the firm, including the size, industry sector, or geographical location, and it should be taken into account when interpreting the results. In addition to this, manufacturing firms can increase their preparedness by implementing various strategies. First, the level of collaboration and knowledge-sharing among industry stakeholders can significantly assist in overcoming common challenges and developing best practices. Similarly, establishing partnerships with technology providers and experts in BDA can ensure sufficient resources and expertise. One of this study’s limitations is the qualitative nature of barrier prioritization, which may introduce subjectivity. While ISM provides a structural understanding, future research should employ quantitative techniques such as AHP or Fuzzy DEMATEL to strengthen the validity of RQ3 findings. Additionally, empirical validation through case studies of manufacturing firms implementing BDA could provide deeper insights into the effectiveness of mitigation strategies. Finally, governments and industry associations can facilitate the ideal state through financial incentives, promotion of data standardization, and development of a platform for knowledge exchange.
7.2. Future Rresearch Directions
Future research directions include validating and optimizing the adoption of BDA in manufacturing. Preceding a review, various empirical studies and quantitative analyses should be made to determine the critical success factors and compare barriers in terms of industries and firm sizes. Subsequently, mitigation actions and technological solutions should be developed, and their evolution should be tracked by conducting longitudinal studies. Future studies should also conduct longitudinal assessments of barrier evolution, integrating real-world implementation data from multiple manufacturing firms in Saudi Arabia. Additionally, research can explore the role of policy-driven incentives in fostering BDA adoption, particularly in SMEs where resource constraints remain a critical barrier. Lastly, the examination of the impact of cultural and organizational actors and the comparison of the types of modeling will support further research efforts. As a result, decision support tools can be developed to help manufacturing firms assess the readiness and overcome the barriers of adoption more efficiently.
Author Contributions
Conceptualization, A.S.A. and N.A.; methodology, N.A.; validation, A.S.A.; formal analysis, N.A.; investigation, A.S.A.; data curation, N.A.; writing—original draft preparation, A.S.A.; writing—review and editing, N.A.; supervision, A.S.A. and N.A. All authors have read and agreed to the published version of the manuscript.
Funding
This research was funded by Deanship of Scientific Research (DSR) at King Abdulaziz University, Jeddah, under grant number [GPIP: 884-830-2024]. The authers, therefore, acknowledge with thanks DSR for technical and financial support.
Data Availability Statement
Data is contained within the article: The original contributions presented in this study are included in the article. Further inquiries can be directed to the corresponding author.
Conflicts of Interest
The authors declare no conflicts of interest.
References
- Müller, J.M.; Kiel, D.; Voigt, K.-I. What Drives the Implementation of Industry 4.0? The Role of Opportunities and Challenges in the Context of Sustainability. Sustainability 2018, 10, 247. [Google Scholar] [CrossRef]
- Pour, P.D.; Ahmed, A.A.; Nazzal, M.A.; Darras, B.M. An Industry 4.0 Technology Selection Framework for Manufacturing Systems and Firms Using Fuzzy AHP and Fuzzy TOPSIS Methods. Systems 2023, 11, 192. [Google Scholar] [CrossRef]
- Chen, M.; Liu, Q.; Huang, S.; Dang, C. Environmental cost control system of manufacturing enterprises using artificial intelligence based on value chain of circular economy. Enterp. Inf. Syst. 2022, 1, 18564226. [Google Scholar] [CrossRef]
- Sakib, N.; Ibne Hossain, N.U.; Nur, F.; Talluri, S.; Jaradat, R.; Lawrence, J.M. An assessment of probabilistic disaster in the oil and gas supply chain leveraging Bayesian belief network. Int. J. Prod. Econ. 2021, 235, 108107. [Google Scholar] [CrossRef]
- Binsaeed, R.H.; Grigorescu, A.; Yousaf, Z.; Condrea, E.; Nassani, A.A. Leading Role of Big Data Analytic Capability in Innovation Performance: Role of Organizational Readiness and Digital Orientation. Systems 2023, 11, 284. [Google Scholar] [CrossRef]
- Maheshwari, S.; Gautam, P.; Jaggi, C.K. Role of Big Data Analytics in supply chain management: Current trends and future perspectives. Int. J. Prod. Res. 2021, 59, 1875–1900. [Google Scholar] [CrossRef]
- Agrawal, R.; Wankhede, V.A.; Kumar, A.; Luthra, S.; Huisingh, D. Big data analytics and sustainable tourism: A comprehensive review and network based analysis for potential future research. Int. J. Inf. Manag. Data Insights 2022, 2, 100122. [Google Scholar] [CrossRef]
- Babu, M.M.; Rahman, M.; Alam, A.; Dey, B.L. Exploring big data-driven innovation in the manufacturing sector: Evidence from UK firms. Ann. Oper. Res. 2024, 333, 689–716. [Google Scholar] [CrossRef]
- Elgendy, N.; Elragal, A.; Päivärinta, T. DECAS: A modern data-driven decision theory for big data and analytics. J. Decis. Syst. 2022, 31, 337–373. [Google Scholar] [CrossRef]
- Javaid, M.; Haleem, A.; Singh, R.P.; Suman, R.; Gonzalez, E.S. Understanding the adoption of Industry 4.0 technologies in improving environmental sustainability. Sustain. Oper. Comput. 2022, 3, 203–217. [Google Scholar] [CrossRef]
- Ahmad, N.; Youjin, L.; Žiković, S.; Belyaeva, Z. The effects of technological innovation on sustainable development and environmental degradation: Evidence from China. Technol. Soc. 2023, 72, 102184. [Google Scholar] [CrossRef]
- Belhadi, A.; Zkik, K.; Cherrafi, A.; Yusof, S.M.; El fezazi, S. Understanding Big Data Analytics for Manufacturing Processes: Insights from Literature Review and Multiple Case Studies. Comput. Ind. Eng. 2019, 137, 106099. [Google Scholar] [CrossRef]
- Dai, H.-N.; Wang, H.; Xu, G.; Wan, J.; Imran, M. Big data analytics for manufacturing internet of things: Opportunities, challenges and enabling technologies. Enterp. Inf. Syst. 2020, 14, 1279–1303. [Google Scholar] [CrossRef]
- Sahoo, S. Big data analytics in manufacturing: A bibliometric analysis of research in the field of business management. Int. J. Prod. Res. 2022, 60, 6793–6821. [Google Scholar] [CrossRef]
- Dubey, R.; Gunasekaran, A.; Childe, S.J.; Blome, C.; Papadopoulos, T. Big Data and Predictive Analytics and Manufacturing Performance: Integrating Institutional Theory, Resource-Based View and Big Data Culture. Br. J. Manag. 2019, 30, 341–361. [Google Scholar] [CrossRef]
- Wang, J.; Xu, C.; Zhang, J.; Zhong, R. Big data analytics for intelligent manufacturing systems: A review. J. Manuf. Syst. 2022, 62, 738–752. [Google Scholar] [CrossRef]
- Lu, Y.; Xu, X. Cloud-based manufacturing equipment and big data analytics to enable on-demand manufacturing services. Robot. Comput. -Integr. Manuf. 2019, 57, 92–102. [Google Scholar] [CrossRef]
- Moktadir, M.A.; Ali, S.M.; Paul, S.K.; Shukla, N. Barriers to big data analytics in manufacturing supply chains: A case study from Bangladesh. Comput. Ind. Eng. 2019, 128, 1063–1075. [Google Scholar] [CrossRef]
- Raut, R.; Narwane, V.; Kumar Mangla, S.; Yadav, V.S.; Narkhede, B.E.; Luthra, S. Unlocking causal relations of barriers to big data analytics in manufacturing firms. Ind. Manag. Data Syst. 2021, 121, 1939–1968. [Google Scholar] [CrossRef]
- Kumar, N.; Kumar, G.; Singh, R.K. Analysis of barriers intensity for investment in big data analytics for sustainable manufacturing operations in post-COVID-19 pandemic era. J. Enterp. Inf. Manag. 2022, 35, 179–213. [Google Scholar] [CrossRef]
- Sharma, V.; Kumar, A.; Kumar, M. A framework based on BWM for big data analytics (BDA) barriers in manufacturing supply chains. Mater. Today Proc. 2021, 47, 5515–5519. [Google Scholar] [CrossRef]
- Dehkhodaei, A.; Amiri, B.; Farsijani, H.; Raad, A. Barriers to big data analytics (BDA) implementation in manufacturing supply chains. J. Manag. Anal. 2023, 10, 191–222. [Google Scholar] [CrossRef]
- Zhang, X.; Lam, J.S.L. A fuzzy Delphi-AHP-TOPSIS framework to identify barriers in big data analytics adoption: Case of maritime organizations. Marit. Policy Manag. 2019, 46, 781–801. [Google Scholar] [CrossRef]
- Li, S.; Peng, G.C.; Xing, F. Barriers of embedding big data solutions in smart factories: Insights from SAP consultants. Ind. Manag. Data Syst. 2019, 119, 1147–1164. [Google Scholar] [CrossRef]
- Khan, M.A.; Siddiqui, M.S.; Rahmani, M.K.I.; Husain, S. Investigation of Big Data Analytics for Sustainable Smart City Development: An Emerging Country. IEEE Access 2022, 10, 16028–16036. [Google Scholar] [CrossRef]
- Zhao, G.; Xie, X.; Wang, Y.; Liu, S.; Jones, P.; Lopez, C. Barrier analysis to improve big data analytics capability of the maritime industry: A mixed-method approach. Technol. Forecast. Soc. Change 2024, 203, 123345. [Google Scholar] [CrossRef]
- Bag, S.; Gupta, S.; Wood, L. Big data analytics in sustainable humanitarian supply chain: Barriers and their interactions. Ann. Oper. Res. 2022, 319, 721–760. [Google Scholar] [CrossRef]
- McKinsey & Company. Unlocking Success in Digital Transformations. 2021. Available online: https://www.mckinsey.com/business-functions/mckinsey-digital/our-insights (accessed on 22 March 2025).
- Saudi Data and Artificial Intelligence Authority (SDAIA). National Strategy for Data and AI: Progress Report. 2022. Available online: https://sdaia.gov.sa (accessed on 22 March 2025).
- Liu, C.; Peng, G.; Kong, Y.; Li, S.; Chen, S. Data Quality Affecting Big Data Analytics in Smart Factories: Research Themes, Issues and Methods. Symmetry 2021, 13, 1440. [Google Scholar] [CrossRef]
- Ali, M.; Essien, A. How can big data analytics improve outbound logistics in the UK retail sector? A qualitative study. J. Enterp. Inf. Manag. 2023, 38, 424–449. [Google Scholar] [CrossRef]
- Trevisan, A.H.; Lobo, A.; Guzzo, D.; Gomes, L.A.d.V.; Mascarenhas, J. Barriers to employing digital technologies for a circular economy: A multi-level perspective. J. Environ. Manag. 2023, 332, 117437. [Google Scholar] [CrossRef]
- Dinh, T.; O’Leary, S. The unaccounted effects of digital transformation: Participatory accountability in a humanitarian organisation. Account. Audit. Account. J. 2024. [Google Scholar] [CrossRef]
- Atieh, A.M.; Cooke, K.O.; Osiyevskyy, O. The role of intelligent manufacturing systems in the implementation of Industry 4.0 by small and medium enterprises in developing countries. Eng. Rep. 2023, e125785. [Google Scholar] [CrossRef]
- Raut, R.D.; Yadav, V.S.; Cheikhrouhou, N.; Narwane, V.S.; Narkhede, B.E. Big data analytics: Implementation challenges in Indian manufacturing supply chains. Comput. Ind. 2021, 125, 103368. [Google Scholar] [CrossRef]
- Ogbuke, N.J.; Yusuf, Y.Y.; Dharma, K.; Mercangoz, B.A. Big data supply chain analytics: Ethical, privacy and security challenges posed to business, industries and society. Prod. Plan. Control. 2022, 33, 123–137. [Google Scholar] [CrossRef]
- Vigoda-Gadot, E.; Mizrahi, S. The digital governance puzzle: Towards integrative theory of humans, machines, and organizations in public management. Technol. Soc. 2024, 77, 102530. [Google Scholar] [CrossRef]
- Bertello, A.; Ferraris, A.; Bresciani, S.; De Bernardi, P. Big data analytics (BDA) and degree of internationalization: The interplay between governance of BDA infrastructure and BDA capabilities. J. Manag. Gov. 2021, 25, 1035–1055. [Google Scholar] [CrossRef]
- Falahat, M.; Cheah, P.K.; Jayabalan, J.; Lee, C.M.J.; Kai, S.B. Big Data Analytics Capability Ecosystem Model for SMEs. Sustainability 2022, 15, 360. [Google Scholar] [CrossRef]
- Alalawneh, A.A.F.; Alkhatib, S.F. The barriers to big data adoption in developing economies. Electron. J. Inf. Syst. Dev. Ctries. 2021, 87, e12151. [Google Scholar] [CrossRef]
- Agrawal, R.; Surendra Yadav, V.; Majumdar, A.; Kumar, A.; Luthra, S.; Arturo Garza-Reyes, J. Opportunities for disruptive digital technologies to ensure circularity in supply Chain: A critical review of drivers, barriers and challenges. Comput. Ind. Eng. 2023, 178, 109140. [Google Scholar] [CrossRef]
- Gupta, A.K.; Goyal, H. Framework for implementing big data analytics in Indian manufacturing: ISM-MICMAC and Fuzzy-AHP approach. Inf. Technol. Manag. 2021, 22, 207–229. [Google Scholar] [CrossRef]
- Villar, A.S.; Khan, N. Robotic process automation in banking industry: A case study on Deutsche Bank. J. Bank. Financ. Technol. 2021, 5, 71–86. [Google Scholar] [CrossRef]
- Khan, S. Barriers of big data analytics for smart cities development: A context of emerging economies. Int. J. Manag. Sci. Eng. Manag. 2022, 17, 123–131. [Google Scholar] [CrossRef]
- Konanahalli, A.; Marinelli, M.; Oyedele, L. Drivers and Challenges Associated With the Implementation of Big Data Within U.K. Facilities Management Sector: An Exploratory Factor Analysis Approach. IEEE Trans. Eng. Manag. 2022, 69, 916–929. [Google Scholar] [CrossRef]
- Kar, A.K.; Kushwaha, A.K. Facilitators and Barriers of Artificial Intelligence Adoption in Business—Insights from Opinions Using Big Data Analytics. Inf. Syst. Front. 2023, 25, 1351–1374. [Google Scholar] [CrossRef]
- Maroufkhani, P.; Tseng, M.-L.; Iranmanesh, M.; Ismail, W.K.W.; Khalid, H. Big data analytics adoption: Determinants and performances among small to medium-sized enterprises. Int. J. Inf. Manag. 2020, 54, 102190. [Google Scholar] [CrossRef]
- Ahmed, A.; Xi, R.; Hou, M.; Shah, S.A.; Hameed, S. Harnessing Big Data Analytics for Healthcare: A Comprehensive Review of Frameworks, Implications, Applications, and Impacts. IEEE Access 2023, 11, 112891–112928. [Google Scholar] [CrossRef]
- Yang, Z.; Lin, Y. The effects of supply chain collaboration on green innovation performance:An interpretive structural modeling analysis. Sustain. Prod. Consum. 2020, 23, 1–10. [Google Scholar] [CrossRef]
- Sarabi, S.; Han, Q.; Romme, A.G.L.; de Vries, B.; Valkenburg, R.; den Ouden, E. Uptake and implementation of Nature-Based Solutions: An analysis of barriers using Interpretive Structural Modeling. J. Environ. Manag. 2020, 270, 110749. [Google Scholar] [CrossRef]
- Guan, L.; Abbasi, A.; Ryan, M.J. Analyzing green building project risk interdependencies using Interpretive Structural Modeling. J. Clean. Prod. 2020, 256, 120372. [Google Scholar] [CrossRef]
- Palit, T.; Bari, A.B.M.M.; Karmaker, C.L. An integrated Principal Component Analysis and Interpretive Structural Modeling approach for electric vehicle adoption decisions in sustainable transportation systems. Decis. Anal. J. 2022, 4, 100119. [Google Scholar] [CrossRef]
- Shoar, S.; Chileshe, N. Exploring the Causes of Design Changes in Building Construction Projects: An Interpretive Structural Modeling Approach. Sustainability 2021, 13, 9578. [Google Scholar] [CrossRef]
- Agrawal, R.; Wankhede, V.A.; Nair, R.S. Analysis of Drivers of Digital Learning in COVID-19 and Post-COVID-19 Scenario Using an ISM Approach. J. Inst. Eng. (India) Ser. B 2021, 102, 1143–1155. [Google Scholar] [CrossRef]
- Bag, S.; Wood, L.C.; Xu, L.; Dhamija, P.; Kayikci, Y. Big data analytics as an operational excellence approach to enhance sustainable supply chain performance. Resour. Conserv. Recycl. 2020, 153, 104559. [Google Scholar] [CrossRef]
- Hughes, L.; Dwivedi, Y.K.; Rana, N.P.; Williams, M.D.; Raghavan, V. Perspectives on the future of manufacturing within the Industry 4.0 era. Prod. Plan. Control. 2022, 33, 138–158. [Google Scholar] [CrossRef]
- Maraveas, C.; Piromalis, D.; Arvanitis, K.G.; Bartzanas, T.; Loukatos, D. Applications of IoT for optimized greenhouse environment and resources management. Comput. Electron. Agric. 2022, 198, 106993. [Google Scholar] [CrossRef]
- Surbakti, F.P.S.; Wang, W.; Indulska, M.; Sadiq, S. Factors influencing effective use of big data: A research framework. Inf. Manag. 2020, 57, 103146. [Google Scholar] [CrossRef]
- Fernandez, V.; Gallardo-Gallardo, E. Tackling the HR digitalization challenge: Key factors and barriers to HR analytics adoption. Compet. Rev. Int. Bus. J. 2021, 31, 162–187. [Google Scholar] [CrossRef]
- Alhazmi, A.; Daghistani, A. Privacy practices of popular websites in Saudi Arabia. J. Umm Al-Qura Univ. Eng. Archit. 2025, 16, 19–29. [Google Scholar] [CrossRef]
- AlOtaibi, Z.S.; Khonkar, H.I.; AlAmoudi, A.O.; Alqahtani, S.H. Current status and future perspectives for localizing the solar photovoltaic industry in the Kingdom of Saudi Arabia. Energy Transit. 2020, 4, 1–9. [Google Scholar] [CrossRef]
- SABIC Annual Report. GROWING TO WIN. 2023. Available online: https://www.sabic.com/en/Images/Sabic-Annual-Report-2022-EN_tcm1010-38980.pdf (accessed on 22 March 2025).
Disclaimer/Publisher’s Note: The statements, opinions and data contained in all publications are solely those of the individual author(s) and contributor(s) and not of MDPI and/or the editor(s). MDPI and/or the editor(s) disclaim responsibility for any injury to people or property resulting from any ideas, methods, instructions or products referred to in the content. |
© 2025 by the authors. Licensee MDPI, Basel, Switzerland. This article is an open access article distributed under the terms and conditions of the Creative Commons Attribution (CC BY) license (https://creativecommons.org/licenses/by/4.0/).

