Assessing the Influence of Equipment Reliability over the Activity Inside Maritime Container Terminals Through Discrete-Event Simulation
Abstract
1. Introduction
- Introduction: This section provides a descriptive overview of the challenges encountered in container terminal operations and identifies the key activities that may be disrupted by external perturbations.
- Literature Review: A critical review of existing studies in the field is conducted to identify research gaps and establish the baseline from which this study originates.
- Modeling the Equipment Reliability: This section presents the mathematical framework underlying equipment reliability assessment, system state analysis, and stationarity vectors.
- Simulation Model and System States: It details the methodology and structural components of the simulation model used as a tool for generating operation scenarios.
- Case Study: Constantza South Container Terminal: This section describes the primary data collected from a real maritime container terminal and presents the scenarios tested in the simulation model to evaluate system state transitions.
- Results and Discussion: The findings obtained through simulation are presented, with a focus on waiting times measured for each simulation entity across the seven proposed scenarios.
- Conclusions: This section summarizes the authors’ conclusions regarding the necessity and innovative aspects of the research, as well as future research directions derived from the obtained results. The identified limitations of the model are also discussed, along with potential methods to address them.
2. Literature Review
3. Modeling the Equipment Reliability
3.1. The Equipment Reliability Indicators
- Mean Time Between Failures (MTBF): the average time between successive failures for repairable equipment.
- Mean Time To Failure (MTTF): the average time for a piece of equipment to operate before failing, applicable to non-repairable equipment.
- Failure Rate (λ(t)): the frequency at which equipment fails, expressed in failures per unit of time (t, t + Δt).
- Availability: the proportion of time that the equipment is in a functioning state. This metric is used for repairable equipment.
- Maintainability (Mean Time To Repair): the average time required to repair a piece of equipment.
- Failure function (F(t)): the probability that an equipment will fail during the time interval (0,t)
- The breakdown frequency of failures (f(t)): the limit of the ratio between the probability of failure in the interval (t, t + Δt) and the size of the interval
3.2. The Transient Period Toward Stationarity
- Calculation of the Cramér–von Mises (CVM) statistic on the whole sequence and test the null hypothesis that it comes from a stationary distribution. If the null hypothesis is rejected, then discard the first 10% of the sequence and repeat the stationarity test. If the null hypothesis is rejected, then discard the next 10% and calculate the statistical test. Repeat until the null hypothesis is accepted or 50% of the initial sequence is discarded. If the test still rejects the null hypothesis, then the observation sequence fails the test and needs to be run longer.
- If the sequence passes the first part of the diagnostic, then the part of the sequence that was not discarded from the initial one is used to compute the half-width of the mean. Half-width of this interval is compared with the estimate of the mean. If the ratio between the half-width and the mean is lower than ϵ, the half-width test is passed. Otherwise, the length of the sample is deemed not long enough to estimate the mean with sufficient accuracy and more observations must be added.
- To use the Heidelberg–Welch test to prove that the initial ship’s waiting time sequence is stationary and compute the confidence interval of the ship’s waiting time mean. If the test fails, a larger amount of data are required, and the first step is repeated.
- To use the Geweke test for as the author suggested. The first half of the initial ship’s data sequence is divided into segments, then Geweke’s Z-score is repeatedly calculated. The first Z-score is calculated with all iterations in the chain, the second after discarding the first ship’s wait time data segment, the third after discarding the first two segments, and so on. The last Z-score is calculated using only the samples in the second half of the ship’s wait time data sequence. The analysis of the sequence of Geweke’s Z-score indicates the burn-in ship’s data, where the Z-statistic is outside the 95% confidence interval. Following the burn-in point, the stationarity of the ship’s waiting time is achieved.
4. Simulation Model and System States
5. Study Case of Constantza South Container Terminal
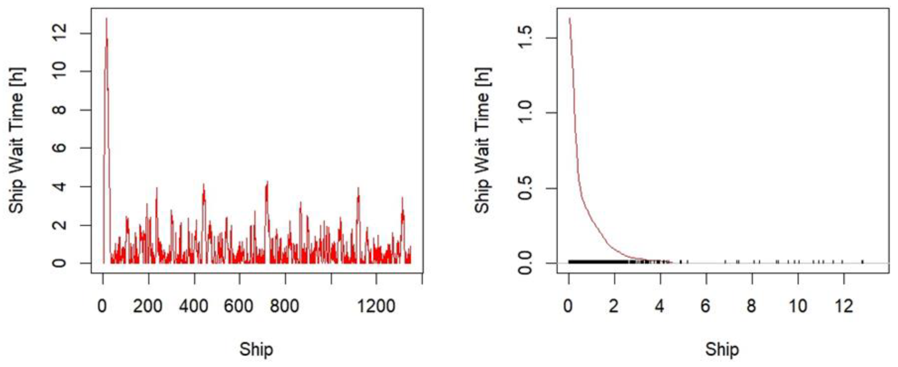
6. Results and Discussions
- Identification of Critical Equipment: It is essential to identify the terminal’s critical equipment, whose failure could severely disrupt operations and impact overall efficiency.
- Significance of Maintenance Strategies: Effective maintenance planning plays a crucial role in ensuring uninterrupted terminal operations, minimizing downtime, and preventing costly disruptions.
- Mitigating the Impact of Unforeseen Events: Unexpected disruptions can have significant consequences. Therefore, maintaining reserve capacity in the allocation of handling equipment is a strategic necessity to ensure operational continuity.
- Leveraging Discrete-Event Simulation Models: The use of discrete-event simulation enables cost-effective scenario testing, facilitating the identification of operational bottlenecks and critical vulnerabilities within terminal activities.
7. Conclusions
- Due to the reduced level of detail in the simulation model, the interaction between human factors and technical equipment was evaluated using average values. Operators of handling equipment in the container terminal have varying levels of experience, which may lead to increased or decreased productivity depending on the individual operating the equipment. To address this limitation, average values provided by the terminal administration were used. However, in future research, these activities will be detailed according to the simulation’s objectives.
- The reliability function could not be evaluated for secondary components of the simulation model, such as trucks used for container transport within the terminal. Due to their relatively high number and availability, as observed during on-site visits, this limitation was addressed by considering that these do not represent a restrictive component of the terminal’s handling and transit capacity. Future research will test the influence of these pieces of equipment to enhance the model’s sensitivity.
- Data collection during the summer period did not allow for the identification of the environmental impact on terminal operations. This limitation will be addressed in future research, where data recordings will facilitate the development of a predictive model for disruptions in the activity of the terminal caused by environmental hazards.
- To obtain credible and realistic results, the model requires input data from the simulation model that captures transitions between states. To overcome this limitation, the simulation duration was extended to 365 days, which was more than sufficient for obtaining the necessary data. Only for scenario S214 the simulation time horizon was not sufficient to test the stationarity convergence.
Author Contributions
Funding
Data Availability Statement
Acknowledgments
Conflicts of Interest
References
- United Nations Conference on Trade and Development. Available online: https://unctad.org/system/files/official-document/rmt2023_en.pdf (accessed on 5 April 2024).
- Meisel, F. Seaside Operations Planning in Container Terminals; Physica: Heidelberg, Germany, 2009; ISBN 978-3-7908-2586-2. [Google Scholar]
- Svanberg, M.; Holm, H.; Cullinane, K. Assessing the Impact of Disruptive Events on Port Performance and Choice: The Case of Gothenburg. J. Mar. Sci. Eng. 2021, 9, 145. [Google Scholar] [CrossRef]
- Steenken, D.; Voß, S.; Stahlbock, R. Container Terminals and Automated Transport Systems; Springer: Berlin, Germany, 2005; pp. 3–49. [Google Scholar]
- Ambrosino, D.; Sciomachen, A. Impact of Externalities on the Design and Management of Multimodal Logistic Networks. Sustainability 2021, 13, 5080. [Google Scholar] [CrossRef]
- Wang, C.-N.; Nguyen, N.-A.-T.; Fu, H.-P.; Hsu, H.-P.; Dang, T.-T. Efficiency Assessment of Seaport Terminal Operators Using DEA Malmquist and Epsilon-Based Measure Models. Axioms 2021, 10, 48. [Google Scholar] [CrossRef]
- Pujats, K.; Golias, M.; Konur, D. A Review of Game Theory Applications for Seaport Cooperation and Competition. J. Mar. Sci. Eng. 2020, 8, 100. [Google Scholar] [CrossRef]
- Romero, V.M.; Fernandez, E.B. Towards a Reference Architecture for Cargo Ports. Future Internet 2023, 15, 139. [Google Scholar] [CrossRef]
- Tijan, E.; Jović, M.; Žgaljić, D.; Aksentijević, S. Factors Affecting Container Seaport Competitiveness: Case Study on Port of Rijeka. J. Mar. Sci. Eng. 2022, 10, 1346. [Google Scholar] [CrossRef]
- Sáenz, S.S.; Diaz-Hernandez, G.; Schweter, L.; Nordbeck, P. Analysis of the Mooring Effects of Future Ultra-Large Container Vessels (ULCV) on Port Infrastructures. J. Mar. Sci. Eng. 2023, 11, 856. [Google Scholar] [CrossRef]
- Sugimura, Y.; Wakashima, H.; Liang, Z.; Shibasaki, R. Logistics strategy simulation of second-ranked ports on the basis of Japan’s port reforms: A case study of Hakata Port. Marit. Policy Manag. 2022, 50, 707–723. [Google Scholar] [CrossRef]
- Ribeiro da Silva, J.N.; Santos, T.A.; Teixeira, A.P. Methodology for Predicting Maritime Traffic Ship Emissions Using Automatic Identification System Data. J. Mar. Sci. Eng. 2024, 12, 320. [Google Scholar] [CrossRef]
- Surugiu, M.C.; Gheorghiu, R.A.; Petrescu, I. Transmission of pollution data to traffic management systems using mobile sensors. U.P.B. Sci. Bull. Ser. C 2015, 77, 163–170. [Google Scholar]
- Saracin, C.G.; Belibov, D. Real time monitoring of analog and digital sensors. U.P.B. Sci. Bull. Ser. C 2018, 80, 35–44. [Google Scholar]
- Kim, S.-W.; Eom, J.-O. Ship Carbon Intensity Indicator Assessment via Just-in-Time Arrival Algorithm Based on Real-Time Data: Case Study of Pusan New International Port. Sustainability 2023, 15, 13875. [Google Scholar] [CrossRef]
- Díaz-Ruiz-Navamuel, E.; Ortega Piris, A.; López-Diaz, A.-I.; Gutiérrez, M.A.; Roiz, M.A.; Chaveli, J.M.O. Influence of Ships Docking System in the Reduction of CO2 Emissions in Container Ports. Sustainability 2021, 13, 5051. [Google Scholar] [CrossRef]
- Clemente, D.; Cabral, T.; Rosa-Santos, P.; Taveira-Pinto, F. Blue Seaports: The Smart, Sustainable and Electrified Ports of the Future. Smart Cities 2023, 6, 1560–1588. [Google Scholar] [CrossRef]
- Tran, N.K.; Lam, J.S.L. Effects of container ship speed on CO2 emission, cargo lead time and supply chain costs. Res. Transp. Bus. Manag. 2022, 43, 100723. [Google Scholar] [CrossRef]
- Li, J.; Jing, K.; Khimich, M.; Shen, L. Optimization of Green Containerized Grain Supply Chain Transportation Problem in Ukraine Considering Disruption Scenarios. Sustainability 2023, 15, 7620. [Google Scholar] [CrossRef]
- Yıldırım, M.S. Investigating the Impact of Buffer Stacks with Truck Restriction Time Window Policy on Reducing Congestion and Emissions at Port of Izmir. Int. J. Civ. Eng. 2023, 21, 1107–1122. [Google Scholar] [CrossRef]
- Altomonte, A.; Bracale, A.; Caramia, P.; De Falco, P.; Dillio, G.; Di Noia, L.P. Time-Domain Modeling and Simulation of a Fuel Cell Hybrid Truck Powertrain Operating in Port Logistics. In Proceedings of the 2023 IEEE IAS Global Conference on Renewable Energy and Hydrogen Technologies (GlobConHT), Male, Maldives, 11–12 March 2023; pp. 1–7. [Google Scholar] [CrossRef]
- Hervás-Peralta, M.; Poveda-Reyes, S.; Molero, G.D.; Santarremigia, F.E.; Pastor-Ferrando, J.-P. Improving the Performance of Dry and Maritime Ports by Increasing Knowledge about the Most Relevant Functionalities of the Terminal Operating System (TOS). Sustainability 2019, 11, 1648. [Google Scholar] [CrossRef]
- Abu Aisha, T.; Ouhimmou, M.; Paquet, M. Optimization of Container Terminal Layouts in the Seaport—Case of Port of Montreal. Sustainability 2020, 12, 1165. [Google Scholar] [CrossRef]
- Guo, S.; Diao, C.; Li, G.; Takahashi, K. The Two-Echelon Dual-Channel Models for the Intermodal Container Terminals of the China Railway Express Considering Container Accumulation Modes. Sustainability 2021, 13, 2806. [Google Scholar] [CrossRef]
- Qu, W.; Tao, T.; Xie, B.; Qi, Y. A State-Dependent Approximation Method for Estimating Truck Queue Length at Marine Terminals. Sustainability 2021, 13, 2917. [Google Scholar] [CrossRef]
- Rusca, F.; Popa, M.; Rosca, E.; Rusca, A. Simulation model for maritime container terminal. Transp. Probl. 2018, 13, 47–54. [Google Scholar] [CrossRef]
- Zhang, L. Research on Simulation Modeling of Container Terminal Logistics System Based on WITNESS. In Proceedings of the International Conference on Industrial IoT, Big Data and Supply Chain (IIoTBDSC), Beijing, China, 23–25 September 2022; pp. 173–178. [Google Scholar] [CrossRef]
- Rotunno, G.; Lo Zupone, G.; Carnimeo, L.; Fanti, M.P. Discrete event simulation as a decision tool: A cost benefit analysis case study. J. Simul. 2023, 18, 378–394. [Google Scholar] [CrossRef]
- Wang, R.; Li, J.; Bai, R. Prediction and Analysis of Container Terminal Logistics Arrival Time Based on Simulation Interactive Modeling: A Case Study of Ningbo Port. Mathematics 2023, 11, 3271. [Google Scholar] [CrossRef]
- Siswanto, N.; Kusumawati, M.; Baihaqy, A.R.; Wiratno, S.E.; Sarker, R. New Approach for Evaluating Berth Allocation Procedures Using Discrete Event Simulation to Reduce Total Port Handling Costs. Oper. Supply Chain Manag. Int. J. 2023, 16, 535–553. [Google Scholar] [CrossRef]
- Torkjazi, M.; Huynh, N.; Asadabadi, A. Modeling the Truck Appointment System as a Multi-Player Game. Logistics 2022, 6, 53. [Google Scholar] [CrossRef]
- Muñuzuri, J.; Lorenzo-Espejo, A.; Pegado-Bardayo, A.; Escudero-Santana, A. Integrated Scheduling of Vessels, Cranes and Trains to Minimize Delays in a Seaport Container Terminal. J. Mar. Sci. Eng. 2022, 10, 1506. [Google Scholar] [CrossRef]
- Rusca, F.; Popa, M.; Rosca, E.; Rusca, A.; Rosca, M.; Dinu, O. Assessing the transit capacity of port shunting yards through discrete simulation. Transp. Probl. 2019, 14, 101–111. [Google Scholar] [CrossRef]
- Aslam, S.; Michaelides, M.P.; Herodotou, H. Berth Allocation Considering Multiple Quays: A Practical Approach Using Cuckoo Search Optimization. J. Mar. Sci. Eng. 2023, 11, 1280. [Google Scholar] [CrossRef]
- Gulić, M.; Maglić, L.; Krljan, T.; Maglić, L. Solving the Container Relocation Problem by Using a Metaheuristic Genetic Algorithm. Appl. Sci. 2022, 12, 7397. [Google Scholar] [CrossRef]
- Fedorko, G.; Molnár, V.; Mikušová, N.; Strohmandl, J.; Kižik, T. Simulation of Handling Operations in Marine Container Terminals for the Purposes of a Profession Simulator. J. Mar. Sci. Eng. 2023, 11, 2264. [Google Scholar] [CrossRef]
- Doci, I.; Baxhuku, V. Forklift operations in the warehouse—Design and analysis with graphical modelling and simulations. U.P.B. Sci. Bull. Ser. D 2024, 86, 175–190. [Google Scholar]
- Budiyanto, E.H.; Gurning, R.O.S.; Pitana, T. The Application of Business Impact Analysis Due to Electricity Disruption in a Container Terminal. Sustainability 2021, 13, 12038. [Google Scholar] [CrossRef]
- Xu, B.W.; Liu, W.T.; Li, J.J.; Yang, Y.S.; Wen, F.R.; Song, H.T. Resilience measurement and dynamic optimization of container logistics supply chain under adverse events. Comput. Ind. Eng. 2023, 180, 109202. [Google Scholar] [CrossRef]
- Târcolea, C.; Filipoiu, A.; Bontaş, S. Current Techniques in Reliability Theory-Current Applications in Reliability Theory; Ştiinţifică şi Enciclopedică: Bucharest, Romania, 1989; pp. 87–137. [Google Scholar]
- Pawlikowski, K. Steady-state simulation of queueing processes: Survey of problems and solutions. ACM Comput. Surv. 1990, 22, 123–170. [Google Scholar] [CrossRef]
- Mahajan, P.S.; Ingalls, R.G. Evaluation of methods used to detect warm-up period in steady state simulation. In Proceedings of the 2004 Winter Simulation Conference, Washington, DC, USA, 5–8 December 2004; p. 671. [Google Scholar] [CrossRef]
- Schruben, L.W. Detecting Initialization Bias in Simulation Experiments. Oper. Res. 1982, 30, 569–590. [Google Scholar] [CrossRef]
- Schruben, L.W.; Singh, H.; Tierney, L. Optimal Tests for Initialization Bias in Simulation Output. Oper. Res. 1983, 31, 1167–1178. [Google Scholar] [CrossRef]
- Heidelberger, P.; Welch, P.D. Simulation run length control in the presence of an initial transient. Oper. Res. 1983, 31, 1109–1144. [Google Scholar] [CrossRef]
- Geweke, J. Evaluating the accuracy of sampling-based approaches to calculating posterior moments. In Bayesian Statistics 4; Bernado, J.M., Berger, J.O., Dawid, A.P., Smith, A.F.M., Eds.; Clarendon Press: Oxford, UK, 1992; pp. 169–193. [Google Scholar]
- Rusca, F.; Rusca, A.; Rosca, E.; Coman, C.; Burciu, S.; Oprea, C. Evaluating the Influence of Data Entropy in the Use of a Smart Equipment for Traffic Management at Border Check Point. Machines 2022, 10, 937. [Google Scholar] [CrossRef]
- Rusca, F.; Rosca, E.; Costescu, D.; Rusca, A.; Rosca, M.; Olteanu, S. The influence of storage area design on maritime container terminal capacity. In Proceedings of the Modtech International Conference—Modern Technologies in Industrial Engineering Vi (Modtech 2018), Constanta, Romania, 13–16 June 2018. [Google Scholar]
- Rosca, E.; Rusca, F.; Rosca, M.A.; Rusca, A. Performance Analysis of Automated Parcel Lockers in Urban Delivery: Combined Agent-Based–Monte Carlo Simulation Approach. Logistics 2024, 8, 61. [Google Scholar] [CrossRef]
- DPWorld Romania-Service-Terminal Equipment. Available online: https://www.dpworld.com/romania/services/terminal-equipment (accessed on 19 August 2024).
- Wawrzyniak, J.; Drozdowski, M.; Sanlaville, É. A Container Ship Traffic Model for Simulation Studies. Int. J. Appl. Math. Comput. Sci. Sciendo 2022, 32, 537–552. [Google Scholar] [CrossRef]













| Indicators | Indicator According to Which It Is Expressed | |||
|---|---|---|---|---|
| F(t) | f(t) | R(t) | λ(t) | |
| F(t) | - | 1 − R(t) | ||
| f(t) | - | |||
| R(t) | 1 − F(t) | - | ||
| λ(t) | - | |||
| MTBF | ||||
| Indicators | Distribution Function | |||
|---|---|---|---|---|
| Exponential | Normal | Weibull | Log-Normal | |
| F(t) | ||||
| f(t) | ||||
| R(t) | ||||
| λ(t) | λ | |||
| MTBF | m | |||
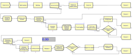
| Module Type | ARENA Module | Role and Parameters |
|---|---|---|
| Create/divide/clone simulation entities | Vessel arrival | The arrival time of a new vessel is stochastically determined using a distribution function |
| Terminal activity | The simulation entity of vessel is cloned to be able to separate the simulation thread into two paths | |
| Generating containers for loading process | The vessel simulation entity is cloned. The number of clones is equal to the number of containers allocated to be loaded | |
| Generating containers for upload | The vessel simulation entity is cloned. The number of clones is equal to the number of containers allocated to be uploaded | |
| Seizing a resource | Berth seizing | A berth-type resource is seized and cannot be occupied by another simulation entity |
| Unloading process | For the simulation entities associated with the containers that are unloaded from the vessels, a berth crane-type resource is used | |
| Loading process | For the simulation entities associated with the containers that are loaded from the vessels, a berth crane-type resource is used | |
| Truck loading | After unloading from the vessel, an internal truck from the terminal has the role of moving the container to the storage area | |
| Delay time for another process | Berthing | Berthing is the process of safely navigating a vessel into its designated position |
| Waiting for logistic activity | The vessel is waiting for the completion of the container handling activity | |
| Vessel exit | The vessel is leaving the terminal area | |
| Setting simulation attributes | Generating the number of containers | Assigning the number of containers to be loaded and unloaded from every vessel |
| Initialize control variables | Initialization of control variables that will be used in tracking the loading/unloading process of the containers | |
| Update control variable-uploading process | The control variable for uploading process is updated after every upload action of container from vessel to berth | |
| Update control variable-loading process | The control variable for loading process is updated after every load action of container from vessel to berth | |
| Decisional modules | Unloading process is finish? | It is tested if the control variable has reached the set value for the number of unloaded containers |
| Loading process is finish? | It is tested if the control variable has reached the set value for the number of loaded containers |
| Module Type | ARENA Module | Role and Parameters |
|---|---|---|
| Creation of an event associated with equipment failure | Reliability QC1 | Constant intervals of one hour are generated in which the state of quay crane 1 is checked |
| Reliability QC2 | Constant intervals of one hour are generated in which the state of quay crane 1 is checked | |
| Reliability QC3 | Constant intervals of one hour are generated in which the state of quay crane 1 is checked | |
| Setting the state of system | Test malfunction of QC1 | The decision-making mode with the help of which the operating status of the QC1 equipment is decided with the support of a Failure function F(t) |
| Test malfunction of QC2 | The decision-making mode with the help of which the operating status of the QC2 equipment is decided with the support of a Failure function F(t) | |
| Test malfunction of QC3 | The decision-making mode with the help of which the operating status of the QC3 equipment is decided with the support of a Failure function F(t) | |
| Setting the good function attribute of quay crane | Malfunction QC1 | Resource quay crane 1 is seized by a malfunction event |
| Malfunction QC2 | Resource quay crane 2 is seized by a malfunction event | |
| Malfunction QC3 | Resource quay crane 3 is seized by a malfunction event | |
| Good function QC1 | Resource quay crane 1 can be used again | |
| Good function QC2 | Resource quay crane 2 can be used again | |
| Good function QC3 | Resource quay crane 3 can be used again | |
| The required time to repair an equipment | Repair QC1 | Maintainability (Mean Time To Repair)—the waiting time before repairing quay crane 1 |
| Repair QC1 | Maintainability (Mean Time To Repair)—the waiting time before repairing quay crane 2 | |
| Repair QC1 | Maintainability (Mean Time To Repair)—the waiting time before repairing quay crane 3 |
| Cranes | QGC Mitsubishi | QGC ZPMC | MHC Gottwald |
|---|---|---|---|
| Number | 3 | 2 | 1 |
| Lift capacity—under spreader single Lift/under spreader twin lift/under hook beam | 40.6 To/n/a/ 50 To | 40.6 To/62.5 To/70 To | 40.6 To/50 To/100 To |
| Out reach/rows across vessel | 45.00 m/16 rows across | 52.10 m/18 rows across | 50.00 m radius |
| Back reach | 11 m | 11 m | n/a |
| Spreader height above crane rail | 34 m | 36 m | n/a |
| Crane gauge | 30.5 m | 30.5 m | n/a |
| Attribute | Value | Unit Measure |
|---|---|---|
| Number of quay cranes used for loading/unloading process at a single vessel | 3 | - |
| Number of trucks | 20 | - |
| Number of containers loaded/unloaded | Normal distribution | Containers |
| The required time interval for handling a container from/to maritime vessel | Normal distribution N (2, 0.1) | Minutes |
| The required time interval for handling a container from/to quay using a terminal’s truck | Normal distribution N (10, 0.2) | Minutes |
| Berthing operation | 3 | Hours |
| Scenario ID | Description |
|---|---|
| S00 | All quay cranes are functional. The simulation duration is 365 days. The warm-up period during which no data are recorded is 5 days. |
| S11 | Same as in S00. After 30 days, one quay crane is unavailable/broken for 24 h |
| S17 | Same as in S00. After 30 days, one quay crane is unavailable/broken for 7 days |
| S114 | Same as in S00. After 30 days, one quay crane is unavailable/broken for 14 days |
| S21 | Same as in S00. After 30 days, two quay cranes are unavailable/broken for 24 h |
| S27 | Same as in S00. After 30 days, two quay cranes are unavailable/broken for 7 days |
| S214 | Same as in S00. After 30 days, two quay cranes are unavailable/broken for 14 days |
| Quantile | Wait Time (h) |
|---|---|
| 2.5% | 0 |
| 25% | 0 |
| 50% | 0.42 |
| 75% | 1.11 |
| 97.5% | 3.90 |
Disclaimer/Publisher’s Note: The statements, opinions and data contained in all publications are solely those of the individual author(s) and contributor(s) and not of MDPI and/or the editor(s). MDPI and/or the editor(s) disclaim responsibility for any injury to people or property resulting from any ideas, methods, instructions or products referred to in the content. |
© 2025 by the authors. Licensee MDPI, Basel, Switzerland. This article is an open access article distributed under the terms and conditions of the Creative Commons Attribution (CC BY) license (https://creativecommons.org/licenses/by/4.0/).
Share and Cite
Rosca, E.; Rusca, F.; Carlan, V.; Stefanov, O.; Dinu, O.; Rusca, A. Assessing the Influence of Equipment Reliability over the Activity Inside Maritime Container Terminals Through Discrete-Event Simulation. Systems 2025, 13, 213. https://doi.org/10.3390/systems13030213
Rosca E, Rusca F, Carlan V, Stefanov O, Dinu O, Rusca A. Assessing the Influence of Equipment Reliability over the Activity Inside Maritime Container Terminals Through Discrete-Event Simulation. Systems. 2025; 13(3):213. https://doi.org/10.3390/systems13030213
Chicago/Turabian StyleRosca, Eugen, Florin Rusca, Valentin Carlan, Ovidiu Stefanov, Oana Dinu, and Aura Rusca. 2025. "Assessing the Influence of Equipment Reliability over the Activity Inside Maritime Container Terminals Through Discrete-Event Simulation" Systems 13, no. 3: 213. https://doi.org/10.3390/systems13030213
APA StyleRosca, E., Rusca, F., Carlan, V., Stefanov, O., Dinu, O., & Rusca, A. (2025). Assessing the Influence of Equipment Reliability over the Activity Inside Maritime Container Terminals Through Discrete-Event Simulation. Systems, 13(3), 213. https://doi.org/10.3390/systems13030213

