Relationships Between AI Tools, Social Media, and Performance via Ensemble Bayesian Network: A Survey Among Chinese Lawyers
Abstract
1. Introduction
- (a)
- Breaking away from traditional single-factor research, this study is the first to explore the combined impact of AI and social media on lawyer performance, addressing the research gap relating to the integrated mechanisms of these technologies.
- (b)
- The use of a data-driven averaged Bayesian network model, which requires minimal expert knowledge, effectively dissects complex variable relationships, and establishes a causal framework for lawyer performance mechanisms, overcoming the limitations of traditional SEM when considering high-dimensional complex problems.
- (c)
- The findings reveal that AI-driven workload reduction, AI-supported leadership, and strain directly influence lawyer performance. Notably, excessive cognitive use of social media at work (ECU) exerts the most significant impact, while strain and work–technology conflict (WTC) serve as critical mediators in the relationship between ECU and performance. Practical recommendations are provided for lawyers to scientifically use AI tools and rationally utilize social media.
2. Literature Review
2.1. Progress in Research on the Impacts of AI Tools on Lawyer Job Performance
2.2. Progress in Research on the Impacts of Social Media on Lawyer Job Performance
2.3. Progress in Research on Causal Analysis Methodologies
3. Method
3.1. Data Collection
3.2. Ensemble Bayesian Network
3.3. Main Variables in the Bayesian Network
3.3.1. ESU
3.3.2. EHU
3.3.3. ECU
3.3.4. AET
3.3.5. AWR
3.3.6. AOC
3.3.7. AL
3.3.8. WTC
3.3.9. Strain
3.3.10. Lawyer Job Performance (Performance)
4. Experiments and Results
4.1. Model Building
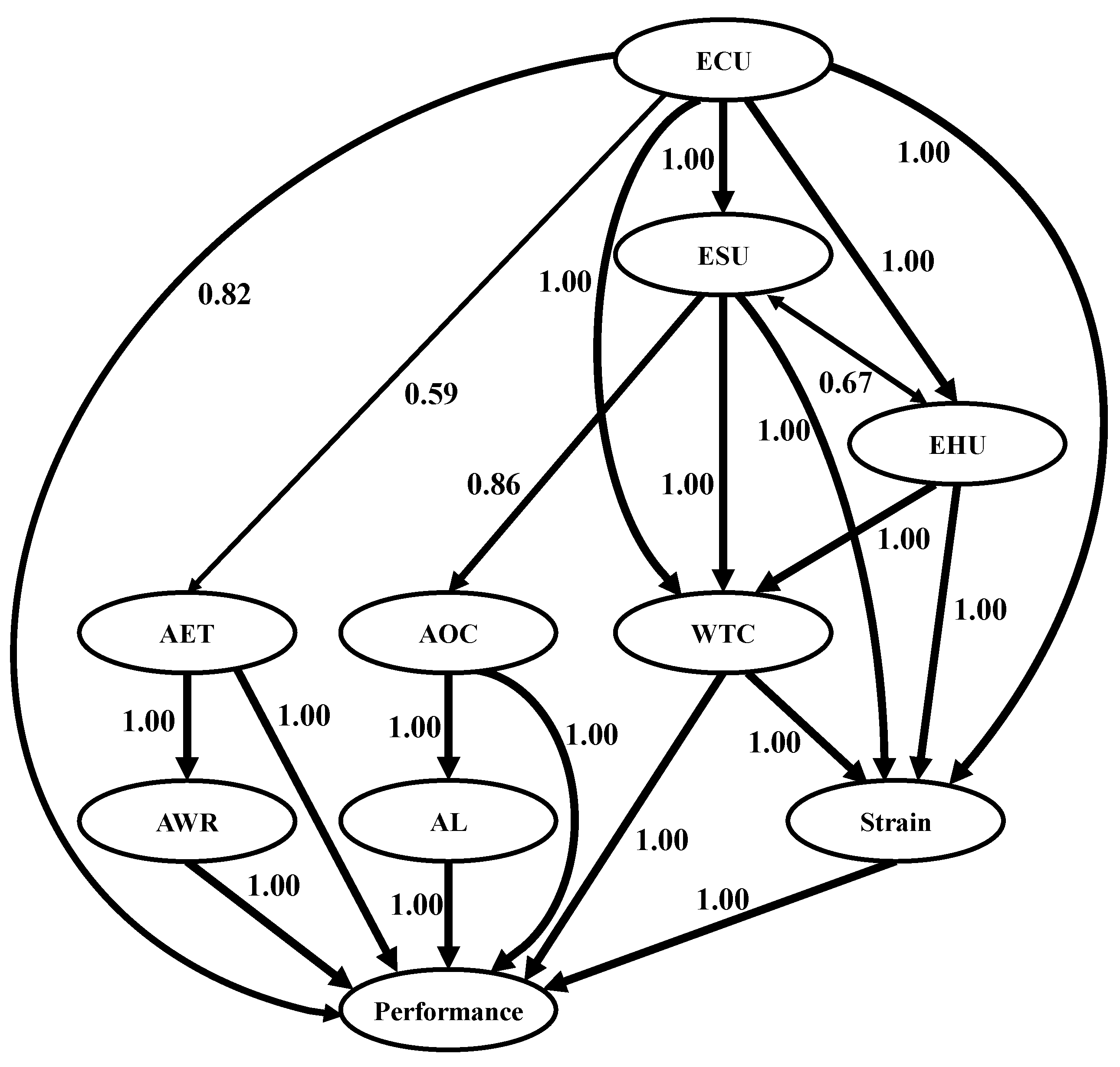
4.2. Key Findings of Ensemble Bayesian Network
5. Discussion
5.1. Suggestions for Lawyers to Enhance Their Job Performance
5.2. Suggestions for Law Firms and Lawyers’ Associations to Optimize Lawyer Job Performance
5.3. Legislative and Policy Recommendations to Enhance Lawyer Job Performance
6. Conclusions
7. Limitations
Author Contributions
Funding
Data Availability Statement
Conflicts of Interest
Appendix A
| Factors | Items | |
|---|---|---|
| Personal information | Gender | Male\Female |
| Age | My age | |
| Educational | 1. Associate degree; 2. Bachelor’s degree; 3. Master’s degree; 4. Doctor’s degree | |
| Experience | Personal experience in the field. | |
| Frequency | Average daily time spent employing social media in my law firm. | |
| Frequency of daily social media use during working hours. | ||
| I have come to use online platforms more and more often in my work to communicate with my clients, customers and/or team members. | ||
| Excessive use of social media | ESU | I always dedicate a significant time to employing social media as a means for establishing new professional relationships during working hours. |
| During my employment, I devoted an unusually extensive time towards utilizing social media platforms to cultivate strong interpersonal bonds with my co-workers. | ||
| EHU | During my downtime at the law firm, I frequently indulge in social media usage, which consumes a notably substantial portion of my time. | |
| For entertainment purposes, I find myself dedicating a significant time to employing social media platforms within my law firm. | ||
| ECU | Within my law firm, I invest an unusually significant time in utilizing social media platforms to collaborate with my co-workers, generating valuable content together. | |
| Within my law firm, I allocate an unusually considerable time towards utilizing social media as a means to develop work-associated content. | ||
| AI-supported impact on personal development | AET | AI technology minimizes the duration required for in-firm training programs. |
| AI technology has reduced the decline in attention span that attorney previously experienced during the course of traditional in-firm training programs. | ||
| AWR | AI has enabled the prevalence of open communication in law firms, enabling timely on-the-spot resolution of attorney issues. | |
| The AI technology applied by our law firm can be used to communicate with users/clients, reducing the workload of lawyers. | ||
| AI-supported impact on the organization | AOC | AI makes the team culture of law firms very responsive and easy to change. |
| AI allows lawyers to familiarize themselves with all the services they can provide to their clients in a law firm. | ||
| AL | AI allows us to collaborate with data scientists, other lawyers and clients and can identify opportunities that may present themselves to our firm. | |
| WTC | In my law firm, social media application has taken me further away from my work than I would like. | |
| In my law firm, social media use takes away from the time I feel I should be spending at work. | ||
| Strain | The tasks required by my law firm to be handled on social media leave me feeling overwhelmed as they drain my energy. | |
| In my law firm, working on social media all day is stressful for me. | ||
| Performance | I consistently fulfill all the duties and responsibilities outlined in my role. | |
| I consistently comply with all the formal performance criteria mandated in my company. | ||
| I often fail to perform basic duties. | ||
| AI technology improves the effectiveness of lawyers’ decisions and actions. | ||
| AI technology provides accurate data and information to attorneys and clients. | ||
| The use of AI enables us to enhance our firm’s performance faster than our main competitors. | ||
References
- Grover, P.; Kar, A.K.; Dwivedi, Y.K. Understanding artificial intelligence adoption in operations management: Insights from the review of academic literature and social media discussions. Ann. Oper. Res. 2022, 308, 177–213. [Google Scholar] [CrossRef]
- Dwivedi, Y.K.; Hughes, L.; Ismagilova, E.; Aarts, G.; Coombs, C.; Crick, T.; Duan, Y.Q.; Dwivedi, R.; Edwards, J.; Eirug, A.; et al. Artificial Intelligence (AI): Multidisciplinary perspectives on emerging challenges, opportunities, and agenda for research, practice and policy. Int. J. Inf. Manag. 2021, 57, 47. [Google Scholar] [CrossRef]
- Isaac, O.; Abdullah, Z.; Aldholay, A.H.; Ameen, A.A. Antecedents and outcomes of internet usage within organisations in Yemen: An extension of the Unified Theory of Acceptance and Use of Technology (UTAUT) model. Asia Pac. Manag. Rev. 2019, 24, 335–354. [Google Scholar] [CrossRef]
- Al-Alawi, A.I.; Al-Bassam, S.A. Evaluation of telecommunications regulatory practice in the Kingdom of Bahrain: Development and challenges. Int. J. Bus. Inf. Syst. 2019, 31, 282–303. [Google Scholar]
- Samar, R.; Mazuri, A.G. Does gamified elements influence on user’s intention to adopt internet banking with integration of UTAUT and General Self-Confidence? Int. J. Bus. Excell. 2019, 19, 394–414. [Google Scholar] [CrossRef]
- Palvalin, M.; Vouri, V.; Helander, N. The relationship between knowledge transfer and productivity in knowledge work. Knowl. Manag. Res. Pract. 2018, 16, 118–125. [Google Scholar] [CrossRef]
- Adeyemi, I.O.; Uzamot, W.O.; Temim, F.M. Knowledge transfer and use as predictors of law firm performance: Nigerian lawyer’s perspectives. Int. J. Knowl. Manag. 2022, 18, 1–17. [Google Scholar] [CrossRef]
- Sandberg, J. Understanding human competence at work: An interpretative approach. Acad. Manag. J. 2000, 43, 9–25. [Google Scholar] [CrossRef]
- McClelland, D.C. Testing for competence rather than for intelligence. Am. Psychol. 1973, 28, 1–14. [Google Scholar]
- Samar, R.; Mazuri, A.G. Integration of DeLone & McLean and Self-Determination Theory in internet banking continuance intention context. Int. J. Account. Inf. Manag. 2019, 27, 512–528. [Google Scholar]
- Zhu, S.; Pan, L.; Li, B.; Xiong, D. LANDeRMT: Detecting and routing language-aware neurons for selectively finetuning LLMs to machine. In Proceedings of the 62nd Annual Meeting of the Association for Computational Linguistics (Volume 1: Long Papers); Ku, L.-W., Martins, A., Srikumar, V., Eds.; Association for Computational Linguistics: Stroudsburg, PA, USA, 2024; pp. 12135–12148. [Google Scholar] [CrossRef]
- Feng, Y.; Li, C.; Ng, V. Legal judgment prediction via event extraction with constraints. In Proceedings of the 60th Annual Meeting of the Association for Computational Linguistics (Volume 1: Long Papers); Association for Computational Linguistics: Stroudsburg, PA, USA, 2022; pp. 648–664. [Google Scholar]
- Savelka, J.; Ashley, K.D.; Gray, M.A.; Westermann, H.; Xu, H. Explaining legal concepts with augmented large language models (GPT-4). arXiv 2023, arXiv:2306.09525. [Google Scholar]
- Wu, Y.; Kuang, K.; Zhang, Y.; Liu, X.; Sun, C.; Xiao, J.; Zhuang, Y.; Si, L.; Wu, F. De-biased court’s view generation with causality. In Proceedings of the 2020 Conference on Empirical Methods in Natural Language Processing (EMNLP), Online, 16–20 November 2020; pp. 763–780. [Google Scholar]
- Yao, F.; Xiao, C.; Wang, X.; Liu, Z.; Hou, L.; Tu, C.; Li, J.; Liu, Y.; Shen, W.; Sun, M. Leven: A large-scale Chinese legal event detection dataset. In Proceedings of the Findings of the Association for Computational Linguistics: ACL 2022, Dublin, Ireland, 22–27 May 2022; pp. 183–201. [Google Scholar]
- Blair-Stanek, A.; Holzenberger, N.; Van Durme, B. Can GPT-3 perform statutory reasoning? In Proceedings of the Nineteenth International Conference on Artificial Intelligence and Law, Braga, Portugal, 19–23 June 2023. [Google Scholar]
- Schmidhuber, J.; Tetko, I.V. (Eds.) Artificial Neural Networks and Machine Learning—ICANN 2024; Springer Nature: Cham, Switzerland, 2024. [Google Scholar]
- Re, R.M.; Solow-Niederman, A. Developing artificially intelligent justice. Stanf. Technol. Law Rev. 2019, 22, 242. [Google Scholar]
- Xu, N.; Wang, K.J.; Lin, C.Y. Technology Acceptance Model for Lawyer Robots with AI: A Quantitative Survey. Int. J. Soc. Robot. 2022, 14, 1043–1055. [Google Scholar] [CrossRef]
- Nitta, K.; Satoh, K. AI Applications to the Law Domain in Japan. Asian J. Law Soc. 2020, 7, 471–494. [Google Scholar] [CrossRef]
- Davis, A.E. The Future of Law Firms (and Lawyers) in the Age of Artificial Intelligence. Rev. Direito 2020, 16, e1945. [Google Scholar] [CrossRef]
- Liu, Y.; Bakici, T. Enterprise social media usage: The motives and the moderating role of public social media experience. Comput. Hum. Behav. 2019, 101, 163–172. [Google Scholar] [CrossRef]
- Binsaeed, R.H.; Yousaf, Z.; Grigorescu, A.; Radu, V.; Nassani, A.A. Digital Revolution and Digitization Process to Promote AIS as a Vector of Financial Performance. Systems 2023, 11, 13. [Google Scholar] [CrossRef]
- Obermayer, N.; Kovari, E.; Leinonen, J.; Bak, G.; Valeri, M. How social media practices shape family business performance: The wine industry case study. Eur. Manag. J. 2022, 40, 360–371. [Google Scholar] [CrossRef]
- De Luna, D.B. Engaging with social media in a context of fragmentation and change: Chilean unions’ use of the Internet and social media. Empl. Relat. 2022, 44, 1179–1191. [Google Scholar] [CrossRef]
- Bisht, N.S.; Trusson, C.; Siwale, J.; Ravishankar, M.N. Enhanced job satisfaction under tighter technological control: The paradoxical outcomes of digitalisation. New Technol. Work. Employ. 2023, 38, 162–184. [Google Scholar] [CrossRef]
- Liu, Y.C.; Fu, X.R.; Ren, X.M. Online or offline? Spillover effect of customer-to-customer interaction in a multichannel background. Internet Res. 2023, 33, 1519–1543. [Google Scholar] [CrossRef]
- Gao, D.; Zhou, X.T.; Yan, Z.L.; Mo, X.L. The Impact of the Resource-Exhausted City Program on Manufacturing Enterprises’ Performance: A Policy Measures Perspective. Systems 2023, 11, 17. [Google Scholar] [CrossRef]
- Hamid, R.A. The role of employees’ technology readiness, job meaningfulness and proactive personality in adaptive performance. Sustainability 2022, 14, 15696. [Google Scholar] [CrossRef]
- Alonderienė, R.; Suchotina, N. The impact of self-directed learning on work performance of lawyers. Organ. Mark. Emerg. Econ. 2017, 8, 165–174. [Google Scholar] [CrossRef]
- Cao, X.F.; Guo, X.T.; Vogel, D.; Zhang, X. Exploring the influence of social media on employee work performance. Internet Res. 2016, 26, 529–545. [Google Scholar] [CrossRef]
- Wu, W.W. Linking Bayesian networks and PLS path modeling for causal analysis. Expert Syst. Appl. 2010, 37, 134–139. [Google Scholar] [CrossRef]
- Marsh, H.W.; Ludtke, O.; Muthen, B.; Asparouhov, T.; Morin AJ, S.; Trautwein, U.; Nagengast, B. A New Look at the Big Five Factor Structure Through Exploratory Structural Equation Modeling. Psychol. Assess. 2010, 22, 471–491. [Google Scholar] [CrossRef]
- McCandless, L.C.; Somers, J.M. Bayesian sensitivity analysis for unmeasured confounding in causal mediation analysis. Stat. Methods Med. Res. 2019, 28, 515–531. [Google Scholar] [CrossRef]
- Howard, J.L.; Gagne, M.; Morin AJ, S.; Forest, J. Using Bifactor Exploratory Structural Equation Modeling to Test for a Continuum Structure of Motivation. J. Manag. 2018, 44, 2638–2664. [Google Scholar] [CrossRef]
- Pepe, D.; Do, J.H. Analyzing Apomorphine-Mediated Effects in a Cell Model for Parkinson’s Disease with Partial Least Squares Structure Equation Modeling. J. Comput. Biol. 2020, 27, 1273–1282. [Google Scholar] [CrossRef]
- Rozman, M.; Oreski, D.; Tominc, P. Integrating artificial intelligence into a talent management model to increase the work engagement and performance of enterprises. Front. Psychol. 2022, 13, 16. [Google Scholar] [CrossRef] [PubMed]
- Holm, J.R.; Lorenz, E. The impact of artificial intelligence on skills at work in Denmark. New Technol. Work. Employ. 2022, 37, 79–101. [Google Scholar] [CrossRef]
- Wijayati, D.T.; Rahman, Z.; Fahrullah, A.; Rahman MF, W.; Arifah ID, C.; Kautsar, A. A study of artificial intelligence on employee performance and work engagement: The moderating role of change leadership. Int. J. Manpow. 2022, 43, 486–512. [Google Scholar] [CrossRef]
- Adler, R.F.; Paley, A.; Zhao, A.; Pack, H.; Servantez, S.; Pah, A.R.; Hammond, K.; Consortium, S.O. A user-centered approach to developing an AI system analyzing US federal court data. Artif. Intell. Law 2023, 31, 547–570. [Google Scholar] [CrossRef]
- Surden, H. Machine Learning and Law. Wash. Law Rev. 2014, 89, 87–115. [Google Scholar]
- Zhang, X.J.; Venkatesh, V. Explaining employee job performance: The role of online and offline workplace communication networks. MIS Q. 2013, 37, 695–722. [Google Scholar] [CrossRef]
- Wang, Y.Y. Artificial intelligence in educational leadership: A symbiotic role of human-artificial intelligence decision-making. J. Educ. Adm. 2021, 59, 256–270. [Google Scholar] [CrossRef]
- Asad MSulaiman MA Awain, A.M.; Alsoud, M.; Allam, Z.; Asif, M.U. Greenentrepreneurial leadership, and performance of entrepreneurial firms: Does green productinnovation mediates? Cogent Bus. Manag. 2024, 11, 2355685. [Google Scholar] [CrossRef]
- Narayanamurthy, G.; Tortorella, G. Impact of COVID-19 outbreak on employee performance—Moderating role of industry 4.0 base technologies. Int. J. Prod. Econ. 2021, 234, 10. [Google Scholar] [CrossRef]
- Cao, X.; Yu, L. Exploring the influence of excessive social media use at work: A three-dimension usage perspective. Int. J. Inf. Manag. 2019, 46, 83–92. [Google Scholar] [CrossRef]
- Maier, C.; Laumer, S.; Eckhardt, A.; Weitzel, T. Giving too much social support: Social overload on social networking sites. Eur. J. Inf. Syst. 2015, 24, 447–464. [Google Scholar] [CrossRef]
- Ayyagari, R.; Grover, V.; Purvis, R. Technostress: Technological antecedents and implications. MIS Q. 2011, 35, 831–858. [Google Scholar] [CrossRef]
- Lewis, D.; Moorkens, J. A Rights-Based Approach to Trustworthy AI in Social Media. Soc. Media + Soc. 2020, 6, 13. [Google Scholar] [CrossRef]
- Kim, T.T.; Paek, S.; Choi, C.H.; Lee, G. Frontline service employees’ customer-related social stressors, emotional exhaustion, and service recovery performance: Customer orientation as a moderator. Serv. Bus. 2012, 6, 503–526. [Google Scholar] [CrossRef]
- Kleiv, R.A.; Sandvik, K.L. Modelling copper adsorption on olivine process dust using a simple linear multivariable regression model. Miner. Eng. 2002, 15, 737–744. [Google Scholar] [CrossRef]
- Ali-Hassan, H.; Nevo, D.; Wade, M. Linking dimensions of social media use to job performance: The role of social capital. J. Strateg. Inf. Syst. 2015, 24, 65–89. [Google Scholar] [CrossRef]
- Ibanez, A.; Larranaga, P.; Bielza, C. Using Bayesian networks to discover relationships between bibliometric indices: A case study of computer science and artificial intelligence journals. Scientometrics 2011, 89, 523–551. [Google Scholar] [CrossRef]
- Posada, D.; Buckley, T.R. Model selection and model averaging in phylogenetics: Advantages of Akaike information criterion and Bayesian approaches over likelihood ratio tests. Syst. Biol. 2004, 53, 793–808. [Google Scholar] [CrossRef]
- Wasserman, L. Bayesian model selection and model averaging. J. Math. Psychol. 2000, 44, 92–107. [Google Scholar] [CrossRef]
- Spartak. E-Izobraževanje: 7 Zanimivih Trendov 2020 in Naprej. 2022. Available online: https://www.spartaq.com (accessed on 10 September 2024).
- Lee, J.C.; Chen, X.Q. Exploring users’ adoption intentions in the evolution of artificial intelligence mobile banking applications: The intelligent and anthropomorphic perspectives. Int. J. Bank Mark. 2022, 40, 631–658. [Google Scholar] [CrossRef]
- Bag, S.; Pretorius, J.H.C.; Gupta, S.; Dwivedi, Y.K. Role of institutional pressures and resources in the adoption of big data analytics powered artificial intelligence, sustainable manufacturing practices and circular economy capabilities. Technol. Forecast. Soc. Change 2021, 163, 14. [Google Scholar] [CrossRef]
- Behl, A.; Chavan, M.; Jain, K.; Sharma, I.; Pereira, V.E.; Zhang, J.Z. The role of organizational culture and voluntariness in the adoption of artificial intelligence for disaster relief operations. Int. J. Manpow. 2022, 43, 569–586. [Google Scholar] [CrossRef]
- Hobfoll, S.E. The influence of culture, community, and the nested-self in the stress process: Advancing Conservation of Resources theory. Appl. Psychol. Int. Rev. 2001, 50, 337–370. [Google Scholar] [CrossRef]
- Galton, F. Regression towards mediocrity in hereditary stature. J. Anthropol. Inst. Great Br. Irel. 1886, 15, 246–263. [Google Scholar] [CrossRef]
- Zhang, W.-Y.; Wei, Z.-W.; Wang, B.-H.; Han, X.-P. Measuring mixing patterns in complex networks by Spearman rank correlation coefficient. Phys. A Stat. Mech. Its Appl. 2016, 451, 440–450. [Google Scholar] [CrossRef]
- Pripp, A.H. Pearson’s or Spearman’s correlation coefficients. Tidsskr. Den Nor. Legeforening 2018, 138, 749. [Google Scholar]
- Valencia, D.; Lillo, R.E.; Romo, J. A Kendall correlation coefficient between functional data. Adv. Data Anal. Classif. 2019, 13, 1083–1103. [Google Scholar] [CrossRef]
- Reshef, D.N.; Reshef, Y.A.; Finucane, H.K.; Grossman, S.R.; McVean, G.; Turnbaugh, P.J.; Lander, E.S.; Mitzenmacher, M.; Sabeti, P.C. Detecting novel associations in large data sets. Science 2011, 334, 1518–1524. [Google Scholar] [CrossRef]
- Kinney, J.B.; Atwal, G.S. Equitability, mutual information, and the maximal information coefficient. Proc. Natl. Acad. Sci. USA 2014, 111, 3354–3359. [Google Scholar] [CrossRef]
- Chen, Y.; Chen, R.; Hou, J.; Hou, M.; Xie, X. Research on users’ participation mechanisms in virtual tourism communities by Bayesian network. Knowl.-Based Syst. 2021, 226, 107161. [Google Scholar] [CrossRef]
- Tsamardinos, I.; Brown, L.E.; Aliferis, C.F. The max-min hill-climbing Bayesian network structure learning algorithm. Mach. Learn. 2006, 65, 31–78. [Google Scholar] [CrossRef]
- Sun, Y.; Shang, R.-A. The interplay between users’ intraorganizational social media use and social capital. Comput. Hum. Behav. 2014, 37, 334–341. [Google Scholar] [CrossRef]
- Yesiloglu, S.; Memery, J.; Chapleo, C. To post or not to post? Exploring the motivations behind brand-related engagement types on social networking sites. Internet Res. 2021, 31, 1849–1873. [Google Scholar] [CrossRef]
- Schwartz, D.G. Toward the next generation of social networking applications. Internet Res. 2009, 19, 264–265. [Google Scholar] [CrossRef]
- Rychert, M.; Diesfeld, K.; Freckelton, I. Professional Discipline for Vaccine Misinformation Posts on Social Media: Issues and Controversies for the Legal Profession. J. Law Med. 2022, 29, 895–903. [Google Scholar] [PubMed]
- Adu, K.K. The use of social media by African judges. The Ghanaian experience. Inf. Dev. 2022, 38, 40–51. [Google Scholar] [CrossRef]
- Trixa, J.; Kaspar, K. Information literacy in the digital age: Information sources, evaluation strategies, and perceived teaching competences of pre-service teachers. Front. Psychol. 2024, 15, 22. [Google Scholar] [CrossRef]
- Volkaert, B.; Wante, L.; Wiersema, J.R.; Braet, C. Depressive symptoms in early adolescence: The dynamic interplay between emotion regulation and affective flexibility. Front. Psychol. 2024, 15, 1165995. [Google Scholar] [CrossRef]
- Harasta, J.; Novotná, T.; Savelka, J. It cannot be right if it was written by AI: On lawyers’ preferences of documents perceived as authored by an LLM vs a human. Artif. Intell. Law 2024, 1–24. [Google Scholar] [CrossRef]
- National People’s Congress of the People’s Republic of China. Lawyers Law of the People’s Republic of China; National People’s Congress of the People’s Republic of China: Beijing, China, 2017. [Google Scholar]
- All China Lawyers Association. Rules of Professional Conduct for Lawyers; All China Lawyers Association: Beijing, China, 2016. [Google Scholar]
- Wang, X. A lawyer in the Li Moumou case was accused of violations and released the judgment for “defense”. Legal Evening News, 24 January 2014; p. A20. [Google Scholar]
- National People’s Congress of the People’s Republic of China. Data Security Law of the People’s Republic of China; National People’s Congress of the People’s Republic of China: Beijing, China, 2021. [Google Scholar]
- National People’s Congress of the People’s Republic of China. Personal Information Protection Law of the People’s Republic of China; National People’s Congress of the People’s Republic of China: Beijing, China, 2021. [Google Scholar]
- National People’s Congress of the People’s Republic of China. Cybersecurity Law of the People’s Republic of China; National People’s Congress of the People’s Republic of China: Beijing, China, 2016. [Google Scholar]
- The Cyberspace Administration of China. Regulations on Network Data Security Management; The Cyberspace Administration of China: Beijing, China, 2024. [Google Scholar]
- European Union. General Data Protection Regulation (EU) 2016/679. Off. J. Eur. Union 2016, 119, 1–88. [Google Scholar]
- Bana, A.; Hertzberg, D. Data Security and the Legal Profession: Risks, Unique Challenges and Practical Considerations. Bus. Law Int. 2015, 16, 247–264. [Google Scholar]
- Reich, A. NYSBA Issues Social-Media Ethics Guidelines. Young Advocates 2014, 4, 8–10. [Google Scholar]


| Items | Category | Frequency | Percentage (%) |
|---|---|---|---|
| Gender | Male | 159 | 50.8 |
| Female | 154 | 49.2 | |
| Age Groups | 20–30 | 148 | 47.3 |
| 31–40 | 98 | 31.3 | |
| 41–50 | 28 | 8.9 | |
| 51–60 | 37 | 11.8 | |
| 60 years and above | 2 | 0.6 | |
| Education | Associate degree | 15 | 4.8 |
| Bachelor’s degree | 194 | 62 | |
| Master’s degree | 96 | 30.7 | |
| Doctoral degree | 8 | 2.6 | |
| Experience | <1 year | 31 | 9.9 |
| <5 years | 139 | 44.4 | |
| ≥5 years | 143 | 45.7 | |
| Average Daily Time Spent on Social Media at Work | Seldom | 13 | 4.2 |
| <1 h | 19 | 6.1 | |
| 1–2 h | 56 | 17.9 | |
| 2–3 h | 57 | 18.2 | |
| ≥3 h | 168 | 53.7 | |
| Frequency of Daily Social Media Usage at Work | Seldom | 20 | 6.4 |
| 1–3 times daily | 31 | 9.9 | |
| 4–6 times daily | 42 | 13.4 | |
| 7–9 times daily | 22 | 7 | |
| ≥10 times daily | 198 | 63.3 | |
| I have increasingly used online platforms for communication with my colleagues, clients, and/or team members during work | Completely disagree | 14 | 4.5 |
| Disagree | 13 | 4.2 | |
| Inconclusive | 42 | 13.4 | |
| Agree | 144 | 46 | |
| Totally agree | 100 | 31.9 | |
| Total | 313 | 100 | |
| Kaiser–Meyer–Olkin Measure of Sampling Adequacy | 0.909 | |
|---|---|---|
| Bartlett’s Test of Sphericity | Approx. Chi-Square | 3993.115 |
| df | 253 | |
| Sig. | 0.000 | |
| Indicators | In-Degree | Out-Degree | Total |
|---|---|---|---|
| Excessive cognitive use of social media at work (ECU) | 0 | 6 | 6 |
| Excessive social use of social media at work (ESU) | 2 | 3 | 5 |
| Excessive hedonic use of social media at work (EHU) | 2 | 2 | 4 |
| Work–technology conflict (WTC) | 3 | 2 | 5 |
| Strain | 4 | 1 | 5 |
| AI-supported employee training and development (AET) | 1 | 2 | 3 |
| AI-driven workload reduction for employees (AWR) | 1 | 1 | 2 |
| AI-supported leadership (AL) | 1 | 1 | 2 |
| AI-supported organizational culture (AOC) | 1 | 2 | 3 |
| Lawyer job performance | 7 | 0 | 7 |
Disclaimer/Publisher’s Note: The statements, opinions and data contained in all publications are solely those of the individual author(s) and contributor(s) and not of MDPI and/or the editor(s). MDPI and/or the editor(s) disclaim responsibility for any injury to people or property resulting from any ideas, methods, instructions or products referred to in the content. |
© 2025 by the authors. Licensee MDPI, Basel, Switzerland. This article is an open access article distributed under the terms and conditions of the Creative Commons Attribution (CC BY) license (https://creativecommons.org/licenses/by/4.0/).
Share and Cite
Xiang, Y.; Wang, X.; Che, J.; Chen, Y. Relationships Between AI Tools, Social Media, and Performance via Ensemble Bayesian Network: A Survey Among Chinese Lawyers. Systems 2025, 13, 184. https://doi.org/10.3390/systems13030184
Xiang Y, Wang X, Che J, Chen Y. Relationships Between AI Tools, Social Media, and Performance via Ensemble Bayesian Network: A Survey Among Chinese Lawyers. Systems. 2025; 13(3):184. https://doi.org/10.3390/systems13030184
Chicago/Turabian StyleXiang, Yujie, Xingxing Wang, Jinhan Che, and Yinghao Chen. 2025. "Relationships Between AI Tools, Social Media, and Performance via Ensemble Bayesian Network: A Survey Among Chinese Lawyers" Systems 13, no. 3: 184. https://doi.org/10.3390/systems13030184
APA StyleXiang, Y., Wang, X., Che, J., & Chen, Y. (2025). Relationships Between AI Tools, Social Media, and Performance via Ensemble Bayesian Network: A Survey Among Chinese Lawyers. Systems, 13(3), 184. https://doi.org/10.3390/systems13030184

