Dynamic Optimization of Tunnel Construction Scheduling in a Reverse Construction Scenario
Abstract
1. Introduction
- (1)
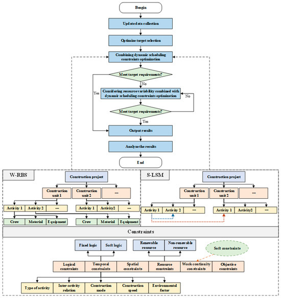
- A dynamic optimization model for tunnel construction scheduling has been developed by integrating LSM, soft logic, WBS, and RBS methods. This model aims to comprehensively assess the impact of changes occurring during the tunnel construction process on the schedule, particularly variations in construction sequence and direction, thereby providing more precise support for optimizing.
- (2)
- A Mixed-Integer Programming (MIP) model considers complex constraints, including logical, temporal, spatial, resource, and continuity factors, with a focus on reverse construction scenarios. This approach emphasizes the effects of changes in construction sequence and direction for more accurate decision support.
- (3)
- A comparative and empirical study of exact algorithms and Genetic Algorithms (GA) was conducted, highlighting their effectiveness in optimizing tunnel construction schedules. The analysis provides insights into the advantages and limitations of both algorithms in terms of efficiency and adaptability, offering valuable guidance for both practical and academic use.
2. Literature Review
2.1. The Resource-Constrained Project Scheduling Problem for Pepetitive Projects
2.2. Linear Project Scheduling Optimization Based on the Linear Scheduling Method
2.3. The Dynamic Scheduling of Projects
2.4. Research Gap
3. Methodology
3.1. Problem Formulation and Planning
3.1.1. Problem Description
3.1.2. Dynamic Optimization Model for Tunnel Construction Scheduling
3.2. Dynamic Optimization Rules
3.2.1. Parameters
3.2.2. Objectives
3.2.3. Constraints
- (1)
- Logical constraints
- a.
- The FS relationship
- b.
- The SS relationship
- c.
- The FF relationship
- d.
- The SF relationship
- (2)
- Temporal constraints
- a.
- As shown in Figure 3, when both activities and are linear activities, the temporal constraints are shown in Equations (7)–(10).
- b.
- As shown in Figure 4, when activity is a linear activity and activity is a strip or block activity, the temporal constraints are shown in Equations (13) and (14).
- c.
- As shown in Figure 5, when activity is a strip or block activity and activity is a linear activity, the temporal constraints are shown in Equations (17) and (18).
- d.
- As shown in Figure 6, when both activities and are strip or block activities, the temporal constraints are shown in Equations (21) and (22).
- (3)
- Spatial constraints
- (4)
- Continuity constraints
- (5)
- Resource constraints
- a.
- Material constraints
- b.
- Construction team constraints
4. Algorithm Design
4.1. Exact Algorithm
- (1)
- Organize the data to create input tables that meet the calculation requirements.
- (2)
- Based on input parameters such as the forecasted date, current progress, and others, generate the initial data required for computation. The input parameters include the contract-specified construction duration, the current progress of the main tunnel, the current progress of the parallel adit, the construction direction, continuity constraints, and so on.
- (3)
- Determine whether the distance between the current progress of the parallel adit and the main tunnel exceeds the continuity distance constraint. If the actual ahead distance of the parallel adit is greater than or equal to the set distance, a cross passage for the main tunnel construction can be created at this location. An additional working face is opened at the current mileage, and the start time of the main tunnel’s additional working face, as well as the progress of both the main tunnel and the parallel adit, are updated. If the actual ahead distance of the parallel adit is less than the set distance, the cross passage cannot be set for the main tunnel construction, and the process proceeds to step (4).
- (4)
- Move the date forward and update relevant data such as the date, main tunnel progress, parallel adit progress, and construction direction.
- (5)
- Loop through steps (3) and (4) until one of the following stopping criteria is met: the contract-specified construction duration, the maximum allowable mileage, or any other predefined operational limit, such as resource constraints.
4.2. Genetic Algorithm
| Algorithm 1 Virtual construction algorithm | ||||
| Input: tunnel construction schedule | ||||
| 1 | Initial duration (d = 0) and flag for project completion (flag = True) | |||
| 2 | While flag: | |||
| 3 | Excavation | |||
| 4 | Assign work teams | |||
| 5 | Establish interconnections | |||
| 6 | Open working faces according to schedule | |||
| 7 | Check project completion | |||
| 8 | If project finish: | |||
| 9 | d = d + 1 | |||
| 10 | else: | |||
| 11 | Flag = False | |||
| 12 | End | |||
| 13 | End | |||
| Output: d | ||||
| Algorithm 2 GA with virtual construction algorithm | |||
| Input: maximum iterations(M) | |||
| 1 | Initial times of iteration (m = 1), flag for project completion (flag = True) | ||
| 2 | While m < M: | ||
| 3 | Parallel Fitness Calculation with virtual construction algorithm | ||
| 4 | Select top-performing individuals (elites) based on fitness | ||
| 5 | Crossover | ||
| 6 | Mutation | ||
| 7 | Combine elites, crossover offspring, and mutated individuals | ||
| m = m + 1 | |||
| 13 | End | ||
| Output: top-performing individual | |||
4.3. Model Verification
4.4. Algorithm Comparison
5. Case Study
5.1. Case Description
5.2. Calculation Results and Analysis
6. Conclusions
- (1)
- This study systematically analyzes the key factors affecting the tunnel construction schedule under reverse construction scenarios through the integration of soft logic. It specifically addresses issues such as changes in the construction sequence, the impact of construction direction selection, and the constraints related to work continuity. A method is proposed to shorten the project duration and reduce idle time and delays by opening additional working faces through auxiliary tunnels, including parallel adits, inclined shafts, and cross passages.
- (2)
- By applying the core principles of dynamic scheduling and integrating them with WBS, RBS, soft logic, and LSM, an efficient and highly adaptable dynamic optimization model has been developed: the TCSDOM model. This model addresses the uncertainties and variability inherent in the construction process. By dynamically adjusting construction parameters and strategies, it ensures that the project achieves optimal resource allocation and schedule management, even in complex and fluctuating environments.
- (3)
- A dynamic construction scheduling strategy is proposed using an MIP model optimized by exact algorithms and GA. The model involves a detailed analysis of the logical, temporal, spatial, continuity, and resource constraints between activities, specifically under reverse construction scenarios, and expresses these relationships through mathematical formulas. Both algorithms achieve satisfactory results efficiently, with GA excelling in complex constraint handling. Compared to manual methods, optimization techniques significantly reduce project duration and improve prediction accuracy.
Author Contributions
Funding
Institutional Review Board Statement
Informed Consent Statement
Data Availability Statement
Conflicts of Interest
References
- Luo, Y.; Yang, J.; Xie, Y.; Fu, J.; Zhang, C. Investigation on Evolution Mechanism and Treatment of Invert Damage in Operating Railway Tunnels under Heavy Rainfall. Bull. Eng. Geol. Environ. 2024, 83, 160. [Google Scholar] [CrossRef]
- Hegazy, T.; Wassef, N. Cost Optimization in Projects with Repetitive Nonserial Activities. J. Constr. Eng. Manag. 2001, 127, 183–191. [Google Scholar] [CrossRef]
- Long, L.D. A Non-Unit Repetitive Construction Project Scheduling with Uncertainties. Autom. Constr. 2024, 164, 105428. [Google Scholar] [CrossRef]
- Bakry, I.; Moselhi, O.; Zayed, T. Optimized Acceleration of Repetitive Construction Projects. Autom. Constr. 2014, 39, 145–151. [Google Scholar] [CrossRef]
- Zou, X.; Wu, G.; Zhang, Q. Work Continuity Constraints in Repetitive Project Scheduling Considering Soft Logic. Eng. Constr. Archit. Manag. 2021, 28, 1713–1738. [Google Scholar] [CrossRef]
- Alekseytsev, A.V.; Nadirov, S.H. Scheduling Optimization Using an Adapted Genetic Algorithm with Due Regard for Random Project Interruptions. Buildings 2022, 12, 2051. [Google Scholar] [CrossRef]
- Arabpour Roghabadi, M.; Moselhi, O. Optimized Crew Selection for Scheduling of Repetitive Projects. Eng. Constr. Archit. Manag. 2021, 28, 1517–1540. [Google Scholar] [CrossRef]
- Zhang, L.; Dai, G.; Zou, X.; Qi, J. Robustness-Based Multi-Objective Optimization for Repetitive Projects under Work Continuity Uncertainty. Eng. Constr. Archit. Manag. 2020, 27, 3095–3113. [Google Scholar] [CrossRef]
- Hyari, K.; El-Rayes, K. Optimal Planning and Scheduling for Repetitive Construction Projects. J. Manag. Eng. 2006, 22, 11–19. [Google Scholar] [CrossRef]
- Zhang, L.; Zou, X.; Kan, Z. Improved Strategy for Resource Allocation in Repetitive Projects Considering the Learning Effect. J. Constr. Eng. Manag. 2014, 140, 04014053. [Google Scholar] [CrossRef]
- Vanhoucke, M.; Debels, D. The Discrete Time/Cost Trade-off Problem: Extensions and Heuristic Procedures. J. Sched. 2007, 10, 311–326. [Google Scholar] [CrossRef]
- Gao, M.Y.; Han, J.; Yang, Y.; Tiong, R.L.K.; Zhao, C.; Han, C. BIM-Based and IoT-Driven Smart Tracking for Precast Construction Dynamic Scheduling. J. Constr. Eng. Manag. 2024, 150, 04024117. [Google Scholar] [CrossRef]
- Rahman, H.F.; Chakrabortty, R.K.; Ryan, M.J. Scheduling Project with Stochastic Durations and Time-Varying Resource Requests: A Metaheuristic Approach. Comput. Ind. Eng. 2021, 157, 107363. [Google Scholar] [CrossRef]
- Zolfaghar Dolabi, H.R.; Afshar, A.; Abbasnia, R. CPM/LOB Scheduling Method for Project Deadline Constraint Satisfaction. Autom. Constr. 2014, 48, 107–118. [Google Scholar] [CrossRef]
- Wang, G.; Fang, Q.; Du, J.; Wang, J.; Li, Q. Deep Learning-Based Prediction of Steady Surface Settlement Due to Shield Tunnelling. Autom. Constr. 2023, 154, 105006. [Google Scholar] [CrossRef]
- Wang, G.; Fang, Q.; Wang, J.; Li, Q.M.; Chen, J.Y.; Liu, Y. Estimation of Load for Tunnel Lining in Elastic Soil Using Physics-informed Neural Network. Comput. Aided Civ. Eng. 2024, 39, 2701–2718. [Google Scholar] [CrossRef]
- RazaviAlavi, S.; AbouRizk, S. A Simulation-Based Decision Support Tool for Integrating Site Layout and Construction Planning of Tunneling Projects. J. Eng. Des. Technol. 2022, 20, 866–886. [Google Scholar] [CrossRef]
- Tang, Y.; Sun, Q.; Liu, R.; Wang, F. Resource Leveling Based on Line of Balance and Constraint Programming. Comput. Aided Civ. Eng. 2018, 33, 864–884. [Google Scholar] [CrossRef]
- Bofill, M.; Coll, J.; Suy, J.; Villaret, M. SMT Encodings for Resource-Constrained Project Scheduling Problems. Comput. Ind. Eng. 2020, 149, 106777. [Google Scholar] [CrossRef]
- Pritsker, A.A.B.; Waiters, L.J.; Wolfe, P.M. Multiproject Scheduling with Limited Resources: A Zero-One Programming Approach. Manag. Sci. 1969, 16, 93–108. [Google Scholar] [CrossRef]
- Senouci, A.; Al-Derham, H.R. Genetic Algorithm-Based Multi-Objective Model for Scheduling of Linear Construction Projects. Adv. Eng. Softw. 2008, 39, 1023–1028. [Google Scholar] [CrossRef]
- Ding, H.; Zhuang, C.; Liu, J. Extensions of the Resource-Constrained Project Scheduling Problem. Autom. Constr. 2023, 153, 104958. [Google Scholar] [CrossRef]
- Zou, X.; Rong, Z. Resource-Constrained Repetitive Project Scheduling with Soft Logic. Eng. Constr. Archit. Manag. 2024; ahead-of-print. [Google Scholar] [CrossRef]
- Huang, Y.; Zou, X.; Zhang, L. Genetic Algorithm–Based Method for the Deadline Problem in Repetitive Construction Projects Considering Soft Logic. J. Manag. Eng. 2016, 32, 04016002. [Google Scholar] [CrossRef]
- Russell, A.D.; Caselton, W.F. Extensions to Linear Scheduling Optimization. J. Constr. Eng. Manag. 1988, 114, 36–52. [Google Scholar] [CrossRef]
- Fan, S.-L.; Sun, K.-S.; Wang, Y.-R. GA Optimization Model for Repetitive Projects with Soft Logic. Autom. Constr. 2012, 21, 253–261. [Google Scholar] [CrossRef]
- Salama, T.; Moselhi, O. Multi-Objective Optimization for Repetitive Scheduling under Uncertainty. Eng. Constr. Archit. Manag. 2019, 26, 1294–1320. [Google Scholar] [CrossRef]
- Hossain, M.A.; Chua, D.K.H. Overlapping Design and Construction Activities and an Optimization Approach to Minimize Rework. Int. J. Proj. Manag. 2014, 32, 983–994. [Google Scholar] [CrossRef]
- Tran, D.-H.; Luong-Duc, L.; Duong, M.-T.; Le, T.-N.; Pham, A.-D. Opposition Multiple Objective Symbiotic Organisms Search (OMOSOS) for Time, Cost, Quality and Work Continuity Tradeoff in Repetitive Projects. J. Comput. Des. Eng. 2018, 5, 160–172. [Google Scholar] [CrossRef]
- Agrama, F.A. Multi-Objective Genetic Optimization for Scheduling a Multi-Storey Building. Autom. Constr. 2014, 44, 119–128. [Google Scholar] [CrossRef]
- Changchun, L.; Xi, X.; Canrong, Z.; Qiang, W.; Li, Z. A Column Generation Based Distributed Scheduling Algorithm for Multi-Mode Resource Constrained Project Scheduling Problem. Comput. Ind. Eng. 2018, 125, 258–278. [Google Scholar] [CrossRef]
- Rodrigues, S.B.; Yamashita, D.S. An Exact Algorithm for Minimizing Resource Availability Costs in Project Scheduling. Eur. J. Oper. Res. 2010, 206, 562–568. [Google Scholar] [CrossRef]
- Melo, L.V.D.; Queiroz, T.A.D. Integer Linear Programming Formulations for the RCPSP considering Multi-Skill, Multi-Mode, and Minimum and Maximum Time Lags. IEEE Lat. Am. Trans. 2021, 19, 5–16. [Google Scholar] [CrossRef]
- Shafahi, A.; Haghani, A. Project Selection and Scheduling for Phase-Able Projects with Interdependencies among Phases. Autom. Constr. 2018, 93, 47–62. [Google Scholar] [CrossRef]
- Hartmann, S.; Briskorn, D. An Updated Survey of Variants and Extensions of the Resource-Constrained Project Scheduling Problem. Eur. J. Oper. Res. 2022, 297, 1–14. [Google Scholar] [CrossRef]
- Aminbakhsh, S.; Sonmez, R. Pareto Front Particle Swarm Optimizer for Discrete Time-Cost Trade-Off Problem. J. Comput. Civ. Eng. 2017, 31, 04016040. [Google Scholar] [CrossRef]
- Tomczak, M.; Jaśkowski, P. Customized Particle Swarm Optimization for Harmonizing Multi-Section Construction Projects. Autom. Constr. 2024, 162, 105359. [Google Scholar] [CrossRef]
- Alcaraz, J.; Maroto, C. A Robust Genetic Algorithm for Resource Allocation in Project Scheduling. Ann. Oper. Res. 2001, 102, 83–109. [Google Scholar] [CrossRef]
- Kociecki, M.; Adeli, H. Shape Optimization of Free-Form Steel Space-Frame Roof Structures with Complex Geometries Using Evolutionary Computing. Eng. Appl. Artif. Intell. 2015, 38, 168–182. [Google Scholar] [CrossRef]
- Long, L.D.; Ohsato, A. A Genetic Algorithm-Based Method for Scheduling Repetitive Construction Projects. Autom. Constr. 2009, 18, 499–511. [Google Scholar] [CrossRef]
- Laszczyk, M.; Myszkowski, P.B. Improved Selection in Evolutionary Multi–Objective Optimization of Multi–Skill Resource–Constrained Project Scheduling Problem. Inf. Sci. 2019, 481, 412–431. [Google Scholar] [CrossRef]
- Hu, Z.; Wang, F.; Tang, Y. Scenario-oriented Repetitive Project Scheduling Optimization. Comput. Aided Civ. Eng. 2023, 38, 1239–1273. [Google Scholar] [CrossRef]
- Yao, Z.; Zhang, L.; Hua, Z.; Luo, C. Low-Carbon Multiobjective Optimization for Repetitive Projects Based on Crew-Based Scheduling Strategy. J. Constr. Eng. Manag. 2025, 151, 04024183. [Google Scholar] [CrossRef]
- Lucko, G.; Alves, T.D.C.L.; Angelim, V.L. Challenges and Opportunities for Productivity Improvement Studies in Linear, Repetitive, and Location-Based Scheduling. Constr. Manag. Econ. 2014, 32, 575–594. [Google Scholar] [CrossRef]
- Altanany, M.Y.; Badawy, M.; Ebrahim, G.A.; Ehab, A. Modeling and Optimizing Linear Projects Using LSM and Non-Dominated Sorting Genetic Algorithm (NSGA-II). Autom. Constr. 2024, 165, 105567. [Google Scholar] [CrossRef]
- Harmelink, D.J.; Rowings, J.E. Linear Scheduling Model: Development of Controlling Activity Path. J. Constr. Eng. Manag. 1998, 124, 263–268. [Google Scholar] [CrossRef]
- Wei, J.; Liu, Y.; Lu, X.; Feng, Y.; Wang, Y. Optimization of Tunnel Construction Schedule Considering Soft Logic. Appl. Sci. 2024, 14, 2580. [Google Scholar] [CrossRef]
- Georgy, M.E. Evolutionary Resource Scheduler for Linear Projects. Autom. Constr. 2008, 17, 573–583. [Google Scholar] [CrossRef]
- Altuwaim, A.; El-Rayes, K. Optimizing the Scheduling of Repetitive Construction to Minimize Interruption Cost. J. Constr. Eng. Manag. 2018, 144, 04018051. [Google Scholar] [CrossRef]
- García-Nieves, J.D.; Ponz-Tienda, J.L.; Ospina-Alvarado, A.; Bonilla-Palacios, M. Multipurpose Linear Programming Optimization Model for Repetitive Activities Scheduling in Construction Projects. Autom. Constr. 2019, 105, 102799. [Google Scholar] [CrossRef]
- Wang, Z.; Hu, Z.; Tang, Y. Float-Based Resource Leveling Optimization of Linear Projects. IEEE Access 2020, 8, 176997–177020. [Google Scholar] [CrossRef]
- Yu, Z.; Wang, C.; Zhao, Y.; Hu, Z.; Tang, Y. Linear Project-Scheduling Optimization Considering a Reverse Construction Scenario. Appl. Sci. 2023, 13, 9407. [Google Scholar] [CrossRef]
- Rahman, M. Linear Scheduling Method-Based Multi-Objective Optimization for Off-Site Construction Manufacturing. Autom. Constr. 2024, 167, 105712. [Google Scholar] [CrossRef]
- Bruni, M.E.; Beraldi, P.; Guerriero, F.; Pinto, E. A Heuristic Approach for Resource Constrained Project Scheduling with Uncertain Activity Durations. Comput. Oper. Res. 2011, 38, 1305–1318. [Google Scholar] [CrossRef]
- Van De Vonder, S.; Demeulemeester, E.; Herroelen, W. A Classification of Predictive-Reactive Project Scheduling Procedures. J. Sched. 2007, 10, 195–207. [Google Scholar] [CrossRef]
- Davari, M.; Demeulemeester, E. The Proactive and Reactive Resource-Constrained Project Scheduling Problem. J. Sched. 2019, 22, 211–237. [Google Scholar] [CrossRef]
- Ning, M.; He, Z.; Wang, N.; Liu, R. Metaheuristic Algorithms for Proactive and Reactive Project Scheduling to Minimize Contractor’s Cash Flow Gap under Random Activity Duration. IEEE Access 2018, 6, 30547–30558. [Google Scholar] [CrossRef]
- Song, H.; Jia, G.; Peng, W. Bi-Objective Reactive Project Scheduling Problem Under Resource Uncertainty and Its Heuristic Solution Based on Priority Rules. IEEE Access 2022, 10, 52700–52711. [Google Scholar] [CrossRef]
- Fahmy, A.; Hassan, T.; Bassioni, H.; McCaffer, R. Dynamic Scheduling Model for the Construction Industry. Built Environ. Proj. Asset Manag. 2019, 10, 313–330. [Google Scholar] [CrossRef]
- Aytug, H.; Lawley, M.A.; McKay, K.; Mohan, S.; Uzsoy, R. Executing Production Schedules in the Face of Uncertainties: A Review and Some Future Directions. Eur. J. Oper. Res. 2005, 161, 86–110. [Google Scholar] [CrossRef]
- Herroelen, W.; Leus, R. Project Scheduling under Uncertainty: Survey and Research Potentials. Eur. J. Oper. Res. 2005, 165, 289–306. [Google Scholar] [CrossRef]
- Van de Vonder, S.; Ballestín, F.; Demeulemeester, E.; Herroelen, W. Heuristic Procedures for Reactive Project Scheduling. Comput. Ind. Eng. 2007, 52, 11–28. [Google Scholar] [CrossRef]
- Al-Sinan, M.A.; Bubshait, A.A.; Aljaroudi, Z. Generation of Construction Scheduling through Machine Learning and BIM: A Blueprint. Buildings 2024, 14, 934. [Google Scholar] [CrossRef]
- Huang, Z.; Mei, Y.; Zhang, F.; Zhang, M.; Banzhaf, W. Bridging Directed Acyclic Graphs to Linear Representations in Linear Genetic Programming: A Case Study of Dynamic Scheduling. Genet. Program. Evolvable Mach. 2024, 25, 5. [Google Scholar] [CrossRef]
- El-Rayes, K.; Moselhi, O. Optimizing Resource Utilization for Repetitive Construction Projects. J. Constr. Eng. Manag. 2001, 127, 18–27. [Google Scholar] [CrossRef]
- Rahman, M.H.F.; Chakrabortty, R.K.; Ryan, M.J. Managing Uncertainty and Disruptions in Resource Constrained Project Scheduling Problems: A Real-Time Reactive Approach. IEEE Access 2021, 9, 45562–45586. [Google Scholar] [CrossRef]
- Hegazy, T.; Kamarah, E. Schedule Optimization for Scattered Repetitive Projects. Autom. Constr. 2022, 133, 104042. [Google Scholar] [CrossRef]
- Satic, U.; Jacko, P.; Kirkbride, C. Performance Evaluation of Scheduling Policies for the Dynamic and Stochastic Resource-Constrained Multi-Project Scheduling Problem. Int. J. Prod. Res. 2022, 60, 1411–1423. [Google Scholar] [CrossRef]
- Peng, W.; Lin, X.; Li, H. Critical Chain Based Proactive-Reactive Scheduling for Resource-Constrained Project Scheduling under Uncertainty. Expert. Syst. Appl. 2023, 214, 119188. [Google Scholar] [CrossRef]
- Siami-Irdemoosa, E.; Dindarloo, S.R.; Sharifzadeh, M. Work Breakdown Structure (WBS) Development for Underground Construction. Autom. Constr. 2015, 58, 85–94. [Google Scholar] [CrossRef]
- Liu, S.-S.; Budiwirawan, A.; Arifin, M.F.A.; Chen, W.T.; Huang, Y.-H. Optimization Model for the Pavement Pothole Repair Problem Considering Consumable Resources. Symmetry 2021, 13, 364. [Google Scholar] [CrossRef]
















| Index | |
|---|---|
| Set of activities, where | |
| Set of linear activities, where | |
| Set of strip and block activities, where | |
| Set of construction units, where , is the first unit of the construction activity , and is the last unit of the construction activity . | |
| Set of additional working face positions for activity , where | |
| Set of execution modes for activity , where | |
| K | Set of renewable resource types, where |
| NK | Set of non-renewable resource types, where |
| Constant | |
| Contractual deadline | |
| Total construction quantity | |
| Construction quantity of activity in construction unit | |
| Maximum supply of renewable resource per unit time | |
| Total amount of non-renewable resource | |
| Total number of construction teams | |
| Maximum number of parallel construction teams in activity | |
| Minimum distance between the additional working face and the current working face | |
| An infinitely large number | |
| The distance from the additional working face position of activity to the project start point, where | |
| The amount of renewable resource required by activity in each construction unit at time in execution mode | |
| The amount of non-renewable resource required by activity in each construction unit per unit of time in execution mode | |
| The start time of activity in construction unit | |
| The start time of the additional working face opened by activity in construction unit | |
| The end time of activity in construction unit | |
| The end time of the additional working face opened by activity in construction unit | |
| The time span of activity in construction unit | |
| The time span of the additional working face opened by activity in construction unit | |
| The time span of the additional working face opened by activity at position | |
| The construction speed of activity in construction unit | |
| The minimum time interval between activity and activity | |
| The maximum time interval between activity and activity | |
| The minimum spatial interval between activity and activity | |
| The maximum spatial interval between activity and activity | |
| Decision variable | |
| Indicator variable | |
| Cross Passage Name | Mileage Position (Meter) |
|---|---|
| Cross Passage 1 | 450 |
| Cross Passage 2 | 935 |
| Cross Passage 3 | 1370 |
| Cross Passage 4 | 1880 |
| Cross Passage 5 | 2390 |
| Cross Passage 6 | 3182 |
| Cross Passage 7 | 3290 |
| Cross Passage 8 | 3714 |
| Cross Passage 9 | 4190 |
| Cross Passage 10 | 4640 |
| Cross Passage 11 | 5090 |
| Cross Passage 12 | 5530 |
| Cross Passage 13 | 6010 |
| Cross Passage 14 | 6548 |
| Cross Passage 15 | 6920 |
| Cross Passage 16 | 7360 |
| Cross Passage 17 | 7800 |
| Cross Passage 18 | 8240 |
| Cross Passage 19 | 8685 |
| Construction Structure Part | Segment Mileage (Meter) | Regression Speed (Meter/Day) |
|---|---|---|
| Main tunnel | 0–1310 | 2.03 |
| 1310–5225 | 1.19 | |
| 5225–9225 | 1.70 | |
| Parallel adit | 84–1310 | 1.73 |
| 1310–5225 | 1.54 | |
| 5225–9225 | 2.47 | |
| Cross passage | - | 0.7 |
| Cross Passage Name | Mileage Position (Meter) |
|---|---|
| Cross Passage 1 | 30 |
| Cross Passage 2 | 130 |
| Cross Passage 3 | 615 |
| Cross Passage 4 | 1100 |
| Cross Passage 5 | 1535 |
| Cross Passage 6 | 2045 |
| Cross Passage 7 | 2555 |
| Cross Passage 8 | 3347 |
| Cross Passage 9 | 3455 |
| Cross Passage 10 | 3879 |
| Cross Passage 11 | 4355 |
| Cross Passage 12 | 4805 |
| Cross Passage 13 | 5255 |
| Cross Passage 14 | 5695 |
| Cross Passage 15 | 6175 |
| Cross Passage 16 | 6713 |
| Cross Passage 17 | 7085 |
| Cross Passage 18 | 7525 |
| Cross Passage 19 | 7965 |
| Cross Passage 20 | 8405 |
| Cross Passage 21 | 8850 |
| Construction Structure Part | Rock Mass Rating | Average Construction Speed (Meter/Day) |
|---|---|---|
| Main tunnel | I | 5 |
| II | 4.67 | |
| III | 3.67 | |
| IV | 2.33 | |
| V | 1.5 | |
| Parallel adit | I | 5 |
| II | 6.67 | |
| III | 5 | |
| IV | 3.33 | |
| V | 1.83 | |
| Cross passage | - | 0.7 |
Disclaimer/Publisher’s Note: The statements, opinions and data contained in all publications are solely those of the individual author(s) and contributor(s) and not of MDPI and/or the editor(s). MDPI and/or the editor(s) disclaim responsibility for any injury to people or property resulting from any ideas, methods, instructions or products referred to in the content. |
© 2025 by the authors. Licensee MDPI, Basel, Switzerland. This article is an open access article distributed under the terms and conditions of the Creative Commons Attribution (CC BY) license (https://creativecommons.org/licenses/by/4.0/).
Share and Cite
Wei, J.; Liu, Y.; Lu, X.; Zhao, R.; Wang, G. Dynamic Optimization of Tunnel Construction Scheduling in a Reverse Construction Scenario. Systems 2025, 13, 168. https://doi.org/10.3390/systems13030168
Wei J, Liu Y, Lu X, Zhao R, Wang G. Dynamic Optimization of Tunnel Construction Scheduling in a Reverse Construction Scenario. Systems. 2025; 13(3):168. https://doi.org/10.3390/systems13030168
Chicago/Turabian StyleWei, Jianying, Yuming Liu, Xiaochun Lu, Rong Zhao, and Gan Wang. 2025. "Dynamic Optimization of Tunnel Construction Scheduling in a Reverse Construction Scenario" Systems 13, no. 3: 168. https://doi.org/10.3390/systems13030168
APA StyleWei, J., Liu, Y., Lu, X., Zhao, R., & Wang, G. (2025). Dynamic Optimization of Tunnel Construction Scheduling in a Reverse Construction Scenario. Systems, 13(3), 168. https://doi.org/10.3390/systems13030168

