Abstract
Recognizing the factors that influence business formation in developing contexts is critical for promoting economic growth. This study examines the drivers of entrepreneurship among university alumni in Ecuador, addressing gaps in the literature regarding the roles of individual, organizational, and institutional factors in business creation. Drawing on established theories such as the Theory of Planned Behavior and Resource-Based Theory, a multilevel causal model was developed and tested using Partial Least Squares Structural Equation Modeling (PLS-SEM). Data were collected from 550 alumni through a structured questionnaire, complemented by semi-structured interviews. The model integrates micro-level (entrepreneurial attitudes and funding experience), meso-level (entrepreneurial knowledge acquired from working experience), and macro-level determinants (opportunity cost). Results indicate that while individual traits play a role, organizational knowledge and institutional context have more pronounced impacts on entrepreneurial actions. In particular, opportunity costs have a negative impact on the business formation process, reflecting the challenges of entrepreneurship in unfavorable environments. The findings highlight the importance of fostering entrepreneurial ecosystems within universities, emphasizing education and support mechanisms tailored to overcoming institutional barriers. This study contributes to the understanding of entrepreneurship in Latin America, offering insights for policymakers and academic institutions aiming to enhance entrepreneurial activity and economic development.
1. Introduction
In recognition of entrepreneurship’s relevance to economic growth, universities have become interested in promoting business creation as a key performer in the formation of entrepreneurial ecosystems [1,2,3,4,5]. Nonetheless, universities in Latin American countries have not been strongly oriented towards entrepreneurship and innovation; therefore, significant challenges related to fostering business formation have been observed [6,7]. In the Latin American context, authors have agreed that, although diverse, this region presents specific challenges such as economic and political instability, high corruption rates, low amounts of investment in research and development, low productivity and marked social inequality, among other factors that affect business creation [8,9,10].
Due to its relevance, the study of entrepreneurship determinants has been prolific in academic literature in recent decades and has resulted in the design of a diverse range of theoretical frameworks [11]. However, there is a lack of consensus on the drivers, relations, and effects in different contexts [12,13,14,15,16,17], especially in developing economies [8,18,19], such as the Latin American economy.
Among the variety of theoretical frameworks that study this phenomenon, the most recurrent in the literature are Theory of Planned Behavior (TPB) [12,14,20], the entrepreneurial event model (EEM) [12,13,15,18], and economic and institutional theories of entrepreneurship [16,19,21]. Most of them share a commonality: they consider entrepreneurial intention (EI) as a reliable predictor of future entrepreneurial behaviors. In addition, researchers have drawn attention to the study of the effects of contextual and individual variables on specific outcomes, such as entrepreneurial actions or the process of business formation.
As academic literature has pointed out the need for more cohesiveness, clarity, and precision in the field of entrepreneurial determinants [18], this paper aims to contribute to the integration of theoretical streams that explain the causalities of business formation in a context that has been scarcely explored [3].
To fill gaps in the literature, a more in-depth understanding of the determinants of EI is required, particularly with regard to research on the roles of attitudes, beliefs, perceptions [12,15], and contextual influences [12,13,20]. Moreover, it has been pointed out that there is a need for research to address the translation of intentions into behaviors [14], and the role of universities in shaping entrepreneurial activity [19,20,22]. Factors influencing entrepreneurship in heterogeneous regions, cultures, and contexts also require further exploration [3,13,15,16,17]. Finally, as Mickiewicz et al. [17] have pointed out, there is a need for an integrated theoretical perspective that integrates the analysis of the effect of individual resources, capabilities, and opportunities along the stages of the entrepreneurial process. Grounded in Resource-Based Theory (RBT), the entrepreneurial process comprises several phases from the recognition of opportunities to the creation of economic value [23,24,25]; nevertheless, due to the existence of a range of related concepts, it requires the integration of various theoretical frameworks which are discussed further in this work.
The systemic approach to entrepreneurship provides valuable elements to improve our understanding of regional economies and it has been observed that the causal relationships and effects of entrepreneurship have not been studied sufficiently [26].
To contribute to filling the gap with regard to the drivers of entrepreneurship in the Latin American university context, the research questions proposed in this work are as follows: what are the factors that influence business formation in Latin America university alumni? And how do they affect the involvement in the entrepreneurial process? Hence, this study proposes a multilevel model based on a systemic approach to explain the determinants of entrepreneurship and its evaluation on university alumni in Ecuador, a context that has undergone little exploration thus far [3].
This paper starts by reviewing the literature on entrepreneurial theories, models, and constructs related to entrepreneurial behaviors to propose an integrated conceptual model for a PLS-SEM explanatory study. The second part of this paper illustrates the methodology. Next, the results are reported, followed by a discussion and the conclusions.
2. Theoretical Background
Systemic innovation in ecosystems contemplates how to approach human dynamics and design innovation processes integrated by a complex network of elements [27]. Academic entrepreneurship research addresses organizational and regional socioeconomic development, aiming for new configurations of institutions that help improve growth and innovation as some of universities’ contributions to the economy [28]. A systemic approach to the study of the drivers of entrepreneurship offers a framework for converging streams of academic knowledge and might help improve the comprehension of the performance of business formation in different settings [26].
Entrepreneurship involves individual decisions that defy uncertainty, mobilize resources found in the local context, and seize opportunities in pursuit of a planned objective, such as creating a new venture. The contribution of entrepreneurs to the economy largely depends on their ability to identify opportunities and capitalize on them to improve productivity and social welfare [29,30]. The decisions made by entrepreneurs allow them to have an impact on the market and, therefore, on economic growth. Particularly, entrepreneurs involved in academic environments are individuals who participate in the integration of resources, knowledge, new technologies, and the creation of value, serving as a link between the academic and commercial contexts [1,31,32].
While the entrepreneur has been considered the main actor in the entrepreneurial process [33], research has also recognized the importance of studying contextual effects on entrepreneurial activity [12,17], but literature that addresses both in a regional setting is scarce [34]. A contextual view implies addressing the features of a macro level of analysis, which is performed at the institution level [35]. Complementarily, Aguirre-Bastos & Weber [36] argue that “bottom–up” approaches should be supplemented with a “top–down” view to acquire a more in-depth understanding of social systems, such as entrepreneurship and innovation, and their role in economic development. Hence, it is considered relevant to integrate various levels of determinants, such as institutional, organizational, and individual factors, in this study.
2.1. Institutional Context and Entrepreneurship
Institutions are the restrictions imposed on human beings based on their beliefs, morals, and established social norms, which form a structure of rules that determine the opportunities in each context [37]. From an institutional perspective, Urbano et al. [38] have suggested that social norms and culture are the main contributors to these entrepreneurial conditions, as contextual sociocultural aspects can influence the individual decision to start a business [39,40,41].
The “Coleman’s bathtub” conceptual framework indicates that no causal mechanism is fully developed at the macro level (institutional matrix); such mechanisms are developed through interactions mediated at the micro level (individual conditions), as indicated in Figure 1 [42].
Figure 1.
Representation of the “Coleman Bathtub” with regard to the links between institutions, entrepreneurship, and its results. Source: Bjørnskov & Foss [42].
Figure 1.
Representation of the “Coleman Bathtub” with regard to the links between institutions, entrepreneurship, and its results. Source: Bjørnskov & Foss [42].

The institutional matrix is shaped through regulations and laws and affects the conditions in which entrepreneurial actions take place, such as the availability of opportunities and resources that can be harnessed by entrepreneurs [37,43,44,45,46]. Valuable entrepreneurial resources, such as knowledge of businesses’ stories and role models, foster risk-taking attitudes and influence potential entrepreneurs to start their businesses [47,48].
At the individual level, previous entrepreneurial experiences influence individual traits such as attitudes, perceptions, and intentions to start a business [49]. Moreover, people who consider themselves to have the necessary skills to start a business find greater motivation to carry out entrepreneurial actions. However, they compare the possible outcomes of starting a new business with stable employment and income in established organizations [50]. At an intermediate level, universities shape the professional profiles of students through education and may foster entrepreneurial skills and early experiences in their students; thus, educational organizations play a role in the formation of intentions to start a business [3,4]. Moreover, collaborations between universities, public research institutions, and companies allow for access to patents, scientific publications, sources of knowledge and information, and R&D investments, promoting the development of new and innovative products [51].
2.2. Organizational Relation with Entrepreneurial Behavior
RBT argues that resources and capabilities are essential to create value in a business [19,52], for an entrepreneurial project, experience, social capital and finance are valuable resources that intervene in the decision the entrepreneur makes to start a company [17]. RBT also brings attention to the role of opportunity recognition in developing new ventures [52].
Likewise, the relevance of the cost of opportunity with regard to that decision has been acknowledged. Potential entrepreneurs evaluate the opportunity cost of starting a business or securing a job in an organization that provides a high salary and greater financial stability; thus, an institutional matrix that does not provide entrepreneurs with confidence that they will be adequately compensated can reduce entrepreneurial activity [17,21].
In Latin America, universities are the organizations that house the largest number of researchers and generate more scientific papers than public and private organizations, so they represent a privileged space to learn first-hand about recent discoveries, interact with researchers and transform them into innovations [53]. Nevertheless, this region experiences difficulties that may disfavor entrepreneurial actions [8]. University spin-offs play an important role in bringing university knowledge and innovation to the market and encourage productivity and economic growth [5,29].
2.3. Individual Relation with Entrepreneurial Behavior
The study of causalities of entrepreneurial intentions (EIs) has been the center of attention in the literature that studies entrepreneurial behavior, as it has been argued to be a significant predictor of individual entrepreneurial actions [12,13,18]; nevertheless, the achievement of actual entrepreneurial behavior is a key consideration in this research area [54].
Various studies apply the Theory of Planned Behavior (TBP) as a theoretical framework to explain EIs, as it is assumed to capture individual readiness and willingness to find opportunities and, therefore, is considered as a previous step of an actual behavior. TPB has been found to explain from 30 to 45% of the variance of EIs [13,14].
The main individual exogenous constructs studied within this perspective are attitude towards behavior (i.e., the perception of the beneficial outcomes of a behavior), subjective norm (i.e., normative beliefs in relation to relevant social groups), perceived behavioral control, and self-efficacy (i.e., control perception and self-sufficiency belief with regard to the execution of a planned action) [12,13,14,17,20,22]. Subjective norms have been reported to be a weak predictor of EI [20], but results are inconsistent between studies [14]. In addition, researchers have warned that TPB may not function equally in different contexts, especially in those where startups’ motivations, by necessity, prevail over opportunity [15].
Based on the review of entrepreneurship literature, a theoretical model of the relationships in the entrepreneurship and innovation ecosystem is proposed, identifying three levels of interaction (Figure 2).
Figure 2.
Links between institutional matrix, organizations, entrepreneurship, and its results. Source: Own elaboration based on Nissan et al. [30], Bjørnskov & Foss [42], Spigel [48], Oganisjana & Matlay [50], and Ingram & Silverman [55].
Figure 2.
Links between institutional matrix, organizations, entrepreneurship, and its results. Source: Own elaboration based on Nissan et al. [30], Bjørnskov & Foss [42], Spigel [48], Oganisjana & Matlay [50], and Ingram & Silverman [55].

2.4. Intention, Action, Behaviors, and Entrepreneurial Process
The study of EIs has been considered to be a heterogeneous field characterized by a lack of theoretical clarity and empirical accuracy [12]. On the other hand, some authors have concluded that research on entrepreneurship is a well-established discipline [24]. Although intentional behavior may be an appealing proxy to study entrepreneurial action, a significant gap between intention and action suggests that there is a need to study additional factors to explain and predict entrepreneurial behavior [14,54]. Therefore, to avoid participating in the fragmentation of existing research, this study has considered integrating EIs as one of the stages of the entrepreneurial process. In this regard, one of the topics that is least understood in this field is how individual-level skills and contextual resources converge to influence an entrepreneur’s decision to engage in the entrepreneurial process [17]. Therefore, this study contributes to developing the knowledge of contextual and individual factors that influence the decision to engage in different stages of the entrepreneurial process, an area in which the literature is scarce.
Along with TPB, the entrepreneurial event model (EEM) is one of the theoretical models that has been most frequently applied to address the determinants of entrepreneurial behavior [12,18]. EEM indicates that perceived desirability, propensity to act, and perceived feasibility determine EIs. This means that a potential entrepreneur may develop actions and seize the opportunities depending on their willingness and the appeal of becoming an entrepreneur, their sense of control, and the perception of viability of starting a business [12,13].
Beyond intentions, entrepreneurship requires that an individual performs actions to take advantage of an opportunity that has been identified [21,24]. Therefore, action is the principal issue for entrepreneurial theories in terms of the elements that promote and limit entrepreneurship. Agreeing to this perspective, Alvarez & Barney [24] found that entrepreneurial action is a common dependent variable to be explained in entrepreneurship theories that study this behavior. These authors add that opportunities can be found and exploited but can also be created by the entrepreneur.
Drawing on RBT, Mickiewicz et al. [17] argue that individuals who possess certain entrepreneurial skills may recognize business opportunities more easily and, if they are equipped with the proper resources, this would enable them to start a venture.
Despite the theories on entrepreneurial behavior emphasizing various aspects involved in the decision to act in an entrepreneurial manner, these perspectives are considered complementary for understanding entrepreneurial behavior and may provide an opportunity for theoretical integration. Accordingly, Global Entrepreneurship Monitor (GEM) considers entrepreneurship as a process that individuals work through based on the maturity of their business, starting by recognizing promising opportunities to start a business (Potential), planning to initiate a new business within the coming years (Intentional), undertaking recent activities that contribute to forming a business or currently owning a business that has been operational (Nascent), currently owning a business that is running (New), currently owning a business that has been running for over 42 months (Established), or having closed a venture recently for any reason (Closed Business) [56]. This also agrees with the RBT entrepreneurial process concept, as previously proposed for operationalization by Mickiewicz et al. [17].
Based on TPB, Ajzen [57] observes that when evaluating whether to start a business, individuals assess the feasibility of the opportunity, the availability of resources, and their capability to carry out the necessary tasks. Opportunity recognition and exploitation have also been suggested to play important roles in understanding entrepreneurial actions [21]. Based on this understanding, and a previous literature review, a multilevel influence of the determinants of entrepreneurship that involve the identification, assessment, or exploitation of resources and opportunities can be identified. A literature review (Figure 3) has allowed us to identify the most relevant variables and constructs from a multilevel viewpoint.
Figure 3.
Smart chart literature review. Source: Own work. Notes: Entrepreneurial Intention (EI). Theory of Planned Behavior (TPB), Entrepreneurial event model (EEM), Economic theories of entrepreneurship (ETE), Institutional theories of entrepreneurship (ITE), Theory of Reasoned Action (TRA), Resource-based theory of entrepreneurship (RBT). References: Rodriguez-Gutierrez et al. [3], Schlaegel & Koenig [12], Kobylińska [13], Kautonen et al. [14], Pérez-Macías et al. [15], Essel et al. [16], Mickiewicz et al. [17], Elnadi & Gheith [18], Davari et al. [19], Trivedi [20], McMullen & Shepherd [21], Boubker et al. [22], Sobaih & Elshaer [58].
Figure 3.
Smart chart literature review. Source: Own work. Notes: Entrepreneurial Intention (EI). Theory of Planned Behavior (TPB), Entrepreneurial event model (EEM), Economic theories of entrepreneurship (ETE), Institutional theories of entrepreneurship (ITE), Theory of Reasoned Action (TRA), Resource-based theory of entrepreneurship (RBT). References: Rodriguez-Gutierrez et al. [3], Schlaegel & Koenig [12], Kobylińska [13], Kautonen et al. [14], Pérez-Macías et al. [15], Essel et al. [16], Mickiewicz et al. [17], Elnadi & Gheith [18], Davari et al. [19], Trivedi [20], McMullen & Shepherd [21], Boubker et al. [22], Sobaih & Elshaer [58].

A system dynamics framework can enhance our understanding of entrepreneurship research by facilitating a comprehensive analysis of the complex relationships and interactions in an entrepreneurial ecosystem. Within this perspective, the definition of causal loops represents the relationships between constituent elements in a system [59]. Therefore, the literature review has been synthesized into a causal loop diagram exposed in Figure 4 and explained by the following hypotheses:
Figure 4.
Causal loop diagram of the determinants of entrepreneurial process. Level interactions represented by loops: R1 (Micro). R2 (Meso), B1 (Macro). Source: own work.
H1 (Micro level—Causal loop R1): Entrepreneurial attitudes (EAs) influence the entrepreneurial process (EP). When judging the possibility of starting a business, prospective entrepreneurs evaluate the feasibility of the opportunity, the accessibility of resources, and their individual characteristics, such as their ability to perform the tasks required [20]. According to TPB, a positive predisposition towards entrepreneurial behavior (ATT_B), such as considering self-employment as a good career path, promotes the intention to act entrepreneurially [13,20]. Similarly, having close relationships with people with business experience and engaging in social interactions with entrepreneurs may influence positive beliefs and validate optimistic opinions regarding self-employment. These social interactions that validate the idea of starting a business are known as subjective norms (SNs) [38]. Entrepreneurial self-efficacy (ES) reflects the potential entrepreneurs’ confidence in being able to access different kinds of resources and opportunities, which are necessary for developing a task and overcoming difficulties such as fear of failure (FF). This also may be evidenced in people’s perceptions of whether they possess the necessary skills and knowledge to start a business [18,20].
As entrepreneurship is a systemic phenomenon, entrepreneurial activity can foster some opportunities, such as providing new role models and favorable beliefs about self-employment that can influence new individuals. These characteristics can motivate them to pursue entrepreneurial endeavors over other revenue-generating alternatives [60].
H2 (Micro level—Causal loop R1): Funding Experience (FUN_E) encourages the entrepreneurial process (EP). Investors are funding providers and consultants [61]. Also, their knowledge, risk-taking behavior and experience make them valuable for new businesses through their business relationships, social capital, and participation in management [62,63]. Studies have demonstrated that the availability of financial resources determines entrepreneurial success, so potential entrepreneurs with funding experience (FUN_E) may have better chances of accessing the capital needed to start a business [61]. Moreover, in the later startup stages, awareness of external support becomes relevant for entrepreneurs [13].
In this study, this construct is composed of three different funding profiles: angel investor (AI), venture capitalist (VC), and investor in universities’ ventures (IEV). VCs usually come from a network of personal and local institutional connections, and such a funding profile has been considered high-risk, while AIs are viewed as role models and form networks of venture capitalists that invest their capital [61,62]. University spin-offs play an important role in bringing university knowledge and innovation to the market [5,29]. Research on spin-offs indicates that many entrepreneurs’ business ideas came from working for organizations [61] (Wallmeroth et al., 2018). Identifying IEVs with experience in funding a university’s spin-offs is considered relevant, given the sample studied, as they may be a relevant source of inspiration for creating their own ventures.
Entrepreneurial activity may support existing business and create market opportunities for additional individuals to start their ventures. Previous entrepreneurs that have already created social and financial capital networks can add these resources to reinforce entrepreneurial activity in local contexts [62].
H3 (Meso level—Causal loop R2): Entrepreneurial Knowledge (EK) promotes entrepreneurial processes (EPs). Prior experiences influence entrepreneurial behaviors, especially among working-age individuals. Valuable insights related to entrepreneurship and innovation acquired by experiences in organizations are considered valuable EK [26,64,65]; this construct is considered as a proxy to measure organizational influence in entrepreneurial activities.
Past events held by organizations are considered to shape attitudes and generate valuable knowledge that triggers entrepreneurial behavior [64]. Krueger [66] and Soria-Barreto et al. [49] argue that previous entrepreneurial experiences (PEEs) favor entrepreneurial intent. An individual who has worked in a company that invests in R&D might gain experience in the development of innovative products or services (IPSs) or the register of intellectual property (PI). The knowledge acquired can facilitate the decision to start a new business and may pave the way for the introduction of innovations [67]. Additionally, first employees (FEs) in startups, especially those who were employed in innovative ventures, spill or develop knowledge from their ventures when they decide to start their own businesses [68].
H4 (Macro level—Causal loop B1): Opportunity Cost (OC) affects entrepreneurial processes (EPs). Along with personal traits, financial capital and entrepreneurial knowledge, OC is considered an important spark that influences a venture’s starting process [63]. Entrepreneurial behaviors are affected by the economic and legal context of a country; hence, labor market friction can enhance the perceptions of risk or opportunity for entrepreneurs [13,69]. An individual’s choice to engage in entrepreneurial activity is made by comparing the potential for earning additional or superior income from a new business with their current stable employment and the potential for future income growth [17,21]. Those with higher income levels, such as those with full and well-remunerated employment (FE), might find that the risk and potential income loss which may result from leaving their current job outweighs the anticipated benefits of starting a new business [17,63].
If institutional matrix fails to provide enough income opportunities, as some Latin American contexts do, individuals are temporarily compelled to cover their expenses by engaging in less-than-sufficient-wage job activities like underemployment (UE), or they may be forced to be temporarily self-employed in a necessity-motivated venture [69]. Finally, some unemployed individuals (UIs), who lack the necessary resources to start a business, might prioritize finding employment to cover their expenses and invest their time and energy in searching for a wage job [17,69], instead of searching for opportunities and resources that will allow them to start a business.
This hypothesis considers an individual’s economic activity as a proxy to assess the effect of OC, as it has been observed that the institutional context influences potential entrepreneurs’ tendency to start a venture [63].
3. Methodology
This study considers a mixed approach to explain the drivers of entrepreneurial processes in university alumni through a Partial Least Squares Structural Equation Modeling (PLS-SEM) analysis. Explanatory studies are generally performed to test causal relationships between variables, aiming to interpret variations within each context [70] and develop predictions and principles grounded in existing theories [71]. Second-generation techniques such as PLS-SEM facilitate the understanding and modeling of complex systems by analyzing numerous dependent and independent variables simultaneously, resulting in better representation of theoretical concepts and causal-predictive relations [72].
The methodology is summarized in Figure 5.
Figure 5.
Methodology chart. Source: own work. References: Roberts et al. [68], Roberts & Eesley [73], Ács et al. [74].
Figure 5.
Methodology chart. Source: own work. References: Roberts et al. [68], Roberts & Eesley [73], Ács et al. [74].

3.1. Sample, Instrument, and Data Collection
The sample comprised university alumni from Ecuador. This setting, corresponding to the Latin American context, experiences difficulties in promoting entrepreneurship, as its institutional matrix presents several weaknesses that may limit venture creation and innovation. Cypher & Alfaro [7] found out that Ecuador struggles with issues that affect innovation, such as a weak connection between the industry and academy, low diffusion of technology, and limited generation of applied knowledge. The Global Entrepreneurship Index (GEI) report for 2019 highlighted some challenges faced by Ecuador, as it was characterized by a high risk of running a business, low availability and reliability of corporate financial information, laws that protected creditors, and institutional support for transactions between companies [75]. Additionally, Ecuador presented a low globalization index, estimated based on foreign investments, import restrictions, and other foreign trade indices.
The conceptual model was complemented with preliminary data obtained from the application of semi-structured interviews to EPN alumni who owned a business (67 cases), aiming to identify the main organizational influences on their ventures. First, the interview questions were adapted from the work of Roberts & Eesley [73], who studied MIT alumni’s impact on the economy, and, following, the resulting questionaire was pre-tested. Next, a script was designed to inform interviewees about the purpose of the study and to declare that no personal information would be stored. Participants had the opportunity to share their thoughts to provide more in-depth views on the relationship between the university and their business before concluding the interview. From the sample, 55.2% of participants reported that someone linked to the university (primarily other students or alumni) was relevant to the formation of their company, mainly as a founder (50%) or a business associate (31.6%). Additionally, 65.7% stated that the university had influenced their business idea, mainly through academic formation. On the other hand, 55.2% identified professional experience as their main inspiration for the development of their business. None of the participants mentioned having received entrepreneurial education as a motivation for their ventures, nor did they report receiving financial or other sort of relevant support from the university. However, it was frequently pointed out that it would be important to implement entrepreneurial education in the student’s formation.
Data for PLS-SEM analysis were collected via a questionnaire based on a previous questionnaire created by Roberts et al. [68] (2019) and Ács et al. [74]. The questionnaire was validated by two experts in the field of business research, complying with the minimum number of experts recommended by Davis L. [76]. The instrument’s content validation included Relevance, Coherence and Clarity on a three-level scale: low, medium, and high. The experts agreed on a high compliance of Relevance, Coherence and Clarity for 93.75% of the questions; furthermore, feedback from experts was considered to improve the questions.
Non-probabilistic convenience sampling was applied, and the questionnaire was sent to a database of an Ecuadorian university’s alumni, aiming to reveal their professional profiles and identify their involvement in entrepreneurial activity.
The questionnaire was applied between July and August 2021, obtaining 736 valid responses. The questionnaire consisted of 38 questions grouped into 5 main categories: (i) demographic and spatial characteristics, (ii) academic and professional profile characteristics, (iii) involvement in activities related to entrepreneurship, (iv) employability profile characteristics, and (v) components related to innovation. At the end of category ii, a filter excluded the further participation of people who had not been employed in the past 3 years prior to the data collection, and 550 cases were selected for analysis.
Escuela Politécnica Nacional (EPN) has undertaken entrepreneurial and innovation programs since 2000, including business incubators, mentorship, entrepreneurial education, and alliances with local and international organizations such as MIT (REAP program), the Hult Prize, etc. Nonetheless, these efforts have not been sustained over time due to a lack of resources or institutional policies, and their effects on alumni’s entrepreneurial actions remain unknown [77]. Furthermore, Morales et al. [78] explored other activities that support innovation in EPN, including R&D projects, scientific publications, technology infrastructure, licensing services, international exchanges, and educational programs.
Of the participants, 67% were men and 33% were women, with an average age of 33.5 years (st. dev. 8.5 years). The most frequently obtained academic degree obtained was a graduate degree (55.2%), followed by an academic master’s degree (25.7%), technical–technological master’s degree (9.92%), and third-level technical–technological degree (7.2%). The percentage of unemployment in the sample was 17%, while Ecuador’s national unemployment rate for August 2021 was 4.9% [79]. However, 61.5% of participants were in full-time employment, which is nearly double the national rate (32.4%).
3.2. Modeling
Multilevel models (micro, meso, and macro level) have been proposed to contemplate a systemic analysis of entrepreneurship determinants [80]. To perform systemic analysis, this work presents a conceptual model (Figure 6) based on the causal loop diagram constructed by synthesizing a literature review into constructs and indicators (Table 1) that constitute the previously proposed hypotheses (H1, H2, H3, H4).
Figure 6.
Conceptual model. Source: own work.
Table 1.
Definitions of constructs and indicators.
Table 1 summarizes the definitions of each construct and their indicators.
3.3. Data Evaluation
PLS-SEM proves to be well suited for this area of study, as entrepreneurship research commonly analyzes small sample sizes and frequently assumes normality [70,81]. For PLS-SEM analysis, the literature has recommended a minimum of 100 to 200 samples [82]. Hair et al. [73] propose that it should comply with a 10 times rule as a “rule of thumb”; this suggests multiplying the maximum number of relations pointing at a latent variable by 10. For this study, given that the endogenous variable EP leads to the convergence of 10 paths, the minimal number of samples should be 100 cases. Given the 550 cases that integrate the database, this study exceeds the minimum number of samples recommended.
Based on a literature review, this study proposes a structural model consisting of 4 hypotheses composed of 5 constructs. Data for indicators were extracted from a questionnaire applied to EPN alumni and analyzed by the PLS-SEM method via SmartPLS software v4.1. The PLS-SEM analysis algorithm setup applied was as follows: weighting scheme: path; type of result: standardized; initial weight: default; missing value algorithm: case-wise deletion; weighting vector: none. In accordance with the work of Hair et al. [72], categorical variables were converted into binary (dummy) variables for the analysis.
The principle of parsimony has been considered, as the model proposes a minimum number of constructs and relationships to explain a complex phenomenon [72].
4. Results
According to Hair et al. [83] and Manley et al. [81], evaluation of PLS-SEM formative measurement models consists of a measurement model assessment and a structural model assessment.
4.1. PLS-SEM Measurement Model Evaluation
The measurement model assessment was performed by considering collinearity through the variance inflation factor (VIF), as shown in Table 2.
Table 2.
Results of collinearity assessment.
In accordance with the method of Hair et al. [83], VIF values below three show no collinearity issues.
Weights’ statistical significance and relevance were evaluated through bootstrapping analysis. The results are reported in Table 3.
Table 3.
Results of the measurement model’s reliability evaluation.
All indicators’ weights are statistically significant at a level of 1% confidence, except for PI. Despite its non-significance, it was maintained due to their participation in the measurement model’s content validity. The most relevant indicators, those with weights > 0.5, were EST, FE, IEV, NEW, PEE, UE, UI, and VC.
Evaluation of the measurement model exhibited satisfactory levels of quality.
4.2. PLS-SEM Structural Model Evaluation
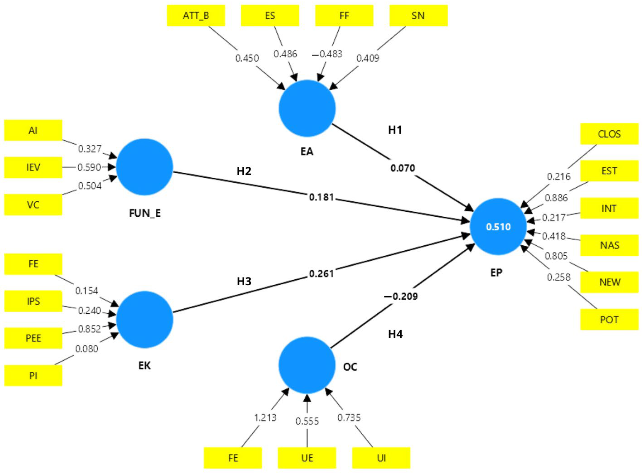
Structural model assessment consists of evaluating the significance and relevance of path coefficients, R2 values, and its predictive power [71]. Figure 7 shows the structural model’s path coefficients and R2 = 0.51, which indicates a moderate explanatory and in-sample predictive power [70,83].
Figure 7.
Structural model. Source: own work.
The strongest predictor was EK (0.261), followed by OC (−0.209), FUN_E (0.181) and, finally, EA (0.07). As shown in Table 4, all paths were significant at a level of 1% confidence. Medium effect sizes were found in EK (0.267) and OC (0.169), while FUN_E and EA had small effects [81].
Table 4.
Model’s path coefficients and significance.
The model’s predictive power was assessed through SmartPLS’ PLS prediction algorithm. As displayed in Table 5, the Q2predict values were positive, except for CLOS. According to Manley et al. [81] a Q2 higher than 0 reveals a meaningful predictive relevance.
Table 5.
Predictive power assessment of the model.
Nevertheless, as indicated by Hair, Jr., Hult et al. [72], most indicators were equal or higher than the naïve LM benchmark model LM RMSE, and this finding was indicative of low out-of-sample predictive power.
5. Discussion
The PLS-SEM model’s measurement assessment shows satisfactory levels of quality. Structural model evaluation indicates a moderate-level in-sample explanatory and predictive power (51%) of entrepreneurial process (EP) variance. The results reveal that all paths are statistically significant.
The micro level (R1), represented by H1 and H2, although significant, had a small positive effect on EP. This result does not agree with the high influence of individual traits evidenced in entrepreneurial intention research. This difference may be explained by the variances in contexts in which determinants of entrepreneurial activity have been studied [84]. When institutions limit access to financial capital, entrepreneurs depend on their funding sources; this usually occurs in economies with less economic freedom and is often accompanied by high levels of corruption, representing high barriers to starting a business. In these cases, networking could promote participation in entrepreneurship [85,86]. In addition, it has been highlighted that the efficiency of investors differs depending on the combination of types of investors available in a local setting, and their results may differ across stages of investment and the entrepreneurial process [61].
The meso level (R2), embodied by H3, had a positive medium impact on EP. It has been observed that entrepreneurial knowledge (EK) promotes EI, but results in the revised literature are diverse. Miralles et al. [64] has pointed out that this relation, although positive, may be weak. In contrast, this study strongly suggests that EK has a greater and direct effect on entrepreneurial actions. In this regard, McMullen & Shepherd [21] note that these actions require knowledge and motivation; therefore, considering these constructs as separate determinants may improve predictions of business behavior, as has been indicated in this study. Implementing initiatives that foster entrepreneurial knowledge and motivation through university education may help academic entrepreneurs to overcome the limitations presented by institutional barriers [64,84]. Trivedi [20] has also mentioned that universities’ influence on entrepreneurial behavior may be greater than that of individual traits. Nonetheless, EK can be acquired through entrepreneurial education or work experience [64].
Finally, macro-level influence (B1), represented by H4, has a negative medium effect size. This agrees with the literature that posits that OC’s influence prevails in entrepreneurial decisions, especially in early stages of the entrepreneurial process [17]. Some authors have found that OC is lower in young people, as they have much less to lose when undertaking entrepreneurial activities, but for older adults, it increases [63,84], as they have more expenses to cover and tend to aspire to economic stability.
In practice, at the institutional level, governments should foster the dynamics of a business environment, emphasizing cooperation between academia, the community, and private sectors to build a robust network of institutional support [65]. This may help entrepreneurs to identify emerging opportunities, financial and non-financial, and develop innovative solutions through business ventures. As entrepreneurship is considered a dynamic phenomenon that occurs at different levels, the development of entrepreneurial activity, consequently, impacts economic growth and promotes a dynamic network of opportunities and resources that nourishes the entrepreneurial ecosystem.
When an individual exploits an opportunity and starts a business endeavor, they create new market opportunities that are ready to be grasped by new entrepreneurs [60]. Entrepreneurial activity’s feedback may exhibit a certain level of influence at all levels, but its effect might be evidenced in a midterm period if circumstances remain encouraging.
These results have relevant practical implications for researchers, practitioners, and decision-makers. As the Ecuadorian institutional matrix presents several challenges that hinder entrepreneurship, universities should promote entrepreneurial education, including early entrepreneurial experiences and the involvement of students in the development of innovative products or services, which promotes entrepreneurial knowledge. It has been highlighted that entrepreneurial education has become crucial in contexts where institutional conditions are difficult [84].
An adverse institutional context might limit entrepreneurial activity by preventing individuals from making the decision to start their business, due to the high opportunity cost [17]. Nevertheless, changes in individual traits such as skills, knowledge, attitudes and values, which are considered to be complex issues, involve the implementation of coordinated mechanisms at different levels [87]. For decision-makers, this is relevant, as it indicates the importance of implementing favorable entrepreneurial policies and strategies that help prospect entrepreneurs to start and sustain their businesses, generating new employment opportunities and economic growth.
6. Conclusions
Responding to the need for a better understanding and greater cohesiveness in research on entrepreneurial determinants, this work integrates research streams related to the determinants of business formation and proposes a causal loop model formed by four hypotheses that consider three levels of influence (individual, organizational, and institutional). Based on a literature review and semi-structured interviews, convergent points have been identified and are considered to be the main triggers (entrepreneurial attitudes, funding experience, entrepreneurial knowledge, opportunity cost) for the entrepreneurial process (EP). Furthermore, to contribute to the explanation of the occurrence of entrepreneurship in challenging institutional contexts and the role of universities in the business formation process, this study proposes a PLS-SEM model that tests our hypotheses in an Ecuadorian university’s alumni sample, as a proxy of the Latin American context.
The PLS-SEM assessment agrees with the causal loop model. To answer the first research question, which seeks to determine the factors that influence the business formation process, the results indicate that determinants such as individual characteristics (i.e., entrepreneurial attitudes and funding experience) are not as relevant as the influence of organizational (i.e., entrepreneurial knowledge) and institutional factors (i.e., opportunity cost) in promoting entrepreneurial activity in challenging institutional contexts, such as the Latin American context. This work will help to close the gap related to the drivers of entrepreneurship in university alumni.
To answer the second research question about how factors affect entrepreneurial activity, in summation, in challenging contexts, difficulties associated with accessing financial capital exacerbate barriers for entrepreneurs, particularly in less economically free and corrupt environments, where networking emerges as a critical facilitating factor. Hence, in the context of this study, an important negative effect was identified at the institutional level, aligning with literature that highlights opportunity cost prevalence in entrepreneurial decisions. Policymakers should prioritize fostering institutional support through cooperation between academia, community, and private sectors to create robust networks for opportunity identification and resource access. At the organizational level, entrepreneurial knowledge was identified as a key driver of intentions, though its effects appear to be context-dependent. Organizations’ initiatives, which foster entrepreneurial knowledge and motivation through education, could assist in overcoming the institutional limitations faced by academic entrepreneurs. Finally, individual traits have a small positive effect on entrepreneurial activity. This may be explained by the differences in the contextual aspects in entrepreneurship research.
Despite the interesting findings and contributions, this study is not free of limitations. In this work, PLS-SEM analysis allows us to explain causal influences on entrepreneurial processes and test them empirically. However, testing feedback loops from entrepreneurial results within the same approach requires the development of longitudinal studies. Even though the model’s R2 value suggested a moderate in-sample explanatory and predictive power, Q2predict values indicate a low out-of-sample predictive power. The authors recommend that further studies be conducted to test the proposed model; this should include a probabilistic sampling. Future research may include samples from various universities to improve the understanding of the dynamics of the entrepreneurial ecosystem. Due to the limitations of this study and its unique context, this analysis may not be transferable to other settings.
Author Contributions
Conceptualization, R.V.-I. and A.R.-L.; methodology, R.V.-I. and A.R.-L.; software, R.V.-I.; validation, R.V.-I. and A.R.-L.; formal analysis, R.V.-I.; investigation, R.V.-I.; data curation, R.V.-I.; writing—original draft preparation, R.V.-I.; writing—review and editing, A.R.-L.; visualization, R.V.-I.; supervision, A.R.-L.; project administration, A.R.-L. All authors have read and agreed to the published version of the manuscript.
Funding
This research received no external funding.
Institutional Review Board Statement
There are no ethical concerns associated with this article. Respondents’ anonymity and privacy were safeguarded throughout the questionnaire process.
Informed Consent Statement
Informed consent was obtained from all subjects involved in the study. Participation in the survey was entirely voluntary, and participants had the option to withdraw at any time if they chose not to complete the questionnaire.
Data Availability Statement
The data presented in the study are openly available in Open Science Framework OSF platform at https://osf.io/ygv27/ (accessed on 6 February 2025).
Conflicts of Interest
The authors declare no conflicts of interest.
References
- Guerrero, M.; Urbano, D.; Fayolle, A.; Klofsten, M.; Mian, S. Entrepreneurial universities: Emerging models in the new social and economic landscape. Small Bus. Econ. 2016, 47, 551–563. [Google Scholar] [CrossRef]
- Kobylińska, U.; Lavios, J.J. Development of research on the university entrepreneurship ecosystem: Trends and areas of interest of researchers based on a systematic review of literature. Oeconomia Copernic. 2020, 11, 117–133. [Google Scholar] [CrossRef]
- Rodriguez-Gutierrez, P.; Cabeza-Ramírez, L.J.; Muñoz-Fernández, G.A. University Students’ Behaviour towards Entrepreneurial Intention in Ecuador: Testing for the Influence of Gender. Int. J. Environ. Res. Public Health 2020, 17, 8475. [Google Scholar] [CrossRef] [PubMed]
- Saeed, S.; Yousafzai, S.Y.; Yani-De-Soriano, M.; Muffatto, M. The Role of Perceived University Support in the Formation of Students’ Entrepreneurial Intention. J. Small Bus. Manag. 2015, 53, 1127–1145. [Google Scholar] [CrossRef]
- Fuster, E.; Padilla-Meléndez, A.; Lockett, N.; Del-Águila-Obra, A.R. The emerging role of university spin-off companies in developing regional entrepreneurial university ecosystems: The case of Andalusia. Technol. Forecast. Soc. Change 2019, 141, 219–231. [Google Scholar] [CrossRef]
- Guerrero, M.; Urbano, D. Emprendimiento e Innovación: Realidades y Retos de Las Universidades Españolas. Econ. Ind. 2017, 404, 21–30. [Google Scholar]
- Cypher, J.M.; Alfaro, Y. Triángulo del neo-desarrollismo en ecuador. Probl. Desarro. 2016, 47, 163–186. [Google Scholar] [CrossRef][Green Version]
- Valenzuela-Klagges, I.; Valenzuela-Klagges, B.; Irarrazaval, J. Desarrollo Emprendedor Latinoamericano y Sus Determinantes: Evidencias y Desafíos. Rev. Pilquen 2018, 21, 55–63. [Google Scholar]
- Ilie, C.; Cardoza, G.; Fernandez, A.; Tejada, H. Entrepreneurship and Gender in Latin America. SSRN Electron. J. 2018. [Google Scholar] [CrossRef]
- Lopez, T.; Alvarez, C. Entrepreneurship research in Latin America: A literature review. Acad. Latinoam. Adm. 2018, 31, 736–756. [Google Scholar] [CrossRef]
- Liñán, F.; Fayolle, A. A systematic literature review on entrepreneurial intentions: Citation, thematic analyses, and research agenda. Int. Entrep. Manag. J. 2015, 11, 907–933. [Google Scholar] [CrossRef]
- Schlaegel, C.; Koenig, M. Determinants of Entrepreneurial Intent: A Meta-Analytic Test and Integration of Competing Models. Entrep. Theory Pract. 2014, 38, 291–332. [Google Scholar] [CrossRef]
- Kobylińska, U. Attitudes, Subjective Norms, and Perceived Control Versus Contextual Factors Influencing the Entrepreneurial Intentions of Students From Poland. WSEAS Trans. Bus. Econ. 2022, 19, 94–106. [Google Scholar] [CrossRef]
- Kautonen, T.; Van Gelderen, M.; Fink, M. Robustness of the Theory of Planned Behavior in Predicting Entrepreneurial Intentions and Actions. Entrep. Theory Pract. 2015, 39, 655–674. [Google Scholar] [CrossRef]
- Pérez-Macías, N.; Fernández-Fernández, J.-L.; Vieites, A.R. Analyzing the past to prepare for the future: A review of literature on factors with influence on entrepreneurial intentions. J. Int. Entrep. 2022, 20, 52–114. [Google Scholar] [CrossRef]
- Essel, E.O.; Min, W.; Essel, C.H.; Dumor, K. Unemployment Blues: Analysis of the Dual Mediating Effects of Knowledge and Perception on Entrepreneurial Intentions in the Environment. SAGE Open 2020, 10, 2158244020936218. [Google Scholar] [CrossRef]
- Mickiewicz, T.; Nyakudya, F.W.; Theodorakopoulos, N.; Hart, M. Resource endowment and opportunity cost effects along the stages of entrepreneurship. Small Bus. Econ. 2017, 48, 953–976. [Google Scholar] [CrossRef]
- Elnadi, M.; Gheith, M.H. Entrepreneurial ecosystem, entrepreneurial self-efficacy, and entrepreneurial intention in higher education: Evidence from Saudi Arabia. Int. J. Manag. Educ. 2021, 19, 100458. [Google Scholar] [CrossRef]
- Davari, A.; Emami, A.; Ramadani, V.; Taherkhani, S. Factors influencing academic entrepreneurship: A case-based study. J. Sci. Technol. Policy Manag. 2018, 9, 284–295. [Google Scholar] [CrossRef]
- Trivedi, R. Does university play significant role in shaping entrepreneurial intention? A cross-country comparative analysis. J. Small Bus. Enterp. Dev. 2016, 23, 790–811. [Google Scholar] [CrossRef]
- McMullen, J.S.; Shepherd, D.A. Entrepreneurial Action And The Role Of Uncertainty In The Theory Of The Entrepreneur. Acad. Manag. Rev. 2006, 31, 132–152. [Google Scholar] [CrossRef]
- Boubker, O.; Naoui, K.; Ouajdouni, A.; Arroud, M. The effect of action-based entrepreneurship education on intention to become an entrepreneur. MethodsX 2022, 9, 101657. [Google Scholar] [CrossRef]
- Barney, J.B.; Ketchen, D.J.; Wright, M. Resource-Based Theory and the Value Creation Framework. J. Manag. 2021, 47, 1936–1955. [Google Scholar] [CrossRef]
- Alvarez, S.A.; Barney, J.B. Discovery and creation: Alternative theories of entrepreneurial action. Strat. Entrep. J. 2007, 1, 11–26. [Google Scholar] [CrossRef]
- Kor, Y.Y.; Mahoney, J.T.; Michael, S.C. Resources, Capabilities and Entrepreneurial Perceptions. J. Manag. Stud. 2007, 44, 1187–1212. [Google Scholar] [CrossRef]
- Stam, E. Entrepreneurial Ecosystems and Regional Policy: A Sympathetic Critique. Eur. Plan. Stud. 2015, 23, 1759–1769. [Google Scholar] [CrossRef]
- Midgley, G.; Lindhult, E. A systems perspective on systemic innovation. Syst. Res. Behav. Sci. 2021, 38, 635–670. [Google Scholar] [CrossRef]
- Schmitz, A.; Urbano, D.; Dandolini, G.A.; de Souza, J.A.; Guerrero, M. Innovation and entrepreneurship in the academic setting: A systematic literature review. Int. Entrep. Manag. J. 2017, 13, 369–395. [Google Scholar] [CrossRef]
- Baumol, W.J.; Strom, R.J. Entrepreneurship and Economic Growth. Strateg. Entrep. J. 2007, 1, 233–237. [Google Scholar] [CrossRef]
- Nissan, E.; Martín, M.G.; Picazo, M.-T.M. Relationship between organizations, institutions, entrepreneurship and economic growth process. Int. Entrep. Manag. J. 2011, 7, 311–324. [Google Scholar] [CrossRef]
- Gassol, J.H. The effect of university culture and stakeholders’ perceptions on university–business linking activities. J. Technol. Transf. 2007, 32, 489–507. [Google Scholar] [CrossRef]
- Xia, J.; Liu, W.; Tsai, S.-B.; Li, G.; Chu, C.-C.; Wang, K. A System Dynamics Framework for Academic Entrepreneurship. Sustainability 2018, 10, 2430. [Google Scholar] [CrossRef]
- Acs, Z.J.; Stam, E.; Audretsch, D.B.; O’connor, A. The lineages of the entrepreneurial ecosystem approach. Small Bus. Econ. 2017, 49, 1–10. [Google Scholar] [CrossRef]
- Martínez-González, J.A.; Álvarez-Albelo, C.D.; Mendoza-Jiménez, J.; Kobylinska, U. Predicting the Entrepreneurial Behaviour of Starting Up a New Company: A Regional Study Using PLS-SEM and Data from the Global Entrepreneurship Monitor. Mathematics 2022, 10, 704. [Google Scholar] [CrossRef]
- Baker, T.; Welter, F. Contextual Entrepreneurship: An Interdisciplinary Perspective. Found. Trends® Entrep. 2018, 14, 357–426. [Google Scholar] [CrossRef]
- Aguirre-Bastos, C.; Weber, M.K. Foresight for shaping national innovation systems in developing economies. Technol. Forecast. Soc. Change 2018, 128, 186–196. [Google Scholar] [CrossRef]
- North, D.C. Understanding the Process of Economic Change; Princeton University Press: Princeton, NJ, USA, 2005; ISBN 0-691-11805-1. [Google Scholar]
- Urbano, D.; Aparicio, S.; Audretsch, D. Twenty-five years of research on institutions, entrepreneurship, and economic growth: What has been learned? Small Bus. Econ. 2019, 53, 21–49. [Google Scholar] [CrossRef]
- Galindo, M.-Á.; Méndez, M.T. Entrepreneurship, economic growth, and innovation: Are feedback effects at work? J. Bus. Res. 2014, 67, 825–829. [Google Scholar] [CrossRef]
- Stenholm, P.; Acs, Z.J.; Wuebker, R. Exploring country-level institutional arrangements on the rate and type of entrepreneurial activity. J. Bus. Ventur. 2013, 28, 176–193. [Google Scholar] [CrossRef]
- Urbano, D.; Audretsch, D.; Aparicio, S.; Noguera, M. Does entrepreneurial activity matter for economic growth in developing countries? The role of the institutional environment. Int. Entrep. Manag. J. 2020, 16, 1065–1099. [Google Scholar] [CrossRef]
- Bjørnskov, C.; Foss, N.J. Institutions, Entrepreneurship, and Economic Growth: What Do We Know and What Do We Still Need to Know? Acad. Manag. Perspect. 2016, 30, 292–315. [Google Scholar] [CrossRef]
- Aparicio, S.; Urbano, D.; Audretsch, D. Institutional factors, opportunity entrepreneurship and economic growth: Panel data evidence. Technol. Forecast. Soc. Change 2016, 102, 45–61. [Google Scholar] [CrossRef]
- Thornton, P.H.; Ribeiro-Soriano, D.; Urbano, D. Socio-cultural factors and entrepreneurial activity: An overview. Int. Small Bus. J. Res. Entrep. 2011, 29, 105–118. [Google Scholar] [CrossRef]
- Urbano, D.; Aparicio, S.; Audretsch, D.B. Institutional Antecedents of Entrepreneurship and Its Consequences on Economic Growth: A Systematic Literature Analysis. In Institutions, Entrepreneurship, and Economic Performance; Springer: Cham, Switzerland, 2019; Volume 41, pp. 15–56. ISBN 978-3-030-13373-3. [Google Scholar]
- Veciana, J.M.; Urbano, D. The Institutional Approach to Entrepreneurship Research. Introduction. Int. Entrep. Manag. J. 2008, 4, 365–379. [Google Scholar] [CrossRef]
- Aparicio, S.; Urbano, D.; Stenholm, P. Attracting the entrepreneurial potential: A multilevel institutional approach. Technol. Forecast. Soc. Change 2021, 168, 120748. [Google Scholar] [CrossRef]
- Spigel, B. The Relational Organization of Entrepreneurial Ecosystems. Entrep. Theory Pract. 2017, 41, 49–72. [Google Scholar] [CrossRef]
- Soria-Barreto, K.; Honores-Marin, G.; Gutiérrez-Zepeda, P.; Gutiérrez-Rodríguez, J. Prior Exposure and Educational Environment towards Entrepreneurial Intention. J. Technol. Manag. Innov. 2017, 12, 45–58. [Google Scholar] [CrossRef]
- Oganisjana, K.; Matlay, H. Entrepreneurship as a Dynamic System: A Holistic Approach to the Development of Entrepreneurship Education. Ind. High. Educ. 2012, 26, 207–216. [Google Scholar] [CrossRef]
- Belitski, M.; Caiazza, R.; Lehmann, E.E. Knowledge frontiers and boundaries in entrepreneurship research. Small Bus. Econ. 2021, 56, 521–531. [Google Scholar] [CrossRef]
- Alvarez, S.A.; Busenitz, L.W. The entrepreneurship of resource-based theory. J. Manag. 2001, 27, 755–775. [Google Scholar] [CrossRef]
- OCTS. Las Universidades, Pilares de La Ciencia y La Tecnología En América Latina; Ibero-American Observatory for Science, Technology and Society of the Organization of Ibero-American States OCTS-OEI: Buenos Aires, Argentina, 2018. [Google Scholar]
- Lihua, D. An Extended Model of the Theory of Planned Behavior: An Empirical Study of Entrepreneurial Intention and Entrepreneurial Behavior in College Students. Front. Psychol. 2022, 12, 627818. [Google Scholar] [CrossRef] [PubMed]
- Ingram, P.; Silverman, B.S. Introduction: The New Institutionalism in Strategic Management. In The New Institutionalism in Strategic Management; Elsevier Science: Oxford, UK, 2002; Volume 19, pp. 1–30. ISBN 978-0-7623-0903-0. [Google Scholar]
- Lasio, V.; Amaya, A.; Zambrano, J.; Ordeñana, X. Global Entrepreneurship Monitor Ecuador 2019/2020; ESPAE, Escuela de Negocios de la ESPOL: Guayaquil, Ecuador, 2020. [Google Scholar]
- Ajzen, I. The Theory of Planned Behavior. Organ. Behav. Hum. Decis. Process. 1991, 50, 179–211. [Google Scholar] [CrossRef]
- Sobaih, A.E.E.; Elshaer, I.A. Personal Traits and Digital Entrepreneurship: A Mediation Model Using SmartPLS Data Analysis. Mathematics 2022, 10, 3926. [Google Scholar] [CrossRef]
- Aparicio, S.; Urbano, D.; Gómez, D. The role of innovative entrepreneurship within Colombian business cycle scenarios: A system dynamics approach. Futures 2016, 81, 130–147. [Google Scholar] [CrossRef]
- Bygrave, W.; Minniti, M. The Social Dynamics of Entrepreneurship. Entrep. Theory Pract. 2000, 24, 25–36. [Google Scholar] [CrossRef]
- Wallmeroth, J.; Wirtz, P.; Groh, A.P. Venture Capital, Angel Financing, and Crowdfunding of Entrepreneurial Ventures: A Literature Review. Found. Trends® Entrep. 2018, 14, 1–129. [Google Scholar] [CrossRef]
- Malecki, E.J. Entrepreneurship and entrepreneurial ecosystems. Geogr. Compass 2018, 12, e12359. [Google Scholar] [CrossRef]
- Hulsink, W.; Koek, D. The young, the fast and the furious: A study about the triggers and impediments of youth entrepreneurship. Int. J. Entrep. Innov. Manag. 2014, 18, 182. [Google Scholar] [CrossRef]
- Miralles, F.; Giones, F.; Riverola, C. Evaluating the impact of prior experience in entrepreneurial intention. Int. Entrep. Manag. J. 2016, 12, 791–813. [Google Scholar] [CrossRef]
- Ganchala, R.; Robalino-López, A.; Aniscenko, Z. High-growth firms’ behavior in Latam: The case of ICT sector in Ecuador. J. Technol. Manag. Innov. 2022, 17, 48–62. [Google Scholar] [CrossRef]
- Krueger, N. The Impact of Prior Entrepreneurial Exposure on Perceptions of New Venture Feasibility and Desirability. Entrep. Theory Pract. 1993, 18, 5–21. [Google Scholar] [CrossRef]
- Acs, Z.J.; Braunerhjelm, P.; Audretsch, D.B.; Carlsson, B. The knowledge spillover theory of entrepreneurship. Small Bus. Econ. 2009, 32, 15–30. [Google Scholar] [CrossRef]
- Roberts, E.B.; Murray, F.; Kim, J.D. Entrepreneurship and Innovation at MIT: Continuing Global Growth and Impact-An Updated Report. Found. Trends® Entrep. 2019, 15, 1–55. [Google Scholar] [CrossRef]
- Margolis, D.N. By Choice and by Necessity: Entrepreneurship and Self-Employment in the Developing World. Eur. J. Dev. Res. 2014, 26, 419–436. [Google Scholar] [CrossRef]
- Fauzi, M.A. Partial least square structural equation modelling (PLS-SEM) in knowledge management studies: Knowledge sharing in virtual communities. Knowl. Manag. E-Learn. Int. J. 2022, 14, 103–124. [Google Scholar] [CrossRef]
- Theriou, G.; Chatzoudes, D. Exploring the entrepreneurship-performance relationship: Evidence from Greek SMEs. J. Small Bus. Enterp. Dev. 2015, 22, 352–375. [Google Scholar] [CrossRef]
- Hair, J.F., Jr.; Hult, G.T.M.; Ringle, C.M.; Sarstedt, M. A Primer on Partial Least Squares Structural Equations Modeling (PLS-SEM); Sage Publications: Washington, DC, USA, 2021; Volume 6. [Google Scholar]
- Roberts, E.B.; Eesley, C.E. Entrepreneurial Impact: The Role of MIT. Found. Trends® Entrep. 2011, 7, 1–149. [Google Scholar] [CrossRef]
- Ács, Z.J.; Autio, E.; Szerb, L. National Systems of Entrepreneurship: Measurement issues and policy implications. Res. Policy 2014, 43, 476–494. [Google Scholar] [CrossRef]
- GEDI International Entrepreneurship Development Data. Available online: https://thegedi.org/tool/ (accessed on 6 February 2025).
- Davis, L.L. Instrument review: Getting the most from a panel of experts. Appl. Nurs. Res. 1992, 5, 194–197. [Google Scholar] [CrossRef]
- Erazo Mena, V.N. Análisis Del Nivel de Emprendimiento En La Escuela Politécnica Nacional. Bachelor’s Thesis, Escuela Politécnica Nacional, Quito, Ecuador, 2018. [Google Scholar]
- Morales, V.; Robalino-López, A.; Toapanta, P. Innovation Processes in Ecuadorian Academia Case: Escuela Politécnica Nacional Procesos de Innovación En La Academia Ecuatoriana. Caso: Escuela Politécnica Nacional. Revista Espacios 2020, 41, 2020. [Google Scholar] [CrossRef]
- INEC Encuesta Nacional de Empleo, Desempleo y Subempleo (ENEMDU). Available online: https://cuboenemdu.ecudatanalytics.com/ (accessed on 5 February 2025).
- Gretzinger, S. Entrepreneurship–Social Innovative Entrepreneurship: An Integrated Multi-level Model. In Innovation Economics, Engineering and Management Handbook 2; ISTE and Wiley: London, UK, 2021; pp. 129–135. [Google Scholar]
- Manley, S.C.; Hair, J.F.; Williams, R.I.; McDowell, W.C. Essential New PLS-SEM Analysis Methods for Your Entrepreneurship Analytical Toolbox. Int. Entrep. Manag. J. 2021, 17, 1805–1825. [Google Scholar] [CrossRef]
- Purwanto, A.; Sudargini, Y. Partial Least Squares Structural Equation Modeling (PLS-SEM) Analysis for Social and Management Research: A Literature Review. J. Ind. Eng. Manag. Res. 2021, 2, 114–123. [Google Scholar]
- Hair, J.F.; Risher, J.J.; Sarstedt, M.; Ringle, C.M. When to use and how to report the results of PLS-SEM. Eur. Bus. Rev. 2019, 31, 2–24. [Google Scholar] [CrossRef]
- Walter, S.G.; Block, J.H. Outcomes of entrepreneurship education: An institutional perspective. J. Bus. Ventur. 2016, 31, 216–233. [Google Scholar] [CrossRef]
- Boudreaux, C.J.; Nikolaev, B. Capital is not enough: Opportunity entrepreneurship and formal institutions. Small Bus. Econ. 2019, 53, 709–738. [Google Scholar] [CrossRef]
- Guerrero, M.; Liñán, F.; Cáceres-Carrasco, F.R. The influence of ecosystems on the entrepreneurship process: A comparison across developed and developing economies. Small Bus. Econ. 2021, 57, 1733–1759. [Google Scholar] [CrossRef]
- Araujo-Vizuete, G.; Robalino-López, A.; Murillo-Ojeda, R. Evaluation of environmental competencies in Higher Education Institutions (HEI). Case study: Escuela Politécnica Nacional, Ecuador. Dyna 2022, 89, 132–139. [Google Scholar] [CrossRef]
Disclaimer/Publisher’s Note: The statements, opinions and data contained in all publications are solely those of the individual author(s) and contributor(s) and not of MDPI and/or the editor(s). MDPI and/or the editor(s) disclaim responsibility for any injury to people or property resulting from any ideas, methods, instructions or products referred to in the content. |
© 2025 by the authors. Licensee MDPI, Basel, Switzerland. This article is an open access article distributed under the terms and conditions of the Creative Commons Attribution (CC BY) license (https://creativecommons.org/licenses/by/4.0/).


