Using Task Support Requirements during Socio-Technical Systems Design
Abstract
1. Introduction
- (1)
- Does the introduction of TSRs and the STS design method improve quality of the system design?
- (2)
- Does the proposed methodology produce designs that are useful?
2. Related Work
3. TSR Definition
4. Proposed STS Design Method
- Analysis of the problem domain and the main human factors issues that need to be considered during STS design.
- Decomposition of the problem into sub-problems until goals become apparent and can be realised through technology. This goal hierarchy analysis is performed using the GORE method [68]. Goals are statements of the intentions and desired outcomes of a system that have different levels of abstraction. During this step, goals are refined into sub-goals up until the human factors issues become apparent.
- i* modelling focusing on a sub-problem from the goal hierarchy of step 2. The key human factors that need to be satisfied are specified as NFR (soft goals) realised through functional requirements. The i* framework is a goal-oriented requirement engineering technique that models relationships between different actors in the STS and is used in the early phase of system modelling [32]. Soft goals in i* are satisfied when their sub-goals are satisfied. Tasks refer to activities performed by human or machine agents in the STS. The i*diagram elaborates on the tasks, goals, soft goals, and resources required for the selected sub-problem.
- Functional allocation (FA) analysis of the selected goal from the i* diagram, to identify the best automation scheme. The selected FA scheme is refined into different human–machine interaction options. Different human factors evaluation criteria are used (i.e., situation awareness, reliability) to analyse the effect of each HCI modality on human performance. To visualise the influence of each evaluation criterion, we chose the Questions, Options, and Criteria (QOC) notation [76], since it is expressive and deals directly with evaluation of system features [86]. Questions in QOC represent key issues (goals in i*), “Options” are alternative functional allocation solutions/modality responding to a question, while “Criteria” represent the desirable properties of the system that it must satisfy, for instance, cost of development, safety, or human factors criteria. The output from this step is the best functional allocation scheme.
- This step focuses on the decomposition of selected functional allocation option into low-level tasks that need to be performed either by IT or human to satisfy the goal associated with it in i*. These tasks are either not fully manual or cannot be fully automated (and, thus, are HCI tasks). For these tasks, users’ information needs are identified and the information requirements (TSRs) of the technology that will support the human in performing the tasks without failing are specified.
- This step uses design space exploration and design rationale to identify optimum designs based on the information requirements specified in the previous step.
- 6a
- Design space exploration is used to identify candidate user interface (UI) metaphors (representing familiar analogies e.g., radar analogy). Design rationale is used to explain the reasons behind the design decisions made. The QOC approach is used, with options being alternative design solutions, criteria represent the desirable properties (NFR/Softgoals) of the technology and the requirements that it must satisfy. The links between options and criteria make trade-offs explicit and turn the focus on to the purpose of the design.
- 6b
- The TSRs identified at step 5 are refined into low level TSRs. Design rationale is used to select TSRs to be used for VR prototyping (next step), based on how well they can satisfy a set of non-functional requirements (criteria).
- VR prototypes of each candidate are implemented design using TSRs’ specification from step 6. Scenarios to be used during the experimental evaluation of the to-be STS in the VR simulation, are defined and implemented. NFR criteria and metrics that will be used to evaluate the design are specified. A description of the simulator (used in the smart in-vehicle information system case study) and its validation prior to conducting experiments with participants is presented in Appendix C.
- Experiments are conducted with participants using the VR prototypes. human NFR (e.g., situation awareness) is assessed explicitly during the experiments using different metrics (e.g., electroencephalography-EEG, Eye tracking’s Eye fixations, Heart Rate, Respiration etc). If the performance of the design is not satisfactory (evaluation criteria not satisfied), the TSRs are refined, and the process is repeated.
5. Detailed Application of the Proposed Method
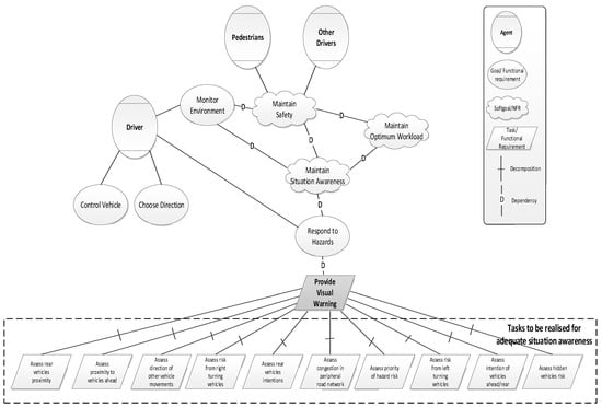
- Step 1.
- Problem specification: Driver safety and support systems
- Step 2.
- Goal modelling and high-level TSR specification
- Step 3.
- STS modelling using i*.
- Step 4.
- Functional Allocation analysis for “automated warning” option and HCI modality analysis
- Step 5.
- Decomposition of the automated warning via “Visual situation display” into low level tasks that need to be performed to maintain adequate situation awareness.
- Step 6.
- Functional allocation analysis for the sub-tasks of the “Provide visual warnings” task and specification of functional requirements to support these tasks.
| Driver Tasks for Adequate Situation Awareness | Capability of Automation to Implement Requirement (H/M/L) | Reliability of Automation in Realising the Requirement (H/M/L) | Functional Allocation (HUMAN/COMPUTER/HCI) | TSRs: Information Requirements Specification for Situation Awareness Support Using Automated Warnings (Visual Situation Display) |
|---|---|---|---|---|
| Assess proximity to vehicles ahead, in relation to host vehicle | H | H | HCI: visualise information for human to decide | Information on threat risks in different colours |
| Assess proximity to rear vehicles, in relation to host vehicle | H | H | HCI: visualise information for human to decide | Information on tailgating vehicle risk i |
| Assess direction of other vehicle movements | H | M | HCI: visualise information for human to decide | Information on risk level of peripheral vehicles |
| Assess risks from right-turning vehicles at unsignalled intersections (right-hand rule) | M | L | HCI: visualise information for human to decide | Information on right-turning vehicles risk |
| Assess risks from left-turning vehicles at unsignalled intersections (left-hand rule) | M | L | HCI: visualise information for human to decide | Information on left-turning vehicles risk |
| Assess following vehicles risk (blind spot, tailgating) | H | H | HCI: visualise information for human to decide | Information on blind-spot risk |
| Assess congestion information on peripheral roads | M | M | HCI: visualise information for human to decide | Information on peripheral road network traffic |
| Assess priority of hazards | M | M | HCI: visualise information for human to decide | Prioritise hazard risk information |
| Assess intention of other vehicles behind and ahead of host vehicle | L | L | Human task | None |
| Assess risks of hidden vehicles at intersections | H | M | HCI: visualise information for human to decide | Information on hidden vehicles risk information |
- Step 7.
- Implementation of virtual prototypes of the Radar and Arrows designs based on selected TSRs and specification of NFR metrics and VR scenarios.
- Step 8.
- Simulation-based validation of TSR based on selected NFR evaluation metrics.
6. Empirical Evaluation of the Proposed Method
7. Threats to Validity
8. Lessons Learned
9. Discussion
10. Conclusions
Author Contributions
Funding
Data Availability Statement
Conflicts of Interest
Appendix A. Evaluation Criteria during Empirical Evaluation
| Evaluation Criteria | COVID19 -Method’s Evaluation Questions | Scale |
| Logical steps | How easy was the method to follow (logic and structure)? | [1 very hard–5 very easy] |
| Learnability | How easy was the method to learn? (learnability) | [1 very hard–5 very easy] |
| Structure my thinking | The method framed my thinking by providing me with a record of my previous design decisions | [1 absolutely disagree–5 absolutely agree] |
| Technical/human aspects | The method helped me to address both the technical and the human factors part of sociotechnical systems | [1 absolutely disagree–5 absolutely agree] |
| TSR useful | Task support requirements are useful for identifying human factors issues during sociotechnical systems design | [1 absolutely disagree–5 absolutely agree] |
| Functional Allocation useful | Functional allocation analysis helped me to identify the best level of automation for the new system based on selected system qualities | [1 absolutely disagree–5 absolutely agree] |
| Produce effective design | The method helped me to produce an effective system design that solves or contributes towards the solution of a specific aspect of the COVID-19 problem | [1 absolutely disagree–5 absolutely agree] |
| Efficient design process | The method helped me to produce a design of the system in an efficient manner (guided me towards a solution) | [1 absolutely disagree–5 absolutely agree] |
| Drill down | The method enabled me to view the problem at high level and then drill down into specific functional requirements of a new system that will address the problem | [1 absolutely disagree–5 absolutely agree] |
Appendix B. Design Exploration Phase of the Method in the Automotive Vehicles- Safety Domain
- Step 6a.
- User Interface design space exploration for the “Visual warning” option


- Step 6b.
- TSR refinement and TSR selection for the Radar and Arrows designs


Appendix C. Designing and Evaluating the Driving Simulator
References
- Trist, E.L.; Bamforth, K.W. Some Social and Psychological Consequences of the Longwall Method of Coal-Getting: An Examination of the Psychological Situation and Defences of a Work Group in Relation to the Social Structure and Technological Content of the Work System. Hum. Relat. 1951, 4, 3–38. [Google Scholar] [CrossRef]
- Clegg, C.W. Sociotechnical principles for system design. Appl. Ergon. 2000, 31, 463–477. [Google Scholar] [CrossRef]
- Lee, A. Editor’s comments: MIS quarterly’s editorial policies and practices. MIS Q. 2001, 25, iii–vii. [Google Scholar]
- Hughes, H.P.N.; Clegg, C.W.; Bolton, L.E.; Machon, L.C. Systems scenarios: A tool for facilitating the socio-technical design of work systems. Ergonomics 2017, 60, 1319–1335. [Google Scholar] [CrossRef]
- Schneider, S.; Wollersheim, J.; Krcmar, H.; Sunyaev, A. Erratum to: How do requirements evolve over time? A case study investigating the role of context and experiences in the evolution of enterprise software requirements. J. Inf. Technol. 2018, 33, 171. [Google Scholar] [CrossRef]
- Mohd, H.N.N.; Shamsul, S. Critical success factors for software projects: A comparative study. Sci. Res. Essays 2011, 6, 2174–2186. [Google Scholar] [CrossRef]
- Read, G.J.M.; Salmon, P.M.; Lenné, M.G.; Stanton, N.A. Designing sociotechnical systems with cognitive work analysis: Putting theory back into practice. Ergonomics 2015, 58, 822–851. [Google Scholar] [CrossRef]
- Challenger, R.; Clegg, C.W.; Shepherd, C. Function allocation in complex systems: Reframing an old problem. Ergonomics 2013, 56, 1051–1069. [Google Scholar] [CrossRef]
- Hay, G.J.; Klonek, F.E.; Parker, S.K. Diagnosing rare diseases: A sociotechnical approach to the design of complex work systems. Appl. Ergon. 2020, 86, 103095. [Google Scholar] [CrossRef] [PubMed]
- Hamim, O.F.; Shamsul Hoque, M.; McIlroy, R.C.; Plant, K.L.; Stanton, N.A. A sociotechnical approach to accident analysis in a low-income setting: Using Accimaps to guide road safety recommendations in Bangladesh. Saf. Sci. 2020, 124, 104589. [Google Scholar] [CrossRef]
- de Vries, L.; Bligård, L.-O. Visualising safety: The potential for using sociotechnical systems models in prospective safety assessment and design. Saf. Sci. 2019, 111, 80–93. [Google Scholar] [CrossRef]
- Jenkins, D.P.; Stanton, N.A.; Salmon, P.M.; Walker, G.H.; Young, M.S. Using cognitive work analysis to explore activity allocation within military domains. Ergonomics 2008, 51, 798–815. [Google Scholar] [CrossRef]
- Patorniti, N.P.; Stevens, N.J.; Salmon, P.M. A systems approach to city design: Exploring the compatibility of sociotechnical systems. Habitat Int. 2017, 66, 42–48. [Google Scholar] [CrossRef]
- Carden, T.; Goode, N.; Read, G.J.M.; Salmon, P.M. Sociotechnical systems as a framework for regulatory system design and evaluation: Using Work Domain Analysis to examine a new regulatory system. Appl. Ergon. 2019, 80, 272–280. [Google Scholar] [CrossRef]
- Makarius, E.E.; Mukherjee, D.; Fox, J.D.; Fox, A.K. Rising with the machines: A sociotechnical framework for bringing artificial intelligence into the organization. J. Bus. Res. 2020, 120, 262–273. [Google Scholar] [CrossRef]
- Norman, D.A.; Stappers, P.J. DesignX: Complex Sociotechnical Systems. She Ji 2015, 1, 83–106. [Google Scholar] [CrossRef]
- Kafali, Ö.; Ajmeri, N.; Singh, M.P. Normative requirements in sociotechnical systems. In Proceedings of the 2016 IEEE 24th International Requirements Engineering Conference Workshops, REW 2016, Beijing, China, 12–16 September 2016. [Google Scholar]
- Dey, S.; Lee, S.W. REASSURE: Requirements elicitation for adaptive socio-technical systems using repertory grid. Inf. Softw. Technol. 2017, 87, 160–179. [Google Scholar] [CrossRef]
- Hollnagel, E. FRAM: The Functional Resonance Analysis Method; CRC Press: Boca Raton, FL, USA, 2017; ISBN 9781315255071. [Google Scholar]
- Baxter, G.; Sommerville, I. Interacting with Computers Socio-technical systems: From design methods to systems engineering. Interact. Comput. 2011, 23, 4–17. [Google Scholar] [CrossRef]
- Hettinger, L.J.; Kirlik, A.; Goh, Y.M.; Buckle, P. Modelling and simulation of complex sociotechnical systems: Envisioning and analysing work environments. Ergonomics 2015, 58, 600–614. [Google Scholar] [CrossRef] [PubMed]
- Read, G.J.M.; Salmon, P.M.; Goode, N.; Lenné, M.G. A sociotechnical design toolkit for bridging the gap between systems-based analyses and system design. Hum. Factors Ergon. Manuf. 2018, 28, 327–341. [Google Scholar] [CrossRef]
- Wache, H.; Dinter, B. The Digital Twin—Birth of an Integrated System in the Digital Age. In Proceedings of the 53rd Hawaii International Conference on System Sciences, Maui, HI, USA, 7–10 January 2020. [Google Scholar]
- Read, G.J.M.; Salmon, P.M.; Lenné, M.G. When paradigms collide at the road rail interface: Evaluation of a sociotechnical systems theory design toolkit for cognitive work analysis. Ergonomics 2016, 59, 1135–1157. [Google Scholar] [CrossRef] [PubMed]
- Sutcliffe, A.; Gault, B.; Maiden, N. ISRE: Immersive scenario-based requirements engineering with virtual prototypes. Requir. Eng. 2005, 10, 95–111. [Google Scholar] [CrossRef]
- Gregoriades, A.; Sutcliffe, A. A socio-technical approach to business process simulation. Decis. Support Syst. 2008, 45, 1017–1030. [Google Scholar] [CrossRef]
- Gregoriades, A.; Sutcliffe, A. Scenario-based assessment of nonfunctional requirements. IEEE Trans. Softw. Eng. 2005, 31, 392–409. [Google Scholar] [CrossRef]
- Sutcliffe, A.; Chang, W.C.; Neville, R. Evolutionary requirements analysis. In Proceedings of the IEEE International Conference on Requirements Engineering, Monterey Bay, CA, USA, 12 September 2003. [Google Scholar]
- Wolfartsberger, J. Analyzing the potential of Virtual Reality for engineering design review. Autom. Constr. 2019, 104, 27–37. [Google Scholar] [CrossRef]
- Radha, R.K. Flexible smart home design: Case study to design future smart home prototypes. Ain Shams Eng. J. 2021, 13, 101513. [Google Scholar] [CrossRef]
- Dalpiaz, F.; Giorgini, P.; Mylopoulos, J. Adaptive socio-technical systems: A requirements-based approach. Requir. Eng. 2013, 18, 1–24. [Google Scholar] [CrossRef]
- Yu, E.S.K.; Mylopoulos, J. From E-R to “a-R”—Modelling Strategic Actor Relationships for Business Process Reengineering. Int. J. Coop. Inf. Syst. 1995, 04, 125–144. [Google Scholar] [CrossRef]
- Liaskos, S.; Khan, S.M.; Soutchanski, M.; Mylopoulos, J. Modeling and reasoning with decision-theoretic goals. In Conceptual Modeling (ER 2013); Lecture Notes in Computer Science (including subseries Lecture Notes in Artificial Intelligence and Lecture Notes in Bioinformatics); Springer: Berlin/Heidelberg, Germany, 2013. [Google Scholar]
- Hollnagel, E.; Woods, D.D. Joint Cognitive Systems: Foundations of Cognitive Systems Engineering; Taylor & Francis: Abingdon, UK, 2005; ISBN 9780849328213. [Google Scholar]
- Woods, D.; Hollnagel, E. Joint Cognitive Systems: Patterns in Cognitive Systems Engineering; CRC/Taylor & Francis: Boca Raton, FL, USA, 2006. [Google Scholar]
- Vicente, K.J. Cognitive Work Analysis: Toward Safe, Productive, and Healthy Computer-Based Work; CRC Press: Boca Raton, FL, USA, 1999; ISBN 9781410603036. [Google Scholar]
- Schulze-Meeßen, L.; Hamborg, K.-C. Impact of graphical versus textual sociotechnical prototypes on the generation of mental models in work design. Appl. Ergon. 2023, 110, 104012. [Google Scholar] [CrossRef]
- William Pasmore Stu Winby, S.A.M.; Vanasse, R. Reflections: Sociotechnical Systems Design and Organization Change. J. Chang. Manag. 2019, 19, 67–85. [Google Scholar] [CrossRef]
- Govers, M.; van Amelsvoort, P. A theoretical essay on socio-technical systems design thinking in the era of digital transformation. Grup. Interaktion. Organ. Zeitschrift für Angew. Organ. 2023, 54, 27–40. [Google Scholar] [CrossRef]
- Mumford, E. Designing Human Systems for New Technology: The ETHICS Method; Manchester Business School: Manchester, UK, 1983. [Google Scholar]
- Mumford, E. The story of socio-technical design: Reflections on its successes, failures and potential. Inf. Syst. J. 2006, 16, 317–342. [Google Scholar] [CrossRef]
- Mumford, E. Requirements analysis and QUICKethics. In Effective Systems Design and Requirements Analysis: The ETHICS Approach; Macmillan Education: London, UK, 1995; pp. 93–99. [Google Scholar]
- Aveson, D.; Fitzgerald, G. Methodologies for Developing Information Systems: A Historical Perspective. In The Past and Future of Information Systems: 1976–2006 and Beyond; Avison, D., Elliot, S., Krogstie, J., Pries-Heje, J., Eds.; Springer: Boston, MA, USA, 2006; pp. 27–38. [Google Scholar]
- Adman, P.; Warren, L. Participatory sociotechnical design of organizations and information systems—An adaptation of ETHICS methodology. J. Inf. Technol. 2000, 15, 39–51. [Google Scholar] [CrossRef]
- Hickey, S.; Matthies, H.; Mumford, E. Designing Human Systems: An Agile Approach to ETHICS; Lulu: Morrisville, NC, USA, 2006; ISBN 9781411638174. [Google Scholar]
- Abrahamsson, P.; Salo, O.; Ronkainen, J.; Warsta, J. Agile Software Development Methods: Rewiew and Analysis; VTT Technical Reaserch Centre of Finland: Oulou, Finland, 2002. [Google Scholar]
- Checkland, P. Systems Thinking, Systems Practice; John Wiley and Sons: Chichester, UK, 1981. [Google Scholar]
- Checkland, P.; Scholes, J. Soft Systems Methodology in Action; Wiley: Hoboken, NJ, USA, 1991. [Google Scholar]
- Rasmussen, J.; Pejtersen, A.M.; Goodstein, L.P. Cognitive Systems Engineering, 1st ed.; Wiley-Interscience: New York, NY, USA, 1994; ISBN 9780471011989. [Google Scholar]
- ISO 9241-210:2010; Ergonomics of Human-System Interaction—Part 210: Human-Centered Design for Interective Systems. International Standard Organisation: Geneva, Switzerland, 2010.
- Norman, D.A. Human-centered design considered harmful. Interactions 2005, 12, 14. [Google Scholar] [CrossRef]
- Hollnagel, E. Human Reliability Analysis: Context and Control; Academic Press: London, UK, 1993; ISBN 0-12-352658-2. [Google Scholar]
- Reason, J. Human Error; Cambridge University Press: Cambridge, UK, 1990; ISBN 9780521314190. [Google Scholar]
- Hollnagel, E.; Bye, A. Principles for modelling function allocation. Int. J. Hum. Comput. Stud. 2000, 52, 253–265. [Google Scholar] [CrossRef]
- Sharit, J. Allocation of functions. In Handbook of Human Factors and Ergonomics; Salvendy, G., Ed.; Wiley: New York, NY, USA, 1998. [Google Scholar]
- Fitts, P.M. (Ed.) Human Engineering for an Effective Air Navigation and Traffic Control System; National Research Council: Washington, DC, USA, 1951. [Google Scholar]
- Clegg, C. Appropriate technology for humans and organizations. J. Inf. Technol. 1988, 3, 133–146. [Google Scholar] [CrossRef]
- Vagia, M.; Transeth, A.A.; Fjerdingen, S.A. A literature review on the levels of automation during the years. What are the different taxonomies that have been proposed? Appl. Ergon. 2016, 53, 190–202. [Google Scholar] [CrossRef] [PubMed]
- Lee, J.D.; Seppelt, B.D. Human Factors and Ergonomics in Automation Design. In Handbook of Human Factors and Ergonomics: Fourth Edition; John Wiley & Sons: Hoboken, NJ, USA, 2012. [Google Scholar]
- de Winter, J.C.F.; Dodou, D. Why the Fitts list has persisted throughout the history of function allocation. Cogn. Technol. Work 2014, 16, 1–11. [Google Scholar] [CrossRef]
- Saeed, A.; de Lemos, R.; Anderson, T. On the safety analysis of requirements specifications for safety-critical software. ISA Trans. 1995, 34, 283–295. [Google Scholar] [CrossRef]
- Simpson, A.; Stoker, J. Will it be Safe?—An Approach to Engineering Safety Requirements. In Components of System Safety; Redmill, F., Anderson, T., Eds.; Springer: London, UK, 2002; pp. 140–164. [Google Scholar]
- Ratan, V.; Partridge, K.; Reese, J.; Leveson, N. Safety analysis tools for requirements specifications. In Proceedings of the 11th Annual Conference on Computer Assurance. COMPASS ’96, Gaithersburg, MD, USA, 17–21 June 1996; pp. 149–160. [Google Scholar] [CrossRef]
- Sutcliffe, A.G.; Maiden, N.A.M. Bridging the requirements gap: Policies, goals and domains. In Proceedings of the 1993 IEEE 7th International Workshop on Software Specification and Design, Redondo Beach, CA, USA, 6–7 December 1993; pp. 52–55. [Google Scholar]
- Lauesen, S.; Kuhail, M.A. Task descriptions versus use cases. Requir. Eng. 2012, 17, 3–18. [Google Scholar] [CrossRef]
- Lauesen, S. Task Descriptions as Functional Requirements. IEEE Softw. 2003, 20, 58–65. [Google Scholar] [CrossRef]
- Lauesen, S. Problem-Oriented Requirements in Practice—A Case Study. In Requirements Engineering: Foundation for Software Quality; Kamsties, E., Horkoff, J., Dalpiaz, F., Eds.; Springer International Publishing: Cham, Switzerland, 2018; pp. 3–19. [Google Scholar]
- Beckers, K.; Faßbender, S.; Heisel, M.; Paci, F. Combining Goal-Oriented and Problem-Oriented Requirements Engineering Methods. In Availability, Reliability, and Security in Information Systems and HCI; Cuzzocrea, A., Kittl, C., Simos, D.E., Weippl, E., Xu, L., Eds.; Springer: Berlin/Heidelberg, Germany, 2013; pp. 178–194. [Google Scholar]
- Chung, L.; Nixon, B.A.; Yu, E.; Mylopoulos, J. Non-Functional Requirements in Software Engineering; Springer: Boston, MA, USA, 2000; ISBN 978-1-4613-7403-9. [Google Scholar]
- Marew, T.; Lee, J.-S.; Bae, D.-H. Tactics based approach for integrating non-functional requirements in object-oriented analysis and design. J. Syst. Softw. 2009, 82, 1642–1656. [Google Scholar] [CrossRef]
- De Winter, J.; Van Leeuwen, P.; Happee, R. Advantages and disadvantages of driving simulators: A discussion. In Measuring Behavior; Spink, A.J., Grieco, F., Krips, O.E., Loijens, L.W.S., Noldus, L.P.J.J., Zimmerman, P.H., Eds.; Noldus: Utrecht, The Netherlands, 2012; pp. 47–50. [Google Scholar]
- Stone, R. Virtual reality for interactive training: An industrial practitioner’s viewpoint. Int. J. Hum. Comput. Stud. 2001, 55, 699–711. [Google Scholar] [CrossRef]
- Weidner, F.; Hoesch, A.; Poeschl, S.; Broll, W. Comparing VR and non-VR driving simulations: An experimental user study. In Proceedings of the IEEE Virtual Reality (VR), Los Angeles, CA, USA, 18–22 March 2017; pp. 281–282. [Google Scholar] [CrossRef]
- Barn, B.S. The Sociotechnical Digital Twin: On the Gap between Social and Technical Feasibility. In Proceedings of the 2022 IEEE 24th Conference on Business Informatics (CBI), Amsterdam, The Netherlands, 15–17 June 2022; Volume 01, pp. 11–20. [Google Scholar]
- Dekker, S.W.A. Ten Questions about Human Error: A New View of Human Factors and System Safety; Lawrence Erlbaum: Mahwah, NJ, USA, 2005. [Google Scholar]
- Maclean, A.; Young, R.M.; Bellotti, V.M.E.; Moran, T.P. Questions, Options and Criteria: Elements of Design Space Analysis. Hum.-Comput. Interact. 1991, 6, 208. [Google Scholar]
- Gregoriades, A.; Sutcliffe, A. Simulation-based evaluation of an in-vehicle smart situation awareness enhancement system. Ergonomics 2018, 61, 947–965. [Google Scholar] [CrossRef]
- Looije, R.; Neerincx, M.A.; Hindriks, K.V. Specifying and testing the design rationale of social robots for behavior change in children. Cogn. Syst. Res. 2017, 43, 250–265. [Google Scholar] [CrossRef]
- Bindewald, J.M.; Miller, M.E.; Peterson, G.L. A function-to-task process model for adaptive automation system. J. Hum. Comput. Stud. 2014, 72, 822–834. [Google Scholar] [CrossRef]
- Milgram, P.; Rastogi, A.; Grodski, J.J. Telerobotic control using augmented reality. In Proceedings of the 4th IEEE International Workshop on Robot and Human Communication, Tokyo, Japan, 5–7 July 1995; pp. 21–29. [Google Scholar]
- Endsley, M.; Kaber, D. Level of automation effects on performance, situation awareness and workload in a dynamic control task. Ergonomics 1999, 42, 462–492. [Google Scholar] [CrossRef]
- Endsley, M.; Kiris, E.O. The out-of-the-loop performance problem and level of control in automation. Hum. Factors 1995, 37, 381–394. [Google Scholar] [CrossRef]
- Parasuraman, R.; Sheridan, T.B.; Wickens, C.D. A model for types and levels of human interaction with automation. IEEE Trans. Syst. Man Cybern. Part A Syst. Hum. 2000, 30, 286–297. [Google Scholar] [CrossRef]
- Riley, V. A general model of mixed-initiative human-machine systems. In Proceedings of the 33rd Annual Human Factors Society Conference, Santa Monica, CA, USA, 16–20 October 1989; pp. 124–128. [Google Scholar]
- Sheridan, T.B. Function allocation: Algorithm, alchemy or apostasy? Int. J. Hum. Comput. Stud. 2000, 52, 203–216. [Google Scholar] [CrossRef]
- Dutoit, A.H.; McCall, R.; Mistrík, I.; Paech, B. Rationale management in software engineering: Concepts and techniques. In Rationale Management in Software Engineering; Springer: Berlin/Heidelberg, Germany, 2006; ISBN 3540309977. [Google Scholar]
- Vrkljan, B.H.; Miller-Polgar, J. Advancements in vehicular technology: Potential implications for the older driver. Int. J. Veh. Inf. Commun. Syst. 2005, 1, 88–105. [Google Scholar] [CrossRef]
- Reagan, I.J.; Cicchino, J.B.; Kerfoot, L.B.; Weast, R.A. Crash avoidance and driver assistance technologies—Are they used? Transp. Res. Part F Traffic Psychol. Behav. 2018, 52, 176–190. [Google Scholar] [CrossRef]
- Green, P. Driver Interface Safety and Usability Standards: An Overview. In Driver Distraction: Theory, Effects, and Mitigation; CRC Press: Boca Raton, FL, USA, 2009. [Google Scholar]
- Mica, R. Endsley Situation Awareness. In Handbook of Human Factors and Ergonomics: Fourth Edition; Salvendy, G., Ed.; John Wiley & Sons, Inc.: Hoboken, NJ, USA, 2012; pp. 553–568. ISBN 9780470528389. [Google Scholar]
- Michon, J.A. A critical review of driver models: What do we know, what should we do? In Human Behavior and Traffic Safety; Springer: Boston, MA, USA, 1985. [Google Scholar]
- Matthews, M.L.; Bryant, D.J.; Webb, R.D.G.; Harbluk, J.L. Model for Situation Awareness and Driving: Application to Analysis and Research for Intelligent Transportation Systems. Transp. Res. Rec. J. Transp. Res. Board 2001, 1779, 26–32. [Google Scholar] [CrossRef]
- Ward, N.J. Automation of task processes: An example of intelligent transportation systems. Hum. Factors Ergon. Manuf. 2000, 10, 395–408. [Google Scholar] [CrossRef]
- Iqbal, S.T.; Horvitz, E. Notifications and awareness. In Proceedings of the ACM Conference on Computer Supported Cooperative Work—CSCW ’10, Savannah, GA, USA, 6–10 February 2010; p. 27. [Google Scholar]
- Gould, S.J.J.; Brumby, D.P.; Cox, A.L.; González, V.M.; Salvucci, D.D.; Taatgen, N.A. Multitasking and interruptions: A SIG on bridging the gap between research on the micro and macro worlds. In Proceedings of the CHI’12: CHI Conference on Human Factors in Computing Systems, Austin, TX, USA, 5–10 May 2012. [Google Scholar] [CrossRef]
- Sheehan, B.; Murphy, F.; Mullins, M.; Ryan, C. Connected and autonomous vehicles: A cyber-risk classification framework. Transp. Res. Part A Policy Pract. 2019, 124, 523–536. [Google Scholar] [CrossRef]
- Papadoulis, A.; Quddus, M.; Imprialou, M. Evaluating the safety impact of connected and autonomous vehicles on motorways. Accid. Anal. Prev. 2019, 124, 12–22. [Google Scholar] [CrossRef] [PubMed]
- Xing, H.; Qin, H.; Niu, J.W. Driver’s Information Needs in Automated Driving. In Proceedings of the International Conference on Cross-Cultural Design, Vancouver, BC, Canada, 9–14 July 2017. [Google Scholar]
- Miller, J.G. Living systems: Basic concepts. Behav. Sci. 1965, 10, 193–237. [Google Scholar] [CrossRef]
- Owsley, C.; Ball, K.; Sloane, M.E.; Roenker, D.L.; Bruni, J.R. Visual/cognitive correlates of vehicle accidents in older drivers. Psychol. Aging 1991, 6, 403–415. [Google Scholar] [CrossRef]
- Schwarz, F.; Fastenmeier, W. Augmented reality warnings in vehicles: Effects of modality and specificity on effectiveness. Accid. Anal. Prev. 2017, 101, 55–66. [Google Scholar] [CrossRef]
- Alvarez, G.A.; Cavanagh, P. The Capacity of Visual Short-Term Memory Is Set Both by Visual Information Load and by Number of Objects. Psychol. Sci. 2004, 15, 106–111. [Google Scholar] [CrossRef]
- Pammer, K.; Raineri, A.; Beanland, V.; Bell, J.; Borzycki, M. Expert drivers are better than non-expert drivers at rejecting unimportant information in static driving scenes. Transp. Res. Part F Traffic Psychol. Behav. 2018, 59, 389–400. [Google Scholar] [CrossRef]
- Gebauer, J.; Shaw, M.; Gribbins, M. Task-technology fit for mobile information systems. JIT 2010, 25, 259–272. [Google Scholar] [CrossRef]
- Dekker, S.W.A.; Hollnagel, E. Human factors and folk models. Cogn. Technol. Work 2004, 6, 79–86. [Google Scholar] [CrossRef]
- Dekker, S.W.A.; Woods, D.D. MABA-MABA or Abracadabra? Progress on Human-Automation Co-ordination. Cogn. Technol. Work 2002, 4, 240–244. [Google Scholar] [CrossRef]
- Mumford, E. The ETHICS Approach. Commun. ACM 1993, 36, 82–83. [Google Scholar] [CrossRef]
- Leonard, D.A.; Rayport, J.F. Managing Knowledge Assets, Creativity and Innovation. Harv. Bus. Rev. 1997, 75, 102–113. [Google Scholar] [CrossRef] [PubMed]
- Beyer, H.; Holtzblatt, K. Contextual Design. Interactions 1999, 6, 32–42. [Google Scholar] [CrossRef]
- Bodker, S.; Klokmose, C.N. The human-artifact model: An activity theoretical approach to artifact ecologies. Hum.-Comput. Interact. 2011, 26, 315–371. [Google Scholar] [CrossRef]
- Naikar, N.; Hopcroft, R.; Moylan, A. Work Domain Analysis: Theoretical Concepts and Methodology; Australian Government Air Operations Division, Defence Science and Technology Organisation: Melbourne, VIC, Australia, 2005. [Google Scholar]
- Praetorius, G.; Hollnagel, E.; Dahlman, J. Modelling Vessel Traffic Service to understand resilience in everyday operations. Reliab. Eng. Syst. Saf. 2015, 141, 10–21. [Google Scholar] [CrossRef]
- Saurin, T.A.; Werle, N.J.B. A framework for the analysis of slack in socio-technical systems. Reliab. Eng. Syst. Saf. 2017, 167, 439–451. [Google Scholar] [CrossRef]
- Bertelsen, O.; Bødker, S. Activity Theory. In HCI Models, Theories, and Frameworks: Toward a Multidisciplinary Science; Morgan Kaufmann Publishers: Burlington, MA, USA, 2003; pp. 291–324. [Google Scholar]
- Hollnagel, E. Cognitive Reliability and Error Analysis Method (CREAM); Elsevier: Amsterdam, The Netherlands, 1998; ISBN 9780080428482. [Google Scholar]
- Bailey, R. Human Performance Engineering: Designing High Quality Professional User Interfaces for Computer Products, Applications and Systems, 3rd ed.; Prentice Hall: Hoboken, NJ, USA, 1996. [Google Scholar]
- Robertson, S.; Robertson, J. Mastering the Requirements Process Getting Requirements Right; Pearson Education: London, UK, 2013. [Google Scholar]
- Yu, E.S.K. Modeling organizations for information systems requirements engineering. In Proceedings of the IEEE International Symposium on Requirements Engineering, San Diego, CA, USA, 6 January 1993; pp. 34–41. [Google Scholar]
- Sutcliffe, A.G.; Gregoriades, A. Automating Scenario Analysis of Human and System Reliability. IEEE Trans. Syst. Man Cybern.-Part A Syst. Hum. 2007, 37, 249–261. [Google Scholar] [CrossRef]
- Guo, Z.; Zhou, D.; Chen, J.; Geng, J.; Lv, C.; Zeng, S. Using virtual reality to support the product’s maintainability design: Immersive maintainability verification and evaluation system. Comput. Ind. 2018, 101, 41–50. [Google Scholar] [CrossRef]
- Aykent, B.; Yang, Z.; Merienne, F.; Kemeny, A. Simulation sickness comparison between a limited field of view virtual reality head mounted display (Oculus) and a medium range field of view static ecological driving simulator (Eco2). In Proceedings of the Driving Simulation Conference Europem, Paris, French, 4–5 September 2014. [Google Scholar]
- Wickens, C.D. Multiple resources and performance prediction. Theor. Issues Ergon. Sci. 2002, 3, 159–177. [Google Scholar] [CrossRef]
- Kim, S.; Dey, A.K. Simulated augmented reality windshield display as a cognitive mapping aid for elder driver navigation. In Proceedings of the 27th International Conference on Human Factors in Computing Systems—CHI 09, Boston, MA, USA, 4–9 April 2009; pp. 133–142. [Google Scholar]
- Jakus, G.; Dicke, C.; Sodnik, J. A user study of auditory, head-up and multi-modal displays in vehicles. Appl. Ergon. 2015, 46, 184–192. [Google Scholar] [CrossRef]
- Fadden, S.; Ververs, P.M.; Wickens, C.D. Costs and Benefits of Head-Up Display Use: A Meta-Analytic Approach. Proc. Hum. Factors Ergon. Soc. Annu. Meet. 1998, 42, 16–20. [Google Scholar] [CrossRef]
- Thomas, L.C.; Wickens, C.D. Eye-tracking and Individual Differences in off-Normal Event Detection when Flying with a Synthetic Vision System Display. Proc. Hum. Factors Ergon. Soc. Annu. Meet. 2004, 48, 223–227. [Google Scholar] [CrossRef]
- Prinzel, L.; Risser, M. Head-Up Displays and Attention Capture; NASA: Washington, DC, USA, 2004. [Google Scholar]
- Wickens, C.D.; Alexander, A.L. Attentional Tunneling and Task Management in Synthetic Vision Displays. Int. J. Aviat. Psychol. 2009, 19, 182–199. [Google Scholar] [CrossRef]
- Ververs, P.M.; Wickens, C.D. Head-up displays: Effects of clutter, display intensity, and display location on pilot performance. Int. J. Aviat. Psychol. 1998, 8, 377–403. [Google Scholar] [CrossRef]
- J Horrey, W.; Alexander, A.; Wickens, C. The Effects of Head-Up Display Clutter and In-Vehicle Display Separation on Concurrent Driving Performance. In Proceedings of the Human Factors and Ergonomics Society 47th Annual Meeting, Denver, CO, USA, 13–17 October 2003; pp. 1880–1884. [Google Scholar]
- Crundall, E.; Large, D.R.; Burnett, G. A driving simulator study to explore the effects of text size on the visual demand of in-vehicle displays. Displays 2016, 43, 23–29. [Google Scholar] [CrossRef]
- Yeh, M.; Merlo, J.L.; Wickens, C.D.; Brandenburg, D.L. Head Up versus Head Down: The Costs of Imprecision, Unreliability, and Visual Clutter on Cue Effectiveness for Display Signaling. Hum. Factors 2003, 45, 390–407. [Google Scholar] [CrossRef]
- DENSO. Technology to Keep People Safe Wherever They Drive; DENSO: Kariya, Japan, 2016. [Google Scholar]
- Fagerlönn, J. Urgent alarms in trucks: Effects on annoyance and subsequent driving performance. IET Intell. Transp. Syst. 2011, 5, 252–258. [Google Scholar] [CrossRef]
- Zhang, Y.; Yan, X.; Yang, Z. Discrimination of Effects between Directional and Nondirectional Information of Auditory Warning on Driving Behavior. Discret. Dyn. Nat. Soc. 2015, 2015, 1–8. [Google Scholar] [CrossRef]
- Stanley, L.M. Haptic and Auditory Interfaces as a Collision Avoidance Technique during Roadway Departures and Driver Perception of These Modalities. Ph.D. Thesis, Montana State University, Bozeman, MT, USA, 2006. [Google Scholar]
- NHTSA. Analysis of Lane Change Crashes; U.S. Department of Transportation, National Highway Traffic Safety Administration: Washington, DC, USA, 2003.
- Klauer, S.G.; Dingus, T.A.; Neale, V.; Sudweeks, J.D.; Ramsey, D.J. The Impact of Driver Inattention on Near Crash/Crash Risk: An Analysis Using the 100-Car Naturalistic Driving Study Data; U.S. Department of Transportation, National Highway Traffic Safety Administration: Washington, DC, USA, 2006.
- Ware, C. Information Visualization: Perception for Design; Elsevier Science: Amsterdam, The Netherlands, 2013; ISBN 9780123814647. [Google Scholar]
- Beggiato, M.; Pereira, M.; Petzoldt, T.; Krems, J. Learning and development of trust, acceptance and the mental model of ACC. A longitudinal on-road study. Transp. Res. Part F Psychol. Behav. 2015, 35, 75–84. [Google Scholar] [CrossRef]
- May, A.J.; Ross, T.; Bayer, S.H. Driver’s information requirements when navigating in an urban environment. J. Navig. 2003, 56, 89–100. [Google Scholar] [CrossRef]
- Endsley, M.R.; Jones, D.G. Designing for Situation Awareness: An Approach to Human-Centered Design, 2nd ed.; CRC Press: Boca Raton, FL, USA, 2012; ISBN 9781420063554. [Google Scholar]
- Biocca, F.; Owen, C.; Tang, A.; Bohil, C. Attention Issues in Spatial Information Systems: Directing Mobile Users’ Visual Attention Using Augmented Reality. J. Manag. Inf. Syst. 2007, 23, 163–184. [Google Scholar] [CrossRef]
- Mercedes-Benz. Active Blind Spot Assist; Mercedes-Benz: Stuttgart, Germany, 2016. [Google Scholar]
- Large, D.R.; Crundall, E.; Burnett, G.; Harvey, C.; Konstantopoulos, P. Driving without wings: The effect of different digital mirror locations on the visual behaviour, performance and opinions of drivers. Appl. Ergon. 2016, 55, 138–148. [Google Scholar] [CrossRef]
- Cheng, H.; Liu, Z.; Zheng, N.; Yang, J. Enhancing a Driver’s Situation Awareness using a Global View Map. In Proceedings of the 2007 IEEE International Conference on Multimedia and Expo, Beijing, China, 2–5 July 2007. [Google Scholar]
- Oh, H.J.; Ko, S.M.; Ji, Y.G. Effects of Superimposition of a Head-Up Display on Driving Performance and Glance Behavior in the Elderly. Int. J. Hum. Comput. Interact. 2016, 32, 143–154. [Google Scholar] [CrossRef]
- Petersen, H.E.; Dugas, D.J. The Relative Importance of Contrast and Motion in Visual Detection. Hum. Factors 1972, 14, 207–216. [Google Scholar] [CrossRef]
- Miucic, R. Connected Vehicles: Intelligent Transportation Systems; Springer: Cham, Switzerland, 2019. [Google Scholar]







| Means Rank Order & Sig Difference | ||||
|---|---|---|---|---|
| Variable | Design—Sig | Radar | Arrows | Control |
| Situation Awareness (two-way ANOVA) | <0.01 | 1 | 2 | 3 |
| Headway (one-way within-subjects ANOVA) | <0.001 | 1 | 3 | 2 |
| Risk (one-way within-subjects ANOVA) | <0.05 | 1 | 2 | 3 |
| Tasks Performed by Expert and Novice Participants during the Practical Part of the COVID-19 Case Study | Percentage of Experts Subjects That Addressed the Question Correctly with Score > 65/100 | Percentage of Novice Subjects That Addressed the Question Correctly with Score > 65/100 |
|---|---|---|
| Write down the human task you focused on to address the problem (e.g., respond to hazards while driving a vehicle). Which non-functional requirement (human factors) is important to complete this task successfully? (e.g., maintain good driver situation awareness) | 77.7% (mean: 66.11, SD: 5.4) | 30% (mean: 57.5, SD: 15) |
| What is your recommended functional allocation for the above task and what were your selection criteria? (e.g., improve driver situation awareness through an in-vehicle warning system) | 77.7% (mean: 77.5, SD: 19.8) | 40% (mean: 60, SD: 20) |
| Specify the tasks required to be performed by a human or technology to realise the selected level of automation from previous step. (e.g., monitor my vehicle’s blind spot while on motorway) | 77.7% (mean: 68.6, SD: 9.9) | 30% (mean: 79.8, SD: 20.12) |
| Specify the most appropriate functional allocation for each of the tasks you identified. What were the selection criteria you used? (e.g., automate the assessment of following vehicles’ proximity, let me decide what to do by consulting a user interface) | 88.8% (mean: 74.6, SD: 21.5) | 50% (mean: 62.7, SD: 26.12) |
| Write down the user interface’s functional requirements for each task from previous step. (e.g., present visual warnings on a head-up display depending on type and direction of blind-spot risk) | 88.8% (mean: 79.8, SD: 20.12) | 30% (mean: 60, SD: 29.4) |
Disclaimer/Publisher’s Note: The statements, opinions and data contained in all publications are solely those of the individual author(s) and contributor(s) and not of MDPI and/or the editor(s). MDPI and/or the editor(s) disclaim responsibility for any injury to people or property resulting from any ideas, methods, instructions or products referred to in the content. |
© 2024 by the authors. Licensee MDPI, Basel, Switzerland. This article is an open access article distributed under the terms and conditions of the Creative Commons Attribution (CC BY) license (https://creativecommons.org/licenses/by/4.0/).
Share and Cite
Gregoriades, A.; Sutcliffe, A. Using Task Support Requirements during Socio-Technical Systems Design. Systems 2024, 12, 348. https://doi.org/10.3390/systems12090348
Gregoriades A, Sutcliffe A. Using Task Support Requirements during Socio-Technical Systems Design. Systems. 2024; 12(9):348. https://doi.org/10.3390/systems12090348
Chicago/Turabian StyleGregoriades, Andreas, and Alistair Sutcliffe. 2024. "Using Task Support Requirements during Socio-Technical Systems Design" Systems 12, no. 9: 348. https://doi.org/10.3390/systems12090348
APA StyleGregoriades, A., & Sutcliffe, A. (2024). Using Task Support Requirements during Socio-Technical Systems Design. Systems, 12(9), 348. https://doi.org/10.3390/systems12090348

