Abstract
This study aims to experimentally confirm whether knowledge that has been challenging to transfer through traditional on-the-job training (OJT) can be effectively transferred by introducing a formalized OJT approach that describes the improvement process knowledge of skilled production systems consultants, facilitating imitation by unskilled consultants. We adopted the Digital Triplet (D3) concept, an extension of the authors’ digital twin framework to intelligent activities, aligning with our study objectives. Recognizing the difficulty and inadequacy of knowledge transfer in production systems consulting OJT, we propose an OJT support method integrating a decision-making modeling approach for skilled consultants’ processes based on the Generalized Production Systems Consulting Process Model (GCPM) from prior literature into traditional OJT methods involving self-learning and direct instruction. This method enables the construction of a domain-specific GCPM, formalizing the improvement process flow implemented by skilled consultants and linking it to production improvement expertise and tools. In a case study focused on energy-saving improvement, we constructed and tested a domain-specific GCPM’s efficacy in facilitating the transfer of difficult-to-transfer knowledge. The results indicate that domain-specific GCPM facilitates such knowledge transfer, including specialized improvement, knowledge utilization, rationale, and adaptation to specific cases.
1. Introduction
In the manufacturing industry, the surge in digitalization and transition from mass to variable-volume production have intensified the complexity of production systems [1]. In response, certain companies [2,3] have expanded into the realm of “production systems consulting”. This involves providing consulting services to optimize the production systems of other companies. These consulting firms utilize their amassed expertise in improvement methodologies and digital technology to pinpoint areas of enhancement within production systems [4].
Production systems consultants utilize specialized knowledge and expertise to optimize production systems. Given the escalating complexity of these systems, clients increasingly expect consultants to possess a higher quantity and quality of skills [5]. Regrettably, there is presently a shortage of personnel capable of meeting these demands [5].
To remedy this shortfall, skilled consultants have been making efforts at on-the-job training (OJT), in which they impart procedures and knowledge to unskilled consultants while performing their tasks. However, due to the accumulation of experiential knowledge among the skilled workforce, challenges to transferring knowledge to unskilled consultants still persist, such as the omission of essential knowledge and the substantial investment of man-hours required for training.
The primary objective of this study is to establish a systematic approach for supporting the training of unskilled production systems consultants. As a preliminary step towards achieving this objective, we address the research question of effectively transferring knowledge that is traditionally difficult to convey in conventional OJT settings in this paper. Building on our previous work that formalized the knowledge of skilled consultants [6], we propose a novel OJT method. This method enables unskilled consultants to emulate the valuable expertise of their more experienced counterparts.
Efficiently transferring knowledge about improvement processes from skilled to unskilled consultants, without omissions, has the potential to significantly impact the future evolution of production system consulting because it:
- Ensures uniform and higher-quality consulting services, improving project outcomes and customer satisfaction.
- Enables the early participation of unskilled consultants in projects, speeding up progress and reducing skilled consultants’ workload.
- Fosters knowledge creation within the organization, encouraging innovation through shared experiences.
- Allows learning anytime, anywhere, through digitized knowledge, facilitating self-paced learning and community collaboration.
- Utilizes artificial intelligence and machine learning to enhance novice consultants’ learning effectiveness by suggesting optimal solutions based on past data and best practices.
In the subsequent sections, this study delineates the definition and scope of production systems consulting, outlining the requirements for production systems consultants in Section 2. Section 3 delves into related research on knowledge transfer, while Section 4 explores the application of the Digital Triplet (D3) concept to production systems consulting. Section 5 presents the proposal for an OJT support method for unskilled consultants, while Section 6 outlines the experimental methods employed. Moving forward, Section 7 details the experiments and results obtained through case studies, with Section 8 providing a discussion of the experimental outcomes. Finally, Section 9 concludes the study by addressing implications and future considerations.
2. Production Systems Consulting
2.1. Definition and Target
Management consulting involves the empirical investigation and analysis of management problems by a management consultant—an expert with profound knowledge and experience in corporate management. At the request of a company, the consultant offers necessary recommendations to foster development, coupled with guidance and advice for their implementation [7].
Aligned with the definitions of production systems and management consulting, this study defines production system consulting as an activity where consulting experts in production control conduct surveys to analyze the client company’s production system. The goal is to identify areas for improvement and provide support for both short- and long-term enhancements [6].
While production system consultation encompasses improvements in production systems across various manufacturing industries, this study specifically focuses on the machining and assembly manufacturing sectors [6].
2.2. Competency Requirements for Production Systems Consultants
Production systems consultants, akin to general management consultants, must possess essential skills in communication, problem-solving, and project management [8].
In addition to these core competencies, familiarity with production system improvement frameworks such as Industrial Engineering (IE), Quality Control (QC), and Total Productive Maintenance (TPM) is indispensable.
Moreover, expertise in statistical analysis frameworks specific to production systems, including Six Sigma, is imperative [9]. As production systems evolve into a more digital and complex landscape in the era of Industry 4.0, consultants should also demonstrate proficiency in handling digital tools, particularly in the analysis of data [10].
2.3. Knowledge That Is Difficult to Pass On
As outlined in Section 1, skilled consultants endeavor to train unskilled counterparts to attain proficiency through OJT.
Nevertheless, the complexity of the production system itself and the variety of forms of knowledge about improving production systems make the transfer of accumulated knowledge among skilled consultants difficult and a perennial challenge [11].
Drawing from the authors’ own experience, interviews conducted to date, and an extensive literature review, four distinct types of knowledge have been identified as particularly challenging to transfer from skilled to unskilled consultants.
- Expert knowledge needed to improve production systems [12].
- How to use expert knowledge and tools in actual cases, and the intention and reason for using them (context) [13,14].
- General improvement process flow.
- Mapping and using the general improvement process flow for actual cases [15].
3. Related Works
This section provides related works related to methods and systems to facilitate the transfer of knowledge that is difficult to transfer, as described in Section 2.3. Additionally, it also introduces the concept of a Digital Triplet (D3) tailored to support novice users.
3.1. OJT and Off-JT
OJT, the most widely employed training method [16], aligns with learning theory, suggesting that the closer the training is to the workplace, the more effective knowledge transfer becomes [17]. OJT is positioned as the most effective method for manufacturing firms [18], providing unskilled workers with the opportunity to learn task-specific skills and related tasks.
Conversely, off-the-job training (Off-JT), conducted outside the workplace before and after OJT, encompasses various methods such as lectures, group discussions, role-playing, technical documents, case studies, videos, and computer-based training. Despite its comprehensive nature, Off-JT is generally perceived as costlier than OJT, prompting many companies to hesitate in its adoption. One drawback of Off-JT is its potential practical ineffectiveness if the learning material is not closely related to actual work activities [19]. However, systematic Off-JT offers the advantage of enabling unskilled workers to grasp the “why” behind their tasks rather than just the “how”.
While OJT aids in mastering routine tasks and understanding basic concepts, Off-JT offers a deeper comprehension of the background and purpose of their work. Thus, integrating Off-JT with OJT is considered a best practice for facilitating effective knowledge transfer [20].
3.2. Knowledge Transfer
In this section, we review previous studies that have contributed to enhancing the efficacy of both OJT and Off-JT, as well as reducing associated work costs, as discussed in Section 3.1. These studies are categorized to provide a structured overview.
3.2.1. Knowledge Management
Enhancing both Off-JT and OJT can be achieved through knowledge management initiatives.
Plessis et al. demonstrated that leveraging physical artifacts, standardizing training programs, and implementing other strategic measures can effectively reduce the duration of knowledge transfer and associated management costs [21]. Additionally, Kulkarni et al. highlighted the significance of information quality within managed knowledge, underscoring the role of organizational leadership and incentives in elevating knowledge quality to a level conducive to practical utilization, thereby enhancing the efficacy of knowledge-based systems [22].
Ganesh et al. established a practical knowledge management framework involving the identification of experienced key personnel, benchmarking, and networking-related activities to document tacit knowledge and preserve it for future use [23].
Wilkesmann et al. proposed fostering a culture that supports knowledge-transfer activities between experts and novices by providing direct communication channels throughout the organization. Through a case study of Lufthansa Airlines, they confirmed that organizational learning is evolving, with employees acquiring knowledge via a technology platform that integrates electronic learning (e-learning) and knowledge management systems [24].
Zhao et al. introduced a methodology for creating a positive cycle of training and knowledge integration [25]. This process transforms tacit knowledge acquired by businesses through training into a valuable asset by accumulating and disseminating it within the organization using knowledge integration mechanisms encompassing human, organizational, and procedural bridging.
Felder et al. confirmed that the practice of problem-solving activities through cooperative learning in student teams, emphasizing autonomy rather than top-down instruction from the organization, particularly by teachers and experts, leads to a deeper understanding of learning content [26].
Social media platforms are also emerging as valuable tools for knowledge sharing within organizations. Yaqub and Alsabban showed that social media allows for informal communication, so it can help break down silos and significantly increase knowledge sharing within an organization. However, they also found that the relationship between social media use and knowledge sharing was moderated by a number of factors, including employee motivation and technical skills [27].
3.2.2. Microlearning
Microlearning emerges as a distinct approach to enhance both Off-JT and OJT, different from organizational strengthening, culture development, standardizing knowledge, and enriching the knowledge base. Tailored to accommodate human brain cognitive limitations in short-term memory, microlearning entails interactive and sequential learning chunks termed “learning nuggets”, facilitating an integrated and personalized learning journey in the field [28].
Olivier incorporated microlearning techniques into student instruction [29]. This was to foster self-directed learning and facilitate the transfer of experiential knowledge through the creation of new learning materials and the repurposing of existing ones. Similarly, Roth et al. employed microlearning strategies to enhance production operations by enabling high-frequency learning (for example, once a week) with focused content delivery, compared to traditional training methods, such as low-frequency but extensive content dissemination (for example, once a year) [30]. Their approach reduced face-to-face instruction time, preventing downtime, thereby optimizing cost-effectiveness by keeping personnel engaged in production tasks. Additionally, Park et al. explored the application of microlearning methodologies to online e-learning, aiming to streamline content development processes and enhance learning efficiency [31].
Gamified microlearning is emerging as a promising approach to e-learning that offers a number of benefits to both learners and organizations. Septiani and Rosmansyah explored that by incorporating game-like elements into microlearning modules, organizations can increase learner engagement, improve knowledge retention, and promote skill development, ultimately leading to better learning outcomes [32].
3.2.3. Simulation
With the evolution of digital technology in manufacturing, research endeavors have explored the utilization of simulation technology to augment Off-JT and OJT.
Miller and Alessi, along with similar studies employing similar frameworks [33,34], emphasized the relationship between fidelity (as a degree of simulation realism) and knowledge transfer. Consequently, fidelity manipulation has emerged as a pivotal consideration in the design of simulation systems tailored for engineers and researchers [35]. Thomas et al. stressed the importance of increasing the fidelity of motion data in production systems to accurately reflect strategic scenarios during operations within simulations [36]. This supports decision-making knowledge for maintaining optimal production and logistics systems.
Conversely, Doozandeh et al. addressed the cost implications associated with high-fidelity simulations and the resource-intensive nature of their design and maintenance [37]. Through case studies such as maintenance training, they demonstrated that adjusting the complexity and fidelity of simulations according to training objectives and trainee proficiency levels facilitates knowledge transfer, even with low fidelity for novice learners.
As part of simulation-focused research initiatives, Watanuki and Kojima developed a technology transfer system [38] grounded in the SECI model [39]. This system incorporates technical documentation, data storage, and a virtual reality (VR) platform, enabling the creation of a virtual Off-JT environment. This environment facilitates repetitive learning for unskilled workers devoid of real-world challenges, thereby expediting knowledge acquisition by skilled workers. Chiang et al. explored how augmented reality (AR) technology enhances vocational training, confirming its benefits by applying it to maintenance and assembly tasks in the manufacturing sector. Additionally, AR technology was found to improve worker-equipment interaction, reducing the workload compared to VR technology [40]. This is because AR, unlike VR, does not require complete replication of the natural environment. Furthermore, Schumann et al. proposed a novel approach to knowledge transfer in product development by integrating VR/AR technology and digital engineering, culminating in the establishment of a virtual laboratory [41].
Focusing on the transformation of education due to the COVID-19 pandemic, Mourtzis et al. proposed a hybrid educational model that combines online and face-to-face instruction. The proposal uses a cloud platform for real-time communication, training, and knowledge sharing. On this platform, real-time direct communication with experts enables simulation-based digital skills development using VR and AR. The model eliminates traditional pedagogical approaches based on repetition and memorization and instead creates personalized education [42].
3.3. Summary of Related Works
Knowledge that is difficult to transfer to unskilled consultants is described in Section 2.3; Knowledge 1 and 3 can be solved by employing the approaches adopted in previous studies on knowledge management and microlearning, by having skilled consultants examine textbooks and procedures standardized by experts, or by receiving lectures directly from them.
On the contrary, Knowledge 2 and 4 present challenges for self-learning or direct instruction from experts alone, as they are often acquired through iterative trial and error in practical settings. Consequently, an alternative approach involves developing a virtual OJT environment tailored to specific work processes, as exemplified by the work of Watanuki and Kojima [38]. This specialized environment facilitates experiential learning for unskilled workers, enabling them to acquire proficiency through trial and error.
In this study, our objective is to facilitate the transfer of Knowledge 2 and 4, which have traditionally proven resistant to conventional OJT methods. Our previous study formalized the process knowledge of skilled consultants [6]. Using this valuable result, we propose an alternative approach to OJT that introduces the formalized process knowledge and is replicated by unskilled counterparts. This approach aims to speed up knowledge acquisition and proficiency attainment for unskilled consultants by providing a structured and reproducible method, thereby reducing the reliance on indirect trial-and-error learning described earlier.
3.4. D3
Umeda et al. introduced the D3 framework [43] as an advancement of the Digital Twin (D2), merging the “physical world” and “cyber world” aspects of D2 with the inclusion of the “intelligent activity world” tailored for engineers’ problem-solving endeavors. D3 is designed to support production system engineers, recognizing the continued significance of skilled engineers’ decision-making despite the progression of cyber-physical production systems (CPPS). By capturing cognitive processes, D3 informs engineering processes (EP) in the design of production systems, as evidenced by CPPS documentation.
Central to the D3 framework is the utilization of a process-modeling language for digital triplets (PD3, Version 2) [44] to articulate the EPs of skilled engineers.
PD3 offers a graphical representation of EPs, depicting the process flow, knowledge, and tools utilized by engineers. It elucidates the information flow and action processing within EPs, illustrating the engineers’ intentions, tools, and decision rationales. Within the D3 concept, EPs are meticulously modeled using PD3, detailing the process flow, knowledge, and tools for potential reuse.
PD3 employs a graph structure to represent EPs, incorporating flows (denoting information movement within the EP) and actions (depicting information processing) as arrows and boxes, respectively. Arrows on each side of the box signify input and output changes, accompanied by descriptors delineating the action’s content. The engineer’s intentions, tools employed, and rationale are indicated by arrows from various directions (refer to Figure 1). Container boxes facilitate a hierarchical and comprehensive representation of actions.
Figure 1.
PD3 description. Reprinted from Ref. [44] (2021), the Japan Society of Mechanical Engineers.
Goto et al. expanded this by using PD3 to document and reuse the decision-making processes [45] (Figure 2). This framework engages both production system engineers (PSE), responsible for problem-solving activities, and knowledge engineers (KE), tasked with documenting and managing process knowledge. Initially, KEs capture the decision-making of PSEs, generating a log-level description (Step A). Subsequently, this information is distilled into a generalized process model (GPM) (Step B), which is then stored in the Model Database (Step C). The GPM was later updated with automation and software enhancements (Step E), aiding the training of other PSEs (Step D).
Figure 2.
Framework for reusing the decision-making process of skilled production system engineers. Reprinted from Ref. [45] (2022), the Japan Society of Mechanical Engineers.
4. Approach
The authors have extensively outlined the improvement process of skilled production systems consultants in prior studies [6], employing the “Framework for reusing decision-making processes of skilled production system engineers based on the D3 Concept” depicted in Figure 2. Given its potential to facilitate the transfer of knowledge that has traditionally been challenging in conventional OJT, which aligns with the objective of our study, we aim to investigate the application of this framework to OJT in production system consulting.
Within this framework, a specific process executed by skilled engineers for a given problem is delineated at the protocol level and integrated with a generalized GPM. Additionally, the PD3 utilized in this framework establishes a comprehensive process flow, documenting the knowledge and tools utilized in each process, along with the underlying intent and rationale for those processes.
First, after conducting traditional OJT, we identify through interviews which knowledge that has been difficult to transfer to the unskilled in traditional OJT falls into the categories of knowledge described in Section 3.3.
Then, we conduct experiments to determine whether this framework will facilitate the transfer of Knowledge 2 and 4, which have traditionally proven difficult to transfer from skilled to unskilled individuals through traditional OJT methods.
5. OJT Support Method for Production Systems Consulting
In this section, we propose a novel OJT method, using the knowledge of skilled consultants about the improvement process [6] that was formalized in our previous research, to address the research question described in Section 1.
5.1. Generalized Production System Consulting Process Model
In production systems consulting, solving complex problems in client factories involves diverse problem-solving processes. For an inexperienced knowledge engineer (KE), developing a structured log-level description or Generalized Production System Consulting Process Model (GCPM) without guidance poses significant challenges [46]. Given the presence of recurring patterns in many consulting processes [47], we devised a generalized consulting process (CP) pattern and streamlined the efforts of skilled consultants to facilitate the construction of a GPM, thereby easing CP analysis for the KE [46]. The GCPM typically concludes upon client approval of proposed improvements; however, it may also terminate based on contractual obligations, irrespective of client satisfaction. Defined through expert interviews and past experience, the GCPM encompasses six actions, as illustrated in Figure 3 [46].
Figure 3.
Generalized production systems consulting process model (GCPM). Reprinted from Ref. [46] (2021), the Japan Society of Mechanical Engineers.
- Understanding the client’s needs.
- The consultant listens to the client, gathers information, and sets improvement goals such as productivity and efficiency enhancement.
- Problem setting.
- The consultant defines the problem using the collected data and past cases.
- Current state analysis.
- The consultant assesses the factory’s current state to identify areas needing improvement.
- Derivation of improvement plans.
- Potential improvement measures for the identified targets are generated.
- Evaluation of improvement plans.
- Improvement measures are prioritized based on return on investment.
- Verification.
- The consultant implements and verifies the effectiveness of the prioritized measures in the client’s production system.
5.2. Traditional OJT Method for Production Systems Consulting
Prior to our proposal, we described the OJT process currently undertaken by skilled consultants, which focuses on direct instruction. As depicted in Figure 4, to prepare for consulting engagements, unskilled consultants acquire specialized improvement knowledge and tools through textbooks and lectures (Step A). Subsequently, they collaborate with skilled consultants on real-world consulting activities (Step B). During or after the implementation of Step B, the skilled consultant provides direct guidance to the unskilled consultant on content that is insufficient compared with prior learning alone (Step C in Figure 4).
Figure 4.
Traditional OJT method for unskilled consultants.
5.3. OJT Support Method for Production Systems Consulting
In this section, we present an enhanced method for the traditional OJT framework depicted in Figure 4 by introducing a domain-specific GCPM to enable the transfer of knowledge that has been difficult to pass on to unskilled consultants during traditional OJT. Specifically, as depicted in Figure 5, by having unskilled consultants conduct consulting activities while referring to the domain-specific GCPM, knowledge transfer to unskilled consultants is supported. This framework is called the OJT support method for production systems consulting. This part is the original proposal of this paper.
Figure 5.
OJT support method for production systems consulting.
The details of steps A through C in Figure 5 of the proposed OJT support method are detailed as follows: Step A initiates a preliminary learning phase akin to Step A in Figure 4, where unskilled consultants acquire foundational knowledge. Subsequently, unskilled consultants partake in actual consulting activities while consulting the domain-specific GCPM (Step B in Figure 5). If unskilled consultants encounter inadequacies in their prior learning or references to the domain-specific GCPM during or after Step B, skilled consultants offer direct guidance (Step C in Figure 5).
In the following sections, we will see through experiments whether this OJT support method of production systems consulting can be used in practice by unskilled consultants to solve research questions.
6. Experimental Method
This section delineates the procedure for testing the hypothesis that “the method proposed in Section 5.3 facilitates the transfer of knowledge that has been challenging to transmit through traditional OJT”. Initially, in preparation for verification, Experiment 1 (the first row of Table 1) was conducted wherein OJT was administered to an unskilled consultant (subject A) with prior learning and direct instruction from skilled consultants, as depicted in Figure 4. Following the OJT, interviews were conducted with subject A by the KE, and the extracted content proved difficult to comprehend or was not understood. Note that Subject A in Table 1 is an employee of an FA system manufacturer and has no experience in production systems consulting.
Table 1.
Experimental category.
Subsequently, in Experiment 2 (the second row of Table 1), unskilled consultants (subjects B1 to B3) engaged in consulting activities while referencing the domain-specific GCPM in Step B, in addition to the prior learning outlined in Step A of Figure 5. This experiment aimed to evaluate the extent to which knowledge that is difficult to transfer is effectively conveyed. Note that subject B1 in Table 1 is an undergraduate engineering student, and subjects B2 and B3 are employees of an FA system manufacturer, all of whom have no experience in production systems consulting.
During Experiment 2, direct instruction by skilled consultants in Step C, which is typically conducted during or after the implementation of Step B, was intentionally omitted. This decision was made to focus solely on assessing the effects associated with the utilization of the domain-specific GCPM in Step B. Furthermore, to separate the effects of prior learning from those of the use of domain-specific GCPM, subjects C1–C3 were asked to engage in consulting activities after the implementation of only prior learning (the third row of Table 1). Note that subject C1 in Table 1 is an undergraduate engineering student, and subjects C2 and C3 are employees of an FA system manufacturer, all of whom have no experience in production systems consulting.
The domain-specific GCPM used in Experiment 2 was created by the KE in the case study of Experiment 1.
7. Experiment Result
This section presents a case study of energy-saving improvements, aligning with Experiments 1 and 2 detailed in Section 6. Section 7.1.1, Section 7.1.3 and Section 7.1.5 replicate the case study investigated and analyzed in the authors’ previous study [6]. Consequently, only the essential information required to comprehend the experiments outlined in this study will be provided.
7.1. Experiment 1: Confirmation of Knowledge Transfer in Current OJT
In this section, we elucidate the aspects that the unskilled consultant failed to comprehend or grasp fully when the skilled consultant offered direct guidance to Subject A (Step C in Figure 4) during the execution of actual energy conservation consulting activities (Step B in Figure 4). Additionally, we outline the knowledge that Subject A acquired beforehand (Step A in Figure 4) prior to receiving direct instruction from the skilled consultant. Simultaneously, in preparation for Experiment 2, we outline a domain-specific GCPM for energy-saving improvement formulated from a log-level description of the consulting activities conducted by skilled consultants.
7.1.1. Consulting Target
Our case study centers on a motor-manufacturing facility managed by an electrical and electronic equipment manufacturer. Team A, consisting of two skilled consultants, one unskilled consultant, and one data scientist, engaged in consultation activities spanning from July to October 2021. The client’s objective was to “minimize energy consumption while sustaining productivity (energy saving)”, with a specific emphasis on electricity, propane, mixed gas, and steam.
7.1.2. Contents of Prior Learning
In this section, we delineate the preparatory learning undertaken by Subject A (Step A in Figure 4) prior to receiving direct instructions from a skilled consultant. Subject A initially acquired foundational knowledge, specialized improvement techniques, and proficiency in digital tools, as illustrated in Table 2, through study materials and lectures. Furthermore, the skilled consultants demonstrated to Subject A the broad general implementation procedures for energy-saving improvement consulting services as follows:
Table 2.
Foundational knowledge and the required specialized knowledge and tools for production improvement.
Step 1: Collection of information.
- Obtain information on the production process and facility configuration at the target client‘s factory.
Step 2: Identification of issues and introduction of past examples of improvement.
- Consultants identify anticipated issues based on what they investigate from the factory tour and past examples of improvements.
Step 3: Rough analysis and selection of targets for improvement.
- Analyze the available data and determine targets for improvement.
Step 4: Detailed analysis.
- Step 4-1: Operational improvement.
- Step 4-2: Facility improvement.
7.1.3. Contents of OJT Training Provided by Skilled Consultants
Here, we outline instructions provided to Subject A (Step C in Figure 4) by skilled consultants during energy-saving consulting (Step B in Figure 4). Concurrently, KE compiled detailed logs of consulting activities. From our previous research, it was found that the GCPM was applied five times to formulate final improvement plans [6]. We summarize the log-level descriptions of energy-saving consulting processes for each iteration.
Round 1:
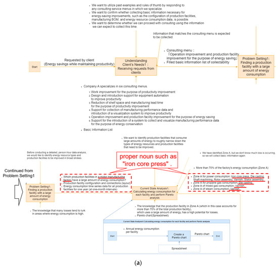
Consultants created a Pareto chart showing energy consumption across all production facilities in a motor manufacturing factory by energy type, identifying facilities responsible for 80% of consumption.
Round 2:
Consultants assessed the return on investment for high-energy consumption facilities, prioritizing improvements, especially for the iron core press.
Round 3:
Consultants obtained daily time-series data on power consumption for iron core press facilities over the past year, aiming to identify inefficiencies. Then, they constructed scatter diagrams to pinpoint variations suggestive of potential power consumption losses.
Round 4:
Consultants focused on stable production periods, manually analyzing October 12, 2021, data hourly for the steel core press facility with the TPM framework [48], revealing a 15 kWh loss (7.3% of total consumption).
Round 5:
Consultants asked a data scientist to develop a bespoke loss calculation program to predict improvement effects, using a year-long dataset. Then, they recommended “standardization of equipment start-up timing before production” as a high-priority measure for substantial short-term enhancements based on return on investment.
7.1.4. Embodying Knowledge That Is Difficult to Pass On
In this section, we present knowledge that is difficult to hand down from skilled to unskilled consultants in the case of energy-saving improvement of production systems. For this purpose, the KE interviewed Subject A about what he/she did not understand after receiving OJT.
The four knowledge items shown in Table 3 were difficult to pass on in the case of energy-saving improvements.
Table 3.
Knowledge that is difficult to pass on in the case of energy-saving improvement consulting.
Furthermore, we organized each piece of knowledge into knowledge types that were difficult to pass on, as described in Section 2.3 (see Table 3).
7.1.5. Domain-Specific GCPM for Energy-Saving Improvement
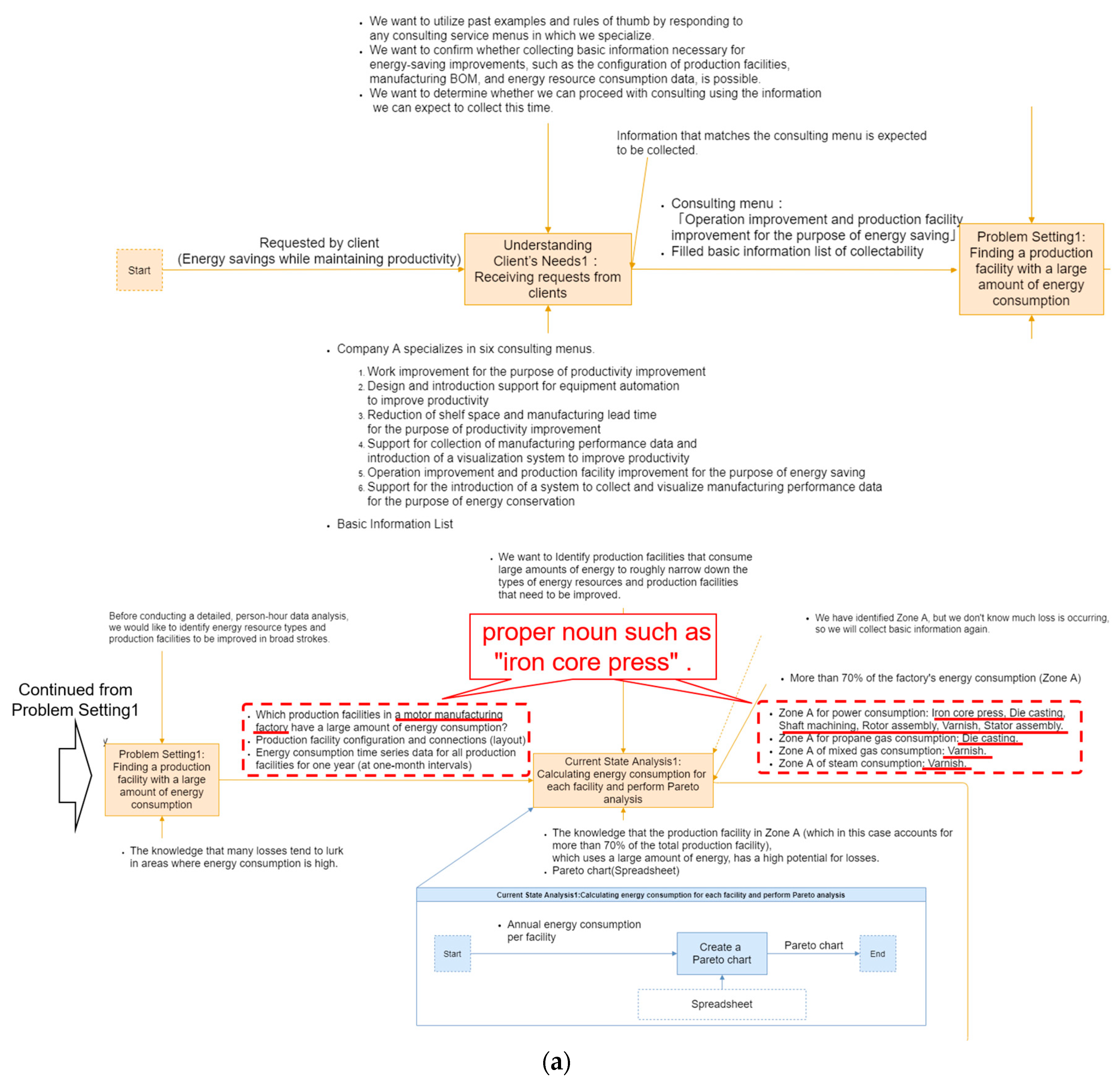
In our prior study [6], a domain-specific GCPM for energy-saving was created by generalizing the log-level description process through cleansing, aggregation, and abstraction techniques. This GCPM embodies generalized knowledge applicable to energy-saving in manufacturing, comprising 15 actions. This cycle repeats itself in practical scenarios. Figure 6a illustrates the first log-level description round, while Figure 6b shows a domain-specific GCPM tailored for energy-saving consulting, corresponding to Round 1. Specific nouns like “iron core press” highlighted by the red line in Figure 6 were abstracted, enabling broader application to other factory cases.

Figure 6.
Generalization of Round 1 of the log-level description: (a) Log-level description; (b) GCPM for energy-saving improvement. Modified from Ref. [6] (2023), Machines.
7.2. Experiment 2: Validation of Knowledge Transfer Using Domain-Specific GCPM
In this section, we aim to validate the assertion that “the method proposed in Section 5.3 facilitates the transfer of knowledge that has been challenging to transmit through traditional OJT”. To accomplish this objective, we conducted an experiment to assess the disparity in effectiveness between utilizing the domain-specific GCPM for energy-saving improvements and not employing the GCPM.
7.2.1. Subjects and Conditions of the Experiment
Six individuals were identified as unskilled consultants: two engineering students (referred to as subjects B1 and C1) and four FA system manufacturers (subjects B2, B3, C2, and C3) lacking familiarity with energy-saving improvement techniques. Among them, subjects B1, B2, and B3 were provided with the domain-specific GCPM for energy-saving improvement, while subjects C1, C2, and C3 were not. Due to confidentiality concerns, a hypothetical problem based on a motor manufacturing factory was devised by the author, drawing inspiration from a case study conducted in Experiment 1. As part of prior learning (Step A in Figure 5), subjects B1 to B3 and C1 to C3 were instructed on foundational knowledge pertaining to production systems, specialized improvement techniques, as well as tools and their utilization, as delineated in Table 2 of Section 7.1.2. The experiment was facilitated through online communication platforms such as Zoom and Microsoft Teams, chosen for their ability to facilitate easy operation on computer screens and enable the recording of questions during consulting activities. The client’s directive to the subjects (problem setting) was to “identify the equipment responsible for the highest level of losses, specify the types of losses incurred, and propose the most cost-effective improvement measures to mitigate energy consumption. During this experiment, the following two assumptions were made to ascertain whether the knowledge that proved challenging to transfer to unskilled consultants in Experiment 1 could be effectively conveyed based on the disparity between employing and not employing the domain-specific GCPM:
- Digital tools can be used for data analysis as appropriate.
- The data and information necessary to improve the factory that is the subject of this case study have already been collected in advance.
To meet the first assumption, all subjects, including B1–B3 and C1–C3, were permitted to utilize digital tools, irrespective of whether they were provided with the domain-specific GCPM for energy-saving improvement. However, in this experiment, the process of manipulating the tools and obtaining the output information was performed by the experimenter (author) at the request of the subjects to unify the conditions. A list of available tools is presented in advance, similar to that in Table 2 in Section 7.1.2.
To satisfy the second assumption, the information required to execute the consulting activities (target information) was presented to the participants as follows:
- Layout diagrams of the case study factories.
- List of product models produced in each facility.
- Constraints for improvement of each facility.
- Time series data of power consumption (time intervals: 1 h, 1 d, and 1 month).
- Production quantity time series data (time intervals: 1 h, 1 d, and 1 month).
- An example of improvement measures.
The experimental procedure was as follows. For subjects B1–B3, who used domain-specific GCPM for energy conservation improvement, explanatory materials on how to use it were also presented when the foundational knowledge in (2) was presented:
- (1)
- Explain the customer’s request (problem setting) to the subjects.
- (2)
- Presentation of the subject’s foundational knowledge of the production system, expert knowledge of improvement, and target information.
- (3)
- Subjects perform consulting activities.
- (4)
- Subjects report the results to the experimenter (client).
During the implementation of the subjects’ consulting activities, the experimenter diligently recorded the “data for evaluation”, as depicted in Table 4. This was conducted to assess whether the utilization of the domain-specific GCPM facilitated the transfer of knowledge pertaining to energy-saving improvement—a task previously proven challenging for unskilled consultants in Experiment 1. The second knowledge that was difficult to pass on when improving energy saving, “ (b) Reasons and intentions for focusing on a specific day when calculating the amount of electric power consumption loss”, as shown in Table 3, was not evaluated in this experiment because the relevant process was deleted when the domain-specific GCPM was constructed.
Table 4.
Data for evaluation.
Furthermore, while not directly tied to the primary focus of this validation, an additional aspect considered was the measurement of effectiveness in reducing consulting execution time. This evaluation aimed to ultimately determine improvement measures yielding the highest return on investment for potential future applications of the domain-specific GCPM in practical scenarios. Because the subjects were also busy, the upper limit of the consulting activity time was set at 50 min, based on the results of the experimenters’ preliminary experiments, so that the total time for the prior study and the use of digital tools could be kept within 90 min.
7.2.2. Subject’s Interaction during the Experiment
Based on the screen interactions and voice recordings captured during the utilization of Zoom and Microsoft Teams, KE (the author) generated and scrutinized a log-level description detailing the consulting activities conducted by the six subjects as part of experimental procedures (3) and (4) outlined in Section 7.2.1. Figure 7 illustrates Subject B2’s interaction screen throughout the experiment, showcasing the utilization of a domain-specific GCPM, serving as a representative example of screen interaction recordings. Note that the domain-specific GCPM in Figure 7 are written in Japanese because both the experimenter (the author) and subject B2 are Japanese and not familiar with English communication.
Figure 7.
Operation screen record of test subject B2 during the experiment.
The results of the “data for evaluation” recorded by KE during the consulting activities of subjects B1 to B3 and C1 to C3 in experimental procedures (3) and (4) are shown in Table 5.
Table 5.
Verification data results.
Subjects B1–B3, who availed themselves of the domain-specific GCPM, verified that they employed identical data, information, and procedures at the appropriate junctures during their consulting activities, akin to the practices of skilled consultants. Conversely, subjects C1 to C3, who did not utilize the domain-specific GCPM, were observed to employ distinct data, information, and procedures across all evaluation data compared to those employed by skilled consultants.
Upon reviewing Table 5, it is evident that when Subject B1 initially utilized the power-loss calculation program, there was an instance of inputting production volume time-series data and power consumption time-series data at daily intervals rather than the hourly data specified in the domain-specific GCPM. However, during the course of the activity and upon consulting the domain-specific GCPM, they independently recognized the necessity to input hourly production volume time-series data and power consumption time-series data, akin to the practices of skilled consultants.
Furthermore, it was observed that for Subjects B1 to B3, who utilized the domain-specific GCPM, the total consultation time was reduced by approximately 14%. However, considering the time constraints set at a maximum of 50 min and the fact that subjects C1 and C3 terminated their activities prematurely due to time constraints, the actual time expended was likely even shorter.
8. Discussions
Drawing upon the experimental findings outlined in Section 7, this section delves into the intricacies surrounding knowledge transfer within traditional OJT, scrutinizes the viability of bolstering OJT through the proposed methodology, and assesses both the limitations of and potential enhancements to the proposed approach.
8.1. Knowledge Transfer through Traditional OJT
The findings from the OJT for energy-saving improvement consulting in Experiment 1 revealed that Knowledge 1 and 3, identified as challenging to transmit in Section 2.3, appeared to have been effectively conveyed from skilled consultants to unskilled consultants during the preliminary learning phase. These aspects did not emerge as areas of uncertainty following the completion of the activity. However, the knowledge derived from the experiments detailed in Section 7.1.5, which exhibited inadequate transfer to non-skilled consultants, pertained to the application of improvement knowledge and process flows to real-world scenarios, aligning with Knowledge 2 and 4 as delineated in Section 2.3, which are notably challenging to impart.
Based on these outcomes, it was evident that despite prolonged direct guidance from skilled consultants spanning several months, a disparity and constraint persisted in bridging the gap between disseminating information such as textbook terminology, tool definitions, and general procedures and their practical application in real-world contexts. This observation resonates with the findings of previous studies on microlearning highlighted in Section 3.2.2 [28,30], suggesting that knowledge transfer becomes arduous when instruction is prolonged and unidirectional, with minimal opportunities for trial and error on the part of the instruction recipient.
8.2. OJT Support Using the Proposed Method
In essence, the utilization of the domain-specific GCPM embedded within the proposed methodology facilitates the transfer of knowledge aligned with Knowledge 2 and 4, which are notoriously challenging to impart to unskilled consultants, as elucidated in Section 2.3. This includes conveying the utilization and intent behind specialized improvement measures and tools, as well as elucidating how to apply the general process flow to real-world scenarios. Subjects B1 to B3, leveraging the domain-specific GCPM, exhibited a tendency to effectively convey knowledge elements (a), (c), and (d) to a degree that proved challenging in Experiment 1 with Subject A, as delineated in Section 7.1.4. Therefore, the utilization of the domain-specific GCPM within the proposed methodology holds promise for facilitating the transfer of knowledge corresponding to Knowledge 2 and 4. It was observed that subjects B1 to B3 in the present experiment conducted consultation activities and articulated their findings in a systematic and coherent manner. This proficiency can be attributed to the fact that they referenced the domain-specific GCPM for energy-saving improvement throughout their activities. This exemplifies a typical application of D3, wherein consultants review and refine their processes as necessary. Unlike engineers tasked with developing their own technology, consultants, whose primary objective is to communicate results to clients, can benefit from leveraging the detailed descriptions outlined in the domain-specific GCPM as a form of reference, or “memo”, aiding in the elaboration of analysis details.
Furthermore, subjects C1 to C3 demonstrated the ability to recall pertinent information during consulting activities and adapt their analysis strategies based on the obtained results. Conversely, subjects B1 to B3 seemed to expedite the process of deriving improvement plans with minimal rework, facilitated by the systematic review of actions outlined in the domain-specific GCPM for energy-saving improvement throughout their consulting activities. This discrepancy can be attributed to the structured and organized efforts of skilled consultants, facilitated by the repeated structure of the GCPM, which affords a comprehensive overview of the entire workflow. In essence, this underscores the originality and efficacy of the proposed approach.
During the experiment, subjects B1–B3 used the domain-specific GCPM for energy conservation improvement, primarily in the following five situations:
- (1)
- Check the contents of the next action to be taken, which is currently underway.
- (2)
- Understand the position of the current action by checking the action to be taken later and working backward from it.
- (3)
- Identify knowledge that will be useful when reading tables and graphs that will be output when actions are taken.
- (4)
- Distinguish between thinking in one’s mind and analyzing data mechanically.
- (5)
- Use it as an aid to explain the process and reasons for the analysis.
Of the above five uses, (3)–(5) are considered the most effective in terms of the process description using PD3. Examples (3) and (5) describe the reasons for deriving information and the intention to take action, and (4) describes the effect of separating the information, physical world, and world of intelligent activity. On the other hand, (1) and (2) are the effects of the GCPM, which facilitate an overview of the entire process flow, as described above.
While not the primary focus of this experiment, it is noteworthy that subjects utilizing the domain-specific GCPM tended to exhibit shorter consulting execution times compared to those who did not utilize GCPM. This observation suggests that GCPM has the potential not only to mitigate omissions in knowledge transfer but also to streamline consulting processes, resulting in reduced man-hours. Consequently, this indicates the potential applicability of GCPM in future consultation activities.
8.3. Limitations and Improvements of the Proposed Method
In the experiment, when subject B1 used the power consumption loss calculation program, she did not select the input data described in the domain-specific GCPM for energy-saving improvement.
This suggests that the description of the action in question was inadequate, highlighting the need to enhance the clarity and comprehensibility of the intent and data utilized within the description. Furthermore, it is advantageous to increase the number of unskilled consultants utilizing the GCPM, as this enables the identification of requirements for refining a domain-specific GCPM that is more user-friendly. By engaging multiple unskilled consultants in GCPM usage, valuable insights can be gleaned to inform the development of a more accessible and effective tool. In addition, by having skilled consultants use and evaluate this domain-specific GCPM, it would be possible for them to consider the process for more efficient and effective consulting.
Moreover, to elucidate the distinctive attributes of the domain-specific GCPM for energy-saving improvement, a valuable approach would involve scrutinizing the disparities among various historical work procedures. Even if consulting activities adhere to the procedural guidelines delineated at a similar level of abstraction as the domain-specific GCPM for energy-saving improvement, it may still be challenging to discern the underlying intentions behind each task. Consequently, when articulating the analysis process in the final report to the client, discrepancies may arise in the explanation provided.
9. Conclusions
The primary objective of this study is to systematize a method for production system consultation aimed at bolstering the training of unskilled production systems consultants. As a first step, our previous study formalized the knowledge possessed by skilled consultants regarding improvement processes. In this paper, based on the aforementioned results, we conducted an experiment to ascertain whether knowledge that traditionally proves challenging to transfer via conventional OJT could be effectively transferred by introducing an OJT approach that incorporates this formalized process knowledge, enabling unskilled consultants to emulate them. In this regard, the application of the D3 concept to production systems consulting was deemed pertinent, as the framework aligns with the objective of supporting OJT for unskilled production systems consultants by facilitating the reuse of decision-making processes by skilled engineers. Given the multifaceted nature of problem-solving inherent in production system consulting, we propose an OJT support method for unskilled consultants by integrating the GCPM, a comprehensive consulting process pattern previously validated by the authors. In anticipation of validating this proposed method, a case study focusing on OJT for energy conservation improvement was conducted to concretize knowledge that is challenging to impart to unskilled consultants. Subsequently, a domain-specific GCPM tailored for energy-saving improvement was developed according to the method that was proposed in the authors’ previous study. To evaluate the efficacy of the proposed method, unskilled consultants were instructed on the intricacies of improvement tools, their utilization, and general improvement procedures. Through experiments, the degree of transfer of challenging-to-impart knowledge was assessed, contingent upon the utilization of a domain-specific GCPM. The results indicated that subjects (B1 to B3) utilizing the domain-specific GCPM consistently employed the same data, information, and procedures in their consulting activities as those used by skilled consultants. In contrast, non-users (subjects C1–C3) demonstrated divergence in their approach across all evaluation criteria compared to skilled consultants.
Thus, the utilization of domain-specific GCPM appeared to expedite the process of deriving improvement plans while minimizing rework by systematically reviewing energy conservation improvement actions. This discrepancy can be attributed to the structured and organized efforts of skilled consultants, facilitated by the repeated structure of the GCPM, which affords a comprehensive overview of the entire workflow. This is the originality of the proposed method and underscores its effectiveness against traditional OJT.
On the other hand, the following are future works to be addressed in systematizing methods to support the training of production systems consultants. Addressing these works will contribute to improving the level, standardizing, and saving time of OJT for production systems consultants in the future.
- Verifying whether the GCPM for energy-saving improvement developed in this study can be used in other scenarios.
- Verification of whether the proposed method can be used to construct domain-specific GCPM for improvement purposes other than energy efficiency.
- Labor-saving in writing log-level descriptions.
- Labor savings in the process of constructing domain-specific GCPM from log-level descriptions.
Author Contributions
Conceptualization, T.S.; methodology, T.S., S.K. and Y.U.; software, T.S.; validation, T.S.; formal analysis, T.S.; investigation, T.S.; resources, T.S.; data curation, T.S.; writing—original draft preparation, T.S.; writing—review and editing, T.S. and Y.U.; visualization, T.S.; supervision, Y.U.; project administration, T.S. All authors have read and agreed to the published version of the manuscript.
Funding
This research received no external funding.
Data Availability Statement
Data are contained within the article.
Conflicts of Interest
Takaomi Sato was employed by the company Mitsubishi Electric Co., Ltd., Information Technology R&D Center. The remaining authors declare that the research was conducted in the absence of any commercial or financial relationships that could be construed as a potential conflict of interest.
References
- Zhou, K.; Liu, T.; Zhou, L. Industry 4.0: Towards future industrial opportunities and challenges. In Proceedings of the 12th International Conference on Fuzzy Systems and Knowledge Discovery (FSKD), Zhangjiajie, China, 15–17 August 2015; pp. 2147–2152. [Google Scholar]
- Start Your Digital Transformation with Consulting Services. Available online: https://new.siemens.com/us/en/products/services/digital-enterprise-services/consulting-services.html (accessed on 31 January 2024).
- Consulting and Integration. Available online: https://www.rockwellautomation.com/en-us/capabilities/consulting-integration-services.html (accessed on 31 January 2024).
- Xu, X.; Wang, Z. State of the art: Business service and its impacts on manufacturing. J. Intell. Manuf. 2011, 22, 653–662. [Google Scholar] [CrossRef]
- Consulting Firms Face a Shortage of Consultants for Work. Available online: https://www.bloomberg.com/news/articles/2021-07-29/the-consulting-business-booms-just-as-consultants-disappear (accessed on 31 January 2024).
- Sato, T.; Takeuchi, H.; Kondoh, S.; Umeda, Y. Analyzing Consultancy on Production Systems Based on the Digital Triplet Concept. Machines 2023, 11, 706. [Google Scholar] [CrossRef]
- Nakatani, M. Genndai Kigyou Shinndann Zennsyu 1 Tyuusyoukigyou to Konnsarutelinngu (The Complete Works of Modern Corporate Diagnosis 1: Small and Medium Enterprises and Consulting); Bijinesu Kyouiku Syuppannsya: Tokyo, Japan, 1973. [Google Scholar]
- Stumpf, S.A.; Tymon, W.G. Consultant or entrepreneur? Demystifying the “war for talent”. Career Dev. Int. 2001, 6, 48–56. [Google Scholar] [CrossRef]
- Hamrol, A. A new look at some aspects of maintenance and improvement of production processes. Manag. Prod. Eng. Rev. 2018, 9, 34–43. [Google Scholar]
- Benešová, A.; Tupa, J. Requirements for education and qualification of people in industry 4.0. Procedia Manuf. 2017, 11, 2195–2202. [Google Scholar] [CrossRef]
- Nonaka, I.; Takeuchi, H. The Knowledge-Creating Company: How Japanese Companies Create the Dynamics of Innovation; Oxford University Press: Oxford, UK, 1995. [Google Scholar]
- Chryssolouris, G.; Mavrikios, D.; Mourtzis, D. Manufacturing systems: Skills & competencies for the future. Procedia CIRP 2013, 7, 17–24. [Google Scholar]
- Shingo, S.; Dillon, A.P. A Study of the Toyota Production System: From an Industrial Engineering Viewpoint, 1st ed.; Dillon, A.P., Ed.; Routledge: Boca Raton, FL, USA, 1989. [Google Scholar]
- Klein, D.A. The Strategic Management of Intellectual Capital, 1st ed.; Butterworth-Heinemann: Oxford, UK, 1997. [Google Scholar]
- Madison, D. Process Mapping, Process Improvement, and Process Management, 1st ed.; Paton Professional: Chico, CA, USA, 2005. [Google Scholar]
- Taylor, D. Human Resource Management: In Training, 1st ed.; Molander, C., Ed.; Chartwell-Bratt, Studentlitteratur: Lund, Sweden, 1989; pp. 143–169. [Google Scholar]
- Molander, C.; Winterton, J. Managing Human Resources (Elements of Business), 1st ed.; Routledge: London, UK, 1994. [Google Scholar]
- Koike, K. Learning and incentive systems in Japanese industry. In The Japanese Firm: The Sources of Competitive Strength, 1st ed.; Aoki, M., Dore, R., Eds.; Oxford University Press: Oxford, UK, 1994; pp. 41–65. [Google Scholar]
- Carvell, J.F. Human Relations in Business, 1st ed.; Macmillan Company: Toronto, ON, Canada, 1970. [Google Scholar]
- Sparkes, J.R.; Miyake, M. Knowledge transfer and human resource development practices: Japanese firms in Brazil and Mexico. Int. Bus. Rev. 2000, 9, 599–612. [Google Scholar] [CrossRef]
- Du Plessis, M. The role of knowledge management in innovation. J. Knowl. Manag. 2007, 11, 20–29. [Google Scholar] [CrossRef]
- Kulkarni, U.R.; Ravindran, S.; Freeze, R. A knowledge management success model: Theoretical development and empirical validation. J. Manag. Inf. Syst. 2006, 23, 309–347. [Google Scholar] [CrossRef]
- Ganesh, K.; Pravin Kumar, P. Mapping of Development Process for Tacit Knowledge Transfer in Product Development Organization: Knowledge Management in Change Management. Master’s Dissertation, Jonkoping University, Jönköping, Sweden, 2017. [Google Scholar]
- Wilkesmann, M.; Wilkesmann, U. Knowledge transfer refers to the interaction between experts and novices, supported by technology. VINE J. Inf. Knowl. Manag. Syst. 2011, 41, 96–112. [Google Scholar]
- Zhao, J.; Qi, Z.; Pablos, P. Enhancing enterprise training performance: Perspectives from knowledge transfer and integration. Comput. Hum. Behav. 2014, 30, 567–573. [Google Scholar] [CrossRef]
- Felder, R.M.; Brent, R. Designing and Teaching Courses to Satisfy the ABET Engineering Criteria. J. Eng. Educ. 2003, 92, 7–25. [Google Scholar] [CrossRef]
- Yaqub, M.Z.; Alsabban, A. Knowledge Sharing through Social Media Platforms in the Silicon Age. Sustainability 2023, 15, 6765. [Google Scholar] [CrossRef]
- Leong, K.; Sung, A.; Au, D.; Blanchard, C. A review of the trend of microlearning. J. Work-Appl. Manag. 2020, 13, 88–102. [Google Scholar] [CrossRef]
- Olivier, J. Creating Microlearning Objects within Self-Directed Multimodal Learning Contexts. In Microlearning in the Digital Age, 1st ed.; Khan, B.H., Valdes-Corbeil, M.E., Corbeil, J.-R., Eds.; Routledge: New York, NY, USA, 2021; pp. 169–188. [Google Scholar]
- Roth, E.; Moencks, M.; Beitinger, G.; Freigang, A.; Bohné, T. Microlearning in Human-centric Production Systems. In Proceedings of the 2022 IEEE International Conference on Industrial Engineering and Engineering Management (IEEM), Kuala Lumpur, Malaysia, 7–10 December 2022; pp. 37–41. [Google Scholar]
- Park, Y.; Kim, Y. A design and Development of micro-Learning Content in e-Learning System. Int. J. Adv. Sci. Eng. Inf. Technol. 2018, 8, 56–61. [Google Scholar] [CrossRef]
- Septiani, P.; Rosmansyah, Y. Features, frameworks, and benefits of gamified microlearning: A systematic literature review. In Proceedings of the 2021 3rd International Conference on Modern Educational Technology, Jakarta, Indonesia, 21–23 May 2021; pp. 130–135. [Google Scholar]
- Miller, R.B. Psychological Considerations in the Design of Training Equipment Report No. WADC-TR-54-563, AD 71202, 1st ed.; Wright Air Development Center: Springfield, OH, USA, 1954. [Google Scholar]
- Alessi, S.M. Fidelity in the design of instructional simulations. J. Comput. Based Instr. 1988, 15, 40–47. [Google Scholar]
- Hays, R.; Singer, M.J. Simulation Fidelity in Training System Design: Bridging the Gap between Reality and Training; Springer: New York, NY, USA, 1988. [Google Scholar]
- Uhlemann, T.H.J.; Lehmann, C.; Steinhilper, R. The Digital Twin: Realizing the Cyber-Physical Production System for Industry 4.0. Procedia CIRP 2017, 61, 335–340. [Google Scholar] [CrossRef]
- Doozandeh, P.; Ritter, F.E. Does simulation fidelity affect training? A lesson from a brief review of literature. In Proceedings of the 2019 International Conference on Social Computing, Behavioral-Cultural Modeling and Prediction and Behavior Representation in Modeling and Simulation (2019 SBP-BRiMS), Pennsylvania, Lehman Auditorium, George Washington University, Washington, DC, USA, 9–12 July 2019; pp. 1–9. [Google Scholar]
- Watanuki, K.; Kojima, K. Knowledge acquisition and job training for advanced technical skills using immersive virtual environment. J. Adv. Mech. Des. Syst. Manuf. 2007, 1, 48–57. [Google Scholar] [CrossRef][Green Version]
- Nonaka, I. The Knowledge-Creating Company. Harv. Bus. Rev. 1991, 69, 96–104. [Google Scholar]
- Chiang, F.-K.; Shang, X.; Qiao, L. Augmented reality in vocational training: A systematic review of research and applications. Comput. Hum. Behav. 2022, 129, 107125. [Google Scholar] [CrossRef]
- Schumann, M.; Leye, S.; Popov, A. Virtual reality models and digital engineering solutions for technology transfer. Appl. Comput. Syst. 2015, 17, 27–33. [Google Scholar] [CrossRef]
- Mourtzis, D.; Panopoulos, N.; Angelopoulos, J. A hybrid teaching factory model towards personalized education 4.0. Int. J. Comput. Integr. Manuf. 2023, 36, 1739–1759. [Google Scholar] [CrossRef]
- Umeda, Y.; Ota, J.; Shirafuji, S.; Kojima, F.; Saito, M.; Matsuzawa, H.; Sukekawa, T. Exercise of digital kaizen activities based on ‘digital triplet’ concept. Procedia Manuf. 2020, 45, 325–330. [Google Scholar] [CrossRef]
- Hongo, Y.; Goto, J.; Kishita, Y.; Takeda, H.; Kondoh, S.; Umeda, Y. Developing a support system for structuring the decision-making process based on the Digital Triplet framework. In Proceedings of the Manufacturing Systems Division Conference, Online, 8–9 March 2021; pp. 73–74. [Google Scholar]
- Goto, J.; Shimmori, S.; Kondoh, S.; Takeda, H.; Umeda, Y. Development of a Process Modeling Method for Supporting Engineering Activities Based on Digital Triplet. In Proceedings of the Manufacturing Systems Division Conference, Held Online, 7–8 March 2022; pp. 139–144. [Google Scholar]
- Sato, T.; Kondoh, S.; Kishita, Y.; Umeda, Y. Applying the Concept of Digital Triplet to Production Systems Consulting. In Proceedings of the 10th International Conference on Leading Edge Manufacturing Technologies in 21st Century (LEM21), Online, 14–18 November 2021; pp. 606–610. [Google Scholar]
- Méndez, Y.B.; Yerkes, L. Creating lasting change: Tools and techniques for effective consulting. In Proceedings of the PMI® Global Congress 2008—Asia Pacific, Sydney, NSW, Australia, 3–5 March 2008. [Google Scholar]
- Nakajima, S. Introduction to Total Productive Maintenance (TPM), 1st ed.; Productivity Press: Portland, OR, USA, 1988; pp. 10–17. [Google Scholar]
Disclaimer/Publisher’s Note: The statements, opinions, and data contained in all publications are solely those of the individual author(s) and contributor(s) and not of the MDPI and/or editor(s). MDPI and/or the editor(s) disclaim responsibility for any injury to people or property resulting from any ideas, methods, instructions, or products referred to in the content. |
Disclaimer/Publisher’s Note: The statements, opinions and data contained in all publications are solely those of the individual author(s) and contributor(s) and not of MDPI and/or the editor(s). MDPI and/or the editor(s) disclaim responsibility for any injury to people or property resulting from any ideas, methods, instructions or products referred to in the content. |
© 2024 by the authors. Licensee MDPI, Basel, Switzerland. This article is an open access article distributed under the terms and conditions of the Creative Commons Attribution (CC BY) license (https://creativecommons.org/licenses/by/4.0/).







