Research and Application of the Simulation Method for Product Development Process Based on System Dynamics
Abstract
1. Introduction
2. Literature Review
2.1. Modeling of the Product Development Process
2.2. Information Transmission during the Product Development Process
2.3. Modeling Using System Dynamics in the Product Development Process
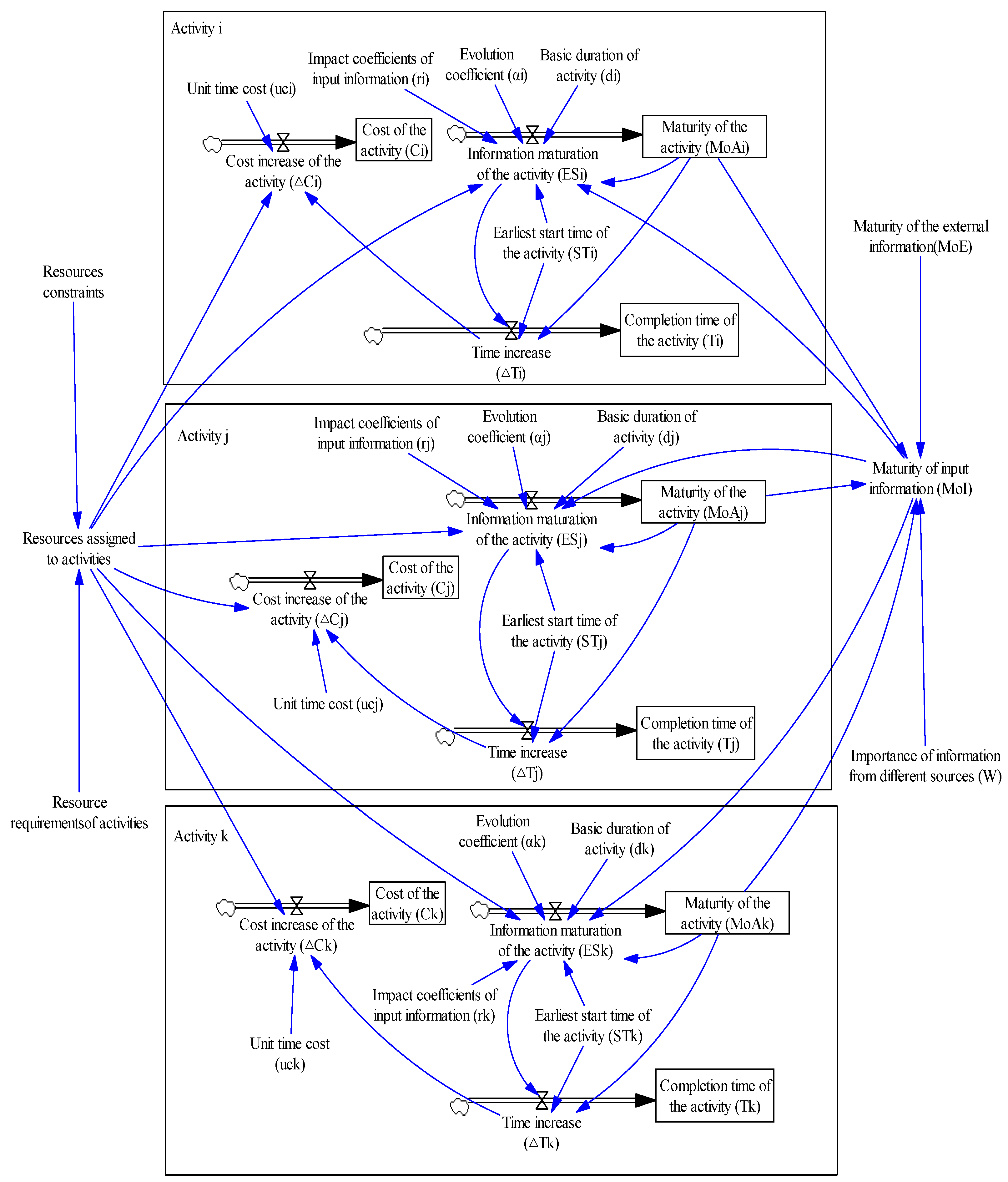
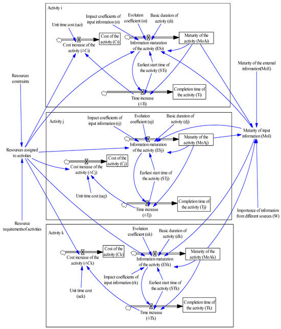
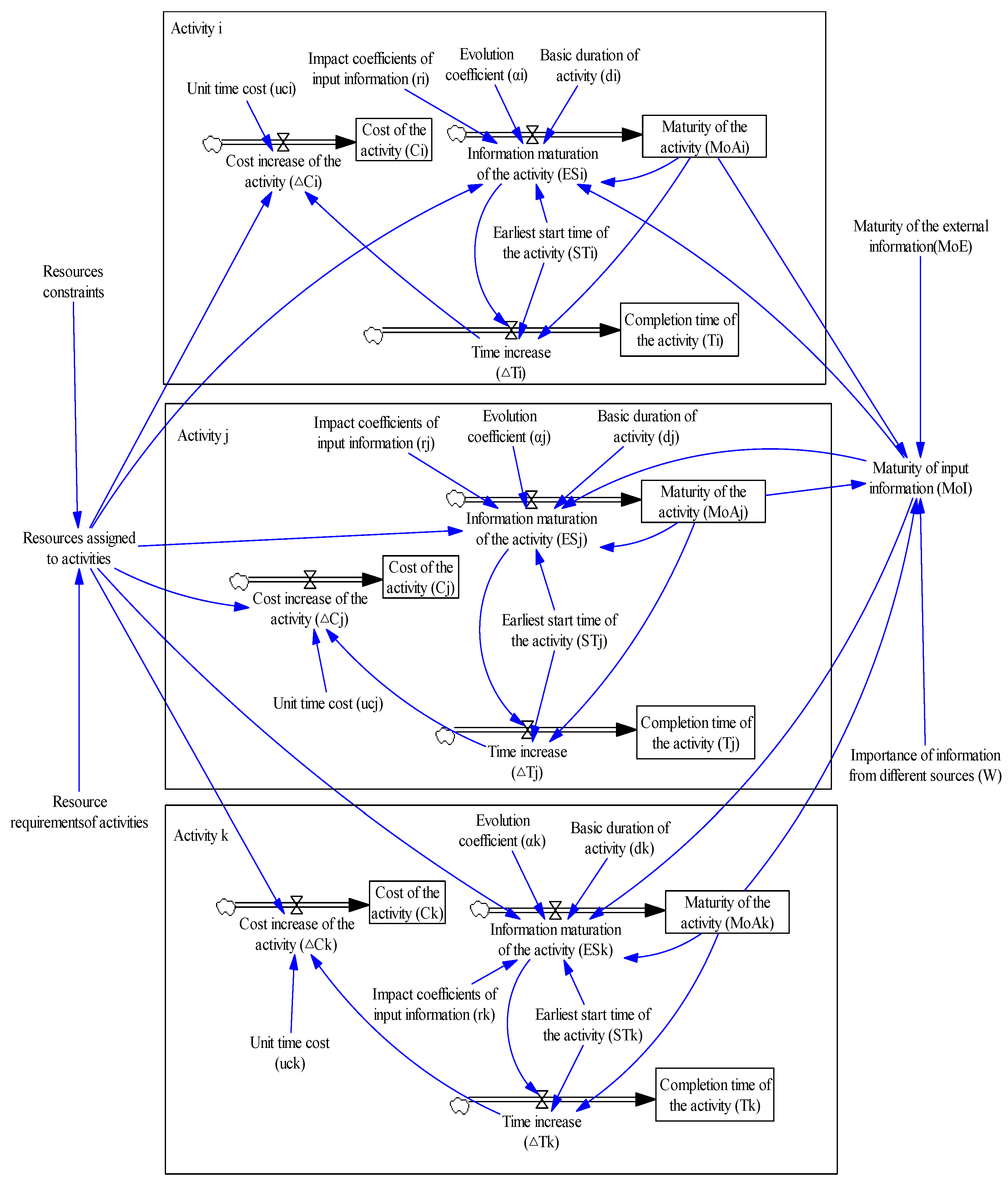
3. Structural Model of the Development Process Based on Information Evolution
3.1. Information Feedback Process in Product Development
3.2. Activity Evolution Based on Information Maturity
3.3. The Key Causal Loop
3.4. The Structure Model
4. Simulation and Application
4.1. Model Test
4.2. Simulation
4.2.1. Simulation Analysis of One Activity
4.2.2. Simulation Analysis of Two Activities
4.2.3. Simulation Analysis of Three Activities
4.3. Application Example
- (1)
- There is a 40% change rate in client demand at time = 20; there is another 20% change rate in consumer requirements at time = 45.
- (2)
- The activity “Solid manufacturing (A3)” is suspended when the time is between 24 and 26 due to a lack of resources needed for the activity.
- (3)
- The activity “Machining (A6)” is suspended when the time is between 46 and 50 due to a lack of resources needed for the activity.
5. Conclusions
- (1)
- The proposed model has a strong application across a range of development processes and requires a minimal number of variables to accurately estimate the process length and cost while simulating the dynamic features of the process.
- (2)
- The development process can be optimized by adjusting the basic duration, activity evolution coefficient, and activity correlation, among other parameters. Using the model as a guide to determine the optimal process parameter solution can help create the best possible development process structure.
- (3)
- This model can simulate the actual execution time of each task throughout the original schedule, as well as deviations caused by random, intermittent events. For instance, adjusting the simulation’s parameters can enhance the initial design and serve as a guide for resource allocation in case client needs evolve, resources become limited, or errors occur during the design process.
Author Contributions
Funding
Data Availability Statement
Conflicts of Interest
Appendix A





Appendix B
References
- Kasperek, D.; Schenk, D.; Kreimeyer, M.; Maurer, M.; Lindemann, U. Structure-Based System Dynamics Analysis of Engineering Design Processes. Syst. Eng. 2016, 19, 278–298. [Google Scholar] [CrossRef]
- Browning, T.R.; Fricke, E.; Negele, H. Key concepts in modeling product development processes. Syst. Eng. 2010, 9, 104–128. [Google Scholar] [CrossRef]
- Strogatz, S.H. Exploring complex networks. Nature 2001, 410, 268–276. [Google Scholar] [CrossRef]
- Browning, T.R.; Eppinger, S.D. Modeling impacts of process architecture on cost and schedule risk in product development. IEEE Trans. Eng. Manag. 2002, 49, 428–442. [Google Scholar] [CrossRef]
- Attari-Shendi, M.; Saidi-Mehrabad, M.; Gheidar-Kheljani, J. A Comprehensive Mathematical Model for Sequencing Interrelated Activities in Complex Product Development Projects. IEEE Trans. Eng. Manag. 2019, 69, 2619–2633. [Google Scholar] [CrossRef]
- Du, Y.; Liu, D. A novel approach to relative importance ratings of customer requirements in QFD based on probabilistic linguistic preferences. Fuzzy Optim. Decis. Mak. 2021, 20, 365–395. [Google Scholar] [CrossRef]
- Zaim, S.; Sevkli, M.; Camgöz-Akdag˘, H.; Demirel, O.F.; Yayla, A.Y.; Delen, D. Use of ANP weighted crisp and fuzzy QFD for product development. Expert Syst. Appl. 2014, 41, 4464–4474. [Google Scholar] [CrossRef]
- Tanasić, Z.; Kecman, B.; Janjić, G. QFD Method-A Model for Product Improvement and Development. Int. J. Eng. 2021, 4, 75–79. [Google Scholar]
- Hong, S.K.; Schniederjans, M.J. Balancing concurrent engineering environmental factors for improved product development performance. Int. J. Prod. Res. 2000, 38, 1779–1800. [Google Scholar] [CrossRef]
- Shidpour, H.; Shahrokhi, M.; Bernard, A. A multi-objective programming approach, integrated into the TOPSIS method, in order to optimize product design; in three-dimensional concurrent engineering. Comput. Ind. Eng. 2013, 64, 875–885. [Google Scholar] [CrossRef]
- Lee, C.H.; Yang, M.Y.; Oh, C.W.; Gim, T.W.; Ha, J.Y. An integrated prediction model including the cutting process for virtual product development of machine tools. Int. J. Mach. Tools Manuf. 2015, 90, 29–43. [Google Scholar] [CrossRef]
- Setti, P.H.P.; Junior, O.C.; Estorilio, C.C.A. Integrated product development method based on Value Engineering and Design for Assembly concepts. J. Ind. Inf. Integr. 2021, 21, 100199. [Google Scholar] [CrossRef]
- David, M. Organising, valuing and improving the engineering design process. J. Eng. Des. 2013, 24, 524–545. [Google Scholar] [CrossRef][Green Version]
- Diepold, K.J.; Biedermann, W.; Eben, K.G.M.; Kortler, S.; Lindemann, U. Combining structural complexity management and hybrid dynamical system modelling. Proc Des. 2010, 2, 1045–1054. [Google Scholar]
- Zhao, C.; Ogura, M.; Kishida, M.; Yassine, A. Optimal resource allocation for dynamic product development process via convex optimization. Res. Eng. Des. 2021, 32, 71–90. [Google Scholar] [CrossRef]
- Li, Y.; Zhao, W.; Zhang, W.; Chen, M. A dynamic model for engineering change propagations in multiple product development stages. Artificial Intelligence for Engineering Design. Anal. Manuf. 2022, 36, e13. [Google Scholar]
- Mutingi, M. Dynamic simulation for effective workforce management in new product development. Manag. Sci. Lett. 2012, 2, 2571–2580. [Google Scholar] [CrossRef]
- Ha, S.; Suh, H.W. A timed colored Petri nets modeling for dynamic workflow in product development process. Comput. Ind. 2008, 59, 193–209. [Google Scholar] [CrossRef]
- Arsham, H. Modeling and simulation for product design process. Simulation 2013, 89, 178–191. [Google Scholar] [CrossRef]
- Huang, H.Z.; Gu, Y.K. Modeling the Product Development Process as a Dynamic System with Feedback. Concurr. Eng. 2006, 14, 283–291. [Google Scholar] [CrossRef]
- Rodrigues, L.L.R.; Dharmaraj, N.; Rao, B.R.S. System dynamics approach for change management in new product development. Manag. Res. News 2006, 29, 512–523. [Google Scholar] [CrossRef]
- Zhang, X.; Tan, Y.; Yang, Z. Analysis of Impact of Requirement Change on Product Development Progress Based on System Dynamics. IEEE Access 2020, 9, 445–456. [Google Scholar] [CrossRef]
- Barbalho, S.C.M.; Leite, G.A.; Carvalho, M.M. Using System Dynamics for Simulating Mechatronic New Product Development. In Industrial Engineering and Operations Management I Proceedings in Mathematics & Statistics; Springer: Cham, Switzerland, 2019; Volume 280, pp. 195–206. [Google Scholar]
- Guimarães, L.; Marujo, E. Rework impacts evaluation through system dynamics approach in overlapped product development schedule. J. Technol. Manag. Innov. 2009, 4, 90–101. [Google Scholar]
- Reddi, K.R.; Moon, Y.B. Simulation of new product development and engineering changes. Ind. Manag. Data Syst. 2012, 112, 520–540. [Google Scholar] [CrossRef]
- Al-Kadeem, R.; Backar, S.; Eldardiry, M.; Haddad, H. Review on using system dynamics in designing work systems of project organizations: Product development process case study. Int. J. Syst. Dyn. Appl. 2017, 6, 52–70. [Google Scholar] [CrossRef]
- Krishnan, V.; Eppinger, S.D.; Whitney, D.E. A Model-Based Framework to Overlap Product Development Activities. Manag. Sci. 1997, 43, 437–451. [Google Scholar] [CrossRef]
- Su, J.C.P.; Chang, Y.L.; Ho, J.C. Framework of overlapping product development activities to maximize profit. J. Chin. Inst. Ind. Eng. 2011, 28, 616–627. [Google Scholar] [CrossRef]
- Wang, Z.; Wang, Y.; Qiu, S. Multi-segment and Multi-ply Overlapping Process of Multi Coupled Activities Based on Valid Information Evolution. Chin. J. Mech. Eng. 2013, 26, 176–188. [Google Scholar] [CrossRef]
- Unger, D.W.; Eppinger, S.D. Comparing product development processes and managing risk. Int. J. Prod. Dev. 2009, 8, 382–402. [Google Scholar] [CrossRef]
- Yang, Q.; Lu, T.; Yao, T.; Zhang, B. The impact of uncertainty and ambiguity related to iteration and overlapping on schedule of product development projects. Int. J. Proj. Manag. 2014, 32, 827–837. [Google Scholar] [CrossRef]
- Zapata-Roldan, F.; Sheikh, N.J. A Design Management Agent-Based Model for New Product Development. IEEE Trans. Eng. Manag. 2020, 69, 2026–2038. [Google Scholar] [CrossRef]
- Yang, C.L.; Hsu, H.K. Optimized new product development process. Int. J. Organ. Innov. 2019, 12, 320–332. [Google Scholar]
- Sankowski, O.; Küchenhof, J.; Dambietz, F.M.; Züfle, M.; Wallisch, A.; Krause, D.; Paetzold, K. Challenges in early phase of product family development processes. Procedia CIRP 2021, 100, 840–845. [Google Scholar] [CrossRef]
- Yang, C.L.; Hsu, H.K. Optimized new product development strategy. Int. J. Organ. Innov. 2019, 12, 110–121. [Google Scholar]
- Peykani, P.; Gheidarkheljani, J.; Shahabadi, S.; Ghodsypour, S.H.; Nouri, M. A two-phase resource-constrained project scheduling approach for design and development of complex product systems. Oper. Res. 2023, 23, 17. [Google Scholar] [CrossRef]
- León, H.C.M.; Farris, J.A.; Letens, G. Improving Product Development Performance Through Iteration Front-Loading. IEEE Trans. Eng. Manag. 2013, 60, 552–565. [Google Scholar] [CrossRef]
- Maier, J.F.; Wynn, D.C.; Biedermann, W.; Lindemann, U.; Clarkson, P.J. Simulating progressive iteration, rework and change propagation to prioritise design tasks. Res. Eng. Des. 2014, 25, 283–307. [Google Scholar] [CrossRef]
- Yassine, A.; Maddah, B.; Nehme, N. Optimal information exchange policies in integrated product development. Iie Trans. 2013, 45, 1249–1262. [Google Scholar] [CrossRef]
- Mallek-Daclin, S.; Daclin, N.; Rabah, S.; Zacharewicz, G. Product Development Plan Monitoring: Towards a Business Process Digital Twin. IFAC Pap. 2023, 56, 11894–11899. [Google Scholar]
- Zhang, D.; Bhuiyan, N. A Study of the Evolution of Uncertainty in Product Development as a Basis for Overlapping. IEEE Trans. Eng. Manag. 2014, 62, 39–50. [Google Scholar] [CrossRef]
- Vallerio, M.; Hufkens, J.; Impe, J.V.; Logist, F. An interactive decision-support system for multi-objective optimization of nonlinear dynamic processes with uncertainty. Expert Syst. Appl. 2015, 42, 7710–7731. [Google Scholar] [CrossRef]
- Li, Y.L.; Zhao, W.; Zhang, J. Resource-constrained scheduling of design changes based on simulation of change propagation process in the complex engineering design. Res. Eng. Des. 2019, 30, 21–40. [Google Scholar] [CrossRef]
- Suss, S.; Thomson, V. Optimal design processes under uncertainty and reciprocal dependency. J. Eng. Des. 2012, 23, 829–851. [Google Scholar] [CrossRef]
- Black, L.J.; Repenning, N.P. Why Firefighting Is Never Enough: Preserving High Quality in Product Development. Syst. Dyn. Rev. 2001, 17, 33–62. [Google Scholar] [CrossRef]
- Lai, C. Research on modeling of product development complex system based on system dynamics. In Proceedings of the International Symposium on Knowledge Acquisition and Modeling, KAM 2008, Wuhan, China, 21–22 December 2008. [Google Scholar]
- Lin, J.; Chai, K.H.; Wong, Y.S.; Slowinski, R.; Artalejo, J.; Billaut, J.C.; Dyson, R.; Peccati, L. A dynamic model for managing overlapped iterative product development. Eur. J. Oper. Res. 2008, 185, 378–392. [Google Scholar] [CrossRef]
- Riedel, R.; Jacobs, G.; Florides, C.; Spütz, K.; Konrad, C.; Wieja, F. Identification and Evaluation of Parameter Conflicts in Product Development Processes. Procedia CIRP 2023, 119, 164–169. [Google Scholar] [CrossRef]















| Symbol | Activity | Evolution Coefficient | Duration (Day) | Start Time (Day) | Unit Time Cost (¥) |
|---|---|---|---|---|---|
| A1 | Stamping process design | 0.6 | 10 | 0 | 500 |
| A2 | Structural design of the die | 0.4 | 9 | 10 | 650 |
| A3 | Solid manufacturing | 2 | 8 | 19 | 450 |
| A4 | Material procurement | 1.5 | 12 | 19 | 100 |
| A5 | Casting manufacturing | 3 | 10 | 31 | 350 |
| A6 | Machining | 0.7 | 11 | 41 | 400 |
| A7 | Die assembly | 1 | 5 | 52 | 460 |
| A8 | Mold testing | 1 | 7 | 57 | 200 |
Disclaimer/Publisher’s Note: The statements, opinions and data contained in all publications are solely those of the individual author(s) and contributor(s) and not of MDPI and/or the editor(s). MDPI and/or the editor(s) disclaim responsibility for any injury to people or property resulting from any ideas, methods, instructions or products referred to in the content. |
© 2024 by the authors. Licensee MDPI, Basel, Switzerland. This article is an open access article distributed under the terms and conditions of the Creative Commons Attribution (CC BY) license (https://creativecommons.org/licenses/by/4.0/).
Share and Cite
Yin, F.; Gao, Q.; Sun, J. Research and Application of the Simulation Method for Product Development Process Based on System Dynamics. Systems 2024, 12, 172. https://doi.org/10.3390/systems12050172
Yin F, Gao Q, Sun J. Research and Application of the Simulation Method for Product Development Process Based on System Dynamics. Systems. 2024; 12(5):172. https://doi.org/10.3390/systems12050172
Chicago/Turabian StyleYin, Fupeng, Qi Gao, and Jiakun Sun. 2024. "Research and Application of the Simulation Method for Product Development Process Based on System Dynamics" Systems 12, no. 5: 172. https://doi.org/10.3390/systems12050172
APA StyleYin, F., Gao, Q., & Sun, J. (2024). Research and Application of the Simulation Method for Product Development Process Based on System Dynamics. Systems, 12(5), 172. https://doi.org/10.3390/systems12050172
