Resilient Network Design: Disjoint Shortest Path Problem for Power Transmission Application
Abstract
1. Introduction
1.1. Literature Review and Related Works
1.2. Motivational Example
2. Problem Formulations
2.1. Graph-Based Problem Formulation
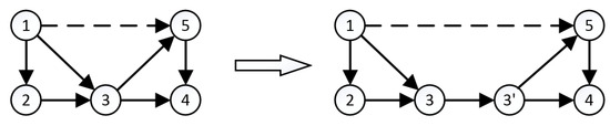
- The main reason to introduce the notion of a neighborhood is that the distance constraint has to be relaxed for the edges near the source and the sink; otherwise, the model ceases to be meaningful and becomes infeasible. Now, we are in a position to state our first and rather more abstract variant of DS2P.
- (i)
- The two paths are at least Δ-distance apart with respect to the counting (edge) metric, i.e.,for alland allthe vertex v is not -reachable from ;
- (ii)
- The total cost is minimized among all possible paths satisfying (i).
2.2. The 0-1 Integer Programming Model
3. Basic Properties of DS2P Models
3.1. Graph-Based Problem Complexity
- 1.
- DS2P is always feasible: there are always two paths satisfying all the constraints, that is, and , whose total cost is .
- 2.
- Every variable admits a unique assignment: if the first path goes through the edge in , the second path cannot go through the edge in due to the distance constraint .
- 3.
- The DS2P optimum determines the satisfiability. For convenience, we denote the path that goes through sub-graphs s (or s) by A (or B) and otherwise by (or ), and by , we mean that, under the distance constraint, the two situations A and co-occur; that is, one of the two paths goes through all s, while the other does not go through all s. There are four scenarios:
- (a)
- , and then the least cost is ;
- (b)
- , and then the least cost is ;
- (c)
- , and then the least cost is ;
- (d)
- , and then the least cost is .
It is straightforward thatand Scenario (a) implies that the corresponding 3SAT problem has a true assignment.
3.2. LP Relaxation of the DS2P 0-1 Programming Model
4. A Novel Approximation Scheme
4.1. Special “Diamond” Graph
- corresponds to array-like indexing along the index axis;
- corresponds to vertex labeling by -coordinates in the given embedding;
- is a left-to-right and top-to-bottom vertex enumeration index.
4.2. Three-Dimensional Embedding
- Input:
- (2D) diamond graph corresponding to uniform grid along with edge cost , and minimum horizontal path distance threshold d.
- 0.
- Initialize% Populate the set of 3D vertices
- 1.
- for
- 2.
- if
- 3.
- set
- 4.
- else
- 5.
- for
- 6.
- for
- 7.
- if
- 8.
- set
- 9.
- for
- 10.
- set
- 11.
- if
- 12.
- set
- 13.
- else
- 14.
- for
- 15.
- for
- 16.
- if
- 17.
- set% Populate the set of 3D edges and respective edge cost
- 18.
- for
- 19.
- for all vertices
- 20.
- for all so that
- 21.
- if vertex
- 22.
- set
- 23.
- set
- 24.
- set edge cost
- Output:
- (3D) embedding graph with edge cost .
- for iterator = start_value:increment:end_value
- denotes a Matlab-like for-loop, while if increment is omitted, we increment by 1, and
- for all members in a set
- is used to iterate over the set, and
- % is used for the brief code commentary.
4.3. Shortest Path and Solution Recovery
- Input:
- 3D embedding graph corresponding to grid, edge cost .
- 0.
- Initialize from-source-to-vertex min-cost and precursor arrays,,and the shortest path (list)% Forward propagation to compute the least cost
- 1.
- for
- 2.
- for all vertices
- 3.
- for all so that
- 4.
- if vertex
- 5.
- set
- 6.
- set
- 7.
- if
- 8.
- set% Backward look-up to extract the shortest path
- 9.
- set
- 10.
- append v to
- 11.
- for
- 12.
- set
- 13.
- append v to
- Output:
- The shortest path (in backward order) from (0,0,0) to .
4.4. When Is the Scheme Provably Optimal?
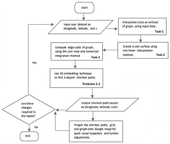
5. Toward More Practical Computational Framework
5.1. From User Inputs to Good Routing
5.2. Further Steps to Accommodate More Flexible Path Trajectories
5.3. Computational Platform and Results
5.3.1. Baseline Comparison with the Exact Formulation with Synthetic Data
5.3.2. Application to a Realistic Dataset
6. Conclusions and Future Work
Author Contributions
Funding
Data Availability Statement
Conflicts of Interest
References
- Ward, S.; Gwyn, B.; Antonova, G.; Apostolov, A.; Austin, T.; Beaumont, P.; Beresh, B.; Bradt, D.; Brunello, G.; Bui, D.-P.; et al. Redundancy Considerations for Protective Relaying Systems. In Proceedings of the 2010 63rd Annual Conference for Protective Relay Engineers, College Station, TX, USA, 29 March–1 April 2010; pp. 1–10. [Google Scholar] [CrossRef]
- Dijkstra, E.W. A Note on Two Problems in Connexion with Graphs. Numer. Math. 1959, 1, 269–271. [Google Scholar] [CrossRef]
- Laporte, G.; Marin, A.; Mesa, J.A.; Perea, F. Designing Robust Rapid Transit Networks with Alternative Routes. J. Adv. Transp. 2011, 45, 54–65. [Google Scholar] [CrossRef]
- Cheng, D.; Gkountouna, O.; Züfle, A.; Pfoser, D.; Wenk, C. Shortest-Path Diversification through Network Penalization: A Washington DC Area Case Study. In Proceedings of the IWCTS’19: 12th ACM SIGSPATIAL International Workshop on Computational Transportation Science, Chicago, IL, USA, 5 November 2019; pp. 1–10. [Google Scholar] [CrossRef]
- Sinop, A.K.; Fawcett, L.; Gollapudi, S.; Kollias, K. Robust Routing Using Electrical Flows. ACM Trans. Spat. Algorithms Syst. 2023, 9, 24. [Google Scholar] [CrossRef]
- Grötschel, M.; Monma, C.L.; Stoer, M. Polyhedral and Computational Investigations for Designing Communication Networks with High Survivability Requirements. Oper. Res. 1995, 43, 1012–1024. [Google Scholar] [CrossRef][Green Version]
- El-Amin, I.; Al-Ghamdi, F. An Expert System for Transmission Line Route Selection. In Proceedings of the International Power Engineering Conference, Singapore, 18–19 March 1993; Nanyang Technological University: Singapore, 1993; Volume 2, pp. 697–702. [Google Scholar]
- Shin, J.R.; Kim, B.S.; Park, J.B.; Lee, K.Y. A New Optimal Routing Algorithm for Loss Minimization and Voltage Stability Improvement in Radial Power Systems. IEEE Trans. Power Syst. 2007, 22, 636–657. [Google Scholar] [CrossRef]
- Donovan, J. A National Model for Sitting Transmission Lines. Electric Energy T&D Magazine. 2006. Available online: https://electricenergyonline.com/energy/magazine/286/article/a-national-model-for-siting-transmission-lines.htm (accessed on 1 December 2023).
- Billinton, R.; Allan, R.N. Reliability Evaluation of Power Systems; Springer: New York, NY, USA, 1996. [Google Scholar] [CrossRef]
- Lisnianski, A.; Levitin, G. Multi-State System Reliability: Assessment, Optimization and Applications; Series on Quality, Reliability & Engineering Statistics; World Scientific: Singapore, 2003. [Google Scholar]
- Quintana, E.; Inga, E. Optimal Reconfiguration of Electrical Distribution System Using Heuristic Methods with Geopositioning Constraints. Energies 2022, 15, 5317. [Google Scholar] [CrossRef]
- Eroglu, H.; Aydin, M. Solving Power Transmission Line Routing Problem Using Improved Genetic and Artificial Bee Colony Algorithms. Electr. Eng. 2018, 100, 2103–2116. [Google Scholar] [CrossRef]
- Monteiro, C.; Ramírez-Rosado, I.J.; Miranda, V.; Zorzano-Santamaría, P.J.; García-Garrido, E.; Fernández-Jiménez, L.A. GIS Spatial Analysis Applied to Electric Line Routing Optimization. Power Deliv. IEEE Trans. 2005, 20, 934–942. [Google Scholar] [CrossRef]
- Piveteau, N.; Schito, J.; Martin, R.; Weibel, R. A Novel Approach to the Routing Problem of Overhead Transmission Lines. In Proceedings of the 38. Wissenschaftlich-Technische Jahrestagung der DGPF und PFGK18, Munich, Germany, 7–9 March 2018; pp. 798–801. [Google Scholar]
- Tomlin, D.C. Geographic Information Systems and Cartographic Modeling; Esri Press: Seoul, Republic of Korea, 1990. [Google Scholar]
- Goodchild, M.F. An Evaluation of Lattice Solutions to the Problem of Corridor Location. Environ. Plan. A Econ. Space 1977, 9, 727–738. [Google Scholar] [CrossRef]
- Huber, D.L.; Church, R.L. Transmission Corridor Location Modeling. J. Transp. Eng. 1985, 111, 114–130. [Google Scholar] [CrossRef]
- Antikainen, H. Comparison of Different Strategies for Determining Raster-Based Least-Cost Paths with a Minimum Amount of Distortion. Trans. GIS 2013, 17, 96–108. [Google Scholar] [CrossRef]
- Bellman, R. On a Routing Problem. Q. Appl. Math. 1958, 16, 87–90. [Google Scholar] [CrossRef]
- Ford, L.R. Network Flow Theory; RAND Corporation: Santa Monica, CA, USA, 1956. [Google Scholar]
- Fredman, M.L.; Tarjan, R.E. Fibonacci Heaps and Their Uses in Improved Network Optimization Algorithms. ACM 1984, 3, 596–615. [Google Scholar]
- Floyd, R.W. Algorithm 97: Shortest Path. Commun. ACM 1962, 5, 345. [Google Scholar] [CrossRef]
- Warshall, S. A Theorem on Boolean Matrices. J. Assoc. Comput. Mach. 1962, 9, 11–12. [Google Scholar] [CrossRef]
- Yen, J.Y. An Algorithm for Finding Shortest Routes from All Source Nodes to a Given Destination in General Networks. Quart. Appl. Math 1970, 27, 526–530. [Google Scholar] [CrossRef]
- Eppstein, D. Finding the k Shortest Paths. SIAM J. Comput. 1999, 28, 652–673. [Google Scholar] [CrossRef]
- Eilam-Tzoreff, T. The Disjoint Shortest Paths Problem. Discret. Appl. Math. J. Comb. Algorithms Inform. Comput. Sci. 1998, 85, 113–138. [Google Scholar] [CrossRef]
- Suurballe, J.W. Disjoint Paths in a Network. Netw. Int. J. 1974, 4, 125–145. [Google Scholar] [CrossRef]
- Iqbal, F.; Kuipers, F. Disjoint Paths in Networks. In Wiley Encyclopedia of Electrical and Electronics Engineering; Alvarado, A., Mitchell, J., Eds.; Wiley: Hoboken, NJ, USA, 2015; pp. 1–14. [Google Scholar] [CrossRef]
- de Sousa, A.; Santos, D.; Monteiro, P. Determination of the Minimum Cost Pair of D-Geodiverse Paths. In Proceedings of the DRCN 2017—Design of Reliable Communication Networks, 13th International Conference, Munich, Germany, 8–10 March 2017; pp. 1–8. [Google Scholar]
- Godinho, M.T.; Pascoal, M. Implementation of Geographic Diversity in Resilient Telecommunication Networks. In Proceedings of the Operational Research, Évora, Portugal, 6–8 November 2022; Almeida, J.P., Alvelos, F.P.E., Cerdeira, J.O., Moniz, S., Requejo, C., Eds.; Springer: Cham, Switzerland, 2023; pp. 89–98. [Google Scholar]
- Ahuja, R.K.; Magnanti, T.L.; Orlin, J.B. Network Flows: Theory, Algorithms, and Applications; Prentice Hall: Upper Saddle River, NJ, USA, 1993. [Google Scholar]
- Garey, M.R.; Johnson, D.S. Computers and Intractability: A Guide to the Theory of NP-Completeness; W. H. Freeman & Co.: New York, NY, USA, 1979. [Google Scholar]
- Ohtsuki, T. The Two Disjoint Path Problem and Wire Routing Design. In Graph Theory and Algorithms: 17th Symposium of Research Institute of Electrical Communication, Tohoku University, Sendai, Japan, 24–25 October 1980, 1980 Proceedings; Saito, N., Nishizeki, T., Eds.; Springer: Berlin/Heidelberg, Germany, 1981; pp. 207–216. [Google Scholar] [CrossRef]
- Shepard, D. A two-dimensional Interpolation Function for Irregularly-spaced Data. In Proceedings of the 1968 23rd ACM National Conference, New York, NY, USA, 27–29 August 1968; pp. 517–524. [Google Scholar]
- Wang, S.Q.; Gao, X.; Yao, Z.X. Accelerating POCS Interpolation of 3D Irregular Seismic Data with Graphics Processing Units. Comput. Geosci. 2010, 36, 1292–1300. [Google Scholar] [CrossRef]
- Varady, T.; Martin, R. The Handbook of Computer-Aided Geometric Design; Elsevier: Amsterdam, The Netherlands, 2002; pp. 651–681. [Google Scholar]
- Tütüncü, R.; Toh, K.C.; Todd, M. Solving Semidefinite-Quadratic-Linear Programs Using SDPT3. Math. Program. Ser. B 2003, 95, 189–217. [Google Scholar] [CrossRef]
- Jha, A. Disjoint_SPfinder. 2023. Available online: https://github.com/jha-amit/Disjoint_SPfinder (accessed on 1 December 2023).


















| K | 100 | 150 | 200 | 250 | 300 |
|---|---|---|---|---|---|
| Building 3D adjacency matrix | 5.27 | 25.21 | 51.03 | 151.74 | 270.61 |
| Dijkstra’s algorithm | 1.36 | 10.25 | 31.18 | 79.64 | 284.01 |
| Layered approach | 3.05 | 5.85 | 8.86 | 19.55 | 29.23 |
| K | 500 | 600 | 700 | 800 | 900 | 1000 |
|---|---|---|---|---|---|---|
| Run-time | 4.85 | 8.22 | 12.87 | 19.12 | 31.80 | 37.84 |
| K | 5 | 10 | 20 | 50 | 100 | 200 |
|---|---|---|---|---|---|---|
| 0-1 LP relaxation | 0.99 | 1.50 | 5.60 | 43.13 | 422.89 | 4635.73 |
| Building 3D adjacency matrix | 0.0026 | 0.0063 | 0.042 | 0.59 | 5.27 | 51.03 |
| Dijkstra’s algorithm | 0.0007 | 0.0013 | 0.0084 | 0.15 | 1.36 | 31.18 |
Disclaimer/Publisher’s Note: The statements, opinions and data contained in all publications are solely those of the individual author(s) and contributor(s) and not of MDPI and/or the editor(s). MDPI and/or the editor(s) disclaim responsibility for any injury to people or property resulting from any ideas, methods, instructions or products referred to in the content. |
© 2024 by the authors. Licensee MDPI, Basel, Switzerland. This article is an open access article distributed under the terms and conditions of the Creative Commons Attribution (CC BY) license (https://creativecommons.org/licenses/by/4.0/).
Share and Cite
Jha, A.; Song, H.; Zinchenko, Y. Resilient Network Design: Disjoint Shortest Path Problem for Power Transmission Application. Systems 2024, 12, 117. https://doi.org/10.3390/systems12040117
Jha A, Song H, Zinchenko Y. Resilient Network Design: Disjoint Shortest Path Problem for Power Transmission Application. Systems. 2024; 12(4):117. https://doi.org/10.3390/systems12040117
Chicago/Turabian StyleJha, Amit, Haotian Song, and Yuriy Zinchenko. 2024. "Resilient Network Design: Disjoint Shortest Path Problem for Power Transmission Application" Systems 12, no. 4: 117. https://doi.org/10.3390/systems12040117
APA StyleJha, A., Song, H., & Zinchenko, Y. (2024). Resilient Network Design: Disjoint Shortest Path Problem for Power Transmission Application. Systems, 12(4), 117. https://doi.org/10.3390/systems12040117
