The Spatial Effect of Digital Economy Enabling Common Prosperity—An Empirical Study of the Yellow River Basin
Abstract
1. Introduction
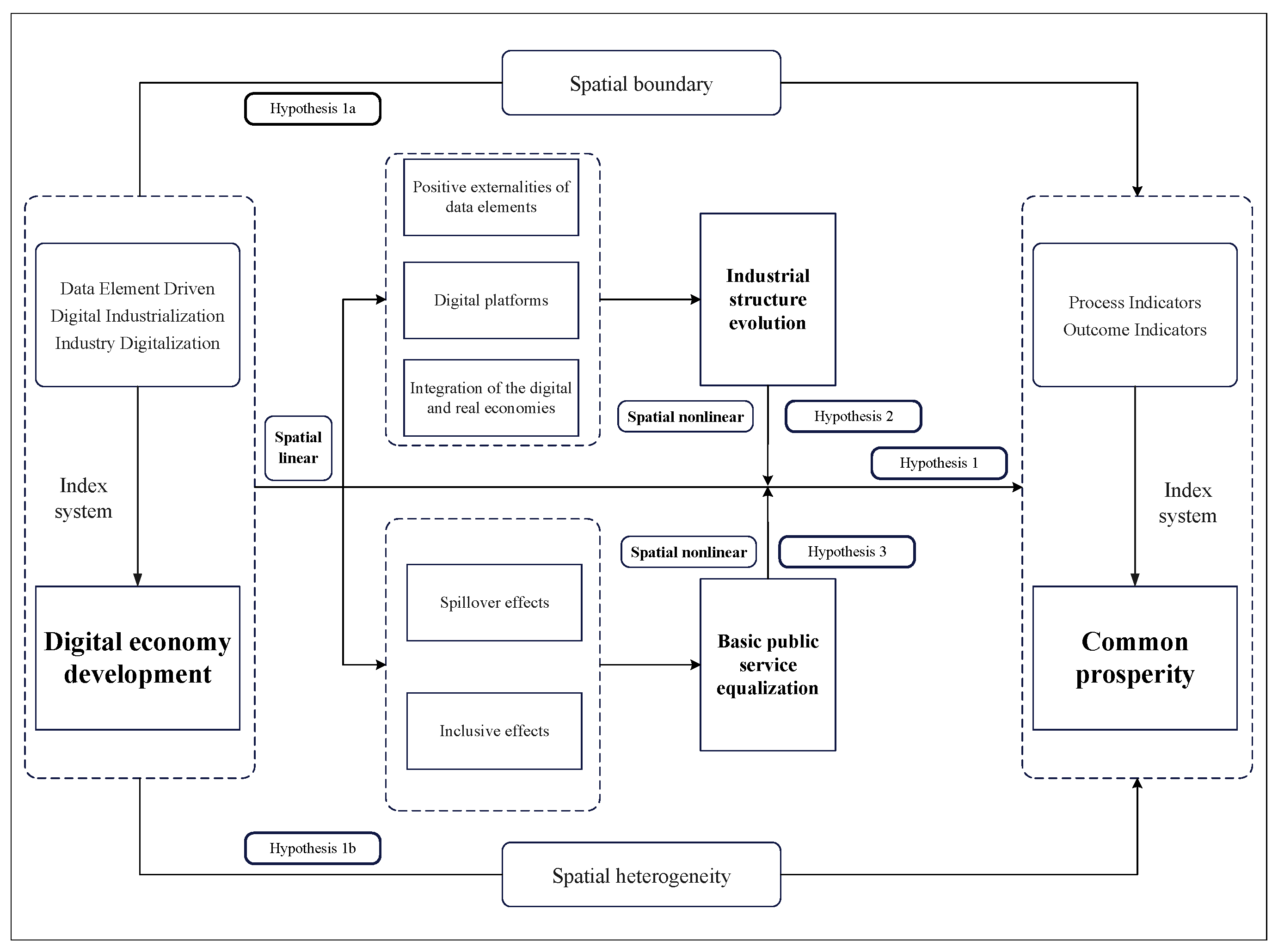
2. Literature Review and Research Hypotheses
2.1. Literature Review
2.1.1. DGE and Economic Growth
2.1.2. DGE and Public Services
2.1.3. DGE and CMP
2.2. Research Hypotheses
2.2.1. The DGE’s Empowerment of CMP Exhibits Spatial Spillover Effects
2.2.2. The DGE Empowers CMP with a Nonlinear “Making a Bigger Cake” Effect
2.2.3. The DGE Empowers CMP with an Inclusive Growth “Dividing a Better Cake” Effect
3. Methodology
3.1. Indicator Construction
3.1.1. CMP Index System
3.1.2. DGE Index System
3.1.3. Mechanism Variables
3.1.4. Control Variables
3.2. Data Sources
3.3. Model Construction
3.3.1. Spatial Durbin Model
3.3.2. SPSTR Model
3.3.3. Spatial DID Model
3.3.4. Spatial Weight Matrix
4. Spatial Evolution Patterns of DGE and CMP
4.1. Spatial Distribution Characteristics of DGE in Cities Along the YRB
4.2. Spatial Distribution Characteristics of CMP in Cities Along the YRB
4.3. Spatial Correlation
5. The Spatial Impact Effect of DGE on CMP
5.1. Overall Impact Effect
5.1.1. Robustness Test
5.1.2. Endogeneity Test
5.2. Spatial Effect Decomposition
5.3. Policy Shock
5.3.1. Parallel Trend Test
5.3.2. SDID Model Estimation
5.3.3. Placebo Test
6. Further Analysis of the Spatial Impact of DGE on CMP
6.1. Spatial Boundaries of Spillover Effects
6.2. Spatial Heterogeneity
7. The Nonlinear Impact Effect of DGE on CMP
7.1. Nonlinear Test
7.2. SPSTR Model Estimation
8. Conclusions and Policy Implications
8.1. Conclusions
8.2. Implications
9. Limitations
Author Contributions
Funding
Data Availability Statement
Conflicts of Interest
Appendix A
| Level 3 | Index Interpretation | Data Source |
|---|---|---|
| Per capita GDP | / | Prefecture-level city statistical Yearbook |
| Labor productivity | GDP/Annual Average Number of Employees. | |
| R&D/GDP | / | |
| Invention patents/10,000 individuals | / | State Intellectual Property Office |
| Engel coefficient | Household Food Expenditure/Consumer Expenditure. | Prefecture-level city statistical Yearbook |
| Contribution rate of household consumption | Household Final Consumption/GDP. | |
| Per capita disposable income | Disposable income of residents/Permanent resident population. | |
| Labor compensation/GDP | / | |
| Treatment rate of sewage treatment plants | Sewage treatment capacity/total sewage discharge. | |
| Carbon emissions/GDP | / | Survey data |
| Energy consumption/GDP | / | |
| concentration | Actual monitoring data. | Prefecture-level city meteorological Bureau |
| Per capita green space area | Total Urban Public Green Space/Urban Nonagricultural Population. | Prefecture-level city statistical Yearbook |
| Greening coverage rate | Total Vertical Projection Area of All Urban Green Planting/Urban Area. | |
| Air quality index | Proportion of days with good air quality. | Prefecture-level city meteorological bureau |
| Per capita library collection | Number of books in public libraries/population. | Prefecture-level city statistical Yearbook |
| Employees in the cultural industry total amount | Number of people employed in culture-related industries/average number of employees per year. | Survey data |
| Total hospital beds and doctors/10,000 individuals | / | Prefecture-level city statistical Yearbook |
| Intensity of education expenditure | Education spending/GDP. | |
| Road mileage/10,000 individuals | (Road mileage + railway mileage)/10,000 population. | |
| Public transport vehicles/10,000 individuals | Public transport vehicles/10,000 individuals. | |
| Per capita housing area | Total floor area/total population. | |
| Housing price/Per capita disposable income | / | CEIC database |
| Average wage disparity across industries | The Logarithmic Deviation Mean Index (MLD) is used to measure industry wage rate differentials and reinvented into the following form Here, m represents the number of industry categories, denotes the overall average wage level for all industries in prefecture-level city i, and indicates the average wage level for industry h in prefecture-level city i. Referring to the classification standards of China’s national economy (Document code issued by the State Council of China:GB/T 4754-2017), this study selects the average wages of employees across 19 industry categories, excluding international organizations, to construct the MLD index. A higher MLD index indicates greater wage disparities across industries, while an MLD index approaching zero suggests smaller wage differences. | Survey data |
| Healthcare coverage disparity across industries | Medical Security Expenditure in This Region/Medical Security Expenditure in the Region with the Highest Expenditure.Medical security expenditure = number of participants in basic medical insurance × financial subsidy standard + financial allocation for medical assistance. | |
| Urban–rural development disparity coefficient | Here, n represents the number of cities in the YRB, denotes the per capita disposable income of city i, represents the per capita disposable income of urban residents, and represents the per capita disposable income of rural residents in city i. | Prefecture-level city statistical Yearbook |
| Urban–rural education gap | Years of Education for Urban Residents-Years of Education for Rural Residents. | |
| Urban–rural employment burden ratio | (Urban Population − Rural Population)/Total Number of Social Workers. | Statistical Bulletin |
| Urbanization rate | Total Number of Social Workers. | |
| Income disparity coefficient | Urban Population/Total Population. | Prefecture-level city statistical Yearbook |
| Prosperity intensity index | Here, and represent the GDP and fiscal revenue of city i, respectively, with their ratio indicating the government prosperity; and represent the per capita GDP and per capita disposable income of city i, respectively, with their ratio indicating the individual prosperity; represents the overall prosperity. | |
| Regional development disparity coefficient | Theil coefficient. | |
| Disparity in basic public services across regions | Basic Public Service Expenditure in This Region/Basic Public Service Expenditure in the Region with the Highest ExpenditureBased on the National Basic Public Service Standards (2023 Edition), combined with the 14th Five-Year Plan for Public Service and the 2023 Government Revenue and Expenditure Classification Subjects, the expenditure on culture, media, sports and tourism, urban and rural community affairs, and affordable housing are collectively defined as the expenditure on basic public services, and the proportion and sum of the above expenditures in the general public budget expenditure are taken as the measurement indicators of basic public service expenditure. | Survey data |
| Level 3 | Index Interpretation | Data Source |
|---|---|---|
| Internet broadband access ports/Population | Number of Internet Broadband Access Ports per Capita. | Municipal Statistics Bureaus |
| Mobile phone users/100 individuals | / | |
| Mobile phone base stations total amount | / | |
| IPV4/IPV6 | / | Survey data |
| Big data centers | / | |
| Revenue from telecommunications and postal services | Telecommunications Revenue = ∑ (Business Volume of Various Telecommunications Services × Corresponding Service Fees) + Revenue from Leasing, Maintenance, and Other Services. | Statistical Bulletin |
| Postal Service Revenue = ∑ (Business Volume of Various Communication Services × Corresponding Service Fees) + Revenue from Leasing, Maintenance, and Other Services. | ||
| Employees in information and software services’s number | / | Municipal Statistics Bureaus |
| Number of listed companies in intelligent manufacturing | The registered locations of listed manufacturing companies are recorded, and their annual reports are examined for mentions of intelligent-related terms such as artificial intelligence, big data, cloud computing, and blockchain. The findings are then aggregated at the city level. | Wind database CSMAR database |
| Listed ICT companie’s number | / | Survey data |
| E-Government service platforms | / | Statistical Bulletin China E-Government Development Report |
| E-Commerce transaction volume | / | |
| Industrial internet patents granted total amount | / | China National Intellectual Property Administration |
| Penetration rate of digital high-tech applications | The penetration level is determined by calculating the frequency of mentions of digital technologies such as artificial intelligence, big data, cloud computing, and blockchain, along with their related sub-indicators, in the annual reports of industrial listed companies. These frequencies are then averaged and aggregated at the city level. | Wind database CSMAR database |
| Density of industrial robot installations | The installation figures for industrial robots across various industries in China, as published by the IFR Alliance (covering 14 major categories corresponding to the sub-industry codes 13–43 in the National Economic Industry Classification and Codes released in 2017 [Document code issued by the State Council of China:GB/T 4754-2017]), are used. The percentage of employment in each sub-industry by city, relative to the national total, is then collected from the China Labor Statistical Yearbook. This percentage is multiplied by the total number of robot installations in each industry nationwide. | International Federation of Robotics (https://ifr.org/) China Labor Statistical Yearbook. |
| Year | CMP | DGE | ||||
|---|---|---|---|---|---|---|
| Mor-Index | Z-Sta | p-Val | Mor-Index | Z-Sta | p-Val | |
| 2011 | 0.111 *** | 2.690 | 0.007 | 0.123 *** | 3.997 | 0.000 |
| 2012 | 0.144 *** | 3.391 | 0.001 | 0.133 *** | 3.446 | 0.001 |
| 2013 | 0.138 *** | 3.263 | 0.001 | 0.146 *** | 3.446 | 0.001 |
| 2014 | 0.163 *** | 3.818 | 0.000 | 0.148 *** | 3.523 | 0.000 |
| 2015 | 0.151 *** | 3.539 | 0.000 | 0.186 *** | 4.386 | 0.000 |
| 2016 | 0.160 *** | 3.749 | 0.000 | 0.220 *** | 5.128 | 0.000 |
| 2017 | 0.175 *** | 4.082 | 0.000 | 0.212 *** | 4.901 | 0.000 |
| 2018 | 0.192 *** | 4.422 | 0.000 | 0.208 *** | 4.831 | 0.000 |
| 2019 | 0.201 *** | 4.635 | 0.000 | 0.220 *** | 5.161 | 0.000 |
| 2020 | 0.201 *** | 4.634 | 0.000 | 0.220 *** | 5.172 | 0.000 |
| 2021 | 0.204 *** | 4.813 | 0.000 | 0.223 *** | 5.241 | 0.000 |
| Test | Statistic |
|---|---|
| LM (lag) test | 27.3196 *** |
| Robust LM (lag) test | 30.4185 *** |
| LM (error) test | 11.5161 *** |
| Robust LM (error) test | 12.4335 *** |
| Hausman test | 42.9203 *** |
| Wald_spatial_lag | 36.1757 *** |
| LR_spatial_lag | 28.1102 *** |
| Wald_spatial_error | 42.7058 *** |
| LR_spatial_error | 31.0303 *** |


| 1 | The primary industry mainly refers to agriculture, forestry, animal husbandry, and fishery industries. The secondary industry refers to mining (excluding mining auxiliary activities); manufacturing (excluding metal products and machinery and equipment repair); the production and supply of electricity, heat, gas and water; and construction. The tertiary industry, namely, the service industry, refers to other industries other than the primary industry and the secondary industry. The source is China’s National Bureau of Statistics. |
| 2 | According to the division by the Yellow River Conservancy Commission of the Ministry of Water Resources, the YRB flows through nine provinces: Qinghai, Sichuan, Gansu, Ningxia, Inner Mongolia, Shanxi, Shaanxi, Henan, and Shandong. In this study, several factors were considered, including the “YRB Ecological Protection and High-Quality Development Plan” and the YREB development strategy, administrative boundary adjustments, and data gaps. Cities that had been integrated into the YREB were excluded, including Laiwu City, which had been merged into Jinan, and areas with missing data, such as Jiyuan City in Henan Province, Yushu Tibetan Autonomous Prefecture, Gannan Tibetan Autonomous Prefecture, and Linxia Hui Autonomous Prefecture. Ultimately, 76 cities along the YRB in eight provinces were selected as the research sample. |
| 3 | In August 2015, China’s State Council issued the “Action Plan for Promoting Big Data Development”, which explicitly called for “regional pilot programs to advance the construction of Big Data Comprehensive Experimental Zones”. In 2016, the construction plans for Big Data Comprehensive Experimental Zones in regions such as Beijing-Tianjin-Hebei, the Pearl River Delta, Shanghai, Henan, Chongqing, Shenyang, Inner Mongolia, and Guizhou were officially approved”. |
| 4 | Given the broad geographical scope, data limitations, and generalizations of this study, a weight matrix based on geographical distance and GDP scale was selected. This approach is more suitable for capturing spatial interactions between different regions. In the robustness test, the matrix representing the information development level was also considered to ensure the robustness of the conclusions. |
| 5 | The formula for information distance is , , , which represents the per capita number of international internet users in cities i and j in period t, respectively, and represents the geographical distance between cities i and j. |
| 6 | The YRB can be divided into three major regions based on its natural boundaries. The upper reaches include all of Ningxia; most cities and prefectures of Qinghai, Gansu, and Inner Mongolia; the middle reaches that include all cities of Shanxi, most of Shaanxi, and a few cities in Gansu and Henan; and the lower reaches that include parts of Shandong and Henan. |
References
- Cong, L.W.; Xie, D.; Zhang, L. Knowledge accumulation, privacy, and growth in a data economy. Manag. Sci. 2021, 67, 6480–6492. [Google Scholar] [CrossRef]
- Vărzaru, A.A.; Bocean, C.G.; Simion, D.; Berceanu, D.; Mangra, M.G. Digital Revolution, Sustainability, and Government Revenues: A Transversal Analysis of How Digital Transformation and Sustainable Practices Impact Sustainable Government Revenues. Systems 2023, 11, 546. [Google Scholar] [CrossRef]
- Allcott, H.; Gentzkow, M.; Song, L. Digital addiction. Am. Econ. Rev. 2022, 112, 2424–2463. [Google Scholar] [CrossRef]
- Ma, R.; Sun, J.; Yin, J. Research on the Impact Mechanism of Smart City Construction on Economic Growth—An Analysis Based on the Schumpeterian Innovation Theory Framework. Systems 2024, 12, 251. [Google Scholar] [CrossRef]
- Guo, Y.; Jiang, F. How Does the Digital Economy Drive High-Quality Regional Development? New Evidence From China. Eval. Rev. 2023, 48, 893–917. [Google Scholar] [CrossRef]
- Costinot, A.; Werning, I. Robots, trade, and luddism: A sufficient statistic approach to optimal technology regulation. Rev. Econ. Stud. 2023, 90, 2261–2291. [Google Scholar] [CrossRef]
- Wang, J.; Wang, B.; Dong, K.; Dong, X. How does the digital economy improve high-quality energy development? The case of China. Technol. Forecast. Soc. Change 2022, 184, 121960. [Google Scholar] [CrossRef]
- Zhang, C.; Zhu, Y.; Zhang, L. Effect of digital inclusive finance on common prosperity and the underlying mechanisms. Int. Rev. Financ. Anal. 2024, 91, 102940. [Google Scholar] [CrossRef]
- Zou, J.; Yao, L.; Wang, B.; Zhang, Y.; Deng, X. How does digital inclusive finance promote the journey of common prosperity in China? Cities 2024, 150, 105083. [Google Scholar] [CrossRef]
- Ren, S.; Li, L.; Han, Y.; Hao, Y.; Wu, H. The emerging driving force of inclusive green growth: Does digital economy agglomeration work? Bus. Strategy Environ. 2022, 31, 1656–1678. [Google Scholar] [CrossRef]
- Ma, D.; Zhu, Q. Innovation in emerging economies: Research on the digital economy driving high-quality green development. J. Bus. Res. 2022, 145, 801–813. [Google Scholar] [CrossRef]
- Nguyen, D.K.; Broekhuizen, T.; Dong, J.Q.; Verhoef, P.C. Leveraging synergy to drive digital transformation: A systems-theoretic perspective. Inf. Manag. 2023, 60, 103836. [Google Scholar] [CrossRef]
- Horvey, S.S.; Odei-Mensah, J.; Moloi, T.; Bokpin, G.A. Digital economy, financial development and energy transition in Africa: Exploring for synergies and nonlinearities. Appl. Energy 2024, 376, 124297. [Google Scholar] [CrossRef]
- Hong, X.; Chen, Q.; Man, D.; Shi, C.; Wang, N. The impact of digitalization on the rich and the poor: Digital divide or digital inclusion? Technol. Soc. 2024, 78, 102634. [Google Scholar] [CrossRef]
- Hao, X.; Wen, S.; Xue, Y.; Wu, H.; Hao, Y. How to improve environment, resources and economic efficiency in the digital era? Resour. Policy 2023, 80, 103198. [Google Scholar] [CrossRef]
- Watanabe, C.; Tou, Y.; Neittaanmäki, P. A new paradox of the digital economy-Structural sources of the limitation of GDP statistics. Technol. Soc. 2018, 55, 9–23. [Google Scholar] [CrossRef]
- Teece, D.J. Profiting from innovation in the digital economy: Enabling technologies, standards, and licensing models in the wireless world. Res. Policy 2018, 47, 1367–1387. [Google Scholar] [CrossRef]
- Lyu, Y.; Peng, Y.; Liu, H.; Hwang, J.-J. Impact of digital economy on the provision efficiency for public health services: Empirical study of 31 provinces in China. Int. J. Environ. Res. Public Health 2022, 19, 5978. [Google Scholar] [CrossRef]
- Lv, C.; Song, J.; Lee, C.-C. Can digital finance narrow the regional disparities in the quality of economic growth? Evidence from China. Econ. Anal. Policy 2022, 76, 502–521. [Google Scholar] [CrossRef]
- Fu, H.; Guan, J.; Wang, R.; Kong, L.; Dai, Q. How does Digitalization Affect the Urban-Rural Disparity at Different Disparity Levels: A Bayesian Quantile Regression Approach. Technol. Soc. 2024, 78, 102633. [Google Scholar] [CrossRef]
- Shao, X.; Yang, Y.; Wang, L. Digital divide or digital welfare?: The role of the Internet in shaping the sustainable employability of Chinese adults. J. Glob. Inf. Manag. 2021, 29, 20–36. [Google Scholar] [CrossRef]
- Ye, R.; Cai, X. Digital Transformation, Gender Discrimination, and Female Employment. Systems 2024, 12, 162. [Google Scholar] [CrossRef]
- Wu, B.; Yang, W. Empirical test of the impact of the digital economy on China’s employment structure. Financ. Res. Lett. 2022, 49, 103047. [Google Scholar] [CrossRef]
- Zhang, Z. The impact of the artificial intelligence industry on the number and structure of employments in the digital economy environment. Technol. Forecast. Soc. Change 2023, 197, 122881. [Google Scholar] [CrossRef]
- Yin, Z.; Gong, X.; Guo, P.; Wu, T. What drives entrepreneurship in digital economy? Evidence from China. Econ. Model. 2019, 82, 66–73. [Google Scholar] [CrossRef]
- Sahut, J.-M.; Iandoli, L.; Teulon, F. The age of digital entrepreneurship. Small Bus. Econ. 2021, 56, 1159–1169. [Google Scholar] [CrossRef]
- Resta, P.; Laferrière, T. Digital equity and intercultural education. Educ. Inf. Technol. 2015, 20, 743–756. [Google Scholar] [CrossRef]
- Yan, J.; Tu, X.; Zheng, J. Does digital economy strengthen the income distribution effect of fiscal expenditure? Evidence from China. PLoS ONE 2023, 18, e0290041. [Google Scholar] [CrossRef]
- Schulze-Cleven, T.; Watson, B.C.; Zysman, J. How wealthy nations can stay wealthy: Innovation and adaptability in a digital era. New Political Econ. 2007, 12, 451–475. [Google Scholar] [CrossRef]
- Gong, Q.; Ban, M.; Yu, Y.; Wang, L.; Yuan, Y. Digital wealth management and consumption: Micro evidence from individual investments. China Econ. Rev. 2023, 81, 102022. [Google Scholar] [CrossRef]
- Güler, M.; Büyüközkan, G. A survey of digital government: Science mapping approach, application areas, and future directions. Systems 2023, 11, 563. [Google Scholar] [CrossRef]
- Pedersen, J.S.; Wilkinson, A. The digital society and provision of welfare services. Int. J. Sociol. Soc. Policy 2018, 38, 194–209. [Google Scholar] [CrossRef]
- Wohlfart, C.; Kuenzer, C.; Chen, C.; Liu, G. Social–ecological challenges in the Yellow River basin (China): A review. Environ. Earth Sci. 2016, 75, 1–20. [Google Scholar] [CrossRef]
- Liu, P.; Xu, J.; Yang, X. Spatial Difference and Convergence of Ecological Common Prosperity: Evidence from the Yellow River Basin in China. Int. J. Environ. Res. Public Health 2023, 20, 3370. [Google Scholar] [CrossRef] [PubMed]
- Si-Yuan, W.; Jing-Shi, L.; Cun-Jian, Y. Eco-environmental vulnerability evaluation in the Yellow River Basin, China. Pedosphere 2008, 18, 171–182. [Google Scholar]
- Yin, D.; Li, X.; Li, G.; Zhang, J.; Yu, H. Spatio-temporal evolution of land use transition and its eco-environmental effects: A case study of the Yellow River basin, China. Land 2020, 9, 514. [Google Scholar] [CrossRef]
- Lu, C.; Feng, Q. The influence of green technology innovation on industrial ecology at the Yellow River Basin in China. Resour. Conserv. Recycl. 2024, 206, 107649. [Google Scholar] [CrossRef]
- Wang, Y.; Yang, N. Differences in High-Quality Development and Its Influencing Factors between Yellow River Basin and Yangtze River Economic Belt. Land 2023, 12, 1461. [Google Scholar] [CrossRef]
- Nie, L.; Bao, X.; Song, S.; Wu, Z. The Impact of the Digital Economy on Total-Factor Carbon Emission Efficiency in the Yellow River Basin from the Perspectives of Mediating and Moderating Roles. Systems 2024, 12, 99. [Google Scholar] [CrossRef]
- Wu, Y.; Huang, S. The effects of digital finance and financial constraint on financial performance: Firm-level evidence from China’s new energy enterprises. Energy Econ. 2022, 112, 106158. [Google Scholar] [CrossRef]
- Wang, L.; Shao, J. Digital economy, entrepreneurship and energy efficiency. Energy 2023, 269, 126801. [Google Scholar] [CrossRef]
- Li, X.; Chen, Z.; Chen, Y. The Impact of Digital Talent Inflow on the Co-Agglomeration of the Digital Economy Industry and Manufacturing. Systems 2024, 12, 317. [Google Scholar] [CrossRef]
- Zhang, J.; Qian, F. Digital economy enables common prosperity: Analysis of mediating and moderating effects based on green finance and environmental pollution. Front. Energy Res. 2023, 10, 1080230. [Google Scholar] [CrossRef]
- Skare, M.; Soriano, D.R. How globalization is changing digital technology adoption: An international perspective. J. Innov. Knowl. 2021, 6, 222–223. [Google Scholar] [CrossRef]
- Gaglio, C.; Kraemer-Mbula, E.; Lorenz, E. The effects of digital transformation on innovation and productivity: Firm-level evidence of South African manufacturing micro and small enterprises . Echnol. Forecast. Soc. Change 2022, 182, 121785. [Google Scholar] [CrossRef]
- Wen, H.; Zhong, Q.; Lee, C.C. Digitalization, competition strategy and corporate innovation: Evidence from Chinese manufacturing listed companies. Int. Rev. Financ. Anal. 2022, 82, 102166. [Google Scholar] [CrossRef]
- Li, C.; Sha, Z.; Sun, T. Rural households’ internet use on common prosperity: Evidence from the Chinese social survey. Soc. Indic. Res. 2023, 170, 797–823. [Google Scholar] [CrossRef]
- Yi, S.; Zhang, M.; Huo, Z.; Mao, Y. The Configuration Path of the New Rural Collective Economy to Promote the Common Prosperity of Farmers: Based on Qualitative Comparative Analysis Method and the Rural Cases in Zhejiang, China. Systems 2024, 12, 256. [Google Scholar] [CrossRef]
- Zhang, Y.; Wang, Q. How Digital Economy Adjusts the Impact of Higher Education on Common Prosperity? J. East China Norm. Univ. (Educ. Sci.) 2023, 41, 150. [Google Scholar]
- Nuccio, M.; Guerzoni, M. Big data: Hell or heaven? Digital platforms and market power in the data-driven economy. Compet. Change 2019, 23, 312–328. [Google Scholar] [CrossRef]
- Ruijer, E.; Porumbescu, G.; Porter, R.; Piotrowski, S. Social equity in the data era: A systematic literature review of data-driven public service research. Public Adm. Rev. 2023, 83, 316–332. [Google Scholar] [CrossRef]
- Zhao, F.; Wallis, J.; Singh, M. E-government development and the digital economy: A reciprocal relationship. Internet Res. 2015, 25, 734–766. [Google Scholar] [CrossRef]
- Gazzeh, K.; Abubakar, I.R. Regional disparity in access to basic public services in Saudi Arabia: A sustainability challenge. Util. Policy 2018, 52, 70–80. [Google Scholar] [CrossRef]
- Yanyan, Z.; Shancheng, H. The Spatial-temporal Pattern and Influencing Factors of Public Service Supply in China. Econ. Geogr. 2022, 42, 103–112. [Google Scholar]
- Liu, Y.; Tian, G.; Zhang, X. Digital economy and China’s path to common prosperity. Digit. Econ. Sustain. Dev. 2024, 2, 8. [Google Scholar]
- Alonso, S.L.N.; Jorge-Vázquez, J.; Sastre-Hernández, B.; Ziçbicki, B. Do credit unions contribute to financial inclusion and local economic development? Empirical evidence from Poland. Econ. Sociol. 2023, 16, 110–129. [Google Scholar]
- Kirschning, R.; Mrożewski, M. Revisiting the knowledge spillover paradox: The impact of infrastructure. Small Bus. Econ. 2024, 63, 1–20. [Google Scholar] [CrossRef]
- Ge, X.; Zhou, Z.; Zhu, X.; Wu, Y.; Zhou, Y. The Impacts of Digital Economy on Balanced and Sufficient Development in China: A Regression and Spatial Panel Data Approach. Axioms 2023, 12, 113. [Google Scholar] [CrossRef]
- Deng, H.; Bai, G.; Shen, Z.; Xia, L. Digital economy and its spatial effect on green productivity gains in manufacturing: Evidence from China. J. Clean. Prod. 2022, 378, 134539. [Google Scholar] [CrossRef]
- Zhou, M.; Guo, F. Mechanism and spatial spillover effect of digital economy on common prosperity in the Yellow River Basin of China. Sci. Rep. 2024, 14, 23086. [Google Scholar]
- Kakwani, N.; Wang, X.; Xue, N.; Zhan, P. Growth and common prosperity in China. China World Econ. 2022, 30, 28–57. [Google Scholar] [CrossRef]
- Henfridsson, O.; Bygstad, B. The generative mechanisms of digital infrastructure evolution. MIS Q. 2013, 907–931. [Google Scholar] [CrossRef]
- Sun, J.; Zhai, C.; Dong, X.; Li, C.; Wang, Z.; Li, D.; Sun, Y. How does digital infrastructure break the resource curse of cities? Evidence from a quasi-natural experiment in China. Resour. Policy 2023, 86, 104302. [Google Scholar] [CrossRef]
- Fitzgerald, M.; Kruschwitz, N.; Bonnet, D.; Welch, M. Embracing digital technology: A new strategic imperative. MIT Sloan Manag. Rev. 2014, 55, 1. [Google Scholar]
- Lendle, A.; Olarreaga, M.; Schropp, S.; Vézina, P.L. There goes gravity: eBay and the death of distance. Econ. J. 2016, 126, 406–441. [Google Scholar] [CrossRef]
- Jafari-Sadeghi, V.; Garcia-Perez, A.; Candelo, E.; Couturier, J. Exploring the impact of digital transformation on technology entrepreneurship and technological market expansion: The role of technology readiness, exploration and exploitation. J. Bus. Res. 2021, 124, 100–111. [Google Scholar] [CrossRef]
- Moriset, B.; Malecki, E.J. Organization versus space: The paradoxical geographies of the digital economy. Geogr. Compass 2009, 3, 256–274. [Google Scholar] [CrossRef]
- Foresman, T.; Luscombe, R. The second law of geography for a spatially enabled economy. Int. J. Digit. Earth 2017, 10, 979–995. [Google Scholar] [CrossRef]
- Tranos, E.; Reggiani, A.; Nijkamp, P. Accessibility of cities in the digital economy. Cities 2013, 30, 59–67. [Google Scholar] [CrossRef]
- Li, Z.; Liu, Y. Research on the spatial distribution pattern and influencing factors of digital economy development in China. IEEE Access 2021, 9, 63094–63106. [Google Scholar] [CrossRef]
- Ichihashi, S. The economics of data externalities. J. Econ. Theory 2021, 196, 105316. [Google Scholar] [CrossRef]
- Banalieva, E.R.; Dhanaraj, C. Internalization theory for the digital economy. J. Int. Bus. Stud. 2019, 50, 1372–1387. [Google Scholar] [CrossRef]
- Li, P.; Liu, J.; Lu, X.; Xie, Y.; Wang, Z. Digitalization as a Factor of Production in China and the Impact on Total Factor Productivity (TFP). Systems 2024, 12, 164. [Google Scholar] [CrossRef]
- Constantiou, I.D.; Kallinikos, J. New games, new rules: Big data and the changing context of strategy. J. Inf. Technol. 2015, 30, 44–57. [Google Scholar] [CrossRef]
- Forman, C.; van Zeebroeck, N. Digital technology adoption and knowledge flows within firms: Can the Internet overcome geographic and technological distance? Res. Policy 2019, 48, 103697. [Google Scholar] [CrossRef]
- Dong, K.; Wei, S.; Liu, Y.; Zhao, J. How does energy poverty eradication promote common prosperity in China? The role of labor productivity. Energy Policy 2023, 181, 113698. [Google Scholar] [CrossRef]
- Yang, W.; Zhu, C.; Yang, Y. Does Urban Digital Construction Promote Economic Growth? Evidence from China. Economies 2024, 12, 59. [Google Scholar] [CrossRef]
- Anselin, L. Spatial Econometrics: Methods and Models; Springer Science & Business Media: Berlin/Heidelberg, Germany, 2013; Volume 4. [Google Scholar]
- Elhorst, J.P.; Elhorst, J.P. Spatial panel data models. In Spatial Econometrics: From Cross-Sectional Data to Spatial Panels; Springer: Berlin/Heidelberg, Germany, 2014; pp. 37–93. [Google Scholar]
- Hansen, B.E. Threshold effects in non-dynamic panels: Estimation, testing, and inference. J. Econom. 1999, 93, 345–368. [Google Scholar] [CrossRef]
- Teräsvirta, T. Specification, estimation, and evaluation of smooth transition autoregressive models. J. Am. Stat. Assoc. 1994, 89, 208–218. [Google Scholar]
- Gonzalez, A.; Teräsvirta, T.; van Dijk, D.; Yang, Y. Panel Smooth Transition Regression Models; Stockholm School of Economics: Stockholm, Sweden, 2017. [Google Scholar]
- Xiong, H.; Liu, Y.; Kuang, M.; Li, Y. Nonlinear effects of socio-economic factors on urban haze in China: Evidence from spatial econometric smooth transition autoregressive regression approach. J. Environ. Manag. 2023, 347, 118991. [Google Scholar] [CrossRef]
- Thompson, C.; Saxberg, K.; Lega, J.; Tong, D.; Brown, H. A cumulative gravity model for inter-urban spatial interaction at different scales. J. Transp. Geogr. 2019, 79, 102461. [Google Scholar] [CrossRef]
- Gibbons, S.; Overman, H.G. Mostly pointless spatial econometrics? J. Reg. Sci. 2012, 52, 172–191. [Google Scholar] [CrossRef]
- Ammara, U.; Rasheed, K.; Mansoor, A.; Al-Fuqaha, A.; Qadir, J. Smart cities from the perspective of systems. Systems 2022, 10, 77. [Google Scholar] [CrossRef]
- Singh, J.; Marx, M. Geographic constraints on knowledge spillovers: Political borders vs. spatial proximity. Manag. Sci. 2013, 59, 2056–2078. [Google Scholar] [CrossRef]
- Hansen, B.E. Inference when a nuisance parameter is not identified under the null hypothesis. Econom. J. Econom. Soc. 1996, 64, 413–430. [Google Scholar] [CrossRef]
- Luukkonen, R.; Saikkonen, P.; Teräsvirta, T. Testing linearity against smooth transition autoregressive models. Biometrika 1988, 75, 491–499. [Google Scholar] [CrossRef]
- Alexander, L.; Eberly, J. Investment hollowing out. IMF Econ. Rev. 2018, 65, 5–30. [Google Scholar] [CrossRef]
- Fast, V.; Schnurr, D.; Wohlfarth, M. Regulation of data-driven market power in the digital economy: Business value creation and competitive advantages from big data. J. Inf. Technol. 2023, 38, 202–229. [Google Scholar] [CrossRef]
- Coady, D.; Dizioli, A. Income inequality and education revisited: Persistence, endogeneity and heterogeneity. Appl. Econ. 2018, 50, 2747–2761. [Google Scholar] [CrossRef]
- Barnett, W.S. Effectiveness of early educational intervention. Science 2011, 333, 975–978. [Google Scholar] [CrossRef]





| Level 1 | Level 2 | Level 3 | Attributes | Weight |
|---|---|---|---|---|
| Process Indicators | Efficiency Improvement | Per capita GDP | + | 0.0714 |
| Labor productivity | + | 0.0632 | ||
| Innovation Driven | R&D/GDP | + | 0.0284 | |
| Invention patents/10,000 individuals | + | 0.0306 | ||
| Structural Optimization | Engel coefficient | − | 0.0137 | |
| Contribution rate of household consumption | + | 0.0119 | ||
| Income Security | Per capita disposable income | + | 0.0430 | |
| Labor compensation/GDP | + | 0.0347 | ||
| Energy Conservation | Treatment rate of sewage treatment plants | + | 0.0058 | |
| Carbon emissions/GDP | − | 0.0107 | ||
| Energy consumption/GDP | − | 0.0112 | ||
| Ecological Quality | concentration | − | 0.0248 | |
| Per capita green space area | + | 0.0549 | ||
| Greening coverage rate | + | 0.0189 | ||
| Air quality index | + | 0.0224 | ||
| Cultural Literacy | Per capita library collection | + | 0.0379 | |
| Employees in the cultural industry total amount | + | 0.0379 | ||
| Quality of Life | Total hospital beds and doctors/10,000 individuals | + | 0.0548 | |
| Intensity of education expenditure | + | 0.0699 | ||
| Road mileage/10,000 individuals | + | 0.0239 | ||
| Public transport vehicles/10,000 individuals | + | 0.0371 | ||
| Per capita housing area | + | 0.0087 | ||
| Housing price/per capita disposable income | − | 0.0050 | ||
| Outcome Indicators | Population Differences | Average wage disparity across industries | − | 0.0144 |
| Healthcare coverage disparity across industries | 0 | 0.0088 | ||
| Urban–Rural Differences | Urban–rural development disparity coefficient | 0 | 0.0235 | |
| Urban–rural education gap | − | 0.0176 | ||
| Urban–rural employment burden ratio | − | 0.0185 | ||
| Urbanization rate | + | 0.0532 | ||
| Income Differences | Income disparity coefficient | 0 | 0.0526 | |
| Prosperity intensity index | + | 0.0272 | ||
| Regional Differences | Regional development disparity coefficient | 0 | 0.0291 | |
| Disparity in basic public services across regions | − | 0.0176 |
| Level 1 | Level 2 | Level 3 | Attributes | Weight |
|---|---|---|---|---|
| Digital Element Driven | Digital Infrastructure | Internet broadband access ports/Population | + | 0.0720 |
| Mobile phone users/100 individuals | + | 0.0840 | ||
| Mobile phone base station total amount | + | 0.0709 | ||
| Digital-Driven Production | IPV4/IPV6 | + | 0.0804 | |
| Big data centers | + | 0.0591 | ||
| Digital Industrialization | Industry Scale | Revenue from telecommunications and postal services | + | 0.0657 |
| Employees in information and software services total amount | + | 0.0842 | ||
| Industry Category | Number of listed companies in intelligent manufacturing | + | 0.1006 | |
| Listed ICT companies total amount | + | 0.0646 | ||
| Industrial Digitization | Service Industry Digitization | E-Government service platforms | + | 0.0486 |
| E-Commerce transaction volume | + | 0.0326 | ||
| Industrial Digitization | Industrial internet patents granted’s number | + | 0.1133 | |
| Penetration rate of digital high-tech applications | + | 0.0687 | ||
| Density of industrial robot installations | + | 0.0553 |
| Variables | (1) | (2) | (3) | (4) | (5) | (6) | (7) |
|---|---|---|---|---|---|---|---|
| SLM | SEM | SDM | SDM-W1 | SDM-X1 | DSDM | IV-W | |
| DGE | 0.056 *** | 0.066 *** | 0.055 *** | 0.053 *** | 0.023 ** | 0.032 *** | 0.086 *** |
| (2.87) | (3.18) | (2.66) | (2.66) | (2.49) | (2.82) | (2.52) | |
| ISE | 0.044 * | −0.011 | −0.004 | −0.027 | 0.037 | 0.030 | 0.139 *** |
| (1.81) | (−0.37) | (−0.13) | (−0.93) | (1.41) | (1.07) | (12.03) | |
| IS | −0.003 | 0.001 | −0.001 | −0.001 | −0.010 *** | −0.011 | −0.120 *** |
| (−0.63) | (0.26) | (−0.16) | (−0.17) | (−2.68) | (−0.62) | (2.88)– | |
| OP | 0.009 | 0.008 | 0.007 | 0.007 | 0.010 * | 0.011 * | 0.105 *** |
| (1.53) | (1.34) | (1.17) | (1.14) | (1.89) | (1.90) | (9.91) | |
| ER | 0.001 * | 0.001 * | 0.001 ** | 0.001 *** | 0.001 ** | 0.001 ** | 0.001 ** |
| (1.87) | (1.71) | (2.45) | (2.74) | (2.36) | (2.41) | (2.16) | |
| FD | 0.001 | 0.001 | 0.001 | 0.000 | −0.000 | −0.000 | 0.036 |
| (1.26) | (1.12) | (1.04) | (0.96) | (−0.31) | (−0.47) | (0.63) | |
| ED | 0.001 *** | 0.001 *** | 0.001 *** | 0.001 *** | −0.001 *** | −0.001 ** | −0.05 *** |
| (3.59) | (3.29) | (3.36) | (2.77) | (−4.20) | (−2.20) | (−6.50) | |
| SW | −0.051 | −0.055 | −0.073 | −0.037 | 0.003 *** | 0.003 | 0.001 |
| (−0.78) | (−0.83) | (−1.10) | (−0.58) | (12.53) | (1.59) | (0.58) | |
| GI | 0.001 | 0.001 | 0.001 | 0.000 | 0.003 | 0.008 | −0.001 |
| (0.79) | (0.48) | (0.97) | (1.19) | (0.05) | (0.14) | (−0.16) | |
| 0.722 *** | 0.551 *** | 0.562 *** | 0.684 *** | 0.448 *** | 0.510 *** | ||
| (22.19) | (11.09) | (7.06) | (9.58) | (6.78) | (6.06) | ||
| 0.823 *** | |||||||
| (38.80) | |||||||
| W×DGE | 0.302 *** | 0.204 *** | 0.026 ** | 0.150 *** | 0.265 *** | ||
| (5.37) | (3.39) | (2.09) | (2.88) | (10.08) | |||
| W×ISE | 0.100 | 0.062 | −0.105 | −0.072 | −0.066 *** | ||
| (1.57) | (0.51) | (−0.90) | (−1.16) | (−7.17) | |||
| W×IS | 0.022 | 0.057 * | 0.087 *** | 0.022 | −0.039 * | ||
| (1.51) | (1.72) | (3.08) | (1.55) | (−2.36) | |||
| W×OP | −0.001 | −0.069 | −0.067 * | −0.033 | 0.026 *** | ||
| (−0.05) | (−1.57) | (−1.76) | (−1.64) | (12.56) | |||
| W×ER | 0.001 | 0.002 | 0.002 | 0.001 | 0.002 *** | ||
| (0.76) | (0.76) | (0.82) | (1.51) | (4.48) | |||
| W×FD | −0.003 | −0.007 * | −0.006 * | −0.000 | 0.004 ** | ||
| (−1.53) | (−1.92) | (−1.71) | (−0.18) | (3.08) | |||
| W×ED | −0.001 | −0.008 *** | −0.001 | 0.003 *** | 0.004 ** | ||
| (−0.65) | (−3.44) | (−0.39) | (3.05) | (2.90) | |||
| W×SW | 0.144 | 0.626 | −0.008 *** | −0.004 *** | 0.001 | ||
| (0.61) | (1.24) | (−6.09) | (−6.66) | (0.32) | |||
| W×GI | 0.001 ** | 0.004 *** | 0.936 ** | 0.245 | 0.199 *** | ||
| (2.13) | (2.63) | (2.06) | (1.16) | (4.28) | |||
| L.W×CMP | 0.584 *** | ||||||
| (6.39) | |||||||
| City FE | YES | YES | YES | YES | YES | YES | YES |
| Year FE | YES | YES | YES | YES | YES | YES | YES |
| Observations | 836 | 836 | 836 | 836 | 836 | 760 | 836 |
| 0.229 | 0.264 | 0.305 | 0.248 | 0.286 | 0.269 | 0.237 |
| Variables | Direct Effect | Spillover Effect | ||
|---|---|---|---|---|
| (1) | (2) | (1) | (2) | |
| SLM | SDM | SLM | SDM | |
| DGE | 0.061 *** | 0.048 *** | 0.143 *** | 0.257 *** |
| (2.84) | (2.66) | (2.67) | (2.78) | |
| ISE | 0.046 * | 0.001 | −0.105 * | −0.208 * |
| (1.84) | (0.04) | (−1.94) | (−1.75) | |
| IS | −0.002 | 0.001 | −0.005 | 0.047 ** |
| (−0.55) | (0.30) | (−0.54) | (2.09) | |
| OP | 0.010 | 0.007 | 0.022 | 0.001 |
| (1.55) | (1.17) | (1.54) | (0.03) | |
| ER | 0.001 ** | 0.001 *** | 0.002 * | 0.003 |
| (1.98) | (2.72) | (1.85) | (1.20) | |
| FD | 0.001 | 0.001 | 0.001 | −0.006 |
| (1.34) | (0.65) | (1.27) | (−1.51) | |
| ED | 0.001 *** | 0.001 *** | −0.003 *** | −0.005 *** |
| (3.50) | (3.03) | (−3.14) | (−2.74) | |
| SW | −0.058 | −0.066 | −0.135 | 0.285 |
| (−0.85) | (−0.98) | (−0.81) | (0.53) | |
| GI | 0.001 | 0.001 | 0.001 | 0.001 |
| (0.79) | (1.54) | (0.76) | (0.05) | |
| Variables | DID | SDID | ||
|---|---|---|---|---|
| Mod-1 | Mod-2 | Gravity Mod-3 | Information Mod-4 | |
| BD | 0.235 * | 0.157 | 0.121 *** | 0.236 *** |
| (1.72) | (0.41) | (6.96) | (2.77) | |
| W×BD | 0.178 *** | 0.188 *** | ||
| (7.12) | (3.34) | |||
| ×BD | 0.093 *** | 0.081 *** | ||
| (9.46) | (4.15) | |||
| ×BD | 0.069 *** | 0.048 *** | ||
| (9.40) | (4.64) | |||
| 0.192 | 0.231 | 0.317 | 0.244 | |
| Control | NO | YES | YES | YES |
| City + Year FE | YES | YES | YES | YES |
| Spatial Distance (km) | Spillover Effect DGE | Spatial Distance (km) | Spillover Effect DGE | ||
|---|---|---|---|---|---|
| 0–50 | −0.014 | (−0.57) | 750–800 | 0.275 *** | (7.03) |
| 50–100 | −0.112 * | (−1.93) | 800–850 | 0.305 *** | (5.28) |
| 100–150 | −0.128 ** | (−2.10) | 850–900 | 0.262 *** | (7.61) |
| 150–200 | 0.052 * | (1.83) | 900–950 | 0.212 *** | (6.18) |
| 200–250 | 0.076 *** | (3.31) | 950–1000 | 0.198 *** | (7.21) |
| 250–300 | 0.166 *** | (3.63) | 1000–1050 | 0.183 *** | (6.91) |
| 300–350 | 0.144 *** | (4.12) | 1050–1100 | 0.190 *** | (3.84) |
| 350–400 | 0.201 *** | (4.76) | 1100–1150 | 0.163 *** | (6.50) |
| 400–450 | 0.454 *** | (6.48) | 1150–1200 | 0.151 *** | (6.72) |
| 450–500 | 0.340 *** | (6.56) | 1200–1250 | 0.133 *** | (5.37) |
| 500–550 | 0.418 *** | (8.11) | 1250–1300 | 0.085 *** | (4.33) |
| 550–600 | 0.476 *** | (10.01) | 1300–1350 | 0.071 *** | (3.72) |
| 600–650 | 0.479 *** | (12.18) | 1350–1400 | 0.056 ** | (2.44) |
| 650–700 | 0.341 *** | (8.78) | 1400–1450 | 0.049 ** | (2.04) |
| 700–750 | 0.311 *** | (6.31) | 1450–1500 | 0.035 * | (1.88) |
| Effect Type | Variables | (1) | (2) | (3) | |||
|---|---|---|---|---|---|---|---|
| Upper-SDM | Middle-SDM | Lower-SDM | |||||
| Direct Effect | DGE | 0.157 ** | (2.27) | 0.042 ** | (2.26) | 0.202 *** | (4.31) |
| ISE | 0.041 | (0.88) | −0.142 ** | (−2.52) | −0.389 *** | (−4.99) | |
| IS | −0.006 | (−0.97) | 0.029 *** | (2.87) | 0.107 *** | (5.38) | |
| OP | 0.016 | (1.09) | 0.003 | (0.42) | 0.007 | (0.76) | |
| ER | −0.010 | (−0.03) | 0.001 | (1.08) | 0.006 | (0.55) | |
| FD | 0.005 | (0.51) | −0.001 | (−0.76) | −0.008 *** | (−2.92) | |
| ED | 0.003 | (0.24) | 0.009 ** | (2.16) | 0.016 *** | (4.09) | |
| SW | −0.389 * | (−1.75) | −0.264 * | (−1.65) | 0.038 | (0.60) | |
| GI | 0.011 | (0.44) | −0.023 | (−1.38) | 0.001 ** | (1.98) | |
| Spillover Effect | DGE | 0.030 | (0.17) | 0.116 * | (1.77) | −0.387 *** | (−2.63) |
| ISE | 0.433 *** | (3.09) | −0.128 | (−0.48) | 0.652 *** | (5.21) | |
| IS | −0.028 | (−1.11) | 0.060 | (0.81) | −0.094 *** | (−2.67) | |
| OP | 0.026 | (0.45) | −0.050 | (−1.11) | 0.030 | (1.14) | |
| ER | −0.002 | (−1.58) | 0.001 | (0.27) | 0.022 | (1.20) | |
| FD | 0.006 | (1.40) | 0.000 | (0.04) | −0.021 *** | (−2.66) | |
| ED | 0.001 | (0.09) | 0.014 *** | (3.03) | −0.007 *** | (−3.95) | |
| SW | 0.207 | (0.18) | 0.774 | (1.28) | −0.179 | (−0.75) | |
| GI | −0.002 | (−1.42) | 0.002 | (1.54) | 0.004 *** | (2.90) | |
| 0.424 *** | (4.85) | 0.411 *** | (3.68) | 0.460 *** | (6.69) | ||
| City + Year FE | YES | YES | YES | ||||
| Observations | 242 | 275 | 319 | ||||
| log-lik | 601.6556 | 605.7249 | 742.9805 | ||||
| 0.2451 | 0.2309 | 0.2682 | |||||
| Hypothesis Test | Test Type | Mod-1 (ISE) | Mod-2 (BPS) | ||
|---|---|---|---|---|---|
| m = 1 | m = 2 | m = 1 | m = 2 | ||
| Linear :r = 0; :r = 1 | LM | 90.274 | 138.052 | 104.898 | 154.122 |
| p-Value | (0.000) | (0.000) | (0.000) | (0.000) | |
| LMF | 4.718 | 3.773 | 5.604 | 4.324 | |
| p-Value | (0.000) | (0.000) | (0.001) | (0.000) | |
| LRT | 96.102 | 152.351 | 112.881 | 172.246 | |
| p-Value | (0.000) | (0.000) | (0.000) | (0.000) | |
| Nonlinear :r = 1; :r = 2 | LM | 26.633 | 23.673 | 27.702 | 55.712 |
| p-Value | (0.114) | (0.967) | (0.032) | (0.089) | |
| LMF | 1.198 | 0.514 | 1.211 | 1.266 | |
| p-Value | (0.252) | (0.993) | (0.136) | (0.242) | |
| LRT | 27.110 | 24.050 | 28.220 | 57.859 | |
| p-Value | (0.102) | (0.962) | (0.020) | (0.079) | |
| AIC | −7.941 | −7.909 | −7.927 | −7.890 | |
| BIC | −7.697 | −7.659 | −7.640 | −7.555 | |
| Variables | Mod-1 (ISE) | Mod-2 (BPS) | ||
|---|---|---|---|---|
| (Linear) | (Nonlinear) | (Linear) | (Nonlinear) | |
| DGE | 0.0593 ** | 0.3333 *** | 0.0273 | 0.4117 *** |
| (2.1400) | (3.5357) | (0.6312) | (2.9611) | |
| ISE | −0.0161 *** | 0.1168 ** | −0.1437 | 0.4210 ** |
| (−3.9493) | (2.1876) | (−1.4884) | (2.2444) | |
| IS | −0.0582 *** | 0.3377 *** | −0.0421 *** | 0.0648 *** |
| (−2.8936) | (5.2912) | (−4.3233) | (3.3134) | |
| OP | 0.0276 *** | 0.5042 *** | 0.0343 *** | −0.0428 * |
| (3.7883) | (3.4017) | (4.1841) | (−1.6463) | |
| ER | 0.0009 ** | 0.0028 *** | 0.0021 | −0.0031 |
| (2.4808) | (2.8399) | (1.5383) | (−1.5037) | |
| FD | 0.0001 | 0.0041 | 0.0165 *** | 0.0187 *** |
| (0.2345) | (1.0232) | (4.8996) | (5.1864) | |
| ED | 0.0007 | 0.0013 *** | −0.0001 | 0.0022 *** |
| (0.6489) | (2.9385) | (−0.0999) | (10.7769) | |
| SW | −0.0534 | 0.5801 | 0.0248 | 0.4657 ** |
| (−0.6493) | (1.4730) | (0.2244) | (2.0244) | |
| GI | −0.0002 | −0.0043 | −0.0003 | 0.0012 ** |
| (−0.3509) | (−1.1844) | (−0.8535) | (2.3607) | |
| W×CMP | 0.0250 | 0.7102 * | −0.0883 | 0.7688 *** |
| (0.3644) | (1.8553) | (−1.1789) | (3.1863) | |
| W×DGE | −0.1422 | 0.3591 *** | 0.0967 | 0.4563 *** |
| (−0.8684) | (2.9775) | (0.4876) | (2.9696) | |
| W×ISE | 0.0963 | 0.7657 * | 0.0461 | −0.1045 |
| (1.2322) | (1.9053) | (0.4474) | (−0.5306) | |
| W×IS | −0.0166 | 0.0211 | 0.0009 | −0.0291 |
| (−0.9422) | (0.2351) | (0.0366) | (−0.5801) | |
| W×OP | −0.0066 | −0.1068 | −0.0310 | 0.0746 |
| (−0.3130) | (−0.9827) | (−1.1379) | (1.2243) | |
| W×ER | −0.0010 | 0.0139 * | −0.0017 | 0.0102 |
| (−0.7177) | (1.6842) | (−0.9909) | (1.1386) | |
| W×FD | −0.0023 | 0.0194 | −0.0047 | 0.0056 |
| (−1.2204) | (1.3563) | (−1.5351) | (0.7513) | |
| W×ED | −0.0003 | 0.0155 *** | −0.0393 | 0.2055 *** |
| (−0.4148) | (2.9618) | (−0.7452) | (3.1757) | |
| W×SW | −0.2252 | 0.2857 | 0.0373 | 0.1042 * |
| (−1.1103) | (0.3257) | (0.1379) | (1.8991) | |
| W×GI | 0.0004 ** | −0.0049 *** | 0.0003 | −0.0013 |
| (1.9901) | (−4.6362) | (0.4453) | (−0.7118) | |
| c | 2.5338 | 10.3670 | ||
| 58.3816 | 3.8813 | |||
| RSS | 0.204 | 0.248 | ||
Disclaimer/Publisher’s Note: The statements, opinions and data contained in all publications are solely those of the individual author(s) and contributor(s) and not of MDPI and/or the editor(s). MDPI and/or the editor(s) disclaim responsibility for any injury to people or property resulting from any ideas, methods, instructions or products referred to in the content. |
© 2024 by the authors. Licensee MDPI, Basel, Switzerland. This article is an open access article distributed under the terms and conditions of the Creative Commons Attribution (CC BY) license (https://creativecommons.org/licenses/by/4.0/).
Share and Cite
Yang, M.; An, Q.; Zheng, L. The Spatial Effect of Digital Economy Enabling Common Prosperity—An Empirical Study of the Yellow River Basin. Systems 2024, 12, 500. https://doi.org/10.3390/systems12110500
Yang M, An Q, Zheng L. The Spatial Effect of Digital Economy Enabling Common Prosperity—An Empirical Study of the Yellow River Basin. Systems. 2024; 12(11):500. https://doi.org/10.3390/systems12110500
Chicago/Turabian StyleYang, Mu, Qiguang An, and Lin Zheng. 2024. "The Spatial Effect of Digital Economy Enabling Common Prosperity—An Empirical Study of the Yellow River Basin" Systems 12, no. 11: 500. https://doi.org/10.3390/systems12110500
APA StyleYang, M., An, Q., & Zheng, L. (2024). The Spatial Effect of Digital Economy Enabling Common Prosperity—An Empirical Study of the Yellow River Basin. Systems, 12(11), 500. https://doi.org/10.3390/systems12110500

