Multi-Step Parking Demand Prediction Model Based on Multi-Graph Convolutional Transformer
Abstract
1. Introduction
- (1)
- This study is the first to use MGCN–Transformer for predicting parking demand over multiple time intervals. By exploring complex spatiotemporal dependency features, it aims to reveal the spatiotemporal distribution characteristics of parking demand under the influence of multiple features;
- (2)
- This study aims to investigate the impact of multiple features on the spatiotemporal distribution of parking demand. Through feature ablation experiments, it analyzes the influence of each feature on the prediction accuracy of the spatiotemporal distribution characteristics of parking demand;
- (3)
- This study trained with real data from on-street parking lots in Nanshan District, Shenzhen, and validated the performance of the MGCN–Transformer model in multi-step parking demand prediction through model comparison and analysis. The results indicate that the MGCN–Transformer model demonstrates robustness and adaptability in predicting parking demand for different combinations of input and output steps.
2. Related Work
3. Problem Definition
3.1. Parking Demand Features
3.2. Parking Lot Distance Features
3.3. POI Information Features
3.4. Other Features
4. Methodology
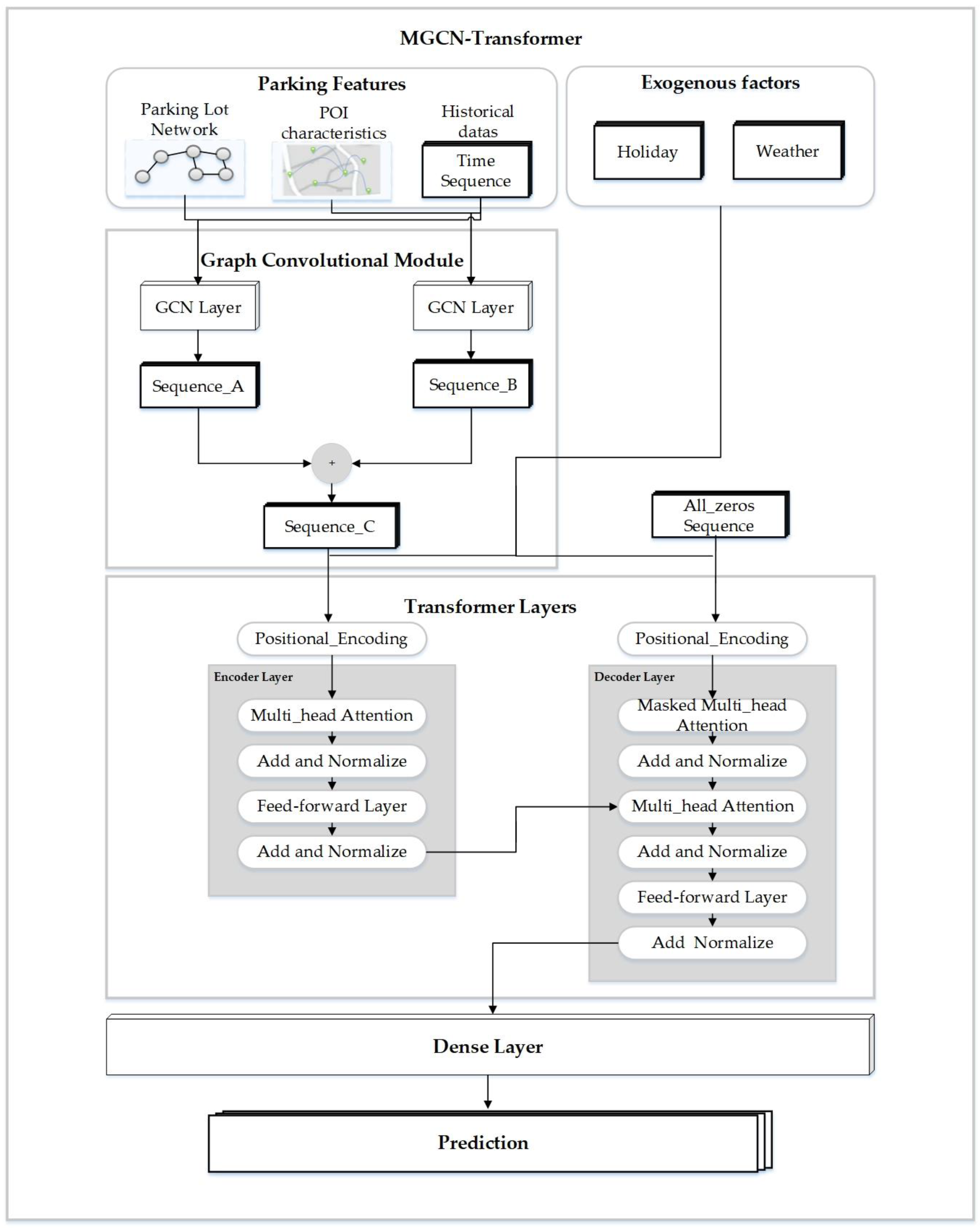
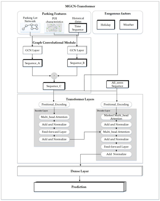
4.1. Overall Architecture
| Algorithm 1. Training algorithm of MGCN–Transformer |
| Input: Time series matrix of parking demand ; Connection matrix between parking lots ; POI relationship matrix between parking lots ; Weather characteristic information ; Workday label ;Enter time step size ;Predict time step size |
| Output: Learned MGCN-Transformer model |
| 1: for all available time intervals t |
| 2: end for |
| 3: Repeat |
| 4: Optimizing parameters using MSE loss |
| 5: Until stopping criteria are met |
| 6: output the learned MGCN-Transformer model |
4.2. GCN
4.3. Transformer
4.3.1. Positional Encoding
4.3.2. Multi-Heads Attention
5. Results and Analysis
5.1. Model Configurations and Evaluation Metrics
5.2. Results
5.2.1. Cross-Validation Results
- (1)
- The multi-step parking demand prediction model proposed by the study, MGCN–Transformer, demonstrates good predictive performance in different input and output prediction tasks. Even with short input step lengths (one step, two steps, and four steps), the model continues to show strong predictive capabilities. Additionally, the model’s accuracy is higher in single-step prediction tasks compared to multi-step prediction tasks. This can be attributed to the model’s ability to accurately capture short-term trends in the time series, leading to superior predictive performance in shorter and less complex prediction tasks;
- (2)
- In the prediction task, the model’s predictive accuracy gradually improves with an increase in input step length, until it reaches its peak at an input step length of 16 steps. In most combinations of prediction step lengths, the predictive performance is optimal with an input step length of eight steps. Furthermore, for single-step and multi-step prediction tasks, the most effective input step lengths are 8 steps and 16 steps, respectively, with the predictive goodness of fit reaching 97.61% and 95.93%. This demonstrates that in time series prediction tasks, the predictive model’s ability to recognize patterns within the time series is influenced by the recent data points rather than the entire time series. Therefore, increasing the input sequence step length may not necessarily provide additional effective data.
5.2.2. Comparison of Baseline Models
- (1)
- The ARIMA and MC mathematical models demonstrate a consistent performance in both single-step and multi-step prediction tasks, with the performance metrics for the ARIMA model being 72.88%, 5.75, 6.97 and for the MC model, 74.12%, 5.10, 6.73. This is primarily because traditional mathematical models rely heavily on historical demand time series data for prediction tasks, while ignoring other feature labels and lacking the ability to fit non-linear relationships in time series data, resulting in a poor predictive performance;
- (2)
- The LSTM and MGCN-LSTM deep learning models outperform the mathematical models in both single-step and multi-step prediction tasks, with MGCN-LSTM demonstrating superior predictive accuracy compared to LSTM due to its ability to capture spatial relationships among parking lots. However, both models exhibit a poor performance in multi-step prediction tasks. This can be attributed to the operational principles of LSTM in multi-step prediction tasks, as it uses each step’s prediction result as input for the next step’s prediction, leading to accumulated prediction errors with increasing prediction steps and ultimately resulting in a significant decrease in predictive accuracy;
- (3)
- The MGCN–Transformer model achieves the best predictive performance in both single-step and multi-step prediction tasks. It demonstrates excellent predictive accuracy even in multi-step prediction tasks. Furthermore, compared to the Transformer model, the predictive model is expected to achieve better performance by capturing spatial feature relationships.
5.2.3. Feature Ablation Experiment
6. Discussion and Conclusions
- (1)
- The proposed model achieved excellent predictive results in the cross-validation experiments with different input and output step lengths. Regarding the setting of the prediction input step length, the predictive accuracy does not increase unrestrictedly with an increase in the input step length due to the limitations of the recognition patterns of the time series prediction model. The optimal prediction input step lengths are 8 and 16, where the optimal input step length is 16 only when the output step length is 4. As for the prediction output step length, the overall predictive accuracy decreases as the prediction step length increases. This is because as the prediction step length increases, the predictions become more complex, and the model’s learning capacity weakens;
- (2)
- From the model comparison results, it is evident that the proposed MGCN–Transformer model outperforms the others in both single-step and multi-step prediction tasks. Unlike traditional recurrent neural networks, the model’s accuracy for multi-step prediction tasks does not significantly decrease compared to single-step prediction tasks. This is attributed to the superior model structure, which mitigates error accumulation during the prediction process;
- (3)
- The results of the ablation experiments indicate that incorporating spatial features and exogenous variables significantly enhances the model’s predictive performance. Furthermore, spatial distance relationships and POI features have a greater impact on parking demand prediction tasks compared to exogenous variables such as weather and holidays. Their spatial feature relationships play a crucial role in improving the accuracy of parking demand predictions.
Author Contributions
Funding
Data Availability Statement
Conflicts of Interest
References
- Traffic Management Bureau. The Total Number of Motor Vehicles Nationwide Has Reached 417 Million, with over 500 Million Drivers. 11 January 2023. Available online: https://app.mps.gov.cn/gdnps/pc/content.jsp?id=8837602 (accessed on 2 January 2024).
- McCoy, K. Drivers Spend an Average of 17 Hours a Year Searching for Parking Spots. 12 July 2017. Available online: https://www.usatoday.com/story/money/2017/07/12/parking-pain-causes-financial-and-personal-strain/467637001/ (accessed on 2 January 2024).
- The Total Number of Parking Spaces in Chinese Parking Lots Has Increased from 69.35 Million in 2015 to 168.85 Million in 2022. 20 August 2024. Available online: https://baijiahao.baidu.com/s?id=1807867674505540707&wfr=spider&for=pc (accessed on 23 August 2024).
- Boyles, S.D.; Tang, S.; Unnikrishnan, A. Parking search equilibrium on a network. Transp. Res. Part B Methodol. 2015, 81, 390–409. [Google Scholar] [CrossRef]
- Zheng, L.; Xiao, X.; Sun, B.; Mei, D.; Peng, B. Short-term parking demand prediction method based on variable prediction interval. IEEE Access 2020, 8, 58594–58602. [Google Scholar] [CrossRef]
- Tang, K.; Hao, Z.; Yi, X.; Liu, B. Evaluation of Parking Space Occupancy Prediction Methods. Tongji Univ. J. (Nat. Sci. Ed.) 2017, 45, 533–543. [Google Scholar]
- Zheng, Y.; Rajasegarar, S.; Leckie, C. Parking availability prediction for sensor-enabled car parks in smart cities. In Proceedings of the 2015 IEEE Tenth International Conference on Intelligent Sensors, Sensor Networks and Information Processing (ISSNIP), Singapore, 7–9 April 2015. [Google Scholar]
- Stefani, S.; Piest, J.P.S.; van Heeswijk, W. Predicting truck parking occupancy using machine learning. Procedia Comput. Sci. 2022, 201, 40–47. [Google Scholar]
- Zan, Y.; Wang, X.; E, W.; Zong, W.; Tao, Y. Method for Identifying Temporal and Spatial Parking Demand in Urban Areas through Multi-Source Data Fusion. J. Transp. Eng. Inf. Sci. 2022, 20, 82–94. [Google Scholar]
- Ye, X.; Wang, J.; Wang, T.; Yan, X.; Ye, Q.; Chen, J. Short-term prediction of available parking space based on machine learning approaches. IEEE Access 2020, 8, 174530–174541. [Google Scholar] [CrossRef]
- Janak, P.; Das, P.; Dave, S.M. A machine learning approach for modelling parking duration in urban land-use. Phys. A Stat. Mech. Its Appl. 2021, 572, 125873. [Google Scholar]
- Sohil, P.; Vechione, M.; Gurbuz, O. Predicting University Campus Parking Demand Using Machine Learning Models. Transp. Res. Rec. 2024, 2678, 14–26. [Google Scholar]
- Shao, W.; Zhang, Y.; Guo, B.; Qin, K.; Chan, J.; Salim, F.D. Parking availability prediction with long short term memory model. In Proceedings of the Green, Pervasive, and Cloud Computing: 13th International Conference, GPC 2018, Hangzhou, China, 11–13 May 2018; Revised Selected Papers 13. Springer International Publishing: Berlin/Heidelberg, Germany, 2019. [Google Scholar]
- Anagnostopoulos, T.; Fedchenkov, P.; Tsotsolas, N.; Ntalianis, K.; Zaslavsky, A.; Salmon, I. Distributed modeling of smart parking system using LSTM with stochastic periodic predictions. Neural Comput. Appl. 2020, 32, 10783–10796. [Google Scholar] [CrossRef]
- Wang, Q.; Li, T.; Zhu, C. Short-time prediction for traffic flow based on wavelet de-noising and LSTM model. J. Meas. Sci. Instrum. 2021, 12, 195–207. [Google Scholar] [CrossRef]
- Ji, Y.; Tang, D.; Blythe, P.; Guo, W.; Wang, W. Short-term forecasting of available parking space using wavelet neural network model. IET Intell. Transp. Syst. 2015, 9, 202–209. [Google Scholar] [CrossRef]
- Wang, S.; Li, Z.; Xie, N. A reservation and allocation model for shared-parking addressing the uncertainty in drivers’ arrival/departure time. Transp. Res. Part C Emerg. Technol. 2022, 135, 103484. [Google Scholar] [CrossRef]
- Li, G.; Zhong, X. Parking demand forecasting based on improved complete ensemble empirical mode decomposition and GRU model. Eng. Appl. Artif. Intell. 2023, 119, 105717. [Google Scholar] [CrossRef]
- Yang, S.; Ma, W.; Pi, X.; Qian, S. A deep learning approach to real-time parking occupancy prediction in spatio-temporal networks incorporating multiple spatio-temporal data sources. Transp. Res. Part C Emerg. Technol. 2019, 107, 248–265. [Google Scholar] [CrossRef]
- Ma, X.; Yin, Y.; Jin, Y.; He, M.; Zhu, M. Short-term prediction of bike-sharing demand using multi-source data: A spatial-temporal graph attentional LSTM approach. Appl. Sci. 2022, 12, 1161. [Google Scholar] [CrossRef]
- Zhao, D.; Ju, C.; Zhu, G.; Ning, J.; Luo, D.; Zhang, D.; Ma, H. MePark: Using meters as sensors for citywide on-street parking availability prediction. IEEE Trans. Intell. Transp. Syst. 2021, 23, 7244–7257. [Google Scholar] [CrossRef]
- Ye, X.; Hao, Y.; Ye, Q.; Wang, T.; Yan, X.; Chen, J. Demand forecasting of online car-hailing by exhaustively capturing the temporal dependency with TCN and Attention approaches. IET Intell. Transp. Syst. 2023, 1–11. [Google Scholar] [CrossRef]
- Liu, L.; Liu, Y.; Ye, X. Multi-sequence spatio-temporal feature fusion network for peak-hour passenger flow prediction in urban rail transit. Transp. Lett. 2024, 1–17. [Google Scholar] [CrossRef]
- Mei, Z.; Zhang, W.; Zhang, L.; Wang, D. Real-time multistep prediction of public parking spaces based on Fourier transform–least squares support vector regression. J. Intell. Transp. Syst. 2020, 24, 68–80. [Google Scholar] [CrossRef]
- Chen, X. An Effective Multi-Step Prediction Model for Parking Spaces Based on Wavelet Transform. Master’s Thesis, Southeast University, Nanjing, China, 2017. [Google Scholar]
- Liu, Y.; Liu, C.; Luo, X. Spatiotemporal deep-learning networks for shared-parking demand prediction. J. Transp. Eng. Part A Syst. 2021, 147, 04021026. [Google Scholar] [CrossRef]
- Ji, Y.; Gao, L.; Chen, X.; Guo, W. Strategies for multi-step-ahead available parking spaces forecasting based on wavelet transform. J. Cent. South Univ. 2017, 24, 1503–1512. [Google Scholar] [CrossRef]









| Notations | Descriptions |
|---|---|
| Connection matrix between parking lots | |
| Parking lot No. | |
| Parking lot No. | |
| Distance between parking lot and | |
| Standard deviation of distances between all parking lots | |
| POI relationship matrix between parking lots | |
| Expectation | |
| The degree of correlation between different parking lots | |
| POI feature count of parking lot | |
| POI feature count of parking lot | |
| Pearson coefficient | |
| Parking lot space connection matrix | |
| Time series matrix of parking demand | |
| Number of regional parking lots | |
| Historical parking demand of each parking lot | |
| Spatial feature relationship matrix between parking lots | |
| Activation function | |
| Degree matrix of spatial connectivity in parking lots | |
| Weight matrix | |
| Overall spatial characteristic relationship | |
| Spatial distance characteristic relationship | |
| POI feature relationship | |
| Learnable parameters for feature weighted fusion | |
| Dot product operation | |
| Weather characteristic information | |
| Workday label | |
| Collection of parking demands | |
| Set of exogenous variables for parking demand | |
| Enter time step size | |
| Predict time step size | |
| Position encoding matrix for even positions | |
| Position encoding matrix for odd positions | |
| Required encoding data location | |
| Vector index dimension | |
| Total number of vector dimensions | |
| Attention mechanism calculation function | |
| SoftMax activation function | |
| Query vector matrices | |
| Key vector matrices | |
| Value vector matrices | |
| The feature dimension used for normalization processing | |
| Actual parking demand of parking lot | |
| Predicted parking demand for parking lot | |
| Average parking demand in the parking lot |
| Region | Area | Parking Lot | Berth Number | Delivery Time | Storage Time | Fee Situation |
|---|---|---|---|---|---|---|
| Nanshan District | Nantou District | Changxing Road | 206001 | 2 September 2018 09:30:00 | 2 September 2018 09:12:02 | Free |
| Nanshan District | Nanshan Central District | Hyde Second Road | 204171 | 3 December 2018 20:13:07 | 3 December 2018 20:00:05 | Free |
| Nanshan District | Houhai area | Dengliang Road | 205130 | 25 January 2019 20:00:47 | 25 January 2019 18:56:47 | CNY 25 |
| Parking Lot Number | No. 1 | No. 2 | No. 3 | … | No. 42 | No. 43 |
|---|---|---|---|---|---|---|
| 2 September 2018 7:30–07:45 | 0 | 0 | 0 | … | 0 | 0 |
| 2 September 2018 07:45–08:00 | 18 | 43 | 1 | … | 1 | 1 |
| 2 September 2018 08:00–08:15 | 20 | 49 | 3 | … | 1 | 0 |
| 2 September 2018 08:15–08:30 | 19 | 39 | 6 | … | 1 | 1 |
| … | … | … | … | … | … | … |
| Prediction Step Length | 1 Step | 2 Steps | 4 Steps | 6 Steps | 8 Steps | 12 Steps |
|---|---|---|---|---|---|---|
| 1 step | 97.56% | 94.45% | 95.25% | 93.92% | 94.13% | 94.27% |
| 2 steps | 97.46% | 95.34% | 95.44% | 93.92% | 94.71% | 94.59% |
| 4 steps | 97.59% | 94.65% | 93.61% | 93.72% | 93.04% | 94.72% |
| 8 steps | 97.61% | 95.49% | 93.80% | 95.01% | 94.80% | 94.85% |
| 16 steps | 97.60% | 94.34% | 95.93% | 93.48% | 94.65% | 93.95% |
| 24 steps | 97.61% | 94.10% | 93.89% | 94.11% | 94.97% | 94.44% |
| Prediction Step Length | Single-Step Prediction | Multi-Step Prediction | ||||
|---|---|---|---|---|---|---|
| R2 | MAE | RMSE | R2 | MAE | RMSE | |
| ARIMA | 72.88% | 5.75 | 6.97 | 72.88% | 5.75 | 6.97 |
| MC | 74.12% | 5.10 | 6.73 | 74.12% | 5.10 | 6.73 |
| LSTM | 88.03% | 2.40 | 4.49 | 75.53% | 3.77 | 6.42 |
| MGCN-LSTM | 90.33% | 2.34 | 4.04 | 77.60% | 3.71 | 6.14 |
| Transformer | 97.56% | 0.06 | 0.10 | 95.02% | 0.30 | 0.51 |
| MGCN–Transformer | 97.61% | 0.05 | 0.08 | 95.93% | 0.26 | 0.42 |
| Input Features | Parking Demand Features | Parking Lot Distance Features | POI Information Features | Weather Features | Holiday Features |
|---|---|---|---|---|---|
| Control Group (COG) | √ | √ | √ | √ | √ |
| Experiment A | √ | - | √ | √ | √ |
| Experiment B | √ | √ | - | √ | √ |
| Experiment C | √ | √ | √ | - | √ |
| Experiment D | √ | √ | √ | √ | - |
Disclaimer/Publisher’s Note: The statements, opinions and data contained in all publications are solely those of the individual author(s) and contributor(s) and not of MDPI and/or the editor(s). MDPI and/or the editor(s) disclaim responsibility for any injury to people or property resulting from any ideas, methods, instructions or products referred to in the content. |
© 2024 by the authors. Licensee MDPI, Basel, Switzerland. This article is an open access article distributed under the terms and conditions of the Creative Commons Attribution (CC BY) license (https://creativecommons.org/licenses/by/4.0/).
Share and Cite
Zhou, Y.; Ye, X.; Yan, X.; Wang, T.; Chen, J. Multi-Step Parking Demand Prediction Model Based on Multi-Graph Convolutional Transformer. Systems 2024, 12, 487. https://doi.org/10.3390/systems12110487
Zhou Y, Ye X, Yan X, Wang T, Chen J. Multi-Step Parking Demand Prediction Model Based on Multi-Graph Convolutional Transformer. Systems. 2024; 12(11):487. https://doi.org/10.3390/systems12110487
Chicago/Turabian StyleZhou, Yixiong, Xiaofei Ye, Xingchen Yan, Tao Wang, and Jun Chen. 2024. "Multi-Step Parking Demand Prediction Model Based on Multi-Graph Convolutional Transformer" Systems 12, no. 11: 487. https://doi.org/10.3390/systems12110487
APA StyleZhou, Y., Ye, X., Yan, X., Wang, T., & Chen, J. (2024). Multi-Step Parking Demand Prediction Model Based on Multi-Graph Convolutional Transformer. Systems, 12(11), 487. https://doi.org/10.3390/systems12110487

