Predictive Analytics for Enterprise Innovation of Retail Energy Market Modeling of Integrated Demand Response and Energy Hubs
Abstract
:1. Introduction
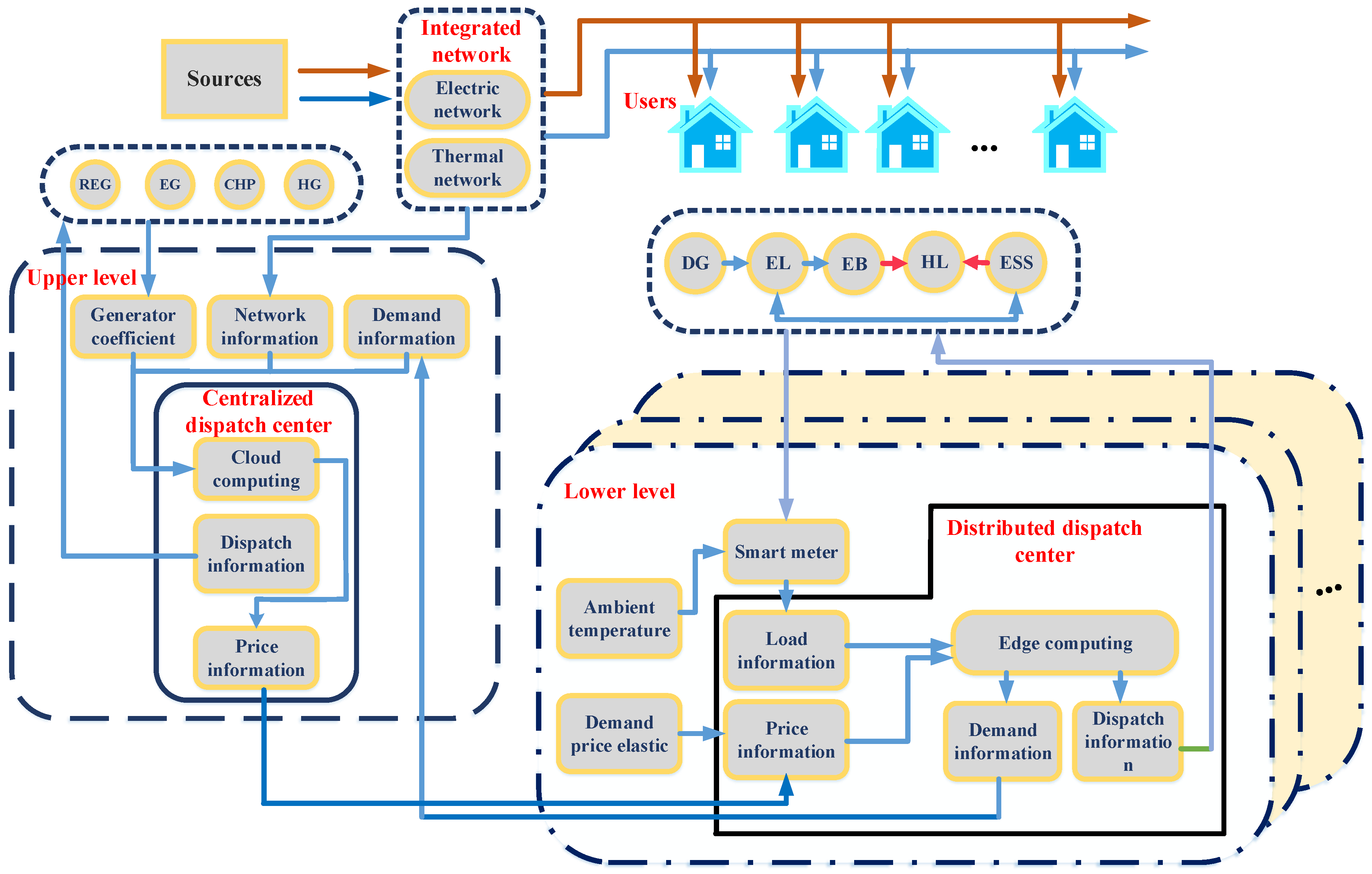
2. Hierarchical Architecture of UEN within the Framework of PIoTs
2.1. PIoTs Structure
2.2. Dispatching Architecture of UEN within PIoTs
- -
- Resource Allocation: The center allocates resources efficiently among the various edge devices based on real-time demand, energy availability, and other relevant parameters. This ensures that resources are optimally utilized across the network;
- -
- Task Scheduling: It schedules tasks and workload distribution among the edge devices, taking into account their capabilities and processing power. By doing so, it aims to minimize latency, enhance responsiveness, and improve overall system performance;
- -
- Load Balancing: The distributed dispatch center monitors the workload of individual edge devices and ensures that the workload is evenly distributed. Load balancing helps prevent the overburdening of specific devices and maximizes resource utilization;
- -
- Energy Management: It manages the energy resources of the edge devices, considering their power consumption patterns and energy availability. This helps prolong the devices’ operational time and reduce overall energy waste;
- -
- Fault Tolerance and Redundancy: The center implements fault tolerance mechanisms and redundancy strategies to ensure system stability and reliability. It can reroute tasks and resources in the event of failures or disruptions, minimizing downtime and improving system resilience;
- -
- Data Aggregation and Analysis: The distributed dispatch center collects data from various edge devices, aggregates it, and performs data analysis. This data-driven approach enables the center to make informed decisions for optimizing the entire cloud-edge system.
- -
- Cloud Scheduling: Cloud scheduling operates on a relatively longer time scale, typically in the order of minutes to hours. It involves resource allocation, task scheduling, and workload management at the centralized cloud data centers. This longer time scale allows the cloud infrastructure to plan and allocate resources efficiently based on historical data, predicted workloads, and user demands. Cloud scheduling optimizes resource utilization and ensures that the cloud data centers operate at peak efficiency, catering to a wide range of applications and services.
- -
- Edge Scheduling: Edge scheduling operates on a much shorter time scale, typically in the order of milliseconds to seconds. It takes place at the edge devices, or nodes, closer to the end-users, or IoT devices. Edge scheduling focuses on real-time decision-making, task offloading, and handling tasks with low latency requirements. The shorter time scale enables quick responses to changing conditions, such as dynamic user mobility and varying network conditions. Edge scheduling aims to minimize latency, reduce data transmission to the cloud, and ensure a seamless user experience for time-sensitive applications.
- ➢
- Task Offloading Decision: When a task is generated by an end-user or device, the cloud-edge architecture evaluates the task’s characteristics and urgency. Tasks that require immediate processing or low latency are identified and offloaded to nearby edge devices through edge scheduling. Less time-sensitive or computationally intensive tasks may be sent to the centralized cloud data centers for processing through cloud scheduling;
- ➢
- Data Processing Location: The architecture determines the most appropriate location for data processing based on factors such as task requirements, data sensitivity, and network conditions. Critical data that needs immediate processing is handled at the edge, while less time-sensitive data may be transmitted to the cloud data centers for processing;
- ➢
- Dynamic Resource Allocation: The cloud-edge architecture continuously monitors the workload, resource availability, and network conditions at both the cloud and edge levels. It dynamically allocates resources to handle varying demands, balancing the load between cloud data centers and edge devices. This adaptive resource allocation ensures optimal performance and efficient utilization of resources;
- ➢
- Feedback Loop: There is a feedback loop between the cloud and edge components, allowing them to exchange information and adapt to changing conditions. For instance, edge devices can provide real-time data on their current capabilities, while cloud data centers can share information about resource availability and workload predictions. This feedback loop enables coordinated decision-making and resource management across the entire architecture.
3. Layout of the UEN within the Energy Hub Architecture
3.1. Unified Load and DR Layout within PIoTs
3.2. Unified Power Flow Computation Process of UEN within PIoTs
3.3. Layout of Critical Apparatuses in UEN
3.3.1. Layout of CHPU
3.3.2. Layout of the ESS
4. Objective Function (OF)
4.1. The of for LLD
4.2. Limitations
4.2.1. Limitations of ULD
- (1)
- Power flow Limitations.
- (2)
- Utilization limitations of generators and thermic resources
- (3)
- Spinning reserve (SR) limitations
- (4)
- Limitations of EESSFs
4.2.2. Limitations of LLD
- (1)
- Temperature Limitations of the building
- (2)
- DR restrictions
- (3)
- Limitations of alteration EFs
5. Solution for the BLO Issue
6. Scenario
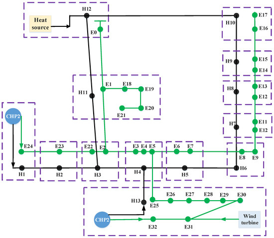
6.1. Unified 33-Ties Electrical and 13-Ties Thermal Systems
- (1)
- Dispatching outcomes for Scenario two
- (2)
- Dispatching outcomes for Scenario 3
6.2. Actual UEN
7. Conclusions
Author Contributions
Funding
Data Availability Statement
Conflicts of Interest
References
- Salehi, J.; Namvar, A.; Gazijahani, F.S. Scenario-based Co-Optimization of neighboring multi carrier smart buildings under demand response exchange. J. Clean. Prod. 2019, 235, 1483–1498. [Google Scholar] [CrossRef]
- Dabbaghjamanesh, M.; Kavousi-Fard, A.; Zhang, J. Stochastic modeling and integration of plug-in hybrid electric vehicles in reconfigurable microgrids with deep learning-based forecasting. IEEE Trans. Intell. Transp. Syst. 2020, 22, 4394–4403. [Google Scholar] [CrossRef]
- Dabbaghjamanesh, M.; Moeini, A.; Kavousi-Fard, A.; Jolfaei, A. Real-time monitoring and operation of microgrid using distributed cloud–fog architecture. J. Parallel Distrib. Comput. 2020, 146, 15–24. [Google Scholar] [CrossRef]
- Zhao, H.; Wang, Z.; Zhu, M.; Zhou, X.; Li, Y.; Zhang, T.; Yuan, H. Application of 5G communication technology in ubiquitous power internet of things. In Proceedings of the 2020 Asia Energy and Electrical Engineering Symposium (AEEES), Chengdu, China, 29 May 2020; IEEE: Piscataway, NJ, USA, 2000; pp. 618–624. [Google Scholar]
- Ahmad, T.; Zhang, D. Using the internet of things in smart energy systems and networks. Sustain. Cities Soc. 2021, 68, 102783. [Google Scholar] [CrossRef]
- Alowaidi, M. Fuzzy efficient energy algorithm in smart home environment using Internet of Things for renewable energy resources. Energy Rep. 2022, 8, 2462–2471. [Google Scholar] [CrossRef]
- Mohammadi, M.; Kavousi-Fard, A.; Dabbaghjamanesh, M.; Farughian, A.; Khosravi, A. Effective management of energy internet in renewable hybrid microgrids: A secured data driven resilient architecture. IEEE Trans. Ind. Inform. 2021, 18, 1896–1904. [Google Scholar] [CrossRef]
- Kong, X.; Sun, F.; Huo, X.; Li, X.; Shen, Y. Hierarchical optimal scheduling method of heat-electricity integrated energy system based on Power Internet of Things. Energy 2020, 210, 118590. [Google Scholar] [CrossRef]
- Li, P.; Li, S.; Yu, H.; Yan, J.; Ji, H.; Wu, J.; Wang, C. Quantized event-driven simulation for integrated energy systems with hybrid continuous-discrete dynamics. Appl. Energy 2022, 307, 118268. [Google Scholar] [CrossRef]
- Guo, Z.; Zhang, R.; Wang, L.; Zeng, S.; Li, Y. Optimal operation of regional integrated energy system considering demand response. Appl. Therm. Eng. 2021, 191, 116860. [Google Scholar] [CrossRef]
- Dabbaghjamanesh, M.; Kavousi-Fard, A.; Mehraeen, S.; Zhang, J.; Dong, Z.Y. Sensitivity analysis of renewable energy integration on stochastic energy management of automated reconfigurable hybrid AC–DC microgrid considering DLR security constraint. IEEE Trans. Ind. Inform. 2019, 16, 120–131. [Google Scholar] [CrossRef]
- Dabbaghjamanesh, M.; Kavousi-Fard, A.; Mehraeen, S. Effective scheduling of reconfigurable microgrids with dynamic thermal line rating. IEEE Trans. Ind. Electron. 2018, 66, 1552–1564. [Google Scholar] [CrossRef]
- Li, P.; Wang, Z.; Wang, J.; Yang, W.; Guo, T.; Yin, Y. Two-stage optimal operation of integrated energy system considering multiple uncertainties and integrated demand response. Energy 2021, 225, 120256. [Google Scholar] [CrossRef]
- Vahedipour-Dahraie, M.; Rashidizadeh-Kermani, H.; Shafie-Khah, M.; Catalão, J.P. Risk-averse optimal energy and reserve scheduling for virtual power plants incorporating demand response programs. IEEE Trans. Smart Grid 2020, 12, 1405–1415. [Google Scholar] [CrossRef]
- Yang, W.; Li, N.; Qi, Y.; Qardaji, W.; McLaughlin, S.; McDaniel, P. Minimizing private data disclosures in the smart grid. In Proceedings of the 2012 ACM Conference on Computer and Communications Security, Raleigh, NA, USA, 16–18 October 2012; pp. 415–427. [Google Scholar]
- Luo, L.; Abdulkareem, S.S.; Rezvani, A.; Miveh, M.R.; Samad, S.; Aljojo, N.; Pazhoohesh, M. Optimal scheduling of a renewable based microgrid considering photovoltaic system and battery energy storage under uncertainty. J. Energy Storage 2020, 28, 101306. [Google Scholar] [CrossRef]
- Talebi, A.; Sadeghi-Yazdankhah, A.; Mirzaei, M.A.; Mohammadi-Ivatloo, B. Co-optimization of electricity and natural gas networks considering ac constraints and natural gas storage. In Proceedings of the 2018 Smart Grid Conference (SGC), Sanandaj, Iran, 28 November 2018; IEEE: Piscataway, NJ, USA, 2018; pp. 1–6. [Google Scholar]
- Nezhad, A.E.; Rahimnejad, A.; Gadsden, S.A. Home energy management system for smart buildings with inverter-based air conditioning system. Int. J. Electr. Power Energy Syst. 2021, 133, 107230. [Google Scholar] [CrossRef]
- Zhu, M.; Li, J. Integrated dispatch for combined heat and power with thermal energy storage considering heat transfer delay. Energy 2022, 244, 123230. [Google Scholar] [CrossRef]
- Khan, H.W.; Usman, M.; Hafeez, G.; Albogamy, F.R.; Khan, I.; Shafiq, Z.; Khan, M.U.; Alkhammash, H.I. Intelligent optimization framework for efficient demand-side management in renewable energy integrated smart grid. IEEE Access 2021, 9, 124235–124252. [Google Scholar] [CrossRef]
- Wei, Z.; Sun, J.; Ma, Z.; Sun, G.; Zang, H.; Chen, S.; Zhang, S.; Cheung, K.W. Chance-constrained coordinated optimization for urban electricity and heat networks. CSEE J. Power Energy Syst. 2018, 4, 399–407. [Google Scholar] [CrossRef]
- Vandermeulen, A.; van der Heijde, B.; Helsen, L. Controlling district heating and cooling networks to unlock flexibility: A review. Energy 2018, 151, 103–115. [Google Scholar] [CrossRef]
- Rezaie, B.; Reddy, B.V.; Rosen, M.A. Configurations for multiple thermal energy storages in thermal networks. Int. J. Process Syst. Eng. 2015, 3, 191–206. [Google Scholar] [CrossRef]
- Mirjalili, S.; Mirjalili, S.M.; Lewis, A. Grey wolf optimizer. Adv. Eng. Softw. 2014, 69, 46–61. [Google Scholar] [CrossRef]
- Reddy, A.S.; Reddy, M.D.; Reddy, Y.K. Feeder Reconfiguration of Distribution Systems for Loss Reduction and Emissions Reduction using MVO Algorithm. Majlesi J. Electr. Eng. 2018, 12, 1–8. [Google Scholar]
- Ayele, G.T.; Haurant, P.; Laumert, B.; Lacarriere, B. An extended energy hub approach for load flow analysis of highly coupled district energy networks: Illustration with electricity and heating. Appl. Energy 2018, 212, 850–867. [Google Scholar] [CrossRef]
- Zhang, J.; Kong, D.; He, Y.; Fu, X.; Zhao, X.; Yao, G.; Teng, F.; Qin, Y. Bi-layer energy optimal scheduling of regional integrated energy system considering variable correlations. Int. J. Electr. Power Energy Syst. 2023, 148, 108840. [Google Scholar] [CrossRef]
- Zhang, J.; Qin, D.; Ye, Y.; He, Y.; Fu, X.; Yang, J.; Shi, G.; Zhang, H. Multi-time scale economic scheduling method based on day-ahead robust optimization and intraday MPC rolling optimization for microgrid. IEEE Access 2021, 9, 140315–140324. [Google Scholar] [CrossRef]














| EFs | EB | CHPU-1 | CHPU-2 | Heat Resource | |
|---|---|---|---|---|---|
| Cost computation coefficients | 0 | 50 | 50 | 25 | |
| 1.4 | 15 | 12.5 | 12 | ||
| 6 | 2 | 1 | 1 | ||
| - | 1.5 | 1.2 | - | ||
| - | 0.1 | 0.1 | - | ||
| - | 0.5 | 0.5 | - | ||
| Coupling coefficients | - | - | 8.3 | - | |
| - | 1.3 | - | - | ||
| Minimum output (MW) | 0.05 | 0.2 | 0 | 1.1 | |
| −0.05 | 0.15 | 0.42 | |||
| Maximum output (MW) | 0.05 | 0.65 | 1.45 | 1.1 | |
| −0.05 | 0.5 | 0.6 | |||
Disclaimer/Publisher’s Note: The statements, opinions and data contained in all publications are solely those of the individual author(s) and contributor(s) and not of MDPI and/or the editor(s). MDPI and/or the editor(s) disclaim responsibility for any injury to people or property resulting from any ideas, methods, instructions or products referred to in the content. |
© 2023 by the authors. Licensee MDPI, Basel, Switzerland. This article is an open access article distributed under the terms and conditions of the Creative Commons Attribution (CC BY) license (https://creativecommons.org/licenses/by/4.0/).
Share and Cite
Zhong, X.; Wang, Y.; Khorramnia, R. Predictive Analytics for Enterprise Innovation of Retail Energy Market Modeling of Integrated Demand Response and Energy Hubs. Systems 2023, 11, 432. https://doi.org/10.3390/systems11080432
Zhong X, Wang Y, Khorramnia R. Predictive Analytics for Enterprise Innovation of Retail Energy Market Modeling of Integrated Demand Response and Energy Hubs. Systems. 2023; 11(8):432. https://doi.org/10.3390/systems11080432
Chicago/Turabian StyleZhong, Xiangdong, Yongjie Wang, and Reza Khorramnia. 2023. "Predictive Analytics for Enterprise Innovation of Retail Energy Market Modeling of Integrated Demand Response and Energy Hubs" Systems 11, no. 8: 432. https://doi.org/10.3390/systems11080432
APA StyleZhong, X., Wang, Y., & Khorramnia, R. (2023). Predictive Analytics for Enterprise Innovation of Retail Energy Market Modeling of Integrated Demand Response and Energy Hubs. Systems, 11(8), 432. https://doi.org/10.3390/systems11080432
